Towards Characterization of Hass Avocado Peel and Pulp Proteome during Postharvest Shelf Life
Abstract
1. Introduction
2. Materials and Methods
2.1. Plant Material
2.2. Determination of Water Transpiration and Firmness
2.3. Quantification of 1-Aminocyclopropane (ACC) and Abscisic Acid (ABA) by Multiple Reaction Monitoring (MRM)
2.4. Protein Analysis
2.5. Bioinformatics Analyses
2.6. Bright-Field and Confocal Microscopy
2.7. Microscopy Lignin Staining Analyses
3. Results
3.1. Hass Avocado Ripening during PSL
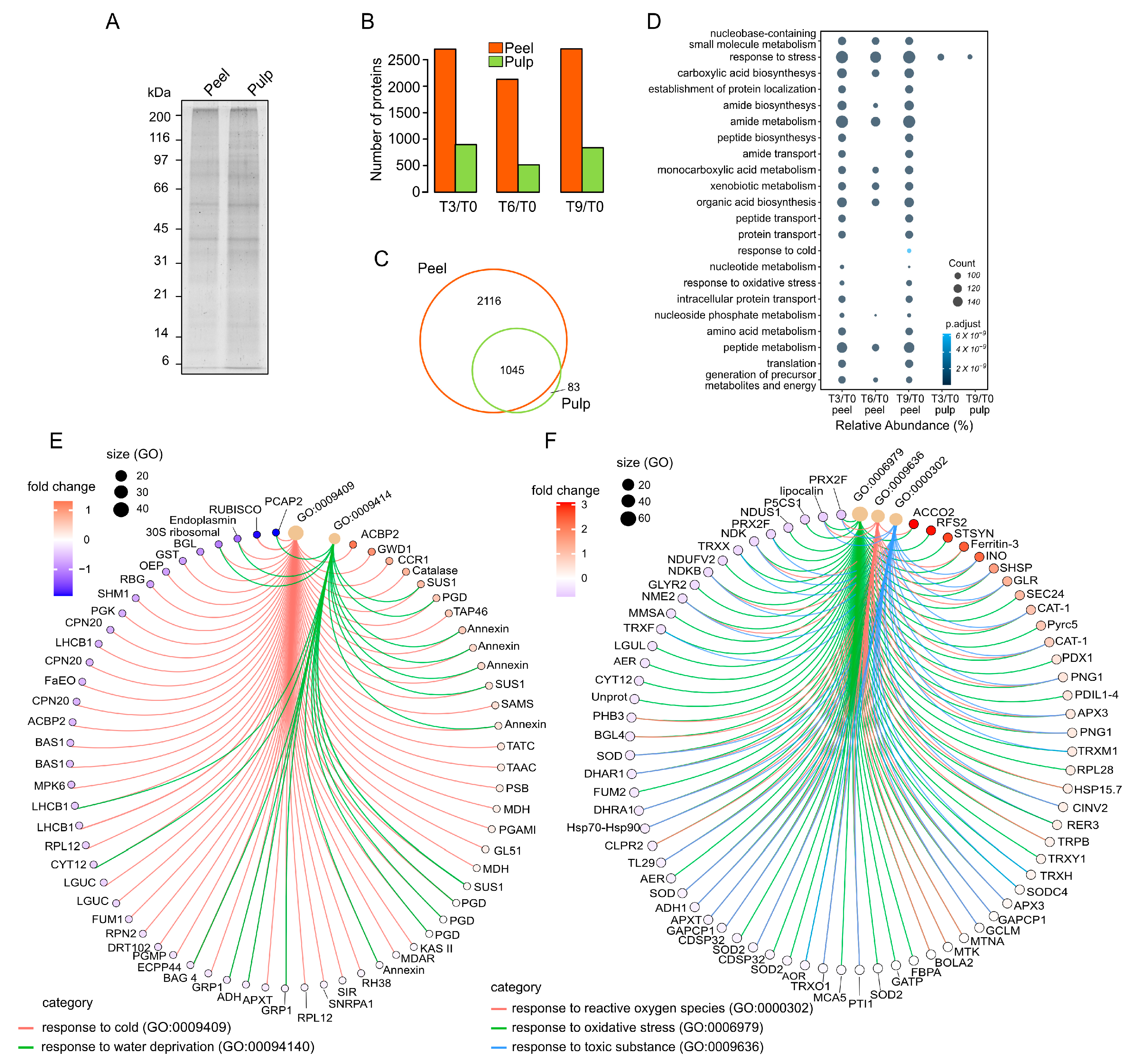
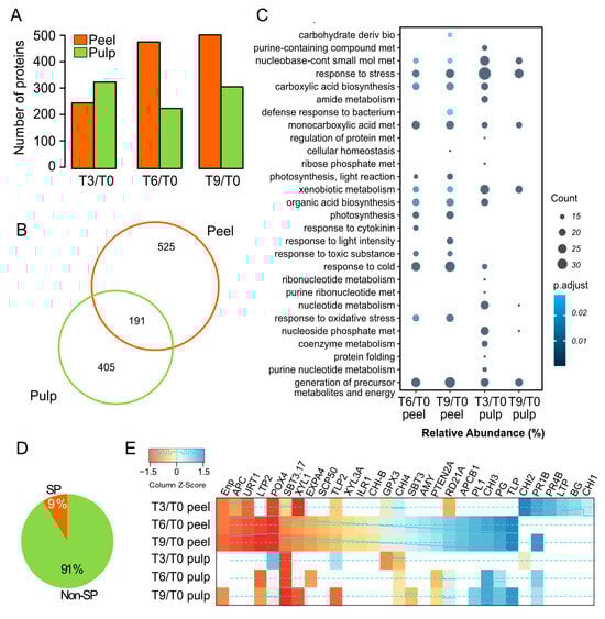
3.2. Peel and Pulp Proteome Landscape
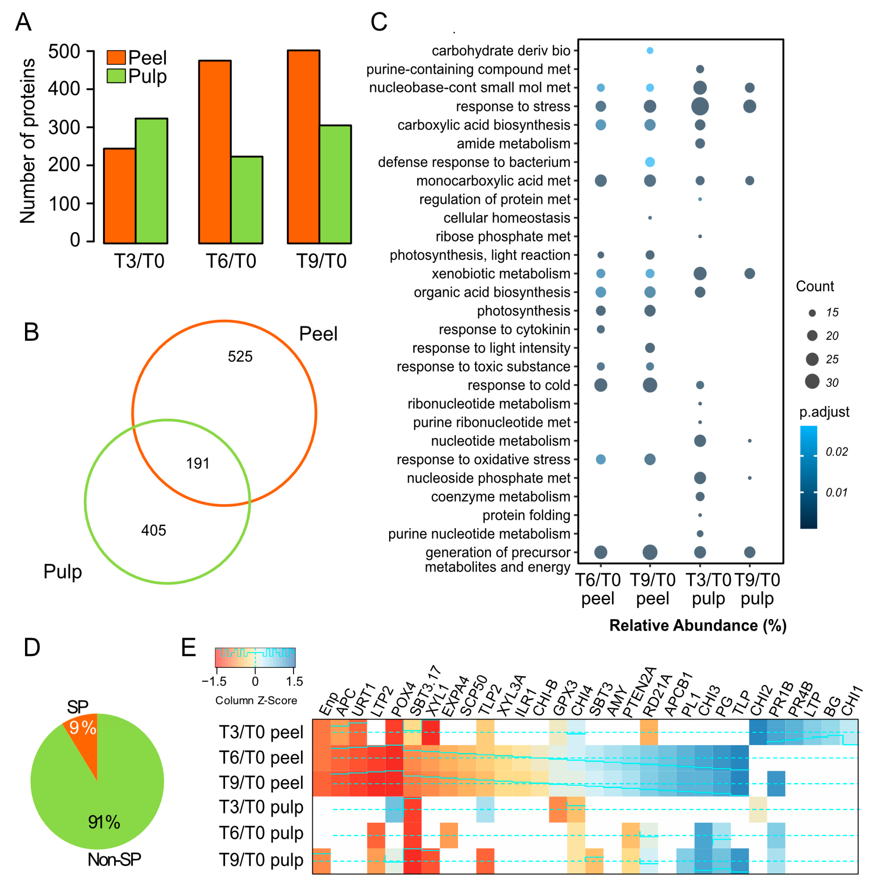
3.3. Pattern of Hass Avocado Proteome Dynamics and Differential Proteins during PSL
3.4. Modulation of Metabolic Pathways in Avocado Peel and Pulp Tissues
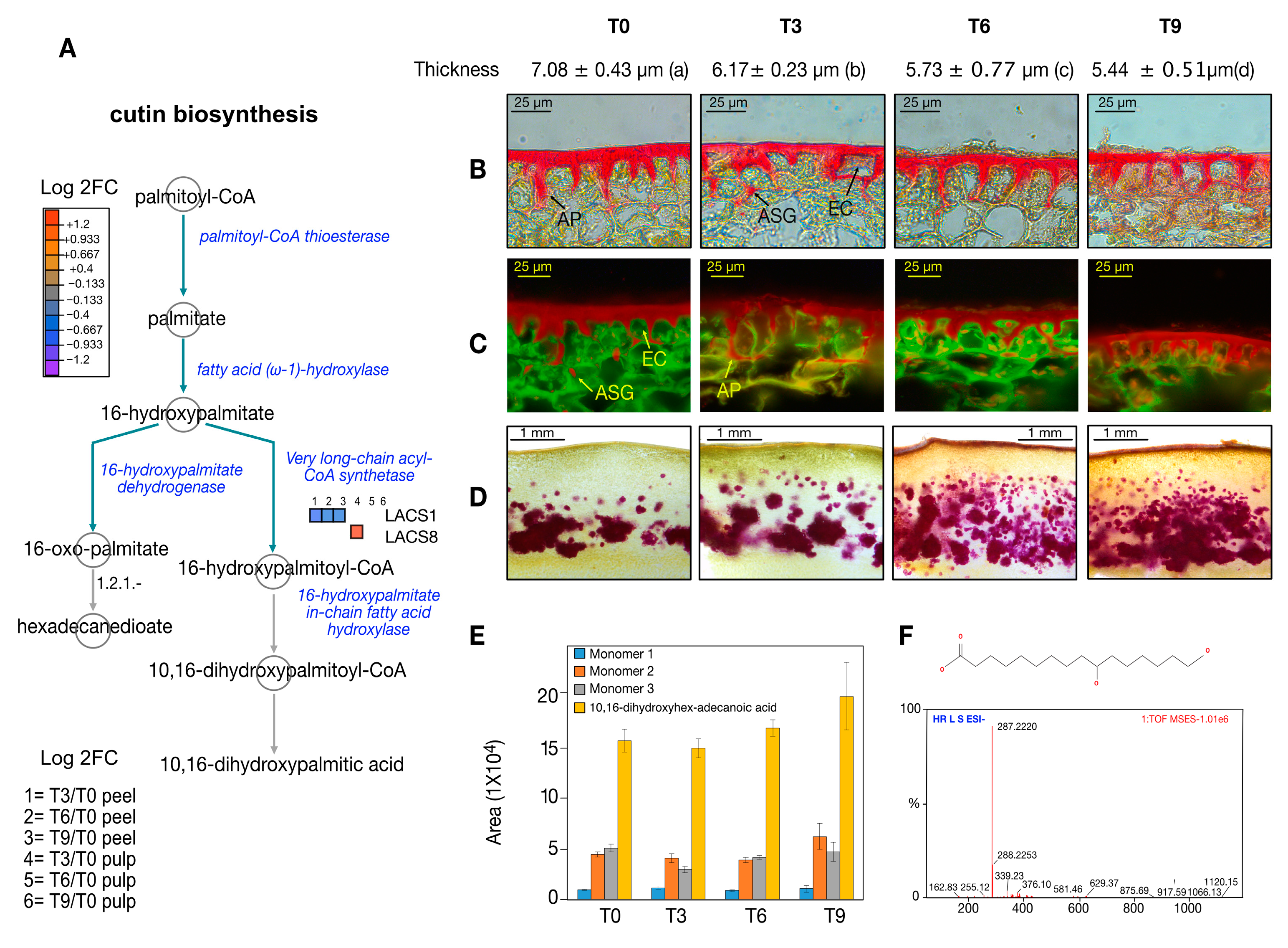
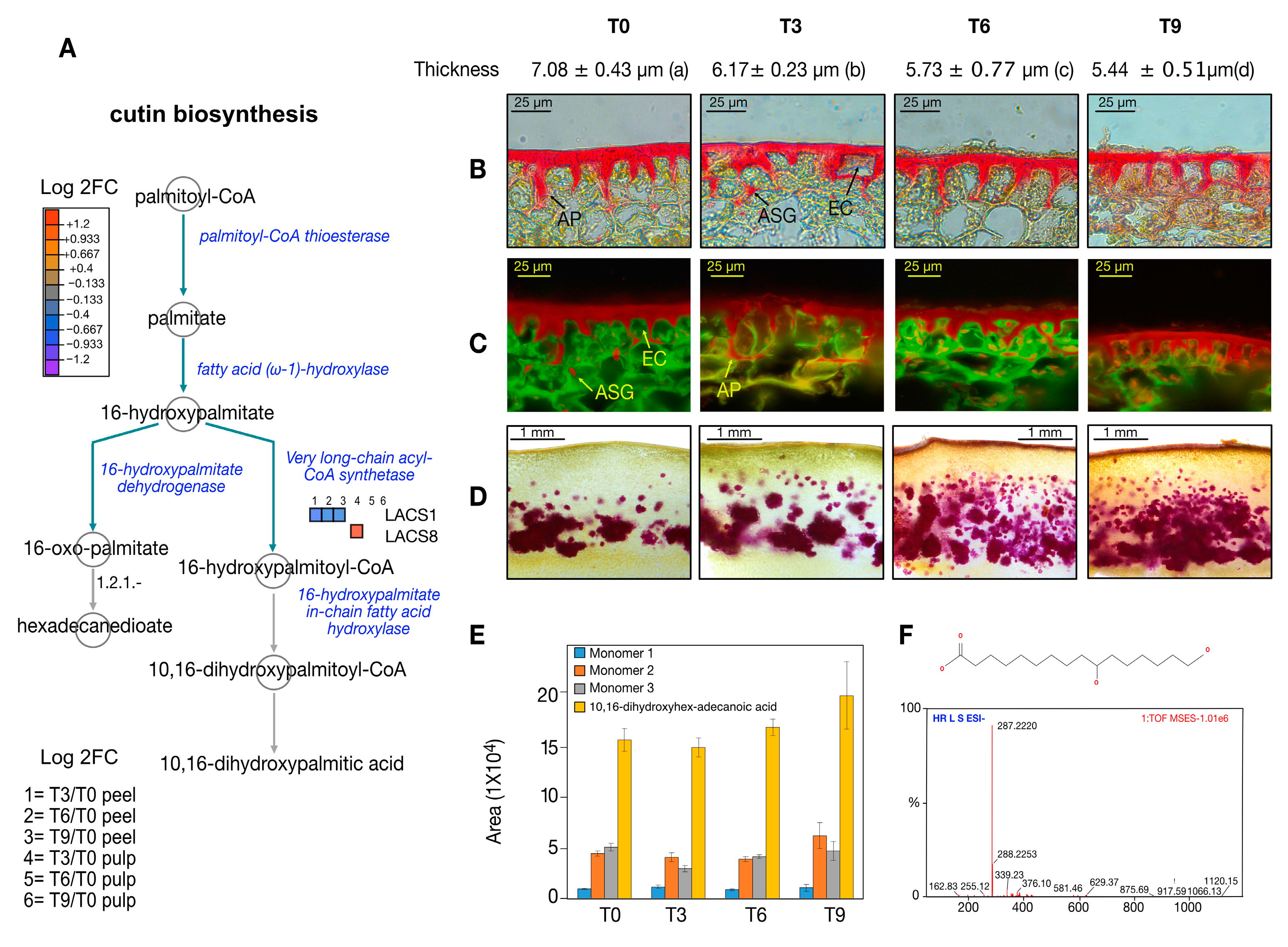
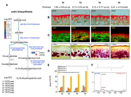
3.5. Structural Behavior of the Cuticle during PSL
4. Discussion
4.1. Stress Response Was a Main Factor in Hass Avocado Proteome Modulation during Postharvest Shelf Life
4.2. Secondary Metabolism Active in Avocado Peel and Pulp Proteome during Fruit Ripening
4.3. Hass Avocado Cuticle Structural Modifications during PSL
5. Conclusions
Supplementary Materials
Author Contributions
Funding
Institutional Review Board Statement
Informed Consent Statement
Data Availability Statement
Conflicts of Interest
References
- Chen, H.; Morrell, P.L.; Ashworth, V.E.T.M.; De La Cruz, M.; Clegg, M.T. Tracing the geographic origins of major avocado cultivars. J. Hered. 2009, 100, 56–65. [Google Scholar] [CrossRef] [PubMed]
- Denvir, A.; Arima, E.Y.; González-Rodríguez, A.; Young, K.R. Ecological and human dimensions of avocado expansion in México: Towards supply-chain sustainability. Ambio 2022, 51, 152–166. [Google Scholar] [CrossRef] [PubMed]
- Serrano-García, I.; Hurtado-Fernández, E.; Gonzalez-Fernandez, J.J.; Hormaza, J.I.; Pedreschi, R.; Reboredo-Rodríguez, P.; Figueiredo-González, M.; Olmo-García, L.; Carrasco-Pancorbo, A. Prolonged on-tree maturation vs. cold storage of Hass avocado fruit: Changes in metabolites of bioactive interest at edible pipeness. Food Chem. 2022, 394, 133447. [Google Scholar] [CrossRef] [PubMed]
- Herrera-González, J.A.; Bautista-Baños, S.; Salazar-García, S.; Gutiérrez-Martínez, P.; Herrera-González, J.A.; Bautista-Baños, S.; Salazar-García, S.; Gutiérrez-Martínez, P. Current situation of postharvest handling and fungal diseases of avocado ‘Hass’ for export in Michoacán, Mexico. Rev. Mex. Cienc. Agríc. 2020, 11, 1647–1660. [Google Scholar]
- Ramírez-Gil, J.G.; Henao-Rojas, J.C.; Morales-Osorio, J.G. Postharvest diseases and disorders in avocado Cv. Hass and their relationship to preharvest management practices. Heliyon 2021, 7, e05905. [Google Scholar] [CrossRef]
- Zaharah, S.S.; Singh, Z.; Symons, G.M.; Reid, J.B. Role of brassinosteroids, ethylene, abscisic acid, and indole-3- acetic acid in mango fruit ripening. J. Plant Growth Regul. 2012, 31, 363–372. [Google Scholar] [CrossRef]
- Liu, G.S.; Li, H.L.; Peng, Z.Z.; Liu, R.L.; Han, Y.C.; Wang, Y.X.; Zhao, X.D.; Fu, D.Q. Composition, metabolism and postharvest function and regulation of fruit cuticle: A review. Food Chem. 2023, 411, 135449. [Google Scholar] [CrossRef] [PubMed]
- Chirinos, R.; Campos, D.; Martínez, S.; Llanos, S.; Betalleluz-Pallardel, I.; García-Ríos, D.; Pedreschi, R. The effect of hydrothermal treatment on metabolite composition of Hass avocados stored in a controlled atmosphere. Plants 2021, 10, 2427. [Google Scholar] [CrossRef]
- Belay, Z.A.; James Caleb, O. Role of integrated omics in unravelling fruit stress and defence responses during postharvest: A review. Food Chem. 2022, 5, 100118. [Google Scholar] [CrossRef]
- Bautista-Valle, M.V.; Camacho-Vazquez, C.; Elizalde-Contreras, J.M.; Monribot-Villanueva, J.L.; Limón, A.M.V.; Bojórquez-Velázquez, E.; Zamora-Briseño, J.A.; Jorrin-Novo, J.V.; Ruiz-May, E. Comparing and integrating TMT-SPS-MS3 and label-free quantitative approaches for proteomics scrutiny in recalcitrant mango (Mangifera Indica L.) peel tissue during postharvest period. Proteomics 2023, 2023, 2300239. [Google Scholar] [CrossRef]
- Gavicho Uarrota, V.; Fuentealba, C.; Hernández, I.; Defilippi-Bruzzone, B.; Meneses, C.; Campos-Vargas, R.; Lurie, S.; Hertog, M.; Carpentier, S.; Poblete-Echeverría, C.; et al. Integration of proteomics and metabolomics data of early and middle season Hass avocados under heat treatment. Food Chem. 2019, 289, 512–521. [Google Scholar] [CrossRef]
- Núñez-Lillo, G.; Ponce, E.; Arancibia-Guerra, C.; Carpentier, S.; Carrasco-Pancorbo, A.; Olmo-García, L.; Chirinos, R.; Campos, D.; Campos-Vargas, R.; Meneses, C.; et al. A multiomics integrative analysis of color de-synchronization with softening of ‘Hass’ avocado fruit: A first insight into a complex physiological disorder. Food Chem. 2023, 408, 135215. [Google Scholar] [CrossRef]
- Fernández-Muñoz, R.; Heredia, A.; Domínguez, E. The role of cuticle in fruit shelf-life. Curr. Opin. Biotechnol. 2022, 78, 102802. [Google Scholar] [CrossRef]
- Lewis, C.E. The maturity of avocados—A general review. Sci. Food Agric. 1978, 29, 857–866. [Google Scholar] [CrossRef]
- Juarez-Escobar, J.; Guerrero-Analco, J.A.; Zamora-Briseño, J.A.; Elizalde-Contreras, J.M.; Bautista-Valle, M.V.; Bojórquez-Velázquez, E.; Loyola-Vargas, V.M.; Mata-Rosas, M.; Ruíz-May, E. Tissue-specific proteome characterization of avocado seed during postharvest shelf life. J. Proteom. 2021, 235, 104112. [Google Scholar] [CrossRef]
- Camacho-Vázquez, C.; Ruiz-May, E.; Guerrero-Analco, J.A.; Elizalde-Contreras, J.M.; Enciso-Ortiz, E.J.; Rosas-Saito, G.; López-Sánchez, L.; Kiel-Martínez, A.L.; Bonilla-Landa, I.; Monribot-Villanueva, J.L.; et al. Filling gaps in our knowledge on the cuticle of mangoes (Mangifera indica) by analyzing six fruit cultivars: Architecture/structure, postharvest physiology and possible resistance to fruit fly (Tephritidae) attack. Postharvest Biol. Technol. 2019, 148, 83–96. [Google Scholar] [CrossRef]
- McAlister, G.C.; Nusinow, D.P.; Jedrychowski, M.P.; Wühr, M.; Huttlin, E.L.; Erickson, B.K.; Rad, R.; Haas, W.; Gygi, S.P. MultiNotch MS3 enables accurate, sensitive, and multiplexed detection of differential expression across cancer cell line proteomes. Anal. Chem. 2014, 86, 7150–7158. [Google Scholar] [CrossRef]
- Yang, K.C.; Gorski, S.M. Protocol for analysis of RNA-sequencing and proteome profiling data for subgroup identification and comparison. STAR Protoc. 2022, 3, 101283. [Google Scholar] [CrossRef]
- Maechler, M.; Rousseeuw, P.; Struyf, A.; Hubert, M.; Hornik, K. Cluster: Cluster analysis basics and extensions. R Package Version 2.1.4. Available online: https://cran.r-project.org/web/packages/cluster/citation.html (accessed on 4 September 2023).
- Cantalapiedra, C.P.; Hernandez-Plaza, A.; Letunic, I.; Bork, P.; Huerta-Cepas, J. EggNOG-Mapper v2: Functional annotation, orthology assignments, and domain prediction at the metagenomic Scale. Mol. Biol. Evol. 2021, 38, 5825–5829. [Google Scholar] [CrossRef] [PubMed]
- Wu, T.; Hu, E.; Xu, S.; Chen, M.; Guo, P.; Dai, Z.; Feng, T.; Zhou, L.; Tang, W.; Zhan, L.; et al. ClusterProfiler 4.0: A universal enrichment tool for interpreting omics data. Innovation 2021, 2, 100141. [Google Scholar] [CrossRef] [PubMed]
- Yu, G.; He, Q.Y. ReactomePA: An R/Bioconductor package for reactome pathway analysis and visualization. Mol. Biosyst. 2016, 12, 477–479. [Google Scholar] [CrossRef] [PubMed]
- Pomar, F.; Merino, F.; Barceló, A.R. O-4-linked coniferyl and sinapyl aldehydes in lignifying cell walls are the main targets of the Wiesner (Phloroglucinol-HCl) reaction. Protoplasma 2002, 220, 17–28. [Google Scholar] [CrossRef] [PubMed]
- SAGARPA AGUACATE Mexicano Planeación Agrícola Nacional; 2017. Available online: https://www.gob.mx/cms/uploads/attachment/file/257067/Potencial-Aguacate.pdf (accessed on 5 February 2021).
- Shezi, S.; Magwaza, L.S.; Tesfay, S.Z.; Mditshwa, A. Biochemical changes in response to canopy position of avocado fruit (Cv. ‘Carmen’ and ‘Hass’) during growth and development and relationship with maturity. Sci. Hortic. 2020, 265, 109227. [Google Scholar] [CrossRef]
- Hernández, I.; Uarrota, V.; Paredes, D.; Fuentealba, C.; Defilippi, B.G.; Campos-Vargas, R.; Meneses, C.; Hertog, M.; Pedreschi, R. Can metabolites at harvest be used as physiological markers for modelling the softening behaviour of Chilean “Hass” avocados destined to local and distant markets? Postharvest Biol. Technol. 2021, 174, 111457. [Google Scholar] [CrossRef]
- Everett, K.R.; Hallett, I.C.; Rees-George, J.; Chynoweth, R.W.; Pak, H.A. Avocado lenticel damage: The cause and the effect on fruit quality. Postharvest Biol. Technol. 2008, 48, 383–390. [Google Scholar] [CrossRef]
- Jeong, J.; Huber, D.J.; Sargent, S.A. Delay of avocado (Persea Americana) fruit ripening by 1-methylcyclopropene and wax treatments. Postharvest Biol. Technol. 2003, 28, 247–257. [Google Scholar] [CrossRef]
- Jiao, W.; Li, X.; Zhao, H.; Cao, J.; Jiang, W. Antifungal activity of an abundant thaumatin-like protein from banana against Penicillium expansum, and its possible mechanisms of action. Molecules 2018, 23, 1442. [Google Scholar] [CrossRef]
- Wang, D.; Yeats, T.H.; Uluisik, S.; Rose, J.K.C.; Seymour, G.B. Fruit softening: Revisiting the role of pectin. Trends Plant Sci. 2018, 23, 302–310. [Google Scholar] [CrossRef]
- Sharma, A.; Shahzad, B.; Rehman, A.; Bhardwaj, R.; Landi, M.; Zheng, B. Response of phenylpropanoid pathway and the role of polyphenols in plants under abiotic stress. Molecules 2019, 24, 2452. [Google Scholar] [CrossRef]
- Medina-Carrillo, R.E.; Salazar-García, S.; Bonilla-Cárdenas, J.A.; Herrera-González, J.A.; Ibarra-Estrada, M.E.; Álvarez-Bravo, A. Secondary metabolites and lignin in ‘Hass’ avocado fruit skin during fruit development in three producing regions. Hort. Sci. 2017, 52, 852–858. [Google Scholar] [CrossRef]
- Shi, Y.; Li, B.J.; Su, G.; Zhang, M.; Grierson, D.; Chen, K.S. Transcriptional regulation of fleshy fruit texture. J. Integr. Plant Biol. 2022, 64, 1649–1672. [Google Scholar] [CrossRef]
- Huang, W.; Zhu, N.; Zhu, C.; Wu, D.; Chen, K. Morphology and cell wall composition changes in lignified cells from loquat fruit during postharvest dtorage. Postharvest Biol. Technol. 2019, 157, 110975. [Google Scholar] [CrossRef]
- Yang, B.; Han, Y.; Gao, H.; Liu, R.; Xu, F.; Liu, R.; Xiao, S.; Li, B.; Chen, H. Application of melatonin delays lignification in postharvest water bamboo shoots in association with energy metabolism. Postharvest Biol. Technol. 2023, 196, 112149. [Google Scholar] [CrossRef]
- Rojas-García, A.; Fuentes, E.; Cádiz-Gurrea, M. de la L.; Rodriguez, L.; Villegas-Aguilar, M.D.C.; Palomo, I.; Arráez-Román, D.; Segura-Carretero, A. Biological evaluation of avocado residues as a potential source of Bboactive compounds. Antioxidants 2022, 11, 1049. [Google Scholar] [CrossRef] [PubMed]
- Meitha, K.; Pramesti, Y.; Suhandono, S. Reactive oxygen species and antioxidants in postharvest vegetables and fruits. Int. J. Food Sci. 2020, 11, 8817778. [Google Scholar] [CrossRef]
- Konarska, A. The Structure of the fruit peel in two varieties of Malus domestica Borkh. (Rosaceae) before and after storage. Protoplasma 2013, 250, 701–714. [Google Scholar] [CrossRef]
- Belge, B.; Goulao, L.F.; Comabella, E.; Graell, J.; Lara, I. Postharvest heat and CO2 shocks induce changes in cuticle composition and cuticle-Related gene expression in ‘October Sun’ Peach Fruit. Postharvest Biol. Technol. 2019, 148, 200–207. [Google Scholar] [CrossRef]






Disclaimer/Publisher’s Note: The statements, opinions and data contained in all publications are solely those of the individual author(s) and contributor(s) and not of MDPI and/or the editor(s). MDPI and/or the editor(s) disclaim responsibility for any injury to people or property resulting from any ideas, methods, instructions or products referred to in the content. |
© 2024 by the authors. Licensee MDPI, Basel, Switzerland. This article is an open access article distributed under the terms and conditions of the Creative Commons Attribution (CC BY) license (https://creativecommons.org/licenses/by/4.0/).
Share and Cite
Camacho-Vázquez, C.; Elizalde-Contreras, J.M.; Reyes-Soria, F.A.; Monribot-Villanueva, J.L.; Guerrero-Analco, J.A.; Juarez-Escobar, J.; Velázquez-López, O.; Meza-Menchaca, T.; Bojórquez-Velázquez, E.; Zamora-Briseño, J.A.; et al. Towards Characterization of Hass Avocado Peel and Pulp Proteome during Postharvest Shelf Life. Proteomes 2024, 12, 28. https://doi.org/10.3390/proteomes12040028
Camacho-Vázquez C, Elizalde-Contreras JM, Reyes-Soria FA, Monribot-Villanueva JL, Guerrero-Analco JA, Juarez-Escobar J, Velázquez-López O, Meza-Menchaca T, Bojórquez-Velázquez E, Zamora-Briseño JA, et al. Towards Characterization of Hass Avocado Peel and Pulp Proteome during Postharvest Shelf Life. Proteomes. 2024; 12(4):28. https://doi.org/10.3390/proteomes12040028
Chicago/Turabian StyleCamacho-Vázquez, Carolina, José Miguel Elizalde-Contreras, Francisco Antonio Reyes-Soria, Juan Luis Monribot-Villanueva, José Antonio Guerrero-Analco, Janet Juarez-Escobar, Olinda Velázquez-López, Thuluz Meza-Menchaca, Esaú Bojórquez-Velázquez, Jesús Alejandro Zamora-Briseño, and et al. 2024. "Towards Characterization of Hass Avocado Peel and Pulp Proteome during Postharvest Shelf Life" Proteomes 12, no. 4: 28. https://doi.org/10.3390/proteomes12040028
APA StyleCamacho-Vázquez, C., Elizalde-Contreras, J. M., Reyes-Soria, F. A., Monribot-Villanueva, J. L., Guerrero-Analco, J. A., Juarez-Escobar, J., Velázquez-López, O., Meza-Menchaca, T., Bojórquez-Velázquez, E., Zamora-Briseño, J. A., Ramirez-Vazquez, M., González Barrenechea, G. A., Ibarra-Laclette, E., & Ruiz-May, E. (2024). Towards Characterization of Hass Avocado Peel and Pulp Proteome during Postharvest Shelf Life. Proteomes, 12(4), 28. https://doi.org/10.3390/proteomes12040028

