Abstract
This multi-study paper reports the translation process and the validity and reliability analysis of the Characteristics of Resilience in Sports Teams Inventory (CREST) for the use of Turkish population. In three related studies, 414 team sports athletes from Turkey were sampled. We adopted Beaton et al.’s (2000) methodology for the translation of self-report measures for cross-cultural adaption studies. The first study provided content validity for an initial item set as the preliminary study. The second study explored the factor analysis of the CREST structure. The third study explored re-testing of the explored structure in a different set of participants and criterion-related validity provided. The analysis of Study 1 revealed that the items were understood by the participants and ready for application for the general Turkish population. The exploratory factor analysis in the Study 2 revealed that the CREST had two sub-dimensions as it was in the original inventory. The Cronbach’s alpha values for the dimensions of demonstrating resilience characteristics and vulnerabilities shown under pressure were 0.94 and 0.90, respectively. The Kaiser-Meyer-Olkin value was 0.94. The confirmatory factor analysis in the third study showed that the structure of the inventory was confirmed in another sports context. Accordingly, the CREST is a valid and reliable tool for use by Turkish athletes and to measure team resilience that is one of the critical determinants of team performance. Further understanding of team resilience as a process can be gain by using the CREST, especially in future process-oriented research for team sports.
1. Introduction
Successful regulation of emotional states is important to enhance performance in all areas of human life. More specifically, an inherent aspect of modern life (e.g., work, education, community etc.) is the need for people to meet the demands of competitive environments and to perform well under pressure. In other words, most people need to perform under pressure at some stage in their life. For example, one has to perform well during the pressures of a competitive job interview in order to secure employment. Similarly, athletes have to perform optimally in front of tens of thousands of spectators to obtain the biggest prizes in sport (e.g., an Olympic gold medal). Nonetheless, all of these pressurized situations and adversities that athletes experience carry the potential to impair their development [1,2,3,4,5]. As a part of sporting or even lifespan development of athletes, the key question is why do some people possess the ability to bounce back from adversity, while others simply give up or drop out? [6].
In relation to the above question, researchers suggest that a desirable challenge for competitive athletes to be successful is to positively adapt to adversities that they encounter [7,8]. Over the past few decades, researchers have identified not only numerous stressors that sport performers encounter (see, e.g., [9,10]) but also explored the role of psychological characteristics in helping elite athletes adapt to setbacks and transitions encountered along the pathway to excellence under pressure [11,12]. The influence of psychological factors within the context of the stress process is broadly conceptualised as psychological resilience (cf. [13]). Resilience is a key determinant of athletes’ sporting success [14] and wellbeing [15] that has helped us to understand why one athlete reacts with negative symptoms to an objectively less important event when another athlete may not experience distress even in the face of apparent major disruption [6]. More specifically, resilience was defined as “the role of mental processes and behaviour in promoting personal assets and protecting an individual from the potential negative effect of stressors” [7] (p. 675) and [13] (p. 16). However, this definition is more related with the individual level as it is a process-oriented perspective (cf. [16]) such as perspectives on improving learning and broadening life [17,18]. On the other hand, resilience studies at the team level require a socioecological perspective that includes shared experiences and interactive resources within the team environment [19,20]. Team resilience has been defined as a “dynamic, psychological process that protects a group of individuals from the potential negative effects of stressors they collectively encounter” [13] (p. 552). Despite its applicability to team sports and team context at an educational level (e.g., team sports at school), it has only recently been revealed by researchers (for a review, see [19,20]) how team resilience and a team’s collective resources can be employed to withstand such shared demands [14]. For example, Morgan and colleagues [21] indicated four main characteristics of team resilience: (a) group structure, (b) mastery approaches, (c) social capital, and (d) collective efficacy. In addition to these characteristics, a follow up study [21] revealed developmental antecedents of team resilience in order to help coaches and educators to prepare their teams for upcoming adversities in four ways: (a) developing a collective vision for functioning under pressure, (b) using shared experiences to learn from, (c) empowering a strong team identity, and (d) promoting positive emotions and enjoyment [14]. Both studies help us to advance our knowledge of resilience in the team settings by clarifying what a resilient team looks like with the collective characteristics mentioned above and therefore how a team can get more resilient over time [14].
Alongside of these above studies, Gould and colleagues [8] interviewed Olympic athletes, their family members, and coaches to gather a comprehensive list of characteristics distinctly attributable to athletes [22]. Results indicated the following eight broad categories as important ‘’general personality characteristics and values, performance enhancement skills and characteristics, motivational issues and orientations, overall handling of adversity and pressure, psychological characteristics to overcome, good morals/sportsperson-ship, self-awareness and having a sense of balance between Sport and Life’’ [8] (p. 182). Therefore, being resilient is not only crucial for athletes to pursue their chosen sport but to manage academic and social responsibilities in their life.
However, with specific regard to the hypothesized effects of psychological process on team performance, measurement of team resilience has only been recently administrated by Decroos and colleagues [14], this is the Characteristics of Resilience in Sports Teams Inventory (CREST). Researchers suggested that to measure and assess team resilience more distinctly and objectively in the sports context a specific measure is needed [19,23] more globally and locally [24]. However, the reliability, validity, and appropriateness of the CREST for Turkish populations remain unknown and could not be taken for granted given the results obtained from similar verifications involving resilience and therefore to our knowledge this is the first study to shed light on the characteristics of resilience in sport for the Turkish population. Therefore, the purpose of this multi-study paper was to conduct the translation process, validity, and reliability analysis of the CREST inventory for Turkish athletes in team sports. More specifically, the first study involved a literal translation of the CREST items from the original language (English) into the Turkish of the intended respondents carried out to ensure the accuracy of the translation for the following sections of the present study. The latter aim in Study 2 was to find out the factor structure and analyse criterion-related validity of the CREST. Finally, in Study 3, the aim was to re-test the structure of the CREST inventory with confirmatory factor analysis in totally independent and separate participants from studies 1 and 2.
In conclusion, the overall aim of the studies presented in this paper is to advance the knowledge of team functioning during stressors in Turkish population via a crude measure of team resilience characteristics in sport.
2. Study 1
Our first study aimed to translate The Characteristics of Resilience in Sports Team Inventory [14] as the selected measure of resilience in team settings. In this study inventory was tested in a preliminary study to ensure it had content validity, therefore S-CVI and I-CVI scores were calculated to determine the content validity of the Turkish form of the CREST.
2.1. Method
The development and validation processes of a psychological inventory requires a systematic process [24,25], therefore, in the present study we conducted three consecutive studies. An institutional ethical approval was granted by the local institution for all studies and all participants were given an informed consent form before the data-acquisition phase.
2.1.1. Participants
Thirty volunteer student-athletes (15 men, 15 women; Mage = 22.93, SD = 2.51) who actively participated in competitions in football, basketball, volleyball, and handball were recruited.
2.1.2. Measures
The Characteristics of Resilience in Sports Teams Inventory (CREST). The CREST [14] consists of 20 items with two sub-dimensions including “demonstrating resilience characteristics (DRC)” and “vulnerabilities shown under pressure (VSP).” The inventory is a self-report questionnaire that is designed to measure resilience characteristics of athletes competing in team sports. The athletes rated each item 1 (strongly disagree) and 5 (strongly agree). In the demonstrating resilience characteristics dimension, each item presents a resilient characteristic shown under pressure in the past month while each item in vulnerabilities shown under pressure displays a weakness of the team that the athletes perceive. The instruction of the inventory was translated into Turkish for the use of Turkish athletes from various team sports.
2.1.3. Translation-Back Translation
We adapted Beaton and colleagues’ [26] conceptualization of self-report measures for cross-cultural adaptation studies and the steps of translation were as follows: synthesis, back translation, expert committee evaluation, pretesting, and submitting the measure to the developers or coordination committee for evaluation. Since there was no coordination committee and developer evaluation in this study, five basic steps were followed. Author permission was asked and after the permission was granted, the translation process started.
Two translators—one was informed and aware of the concepts (T1) and another was neither informed nor aware of the concepts (T2)—translated the items into Turkish (Stage 1). Two academicians having studies into sport psychology examined both translations (T1 and T2) and created a synthesis form (Stage 2), which was used for back translation. The synthesis form was created after examining the items translated in T1 and T2. Two academicians, both were neither informed nor aware of the concepts, translated the synthesis form (T12) into English (Stage 3). Five academics, working in the field of sport sciences, knowing English and Turkish very well, evaluated the T1, T2, T12, BT1, and BT2 versions in terms of equivalences of semantic, idiomatic, experiential, and conceptual (Stage 4). After considering the suggestion and corrections, the Turkish form of the inventory was ready for the pretesting (Stage 5).
2.1.4. Procedure
We asked participants to state the extent to which they understood each item between the degrees of 1 (not at all) and 5 (understand very well). The Turkish form of the inventory was sent to six experts to be rated the extent to which items were relevant to the resilience in team sports. Six experts from sport sciences rated the items between 1 (not relevant), 2 (somewhat relevant), 3 (quite relevant), and 4 (highly relevant).
2.1.5. Analysis
The mean score and standard deviation of the students’ ratings was calculated in excel. The scores were shown in the Figure 1. Content validity index for item (I-CVI) and scale (S-CVI) were calculated in excel (see Table 1). Polit and Beck [27] defined the content validity as the degree to which an instrument has an appropriate sample of items for the construct being measured. To calculate the I-CVI, the number of agreement among the experts was calculated for each item. I-CVI was calculated by dividing number of agreement by number of experts. The mean score of I-CVIs shows the S-CVI [28].
Figure 1.
The means and standard deviations of items from CREST.
Table 1.
The Content Validity Indexes.
2.2. Results
Figure 1 presents the mean scores and standard deviation of the extent to which the student-athletes understand each item of the new Turkish version of the CREST inventory. The mean scores are between 4 and 5, which means that the items are understandable.
2.3. Discussion
In line with our results, Beaton and colleagues [26] suggested that the responses and answers to the interview ensured that the adapted version maintained the equivalences. Researchers provided definitions of the dimensions of the scale they developed and asked participants to read each item and write the item belonged [29]. Participants then rated how well they understood each item by scoring between 0 and 4 (see in [29]). In this study, experts were asked to rate the relevance of each item to resilience in team sports [28]. As it was advised [30,31], six experts rated the items between 1 and 4. The I-CVI values were not lower than 0.78 [30], and these results were acceptable. S-CVI was found to be as 0.93, and this result is also acceptable [32]. S-CVI and I-CVI scores were calculated, and the results showed that the content of the inventory was valid.
3. Study 2
The structural analysis of the inventory was included in this study. The factor structure was analysed with participation of the team athletes.
3.1. Method
3.1.1. Participants
184 athletes (130 men, 54 women; Mage = 22.43, SD = 4.22) competing in basketball (n = 56), football (n = 89), volleyball (n = 25), and hockey (n = 12) were recruited. Participants’ experience in their sport was Myears = 11.37, SD = 5.91. The athletes reported that they trained 4.29, SD = 1.40 days per week and they competed in the leagues defined as professional (30.4%, n = 56) and amateur (69.6%, n = 128). 21.7% of the athletes reported that they played for the national team (n = 40).
3.1.2. Measures
The Characteristics of Resilience in Sport Teams Inventory (CREST)
We administrated the CREST [14], as described in Study 1.
Negative Affectivity (NA)
The NA subscale of 14-item DS14 scale (Type D Scale-14), developed by Denollet [33] and adapted into Turkish by Alçelik and colleagues [34] was used. The internal consistency coefficient (Cronbach’s alpha) for NA was 0.82. The alpha value for this subscale in original was 0.88. In this study, the alpha coefficient was 0.83. The items are rated between 0 (false) and 4 (true).
Team Cohesion (TC)
The Group Environment Questionnaire (GEQ), developed by Carron and colleagues [35], adapted into Turkish by Morali [36], is a scale that measures team cohesion in sport. The Turkish form GEQ has 18 items with four subscales including Individual Attractiveness to Group-Task (ATGT), Individual Attractiveness to Group-Social (ATGS), Group Integrity-Task (GIT), and Group Integrity-Social (GIS).
3.1.3. Procedure
Data were collected in the season of 2017 and 2018. The second and third author designed an online and printed form including the CREST, NA, and GEQ, as well as personal information sheet and delivered questionnaires to sports clubs and athletes. Respondents were guaranteed anonymity and confidentiality of their individual responses.
3.1.4. Analysis
Data was analysed in SPSS® statistics (version 22) software. The analyses for demographic information and features were done by using descriptive statistics. The factor structure was analysed with Exploratory Factor Analysis (EFA). Kaiser-Meyer-Olkin (KMO) and Bartlett’s Test of Sphericity values were calculated to determine whether the data was proper for the factor analysis. The principal component analysis (PCA) of extraction methods was used in EFA. The principal components analysis is a computationally simplified version of a general class of dimension reduction analyses [37]. The main purpose of the PCA to calculate the variances of measured variable instead of calculating correlations (or covariance) between variables [38,39]. With the assumption that factors were correlated and direct oblimin (if oblique rotation was sought) method was used [38,39,40], since oblique rotation methods allows factor to be correlated, but the factors cannot be forced to be correlated [37]. Item distributions in factors having eigenvalue higher than 1 were taken in consideration [37,38]. The eigenvalues are always the indexes of information amount represented in some multivariate results [38].
3.2. Results
3.2.1. Construct Validity
KMO (0.90) and Bartlett’s test of sphericity (x2 = 2796.960, SD = 190, p = 0.000) indicated that the data was proper for factor analysis. Items scattered in two factors as it was in the original structure of the inventory. The factor loadings ranged between 0.63 and 0.86. The items and the factors explained 63.34% of the total variances. DRC had 12 items, and the factor loadings of this dimension ranged between 0.67 and 0.86. The eigenvalue of DRC in the total inventory was 10.710 and the contribution to total variances was 53.55%. VSP had eight items, and the factor loadings ranged between 0.63 and 0.81. The eigenvalue of VSP in total inventory was 1.959, and the contribution to total variances was 9.795%.
3.2.2. Criterion-Related Validity
The relationship between the CREST and TC and negative affectivity showed the concurrent validity while the regression analysis between the CREST and collective efficacy in sport displayed predictive validity. West and colleagues [41] found a positive correlation between team resilience and cohesion (p < 0.01, r = 0.43). Besides, Meneghel and colleagues [42] found a positive relationship between collective positive emotions and team resilience. West and colleagues [41] also revealed that team resilience predicted TC (β = 0.35, p < 0.05). In criterion-related studies, the selected criterion should be valid and reliable [43]. These results showed that the selected criterion for the current study was proper for criterion-related analysis.
3.2.3. Concurrent Validity
DRC negatively correlated with NA while VSP positively correlated with NA. This result showed that DRC was related to positive approaches while VSP had a reverse approach. DRC positively correlated with ATGT, ATGS, GIT, and GIS. VSP negatively correlated with ATGT, ATGS, GIT, and GIS (see Table 2).
Table 2.
This table presents the factor structure, alpha coefficient, criterion-related validity, predictive validity, and factor-factor correlation.
3.2.4. Predictive Validity
A regression model proposed that the CREST predicted TR was analysed for predictive validity. DRC and VSP predicted TR at the level of 44%, approximately. The analysed model was found to be significant (F = 73.657, p = 0.000). Adjusted R-value showed the level of generalizability. This result indicates that the model can explain the 44% of the total variance in the total population. Accordingly, the inventory has predictive validity (Table 2).
3.3. Discussion
The aim of the Study 2 was to find out the factor structure and analyse criterion-related validity. The structure of the Turkish form of the CREST was analysed by using EFA. In EFA, it is fundamental to explore principal components causing the relationship between observed variables [39,44]. Bryman and Cramer [45] state that the factor analysis is related to explain variation or variance shared with the participants’ scores related to three or more variables. The factor analysis shows the degree to which a test can accurately measure an abstract concept. The construct validity was tested with EFA. For EFA, KMO value should be at least 0.60, and Bartlett’s test of sphericity should be significant [46]. If Bartlett’s test of sphericity is significant two dependent measurements are correlated [45]. Before the application of factor analysis, KMO and Bartlett’s test of sphericity values were calculated. KMO value was 0.94, and Bartlett’s test of sphericity was 392.684 (p < 0.000). These results indicated that the data was properly fitted for the EFA according to Kaiser [47].
Having KMO values higher than 0.60 indicates that the factor analysis could be applied [48], 20-item inventory was proper for the EFA. The analysis revealed a two-factor structure. After testing the structure, the criterion-related validity was tested. For the criterion-related validity, two different validity analyses including concurrent and predictive were applied by correlating the inventory with the valid and reliable structures. NA positively correlated with DRC positively and VSP negatively. DRC measures the resilience characteristics shown in a team context and is a positive approach. DRC negatively correlated with VSP (see in Table 2). Thereby, the correlation levels and directions between NA and the inventory factors showed that the Turkish form of the CREST was concurrently valid. Moreover, the hypothesis that TR could be related with TC in the sport was proposed. Accordingly, the relationship between the CREST and TC was analysed. The correlations between TC, DRC, and VSP confirm this hypothesis (Table 2). Additionally, the predictive validity analysis was done. DRC and VSP predicted TC at the level of 44%. This result indicated that the team athletes having resilience characteristics would have a higher level of TC. This result confirmed that the Turkish form of the CREST has predictive validity.
4. Study 3
In Study 3, we included the re-testing the factor structure in another group of athletes that has the same features as the athletes have participated in Study 2. Thus, the aim was to re-test the structure of the CREST inventory with confirmatory factor analysis in an entirely independent sample in this study. Confirming the factor structure in an independent sports context provides evidence for construct validity for the inventory.
4.1. Method
4.1.1. Participants
Two-hundred (135 male, 65 women; Mage = 23.50, SD = 3.60) athletes competing consistently for at least three years (sporting experience Myears = 11.25, SD = 5.01) in basketball (n = 24), football (n = 105), volleyball (n = 31), handball (n = 17), and hockey (n = 23) were recruited. The athletes reported that they trained 4.27 ± 1.21 days per week, averagely. The athletes stated they competed in the leagues defined as professional (40%, n = 80) and amateur (60%, n = 120). Eighteen percent of the athletes reported that they played for the national team (n = 36).
4.1.2. Measures
The Characteristics of Resilience in Sports Teams Inventory (CREST)
The CREST developed by Decroos and colleagues [14] was translated in Study 1, and the structure of the Turkish form was analysed in Study 2 was used in this study.
Collective Efficacy in Sports Questionnaire (CESQ)
Short and colleagues [49] developed the scale and Öncü and colleagues [50] translated into Turkish. The scale has five subscales including 20 items. The internal consistency coefficients of effort, skill, preparation, persistence, and unity were 0.80, 0.85, 0.84, 0.70, 0.82, respectively. The internal consistency for total scale was 0.95 [50]. For this study, the internal consistency coefficients of effort, skill, preparation, persistence, and unity were 0.84, 0.88, 0.85, 0.78, 0.84, respectively. The internal consistency for total scale was 0.96.
4.1.3. Procedure
The procedure was identical to that reported in Study 2 with one exception that the researchers administrate the CSEQ in addition to the CREST as well as an information sheet to obtain participant’s demographics.
4.1.4. Analysis
The structure of the Turkish form of the CREST that was explored was analysed with confirmatory factor analysis (also known as CFA with covariates) in AMOS™ to confirm the construct validity. The fit of the hypothesized models to data was evaluated through chi square value (significance level α = 0.05), degrees of freedom, comparative fit index (CFI), Tucker-Lewis index (TLI), standardized root mean residual (SRMR), root mean square error of approximation (RMSEA).
4.2. Results
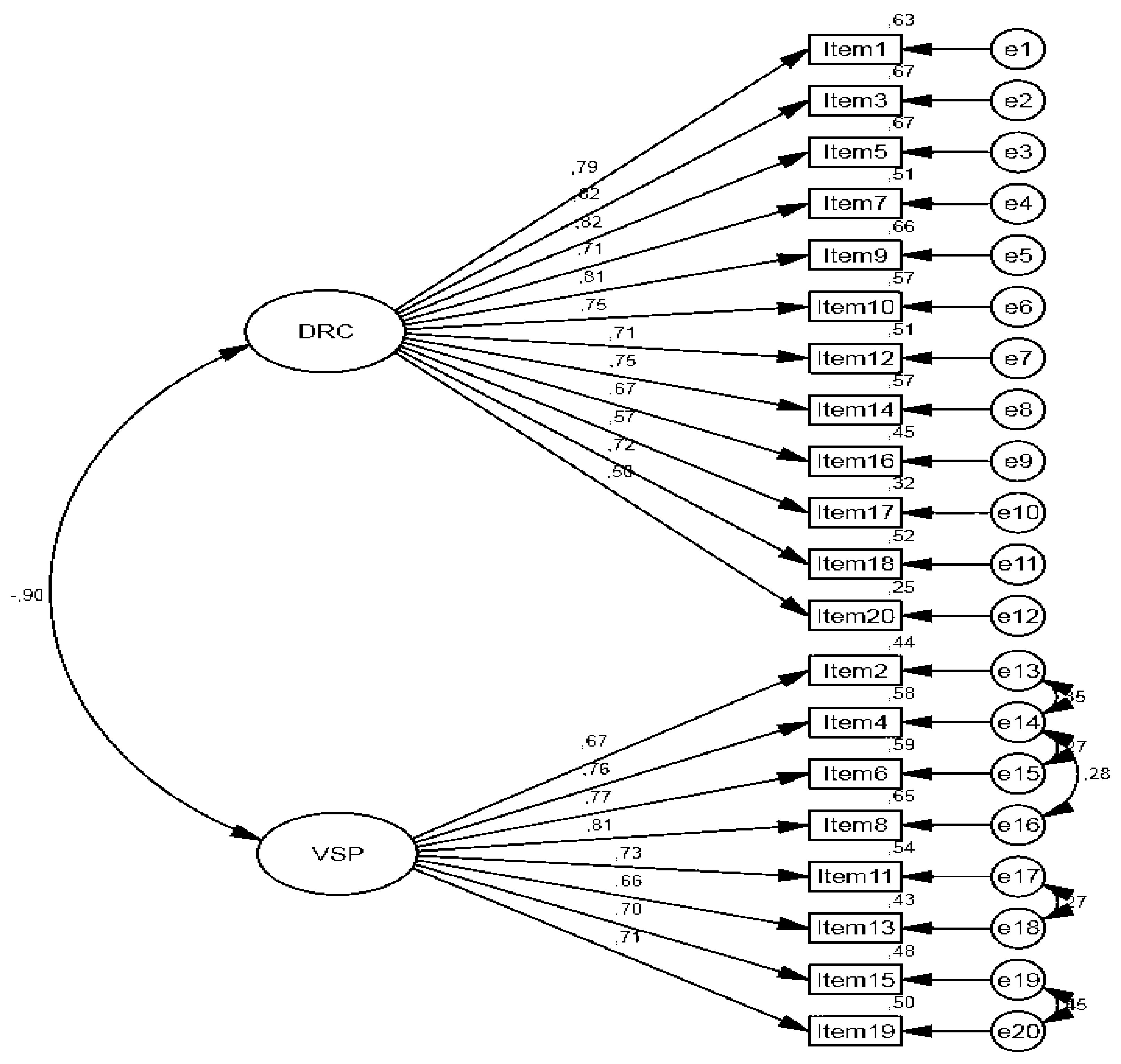
Our results indicated that the factor loadings ranged from 0.50 and 0.82 for the Turkish form the CREST. X2 was 363.66 while degrees of freedom (df) were 164. X2/df was found to be 2.21, indicating a good fit. The fit indices were high, indicating acceptable fit (IFI = 0.92, TLI = 0.91, CFI = 0.92). RMSEA was 0.07 and SRMR was 0.05.
These values indicated an acceptable fit for the model (see Table 3). Composite reliability value of DRC was 0.92 while VSP’s value was 0.89. CESQ correlated positively with DRC (r = 0.72, p < 0.01) and negatively with VSP (r = −0.58, p < 0.01). DRC negatively correlated with VSP (r = −0.80, p < 0.01).
Table 3.
Two-Factor Model Solution with Error Variance, Factor Loadings, Factor-Factor Correlations, Model Fit Indices, Concurrent Validity, Coefficient Alpha, and Composite Reliability.
The covariance between DRC and VSP was −0.90, and the result was statistically significant. The Figure 2 displays the factor structure and items loadings on the factors. High errors were connected (e13–e14, e14–e15, e14–e16, e17–e18, and e19–e20).
Figure 2.
Confirmatory factor analysis (CFA) results of two-factor model inventory.
4.3. Discussion
CFA analysis in Study 3 provided support for the structure of the Turkish form of the CREST in an independent sample. The model fit indices indicated an acceptable fit for 20-item inventory [51,52,53,54,55,56,57]. RMSEA and SRMR values were low while CFI, IFI and TLI indices were high. The factor loadings ranged from 0.50 to 0.79 for DRC while ranged from 0.65 to 0.80. The factor-factor correlation was −0.67 in Study 2. This correlation was −0.80 in Study 3. The coefficient alphas were 0.94 for DRC and 0.90 for VSP in Study 2. The structure explored in Study 2 was confirmed with these results. All of the parameter estimations were statistically significant. CESQ correlated positively with DRC and negatively with VSP. This result provided further support for concurrent validity. High errors were connected because the correlated measurement errors were used to have an acceptable model fit [58].
5. General Discussion
The purpose of the three consecutive studies reported in this paper was to conduct translation processes and carry out validity and reliability analysis of the CREST inventory [14], a measure that could assess the characteristics of resilience in sports team for the Turkish population. In Study 1, the content validity was based on comparing the measured content with the content universe that defines the structure [59]. According to Gaur and Gaur [44], content validity is the extent to which a measurement reflects the specific intended domain of content. Yaghmaie [60] suggested a content validity measurement criterion based on the Waltz and Bausell [31]. Content validity indexes were calculated both for items and inventory. Experts rated the items 3 or 4 for the relevance of the inventory [28,31]. The S-CVI was found to be 0.93 and this result was acceptable [30]. Thus, S-CVI and I-CVI scores were calculated and the results showed that the content of the inventory was valid.
In Study 2, the structure of the Turkish form of the CREST was explored. EFA revealed two-factor structure. The factor loading was high in this study as expected. Concurrent validity and predictive validity of criterion-related validity were applied. For the concurrent validity, the Turkish form of the CREST correlated with negative affectivity and team cohesion in sport. The correlation between the CREST, negative affectivity, and team cohesion showed that the Turkish form of the CREST had concurrent validity. The regression coefficient between the CREST and team cohesion supported the predictive validity.
In Study 3, CFA results provided further support for the structure of the Turkish form of the CREST in an independent sample. The relationship between the CESQ and the CREST indicated that the Turkish version had further concurrent validity. The factor loading in Study 3 ranged from 0.50 to 0.82. The coefficient alpha and composite reliability values showed that the inventory was reliable. Collectively, the results highlight the validated CREST’s merits as an appropriate instrument to investigate the athlete’s characteristics of resilient for Turkish population.
6. Conclusions
Results of this study indicate that the Turkish version of the CREST can be used by the Turkish population in order to assess the characteristics of resilience in sports teams. Among the strengths of this multi-study paper, our analyses from studies 2 and 3 demonstrated the usefulness of the CREST inventory for the Turkish team players. Nonetheless, from a theoretical perspective, it still remains to be examined whether the positive and negative team resilience factors evolve in different processes for different age groups, gender, and individual differences or even differences between other sporting contexts. Regarding the aforementioned limitations of this study, longitudinal studies are required for more reliable explanations in order to link resilient characteristics to resilient outcomes in the sports context. Moreover, because the CREST inventory has been shown to be a reliable measure of resilience in team settings, it could also be used for not only longitudinal but also for experimental studies to monitor changes of resilient characteristics for Turkish athletes at a team level. In this premise, coaches, practitioners, and educators could also make use of the CREST inventory as a basis for group reflections and to assess both the current state and development of their team’s functioning in terms of team resilience. As a result, the final strength of the study is the possibilities the CREST inventory has to offer for further studies and obviously more work remains to be done by future research to clarify the nature and role of resilience in teams with respect to sports performance.
Author Contributions
The authors conceived designed and performed the research. All authors worked together for the data collection and acquisition. R.G. wrote the main introduction and general discussion of the draft manuscript. E.S. analyzed the data, and wrote the initial report for the results. E.S. and M.Y. wrote the draft discussion of the studies. E.S., M.Y. and I.A. revised the draft manuscript. R.G. wrote and reviewed the full paper according to the reviewers’ suggestions and submitted to the journal.
Funding
No funding was associated with this research.
Conflicts of Interest
The authors declare that they have no conflict of interest.
Ethical Approval
All procedures performed in studies involving human participants were in accordance with the ethical standards of the institutional and/or national research committee and with the 1964 Helsinki declaration and its later amendments or comparable ethical standards.
Informed Consent
Written informed consent was obtained from all individual participants included in the study.
References
- Badau, D.; Badau, A. The motric, educational, recreational and satisfaction impact of adventure education activities in the urban tourism environment. Sustainability 2018, 10, 2106. [Google Scholar] [CrossRef]
- Woodman, T.; Barlow, M.; Gorgulu, R. Don’t miss, don’t miss, d’oh! Performance when anxious suffers specifically where least desired. Sport Psychol. 2015, 29, 213–223. [Google Scholar] [CrossRef]
- Fraser-Thomas, J.; Côté, J. Understanding adolescents’ positive and negative developmental experiences in sport. Sport Psychol. 2009, 23, 3–23. [Google Scholar] [CrossRef]
- Theokas, C. Youth sport participation—A view of the issues: Introduction to the special section. Dev. Psychol. 2009, 45, 303–306. [Google Scholar] [CrossRef] [PubMed]
- Barlow, M.; Woodman, T.; Gorgulu, R.; Voyzey, R. Ironic effects of performance are worse for neurotics. Psychol. Sport Exerc. 2016, 24, 27–37. [Google Scholar] [CrossRef]
- Mummery, W.K.; Schofield, G.; Perry, C. Bouncing back: The role of coping style, social support and self-concept in resilience of sport performance. Athl. Insight 2004, 6, 1–18. [Google Scholar]
- Fletcher, D.; Sarkar, M. A grounded theory of psychological resilience in Olympic champions. Psychol. Sport Exerc. 2012, 13, 669–678. [Google Scholar] [CrossRef]
- Gould, D.; Dieffenbach, K.; Moffatt, A. Psychological characteristics and their development in Olympic champions. J. Appl. Sport Psychol. 2002, 14, 172–204. [Google Scholar] [CrossRef]
- McKay, J.; Niven, A.G.; Lavelle, D.; White, A. Sources of strain among elite UK track athletes. Sport Psychol. 2008, 22, 143–163. [Google Scholar] [CrossRef]
- Scanlan, T.K.; Ravizza, K.; Stein, G.L. An in-depth study of former elite figure skaters: I. Introduction to the project. J. Sport Exerc. Psychol. 1989, 11, 54–64. [Google Scholar] [CrossRef]
- MacNamara, Á.; Button, A.; Collins, D. The role of psychological characteristics in facilitating the pathway to elite performance. Part 1: Identifying mental skills and behaviours. Sport Psychol. 2010, 24, 52–73. [Google Scholar] [CrossRef]
- MacNamara, Á.; Button, A.; Collins, D. The role of psychological characteristics in facilitating the pathway to elite performance. Part 2: Examining environmental and stage related differences in skills and behaviours. Sport Psychol. 2010, 24, 74–96. [Google Scholar] [CrossRef]
- Fletcher, D.; Sarkar, M. Psychological resilience: A review and critique of definitions, concepts and theory. Eur. Psychol. 2013, 18, 12–23. [Google Scholar] [CrossRef]
- Decroos, S.; Lines, R.L.; Morgan, P.B.; Fletcher, D.; Sarkar, M.; Fransen, K.; Vande Broek, G. Development and validation of the Characteristics of Resilience in Sports Teams Inventory. Sport Exerc. Perform. Psychol. 2017, 6, 158–178. [Google Scholar] [CrossRef]
- Hosseini, A.S.; Besharat, A.M. Relation of resilience with sport achievement and mental health in a sample of athletes. Proc.-Soc. Behav. Sci. 2010, 5, 633–638. [Google Scholar] [CrossRef]
- Galli, N.; Vealey, R.S. “Bouncing back” from adversity: Athletes’ experiences of resilience. Sport Psychol. 2008, 22, 316–335. [Google Scholar] [CrossRef]
- Sarkar, M.; Fletcher, D. Ordinary magic, extraordinary performance: Psychological resilience and thriving in high achievers. Sport Exerc. Perform. Psychol. 2014, 3, 46–60. [Google Scholar] [CrossRef]
- Sarkar, M.; Fletcher, D. Psychological resilience in sport performers: A review of stressors and protective factors. J. Sports Sci. 2014, 32, 1419–1434. [Google Scholar] [CrossRef] [PubMed]
- Galli, N. Team resilience. In Routledge International Handbook of Sport Psychology; Schinke, R.J., McGannon, K.R., Smith, B., Eds.; Routledge: New York, NY, USA, 2016; pp. 378–386. [Google Scholar]
- Yukelson, D.; Weinberg, R. Team resiliency in sport: Research to practice. In Routledge International Handbook of Sport Psychology; Schinke, R.J., McGannon, K.R., Smith, B., Eds.; Routledge: New York, NY, USA, 2016; pp. 547–558. [Google Scholar]
- Morgan, P.B.; Fletcher, D.; Sarkar, M. Defining and characterizing team resilience in elite sport. Psychol. Sport Exerc. 2013, 14, 549–559. [Google Scholar] [CrossRef]
- Aora, S. Achievement Motivation and Resilience among Student Athletes. Ph.D. Thesis, Delhi University, Delhi, India, 2015. [Google Scholar]
- Morgan, P.B.; Fletcher, D.; Sarkar, M. Understanding team resilience in the world’s best athletes: A case study of a rugby union World Cup winning team. Psychol. Sport Exerc. 2015, 16, 91–100. [Google Scholar] [CrossRef]
- MacKenzie, S.B.; Podsakoff, P.M.; Podsakoff, N.P. Construct measurement and validation procedures in MIS and behavioral research: Integrating new and existing techniques. Manag. Inf. Syst. Q. 2001, 35, 293–334. [Google Scholar] [CrossRef]
- Adiloğulları, İ.; Görgülü, R. The adaptation study of emotional intelligence inventory in sport. Int. J. Sports Exerc. Train. Sci. 2015, 1, 83–94. [Google Scholar]
- Beaton, D.E.; Bombardier, C.; Guillemin, F.; Ferraz, M.B. Guidelines for the process of cross-cultural adaptation of self-report measures. Spine 2000, 25, 3186–3191. [Google Scholar] [CrossRef] [PubMed]
- Polit, D.F.; Beck, C.T. Nursing Research: Principles and Methods, 7th ed.; Lippincott Williams & Wilkins: Philadelphia, PA, USA, 2003. [Google Scholar]
- Polit, D.F.; Beck, C.T. The content validity index: Are you sure you know what’s being reported? Critique and recommendations. Res. Nurs. Health 2006, 29, 489–497. [Google Scholar] [CrossRef] [PubMed]
- Dunn, J.G.; Bouffard, M.; Rogers, W.T. Assessing item content-relevance in sport psychology scale-construction research: Issues and recommendations. Meas. Phys. Educ. Exerc. Sci. 1999, 3, 15–36. [Google Scholar] [CrossRef]
- Lynn, M.R. Determination and quantification of content validity. Nurs. Res. 1986, 35, 382–385. [Google Scholar] [CrossRef] [PubMed]
- Waltz, C.F.; Bausell, R.B. Nursing Research: Design, Statistics, and Computer Analysis; F. A. Davis: Philadelphia, FA, USA, 1981. [Google Scholar]
- Davis, L.L. Instrument review: Getting the most from your panel of experts. Appl. Nurs. Res. 1992, 5, 194–197. [Google Scholar] [CrossRef]
- Denollet, J. DS14: Standard assessment of negative affectivity, social inhibition, and Type D personality. Psychosom Med. 2005, 67, 89–97. [Google Scholar] [CrossRef] [PubMed]
- Alçelik, A.; Yildirim, O.; Canan, F.; Eroglu, M.; Aktas, G.; Savli, H. A preliminary psychometric evaluation of the type D personality construct in Turkish hemodialysis patients. J. Mood Disord. 2012, 2. [Google Scholar] [CrossRef]
- Carron, A.V.; Widmeyer, W.N.; Brawley, L.R. The development of an instrument to assess cohesion in sport teams: The group environment questionnaire. J. Sport Psychol. 1985, 7, 244–266. [Google Scholar] [CrossRef]
- Morali, S. Takım Sporlarında Takım Birlikteliğinin ve Dayanışmasının Ölçülmesi. Ph.D. Thesis, Ege University, İzmir, Turkey, 1994. (In Turkish). [Google Scholar]
- Osborne, J.W.; Banjanovic, E.S. Exploratory Factor Analysis with SAS; SAS Institute Inc.: Cary, NC, USA, 2016. [Google Scholar]
- Thompson, B. Exploratory and Confirmatory Factor Analysis: Understanding Concepts and Applications; American Psychological Association: Washington, DC, USA, 2004. [Google Scholar] [CrossRef]
- Fabrigar, L.R.; Wegener, D.T. Exploratory Factor Analysis; Oxford University Press: New York, NY, USA, 2012. [Google Scholar]
- Vidal, R.; Ma, Y.; Sastry, S. Generalized principal component analysis. Interdiscip. Appl. Math. 2016, 40, 22–23. [Google Scholar]
- West, B.J.; Patera, J.L.; Carsten, M.K. Team Level Positivity: Investigating positive psychological capacities and team level outcomes. J. Organ. Behav. 2009, 30, 249–267. [Google Scholar] [CrossRef]
- Meneghel, I.; Salanova, M.; Martínez, I.M. Feeling good makes us stronger: How team resilience mediates the effect of positive emotions on team performance. J. Happiness Stud. 2016, 17, 239–255. [Google Scholar] [CrossRef]
- Aktürk, Z.; Acemoğlu, H. Reliability and validity in medical research. Dicle Med. J. 2012, 39, 316–319. [Google Scholar] [CrossRef]
- Gaur, A.S.; Gaur, S.S. Statistical Methods for Practice and Research: A Guide to Data Analysis Using SPSS; Sage: Los Angeles, CA, USA; London, UK; New Delhi, India; Singapore; Washington, DC, USA, 2009. [Google Scholar]
- Bryman, A.; Cramer, D. Quantitative Data Analysis with SPSS 12 and 13: A Guide for Social Scientists; Routledge: London, UK; New York, NY, USA, 2005. [Google Scholar]
- Field, A. Discovering Statistics Using IBM SPSS Statistics, 4th ed.; Sage: London, UK, 2013. [Google Scholar]
- Kaiser, H.F. An index of factorial simplicity. Psychometrika 1974, 39, 31–36. [Google Scholar] [CrossRef]
- Korkmaz, Ö.; Şahin, A.; Yeşil, R. Study of validity and reliability of scale of attitude towards scientific research. Elem. Educ. Online 2011, 10, 961–973. [Google Scholar]
- Short, S.E.; Sullivan, P.; Feltz, D.L. Development and preliminary validation of the collective efficacy questionnaire for sports. Meas. Phys. Educ. Exerc. Sci. 2005, 9, 181–202. [Google Scholar] [CrossRef]
- Öncü, E.; Feltz, D.L.; Lirgg, C.D.; Gürbüz, B. Psychometric properties of the Turkish version of the Collective Efficacy Questionnaire for Sports. In Proceedings of the 14th International Sport Sciences Congress, Antalya, Turkey, 24–25 April 2016. [Google Scholar]
- Iacobucci, D. Structural equations modeling: Fit indices, sample size, and advanced topics. J. Consum. Psychol. 2010, 20, 90–98. [Google Scholar] [CrossRef]
- Hair, J.F., Jr.; Black, W.C.; Babin, B.J.; Anderson, R.E.; Tatham, R.L. SEM: An introduction. In Multivariate Data Analysis: A Global Perspective, 7th ed.; Pearson Education: Upper Saddle River, NJ, USA, 2010; pp. 629–686. [Google Scholar]
- Hu, L.-T.; Bentler, P. Cutoff criteria for fit indexes in covariance structure analysis: Conventional criteria versus new alternatives. Struct. Equat. Model. 1999, 6, 1–55. [Google Scholar] [CrossRef]
- Jöreskog, K.G.; Sörbom, D. LISREL VI: Analysis of Linear Structural Relationships by Maximum Likelihood, Instrumental Variables, and Least Squares Methods; Scientific Software: Upsala, Sweden, 1986. [Google Scholar]
- Bentler, P.M. EQS Structural Equations Program Manual; Multivariate Software, Inc.: Encino, CA, USA, 1995. [Google Scholar]
- Steiger, H.J. Notes on the Steiger-Lind (1980) Handout. Struct. Equ. Model. 2016, 23, 777–781. [Google Scholar] [CrossRef]
- Kline, R.B. Principles and Practice of Structural Equation Modelling, 4th ed.; The Guilford Press: New York, NY, USA, 2016. [Google Scholar]
- Bagozzi, R.P. Issues in the application of covariance structure analysis: A further comment. J. Consum. Res. 1983, 9, 449–450. [Google Scholar] [CrossRef]
- Cozby, P.C.; Bates, S.C. Methods in Behavioral Research, 11th ed.; McGraw Hill: New York, NY, USA, 2011. [Google Scholar]
- Yaghmaie, F. Content validity and its estimation. J. Med. Educ. 2003, 3, 25–27. [Google Scholar]
© 2018 by the authors. Licensee MDPI, Basel, Switzerland. This article is an open access article distributed under the terms and conditions of the Creative Commons Attribution (CC BY) license (http://creativecommons.org/licenses/by/4.0/).

