Next Article in Journal
The Game of Kgati as an Implementation Tool in Teaching Intermediate Phase Mathematics: A Case of Two Schools in Rural KwaZulu-Natal, South Africa
Previous Article in Journal
Baseline Views of Preservice Physics Teachers on Inquiry-Based Approaches and Their Connection with Nature of Science Conceptions
 
 
Font Type:
Arial Georgia Verdana
Font Size:
Aa Aa Aa
Line Spacing:
Column Width:
Background:
Article

Associations Between School Climate and Student Mathematics Achievement: A Multilevel Structural Equation Modeling Approach

1
Department of Psychology, Fordham University, Bronx, NY 10458, USA
2
Independent Researcher, Philadelphia, PA 19106, USA
*
Author to whom correspondence should be addressed.
Educ. Sci. 2026, 16(2), 293; https://doi.org/10.3390/educsci16020293
Submission received: 22 December 2025 / Revised: 1 February 2026 / Accepted: 4 February 2026 / Published: 11 February 2026

Abstract

Students’ academic achievement is related to various factors. While extensive research has examined students’ confidence and perceived difficulty in mathematics, relatively few studies have comprehensively examined the associations between school climate and student achievement in mathematics within a multilevel framework. This study aims to investigate the associations between school climate-related factors and students’ mathematics achievement using multilevel structural equation modeling. This study used U.S. data from the 2019 Trends in International Mathematics and Science Study and analyzed 7589 eighth-grade students across 235 schools, focusing on nine school climate-related factors. The student-level factors were school belonging and safety, mathematics class climate, and bullying, while the school-level factors were mathematics resources, school discipline and safety, teacher characteristics, parental characteristics, student characteristics, and school support. The intraclass correlation coefficients for mathematics scores ranged from 0.340 to 0.351, indicating the importance of school-level factors. This study found that, at the student level, school belonging and safety and mathematics class climate were positively associated with students’ mathematics achievement, whereas bullying was negatively associated with both mathematics achievement and the aforementioned factors. At the school level, shortages of resources and school discipline and safety were negatively associated with students’ mathematics achievement. The findings highlight the importance of school safety, classroom climates, bullying prevention, and resources for mathematics in school.

1. Introduction

Mathematics provides the basis for other STEM fields, and proficiency in mathematics is closely associated with students’ academic success as well as their preparation for college and future careers (Claessens & Engel, 2013; Cogan et al., 2018; Just & Siller, 2022). Thus, many studies have examined various factors associated with mathematics achievement, confidence or self-efficacy in mathematics, socioeconomic status (SES), and school climate. Specifically, students’ confidence or self-efficacy in mathematics has been found to be positively related to their mathematics achievement across many countries, for example, the U.S. and Singapore (Ker, 2016), South Korea (House & Telese, 2016), Morocco (Chatri et al., 2021), Hong Kong and Singapore (Chen, 2014), and Malaysia and Singapore (Ghagar et al., 2011). SES-related factors, such as the number of books, the possession of computers, and parents’ educational backgrounds, were also positively associated with students’ mathematics scores (e.g., Takashiro, 2017).
Additionally, some studies have examined students’ mathematics achievement through school climate, a five-dimensional framework, including school safety, relationships, teaching and learning, institutional environment (resources and supplies), and improvement efforts (Thapa et al., 2013). Shindler et al. (2016) found a strong correlation (r = 0.7) between school climate and students’ achievement. Other studies have identified similar results. Studies reported a positive relationship between school climate and students’ academic achievement (e.g., Bear et al., 2014, 2015; Benbenishty et al., 2016; Daily et al., 2019; Sakız, 2017; Thapa et al., 2013).
However, these studies focused on either school-level or student-level factors and did not address the hierarchical structure of students nested within the school. In contrast, other studies explored the relationship between school climate and student outcomes in multilevel frameworks, such as hierarchical linear modeling (HLM). For example, Ghagar et al. (2011) applied HLM with the 2003 Trends in International Mathematics and Science Study (TIMSS) data on eighth-grade students in Malaysia and Singapore and found that the school climate, as perceived by school principals, was the most important factor in students’ mathematics scores. W. Wang et al. (2014) also utilized HLM and highlighted that school climate was positively associated with fifth-grade students’ academic achievement, identifying both direct and indirect associations between school climate and students’ academic achievement.

1.1. Methodological Considerations

A multilevel framework can provide deeper insights into contextual patterns by examining how school factors are associated with student-level academic outcomes. Failing to account for this structure can lead to misinterpretation of results due to ecological or atomistic fallacies, in which inferences are made at inappropriate levels of analysis (Hox et al., 2017). Thus, incorporating a multilevel approach helps capture the nested nature of educational data and investigate the interactions between student- and school-level factors.
However, HLM has several limitations that can affect the accuracy and interpretability of multilevel analyses. First, HLM typically relies on observed variables or scale means, which can result in measurement errors. The unreliability of observed variables may reduce the power of regression estimates. Second, it has constraints in addressing mediation pathways within a multilevel framework, as it typically requires a multi-step estimation process, which can introduce bias. Third, assessing overall model fit is challenging in the HLM framework (Preacher et al., 2010).
Multilevel structural equation modeling (MSEM) has several advantages that address the above limitations (Preacher et al., 2010). MSEM employs latent variables at both the student and school levels. This feature of MSEM helps to reduce measurement error and improve the precision of factor modeling. It also allows indirect associations to be examined within a multilevel framework by estimating all paths simultaneously, which avoids the need for multi-step estimation procedures. Moreover, MSEM provides fit indices in order to evaluate overall model adequacy (Preacher et al., 2010).
Bayesian structural equation modeling (BSEM) can be used as an alternative because it is flexible in parameter estimation and can effectively handle complex models, particularly when the sample size is relatively small (B. Muthén & Asparouhov, 2012).
Given the relatively large sample size, this study employed the MSEM approach because it is well-suited for modeling hierarchical data using maximum likelihood estimation. With the methodological approach established, it is important to define the key factors in this study. In particular, school climate is a multi-faceted concept that requires a comprehensive understanding from both student and school perspectives.

1.2. School Climate at the Student and School Levels

School climate is a multi-faceted concept that requires a comprehensive understanding from various perspectives. Since there is no unified definition of school climate (Cohen et al., 2009; Kutsyuruba et al., 2015; Thapa et al., 2013), previous studies have used different definitions and measures. Berkowitz et al. (2017) also pointed out that the definition and measurement of school climate lacks clarity and consistency. As a result, the term ‘school climate’ is often used to cover a wide range of aspects within the school environment, such as safety, interpersonal relationships, and perceptions of teaching and learning (Cohen et al., 2009; Gase et al., 2017; M.-T. Wang & Degol, 2016). Some researchers defined school climate as the overall quality and character of life within a school that reflects teaching practices, interpersonal relationships, norms, values, goals, organizational structures, and expectations that foster a sense of safety (Cohen et al., 2009; National School Climate Council, 2007). Other researchers emphasize that school climate stems from the quality of interpersonal relationships among students, school personnel, parents, and administrators (Kutsyuruba et al., 2015).
According to Thapa et al. (2013), the school climate includes the social, emotional, ethical, civic, and academic experiences of students, parents, and school staff in the school environment. They identified five dimensions of school climate: school safety, relationships, teaching and learning, institutional environment, and school improvement processes. Similarly, the National School Climate Center (NSCC, n.d.) proposed five dimensions of school climate, which include the first four dimensions identified by Thapa et al. (2013), along with leadership and efficacy as the fifth dimension.
The current study drew nine relevant factors from the TIMSS 2019 data (Mullis et al., 2020) based on the five dimensions from Thapa et al. (2013) and National School Climate Center (NSCC, n.d.). The nine factors consisted of three for the student level and six for the school level. Student-level factors included bullying, school belonging and safety, and mathematics class climate. These three student-level factors correspond to the dimensions of school safety and interpersonal relationships. School-level factors included school resources; school support; discipline and safety; and principals’ perceptions of parental, teacher, and student characteristics. The discipline and safety factor corresponds to the school safety dimension at the school level, while school resources and support correspond to the institutional environment dimension. Principals’ perceptions of parental, teacher, and student characteristics correspond to the leadership and efficacy dimension.
These student- and school-level factors were utilized to specify a structural equation model to investigate the association between school climate and student mathematics achievement (see Figure 1). The direct and indirect associations between school climate and mathematics achievement are theoretically based on ecological system theory (Bronfenbrenner, 1979). This study conceptualizes students’ mathematics achievement as a developmental outcome shaped by interconnected environmental systems, especially the microsystem where individuals are directly related to their family members, teachers, peers, and schools. The following section reviews prior studies that provide support for the proposed model.

1.2.1. Student-Level Factors

  • Bullying
Bullying is a widespread form of violence within schools, where students experience it either as victims, bullies, or both (Mohtar et al., 2019; Yang & Salmivalli, 2013). Bullying includes various forms, such as verbal abuse, threats, physical assaults, language, and criticisms, and has been mostly shown to have a negative association with students’ academic achievement (Al-Raqqad et al., 2017; Konishi et al., 2010; Topçu et al., 2016) and students’ commitment to schoolwork (Thapa et al., 2013). Specifically, bullying demonstrated a negative relationship with mathematics achievement at school (Konishi et al., 2010). In another study using TIMSS 2011 eighth-grade data, bullying showed a significant negative association with mathematics achievement for students in Turkey, but not in Korea (Topçu et al., 2016). Bullying also showed an indirect association with mathematics achievement through students’ sense of school belonging, where bullying had a strong negative association with school belonging (Konishi et al., 2010; Ren et al., 2025). In addition, bullying was negatively associated with class climate (Thornberg et al., 2022). Based on these findings, this study examined another indirect association between bullying and mathematics achievement through mathematics class climate.
2.
School Belonging and Safety
School belonging and safety reflect students’ perception of being respected, accepted, and supported by others at school (Goodenow, 1993), along with their sense of physical and emotional safety. This factor is important for academic achievement as multiple studies across contexts have shown that positive school belonging and safety are associated with higher academic performance. For example, perceptions of safety at school were positively associated with both mathematics and reading achievement (Kwong & Davis, 2015). In the U.S., initiatives aimed at improving school belonging and safety resulted in a 28% reduction in suspensions and strengthened students’ perceptions of safety and academic proficiency (Huguley et al., 2020).
3.
Mathematics Class Climate
Marder et al. (2023) found that disruptive behavior in mathematics classrooms was negatively related to students’ mathematics achievement. This study examined the mathematics class climate using the TIMSS 2019 questionnaire on the overall environment and discipline within the mathematics classroom, including student conduct, noise levels, respect for the teacher, and adherence to classroom rules (Mullis et al., 2020).

1.2.2. School-Level Factors

  • School Resources for Mathematics Instruction
After discussing the student-level factors, it is also critical to consider school-level factors that may influence mathematics achievement. Afana et al. (2013) indicated that the association between school resources and students’ mathematics achievement varied across different educational systems. They reported that shortages in computer hardware and software were significantly related to lower achievement in some school contexts but not others. In this study, school resources for mathematics instruction refer to the educational tools and personnel available to support teaching and learning in mathematics. This factor includes mathematics teachers, computer software for mathematics instruction, library resources relevant to mathematics, calculators, and materials for understanding quantities or procedures (Mullis et al., 2020).
2.
School Discipline and Safety
Gase et al. (2017) found that for students in grades six through twelve, school safety was significantly associated with students’ grade point averages at the individual level, but this association was not statistically significant at the school level. Another study examining absenteeism and academic achievement among K–3 students using HLM reported that chronic absenteeism at the school level was negatively associated with student achievement (May et al., 2025). In this study, school discipline and safety encompass various issues identified in the TIMSS 2019 questionnaire, including tardiness, absenteeism, classroom disruptions, cheating, profanity, vandalism, theft, and various forms of abuse and intimidation among students, as well as towards teachers and staff (Mullis et al., 2020).
3.
Parental, Teacher, and Student Characteristics
Researchers have emphasized the importance of studying parents’, school staff’s, and students’ perceptions of school climate (Berkowitz et al., 2017; Thapa et al., 2013), as well. A review study on the relationship between parental involvement and academic achievement found that parental expectations, valuing academic achievement, and academic encouragement and support were positively related to academic achievement in middle, high school, and beyond (Boonk et al., 2018). Rogers et al. (2009) found that the relationship between parental involvement and academic achievement was indirect through fifth- and sixth-grade children’s academic competencies in Canada. Similarly, another study reported that parental expectations played a significant role in the academic achievement of 780 primary school students in Hong Kong (Phillipson & Phillipson, 2012). Wilder (2014) reviewed nine studies on parental involvement in student academic achievement, defining parental involvement as parental expectations for their children’s academic success, and reported a strong positive relationship between the two. Utilizing TIMSS 2015 data from the United Arab Emirates, Badri (2019) examined the relationships between school-level factors, including teachers, parents, and students’ characteristics, and students’ mathematics and science achievement for fourth-grade students. In their study, teachers’ characteristics were not directly associated with students’ achievement, but they showed a significant and positive indirect association through students’ characteristics. Also, parental characteristics were positively and significantly associated with students’ achievement both directly and indirectly, with student characteristics involved in the indirect associations (Badri, 2019).
For the current study, the characteristics of parents, teachers, and students were drawn from the TIMSS 2019 questionnaire. Teacher characteristics in this study include teachers’ comprehension of and alignment with the school’s curricular goals, their expectations for student achievement, and their ability to inspire students. Parental characteristics include parents’ involvement in school activities, expectations, and support for their children’s academic achievement. Student characteristics in this study encompass students’ motivation to do well in school, their ability to meet the school’s academic goals, and their respect for peers who excel academically. Based on the findings of Badri (2019), the present study examines indirect associations between parental and teacher characteristics and mathematics achievement through student characteristics.
4.
School Support
A meta-analysis of 46 studies by Lynch et al. (2025) found that teachers’ professional development was positively associated with students’ mathematics achievement, and similarly, Casing and Casing (2024) determined a positive association of after-school programs for sixth- and eighth-grade students from the U.S and mathematics achievement. On the other hand, Mori (2012) studied supplementary tutoring programs and found no significant association with academic achievement among 15-year-old students in the U.S. and Japan. Although the school support questionnaires in TIMSS 2019 encompass both mathematics and science, the present study included them to investigate their potential associations with students’ mathematics achievement. The school support factor includes eight items: career guidance, initiatives to promote student engagement and achievement, professional development for teachers, supplementary lessons, specialized activities for students, targeted educational goals, additional teacher involvement to encourage continued study in the field, and extra time working with students.

1.3. Research Objectives and Questions

Research applying MSEM to examine the relationship between school climate and students’ mathematics achievement is limited. Building on prior findings and addressing gaps in the literature, this study investigates the association between school climate and the mathematics achievement of U.S. eighth-grade students using nested educational data, where students are nested within schools. The school climate factors examined in this study align with most of the five dimensions outlined by Thapa et al. (2013) and National School Climate Center (NSCC, n.d.). This study focuses on eighth-grade students because their growing needs for autonomy and relatedness (M.-T. Wang & Degol, 2016) make them particularly sensitive to school climate factors. Furthermore, to address the need for studies that incorporate multiple perspectives (Berkowitz et al., 2017; Cohen et al., 2009), this study includes not only students’ responses on student-level data but also principals’ perspectives on school-level data. This approach provides a more comprehensive understanding of how school climate is associated with students’ mathematics achievement. The research questions are as follows:
RQ1. How are student-level factors—bullying, sense of school belonging and safety, and mathematics class climate—directly associated with students’ mathematics achievement?
RQ2. How is bullying indirectly associated with students’ mathematics achievement through students’ sense of school belonging and safety, as well as mathematics class climate?
RQ3. How are school-level factors—shortage of school resources for mathematics, school discipline and safety; teacher, parental, and student characteristics; and school support—directly associated with students’ mathematics achievement?
RQ4. How are teacher and parental characteristics indirectly associated with students’ mathematics achievement through students’ academic and motivational characteristics?

2. Materials and Methods

2.1. Data

TIMSS is an international large-scale assessment study (Fishbein et al., 2021; Mullis et al., 2020). It has been administered by the National Center for Education Statistics (NCES) and organized by the International Association for the Evaluation of Educational Achievement (IEA) every four years since 1995 to provide mathematics and science achievement for fourth- and eighth-grade students. TIMSS has a nested data structure that includes variables at the student and school levels. This study utilized TIMSS 2019 data of the U.S. eighth-grade students. Ten schools with eight or fewer students were excluded from the analyses because of the lack of within-cluster variation1. A total of 7589 students from 235 schools were included in the analysis. The average number of students in schools was 32 (range 9 to 74). The missing rates for the variables used in MSEM ranged from 2.0% to 4.1% for the variables at the student level and from 0.9% to 2.3% for the variables at the school level. There was no missing value for students’ mathematics scores. As missing rates were relatively low (e.g., less than 10%) and there was no missing data on the outcome variable, the missing-at-random assumption underlying FIML was considered reasonable (Dong & Peng, 2013; Enders, 2001).
In addition to these variables, some sociodemographic variables were examined. Table 1 summarizes the sociodemographic characteristics of U.S. eighth-grade students included in this study. Missing data are indicated as omitted or blank. Approximately 50.6% of the respondents were female. White students constituted the largest racial/ethnic group (43.7%), followed by Hispanic (29.3%) and Black (12.8%) students. About half of the students reported that at least one parent had attained postsecondary education or higher. Regarding books owned at home, 54.4% of students reported having enough books to fill at least one bookcase (i.e., 26 or more books). Most students (70.6%) indicated that English was always spoken at home, while Spanish was the most commonly spoken non-English language (22.4%). The average age of eighth-grade students was 14 years, with a range from 9 to 17 years.

2.2. Measures

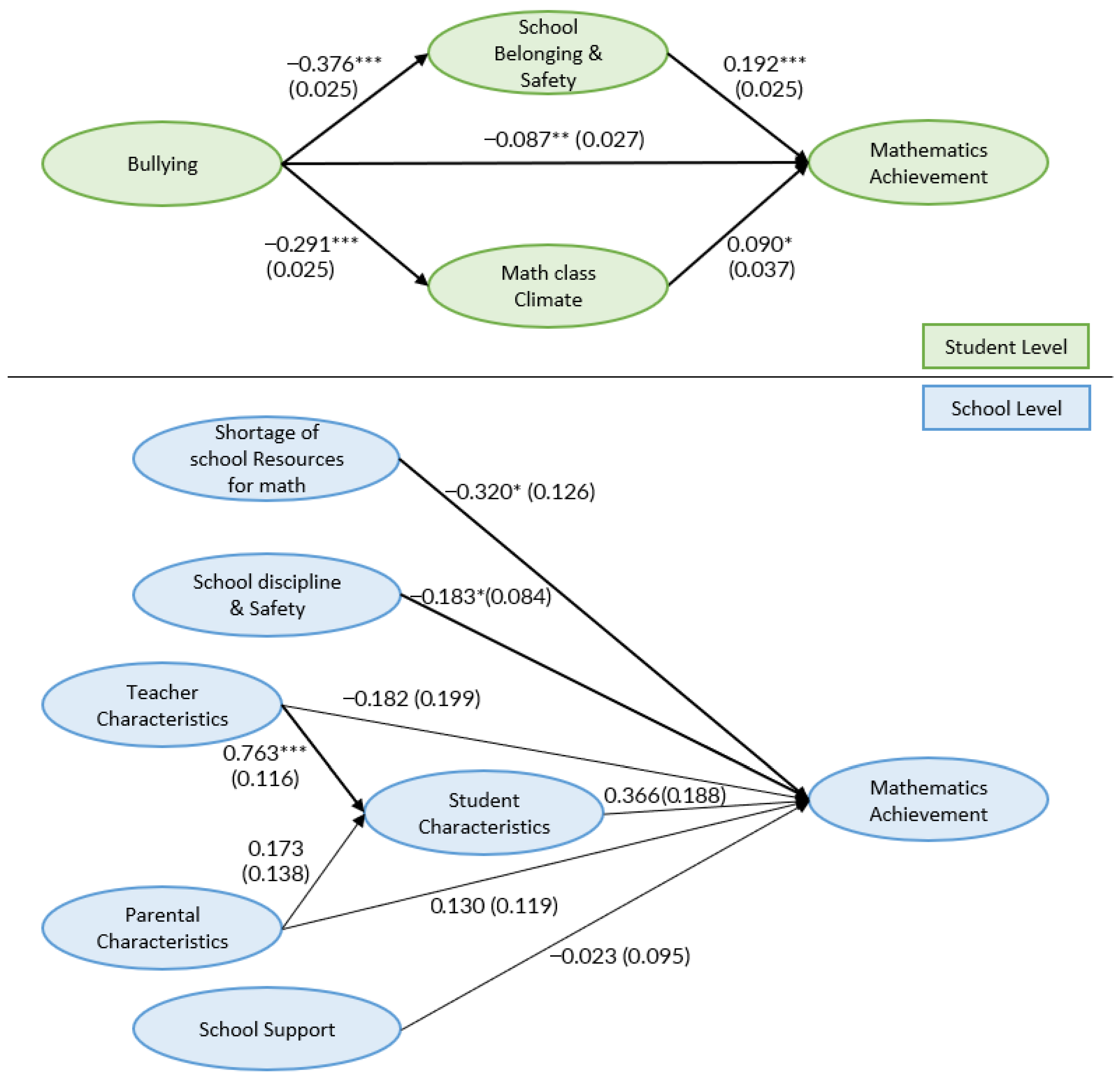
Both student-level and school-level school climate factors in TIMSS were included in the MSEM framework in this study (see Figure 1). Student-level factors consisted of school belonging and safety, mathematics class climate, and bullying. All student-level items were extracted from the TIMSS 2019 student questionnaires, and each student completed a student questionnaire (Mullis et al., 2020). Eighth-grade students were given 45 min for each of the two sections of the TIMSS assessment, which included both mathematics and science items. They then had 30 min to complete the student questionnaire, and extra time was allowed for this questionnaire when needed (Johansone, 2020). As shown in Figure 1, this study examined whether student-level factors are associated with students’ mathematics achievement and whether bullying was indirectly associated with academic success through the other two factors included in the school climate model.
School-level factors included the school resources for mathematics instruction, school discipline and safety, teacher characteristics, parental characteristics, student characteristics, and school support for mathematics. All school-level items were drawn from the TIMSS 2019 school questionnaire, which was completed by the school principal (Mullis et al., 2020). According to the TIMSS questionnaire, school principals completed it in approximately 30 min. The principal provided school-wide evaluations based on their overall impressions of the school environment, including characteristics of teachers, students, and parents. All items are listed in Table A1, and descriptive statistics, including sample sizes, means, standard deviations, skewness, and kurtosis, are presented in Table A2. None of the items exhibited high levels of skewness or kurtosis (Curran et al., 1996).

2.2.1. Student Level

The factor of school belonging and safety was measured using five items that assess whether students like being in school, feel safe at school, feel a sense of belonging at school, believe teachers treat students fairly, and feel proud to attend their school. Mathematics class climate was measured by six items, including students not listening to what the teacher says, disruptive noise, classrooms being too disorderly to work, long waiting times for students to quiet down, students interrupting the teacher, and the need to repeatedly remind students of the rules. Bullying consisted of four items assessing how often other students at school engaged in the following behaviors: saying mean things about students’ physical appearance, spreading lies about the students, sharing the students’ secrets with others, and refusing to talk to other students. All items for the three factors were measured with a 4-point Likert scale. The items in the school belonging and safety factor ranged from ‘agree a lot (1)’ to ‘disagree a lot (4)’, and mathematics class climate ranged from ‘every or almost every lesson (1)’ to ‘never (4)’, and bullying ranged from ‘At least once a week (1)’ to ‘never (4).

2.2.2. School Level

The shortage of school resources for mathematics instruction was measured by five items, including teachers specialized in mathematics, computer software and applications for mathematics instruction, library resources relevant to mathematics, calculators for mathematics instruction, and materials designed to help students understand quantities. The questions were answered with a 4-point Likert scale ranging from ‘not at all (1)’ to ‘a lot (4)’.
School discipline and safety were measured using 11 items. Principals were asked to indicate the extent to which each of the following was a problem among eighth-grade students in their school: arriving late to school, absenteeism, classroom disturbance, cheating, use of profanity, vandalism, theft, intimidation or verbal abuse among students, physical injury to other students, intimidation or verbal abuse among students and toward teachers or staff, and physical injury to teachers or staff. All items were measured by a 4-point Likert scale from ‘not a problem (1)’ to ‘serious problem (4)’.
The three characteristics-related factors (i.e., teacher, parent, student) correspond to the following question: “How would you characterize each question within your school?” Specifically, the teacher characteristics factor consists of four items: teachers’ understanding of the school’s curricular goals, their success in implementing the curriculum, their expectations for student achievement, and their ability to inspire students. The parental characteristics factor includes four items: parental involvement in school activities, commitment to ensuring that students are ready to learn, expectations for student achievement, and support for student achievement. Student characteristics consist of three items: students’ desire to do well in school, ability to reach the school’s academic goals, and respect for classmates who excel academically. All items were answered by a 5-point Likert scale from ‘very high (1)’ to ‘very low (5)’.
School support was measured using eight items assessing agreement with statements about mathematics and science education within the school. The items include providing students with information about career options in mathematics and science, promoting student interest through clubs and competitions, supporting professional development for teachers, offering extra lessons and special activities, setting explicit goals to improve mathematics and science education, encouraging students to pursue these subjects in the future, and fostering additional teacher–student engagement for those with particular interest in mathematics and science. All items were measured on a 4-point Likert scale, ranging from ‘agree a lot (1)’ to ‘disagree a lot (4)’.

2.2.3. Mathematics Achievement

In TIMSS, students completed a mathematics assessment that covered four domains: number, algebra, geometry, and data and probability (Fishbein et al., 2021). Five mathematics scores in TIMSS (i.e., BSMMAT01-BSMMAT05) were used for a mathematics achievement outcome. These five scores are known as plausible values, which represent the best available estimates of student mathematics achievement and are recommended for use as outcome variables in research studies (Fishbein et al., 2021; Foy et al., 2020; von Davier, 2020). The mean values of the five scores range from 519.9 to 521.2, and standardized scores of each variable were calculated and utilized for the analyses (see Table A2).

2.3. Statistical Analyses

The R package of Dire version 2.2.0 (Bailey et al., 2023a) and EdSurvey version 4.0.7 (Bailey et al., 2023b) were utilized in R version 4.4.0 (R Core Team, 2024) to download the TIMSS 2019 U.S. data. The multilevel confirmatory factor analysis (MCFA) was conducted first to evaluate the construct validity of the TIMSS measures used in this study and to confirm that each predictor was appropriately measured before testing the mediation model using MSEM (Hox et al., 2017). McDonald’s omega (McDonald, 1970) was computed based on the standardized factor loadings to assess internal consistency because omega is considered a more general and robust reliability coefficient than Cronbach’s alpha (Padilla & Divers, 2016). Values of 0.70 or higher are typically considered indicative of acceptable internal consistency, whereas values of 0.90 or higher are often considered excellent. Then, the MSEM was applied to investigate the climate factors associated with students’ mathematics achievement at both school and student levels, including indirect associations. Mplus version 8.11 (L. K. Muthén & Muthén, 1998–2017) was used to conduct MCFA and MSEM using maximum likelihood estimation with robust standard error (MLR). We initially specified the Likert-scale predictors as categorical, but the model did not converge in Mplus. Previous research found that treating Likert-scale variables with five or more categories as continuous generally yields minimal bias (Rhemtulla et al., 2012). Although some items had four categories in our study, we chose MLR due to the model complexity and large sample size, and we note the implication from Li (2016) that MLR often provides less biased standard errors and good recovery of interfactor correlations, even though it can attenuate factor loadings when applied to ordinal data.
To account for the complex sampling design of TIMSS, both student- and school-level sampling weights were applied in the analysis. The weight variables are defined as the reciprocal of the probability of selection at each level, with adjustments to account for nonparticipation (LaRoche et al., 2020). Specifically, the total student weight (TOTWGT) was designed for student-level analysis, and the school-level weight (SCHWGT) was designed for school-level analysis. The TOTWGT reflects overall student sample weight and ensures that student-level estimates are representative of the population. The SCHWGT is intended for analyses where schools are the unit of analysis and ensures appropriate representation of schools in school-level estimates (Fishbein et al., 2021). The names of these variables are from publicly available TIMSS data.
To handle missing data, full information maximum likelihood (FIML) estimation, implemented in Mplus 8.11, was employed (Enders, 2022; L. K. Muthén & Muthén, 1998–2017). FIML is based on maximum likelihood estimation and utilizes all available information in the data. Specifically, a likelihood function is computed based on the observed responses of each participant, and the total likelihood is maximized across the sample (Enders, 2022). FIML has some limitations, such as the potential to underestimate standard errors under nonnormality. However, it is generally recommended and widely used in structural equation modeling because it produces efficient and unbiased parameter estimates under both missing completely at random and missing at random conditions (Enders, 2001; Enders & Bandalos, 2001; Lim & Cheung, 2022).
To evaluate the MSEM model, the comparative fit index (CFI; Bentler, 1990), the Tucker–Lewis index (TLI; Tucker & Lewis, 1973), the root mean square error of approximation (RMSEA; Steiger & Lind, 1980), and the standardized root mean square residual (SRMR; Bentler, 1995) were utilized. Values greater than 0.90 and 0.95 are considered as an acceptable and excellent fit to the data for CFI and TLI (Hu & Bentler, 1999; Marsh et al., 2004). The value of RMSEA, which is smaller than 0.08 and 0.05, is considered acceptable and a good fit for the data (Browne & Cudeck, 1992; Hu & Bentler, 1999). For SRMR, a value below 0.08 was suggested as a good fit (Hu & Bentler, 1999). Regarding between-level SRMR, the literature has noted additional complexity due to finite sample sizes and reported that the conventional cutoff value (0.08) may be overly strict (Asparouhov & Muthén, 2018). The parameter estimates of each model were examined after assessing the model fit. After fitting the MSEM model, Monte Carlo confidence intervals for the indirect effects were calculated using the RMediation package version 1.2.2 in R (Preacher & Selig, 2012; Tofighi & MacKinnon, 2011).

3. Results

The intraclass correlation coefficients for mathematics achievement ranged from 0.340 to 0.351, indicating that 34–35% of the variance in students’ mathematics achievement was due to differences between schools. This supports the use of a multilevel modeling framework for examining potential associations between school-level factors and students’ mathematics achievement. MCFA was conducted first, and its model fits were presented in Table 2. The model fit results of MCFA showed an acceptable or excellent fit (i.e., CFI = 0.973, TLI = 0.970, RMSEA = 0.018, within-level SRMR = 0.032). The between-level SRMR (0.097) was slightly lifted, but the between-level SRMR value should be interpreted with caution rather than as evidence of model misspecification, as it may exceed the conventional cut-off value (Asparouhov & Muthén, 2018). All standardized factor loadings of the MCFA model were above 0.4 and mostly above 0.6 (see Table A3 for details). All factors demonstrated acceptable to excellent reliability. Specifically, McDonald’s omega coefficients ranged from 0.77 for student characteristics to 0.99 for mathematics scores (see Table A3 for details). This indicated that the observed variables loaded strongly and consistently on their respective latent constructs and therefore supported the quality of the measurement model. Thus, MSEM was conducted to examine the research questions mentioned above. The model fit indices indicated a good fit (i.e., CFI = 0.964, TLI = 0.961, RMSEA = 0.018, within-level SRMR = 0.055), except for the between-level SRMR (0.091), as demonstrated in Table 2. Additionally, most standardized factor loadings were above 0.6, indicating strong relations between the observed variables and their corresponding factors in the model (see Table A4 for details).
To further assess model fit, modification indices were examined. The largest modification index suggested allowing a residual covariance between two mathematics class climate variables (i.e., BSBM18A, BSBM18B) at the within-student level, whereas all remaining indices were substantially smaller. The model fit from the modified model, which added residual covariance between those two variables, did not meaningfully improve the model fit, including the between-level SRMR, and it was not theoretically supported. Thus, this modification was not retained in the final model.
The standardized path coefficients and their standard errors from the MSEM are presented in Table 3. The same results, ordered by coefficient magnitude (i.e., effect size), are provided in Supplementary Table S1. In Figure 1, thicker arrows indicate significant paths among the school climate factors and students’ mathematics achievement; a version of the figure displaying only significant paths is presented in Supplementary Figure S1. For within-level (i.e., student-level), the school belonging and safety showed a positive and statistically significant association with students’ mathematics achievement (b* = 0.192, SE = 0.025, 95% CI [0.144, 0.240], p < 0.001), as well as mathematics class climate (b* = 0.090, SE = 0.037, 95% CI [0.018, 0.162], p = 0.014). Bullying showed a negative and significant association with students’ mathematics achievement (b* = −0.087, SE = 0.027, 95% CI [−0.139, −0.034], p = 0.001). The two paths from bullying to school belonging and safety (b* = −0.376, SE = 0.025, 95% CI [−0.425, −0.327], p < 0.001) and to mathematics class climate (b* = −0.291, SE = 0.025, 95% CI [−0.340, −0.241], p < 0.001) were negative and statistically significant. Regarding indirect associations, bullying was negatively associated with students’ mathematics achievement through school belonging and safety (b* = −0.072, SE = 0.011, 95% CI [−0.093, −0.053], p < 0.001) and mathematics class climate (b* = −0.026, SE = 0.011, 95% CI [−0.050, −0.005], p = 0.020). This indicated that being bullied by other students was significantly associated with mathematics achievement both directly and indirectly through school and mathematics class climate. The total combined standardized association was −0.185.
For between-level (i.e., school-level) factors, both the shortage of school resources for mathematics instruction (b* = −0.320, SE = 0.126, 95% CI [−0.566, −0.073], p = 0.011) and school discipline and safety (b* = −0.183, SE = 0.084, 95% CI [−0.347, −0.018], p = 0.030) showed significantly negative relationships with students’ mathematics achievement. Teacher, parental, and student characteristics, as well as school support for mathematics, did not show significant direct associations with students’ mathematics achievement (ps > 0.05). However, teachers’ characteristics were significantly positively associated with student characteristics (b* = 0.763, SE = 0.116, 95% CI [0.535, 0.991], p < 0.001) while parent characteristics were not significantly related to students’ characteristics (b* = 0.173, SE = 0.138, 95% CI [−0.097, 0.444], p = 0.209). School support was not significantly associated with students’ mathematics achievement (p > 0.05). Neither the indirect associations between teacher characteristics and mathematics achievement via student characteristics nor the indirect association between parent characteristics and mathematics achievement via student characteristics was statistically significant (p > 0.05). Because all structural paths were estimated simultaneously within a single, theory-driven MSEM, formal corrections for multiple comparisons were not applied in this study.
The correlations between factors at the school level are presented in Table 4. The school discipline and safety factor showed a negative correlation with both teacher characteristics (r = −0.540, p < 0.001) and parent characteristics (r = −0.528, p < 0.001). Moreover, the shortage of school resources for mathematics was negatively correlated with both teacher characteristics (r = −0.390, p < 0.001) and school support for mathematics (r = −0.320, p < 0.001). Conversely, school support for mathematics had a strong positive correlation with teacher characteristics (r = 0.409, p < 0.001), and teacher characteristics were positively correlated with parent characteristics (r = 0.419, p = 0.021). Overall, these correlations indicate that the school-level factors are interrelated. This pattern highlights the importance of modeling school-level factors simultaneously in the MSEM to account for their shared variance and to assess the unique associations of each factor with the outcome.

4. Discussion

This study applied MSEM to investigate the association between multiple aspects of school climate factors and students’ mathematics achievement at both the student and school levels. The MSEM approach allows for the examination of complex models of latent constructs in a hierarchical data structure and explicitly accounts for measurement errors by modeling latent factors.

4.1. Key Findings

This study finds that a sense of school belonging and safety is positively related to students’ mathematics performance. This is consistent with the findings from Topçu et al. (2016) for Korean students. They reported that Korean students who felt safe and had a sense of belonging at school showed higher academic performance in science and mathematics. However, they found a negative relationship for Turkish students and explained that this negative association may stem from Turkish students’ negative perceptions of school as a pressure-laden environment, where teachers are often viewed as judges.
In the present study, the positive association observed between school belonging and safety and mathematics achievement suggests that school belonging may reflect supportive school environments and higher levels of academic engagement, which in turn may facilitate students’ performance in mathematics. In addition, a well-managed mathematics classroom with minimal disruptive noise and orderly student behavior improved students’ mathematics achievement. Conversely, being bullied shows significant negative direct and indirect associations with students’ mathematics scores through the two other student-level factors, school belonging and safety and mathematics class climate. Consistent with the previous studies that reported a negative relationship between bullying and academic achievement directly (Al-Raqqad et al., 2017; Konishi et al., 2010; Topçu et al., 2016) and indirectly (Ren et al., 2025), this study also showed direct and indirect associations between bullying and students’ mathematics achievement, suggesting that negative peer experiences may undermine students’ academic performance.
Although some associations demonstrated moderate effect sizes (e.g., bullying and school belonging and safety, b* = −0.376), several significant paths, such as mathematics class climate and mathematics achievement (b* = 0.090) and bullying and mathematics achievement (b* = −0.087), indicate small effect sizes (Cohen, 1988). However, Kraft (2020) proposed empirical benchmarks in which effect sizes from 0.05 to less than 0.20 were considered medium and emphasized that even small effects can be practically meaningful when they are observed in large-scale educational studies (Kraft, 2020). Therefore, the significant paths identified in this study may be considered meaningful.
At the school level, the shortage of school resources, such as computer software, calculators, and library resources, showed a negative association with students’ performance in mathematics. In addition, more issues in school discipline and safety—absenteeism, being late at school, cheating, theft, and physical or verbal abuse—are also negatively related to students’ achievement in mathematics. These findings are consistent with previous studies reporting that absenteeism was negatively related to students’ achievement at the student level (Smerillo et al., 2018) and school level (May et al., 2025). However, this study extends the literature by examining school safety and discipline at the school level and highlights that school-wide discipline issues, not limited to absenteeism, may be related to lower levels of students’ mathematics performance.
In this study, teacher, parental, and student characteristics are not significantly associated with students’ mathematics achievement, which is inconsistent with a previous study (Badri, 2019). In addition, school support was not significantly associated with students’ mathematics achievement in this study. Several considerations may help explain these statistically non-significant associations. First, these school-level factors are interrelated, and their unique associations may be attenuated when shared variance is modeled simultaneously. Second, the number of schools available for school-level estimation was modest, which may have limited the statistical power to detect smaller unique associations. Third, school-level factors were assessed solely based on school principals’ responses, which may capture general perceptions of school climate but may be less sensitive to distinctions among specific factors. These results are consistent with those of Topçu et al. (2016), who reported that parental involvement did not yield a significant association with Turkish students’ mathematics achievement but was different from the results for Korean students. Although cross-national differences were not examined in the present study, these findings from prior studies suggest that the associations between school climate and student outcomes may vary across broader contexts. As M.-T. Wang and Degol (2016) noted, students’ development is shaped by multiple interacting contexts, including school practices and interpersonal relationships, which may alter how school climate operates. This implies that cultural and contextual factors may shape the ways in which school climate relates to students’ academic achievement. In addition, teacher characteristics and student characteristics were strongly associated at the school level in this study, although they are theoretically distinct factors. This association likely reflects the shared schools’ academic climate and some degree of conceptual proximity between the factors. It also may partly arise from the fact that both factors were reported by school principals, who have more direct and routine exposure to teachers and students than to parents.
Lastly, the correlations among school-level factors highlight the connected nature of school climate factors. The strong negative correlations between school discipline and safety and both teacher characteristics (r = −0.540) and parent characteristics (r = −0.528) indicate that schools with more discipline issues are perceived to have less favorable teachers’ instructional practices and expectations, as well as lower levels of parental involvement and support. Additionally, greater shortages in school resources for mathematics instruction tended to have lower perceived quality of teachers’ instructional practices and expectations (r = −0.390) and lower levels of school support for mathematics and science instruction (r = −0.320). More favorable perceptions of teachers’ instructional practices and expectations are moderately associated with higher levels of parental involvement and support (r = 0.419) and higher levels of school support for mathematics and science (r = 0.409).

4.2. Practical Implications

The findings of this study suggest that students’ mathematics achievement is associated with multiple aspects of school climate, including perceptions of safety, school belonging, classroom order, and bullying. This demonstrates the potential importance of creating school and classroom environments in which students feel supported, respected, and are able to focus on learning. Additionally, anti-bullying programs that emphasize peer relationships and a sense of belonging within classrooms may be beneficial for schools to improve students’ academic achievement.
At the school level, limited resources for teaching mathematics—such as qualified teachers, calculators, or learning materials—as well as discipline problems, may be negatively associated with students’ ability to learn mathematics. Therefore, providing instructional technology and software that supports mathematics teaching and learning is important. Schools need to ensure students’ access to mathematics-related library resources that complement classroom instruction. Our findings also show that shortages of school resources are negatively related to both school support and perceptions of discipline and safety. This suggests that resource availability and schoolwide conditions may be relevant contextual factors when considering efforts to support students’ learning in mathematics. In addition, how schools approach discipline may be relevant to students’ academic achievement. Reducing instructional disruptions caused by lateness, absenteeism, and classroom disturbances, and promoting a school environment that minimizes verbal aggression and intimidation among students may be helpful in improving students’ academic achievement. Overall, this research highlights school climate as a contextual factor associated with students’ academic achievement.

4.3. Limitations and Future Directions

While this study explores various factors associated with the students’ mathematics achievement in the MSEM framework, the limitations and future study directions should be discussed. First, as a cross-sectional study, this research investigates associations among multiple climate factors, including indirect associations with mathematics achievement, at one point in time. The findings of this study further highlight the need for longitudinal research. Although some school-level factors did not show significant associations with students’ mathematics achievement in the current cross-sectional analyses, substantial between-level variances suggest that school climate may influence achievement through cumulative or delayed processes over time. As climate factors may be differently associated with students’ mathematics achievement over time (Thapa et al., 2013), longitudinal designs may help to examine how school climate-related changes are related to students’ academic achievement.
In addition, researchers have raised concerns about cross-sectional studies that apply mediation analyses because those designs do not allow for the passage of time between variables. This poses an issue because mediation occurs over time, potentially inducing bias and misrepresenting the nature of indirect association (e.g., Cole & Maxwell, 2003; Maxwell et al., 2011; Selig & Preacher, 2009). Although this study examines indirect associations with students’ mathematics achievement, these associations do not imply causal relationships. Future studies that apply longitudinal data are needed to more rigorously assess the timing and directionality of indirect associations (Caemmerer et al., 2024; Cole & Maxwell, 2003; Preacher, 2015). Moreover, future longitudinal studies could also identify when and how school climate interventions are most effective.
Second, this study focuses on eighth-grade students’ achievement in mathematics. Future research could extend this work to other subjects or overall academic achievement, as many of the school climate factors examined here—such as school belonging and safety, bullying, school discipline, teacher, parent, and student characteristics, and school support—may also be associated with performance in other domains. Additionally, future research could examine fourth-grade students, for whom TIMSS data are already available, to allow early identification of relevant factors, so that schools can address potential challenges and support positive conditions at earlier stages. Future studies at higher grade levels, such as high school, are also warranted, given evidence that the associations between school climate factors and students’ academic achievement vary in magnitude between middle school and high school students (Daily et al., 2019). Extending these analyses to other grade levels may identify developmental periods when school climate interventions are most strongly associated with student outcomes.
Third, this study used U.S. TIMSS data. The results of this study should be interpreted with caution when applying to other countries, as previous studies have reported that the factors related to mathematics achievement vary across countries (e.g., Topçu et al., 2016; X. S. Wang et al., 2023). Future studies on how school climates vary across cultural contexts and how these differences are related to students’ mathematics achievement are necessary. In addition, variations may exist within the U.S. across different regions or school contexts. Although analyses of within-U.S. variation across regions, urbanicity, and school types were not conducted in this study because this information was not available in the publicly accessible TIMSS international database, future studies examining these differences would provide more targeted implications for practice.
Fourth, school-level factors in this study were solely based on principals’ self-reports in the TIMSS school questionnaire. While this is meaningful because studies incorporating school principals’ perceptions are limited, the findings may primarily capture principals’ perspectives rather than those of teachers, parents, or students. Although we did not find direct relationships between teacher, parental, and student characteristics and students’ mathematics achievement, the results might differ if these factors were reported by teachers, parents, and students themselves, as prior research suggested that different raters may provide distinct perspectives on school climate and related factors (e.g., M.-T. Wang & Degol, 2016). Therefore, further research using multiple informants and diverse measurement methods is needed to develop strategies that address the needs of different stakeholders within schools.
Lastly, the number of schools is acceptable for multilevel modeling, but statistical power at the school level may be limited in detecting unique associations, especially given the simultaneous inclusion of multiple school-level predictors in the MSEM. Therefore, associations with statistically nonsignificant results should be interpreted with caution. Future research using larger numbers of schools or longitudinal designs may provide greater power to detect and clarify school-level associations.

5. Conclusions

This study examines various school climate factors in relation to eighth-grade students’ mathematics using the U.S. TIMSS data. Unlike prior studies that examined school climate factors at a single level or that used HLM, this study uses MSEM to provide a more nuanced understanding of how climate factors relate to mathematics achievement. The research finds that a stronger sense of school belonging and safety, a positive mathematics class climate, and lower levels of bullying are associated with higher mathematics achievement at the student level, whereas a shortage of resources for mathematics instruction and frequent discipline or safety incidents are negatively associated with mathematics achievement at the school level. These findings highlight the importance of fostering a safe and orderly learning environment with adequate instructional resources in students’ mathematics learning.

Supplementary Materials

The following supporting information can be downloaded at https://www.mdpi.com/article/10.3390/educsci16020293/s1. Table S1. Standardized Path Coefficients for the MSEM model, Ordered by Effect Size. Figure S1. Standardized Significant Path Coefficients of Factors for the MSEM model.

Author Contributions

Conceptualization, H.L. and C.L.; formal analysis, H.L. and C.L.; writing—original draft preparation, H.L.; writing—review and editing, C.L. and H.C. All authors have read and agreed to the published version of the manuscript.

Funding

This research received no external funding.

Institutional Review Board Statement

Not applicable.

Informed Consent Statement

Not applicable.

Data Availability Statement

The data analyzed in this study are publicly available from the TIMSS 2019 International Database at https://timss2019.org/international-database/ (accessed on 4 January 2025).

Acknowledgments

The authors thank Matthew Joseph Aquiline and Ella Unal for assistance with English-language editing.

Conflicts of Interest

The authors declare no conflicts of interest.

Abbreviations

The following abbreviations are used in this manuscript:
MCFAMultilevel confirmatory factor analysis
MSEMMultilevel structural equation modeling

Appendix A

Table A1. Items Used in This Study in TIMSS 2019.
Table A1. Items Used in This Study in TIMSS 2019.
ItemSchool belonging and safety
BSBG13AI like being in school
BSBG13BI feel safe when I am at school
BSBG13CI feel like I belong at this school
BSBG13DTeachers at my school are fair to me
BSBG13EI am proud to go to this school
Mathematics Class Climate
BSBM18AStudents don’t listen to what the teacher says
BSBM18BThere is disruptive noise
BSBM18CIt is too disorderly for students to work well
BSBM18DMy teacher has to wait a long time for students to quiet down
BSBM18EStudents interrupt the teacher
BSBM18FMy teacher has to keep telling us to follow the classroom rules
Bullying
BSBG14ASaid mean things about my physical appearance (e.g., my hair, my size)
BSBG14BSpread lies about me
BSBG14CShared my secrets with others
BSBG14DRefused to talk to me
Shortage of School Resources for Mathematics Instruction
BCBG13BATeachers with a specialization in mathematics
BCBG13BBComputer software/applications for mathematics instruction
BCBG13BCLibrary resources relevant to mathematics instruction
BCBG13BDCalculators for mathematics instruction
BCBG13BEConcrete objects or materials to help students understand quantities or procedures
School Discipline and Safety
BCBG16AArriving late at school
BCBG16BAbsenteeism (i.e., unjustified absences)
BCBG16CClassroom disturbance
BCBG16DCheating
BCBG16EProfanity
BCBG16FVandalism
BCBG16GTheft
BCBG16HIntimidation or verbal abuse among students (including texting, emailing, etc.)
BCBG16IPhysical injury to other students
BCBG16JIntimidation or verbal abuse of teachers or staff (including texting, emailing, etc.)
BCBG16KPhysical injury to teachers or staff
Teacher characteristics
BCBG14ATeachers’ understanding of the school’s curricular goals
BCBG14BTeachers’ degree of success in implementing the school’s curriculum
BCBG14CTeachers’ expectations for student achievement
BCBG14DTeachers’ ability to inspire students
Parental characteristics
BCBG14EParental involvement in school activities
BCBG14FParental commitment to ensure that students are ready to learn
BCBG14GParental expectations for student achievement
BCBG14HParental support for student achievement
Student characteristics
BCBG14IStudents’ desire to do well in school
BCBG14JStudents’ ability to reach school’s academic goals
BCBG14KStudents’ respect for classmates who excel academically
School support for mathematics
BCBG15AThe school provides students with information about career options in mathematics and science
BCBG15BThe school has initiatives to promote student interest in mathematics and science (e.g., student clubs, competitions)
BCBG15CThe school promotes professional development for teachers of mathematics and science
BCBG15DThe school provides extra lessons to help students excel in mathematics and science
BCBG15EThe school provides special activities in mathematics and science for interested students
BCBG15FThe school has a specific goal to improve mathematics and science education
BCBG15GThe school encourages students to continue studying mathematics and science in the future
BCBG15HMathematics and science teachers in this school spend extra time working with students interested in mathematics and science
Note. Bold text indicates factor names; items are listed under each factor.
Table A2. Descriptive Statistics of All Items.
Table A2. Descriptive Statistics of All Items.
FactorItemnMSDSkewnessKurtosis
Student level
  School belonging and safetyBSBG13A74352.7460.930−0.479−0.578
BSBG13B74193.1130.872−0.767−0.112
BSBG13C73293.0320.958−0.735−0.417
BSBG13D74053.2290.877−0.9720.155
BSBG13E74153.0360.975−0.744−0.466
  Mathematics Class ClimateBSBM18A73442.4480.959−0.136−0.986
BSBM18B73412.3941.012−0.044−1.154
BSBM18C72713.0750.974−0.749−0.514
BSBM18D73142.7711.028−0.439−0.933
BSBM18E73122.6421.054−0.310−1.106
BSBM18F73242.9611.068−0.662−0.842
  BullyingBSBG14A73851.9291.0750.830−0.658
BSBG14B73951.7840.9481.001−0.052
BSBG14C73761.7030.9161.1450.305
BSBG14D73501.6660.9231.2560.533
  Mathematics Scores (z-score)BSMMAT0175890.0021.000−0.145−0.321
BSMMAT0275890.0011.000−0.145−0.318
BSMMAT0375890.0020.999−0.153−0.307
BSMMAT0475890.0010.999−0.155−0.306
BSMMAT0575890.0010.999−0.144−0.345
School level
  Shortage of School Resources for Mathematics InstructionBCBG13BA74301.6360.9051.2320.403
BCBG13BB74641.7210.8330.9330.060
BCBG13BC74271.8480.8620.8500.083
BCBG13BD74891.4990.8121.5491.474
BCBG13BE74521.6710.8371.2170.895
  School Discipline and Safety BCBG16A75172.1030.7260.4640.265
BCBG16B75172.1920.7740.5370.146
BCBG16C74792.0510.7510.5160.208
BCBG16D75171.5200.5800.590−0.619
BCBG16E75172.0620.8120.429−0.305
BCBG16F75171.4220.5400.771−0.535
BCBG16G75171.3960.5521.2171.692
BCBG16H75172.1620.7350.330−0.029
BCBG16I75171.4780.6181.1491.297
BCBG16J74681.4360.6531.5382.383
BCBG16K75171.0670.2664.05516.903
  Teacher characteristicsBCBG14A75174.1750.684−0.427−0.128
BCBG14B74783.8730.741−0.247−0.245
BCBG14C75173.9760.723−0.6101.137
BCBG14D74683.7030.795−0.3500.226
  Parental characteristicsBCBG14E75173.1341.0390.092−0.635
BCBG14F74803.2500.943−0.131−0.205
BCBG14G74803.7340.823−0.147−0.562
BCBG14H75173.4350.884−0.007−0.506
  Student characteristicsBCBG14I75173.6190.7130.057−0.328
BCBG14J75173.7210.694−0.055−0.256
BCBG14K74803.7270.745−0.3770.459
  School support for mathematicsBCBG15A74453.3150.619−0.329−0.663
BCBG15B74823.2890.747−0.9290.663
BCBG15C74823.5640.580−1.2101.822
BCBG15D74453.1870.722−0.527−0.179
BCBG15E74823.2160.734−0.629−0.042
BCBG15F74173.4670.689−1.1971.161
BCBG15G74823.4680.638−0.793−0.411
BCBG15H74453.2460.746−0.8800.686
Table A3. Standardized Factor Loadings in MCFA model and Internal Consistency Estimates (ω).
Table A3. Standardized Factor Loadings in MCFA model and Internal Consistency Estimates (ω).
FactorItemFactor LoadingSE
Student level
  School belonging and safetyBSBG13A0.6480.015
   ( ω = 0.830)BSBG13B0.6610.016
BSBG13C0.7840.011
BSBG13D0.5920.023
BSBG13E0.8160.009
  Mathematics Class ClimateBSBM18A0.7680.012
   ( ω = 0.915)BSBM18B0.8030.009
BSBM18C0.7770.011
BSBM18D0.8440.009
BSBM18E0.8230.010
BSBM18F0.7880.012
  BullyingBSBG14A0.6660.015
   ( ω = 0.788)BSBG14B0.8090.011
BSBG14C0.6690.018
BSBG14D0.6260.019
  Mathematics ScoresBSMMAT010.9640.002
   ( ω = 0.985)BSMMAT020.9640.002
BSMMAT030.9660.002
BSMMAT040.9640.002
BSMMAT050.9640.002
School level
  Shortage of School Resources for
  Mathematics Instruction
BCBG13BA0.7110.055
   ( ω = 0.924)BCBG13BB0.9090.040
BCBG13BC0.8410.071
BCBG13BD0.8150.065
BCBG13BE0.9210.045
  School Discipline and SafetyBCBG16A0.6760.081
   ( ω = 0.904)BCBG16B0.6910.074
BCBG16C0.7820.056
BCBG16D0.4340.084
BCBG16E0.7770.045
BCBG16F0.5950.071
BCBG16G0.5950.080
BCBG16H0.7660.043
BCBG16I0.7580.050
BCBG16J0.7810.044
BCBG16K0.5800.094
  Teacher characteristicsBCBG14A0.7410.059
   ( ω = 0.885)BCBG14B0.8770.026
BCBG14C0.8110.037
BCBG14D0.8110.037
  Parental characteristicsBCBG14E0.8800.041
   ( ω = 0.932)BCBG14F0.9460.022
BCBG14G0.8370.045
BCBG14H0.8520.054
  Student characteristicsBCBG14I0.8560.041
   ( ω = 0.769)BCBG14J0.6910.066
BCBG14K0.6180.096
  School support for mathematicsBCBG15A0.6380.083
   ( ω = 0.846)BCBG15B0.5660.097
BCBG15C0.6280.070
BCBG15D0.7610.056
BCBG15E0.6500.081
BCBG15F0.5900.073
BCBG15G0.4920.111
BCBG15H0.7590.051
Table A4. Standardized Factor Loadings of Each Item in MSEM model.
Table A4. Standardized Factor Loadings of Each Item in MSEM model.
FactorItemFactor LoadingSE
Student level
  School belonging and safetyBSBG13A0.6480.016
BSBG13B0.6580.016
BSBG13C0.7850.011
BSBG13D0.5900.022
BSBG13E0.8180.009
  Mathematics Class ClimateBSBM18A0.7680.012
BSBM18B0.8040.009
BSBM18C0.7750.011
BSBM18D0.8440.009
BSBM18E0.8230.010
BSBM18F0.7870.012
  BullyingBSBG14A0.6650.015
BSBG14B0.8070.011
BSBG14C0.6690.018
BSBG14D0.6250.019
  Mathematics ScoresBSMMAT010.9400.003
BSMMAT020.9390.003
BSMMAT030.9420.003
BSMMAT040.9390.004
BSMMAT050.9390.003
School level
  Shortage of School Resources for
  Mathematics Instruction
BCBG13BA0.7160.053
BCBG13BB0.9120.039
BCBG13BC0.8400.073
BCBG13BD0.8130.066
BCBG13BE0.9190.046
  School Discipline and SafetyBCBG16A0.6780.081
BCBG16B0.6930.073
BCBG16C0.7830.056
BCBG16D0.4330.085
BCBG16E0.7760.044
BCBG16F0.5940.071
BCBG16G0.5970.077
BCBG16H0.7650.043
BCBG16I0.7590.050
BCBG16J0.7790.043
BCBG16K0.5790.093
  Teacher characteristicsBCBG14A0.7300.063
BCBG14B0.8750.028
BCBG14C0.8110.040
BCBG14D0.8140.037
  Parental characteristicsBCBG14E0.8820.041
BCBG14F0.9470.022
BCBG14G0.8370.042
BCBG14H0.8510.052
  Student characteristicsBCBG14I0.8590.045
BCBG14J0.6850.064
BCBG14K0.6240.087
  School support for mathematicsBCBG15A0.6360.083
BCBG15B0.5700.098
BCBG15C0.6320.070
BCBG15D0.7650.054
BCBG15E0.6530.078
BCBG15F0.5980.070
BCBG15G0.4920.111
BCBG15H0.7460.049
  Mathematics ScoresBSMMAT011.0000.000
BSMMAT021.0000.000
BSMMAT031.0000.001
BSMMAT041.0000.001
BSMMAT051.0000.001

Note

1
The demographic characteristics of the U.S. data with and without the 10 excluded schools were compared to assess potential bias, and the characteristics were very similar to each other, suggesting that the excluded schools were not unique.

References

  1. Afana, Y., Lietz, P., & Tobin, M. (2013). The relationship between school resources and grade 8 mathematics achievement: A comparison of Palestinian authority, Israeli Hebrew and Israeli Arab schools in TIMSS 2007. Journal for Educational Research Online, 5(1), 59–89. [Google Scholar]
  2. Al-Raqqad, H. K., Al-Bourini, E. S., Al Talahin, F. M., & Aranki, R. M. E. (2017). The impact of school bullying on students’ academic achievement from teachers’ point of view. International Education Studies, 10(6), 44–50. [Google Scholar] [CrossRef]
  3. Asparouhov, T., & Muthén, B. (2018). SRMR in MPlus. Technical report. Available online: https://www.statmodel.com/download/SRMR2 (accessed on 3 February 2026).
  4. Badri, M. (2019). School emphasis on academic success and TIMSS science/math achievement. International Journal of Research in Education and Science (IJRES), 5(1), 176–189. [Google Scholar]
  5. Bailey, P., Buehler, E., Lee, S., Doran, H., & Webb, B. (2023a). Dire: Linear regressions with a Latent outcome variable. R package (Version 2.1.1). American Institutes for Research. Available online: https://CRAN.R-project.org/package=Dire (accessed on 4 January 2025).
  6. Bailey, P., Emad, A., Huo, H., Lee, M., Liao, Y., Lishinski, A., Nguyen, T., Xie, Q., Yu, J., Zhang, T., Buehler, E., Lee, S., Webb, B., Fink, T., Sikali, E., Kelley, C., Bundsgaard, J., C’deBaca, R., & Christensen, A. A. (2023b). EdSurvey: Analysis of NCES education survey and assessment data. R package (Version 3.1.0). American Institutes for Research. Available online: https://CRAN.R-project.org/package=EdSurvey (accessed on 4 January 2025).
  7. Bear, G. G., Yang, C., & Pasipanodya, E. (2015). Assessing school climate: Validation of a brief measure of the perceptions of parents. Journal of Psychoeducational Assessment, 33(2), 115–129. [Google Scholar] [CrossRef]
  8. Bear, G. G., Yang, C., Pell, M., & Gaskins, C. (2014). Validation of a brief measure of teachers’ perceptions of school climate: Relations to student achievement and suspensions. Learning Environments Research, 17(3), 339–354. [Google Scholar] [CrossRef]
  9. Benbenishty, R., Astor, R. A., Roziner, I., & Wrabel, S. L. (2016). Testing the causal links between school climate, school violence, and school academic performance: A cross-lagged panel autoregressive model. Educational Researcher, 45(3), 197–206. [Google Scholar] [CrossRef]
  10. Bentler, P. M. (1990). Comparative fit indices in structural models. Psychological Bulletin, 107, 238–246. [Google Scholar] [CrossRef]
  11. Bentler, P. M. (1995). EQS structural equations program manual. Multivariate Software. [Google Scholar]
  12. Berkowitz, R., Moore, H., Astor, R. A., & Benbenishty, R. (2017). A research synthesis of the associations between socioeconomic background, inequality, school climate, and academic achievement. Review of Educational Research, 87(2), 425–469. [Google Scholar] [CrossRef]
  13. Boonk, L., Gijselaers, H. J. M., Ritzen, H., & Brand-Gruwel, S. (2018). A review of the relationship between parental involvement indicators and academic achievement. Educational Research Review, 24, 10–30. [Google Scholar] [CrossRef]
  14. Bronfenbrenner, U. (1979). The ecology of human development: Experiments by nature and design. Harvard University Press. [Google Scholar]
  15. Browne, M. W., & Cudeck, R. (1992). Alternative ways of assessing model fit. Sociological Methods & Research, 21(2), 230–258. [Google Scholar] [CrossRef]
  16. Caemmerer, J. M., Hennessy, B., & Niileksela, C. R. (2024). Third variables in longitudinal research: Application of longitudinal mediation and moderation in school psychology. Journal of School Psychology, 103, 101283. [Google Scholar] [CrossRef]
  17. Casing, P. I., & Casing, L. M. R. (2024). Fostering students’ mathematics achievement through after-school program in the 21st century. American Journal of Educational Research, 12(3), 118–122. [Google Scholar] [CrossRef]
  18. Chatri, A., Chahbi, O., & Snihji, M. (2021). The multilevel analysis of students’ achievement: Evidence from Morocco. African Development Review, 33(1), 117–129. [Google Scholar] [CrossRef]
  19. Chen, Q. (2014). Using TIMSS 2007 data to build mathematics achievement model of fourth graders in Hong Kong and Singapore. International Journal of Science and Mathematics Education, 12, 1519–1545. [Google Scholar] [CrossRef]
  20. Claessens, A., & Engel, M. (2013). How important is where you start? Early mathematics knowledge and later school success. Teachers College Record, 115(6), 1–29. [Google Scholar] [CrossRef]
  21. Cogan, L. S., Schmidt, W. H., & Guo, S. (2018). The role that mathematics plays in college- and career-readiness: Evidence from PISA. Journal of Curriculum Studies, 51(4), 530–553. [Google Scholar] [CrossRef]
  22. Cohen, J. (1988). Statistical power analysis for the behavioral sciences (2nd ed.). Lawrence Erlbaum Associates. [Google Scholar]
  23. Cohen, J., Mccabe, E. M., Michelli, N. M., & Pickeral, T. (2009). School climate: Research, policy, practice, and teacher education. Teachers College Record, 111(1), 180–213. [Google Scholar] [CrossRef]
  24. Cole, D. A., & Maxwell, S. E. (2003). Testing mediational models with longitudinal data: Questions and tips in the use of structural equation modeling. Journal of Abnormal Psychology, 112(4), 558–577. [Google Scholar] [CrossRef]
  25. Curran, P. J., West, S. G., & Finch, J. F. (1996). The robustness of test statistics to nonnormality and specification error in confirmatory factor analysis. Psychological Methods, 1(1), 16–29. [Google Scholar] [CrossRef]
  26. Daily, S. M., Mann, M. J., Kristjansson, A. L., Smith, M. L., & Zullig, K. J. (2019). School climate and academic achievement in middle and high school students. The Journal of School Health, 89(3), 173–180. [Google Scholar] [CrossRef]
  27. Dong, Y., & Peng, C. Y. (2013). Principled missing data methods for researchers. SpringerPlus, 2(1), 222. [Google Scholar] [CrossRef]
  28. Enders, C. K. (2001). The impact of nonnormality on full information maximum-likelihood estimation for structural equation models with missing data. Psychological Methods, 6(4), 352–370. [Google Scholar] [CrossRef]
  29. Enders, C. K. (2022). Applied missing data analysis (2nd ed.). The Guilford Press. [Google Scholar]
  30. Enders, C. K., & Bandalos, D. L. (2001). The relative performance of full information maximum likelihood estimation for missing data in structural equation models. Structural Equation Modeling, 8(3), 430–457. [Google Scholar] [CrossRef]
  31. Fishbein, B., Foy, P., & Yin, L. (2021). TIMSS 2019 user guide for the international database (2nd ed.). TIMSS & PIRLS International Study Center, Boston College, and International Association for the Evaluation of Educational Achievement (IEA). Available online: https://timssandpirls.bc.edu/timss2019/international-database/ (accessed on 4 January 2025).
  32. Foy, P., Fishbein, B., Fishbein, B., von Davier, M., & Yin, L. (2020). Implementing the TIMSS 2019 scaling methodology (Chapter 12). In M. O. Martin, M. von Davier, & I. V. S. Mullis (Eds.), Methods and procedures: TIMSS 2019 technical report (pp. 12.1–12.23). TIMSS & PIRLS International Study Center, Boston College, and International Association for the Evaluation of Educational Achievement (IEA). [Google Scholar]
  33. Gase, L. N., Gomez, L. M., Kuo, T., Glenn, B. A., Inkelas, M., & Ponce, N. A. (2017). Relationships among student, staff, and administrative measures of school climate and student health and academic outcomes. The Journal of School Health, 87(5), 319–328. [Google Scholar] [CrossRef]
  34. Ghagar, M. N. A., Othman, R., & Mohammadpour, E. (2011). Multilevel analysis of achievement in mathematics of Malaysian and Singaporean students. Journal of Educational Psychology and Counseling, 2, 285–304. [Google Scholar]
  35. Goodenow, C. (1993). The psychological sense of school membership among adolescents: Scale development and educational correlates. Psychology in the Schools, 30(1), 79–90. [Google Scholar] [CrossRef]
  36. House, J. D., & Telese, J. A. (2016). Achievement of eighth-grade students in Korea on the TIMSS 2011 assessment: Effects of confidence in mathematics and engagement in mathematics lessons. Education, 137(1), 77–81. [Google Scholar]
  37. Hox, J., Moerbeek, M., & van de Schoot, R. (2017). Multilevel analysis: Techniques and applications (3rd ed.). Routledge. [Google Scholar] [CrossRef]
  38. Hu, L.-T., & Bentler, P. M. (1999). Cutoff criteria for fit indices in covariance structure analysis: Conventional criteria versus new alternatives. Structural Equation Modeling, 6(1), 1–55. [Google Scholar] [CrossRef]
  39. Huguley, J. P., Wang, M., Pasarow, S., & Wallace, J. M. (2020). Just discipline in schools: An integrated and interdisciplinary approach. Children & Schools, 42(3), 195–199. [Google Scholar] [CrossRef]
  40. Johansone, L. (2020). Survey operations procedures for TIMSS 2019 (Chapter 6). In M. O. Martin, M. von Davier, & I. V. S. Mullis (Eds.), Methods and procedures: TIMSS 2019 technical report (pp. 6.1–6.28). TIMSS & PIRLS International Study Center, Boston College, and International Association for the Evaluation of Educational Achievement (IEA). [Google Scholar]
  41. Just, J., & Siller, H.-S. (2022). The role of mathematics in STEM secondary classrooms: A systematic literature review. Education Sciences, 12(9), 629. [Google Scholar] [CrossRef]
  42. Ker, H. (2016). The impacts of student-, teacher-, and school-level factors on mathematics achievement: An exploratory comparative investigation of Singaporean students and the USA students. Educational Psychology, 36(2), 254–276. [Google Scholar] [CrossRef]
  43. Konishi, C., Hymel, S., Zumbo, B. D., & Li, Z. (2010). Do school bullying and student—Teacher relationships matter for academic achievement? A multilevel analysis. Canadian Journal of School Psychology, 25(1), 19–39. [Google Scholar] [CrossRef]
  44. Kraft, M. A. (2020). Interpreting effect sizes of education interventions. Educational Researcher, 49(4), 241–253. [Google Scholar] [CrossRef]
  45. Kutsyuruba, B., Klinger, D. A., & Hussain, A. (2015). Relationships among school climate, school safety, and student achievement and well-being: A review of the literature. Review of Education, 3(2), 103–135. [Google Scholar] [CrossRef]
  46. Kwong, D., & Davis, J. R. (2015). School climate for academic success: A multilevel analysis of school climate and student outcomes. Journal of Research in Education, 25(2), 68–81. [Google Scholar]
  47. LaRoche, S., Joncas, M., & Foy, P. (2020). Sample design in TIMSS 2019 (Chapter 3). In M. O. Martin, M. von Davier, & I. V. S. Mullis (Eds.), Methods and procedures: TIMSS 2019 technical report (pp. 3.1–3.33). TIMSS & PIRLS International Study Center, Boston College, and International Association for the Evaluation of Educational Achievement (IEA). [Google Scholar]
  48. Li, C.-H. (2016). Confirmatory factor analysis with ordinal data: Comparing robust maximum likelihood and diagonally weighted least squares. Behavior Research Methods, 48(3), 936–949. [Google Scholar] [CrossRef]
  49. Lim, A. J., & Cheung, M. W. (2022). Evaluating FIML and multiple imputation in joint ordinal-continuous measurements models with missing data. Behavior Research Methods, 54(3), 1063–1077. [Google Scholar] [CrossRef] [PubMed]
  50. Lynch, K., Gonzalez, K., Hill, H., & Merritt, R. (2025). A meta-analysis of the experimental evidence linking mathematics and science professional development interventions to teacher knowledge, classroom instruction, and student achievement. AERA Open, 11(1), 1–28. [Google Scholar] [CrossRef]
  51. Marder, J., Thiel, F., & Göllner, R. (2023). Classroom management and students’ mathematics achievement: The role of students’ disruptive behavior and teacher classroom management. Learning and Instruction, 86, 101746. [Google Scholar] [CrossRef]
  52. Marsh, H. W., Hau, K. T., & Wen, Z. (2004). In search of golden rules: Comment on hypothesis testing approaches to setting cutoff values for fit indexes and dangers in overgeneralizing Hu and Bentler’s (1999) findings. Structural Equation Modeling, 11(3), 320–341. [Google Scholar] [CrossRef]
  53. Maxwell, S. E., Cole, D. A., & Mitchell, M. A. (2011). Bias in cross-sectional analyses of longitudinal mediation: Partial and complete mediation under an autoregressive model. Multivariate Behavioral Research, 46(5), 816–841. [Google Scholar] [CrossRef] [PubMed]
  54. May, H., Bailes, L. P., & Riser, D. M. (2025). Absenteeism and achievement in early elementary grades: A multilevel organizational analysis. Journal of Education for Students Placed at Risk (JESPAR), 30(4), 311–336. [Google Scholar] [CrossRef]
  55. McDonald, R. P. (1970). The theoretical foundations of principal factor analysis, canonical factor analysis, and alpha factor analysis. British Journal of Mathematical and Statistical Psychology, 23(1), 1–21. [Google Scholar] [CrossRef]
  56. Mohtar, L. E., Halim, L., Samsudin, M. A., & Ismail, M. E. (2019). Non-cognitive factors influencing science achievement in Malaysia and Japan: An analysis of TIMSS 2015. EURASIA Journal of Mathematics, Science and Technology Education, 15(4), em1697. [Google Scholar] [CrossRef]
  57. Mori, I. (2012). The effect of supplementary tutoring on students’ mathematics achievement: A comparative study of Japan and the United States [Doctoral thesis, The Pennsylvania State University]. [Google Scholar]
  58. Mullis, I. V. S., Martin, M. O., Foy, P., Kelly, D. L., & Fishbein, B. (2020). TIMSS 2019 international results in mathematics and science. Boston College, TIMSS & PIRLS International Study Center. Available online: https://timssandpirls.bc.edu/timss2019/international-results/ (accessed on 5 July 2025).
  59. Muthén, B., & Asparouhov, T. (2012). Bayesian structural equation modeling: A more flexible representation of substantive theory. Psychological Methods, 17(3), 313–335. [Google Scholar] [CrossRef]
  60. Muthén, L. K., & Muthén, B. O. (1998–2017). Mplus user’s guide (8th ed.). Muthén & Muthén. [Google Scholar]
  61. National School Climate Center (NSCC). (n.d.). What is school climate and why is it important? Available online: https://schoolclimate.org/school-climate/ (accessed on 13 January 2026).
  62. National School Climate Council. (2007). The school climate challenge: Narrowing the gap between school climate research and school climate policy, practice guidelines and teacher education policy. Available online: https://schoolclimate.org/wp-content/uploads/2021/05/school-climate-challenge-web.pdf (accessed on 18 January 2025).
  63. Padilla, M. A., & Divers, J. (2016). A comparison of composite reliability estimators: Coefficient omega confidence intervals in the current literature. Educational and Psychological Measurement, 76(3), 436–453. [Google Scholar] [CrossRef] [PubMed]
  64. Phillipson, S., & Phillipson, S. N. (2012). Children’s cognitive ability and their academic achievement: The mediation effects of parental expectations. Asia Pacific Education Review, 13(3), 495–508. [Google Scholar] [CrossRef]
  65. Preacher, K. J. (2015). Advances in mediation analysis: A survey and synthesis of new developments. Annual Review of Psychology, 66, 825–852. [Google Scholar] [CrossRef]
  66. Preacher, K. J., & Selig, J. P. (2012). Advantages of monte Carlo confidence intervals for indirect effects. Communication Methods and Measures, 6(2), 77–98. [Google Scholar] [CrossRef]
  67. Preacher, K. J., Zyphur, M. J., & Zhang, Z. (2010). A general multilevel SEM framework for assessing multilevel mediation. Psychological Methods, 15(3), 209–233. [Google Scholar] [CrossRef]
  68. R Core Team. (2024). R: A language and environment for statistical computing (Version 4.4.0). R Foundation for Statistical Computing. Available online: https://www.R-project.org/ (accessed on 4 January 2025).
  69. Ren, R., Chen, W., & Zhao, S. (2025). The indirect effects of school bullying on mathematics achievement: The mediating roles of teacher-student relationships, sense of belonging and differences between genders. BMC Public Health, 25(1), 113. [Google Scholar] [CrossRef]
  70. Rhemtulla, M., Brosseau-Liard, P. É., & Savalei, V. (2012). When can categorical variables be treated as continuous? A comparison of robust continuous and categorical SEM estimation methods under suboptimal conditions. Psychological Methods, 17(3), 354–373. [Google Scholar] [CrossRef] [PubMed]
  71. Rogers, M. A., Theule, J., Ryan, B. A., Adams, G. R., & Keating, L. (2009). Parental involvement and children’s school achievement: Evidence for mediating processes. Canadian Journal of School Psychology, 24(1), 34–57. [Google Scholar] [CrossRef]
  72. Sakız, H. (2017). Impact of an inclusive programme on achievement, attendance and perceptions towards the school climate and social-emotional adaptation among students with disabilities. Educational Psychology, 37(5), 611–631. [Google Scholar] [CrossRef]
  73. Selig, J. P., & Preacher, K. J. (2009). Mediation models for longitudinal data in developmental research. Research in Human Development, 6(2–3), 144–164. [Google Scholar] [CrossRef]
  74. Shindler, J., Jones, A., Williams, A. D., Taylor, C., & Cardenas, H. (2016). The school climate-student achievement connection: If we want achievement gains, we need to begin by improving the climate. Journal of School Administration Research and Development, 1(1), 9–16. [Google Scholar] [CrossRef]
  75. Smerillo, N. E., Reynolds, A. J., Temple, J. A., & Ou, S. R. (2018). Chronic absence, eighth-grade achievement, and high school attainment in the Chicago longitudinal study. Journal of School Psychology, 67, 163–178. [Google Scholar] [CrossRef]
  76. Steiger, J. H., & Lind, J. C. (1980, May 28–30). Statistically based tests for the number of common factors. Annual Meeting of the Psychometric Society, Iowa City, IA, USA. [Google Scholar]
  77. Takashiro, N. (2017). A multilevel analysis of Japanese middle school student and school socioeconomic status influence on mathematics achievement. Educational Assessment, Evaluation and Accountability, 29, 247–267. [Google Scholar] [CrossRef]
  78. Thapa, A., Cohen, J., Guffey, S., & Higgins-D’Alessandro, A. (2013). A review of school climate research. Review of Educational Research, 83(3), 357–385. [Google Scholar] [CrossRef]
  79. Thornberg, R., Wegmann, B., Wänström, L., Bjereld, Y., & Hong, J. S. (2022). Associations between student–teacher relationship quality, class climate, and bullying roles: A Bayesian multilevel multinomial logit analysis. Victims & Offenders, 17(8), 1196–1223. [Google Scholar] [CrossRef]
  80. Tofighi, D., & MacKinnon, D. P. (2011). RMediation: An R package for mediation analysis confidence intervals. Behavior Research Methods, 43(3), 692–700. [Google Scholar] [CrossRef] [PubMed]
  81. Topçu, M. S., Erbilgin, E., & Arikan, S. (2016). Factors predicting Turkish and Korean students’ science and mathematics achievement in TIMSS 2011. Eurasia Journal of Mathematics, Science & Technology Education, 12(7), 1711–1737. [Google Scholar] [CrossRef]
  82. Tucker, L. R., & Lewis, C. (1973). A reliability coefficient for maximum likelihood factor analysis. Psychometrika, 38(1), 1–10. [Google Scholar] [CrossRef]
  83. von Davier, M. (2020). TIMSS 2019 scaling methodology: Item response theory, population models, and linking across modes (Chapter 11). In M. O. Martin, M. von Davier, & I. V. S. Mullis (Eds.), Methods and procedures: TIMSS 2019 technical report (pp. 11.1–11.25). TIMSS & PIRLS International Study Center, Boston College, and International Association for the Evaluation of Educational Achievement (IEA). [Google Scholar]
  84. Wang, M.-T., & Degol, J. L. (2016). School climate: A review of the construct, measurement, and impact on student outcomes. Educational Psychology Review, 28(2), 315–352. [Google Scholar] [CrossRef]
  85. Wang, W., Vaillancourt, T., Brittain, H. L., McDougall, P., Krygsman, A., Smith, D., Cunningham, C. E., Haltigan, J. D., & Hymel, S. (2014). School climate, peer victimization, and academic achievement: Results from a multi-informant study. School Psychology Quarterly, 29(3), 360–377. [Google Scholar] [CrossRef]
  86. Wang, X. S., Perry, L. B., Malpique, A., & Ide, T. (2023). Factors predicting mathematics achievement in PISA: A systematic review. Large-Scale Assessments in Education, 11, 24. [Google Scholar] [CrossRef]
  87. Wilder, S. (2014). Effects of parental involvement on academic achievement: A meta-synthesis. Educational Review, 66(3), 377–397. [Google Scholar] [CrossRef]
  88. Yang, A., & Salmivalli, C. (2013). Different forms of bullying and victimization: Bully-victims versus bullies and victims. European Journal of Developmental Psychology, 10(6), 723–738. [Google Scholar] [CrossRef]
Figure 1. MSEM Model with Standardized Coefficients and Standard Errors (SE) in Parentheses. Note. * p < 0.05, ** p < 0.01, *** p < 0.001; Student-level factors are shown in green and school-level factors in blue. Thicker arrows indicate statistically significant paths.
Figure 1. MSEM Model with Standardized Coefficients and Standard Errors (SE) in Parentheses. Note. * p < 0.05, ** p < 0.01, *** p < 0.001; Student-level factors are shown in green and school-level factors in blue. Thicker arrows indicate statistically significant paths.
Education 16 00293 g001
Table 1. Sociodemographic Characteristics of U.S. Eighth Grade Students.
Table 1. Sociodemographic Characteristics of U.S. Eighth Grade Students.
CharacteristicN%
Gender
  Female383750.56
  Male375049.41
  Omitted/Blank20.03
Race/Ethnicity
  White331443.67
  Hispanic222529.32
  Black97412.83
  Two or more races4445.85
  Asian4175.49
  Other1151.52
  Omitted/Blank1001.32
Parents’ Highest Education Level
  University or Higher311140.99
  Post-secondary but not University7329.65
  Upper Secondary131117.28
  Lower Secondary3444.53
  Some Primary, Lower Secondary or No School1692.23
  Don’t Know175023.06
  Omitted/Blank1722.27
Books
  None or very few (0–10 books)164621.69
  Enough to fill one shelf (11–25 books)167022.01
  Enough to fill one bookcase (26–100 books)199626.30
  Enough to fill two bookcases (101–200 books)112914.88
  Enough to fill three or more bookcases (more than 200)100613.26
  Omitted/Blank1421.87
How often speak English at home
  Always535670.58
  Almost always135917.91
  Sometimes6758.89
  Never871.15
  Omitted/Blank1121.48
Language spoken at home
  Spanish170022.40
  Other82310.84
  Omitted/Blank506666.75
M (SD)Range
Age14.21 (0.46)[9.42, 17.67]
Note. N = 7589.
Table 2. Model fit for MSEM Model.
Table 2. Model fit for MSEM Model.
Model χ 2 (df)CFITLIRMSEASRMRwithinSRMRbetween
MCFA2393.58 *** (709)0.9730.9700.0180.0320.097
MSEM3060.06 *** (887)0.9640.9610.0180.0550.091
Note. *** p < 0.001.
Table 3. Standardized Path Coefficients of Factors for the MSEM model.
Table 3. Standardized Path Coefficients of Factors for the MSEM model.
Pathsb*95% CISEp
Student level
  School belonging and safety→ Mathematics Achievement0.192 ***[0.144, 0.240]0.025<0.001
  Bullying → Mathematics Achievement−0.087 **[−0.139, −0.034]0.0270.001
  Mathematics Class Climate → Mathematics Achievement0.090 *[0.018, 0.162]0.0370.014
  Bullying → School belonging and safety−0.376 ***[−0.425, −0.327]0.025<0.001
  Bullying → Mathematics Class Climate−0.291 ***[−0.340, −0.241]0.025<0.001
Indirect Paths
  Bullying → School belonging and safety → Mathematics Achievement−0.072 ***[−0.093, −0.053]0.011<0.001
  Bullying → Mathematics Class Climate → Mathematics Achievement−0.026 *[−0.050, −0.005]0.0110.020
School level
  Shortage of School Resources → Mathematics Achievement−0.320 *[−0.566, −0.073]0.1260.011
  School Discipline and Safety → Mathematics Achievement−0.183 *[−0.347, −0.018]0.0840.030
  Teacher Characteristics → Mathematics Achievement−0.182[−0.573, 0.209]0.1990.362
  Parent Characteristics → Mathematics Achievement0.130[−0.104, 0.363]0.1190.276
  Student Characteristics → Mathematics Achievement0.366[−0.003, 0.735]0.1880.052
  School Support for Mathematics → Mathematics Achievement−0.023[−0.209, 0.163]0.0950.812
  Teacher Characteristics → Student Characteristics0.763 ***[0.535, 0.991]0.116<0.001
  Parent Characteristics → Student Characteristics0.173[−0.097, 0.444]0.1380.209
Indirect Paths
  Teacher Characteristics → Student Characteristics → Mathematics Achievement0.279[−0.002, 0.609]0.1600.080
  Parent Characteristics → Student Characteristics → Mathematics Achievement0.063[−0.043, 0.203]0.0550.252
Note. * p < 0.05, ** p < 0.01, *** p < 0.001.
Table 4. Correlation Coefficients of School-Level Factors for MSEM.
Table 4. Correlation Coefficients of School-Level Factors for MSEM.
1234
  • Shortage of School Resources
2.
School Discipline and Safety
−0.027
3.
Teacher Characteristics
−0.390 ***−0.540 ***
4.
Parent Characteristics
0.109−0.528 ***0.419 *
5.
School Support
−0.320 ***−0.1620.409 ***0.261
Note. * p < 0.05, *** p < 0.001.
Disclaimer/Publisher’s Note: The statements, opinions and data contained in all publications are solely those of the individual author(s) and contributor(s) and not of MDPI and/or the editor(s). MDPI and/or the editor(s) disclaim responsibility for any injury to people or property resulting from any ideas, methods, instructions or products referred to in the content.

Share and Cite

MDPI and ACS Style

Lee, H.; Lee, C.; Cham, H. Associations Between School Climate and Student Mathematics Achievement: A Multilevel Structural Equation Modeling Approach. Educ. Sci. 2026, 16, 293. https://doi.org/10.3390/educsci16020293

AMA Style

Lee H, Lee C, Cham H. Associations Between School Climate and Student Mathematics Achievement: A Multilevel Structural Equation Modeling Approach. Education Sciences. 2026; 16(2):293. https://doi.org/10.3390/educsci16020293

Chicago/Turabian Style

Lee, Hyunjung, Chansoon (Danielle) Lee, and Heining Cham. 2026. "Associations Between School Climate and Student Mathematics Achievement: A Multilevel Structural Equation Modeling Approach" Education Sciences 16, no. 2: 293. https://doi.org/10.3390/educsci16020293

APA Style

Lee, H., Lee, C., & Cham, H. (2026). Associations Between School Climate and Student Mathematics Achievement: A Multilevel Structural Equation Modeling Approach. Education Sciences, 16(2), 293. https://doi.org/10.3390/educsci16020293

Note that from the first issue of 2016, this journal uses article numbers instead of page numbers. See further details here.

Article Metrics

Back to TopTop