Previous Article in Journal
Conceptualizing the Impact of AI on Teacher Knowledge and Expertise: A Cognitive Load Perspective
 
 
Font Type:
Arial Georgia Verdana
Font Size:
Aa Aa Aa
Line Spacing:
Column Width:
Background:
Article

From Scientific Inquiry to Visual Expression: Developing a Sustainable Worldview Through Science and Fine Art in Primary Education

1
Osnovna Šola Oskarja Kovačiča, Ob Dolenjski Železnici 48, 1000 Ljubljana, Slovenia
2
Faculty of Education, University of Ljubljana, Kardeljeva pl. 16, 1000 Ljubljana, Slovenia
*
Author to whom correspondence should be addressed.
Educ. Sci. 2026, 16(1), 58; https://doi.org/10.3390/educsci16010058 (registering DOI)
Submission received: 21 October 2025 / Revised: 10 November 2025 / Accepted: 19 November 2025 / Published: 1 January 2026

Abstract

This paper explores the potential of interdisciplinary teaching that combines science and fine art to foster students’ responsible engagement with environmental and social challenges, positioned as an important contribution to sustainability. Within a participatory action research project conducted over five cycles in a Slovenian primary school, the Model of Interdisciplinary Teaching in Science and Fine Art (MITSFA) was developed. It integrates problem-based science tasks, experimental work, reflective discussions, and art assignments with a strong communicative and esthetic dimension. The paper analyses activities that encouraged scientific inquiry, critical thinking, and visual interpretation of complex phenomena, ranging from material properties to sustainable spatial planning. Empirical data include students’ artworks, interviews, written reflections, and the teacher’s research diary. Findings suggest that combining scientific exploration with visual expression deepens understanding, fosters emotional engagement, and promotes environmental and social awareness. Students showed greater sensitivity to complexity, ability to recognize layered meanings, and readiness to express their worldview through art. It can be concluded that meaningful learning emerges where scientific and artistic processes are interconnected, highlighting the teacher’s role as a creative facilitator bridging investigation and interpretation. The study demonstrates how integrating science and fine art in primary education directly supports education for sustainable development by cultivating environmental awareness and responsibility.

1. Introduction

In 21st-century education, there is an increasing need for learning that transcends disciplinary content overload and enables students to develop a holistic and responsible view of the world. Global challenges—such as environmental crisis, digital fragmentation, social inequality, and the erosion of trust in science, art and society—demand a renewed understanding of the role of education (Barnett-Itzhaki et al., 2025). An increasingly accepted view is that teaching should not rely solely on knowledge transmission but must foster interpretation, reflection, and ethical judgment.
In the context of global transformation processes, especially the digital and green transition accelerated by the COVID-19 pandemic, education has become a central pillar for shaping a sustainable future (Holfelder, 2019). The 2030 Agenda for Sustainable Development emphasizes that quality education is not only a fundamental human right, but also a key driver for achieving broader sustainability goals (UNESCO, 2021; United Nations General Assembly [UNGA], 2015). Education enables individuals to acquire the knowledge, skills, values, and attitudes needed to address the complex environmental and social challenges of our time (Scheie et al., 2025). In this context, integrating science and fine art into primary education is a way to cultivate a responsible worldview based not only on cognitive understanding but also on emotional and ethical engagement (Trott et al., 2020). Interdisciplinary teaching can play a vital role in realizing this vision. The problems faced by contemporary society are complex and inherently require holistic, sustainable, and interdisciplinary solutions. According to much research (e.g., Beane, 1997; Drake, 2007; OECD, 2018a; Vogrinc & Valenčič Zuljan, 2012), such approaches should be introduced as early as possible in education. Integrating science and fine art enables students not only to explore complex phenomena but also to express, interpret, and experience them. Scientific thinking—grounded in inquiry, observation, and explanation—and artistic expression—rooted in sensitivity, intuition, and esthetic reflection—complement each other in such a learning environment and together contribute to understanding both the natural world and contemporary society. Fine art allows students to make sense of scientific concepts through creative representations, while science provides structure, tools, and methodologies for investigating real-world phenomena.
Theoretical framework
Interdisciplinary Teaching as a Holistic Approach
Due to the nature of this paper, it is first necessary to outline the theoretical framework of interdisciplinary or integrated teaching. The research presented here considers integration as a pedagogical response to the complexity of the contemporary world. These complexities are not only cognitive and disciplinary but also reflect global sustainability challenges. As emphasized by Rieckmann (2018), education for sustainable development requires integrated approaches that enable learners to connect ecological, social, and technological dimensions of reality. Interdisciplinary teaching thus becomes not only a didactic necessity but also a vital pathway toward fostering sustainability competences in young learners (Wiek et al., 2011).
In the context of elementary education, curriculum integration is conceptualized as a method of planning and implementing teaching and learning across several levels—including integration of concepts, skills, processes, and themes (Burnaford et al., 2007; Duh, 2011; W. E. Eisner & Day, 2004; Fogarty, 2009; Beane, 1997; Vogrinc & Valenčič Zuljan, 2012). These levels of integration guide the selection of appropriate instructional models. Fogarty (2009), for example, outlines ten curriculum integration models: fragmented, connected, nested, sequenced, shared, webbed, threaded, integrated, immersed, and networked. Each model reflects a specific way of bridging content areas and structuring learning experiences.
Each application of an interdisciplinary model must be grounded in sound pedagogical reasoning. The first rationale for exploring interdisciplinary teaching is its increasing recognition as a didactic necessity in contemporary education. Research such as Bransford et al. (2000), Drake (2007), and Živkovič (2012) emphasizes that today’s society and educational goals demand more connected and functional knowledge. Moreover, interdisciplinary learning is frequently highlighted as a curricular objective in educational policy documents (e.g., OECD, 2018a, 2018b; UNESCO, 2017; Ministrstvo za Šolstvo in Šport [Ministry of Education, Science and Sport], 2011). Current reviews of STEAM in primary schools report positive effects on attitudes, knowledge, and skills, reinforcing the case for integration as a curricular priority (Amanova et al., 2025; Yim et al., 2024).
Interdisciplinary teaching also emphasizes the role of process-based learning (e.g., Bereiter & Scardamalia, 2006; Illeris, 2007; Kolb, 1984), problem-solving (Bransford et al., 2000; OECD, 2018a; Vygotsky, 1978), and the integration of diverse modes of thinking (Dewey, 1938; Gardner, 1983; E. W. Eisner, 2002). As noted by Illeris (2007), Fullan and Langworthy (2014), and OECD (2018b), 21st-century education must be rooted in learning processes rather than knowledge transmission, as access to information is increasingly facilitated by technology. Nevertheless, this does not diminish the importance of content knowledge, which remains one of the three core dimensions of key competences (OECD, 2003; Rychen & Salganik, 2001).
Problem-solving, including inquiry-based learning, is central to both science and art education and is considered essential for developing key competences (Yim et al., 2024; OECD, 2003, 2018b; European Commission, 2006; Krek & Metljak, 2011; Rychen & Salganik, 2003). In primary settings, integrating art within science teaching operationalizes process-based and inquiry-driven learning (Thu et al., 2024) and is perceived by pupils themselves as meaningful and engaging (Cook et al., 2025). Diverse modes of thinking support flexible problem engagement and multiple solution paths. However, these paths are effective only when connected into a meaningful whole that responds coherently to the problem posed (Dewey, 1933; Bransford et al., 2000; Gardner, 1999; Fischer et al., 2005). Interdisciplinary instruction explicitly promotes such integration and cannot be successful without it (Beane, 1997; Drake & Burns, 2004; Fogarty, 2009; Yim et al., 2024; Živkovič, 2012).
At this point, it is important to distinguish between the integration of thinking and the integration of content, as these represent two distinct dimensions of interdisciplinary teaching that are often amalgamated in practice but clearly differentiated in theory.
Integration of thinking refers to the coordination of various cognitive processes such as analytical and synthetic thinking, logical and creative reasoning, verbal and visual processing, and reflection and expression. The goal is to support students in engaging multiple cognitive domains in parallel or alternation, leading to deep, holistic understanding. For instance, a student might explore a scientific phenomenon (e.g., water pollution), analyze data, and then create a visual message that reflects the societal impact and emotional resonance of the issue (Dewey, 1933; E. W. Eisner, 2002; Gardner, 1999; Kolb, 1984).
Integration of content, by contrast, involves connecting topics, concepts, and learning goals across disciplines—such as science, fine art, and language arts—under a unifying theme (e.g., water, sustainability, energy), often through project-based or thematic instruction. Such themes are also central in sustainability education, where connecting concepts across subjects allows learners to understand interdependencies between people and ecosystems (Kostova & Atasoy, 2008). For example, water can be studied scientifically as a natural resource, represented artistically as a symbol of life, and discussed socially as part of sustainable consumption and responsibility toward future generations.
The aim is for students to identify conceptual links across subjects and build a coherent model of the world. For example, students might learn about the properties of water in science, depict water phenomena in fine art, and write poems about water in language class (Beane, 1997; Drake, 2007; Fogarty, 2009; Živkovič, 2012)—thereby engaging with sustainability as both a scientific concept and a cultural value.
Recent Slovenian research with primary teachers underscores both the integration of thinking (in the sense used in this article) and content integration between science and fine art (Potočnik et al., 2022). This distinction serves to support the argument that the MITSFA model developed in this study incorporates not only content integration but also metacognitive and esthetic–reflective integration of thinking, which constitutes a key contribution of the model.
Beyond the emphasis on process- and problem-oriented learning and the integration of cognitive modalities, much research underscores the importance of interdisciplinary teaching in cultivating higher-order competencies such as critical thinking, creativity, responsibility, and collaboration (e.g., Beghetto & Kaufman, 2010; Drake & Burns, 2004; E. W. Eisner, 2002; Fullan & Langworthy, 2014; OECD, 2018a).
Finally, interdisciplinary models that are grounded in the aforementioned principles offer a practical pedagogical response to these strategic visions and operational goals in education. We emphasize once more that the global challenges of our time—environmental, societal, and technological—do not respect disciplinary boundaries, whether from the perspective of school subjects or professional fields. This is particularly relevant in the context of sustainability, which by definition transcends disciplinary boundaries and calls for systemic, long-term solutions (Rieckmann, 2018). Interdisciplinary teaching offers learners the opportunity to critically examine sustainability issues through interconnected forms of inquiry and expression. Therefore, they must be addressed in an integrated and holistic manner.
Scientific and Visual Literacy: Parallel Pathways to Understanding the World
Scientific and fine art competencies can be understood as complementary dimensions of how learners engage with and make sense of reality. In the following section, this idea is developed and substantiated through theoretical framing.
Scientific Competencies
Scientific competence is commonly defined as the ability to understand scientific concepts, processes, and methods; apply them to real-world contexts; identify key issues; draw evidence-based conclusions; and develop a reflective stance toward science and scientific issues (e.g., OECD, 2006, 2018a; Bybee, 1997; European Commission, 2006; Roberts, 2007). These competencies are closely linked to inquiry, experimentation, observation, and reasoning. Scientific literacy plays a vital role in fostering explanatory and inferential thinking as well as rational judgment (OECD, 2018a; Driver et al., 1994; Klopfer, 1973), and therefore represents an overlapping concept to the construct of competences.
Fine Art Competencies
According to Tacol (2003), fine art competence comprises a combination of visual knowledge, (manual) skills, and affective orientation (viewpoint). Within the MITSFA model developed in this study, the term “attitude toward fine art” was used as a more comprehensive alternative to merely referring to a viewpoint, aligning with key competency frameworks (OECD, 2003; Rychen & Salganik, 2001) and more recent definitions of competencies in the field of fine art (Glaser-Henzer, 2013). In general, this competence refers to the ability to perceive, interpret, and create visual messages, along with a developed sensitivity to issues and professional fields related to art in a broader social and cultural context. It is associated with esthetic sensitivity, symbolic thinking, reflection, and emotional expression (e.g., E. W. Eisner, 2002; Winner et al., 2013). Furthermore, it is important to highlight that the process of artistic creation serves not only as a technical endeavor but also as a way to construct meaning and take a position toward the world (E. W. Eisner, 2002; Freedman, 2003; Rolling, 2010). This supports the relevance of including “attitude to fine art” as the third component of visual competence, in addition to knowledge and skills.
Shared Dimensions
Both sets of competences provide learners with distinct but complementary perspectives on the world. In a thoughtfully designed learning environment, one domain can support the development of the other: scientific content can serve as a foundation for artistic interpretation, and conversely, artistic expression can deepen scientific understanding (Thu et al., 2024). Together, they create a multi-dimensional experience that engages both cognition and emotion. This supports the notion that scientific and artistic ways of thinking—although different—are compatible modes of expression and inquiry (Uştu et al., 2022; E. W. Eisner, 2002; Root-Bernstein & Root-Bernstein, 1999; Mayer, 2001). With appropriate didactic support, they enable an integrated and enriched learning experience (Yim et al., 2024; OECD, 2018b).
Critical Thinking, Creativity, and Sustainability Orientation in Education
It is also relevant to consider the relationship between the development of critical thinking, creativity, and sustainability orientation—three dimensions increasingly emphasized in the goals of 21st-century education (e.g., OECD, 2018b; European Council, 2018; UNESCO, 2017; Fullan & Langworthy, 2014; Trilling & Fadel, 2009). The concept of sustainability itself has evolved significantly since the 1980s, when it was initially focused mainly on ecological concerns and later expanded to include social and economic dimensions (Baker, 2006; Barnett-Itzhaki et al., 2025). Today, it is increasingly understood as a dynamic balance between human needs and the carrying capacity of ecosystems, emphasizing long-term responsibility for future generations (UNESCO, 2017; Veidemane, 2022). Although definitions of critical thinking vary across sources, many authors agree on some core elements. Critical thinking is commonly understood as reasoned judgment grounded in evidence, reflection, and the ability to consider multiple perspectives (e.g., Facione, 1990; Ennis, 1987). Recent reviews within Education for Sustainable Development also document the conceptual diversity and classroom enactment of critical thinking (Felix et al., 2025). Similarly, creativity—while distinct—is often viewed as complementary to critical thinking. Creativity is characterized as intentional activity occurring in specific contexts, where the outcome is not necessarily a tangible product but a meaningful cognitive or expressive process (e.g., Guilford, 1967; Torrance, 1974; Runco & Jaeger, 2012; Craft, 2005; Kampylis & Valtanen, 2010).
Both critical thinking and creativity become more impactful when exercised in alignment with an individual’s value system or when contributing to the development of such a system (Facione, 1990; Paul & Elder, 2020; Craft, 2005; UNESCO, 2015). One of the central aims of education for a better future is to foster a sustainability orientation (UNESCO, 2017; OECD, 2018b; United Nations General Assembly [UNGA], 2015). In this context, sustainability orientation refers to a value-based, affective, and ethical attitude toward nature, society, and the future (UNESCO, 2017; Sterling, 2001; Wals, 2010). Complementing this idea, we suggest that sustainability orientation can be particularly stable and effective when developed alongside critical thinking and creativity, as also proposed by Vare and Scott (2007), Tilbury (2011), and Nolet (2015).
In line with the concept of holistic and interdisciplinary development of scientific and fine art competencies, educational approaches that integrate inquiry (science) and creation (fine art) can foster student engagement, understanding of complex systems, and the articulation of personal perspectives (Thu et al., 2024; Uştu et al., 2022; Yim et al., 2024). One key finding from the primary research supporting this paper is the importance of emotional engagement and personal relevance in achieving long-term learning effects. This is consistent with Illeris’s (2007) assertion that emotional and motivational factors are essential for sustainable and transformative learning. Such transformative learning is closely tied to sustainability competences, which require not only knowledge but also the capacity for ethical judgment, systemic thinking, and responsible action in everyday life (Kostova & Atasoy, 2008). By linking scientific inquiry with artistic creation, students are encouraged to reflect on their relationship with the natural and social environment and to imagine a more sustainable way of life.
In conclusion, visual interpretation can act as a “bridge” between abstract information and internal ethical reflection. In this way, connecting science and fine art enables the development of evaluative judgment, critical awareness, and engaged action.
The research problem addressed in this study is the lack of interdisciplinary approaches in primary education that holistically connect science and fine art to cultivate sustainability competences. The central research question is how the integration of scientific inquiry and artistic expression through the MITSFA teaching model can deepen students’ understanding of complex phenomena, stimulate critical and creative thinking, and foster environmental and social responsibility as essential dimensions of education for sustainable development. According to the research problem, the following research questions were developed:
  • Through what processes does an interdisciplinary science–fine art model (MITSFA) cultivate learners’ higher-order thinking given the domain-specific affordances of each subject?
  • How and in what ways does the MITSFA model enrich students’ learning experiences and foster sustainability competencies?
  • Which aspects of the teacher’s role most noticeably mediate students’ engagement, higher-order thinking, and sustainability competencies within the model, and through what classroom mechanisms?

2. Materials and Methods

The study was based on the model of participatory action research (PAR), which connects theoretical approaches with teaching practice (Eilks & Ralle, 2002; Stokols, 2006; Vogrinc, 2008). The paper draws on empirical data from an extended action research study conducted over multiple teaching cycles, based on the interdisciplinary teaching model MITSFA developed during the project. It focuses on specific learning activities and student artworks in which the integration of scientific exploration and visual creation supported the development of understanding, values, and readiness for action. It highlights the didactic potential of linking science and fine art to cultivate students’ holistic literacy and active engagement.
Sample
The study was conducted in a Slovenian primary school during the 2022/2023 academic year. The participants were one class of fifth-grade students (21), aged between 10 and 11 years. All students took part in five consecutive participatory action research cycles, implemented through the MITSFA interdisciplinary teaching model.
Instruments
The findings presented in this paper are based on three categories of empirical data: the teacher-researcher’s reflective journals (including direct observations and notes based on video recordings during task implementation and students’ responses), students’ visual artworks, and written and oral student reflections.
The teacher-researcher’s journals represented the primary data source. These entries were recorded systematically after each instructional unit and at the end of each PAR cycle. Given their volume, the notes were methodologically processed. As previously mentioned, they included direct classroom observations and notes based on video recordings, student reactions, and reflective notes written after each intervention.
The visual artworks were created in two ways, in line with the interdisciplinary character of the instructional model used in the action research: (1) as part of the learning process—serving as an introduction, response to, or mode of communicating scientific content—or (2) as final products submitted during the assessment of fine art competencies. The scientific content spanned the following five thematic areas: nutrition and health, matter and its properties, water and air, soil, and environmental protection.
Written and oral reflections were collected either (1) during the implementation of the MITSFA model or (2) in the evaluation phase through semi-structured interviews and short written responses from students. The first type of reflection was gathered informally during the activities themselves, as students were encouraged to assess their predictions, respond to artworks, and articulate their evolving understanding in real time.
The semi-structured interviews were conducted with selected students at the end of each PAR cycle, providing longitudinal insight into their cognitive and emotional development over time and, at the same time, contributing to an understanding of the context of the perceived changes in the research. The following examples represent two questions taken from the interviews conducted at the end of the final (fifth) PAR cycle. These questions were aimed at exploring students’ emotional responses to their own scientific findings and their personal sense of agency in relation to environmental and societal issues:
Q12: How did you feel when we discussed the results of the mini research project on the presence of microplastics in cosmetic products your family uses? How did you feel at that moment when you understood the meaning of the data collected?
Q13: What is your perceived role as an individual in society?
Research design
The research was conducted in a primary school located in a part of the city characterized by a high concentration of immigrant populations. A significant proportion of the students come from non-Slovene-speaking backgrounds, and the overall proficiency in the Slovene language across the student population was low. The school context was further shaped by a pronounced socio-economic disparity between students—some came from families with very limited financial and cultural resources, while others came from families with high socio-economic status (SES). These contextual characteristics were not seen merely as background factors but as relevant elements informing the design and implementation of the teaching model. In line with the research’s participatory and inclusive orientation, priority was given to the voices of students and the benefit to the community; academic outputs were treated as secondary, arising organically from shared processes and interests.
PAR was therefore selected as the most appropriate methodology for the following reasons: it enables the direct involvement of practitioners, allows for continuous model adjustment, bridges theory and practice, and supports the development of both student and teacher competencies. In this research, the roles of teacher and researcher were combined, with ongoing collaboration between the author and supervisors from both subject areas.
In line with the principles of participatory action research (PAR), the design phase should follow the “audiences–products–provocations” framework (Fine & Torre, 2008), ensuring that findings would be communicated across different stakeholder groups. Dissemination outputs included an extended academic report, a policy brief for decision-makers, a toolbox for practitioners, and materials for the school community (e.g., exhibitions in situ, a digital gallery of student work, and implementation of selected activities across other classes). Each product was tailored to its intended audience and linked to relevant dissemination channels.
Provocation was conceptualized not as disruption for its own sake, but as a thoughtful challenge to established educational norms—including conventional lesson structure and disciplinary separation. Particular attention was paid to anonymity, feedback loops, and ethical authorship. Participants had the opportunity to review outputs, and interview summaries were validated in dialog with interviewees. In accordance with Freire’s (1982) notion of praxis, research questions and activities were developed collaboratively with participants during the research process.
The MITSFA model was developed from theoretical foundations in the didactics of science and fine art, contemporary motivational theories, and approaches that emphasize transdisciplinarity and sustainability orientation. MITSFA is a cyclical pedagogical design that integrates inquiry-based science learning with creative visual expression to foster conceptual understanding, emotional engagement, and sustainability-oriented values. MITSFA connects scientific investigation, esthetic reflection, and student agency through iterative phases of observation, experimentation, dialog, visual interpretation, and public sharing of work.
It represents a pedagogical approach that systematically integrates scientific inquiry with fine art expression in a unified instructional framework. Grounded in constructivist learning theory and participatory action research, the model is designed to promote both subject-specific competencies (scientific and artistic literacy) and transversal capacities such as critical thinking, creativity, ethical reflection, and sustainability awareness.
In practical terms, MITSFA functions as a dynamic cycle of experiential learning where students investigate natural phenomena through scientific observation and experimentation, and subsequently engage in artistic interpretation to process, communicate, and reflect upon their findings. The model emphasizes both conceptual integration (shared themes and problems across disciplines) and cognitive–affective integration (bridging rational analysis with emotional and symbolic expression). Learning tasks are designed to be open-ended, dialogic, and situated in real-world environmental and societal contexts.
The term “cognitive–affective integration” is used in this article to denote an approach that simultaneously engages students’ analytical reasoning (cognition) and their emotional, ethical, and esthetic engagement (affect). Although not consistently labeled as such in the existing literature, this conceptual synthesis builds on theories emphasizing the interplay between thought and emotion in learning (Illeris, 2007; E. W. Eisner, 2002; Gardner, 1999). In the context of interdisciplinary teaching, this integration supports both deeper understanding and the development of personal meaning.
While the MITSFA model shares similarities with interdisciplinary frameworks such as STEM and STEAM, it extends beyond them in several ways. First, it places equal epistemological weight on scientific and artistic ways of knowing, not merely as complementary tools, but as co-constructive modes of understanding. Second, unlike many STEM/STEAM implementations that remain project-based but product-oriented, MITSFA emphasizes the reflective process, esthetic exploration, and personal meaning-making as core pedagogical aims. Lastly, the model is embedded in a sustained, iterative research framework (PAR), which allows for continuous refinement of practice based on student feedback, classroom observations, and teacher reflection.
This nuanced focus enables MITSFA to function not just as a didactic method, but as a framework for shaping holistic educational experiences that engage learners intellectually, emotionally, and ethically.
According to the typology of interdisciplinary teaching models by Fogarty (2009), the implemented model was primarily “integrated” and “immersed”, although certain elements also aligned with the “threaded” model. The integrated model combines multiple subject areas where overlapping concepts emerge, while the immersed connects past experiences and knowledge with new information. Meanwhile, the threaded model emphasizes the development of general skills through individual subject domains. The MITSFA model was thus designed to develop shared skills, concepts, and attitudes in a unified, authentic instructional framework, while subject-specific competencies were developed through accompanying activities. This ensured comprehensive curricular alignment and fulfillment of subject-specific learning standards. The focus of the research included science and fine art competences, learning motivation, attitudes toward the subjects, and classroom climate.
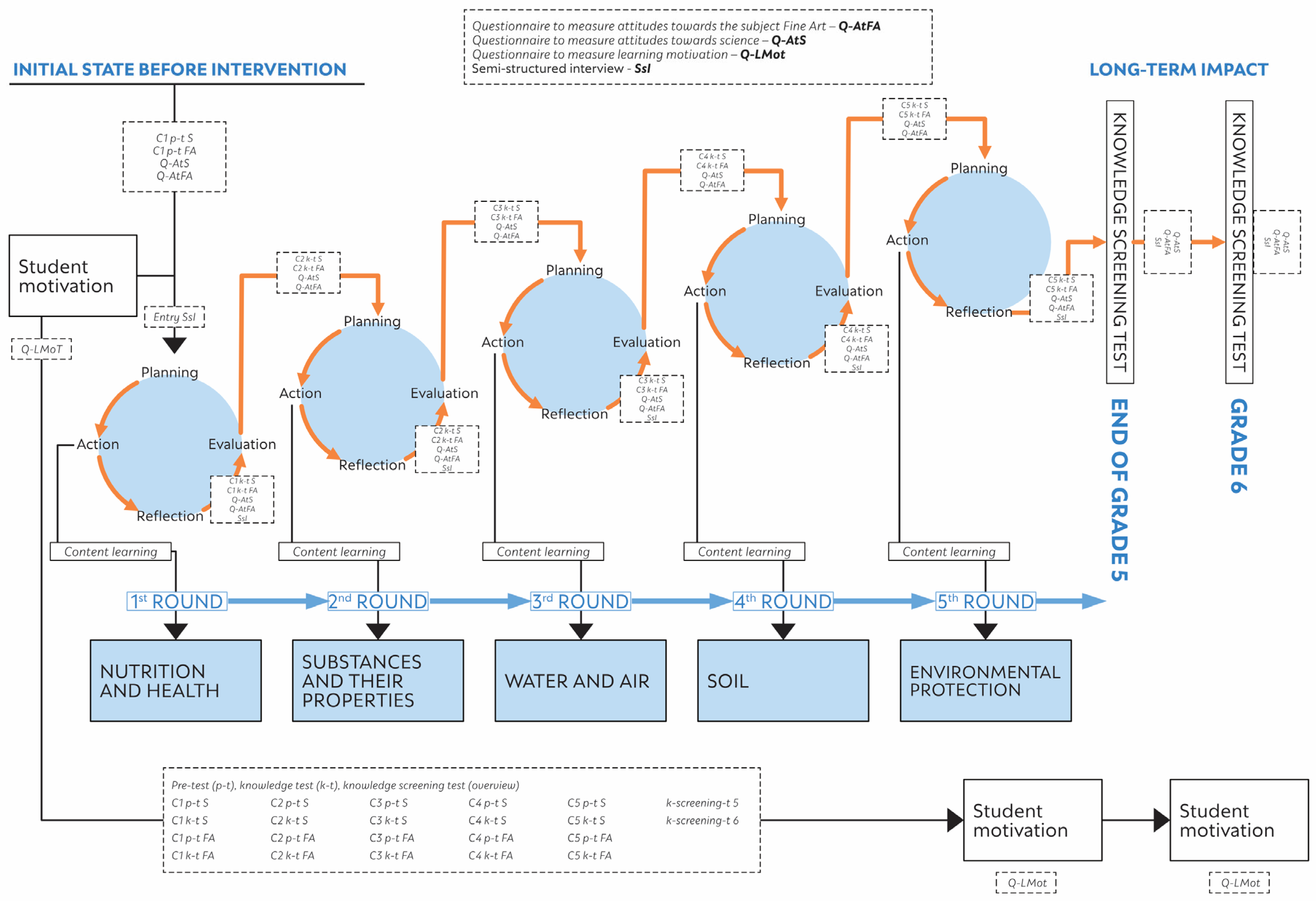
The research that this study is based on was conducted in five cycles during the 2022/2023 academic year, each comprising four phases: planning, implementation, reflection, and evaluation (Figure 1). Prior to the first cycle, an entry-level analysis was conducted using knowledge assessments, questionnaires, and interviews. Based on this data, learner profiles were constructed, and activities were planned in accordance with the integrated interdisciplinary model (Fogarty, 2009), ensuring both conceptual and procedural integration of science and art content.
Throughout the cycles, instruction was delivered exclusively through the MITSFA model, allowing clear observation of its effects. Each cycle involved data collection via teacher journals, video recordings, student products, knowledge assessments, questionnaires, and interviews. These data informed iterative adaptations of the model and guided the planning of subsequent cycles. The final (fifth) cycle was completed in June 2023, followed by a post-intervention analysis three weeks later. It included measuring the same parameters as the entry-level analysis—knowledge assessments, questionnaires, and interviews (as shown in Figure 1). Data from PAR were selected following specific criteria and analyzed accordingly.
The selected combination of visual artworks, written, and oral reflective data is particularly well-suited for investigating the intersection between scientific and esthetic modes of thinking. As noted in the theoretical framework, visual interpretation can function as a bridge between abstract information and inner ethical reflection at the moment of knowledge acquisition. Moreover, this approach enables a natural connection between data collection and the cultivation of students’ capacities for evaluation, judgment, and engaged action. One of the key advantages of this data collection approach is its organic integration into the learning process—the data obtained during the implementation of the MITSFA were not artificially extracted but emerged as a natural outcome of authentic classroom instruction.
The research was therefore conceived as a way of exploring more meaningful approaches to teaching and learning, grounded in contemporary pedagogical frameworks and responsive to the specific challenges of the school context. The school’s policy actively supported such work by allowing the implementation of the model in a pilot classroom and encouraging the sharing of experiences with other teaching staff. This institutional openness created space for developing new solutions to address some of the pressing issues the school was facing, particularly those related to inclusion, equity, and differentiated learning support on one hand and the introduction of new pedagogical solutions into practice on the other.
Selection Criteria
Given the scope of the action research, which was conducted over five cycles across more than eight months (with intervals between cycles), a substantial amount of data was collected. It was therefore necessary to establish appropriate selection criteria for each data type. The primary criterion was to select activities, artworks, and records that best demonstrated and substantiated the intersection between science and fine arts.
Selection Criteria for Teaching Activities from the Reflective Journal
Two additional criteria were applied to the selection of teaching activities from the teacher-researcher’s reflective journal:
(1)
Inclusion of examples from at least two to three different science topics;
(2)
Inclusion of components that allowed for reflection and expression regarding personal, social, or environmental responsibility.
Selection Criteria for Students’ Visual Artworks
Further criteria for selecting students’ visual artworks were as follows:
(1)
Emphasis on tasks that clearly demonstrated a connection between scientific inquiry and visual interpretation;
(2)
Tasks that contextually enabled and successfully elicited a level of critical thinking and student creativity;
(3)
Representation of a range of topics (e.g., sustainability, pollution, water);
(4)
Artworks reflected varying levels of complexity and engagement;
(5)
Visual tasks that enabled expression through different forms of visual communication.
Selection Criteria for Written and Oral Reflections
The selection of student written and oral reflections was guided by the following criteria:
(1)
Articulation of a personal stance on the topic;
(2)
Reflection on the role and meaning of visual expression;
(3)
Connection to scientific understanding;
(4)
Emotional response and level of engagement (e.g., in the final PAR cycle or in tasks related to environmental themes).
Analytical Procedure
The selected sample represents a purposive analytical sample, which does not aim for quantitative generalizability. Given the nature of the study, the analysis was qualitative in character, with the goal of gaining a deeper understanding of the learning process and its effects (e.g., Creswell & Poth, 2018; Denzin & Lincoln, 2017; Patton, 2002; Sagadin, 1991). Student artworks were analyzed based on the following dimensions: (1) content relevance and connection to the scientific theme; (2) expression of attitude (ethical, emotional, critical components); and (3) use of visual elements to convey meaning. Reflections and interviews were analyzed using thematic content analysis along the following lines: (1) identification of attitudes toward science, fine art, the environment, and society; (2) evidence of metacognitive insight (awareness of learning processes); and (3) expressions of responsibility, belonging, and engagement.
To support triangulation, individual examples were contextualized with corresponding observations from the teacher’s journal (e.g., students’ reactions during creation, comments during presentations).
All data were collected with informed consent from the students’ parents, school principal, and the participating students. All students had the opportunity to withdraw from the study at any stage. To ensure student privacy, all data were anonymized using codes and descriptive identifiers. Ethical approval for this research was obtained from the Ethics Committee of the Faculty of Education, University of Ljubljana.

3. Results

3.1. From Inquiry to Expression: Examples of Integrating Science and Art

Following the selection criteria presented in the previous chapter, five learning activities implemented during the second, third, fourth, and fifth cycle of the action research were chosen for analysis. The final selection included the activities Magic Vessel, Window into My Dreams, Creatures of the Future, Modern Frankenstein, and Landscape Architecture: Reimagining the Cultural Landscape.
The activities designed within the MITSFA model provided students with layered learning experiences in which scientific inquiry and artistic expression were organically intertwined. Rather than treating content sequentially, the learning process was structured as a coherent whole, where each scientific insight became a foundation for further interpretation and creation.
In Magic Vessel (Figure 2), students explored fundamental physical and chemical properties through storytelling, philosophical discussion, and hands-on experimentation with materials. These insights were then conceptually translated into spatial forms using modeling clay. As they engaged in the fine art component, students simultaneously learned about the conservation of mass and material properties, while also exploring how abstract ideas—such as the mind as an inexhaustible source—can be visualized and embodied in artistic form (Table 1).
The activity Window into My Dreams (Figure 3) built on this foundation by emphasizing personal expression. Students experimented with materials (including slime), developed their own recipes, and created wire and dried-matter sculptures that symbolically represented their inner worlds. Artistic creation was thus directly linked to inquiry and enabled reflection on dreams, desires, and individual perspective (Table 2).
In the activity Creatures of the Future, students combined their knowledge of photosynthesis, cellular respiration, and the roles of water and air with speculative visions of evolution under changing environmental conditions. The resulting sculptural works integrated biological and chemical knowledge with discussions on adaptation, color symbolism in nature, and communication through form. The process was digitally documented, placing the activity in a contemporary context and fostering self-reflection and peer feedback (Table 3).
The Modern Frankenstein activity stood out for its integration of ethical, social, and cultural dimensions. Through theatrical improvisations and discussions about science, exclusion, and social roles, students developed awareness of the societal implications of science. The artistic component—creating a group portrait of a modern-day Frankenstein using egg tempera—combined learning about traditional techniques and cultural heritage with collaborative work, promoting not only technical but also social- and value-oriented competencies (Table 4).
In Landscape Architecture: Reimagining the Cultural Landscape, scientific themes such as pollution and microplastics were connected with visual analysis of cultural landscapes. Using digital tools, students investigated the impact of human activity on natural space and created visual interpretations of transformed environments. The learning experience extended into areas of heritage, architecture, and civic responsibility (Table 5). A shared feature of all activities was the consistent movement from experiential exploration of scientific phenomena to interpretative artistic expression. The teacher acted as a facilitator, creating conditions in which students were encouraged to connect the rational with the esthetic, the material with the symbolic, and the personal with the scientific. Table 1, Table 2, Table 3, Table 4 and Table 5 present the specific goals, methods, and tasks that shaped this integrated learning experience.

3.2. Artworks as Carriers of Scientific and Social Meaning

Based on the selection criteria outlined in the Section 2, seven student artworks were shortlisted for detailed analysis. Due to space constraints, three of these works are examined in greater depth in the following section (Magic Vessel—S5, Window into My Dreams—S5, and S17, Creature of the Future—S13). Two additional pieces are presented visually only (Fashion Design—Air and Water—S1 and Reimagining the Cultural Landscape—S1), while the sixth and seventh artwork are referenced exclusively in the summary of findings provided in Table 6.
(a) 
Artwork “Magic Vessel” (Student S5)
After completing the discussion and exploration of the introductory story, student U5 created her interpretation of the Magic Vessel (Figure 2, Table 7). The artwork features realistically shaped organs from various living beings placed inside a vessel rendered in shades of red.
The artwork effectively combines environmental and social sensitivity with critical visual interpretation. It links scientific knowledge with emotional responsiveness, expressed through symbolism and motif selection. The student not only demonstrates knowledge transfer but articulates a personal stance, confirming that the learning objectives reached beyond mere factual understanding.
(b) 
Artwork “Window into My Dreams” (Students S5 and S17)
Students U5 and U17 created a horizontally oriented artwork titled A Window into My Dreams (Table 8). The upper “floating” half of the composition depicts an aerial view of a distant landscape with sea, land, and floating clouds. The lower half consists of a white surface, sporadically interrupted by fossilized clouds and scattered debris.
Their idea and execution suggest a creative approach, as well as critical reflection on the theme—dreams are never retained (or realized) in full. The piece also reflects an understanding of scientific content related to the states of matter: the upper layer imaginatively includes all three states, while the lower one is limited to the solid state.
(c) 
Artwork “Creature of the Future” (Student S13)
Student U13 created a representation of a creature with a slender body (Table 9), four legs, a uniformly camouflaged torso, and a darker head with two glowing eyes. A filtering membrane is visible where the mouth would be, and wire-like organs suggest auditory perception.
The work combines environmental knowledge with structured visual presentation and moral reflection. The student effectively used form and color to communicate a complex idea. His solution is both creative and informed by higher-order scientific understanding—an intended outcome of the MITSFA model.
(d) 
Artwork “Fashion Design—Air and Water” (Student S1) (Figure 4).
(e) 
Artwork “Reimagining the Cultural Landscape” (Student S1) (Figure 5).

3.3. Student Voices: Experiencing the World, Nature, Science, and Art

In their interview responses (Table 10), students often emphasized that the experiential and creative approach to science and art encouraged them to think about the world in new ways. They noted a stronger connection between the content and real-life situations, which allowed them to perceive science as a tool for understanding and addressing real-world problems, and art as a space for expressing personal views. Some students described scientific activities as a form of “discovering the truth” or “understanding why the world works the way it does,” indicating the emergence of intrinsic motivation for learning science and adopting a scientific way of thinking. At the same time, they recognized fine art as a means to express personal opinions and interpretations of the world—especially in response to themes such as environmental pollution, climate change, and responsibility toward nature and society.
It is important to highlight that students perceived the lessons as a holistic experience. They no longer separated the subjects but instead experienced science and art as an integrated and meaningful whole. Some students commented that artistic outputs were just one part of the lesson or noted that visual expression helped them better understand scientific content. In this context, visual expressions were understood as a tool for reflection, a translation of scientific information into personal expression, and an instrument for critically interpreting the world. Several students reported gaining greater self-confidence during the project, as they felt their roles in the classroom were valued and their opinions respected. This was particularly evident in the final interviews, where students demonstrated greater awareness of their personal responsibility for the environment and a stronger willingness to express their views—both verbally and visually. When asked whom they trusted, students often named scientists for their knowledge, artists for their sincerity of expression, and themselves—a response that may reflect a growing capacity for self-reflection and decision-making.
The findings suggest that a holistic model combining scientific inquiry with artistic expression not only supports the development of subject-specific competencies but also enables students to engage more deeply with complex societal issues and fosters the formation of a responsible and informed relationship with the world.

4. Discussion

The findings respond directly to the research questions. First, the MITSFA model cultivated higher-order thinking by linking scientific reasoning with symbolic and emotional expression (RQ1). Second, students demonstrated increased conceptual understanding, ethical sensitivity, and agency related to sustainability (RQ2). Third, the teacher-researcher’s role as facilitator of inquiry, dialog, and creative expression emerged as central to developing a supportive environment for integrated learning (RQ3).
The conclusion of the research also provided insight into the dynamics of implementing the pedagogical solutions developed throughout the study. Some of these solutions have been sustained and transferred into regular classroom practice. Teachers at the participating school now have access to instructional materials, including sample lesson plans and activities designed within the MITSFA framework.
Equally important, however, is the lasting impact the project had on students’ experiences and perspectives. Follow-up interviews conducted after the final phase of the research indicated that students’ expectations regarding school, their own roles, and broader societal issues had evolved. Central to this transformation was the continuous reflection on their position within society. As a result, distinct learner profiles began to emerge—ranging from those exhibiting early signs of civic engagement and activism to those advocating for thoughtful debate and critical reassessment in the face of new environmental and social challenges.

4.1. Teaching at the Intersection of the Rational and the Esthetic

The results of the study indicate that combining scientific inquiry with artistic expression contributes not only to the development of subject-specific knowledge and skills, but also significantly supports the formation of a holistic understanding of complex phenomena. This aligns with findings from recent primary school STE(A)M and art integration studies (Amanova et al., 2025; Uştu et al., 2022; Yim et al., 2024). These findings also align with E. W. Eisner’s (2002) assertion that art opens a space for holistic experience, understanding, and personal interpretation—even of scientific content. Students did not merely acquire scientific knowledge; they interpreted and expressed it through visual narratives, thereby giving scientific concepts personal meaning. According to the results, this synthesis of rational and esthetic thinking was not artificially imposed but emerged from the natural dynamics of the learning process—one that fostered exploration, questioning, interpretation, and expression. This is also consistent with Gardner’s (1999) perspective, which suggests that understanding the world requires the activation of multiple intelligences, including artistic and logical, which together enable richer interpretations of experience. Although interdisciplinary models such as STEAM emphasize connections between scientific and artistic thinking, our findings indicate the need to move beyond content integration toward deeper esthetic–ethical engagement, consistent with affective/transformative learning and values-oriented ESD (Illeris, 2007; UNESCO, 2017; Wals, 2010). Within the MITSFA model, visual expression did not simply illustrate scientific ideas, but served as a space for meaning-making, emotional resonance, and ethical reflection on environmental and social themes. This suggests that interdisciplinary teaching can also function as a transformative process in which artistic practice shapes values, attitudes, and responsibility—not only understanding (Tilbury, 2011; Nolet, 2015; Vare & Scott, 2007).
Empirical examples such as the activities Creatures of the Future, The Magic Vessel, and Portrait of a Contemporary Frankenstein and their shortlisted artworks demonstrate that students are capable of producing complex visual messages that incorporate scientific insights, ethical concerns, and personal viewpoints (Winner et al., 2013; Yim et al., 2024). These artworks did not merely illustrate scientific knowledge; rather, they served as reflective platforms through which students constructed meaning and expressed their relationship to the world. Esthetic expression was often accompanied by rational justification, while scientific content was imbued with emotional resonance (Root-Bernstein & Root-Bernstein, 1999; Uştu et al., 2022; Cook et al., 2025)—this interplay represented a key added value of the MITSFA model.
From a didactic perspective, this approach proved effective in supporting both higher-order cognitive and affective learning goals. Fine arts education functioned here as a metacognitive tool: through the process of creating and interpreting, students deepened their understanding of scientific concepts while simultaneously reflecting on their own stance toward the issues at hand (E. W. Eisner, 2002; Winner et al., 2013). Scientific thinking, in turn, was transformed from a transfer of facts into a dialogic, ethical engagement with the environment (Dewey, 1938; Illeris, 2007; Wals, 2010). This confirms that the intersection of rational and esthetic thinking is not merely a methodological strategy but a foundation for cultivating holistic literacy and critical awareness. This is also in line with Root-Bernstein and Root-Bernstein (1999), who argue that creative thinking processes transcend disciplinary boundaries and enable the simultaneous synthesis of rational analysis and esthetic perception.

4.2. From Knowledge to Responsibility: How a Learning Experience Shapes One’s Relationship with the World

The findings of the study show that the integration of scientific and artistic dimensions in learning contributes not only to a deeper understanding of content but also to the development of a more reflective and responsible attitude toward the topics addressed. This is in line with Sterling’s (2001) position that contemporary education should support a transformation in the learner’s relationship with knowledge and the world, rather than merely transmitting content. Through problem-based activities meaningfully connected to esthetic interpretation, students began to reflect on their roles in the world—as individuals aware of environmental and social challenges and capable of responding to them in creative, engaged, and ethically grounded ways. This perspective resonates with the views of work in primary STE(A)M and sustainability education (e.g., Amanova et al., 2025; Nolet, 2015; Tilbury, 2011; Vare & Scott, 2007; Wals, 2010; Yim et al., 2024; Thu et al., 2024; Uştu et al., 2022).
The learning experience within the MITSFA model thus went beyond the transmission of factual knowledge. The learning activities required students not to remain passive recipients of information, but rather to evaluate, interpret, contextualize, and form personal responses to it. Students’ artworks and reflections frequently expressed feelings of concern, disapproval, a desire for change, and even early signs of active citizenship. This indicates that the classroom became a space not only for cognitive development but also for personal orientation—where students were shaping their relationships with knowledge, nature, and society. Similar conclusions are drawn by Tilbury (2011) and Vare and Scott (2007), who emphasize that developing sustainability-oriented awareness requires moving beyond cognitive learning goals toward personal and ethical engagement with real-world issues. Integrating sustainability into creative activities enabled students to reflect on environmental and social issues in a meaningful way. Research shows that students understand sustainability concepts better when they are presented appropriately, while experiential and artistic processes spark interest that can develop into lasting motivation. Schneller et al. (2021) highlighted that experiential, arts-based education promotes both environmental awareness and long-term interest among students and deepens their understanding of sustainability. Encouraging critical and creative expression helps students to adopt ethical and sustainable behaviors (Raatikainen et al., 2020). It proved particularly important that the path from knowledge to responsible action was supported by creative inquiry, dialog, and visual expression. The teacher’s role as a catalyst of cognitive shifts and co-creator of a safe and responsive classroom climate was essential in enabling students to feel secure and motivated to express their personal views and engagement. In this respect, the assumption is confirmed that science education aimed at fostering sustainability must not be limited to the transmission of scientific facts. Rather, it should build bridges between knowledge and values—between learning about the world and learning for the world. These findings are (among others) consistent with Uştu et al. (2022); Yim et al. (2024); Thu et al. (2024); and Nolet (2015), who underscore the teacher’s role in actively fostering students’ personal engagement and value-based orientation.

4.3. The Teacher’s Role as Connector and Facilitator of Experience

Empirical data from the study clearly shows that the learning process was most successful when the teacher acted as a connector of diverse experiences, perspectives, and areas of knowledge. This aligns with work portraying the teacher as a key agent of deep learning through the integration of content, approaches, and relationships (Fullan & Langworthy, 2014; Uştu et al., 2022). In the MITSFA model, the teacher’s role transcends that of a traditional content provider—becoming instead a facilitator of the learning experience, ensuring that students perceive meaningful connections between science and fine art, between inquiry and expression, and between knowledge and responsibility. Within this framework, the teacher does not act as an authority confirming correct answers, but rather as a quiet guide who encourages questions, doubts, hypotheses, and multifaceted interpretations. Observations from the teacher’s reflective journal, student feedback, and qualitative data from interviews indicate that students in such an environment developed greater independence, confidence in expressing opinions, and willingness to collaborate. The teacher’s role was also evident in the sensitive handling of students’ responses, the adaptation of pace and difficulty levels, and the encouragement of thinking that was not constrained by disciplinary boundaries or singular correct answers. Instructional attention was directed not only toward what students know, but also toward how they use, interpret, and make meaning of that knowledge in personally relevant ways.
The MITSFA model thus also raises important questions about the professional identity of the teacher. Drake and Burns (2004) had already noted that interdisciplinary teaching requires teachers to shift from being content deliverers to reflective facilitators of the learning process. Teaching based on interdisciplinary integration and problem-based learning demands flexibility, collaboration, and a readiness to engage with openness and unpredictability in learning outcomes. The teacher is not merely a subject-matter expert, but primarily a creator of conditions for experiential, meaningful, and interconnected learning. In this sense, the teacher becomes a figure who links the rational and the esthetic, the structured and the open-ended, the scientific and the human—thus co-creating a learning environment that fosters the development of competencies beyond the boundaries of individual disciplines. Similar conclusions were drawn by Vogrinc and Valenčič Zuljan (2012), who emphasize that in interdisciplinary teaching, the teacher moves beyond disciplinary silos and enables richer learning experiences through meaningful integration.

5. Conclusions

This paper has presented an example of a teaching approach situated at the intersection of science and fine art education, enabling deeper and multi-dimensional learning experiences. The MITSFA model, developed and tested over five cycles of participatory action research, proved to be an effective framework for fostering both subject-specific and transversal competencies, while also supporting the development of critical thinking, creativity, and sustainability-oriented attitudes. The findings indicate that a learning process grounded in the integration of rational and esthetic dimensions create space for a more profound understanding of complex content, allowing students to respond on personal, ethical, and reflective levels. Within this framework, the role of the teacher emerged as pivotal—not merely as a content provider, but as a facilitator of experience, promoter of dialog, and co-creator of the learning environment. Students in such a context demonstrated higher levels of engagement, an increased capacity for self-reflection, and a stronger sense of responsibility toward the issues discussed. This study confirms that interdisciplinary teaching is not merely a didactic option but a necessary response to the demands of contemporary education—an education that aspires to go beyond the transmission of knowledge. It involves seeking learning forms that connect knowledge with life, understanding with meaning, and information with values. In this respect, the model contributes not only to cognitive and creative growth but also fosters learners’ awareness of how individual choices relate to broader social and environmental challenges. While the MITSFA model does not offer a universal solution, it invites further exploration, adaptation, and refinement of approaches that view teaching as a holistic process of shaping the learner’s relationship to the world—a relationship that naturally includes ethical, social, and environmental responsibility, in line with the aims of education for sustainable development.

5.1. Limitations of the Study

This study has several limitations that should be noted. First, it was conducted in a single classroom with a specific age group, which limits the generalizability of the results to other educational levels or curriculum environments. While the use of participatory action research (PAR) allowed for a close integration of theory and practice, it also entailed a dual role as teacher and researcher, which may have led to subjective bias in both data collection and interpretation. Although multiple sources of data were used, the study relied heavily on the teacher-researcher’s diaries and the students’ self-reports, which are inherently subjective and dependent on the participants’ ability to articulate their experiences. Similarly, despite predefined criteria, the interpretation of the students’ visual artworks remains partially dependent on the researcher. Furthermore, the study was conducted within one academic year, which prevents an assessment of the long-term impact on sustainability literacy. Finally, the effectiveness of the MITSFA model appears to be closely linked to the teacher’s dual expertise in science and fine art, which may call into question its wider applicability without adequate professional development.

5.2. Guidelines for Further Research

Based on these limitations, several directions for further research can be outlined. First, the model should be tested in different school contexts, age groups, and cultural settings to investigate its wider applicability and adaptability. Particular attention should be paid to boundary conditions, such as time allocation, task complexity, class size, teacher expertise, and resource availability, as well as to implementation fidelity, so as to identify when and why the model works best. Second, longitudinal studies are needed to investigate the long-term effects of interdisciplinary learning on the development of sustainability competences beyond a single school year. Third, comparative or quasi-experimental designs could provide systematic evidence of the effectiveness of the MITSFA model compared to traditional subject teaching. Fourth, further research should focus on the development and validation of assessment instruments capable of reliably capturing complex constructs such as creativity, critical thinking, and sustainability competencies. Finally, research should investigate how professional development can prepare and support teachers from different disciplinary backgrounds to successfully implement interdisciplinary, sustainability-orientated teaching models.

Author Contributions

M.P.: conceptualization, design, data acquisition, data analysis/interpretation, drafting manuscript, editing/reviewing, critical revision of manuscript, and final approval. I.D.: conceptualization, design, drafting manuscript, editing/reviewing, critical revision of manuscript, and final approval. M.V.: drafting manuscript, editing/reviewing, and final approval. R.P.: conceptualization, design, data interpretation, data analysis/interpretation, drafting manuscript, editing/reviewing, critical revision of manuscript, and final approval. All authors have read and agreed to the published version of the manuscript.

Funding

This work was supported by the Slovenian Research Agency through research core funding “Strategies for Education for Sustainable Development Applying Innovative Student-Centered Educational Approaches“ [Grant No. P5-0451] and co-funded by the Republic of Slovenia, the Ministry of Higher Education, Science, and Innovation, and the European Union—NextGenerationEU as a part of the project ULTRA—University of Ljubljana for a Sustainable Society.

Institutional Review Board Statement

The study was conducted in accordance with the Declaration of Helsinki and approved by the Ethics Committee of the Faculty of Education, University of Ljubljana (protocol code 4/2024, with approval granted on 26 January 2024).

Informed Consent Statement

Informed consent was obtained from all subjects involved in the study.

Data Availability Statement

The data presented in this study are available on request from the corresponding author.

Conflicts of Interest

The authors declare no conflicts of interest.

Abbreviations

The following abbreviations are used in this manuscript:
MITSFAModel of Interdisciplinary Teaching in Science and Fine Art
PARParticipatory action research

References

  1. Amanova, A. K., Butabayeva, L. A., Abayeva, G. A., Umirbekova, A. N., Abildina, S. K., & Makhmetova, A. A. (2025). A systematic review of the implementation of STEAM education in schools. Eurasia Journal of Mathematics, Science and Technology Education, 21(1), 2568. [Google Scholar] [CrossRef]
  2. Baker, S. (2006). Sustainable development. Routledge. [Google Scholar]
  3. Barnett-Itzhaki, Z., Tifferet, S., Etstein, Y., Gefen, I., Ravid, O., Barokas, G., Vilnai-Yavetz, I., Carasso Romano, G. H., & Levi, A. (2025). A holistic approach to sustainability in higher education institutes: Social, economic, educational, and mobility perspectives. Frontiers in Education, 10, 1588223. [Google Scholar] [CrossRef]
  4. Beane, J. A. (1997). Curriculum integration: Designing the core of democratic education. Teachers College Press. [Google Scholar]
  5. Beghetto, R. A., & Kaufman, J. C. (2010). Broadening conceptions of creativity in the classroom. In R. A. Beghetto, & J. C. Kaufman (Eds.), Nurturing creativity in the classroom (pp. 191–205). Cambridge University Press. [Google Scholar] [CrossRef]
  6. Bereiter, C., & Scardamalia, M. (2006). Education for the knowledge age: Design-centered models of teaching and instruction. In P. A. Alexander, & P. H. Winne (Eds.), Handbook of educational psychology (2nd ed., pp. 695–713). Lawrence Erlbaum. [Google Scholar]
  7. Bransford, J. D., Brown, A. L., & Cocking, R. R. (2000). How people learn: Brain, mind, experience, and school. National Academy Press. [Google Scholar]
  8. Burnaford, G., Brown, S., Doherty, J., & McLaughlin, H. J. (2007). Arts integration frameworks, research & practice: A literature review. Arts Education Partnership. Available online: https://eric.ed.gov/?id=ED516744 (accessed on 10 June 2019).
  9. Bybee, R. W. (1997). Achieving scientific literacy: From purposes to practices. Heinemann. [Google Scholar]
  10. Cook, K. L., Cox, R., Edelen, D., & Bush, S. B. (2025). Elementary student perspectives on STEAM education. Education Sciences, 15(6), 689. [Google Scholar] [CrossRef]
  11. Craft, A. (2005). Creativity in schools: Tensions and dilemmas. Routledge. [Google Scholar]
  12. Creswell, J. W., & Poth, C. N. (2018). Qualitative inquiry and research design: Choosing among five approaches (4th ed.). SAGE Publications. [Google Scholar]
  13. Denzin, N. K., & Lincoln, Y. S. (2017). The SAGE handbook of qualitative research (5th ed.). SAGE Publications. [Google Scholar]
  14. Dewey, J. (1933). How we think: A restatement of the relation of reflective thinking to the educative process. D. C. Heath & Co. [Google Scholar]
  15. Dewey, J. (1938). Experience and education. Macmillan. [Google Scholar]
  16. Drake, S. M. (2007). Creating standards-based integrated curriculum: Aligning curriculum, content, assessment, and instruction. Corwin Press. [Google Scholar]
  17. Drake, S. M., & Burns, R. C. (2004). Meeting standards through integrated curriculum. Association for Supervision and Curriculum Development. [Google Scholar]
  18. Driver, R., Newton, P., & Osborne, J. (1994). Establishing the norms of scientific argumentation in classrooms. Science Education, 84(3), 287–312. [Google Scholar] [CrossRef]
  19. Duh, M. (2011). Likovna vzgoja [Art education]. In L. Marjanovič Umek, S. Pečjak, S. Kranjc, M. Kordigel Aberšek, I. Saksida, A. Žakelj, Z. Magajna, J. Lepičnik-Vodopivec, V. Grubelnik, R. Repnik, M. Duh, M. Videmšek, B. Rotar Pance, M. Ribič, & M. Kern (Eds.), Lili in bine. Priročnik za poučevanje in medpredmetno povezovanje v prvem triletju (pp. 38–98). Rokus Klett. [Google Scholar]
  20. Eilks, I., & Ralle, B. (2002). Participatory Action Research within Chemical Education. In I. Eilks, & B. Ralle (Eds.), Research in chemical education—What does this mean? (pp. 87–98). Shaker. [Google Scholar]
  21. Eisner, E. W. (2002). The arts and the creation of mind. Yale University Press. [Google Scholar]
  22. Eisner, W. E., & Day, M. (2004). Handbook of research and policy in art education. National Art Education Association and Lawrence Erlbaum. [Google Scholar]
  23. Ennis, R. H. (1987). A taxonomy of critical thinking dispositions and abilities. In J. B. Baron, & R. J. Sternberg (Eds.), Teaching thinking skills: Theory and practice (pp. 9–26). Freeman. [Google Scholar]
  24. European Commission. (2006). Recommendation on key competences for lifelong learning (2006/962/EC). European Union. [Google Scholar]
  25. European Council. (2018). Council recommendation of 22 May 2018 on key competences for lifelong learning (2018/C 189/01). European Union. [Google Scholar]
  26. Facione, P. (1990). Critical thinking: A statement of expert consensus for purposes of educational assessment and instruction—The Delphi report. California Academic Press. [Google Scholar]
  27. Felix, S. M., Lønnum, M., Lykknes, A., & Staberg, R. L. (2025). Teachers’ understanding of and practices in critical thinking in the context of education for sustainable development: A systematic review. Education Sciences, 15(7), 824. [Google Scholar] [CrossRef]
  28. Fine, M., & Torre, M. E. (2008). Theorizing audience, products, and provocation in participatory action research. In P. Reason, & H. Bradbury (Eds.), The SAGE handbook of action research: Participative inquiry and practice (2nd ed., pp. 407–419). Sage. [Google Scholar]
  29. Fischer, G., Giaccardi, E., Eden, H., Sugimoto, M., & Ye, Y. (2005). Beyond binary choices: Integrating individual and social creativity. International Journal of Human-Computer Studies, 63(4–5), 482–512. [Google Scholar] [CrossRef]
  30. Fogarty, R. (2009). How to integrate the Curricula? (3rd ed.). Corwin A SAGE Company. [Google Scholar]
  31. Freedman, K. (2003). Teaching visual culture: Curriculum, aesthetics and the social life of art. Teachers College Press. [Google Scholar]
  32. Freire, P. (1982). Creating alternative research methods: Learning to do it by doing it. In B. Hall, A. Gillette, & R. Tandon (Eds.), Creating knowledge: A monopoly? (pp. 29–37). Society for Participatory Research in Asia. [Google Scholar]
  33. Fullan, M., & Langworthy, M. (2014). A rich seam: How new pedagogies find deep learning. Pearson. [Google Scholar]
  34. Gardner, H. (1983). Frames of mind: The theory of multiple intelligences. Basic Books. [Google Scholar]
  35. Gardner, H. (1999). Intelligence reframed: Multiple intelligences for the 21st century. Basic Books. [Google Scholar]
  36. Glaser-Henzer, E. (2013). Subject- and process-oriented competencies in visual arts education. In A. Kárpáti, & E. Gaul (Eds.), From child art to visual language of youth: New models and tools for assessment of learning and creation in art education (pp. 235–248). Intellect. [Google Scholar]
  37. Guilford, J. P. (1967). The nature of human intelligence. McGraw-Hill. [Google Scholar]
  38. Holfelder, A. K. (2019). Towards a sustainable future with education? Sustainability Science, 14(4), 943–952. [Google Scholar] [CrossRef]
  39. Illeris, K. (2007). How we learn: Learning and non-learning in schools and beyond. Routledge. [Google Scholar]
  40. Kampylis, P., & Valtanen, J. (2010). Redefining creativity—Analyzing definitions, collocations, and consequences. Journal of Creative Behavior, 44(3), 191–214. [Google Scholar] [CrossRef]
  41. Klopfer, L. E. (1973). A structure for the affective domain in relation to science education. Science Education, 60(3), 299–312. [Google Scholar] [CrossRef]
  42. Kolb, D. A. (1984). Experiential learning: Experience as the source of learning and development. Prentice-Hall. [Google Scholar]
  43. Kostova, Z., & Atasoy, E. (2008). Methods of successful learning in environmental education. Journal of Theory and Practice in Education, 4(1), 49–72. [Google Scholar]
  44. Krek, J., & Metljak, M. (2011). Bela knjiga o vzgoji in izobraževanju v Republiki Sloveniji [White paper on education in the Republic of Slovenia]. Zavod RS za šolstvo. [Google Scholar]
  45. Mayer, R. E. (2001). Multimedia learning. Cambridge University Press. [Google Scholar] [CrossRef]
  46. Ministrstvo za Šolstvo in Šport [Ministry of Education, Science and Sport]. (2011). Učni načrti za osnovno šolo [Curricula for primary school]. Zavod RS za šolstvo.
  47. Ministrstvo za Vzgojo in Izobraževanje [Ministry of Education]. (2022). Strategija razvoja vzgoje in izobraževanja do leta 2030 [Education and training development strategy until 2030]. Zavod RS za šolstvo. [Google Scholar]
  48. Nolet, V. (2015). Educating for sustainability: Principles and practices for teachers (1st ed.). Routledge. [Google Scholar] [CrossRef]
  49. OECD. (2003). The definition and selection of key competencies: Executive summary. OECD Publishing. [Google Scholar]
  50. OECD. (2006). Assessing scientific, reading and mathematical literacy: A framework for PISA 2006. OECD Publishing. [Google Scholar]
  51. OECD. (2018a). PISA 2018 assessment and analytical framework. OECD Publishing. [Google Scholar]
  52. OECD. (2018b). The future of education and skills: Education 2030—The OECD learning compass 2030. OECD Publishing. [Google Scholar]
  53. Patton, M. Q. (2002). Qualitative research & evaluation methods (3rd ed.). SAGE Publications. [Google Scholar]
  54. Paul, R., & Elder, L. (2020). The miniature guide to critical thinking: Concepts and tools (8th ed.). Rowman & Littlefield. [Google Scholar]
  55. Potočnik, R., Košir, T., & Devetak, I. (2022). Slovenian primary school teachers’ opinion on interdisciplinary approach between fine art and science education. European Journal of Educational Research, 11(1), 435–443. [Google Scholar] [CrossRef]
  56. Raatikainen, K. J., Juhola, K., Huhmarniemi, M., & Peña-Lagos, H. (2020). “Face the cow”: Reconnecting to nature and increasing capacities for pro-environmental agency. Ecosystems and People, 16(1), 273–289. [Google Scholar] [CrossRef]
  57. Rieckmann, M. (2018). Learning to transform the world: Key competencies in education for sustainable development. In A. Leicht, J. Heiss, & W. J. Byun (Eds.), Issues and trends in education for sustainable development (pp. 39–59). UNESCO. [Google Scholar]
  58. Roberts, D. A. (2007). Scientific literacy/science literacy. In S. K. Abell, & N. G. Lederman (Eds.), Handbook of research on science education (pp. 729–780). Lawrence Erlbaum. [Google Scholar]
  59. Rolling, J. H. (2010). A paradigm analysis of arts-based research and implications for education. Studies in Art Education, 51(2), 102–114. [Google Scholar] [CrossRef]
  60. Root-Bernstein, R., & Root-Bernstein, M. (1999). Sparks of genius: The thirteen thinking tools of creative people. Mifflin and Company. [Google Scholar]
  61. Runco, M. A., & Jaeger, G. J. (2012). The standard definition of creativity. Creativity Research Journal, 24(1), 92–96. [Google Scholar] [CrossRef]
  62. Rychen, D. S., & Salganik, L. H. (2001). Defining and selecting key competencies. Hogrefe & Huber. [Google Scholar]
  63. Rychen, D. S., & Salganik, L. H. (2003). Key competencies for a successful life and a well-functioning society. Hogrefe & Huber. [Google Scholar]
  64. Sagadin, J. (1991). Razprave o pedagoškem raziskovanju [Discussions on pedagogical research]. Znanstveni Inštitut Filozofske Fakultete. [Google Scholar]
  65. Scheie, E., Arntzen, M., & Haug, B. S. (2025). Teachers’ implementation of self-designed interdisciplinary curriculum units in education for sustainable development. Research in Science Education, 55, 793–815. [Google Scholar] [CrossRef]
  66. Schneller, A. J., Harrison, L. M., Adelman, J., & Post, S. (2021). Outcomes of art-based environmental education in the Hudson River Watershed. Applied Environmental Education & Communication, 20(1), 19–33. [Google Scholar]
  67. Sterling, S. (2001). Sustainable education: Re-visioning learning and change. Green Books for the Schumacher Society. [Google Scholar]
  68. Stokols, D. (2006). Toward a science of transdisciplinary action research. American Journal of Community Psychology, 38, 63–77. [Google Scholar] [CrossRef] [PubMed]
  69. Tacol, T. (2003). Likovno izražanje; didaktična izhodišča za problemski pouk likovne vzgoje v devetletni osnovni šoli [Artistic expression: Didactic foundations for problem-based visual arts education in the nine-year primary school. Debora. [Google Scholar]
  70. Thu, H., Van, V., & Van, V. (2024). Integrating stem and art in science teaching at primary schools. European Journal of Education Studies, 11(11), 782–791. [Google Scholar] [CrossRef]
  71. Tilbury, D. (2011). Education for sustainable development: An expert review of processes and learning. UNESCO. [Google Scholar]
  72. Torrance, E. P. (1974). Torrance tests of creative thinking. Scholastic Testing Service. [Google Scholar]
  73. Trilling, B., & Fadel, C. (2009). 21st century skills: Learning for life in our times. JohnWiley and Sons. [Google Scholar]
  74. Trott, C. D., Even, T. L., & Frame, S. M. (2020). Merging the arts and sciences for collaborative sustainability action: A methodological framework. Sustainability Science, 15(4), 1067–1085. [Google Scholar] [CrossRef]
  75. UNESCO. (2015). Rethinking education: Towards a global common good? UNESCO Publishing. [Google Scholar]
  76. UNESCO. (2017). Education for sustainable development goals: Learning objectives. UNESCO Publishing. [Google Scholar]
  77. UNESCO. (2021). Reimagining our futures together: A new social contract for education. United Nations Educational, Scientific and Cultural Organization. Available online: https://unesdoc.unesco.org/ark:/48223/pf0000379707 (accessed on 4 September 2025).
  78. United Nations General Assembly [UNGA]. (2015). Transforming our world: The 2030 agenda for sustainable development. Resolution adopted by the General Assembly on 25 September 2015 (A/RES/70/1). Available online: https://sustainabledevelopment.un.org/post2015/transformingourworld (accessed on 5 September 2025).
  79. Uştu, H., Saito, T., & Mentiş Taş, A. (2022). Integration of art into STEM education at primary schools: An action research study with primary school teachers. Systemic Practice and Action Research, 35(2), 253–274. [Google Scholar] [CrossRef]
  80. Vare, P., & Scott, W. (2007). Learning for a change: Exploring the relationship between education and sustainable development. Journal of Education for Sustainable Development, 1(2), 191–198. [Google Scholar] [CrossRef]
  81. Veidemane, A. (2022). Education for sustainable development in higher education rankings: Challenges and opportunities for developing internationally comparable indicators. Sustainability, 14(9), 5102. [Google Scholar] [CrossRef]
  82. Vogrinc, J. (2008). Kvalitativno raziskovanje na pedagoškem področju [Qualitative research in education]. Univerza v Ljubljani, Pedagoška Fakulteta. [Google Scholar]
  83. Vogrinc, J., & Valenčič Zuljan, M. (2012). Medpredmetno povezovanje kot kakovostna komponenta pouka [Cross-curricular integration as a quality component of instruction]. Sodobna Pedagogika, 63(1), 98–112. [Google Scholar]
  84. Vygotsky, L. S. (1978). Mind in society: The development of higher psychological processes. Harvard University Press. [Google Scholar]
  85. Wals, A. E. J. (2010). Mirroring, gestaltswitching and transformative social learning. International Journal of Sustainability in Higher Education, 11(4), 380–390. [Google Scholar] [CrossRef]
  86. Wiek, A., Withycombe, L., & Redman, C. L. (2011). Key competencies in sustainability: A reference framework for academic program development. Sustainability Science, 6(2), 203–218. [Google Scholar] [CrossRef]
  87. Winner, E., Goldstein, T. R., & Vincent-Lancrin, S. (2013). Art for art’s sake?: The impact of arts education. OECD Publishing. [Google Scholar]
  88. World Economic Forum. (2020). The future of jobs report 2020. WEF. [Google Scholar]
  89. Yim, I. H. Y., Su, J., & Wegerif, R. (2024). STEAM in practice and research in primary schools: A systematic literature review. Research in Science & Technological Education, 43, 1065–1089. [Google Scholar] [CrossRef]
  90. Živkovič, M. (2012). Medpredmetno povezovanje in ustvarjalnost pri pouku [Interdisciplinary integration and creativity in instruction]. Didactica Slovenica—Pedagoška obzorja, 27(4), 70–85. [Google Scholar]
Figure 1. Participatory action research (PAR) cycles during the school year.
Figure 1. Participatory action research (PAR) cycles during the school year.
Education 16 00058 g001
Figure 2. An example of a student artwork from the activity “Magic Vessel”.
Figure 2. An example of a student artwork from the activity “Magic Vessel”.
Education 16 00058 g002
Figure 3. A detail from a student artwork created during the activity “Window into My Dreams”.
Figure 3. A detail from a student artwork created during the activity “Window into My Dreams”.
Education 16 00058 g003
Figure 4. Fashion design by student S1, created as part of the activity Fashion Design—Air and Water.
Figure 4. Fashion design by student S1, created as part of the activity Fashion Design—Air and Water.
Education 16 00058 g004
Figure 5. Reference photograph (left) and reimagined cultural landscape by student U1 (right), created as part of the activity Reimagining the Cultural Landscape.
Figure 5. Reference photograph (left) and reimagined cultural landscape by student U1 (right), created as part of the activity Reimagining the Cultural Landscape.
Education 16 00058 g005
Table 1. Key data on the activity example: Magic Vessel.
Table 1. Key data on the activity example: Magic Vessel.
Type of DataKey Information
Science learning context (content and objectives)Basic building blocks of matter, development of new materials, understanding solubility and density, identifying and testing material properties, and designing simple experiments.
Art learning context (content and objectives)Spatial composition, introduction to ceramics and sculptural space, and development of expressive abilities in two- and three-dimensional design.
Core task or challengeCreating a ceramic object—the “Magic Vessel”.
Artistic/expressive component (connection with science)Artistic problem of spatial design; the final product represents an abstract object symbolizing the nature of an inquiring mind.
Table 2. Key data on the activity example: Window into My Dreams.
Table 2. Key data on the activity example: Window into My Dreams.
Type of DataKey Information
Science learning context (content and objectives)Basic building blocks of matter, development of new materials, identifying and testing material properties, and designing simple experiments.
Art learning context (content and objectives)Spatial design, wire sculpting, and development of expressive skills in two- and three-dimensional composition.
Core task or challengeCreation themed “Window into My Dreams”.
Artistic/expressive component (connection with science)Artistic problem of spatial representation; the final work is an abstract object composed of material obtained during science-based experimentation.
Table 3. Key data on the activity example: Creatures of the Future.
Table 3. Key data on the activity example: Creatures of the Future.
Type of DataKey Information
Science learning context (content and objectives)Water and air, basic chemical processes, photosynthesis and cellular respiration, understanding and testing material properties, and designing simple experiments.
Art learning context (content and objectives)Three-dimensional design, wire sculpting, color psychology, and development of expressive skills in two- and three-dimensional composition.
Core task or challengeCreating based on the theme “Creatures of the Future”.
Artistic or expressive component (connection with science)Artistic challenge of three-dimensional design; the work represents imaginative creatures, partially made from materials acquired during science activities.
Table 4. Key data on the activity example: Modern Frankenstein.
Table 4. Key data on the activity example: Modern Frankenstein.
Type of DataKey Information
Science learning context (content and objectives)Soil, soil horizons, understanding and testing material properties, binders, pigments, the role of science in society, and designing simple experiments.
Art learning context (content and objectives)Two-dimensional design, egg tempera, collective painting, portrait, and development of expressive skills in two-dimensional design
Core task or challengeCreating based on the theme “Portrait of a Modern Frankenstein”.
Artistic or expressive component (connection with science)Artistic challenge of two-dimensional design; the artwork represents an imaginative creature, using art materials obtained during artistic activities.
Table 5. Key data on the activity example: Landscape Architecture: Reimagining the Cultural Landscape.
Table 5. Key data on the activity example: Landscape Architecture: Reimagining the Cultural Landscape.
Type of InformationKey Information
Science learning context (content and objectives)Environmental protection, pollution, sustainable development, green technologies, understanding and testing material properties, the role of science in society, and designing simple experiments.
Art learning context (content and objectives)Cultural landscape, culture, preservation of cultural heritage, architecture, landscape architecture, and developing expressive skills in two- and three-dimensional design.
Core task or challengeCreative transformation of a cultural landscape within the context of landscape architecture.
Artistic or expressive component (connection with science)Artistic problem of landscape architecture; digital graphic design using ICT tools.
Table 6. Overview of selected student artworks based on criteria.
Table 6. Overview of selected student artworks based on criteria.
StudentTitle of the ArtworkScience TopicVisual DesignMessage/ReflectionEffect of Integration SCI + ART
S5Magic VesselProperties of substancesCeramicsEthics of environmental relationships and symbolismHigh
S5 and S17Window into My DreamsProperties of substancesInstallationMaterialization of ideas and aggregate states of ideasHigh
S13Creature of the FutureAir and waterWire sculpture, papier-mâché, and paintingOngoing evolution, environmental crisis, and aggressionHigh
S1Fashion Design—Air and WaterAir and waterFashion design and graphic designNature as inspiration for design solutionsHigh
S1, S11, S12 and S16Portrait of a Modern FrankensteinSoil and earthGroup painting and egg temperaDespite modern accessories and appearance—misunderstood like scienceMedium
S1Reimagining the Cultural LandscapeEnvironmental protectionLandscape architecture, graphic design with ICTInappropriateness of reckless interventions in the cultural landscapeHigh
S12Hotel in an Alpine LandscapeEnvironmental protectionArchitecture and sketchModernity with consideration for traditional materials and formsHigh
Note. Legend for the column “Effect of Integration SCI + ART”: (1) Medium: clear understanding of both fields, partial integration; (2) High: integration of knowledge, expression, and personal engagement; (3) Low: creation without deeper reflection or connection to knowledge.
Table 7. “Magic Vessel”—S5.
Table 7. “Magic Vessel”—S5.
Data TypeKey Information
Artwork and studentMagic Vessel—S5.
Science focusInterdependence of living beings; human agency; and consequences of unchecked consumption.
Artistic meansBalanced composition; dominant red palette with graded values; and contrasted textures (smooth vessel vs. organic organ surfaces).
Meaning/reflectionEthical critique of consumerism and self-harm through harm to others/nature; central placement of the brain underscores responsibility and decision-making.
Sustainability linkConsumerism—environmental and social externalities; responsibility for shared resources.
Evidence pointerStudent presentation.
Table 8. “Window into My Dreams”—S5 and S17.
Table 8. “Window into My Dreams”—S5 and S17.
Data TypeKey Information
Artwork and studentsWindow into My Dreams—S5 and S17.
Science focusStates of matter conceptually layered (gas/liquid/solid); material properties (drying and fragmentation of slime).
Artistic meansTwo-tier composition (levitating upper layer vs. sparse lower layer); materials include dried slime, wire, cotton, and paper; and deliberate fragmentation to suggest memory traces.
Meaning/reflectionDreams as rich experiences whose remnants “calcify” into fragments upon waking; personal perspective and metacognitive stance.
Sustainability linkIndirect awareness of material choice and its effects.
Evidence pointerStudent presentation.
Table 9. “Creature of the Future”—S13.
Table 9. “Creature of the Future”—S13.
Data TypeKey Information
Artwork and studentCreature of the Future—S13.
Science focusAdaptation under deteriorating air quality; filtration near ground level; signaling/defense; and links to respiration and survival.
Artistic meansWire armature with papier-mâché shell; targeted color use (protective body hue, aggressive red eyes) to convey function and risk; and streamlined, agile form.
Meaning/reflectionSpeculative ethics of human-driven environmental change; survival framed as negotiation with hostile conditions.
Sustainability linkAir pollution; human impact on habitats; and resilience vs. responsibility.
Evidence pointerStudent presentation.
Table 10. Thematic categories of students’ statements and their interpretation.
Table 10. Thematic categories of students’ statements and their interpretation.
Thematic CategoryInterpretative Focus
Science as a way of understanding the worldLinking scientific knowledge with cause-and-effects in the real world.
Art as an expression of personal stanceArtistic expression as a means of communicating environmental and personal engagement.
Integration of subjects as a meaningful experienceStudents perceive a functional connection between the contents of both subjects.
Self-confidence and self-reflectionArtistic creation as a form of metacognitive validation of knowledge.
Critical sensitivity to environment and societyStudents develop personal responsibility (exhibiting some characteristics of activism) and environmental awareness.
Trust and attitude towards science and fine artRecognition of the complementary roles of rational and esthetic ways of knowing.
Teacher’s role in the classroomStudents acknowledge teacher guidance and support, alongside the ability to foster discussion, as important aspects of instruction.
Disclaimer/Publisher’s Note: The statements, opinions and data contained in all publications are solely those of the individual author(s) and contributor(s) and not of MDPI and/or the editor(s). MDPI and/or the editor(s) disclaim responsibility for any injury to people or property resulting from any ideas, methods, instructions or products referred to in the content.

Share and Cite

MDPI and ACS Style

Purkat, M.; Devetak, I.; Vošnjak, M.; Potočnik, R. From Scientific Inquiry to Visual Expression: Developing a Sustainable Worldview Through Science and Fine Art in Primary Education. Educ. Sci. 2026, 16, 58. https://doi.org/10.3390/educsci16010058

AMA Style

Purkat M, Devetak I, Vošnjak M, Potočnik R. From Scientific Inquiry to Visual Expression: Developing a Sustainable Worldview Through Science and Fine Art in Primary Education. Education Sciences. 2026; 16(1):58. https://doi.org/10.3390/educsci16010058

Chicago/Turabian Style

Purkat, Matija, Iztok Devetak, Matej Vošnjak, and Robert Potočnik. 2026. "From Scientific Inquiry to Visual Expression: Developing a Sustainable Worldview Through Science and Fine Art in Primary Education" Education Sciences 16, no. 1: 58. https://doi.org/10.3390/educsci16010058

APA Style

Purkat, M., Devetak, I., Vošnjak, M., & Potočnik, R. (2026). From Scientific Inquiry to Visual Expression: Developing a Sustainable Worldview Through Science and Fine Art in Primary Education. Education Sciences, 16(1), 58. https://doi.org/10.3390/educsci16010058

Note that from the first issue of 2016, this journal uses article numbers instead of page numbers. See further details here.

Article Metrics

Article metric data becomes available approximately 24 hours after publication online.
Back to TopTop