Bilingual Science Lexicon of Pre-Serviced Primary School Teachers
Abstract
1. Introduction
- (1)
- Do students in bilingual programmes have less productive vocabulary in Spanish in the lesson ‘Matter and Energy’ than their peers taking the subject in Spanish?
- (2)
- Are there differences in the Spanish and English lexicon of the bilingual group?
2. Materials and Methods
2.1. Participants
2.2. Research Instrument
2.3. Procedure
3. Results
3.1. Data Related to Spanish Lexicon
3.2. English Lexical Data
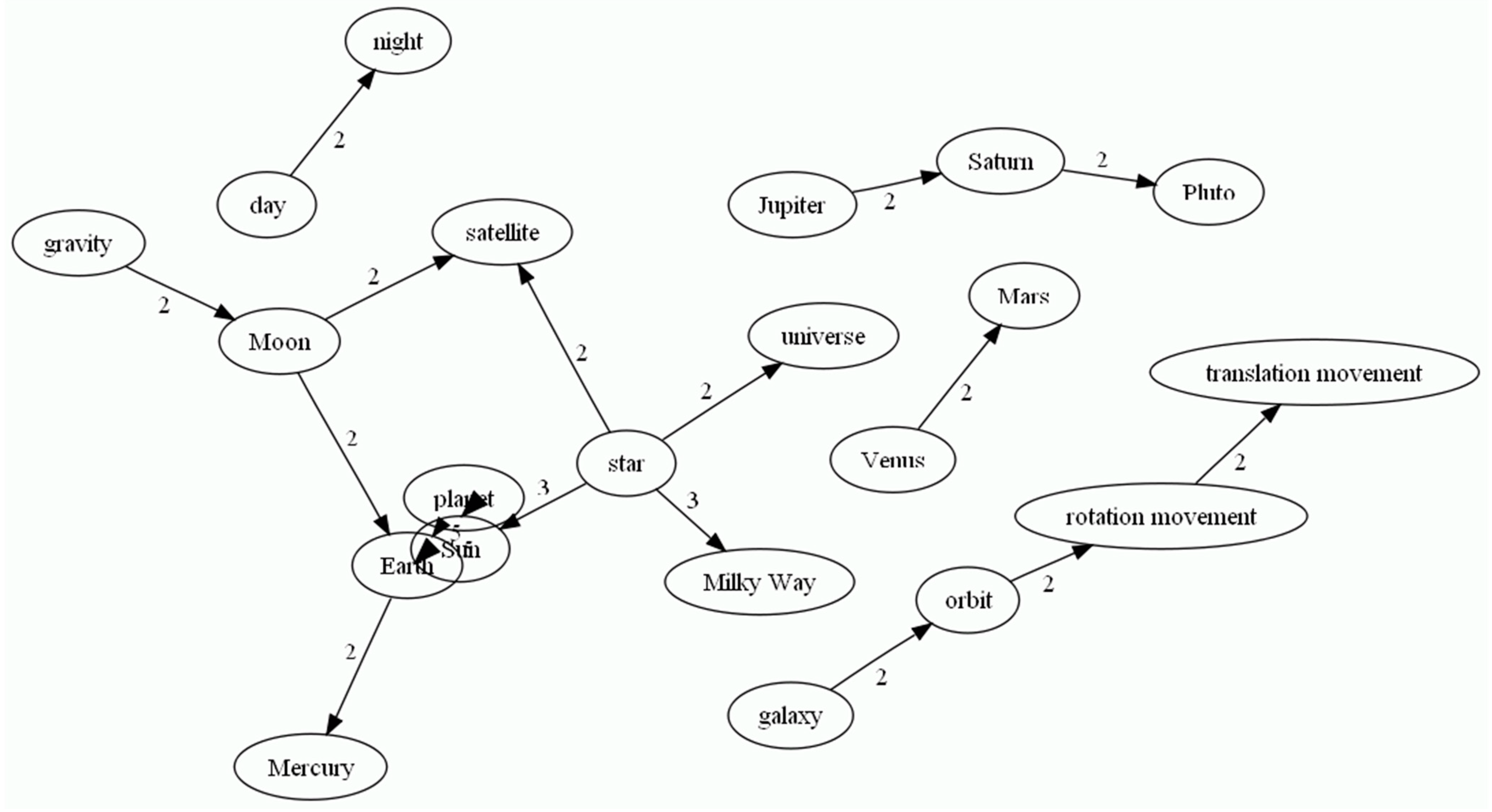
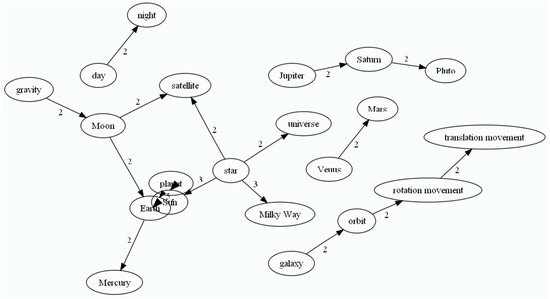
3.3. Comparisons between the Lexicon Using Graphs
4. Discussion
5. Conclusions
Author Contributions
Funding
Institutional Review Board Statement
Informed Consent Statement
Data Availability Statement
Conflicts of Interest
References
- Council Recommendation of 22 May 2019 on a Comprehensive Approach to the Teaching and Learning of Languages (2019/C 189/03). Available online: https://eur-lex.europa.eu/legal-content/EN/TXT/HTML/?uri=CELEX:32019H0605(02)&from=EN (accessed on 25 October 2022).
- Coyle, D.; Hood, P.; Marsh, D. CLIL: Content and Language Integrated Learning; Cambridge University Press: Cambridge, UK, 2010. [Google Scholar]
- Dearden, J. English as a Medium of Instruction: A Growing Global Phenomenon; British Council: London, UK, 2014. [Google Scholar]
- Su, L.I.W.; Cheung, H.; Wu, J.R. Rethinking EMI: Multidisciplinary Perspectives from Chinese-Speaking Regions; Taylor & Francis: London, UK, 2021. [Google Scholar]
- Marsh, D.; Mehisto, P.; Wolff, D.; Frigols, M.J. European Framework for CLIL Teacher Education: A Framework for the Professional Development of CLIL Teachers; European Centre for Modern Languages: Graz, Austria, 2010. [Google Scholar]
- Pavón, V.; Ellison, M. Examining teacher roles and competences in Content and Language Integrated Learning (CLIL). Ling. Arena 2013, 4, 65–78. [Google Scholar]
- O’Dowd, R. The Training and Accreditation of Teachers for English Medium Instruction: An Overview of Practice in European Universities. Int. J. Biling. Educ. Biling. 2018, 21, 553–563. [Google Scholar] [CrossRef]
- Pérez Cañado, M.L. Are teachers ready for CLIL? Evidence from a European study. Eur. J. Teach. Educ. 2016, 39, 202–221. [Google Scholar] [CrossRef]
- Lasagabaster, D.; Ruiz de Zarobe, Y. (Eds.) CLIL in Spain: Implementation, Results and Teacher Training; Cambridge Scholars Publishing: Cambridge, UK, 2010. [Google Scholar]
- Shao, L.; Rose, H. Teachers’ experiences of English-medium instruction in higher education: A cross case investigation of China, Japan and the Netherlands. J. Multiling. Multicult. Dev. 2022. [Google Scholar] [CrossRef]
- Yuan, R.; Yuan, C.; Peng, J. Understanding university teachers’ beliefs and practice in using English as a medium of instruction. Teach. High. Educ. 2022, 27, 233–248. [Google Scholar] [CrossRef]
- Yuan, R.; Yang, M. Towards an understanding of translanguaging in EMI teacher education classrooms. Lang. Teach. Res. 2020. [Google Scholar] [CrossRef]
- Wu, J.-F.; Tsai, H.-L. Research trends in English as a medium of instruction: A bibliometric analysis. J. Multiling. Multicult. Dev. 2022. [Google Scholar] [CrossRef]
- Ruiz de Zarobe, Y. Which Language Competencies Benefit from CLIL? An Insight into Applied Linguistics Research. In Content and Foreign Language Lntegrated Learning. Contributions to Multilingualism in European Contexts; Ruiz de Zarobe, Y., Gallardo del Puerto, F., Eds.; Peter Lang: Bern, Switzerland, 2011; pp. 129–154. [Google Scholar]
- Várkuti, A. Linguistics Benefits of the CLIL Approach. Int. CLIL Res. J. 2010, 3, 68–79. [Google Scholar]
- Pascual Bajo, C. The Impact of Content and Language Integrated Learning (CLIL) on Valencian Secondary Education Students’ English Language Acquisition and Academic Achievement. Ph.D. Thesis, University of Valencia, Valencia, Spain, 2018. [Google Scholar]
- Pérez Cañado, M.L.; Lancaster, N.K. The effects of CLIL on oral comprehension and production: A longitudinal case study. Language. Cult. Curric. 2017, 30, 300–316. [Google Scholar] [CrossRef]
- Gálvez Gómez, M.M. The Effects of CLIL on FL Learning: A Longitudinal Study. In Content and Language Integrated Learning in Monolingual Settings; Pérez Cañado, M.L., Ed.; Springer: Cham, Switzerland; Berlin/Heidelberg, Germany, 2021; pp. 141–165. [Google Scholar]
- Hu, J.J.; Wu, P. Understanding English Language Learning in Tertiary English-Medium Instruction Contexts in China. System 2017, 93, 102305. [Google Scholar] [CrossRef]
- Van der Worp, K. English Medium Instruction: A way Towards Linguistically Better Prepared Professionals in the Basque Autonomous Community? Int. J. Multiling. 2017, 14, 53–68. [Google Scholar] [CrossRef]
- Pérez Cañado, M.L. The effects of CLIL on L1 and content learning: Updated empirical evidence from monolingual contexts. Learn. Instr. 2018, 57, 18–33. [Google Scholar] [CrossRef]
- Shohamy, E. A Critical Perspective on the Use of English as a Medium of Instruction at Universities. In English-Medium Instruction at Universities: Global Challenges; Doitz, A., Lasagabaster, D., Sierra, J.M., Eds.; Multilingual Matters: Bristol, UK, 2012; pp. 196–210. [Google Scholar]
- Anghel, B.; Cabrales, A.; Carro, J.M. Evaluación de un Programa de Educación Bilingüe en España: El Impacto más allá del Aprendizaje del Idioma Extranjero. Working Paper. Available online: https://documentos.fedea.net/pubs/dt/2013/dt-2013-08.pdf (accessed on 12 November 2022).
- Anghel, B.; Cabrales, A.; Carro, J.M. Evaluating a bilingual education program in Spain: The impact beyond foreign language learning. Econ. Inq. 2016, 54, 1202–1223. [Google Scholar] [CrossRef]
- Fernández-Sanjurjo, J.; Fernández-Costales, A.; Arias Blanco, J.M. Analysing students’ content-learning in science in CLIL vs. non-CLIL programmes: Empirical evidence from Spain. Int. J. Biling. Educ. Biling. 2019, 22, 661–674. [Google Scholar] [CrossRef]
- Pérez Cañado, M.L. Stopping the “pendulum effect” in CLIL research: Finding the balance between Pollyanna and Scrooge. Appl. Linguist. Rev. 2017, 8, 79–100. [Google Scholar] [CrossRef]
- Hugues, S.P.; Madrid, D. The effects of CLIL on content knowledge in monolingual contexts. Lang. Learn. J. 2019, 48, 48–59. [Google Scholar] [CrossRef]
- Martínez, J.D. The effects of CLIL on Subject Matter Learning: The case of Science in primary and Secondary Education. In Content and Language Integrated Learning in Monolingual Settings; Pérez Cañado, M.L., Ed.; Springer: Cham, Switzerland; Berlin/Heidelberg, Germany, 2021; pp. 167–184. [Google Scholar]
- Dafouz, E.; Camacho, M.; Urquía, E. ‘Surely they can’t do as well’: A comparison of Business students’ academic performance in English-medium and Spanish-as first-language medium programmes. Lang. Educ. 2014, 28, 223–236. [Google Scholar] [CrossRef]
- Lasagabaster, D. English-Medium Instruction in Higher Education; Cambridge University Press: Cambridge, UK, 2022. [Google Scholar]
- Merisuo-Storm, T.; Soininen, M. Students’ first language skills after six years in bilingual education. Mediterr. J. Soc. Sci. 2014, 5, 72–81. [Google Scholar] [CrossRef]
- Barrios, E. CLIL and Ll Competence Development. In Content and Language Integrated Learning in Monolingual Settings; Pérez Cañado, M.L., Ed.; Springer: Cham, Switzerland; Berlin/Heidelberg, Germany, 2021; pp. 103–117. [Google Scholar]
- Santos Díaz, I.C. Evaluación de la Competencia Léxica Bilingüe en Estudiantes del Máster Universitario en Profesorado. Ph.D. Thesis, University of Malaga, Málaga, Spain, 2015. [Google Scholar]
- Hernández, N.; Tomé, C. Léxico disponible en primera y segunda lengua: Bases cognitivas. In Palabras Vocabulario Léxico. La Lexicología Aplicada a la Didáctica y a la Diacronía; Del barrio de la Rosa, F., Ed.; Edizioni Ca’Foscari: Venzia, Italy, 2017; pp. 99–122. [Google Scholar]
- Gougenheim, G.; Michéa, P.; Rivenc, P.; Sauvageot, A. L’élaboration du Français Élémentaire; Didier: Paris, France, 1956. [Google Scholar]
- Michéa, R. Michéa, R. Mots fréquents et mots disponibles. Un aspect nouveau de la statistique du langage. Les Lang. Mod. 1953, 47, 338–344. [Google Scholar]
- Herranz, C.V. El estado actual de los estudios de disponibilidad léxica en España. Lingüística Española Actual 2019, XLI, 93–130. [Google Scholar]
- López Morales, H. Los estudios de disponibilidad léxica: Pasado y presente. Boletín Filol. Univ. Chile 1995, 25, 245–259. [Google Scholar]
- Serrano Zapata, M.; Calero Fernández, M.A. (Eds.) Aplicaciones de la Disponibilidad Léxica; Tirant Humanidades: Valencia, Spain, 2021. [Google Scholar]
- Santos Díaz, I.C.; Calvillo, M.J. The concept of education of future teacher education from lexical availability according to their academic training. Tejuelo 2022, 35, 263–298. [Google Scholar] [CrossRef]
- Herranz LLácer, C.V.; Marcos Calvo, M.A. Disponibilidad léxica: Nuevos cálculos y perspectivas de futuro. In Proceedings of the II Jornadas UCM de Lexicografía y Lexicología del Español, Madrid, Spain, 7–8 October 2019. [Google Scholar]
- Trigo Ibañez, E.; Santos Díaz, C. Virtual tools in the concept of reading of future teachers: A lexical exploration. Texto Livre 2023, 16, e41798. [Google Scholar] [CrossRef]
- De la Maya Retamar, G.; López Pérez, M. Disponibilidad léxica en inglés de futuros profesores de Educación Primaria. TEJUELO Didáctica Leng. Lit. Educ. 2020, 32, 359–390. [Google Scholar] [CrossRef]
- Santos Díaz, I.C.; Juárez Calvillo, M. El concepto de educación del futuro profesorado desde la disponibilidad léxica según su formación académica. TEJUELO Didáctica Leng. Lit. Educ. 2022, 35, 263–298. [Google Scholar] [CrossRef]
- Santos Díaz, I.C. El Léxico Bilingüe del Futuro Profesorado. Análisis y Pautas para Estudios de Disponibilidad; Peter Lang: Berlin, Germany, 2020. [Google Scholar]
- Herranz Llácer, C.V. Palabra de Maestro; Análisis del Léxico Disponible de los Futuros Docentes; Peter Lang: Berlin, Germany, 2020. [Google Scholar]
- Juárez Calvillo, M. Influencia de la formación inicial del profesorado en los hábitos lectores y en el concepto de educación literaria. Investig. Sobre Lect. 2019, 12, 99–115. [Google Scholar] [CrossRef]
- Quintanilla Espinoza, A.; Salcedo lagos, P. Disponibilidad léxica en procesos de formación inicial de futuros profesores de inglés. Rev. Bras. Linguística Apl. 2019, 19, 529–554. [Google Scholar] [CrossRef]
- Echevarría, M.S.; Vargas, R.; Urzúa, P.; Ferreira, R. DispoGrafo: Una nueva herramienta computacional para el análisis de relaciones semánticas en el léxico disponible. RLA Rev. Lingüística Teórica Apl. 2008, 46, 81–91. [Google Scholar] [CrossRef]
- Goméz Molina, J.R. Una aplicación psicolingüística de la disponibilidad léxica: La categoría nocional “animales”. In La Lingüística como reto Espistemológico y como Acción Social. Estudios Dedicados al Professor Ángel López; Veyrat Rigat, M., Serra Alegre, E., Eds.; Arco Libros: Madrid, Spain, 2009; pp. 1047–1060. [Google Scholar]
- Henríquez Guarín, M.C.; Machecha Machecha, V.; Matéus Ferro, G.E. Análisis de los mecanismos cognitivos del léxico disponible de cuerpo humano a través de grafos. Lingüística Lit. 2016, 69, 229–251. [Google Scholar] [CrossRef]
- Ferreira Campos, R.A. Disponibilidad Léxica en Inglés como Lengua Materna e Inglés como Lengua Extranjera. Master’s Tesis, Facultad de Humanidades y Arte de la universidad de Concepción, Concepción, Chile, 2006. [Google Scholar]
- Ferreira, R.; Echevarría, M.S. Redes semánticas en el léxico disponible de inglés en L1 y LE. Onomázein 2010, 21, 133–153. [Google Scholar] [CrossRef]
- Herranz Llácer, C.V. Comparación del léxico disponible. Español de futuros docentes que estudian en modalidad bilingüe y no bilingüe. Miscelánea Comillas 2018, 76, 529–553. [Google Scholar]
- Samper Padilla, J.A. Criterios de edición del léxico disponible: Sugerencias. Rev. Lingüística 1998, 10, 311–333. [Google Scholar]
- Samper Padilla, J.A.; Bellón, J.J.; Samper-Hernández, M. Proyecto de estudio de la disponibilidad léxica en español. In Pautas y Pistas en el Análisis del Léxico Hispano (Americano); Ávila, R., Samper Padilla, J.A., Ueda, H., Eds.; IberoamericanaVervuert: Madrid, Spain, 2003; pp. 25–141. [Google Scholar]
- Echevarría, M.S.; Urzúa, P.; Figueroa, I. Dispogen II. Programa Computacional para el Análisis de la Disponibilidad Léxica; Universidad de Concepción: Concepción, Chile, 2005. [Google Scholar]
- Echevarría, M.S. Crecimiento de la disponibilidad léxica en estudiantes chilenos de nivel básico y medio. In La Enseñanza del Español Como Lengua Materna; López Morales, H., Ed.; Editorial de la Universidad de Puerto Rico: Rio Piedras, Puerto Rico, 1991; pp. 61–78. [Google Scholar]
- Bergroth, M. Immersion students in the matriculation examination: Three years after immersion. In Exploring Dual Focussed Education: Integrating Language and Content for Individual and Societal Needs; Bjorklund, S., Mard-Miettinen, K., Bergstrom, M., Sodergard., M., Eds.; Vaasan Yliopiston Julkaisuja: Vaasan, Finland, 2006; pp. 123–134. [Google Scholar]
- Santos Díaz, I.C. Organización de las palabras en la mente en lengua materna y lengua extranjera (inglés y francés). Pragmalingüística 2017, 25, 603–617. [Google Scholar] [CrossRef]
- Canga Alonso, A. Receptive vocabulary size of secondary Spanish EFL learners. Rev. Lingüística Leng. Apl. 2013, 8, 66–75. [Google Scholar] [CrossRef]
- Jiménez Catalán, R.M.; Moreno Espinosa, S. Promoting English vocabulary research: In primary and secondary education: Test review and test selection criteria. ES Rev. Filol. Ingl. 2005, 25, 171–187. [Google Scholar]
- Jiménez Catalán, R.M.; Agustín Llach, M.P. CLIL or time? Lexical profiles of CLIL and non-CLIL EFL learners. System 2017, 66, 87–99. [Google Scholar] [CrossRef]
- Jiménez Catalán, R.M.; Ruiz de Zarobe, Y.; Cenoz, J. Vocabulary Profiles of English Foreign Language Learners in English as a Subject and as Vehicular Language. Vienna Engl. Work. Pap. 2006, 15, 23–27. [Google Scholar]
- Agustín Llach, M.P.; Terrazas Gallego, M. Vocabulary knowledge development and gender differences in a second language. Estud. Lingüística Ingl. Apl. 2012, 12, 45–75. [Google Scholar]




| Table | n | Total Words | Average Words | Total Terms | Cohesion Index |
|---|---|---|---|---|---|
| Energy | 46 | 413 | 8.97 | 139 | 0.064 |
| Solar system | 46 | 639 | 13.89 | 121 | 0.114 |
| Matter transformation | 46 | 504 | 10.96 | 95 | 0.115 |
| Topic | Total Words | Average Words | Total Terms | Cohesion Index | ||||
|---|---|---|---|---|---|---|---|---|
| BD 1 | RC 2 | BD | RC | BD | RC | BD | RC | |
| Energy | 202 | 211 | 8.78 | 9.17 | 96 | 86 | 0.09 | 0.10 |
| Solar system | 324 | 315 | 14.09 | 13.69 | 92 | 81 | 0.15 | 0.16 |
| Matter transformation | 270 | 234 | 11.74 | 10.17 | 72 | 61 | 0.16 | 0.16 |
| Bilingual Degree | Regular Classes | |||||
|---|---|---|---|---|---|---|
| Word 1 | %LAI | Word 1 | %LAI | |||
| 1 | planet | 65.26 | 1 | planet | 69.22 | |
| 2 | Sun | 61.16 | 2 | Sun | 50.76 | |
| 3 | Earth | 46.47 | 3 | star | 39.97 | |
| 4 | star | 38.48 | 4 | Earth | 36.04 | |
| SOLAR | 5 | Moon | 33.84 | 5 | satellite | 35.53 |
| SYSTEM | 6 | orbit | 28.73 | 6 | Luna | 33.79 |
| 7 | Mars | 23.46 | 7 | comet | 27.79 | |
| 8 | satellite | 23.45 | 8 | asteroid | 25.30 | |
| 9 | Milky Way | 20.61 | 9 | orbit | 22.25 | |
| 10 | Saturn | 18.85 | 10 | galaxy | 19.82 | |
| 1 | kinetic energy | 22.81 | 1 | solar energy | 46.37 | |
| 2 | solar energy | 19.80 | 2 | kinetic energy | 40.35 | |
| 3 | heat | 19.01 | 3 | wind energy | 27.99 | |
| 4 | nuclear energy | 18.47 | 4 | nuclear energy | 22.11 | |
| ENERGY | 5 | temperature | 17.31 | 5 | electric energy | 21.16 |
| 6 | chemical energy | 16.86 | 6 | hydraulic energy | 20.54 | |
| 7 | wind energy | 15.61 | 7 | thermal energy | 20.10 | |
| 8 | atom | 14.96 | 8 | renewable energy | 18.18 | |
| 9 | Sun | 13.54 | 9 | Energy transformation | 17.69 | |
| 10 | heat energy | 13.51 | 10 | electricity | 16.17 | |
| 1 | solid | 43.60 | 1 | solid | 52.45 | |
| 2 | liquid | 43.41 | 2 | liquid | 52.00 | |
| 3 | nuclear reaction | 42.50 | 3 | gaseous | 48.69 | |
| 4 | gaseous | 41.09 | 4 | fusion | 30.01 | |
| MATTER | 5 | physical transformation | 38.73 | 5 | evaporation | 26.70 |
| TRANSFOR. | 6 | chemical transformation | 27.65 | 6 | physical transformation | 25.04 |
| 7 | chemical reaction | 22.75 | 7 | sublimation | 23.67 | |
| 8 | energy | 21.82 | 8 | solidification | 21.41 | |
| 9 | aggregation state | 19.92 | 9 | chemical transformation | 20.04 | |
| 10 | state transformation | 18.40 | 10 | boiling | 17.25 | |
| Topic | Total Words | Average Words | Total Terms | Cohesion Index | ||||
|---|---|---|---|---|---|---|---|---|
| S 1 | E | S | E | S | E | S | E | |
| Energy | 202 | 170 | 878 | 7.39 | 96 | 74 | 0.09 | 0.10 |
| Solar system | 324 | 286 | 14.09 | 12.43 | 92 | 92 | 0.15 | 0.14 |
| Matter transformation | 270 | 266 | 11.74 | 11.57 | 72 | 72 | 0.16 | 0.16 |
| Spanish | English | |||||
|---|---|---|---|---|---|---|
| Word 1 | %LAI | Word | %LAI | |||
| 1 | planet | 65.26 | 1 | Sun | 37.86% | |
| 2 | Sun | 61.16 | 2 | planet | 36.08% | |
| 3 | Earth | 46.47 | 3 | Earth | 28.93% | |
| 4 | star | 38.48 | 4 | star | 22.85% | |
| SOLAR | 5 | Moon | 33.84 | 5 | Moon | 18.96% |
| SYSTEM | 6 | orbit | 28.73 | 6 | orbit | 16.23% |
| 7 | Mars | 23.46 | 7 | satellite | 11.60% | |
| 8 | satellite | 23.45 | 8 | gravity | 10.94% | |
| 9 | Milky Way | 20.61 | 9 | galaxy | 9.87% | |
| 10 | Saturn | 18.85 | 10 | Milky Way | 9.62% | |
| 1 | kinetic energy | 22.81 | 1 | nuclear energy | 11.77% | |
| 2 | solar energy | 19.80 | 2 | Sun | 11.37% | |
| 3 | heat | 19.01 | 3 | energy transformation | 10.77% | |
| 4 | nuclear energy | 18.47 | 4 | light | 10.56% | |
| ENERGY | 5 | temperature | 17.31 | 5 | kinetic energy | 9.87% |
| 6 | chemical energy | 16.86 | 6 | heat | 9.50% | |
| 7 | wind energy | 15.61 | 7 | pressure | 9.44% | |
| 8 | atom | 14.96 | 8 | temperature | 7.70% | |
| 9 | Sun | 13.54 | 9 | electric energy | 7.15% | |
| 10 | calorific energy | 13.51 | 10 | potential energy | 6.51% | |
| 1 | solid | 43.60 | 1 | physical transformation | 30.29% | |
| 2 | liquid | 43.41 | 2 | nuclear transformation | 28.96% | |
| 3 | nuclear reaction | 42.50 | 3 | chemical transformation | 24.40% | |
| 4 | gaseous | 41.09 | 4 | solid | 20.81% | |
| MATTER | 5 | physical transformation | 38.73 | 5 | liquid | 19.56% |
| TRANSFOR. | 6 | chemical transformation | 27.65 | 6 | energy | 16.97% |
| 7 | chemical reaction | 22.75 | 7 | gas | 15.23% | |
| 8 | energy | 21.82 | 8 | aggregation state | 15.11% | |
| 9 | aggregation state | 19.92 | 9 | fusion reaction | 8.23% | |
| 10 | state transformation | 18.40 | 10 | fission reaction | 7.94% | |
| Spanish (Regular Class) | Spanish (Bilingual Class) | English (Bilingual Class) | ||||
|---|---|---|---|---|---|---|
| Total | With Edges ≥ 2 | Total | With Edges ≥ 2 | Total | With Edges ≥ 2 | |
| Nodes | 81 | 81 | 92 | 92 | 92 | 92 |
| Edges | 228 | 24 | 227 | 22 | 212 | 18 |
Disclaimer/Publisher’s Note: The statements, opinions and data contained in all publications are solely those of the individual author(s) and contributor(s) and not of MDPI and/or the editor(s). MDPI and/or the editor(s) disclaim responsibility for any injury to people or property resulting from any ideas, methods, instructions or products referred to in the content. |
© 2023 by the authors. Licensee MDPI, Basel, Switzerland. This article is an open access article distributed under the terms and conditions of the Creative Commons Attribution (CC BY) license (https://creativecommons.org/licenses/by/4.0/).
Share and Cite
López-Pérez, M.; de la Montaña Conchiña, J.L.; Bravo Galán, J.L.; de la Maya Retamar, G. Bilingual Science Lexicon of Pre-Serviced Primary School Teachers. Educ. Sci. 2023, 13, 464. https://doi.org/10.3390/educsci13050464
López-Pérez M, de la Montaña Conchiña JL, Bravo Galán JL, de la Maya Retamar G. Bilingual Science Lexicon of Pre-Serviced Primary School Teachers. Education Sciences. 2023; 13(5):464. https://doi.org/10.3390/educsci13050464
Chicago/Turabian StyleLópez-Pérez, Magdalena, Juan Luis de la Montaña Conchiña, José Luis Bravo Galán, and Guadalupe de la Maya Retamar. 2023. "Bilingual Science Lexicon of Pre-Serviced Primary School Teachers" Education Sciences 13, no. 5: 464. https://doi.org/10.3390/educsci13050464
APA StyleLópez-Pérez, M., de la Montaña Conchiña, J. L., Bravo Galán, J. L., & de la Maya Retamar, G. (2023). Bilingual Science Lexicon of Pre-Serviced Primary School Teachers. Education Sciences, 13(5), 464. https://doi.org/10.3390/educsci13050464

