Enhancing Employee Engagement in Indonesian Logistics and Forwarders Industry: The Moderating Role of a Democratic Leadership Style
Abstract
1. Introduction
2. Literature Review
2.1. Democratic Leadership Style
2.2. Corporate Governance
2.3. Internal Control
2.4. Corporate Reputation (CR)
2.5. Employee Engagement
3. Study Framework and Hypothesis Development
3.1. Corporate Governance and Employee Engagement
3.2. Internal Control and Employee Engagement
3.3. Corporate Reputation and Employee Engagement
3.4. Democratic Leadership Style, Corporate Governance, and Employee Engagement
3.5. Democratic Leadership Style, Internal Control, and Employee Engagement
3.6. Democratic Leadership Style, Corporate Reputation, and Employee Engagement
4. Methodology
4.1. Sample and Data Collection
4.2. Measurement
4.3. Data Analysis
5. Results
5.1. Descriptive Analysis
5.2. Common Method Bias
5.3. Measurement Model Analysis (Outer Model)
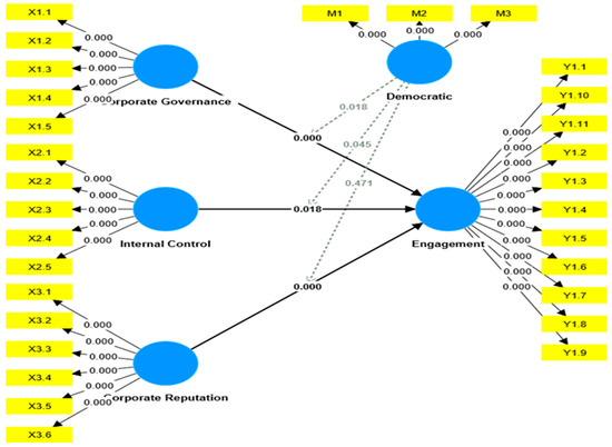
5.4. Structural Model Analysis (Inner Model)
5.5. Simple Slope Analysis
5.6. Result from the Interviews
“Leaders play a very big role in engaging the team. I know this because I work in a multinational company that is completely transparent and open. We can determine when the leader is listening to our needs and aspirations. When the leader cannot connect all the dots to help solve the problem, his subordinates will feel tired, which disengages them.”(Interview with Mrs. Eka, A.P. Moller—Maersk)
“What is more suitable at this time is a democratic leadership style, where the leaders not only do what they want but also listen to the aspirations as well as criticism and input from their subordinates.”(Interview with Mrs. Linda, PT. GPI Logistics)
“A democratic leadership style where the leaders listen and respond to input from subordinates is very helpful in implementing internal control and ultimately increases employee engagement.”(Interview with Mr. Erry, PT. Bina Sarana Samudera Jaya)
“Very democratic leaders will potentially make many adjustments to the set rules.”(Interview with Mrs. Lita, PT. Pos Logistics Indonesia)
“In many cases, the democratic leadership style creates a level ground between the employees and the company.”(Interview with Mr. Maruly, A joint venture, Indonesia and Australia-based Logistics Company)
“But democratic leadership style does not always weaken internal control rather, it is very good for improving it, assuming the leader has good competence. Meanwhile, when the leader is incompetent and capable of going with the flow when discussing and receiving input from employees without being able to make a final decision, then the application of a democratic leadership style becomes bad.”(Interview with Mr. Subli, PT. Pancaran Group)
“Based on my experience of more than 10 years as a leader, you cannot adopt just one type of leadership style. Everyone is unique where there are many diversities, be it in gender, seniority, nationality, character, or competence, which requires varying methods of approach.”(Interview with Mrs. Eka, A.P. Moller—Maersk)
“The leadership style for increasing employee engagement can be democratic, authoritarian, etc. This is because applying leadership style depends on the situation and conditions within the company. All types can increase employee engagement depending on the application.”(Interview with Mr. Subli, PT. Pancaran Group)
6. Discussion
6.1. Corporate Governance and Employee Engagement
6.2. Internal Control and Employee Engagement
6.3. Corporate Reputation and Employee Engagement
6.4. Democratic Leadership Style, Corporate Governance, and Employees Engagement
6.5. Democratic Leadership Style, Internal Control, and Employee Engagement
6.6. Democratic Leadership Style, Corporate Reputation, and Employee Engagement
7. Conclusions
Author Contributions
Funding
Data Availability Statement
Acknowledgments
Conflicts of Interest
Appendix A. Questionnaire
| Variable | Item | Answer |
| Corporate Governance | In accordance with the principle of Transparency, the facts in the company where I work are as follows |
|
| In accordance with the principle of Accountability, the facts in the company where I work |
| |
| In accordance with the principle of Responsibility, the facts in the company where I work are as follows |
| |
| In accordance with the principle of Independence, the facts in the company where I work are as follows |
| |
| In accordance with the principle of Fairness and Equality, the facts in the company where I work are as follows |
| |
| Internal Control | In accordance with the principle of Control Environment, the facts in the company where I work are as follows |
|
| In accordance with the principle of Risk Assessments, the facts in the company where I work are as follows |
| |
| In accordance with the principle of Control Activities, the facts in the company where I work are as follows |
| |
| In accordance with the principles of Information and Communication, the facts in the company where I work are as follows |
| |
| In accordance with the principle of Monitoring, the facts in the company where I work are as follows |
| |
| Company Reputation | In accordance with the principle of Emotional Attractiveness, the facts in the company where I work are as follows |
|
| In accordance with the principle of Products and Services, the facts in the company where I work are as follows |
| |
| In accordance with the principle of Working Environment, the facts in the company where I work are as follows |
| |
| In accordance with the principle of Financial Performance, the facts in the company where I work are as follows |
| |
| In accordance with the principle of Vision and Leadership, the facts in the company where I work are as follows |
| |
| In accordance with the principle of Social Responsibility, the facts in the company where I work are as follows |
| |
| Employee Engagement | In accordance with the principle of Cognitive Mover, the facts in the company where I work are as follows |
|
| In accordance with the principle of Emotional Engagement, the facts in the company where I work are as follows |
| |
| In accordance with the principle of Behavioral Engagement, the facts in the company where I work are as follows |
| |
| In accordance with the principle of Feeling Appreciated and Involved, the facts in the company where I work are as follows |
| |
| In accordance with the principle of Having a Compact Leadership Team, the facts in the company where I work are as follows |
| |
| In accordance with the principle of Trust and Integrity, the facts in the company where I work are as follows |
| |
| In accordance with the principle of Job Characteristics, the facts in the company where I work are as follows |
| |
| In accordance with the principle of Employee Relations and Company Performance, the facts in the company where I work are as follows |
| |
| In accordance with the principle of Promotion Opportunity, the facts in the company where I work are as follows |
| |
| In accordance with the principle of a Stress-Free Environment, the facts in the company where I work are as follows |
| |
| In accordance with the principle of Change Management, the facts in the company where I work are as follows |
| |
| Democratic Leadership Style | Habits made by the leader related to the decision-making style in the company where I work are as follows |
|
| Habits made by the leader related to the style of interaction with employees at the company where I work are as follows |
| |
| Habits made by the leader related to the style of motivating employees at the company where I work are as follows |
|
References
- Adegboyegun, Adekunle Emmanuel, Egbide Ben-Caleb, Abimbola Oluwaseyi Ademola, Oladeji Elijah Oladutire, and Gbemi Moses Sodeinde. 2020. Internal Control Systems And Operating Performance: Evidence From Small And Medium Enterprises (SMEs) In Ondo State. Asian Economic and Financial Review 10: 469–79. [Google Scholar] [CrossRef]
- Ali, Syed Tauseef, Zhen Yang, Zahid Sarwar, and Farman Ali. 2019. The impact of corporate governance on the cost of equity: Evidence from cement sector of Pakistan. Asian Journal of Accounting Research 4: 293–314. [Google Scholar] [CrossRef]
- Bakker, Arnold B., and Wilmar B. Schaufeli. 2008. Positive organizational behavior: Engaged employees in flourishing organizations. Journal of Organizational Behavior 29: 147–54. [Google Scholar] [CrossRef]
- Bandura, Randall P., and Paul R. Lyons. 2017. Using a skill-building tool to enhance employee engagement. Human Resource Management International Digest 25: 1–5. [Google Scholar] [CrossRef]
- Chaudhary, Richa. 2017. Corporate social responsibility and employee engagement: Can CSR help in redressing the engagement gap? Social Responsibility Journal 13: 323–38. [Google Scholar] [CrossRef]
- Cika, Nertila. 2017. An Analysis of Practices of Internal Controls in Small and Medium Enterprises in Albania. Journal of Accounting and Management 7: 87–99. [Google Scholar]
- COSO. 2013. COSO Internal Control—Integrated Framework Principles. Available online: https://assets.kpmg/content/dam/kpmg/pdf/2016/05/2750-New-COSO-2013-Framework-WHITEPAPER-V4.pdf (accessed on 30 July 2022).
- Fiaz, Muhammad, Qqin Su, Ikram Amir, and Aruba Saqib. 2017. Leadership styles and employees’ motivation: Perspective from an emerging economy. The Journal of Developing Areas 51: 143–56. [Google Scholar] [CrossRef]
- Gatzert, Nadine, and Joan Schmit. 2015. Supporting strategic success through enterprise-wide reputation risk management. Journal of Risk Finance 17: 26–45. [Google Scholar] [CrossRef]
- Hair, Joseph F., G. Tomas M. Hult, Christian M. Ringle, and Marko Sarstedt. 2017. A Primer on Partial Least Squares Structural Equation Modeling (PLS-SEM), 2nd ed. Newbury Park: Sage Publications, Inc. [Google Scholar]
- Henseler, Jörg, Christian M. Ringle, and Marko Sarstedt. 2015. A new criterion for assessing discriminant validity in variance-based structural equation modeling. Journal of the Academy of Marketing Science 43: 115–35. [Google Scholar] [CrossRef]
- Hilton, Sam Kris, Helen Arkorful, and Albert Martins. 2021. Democratic leadership and organizational performance: The moderating effect of contingent reward. Management Research Review 44: 1042–58. [Google Scholar] [CrossRef]
- Imandin, Lailah, Christo A. Bisschoff, and Christoff J. Botha. 2015. Measuring Employee Engagement of South African Managers. Journal of Psychology 6: 110–24. [Google Scholar] [CrossRef]
- Jiang, Hua, and Hongmei Shen. 2020. Toward a Relational Theory of Employee Engagement: Understanding Authenticity, Transparency, and Employee Behaviors. International Journal of Business Communication. [Google Scholar] [CrossRef]
- Kahn, William A. 1990. Psychological conditions of personal engagement and disengagement at work. Academy of Management Journal 36: 2607–13. [Google Scholar] [CrossRef]
- Kelly, Stephanie, and Patrick MacDonald. 2016. A Look at Leadership Styles and Workplace Solidarity Communication. International Journal of Business Communication 56: 432–48. [Google Scholar] [CrossRef]
- KNKG. 2019. The Indonesian Codes of Corporate Governance. June 1–29. Available online: https://knkg.or.id/publikasi/ (accessed on 18 August 2022).
- Kock, Ned. 2015. Common method bias in PLS-SEM: A full collinearity assessment approach. International Journal of E-Collaboration 11: 1–10. [Google Scholar] [CrossRef]
- Kock, Ned, and Gary Lynn. 2012. Lateral Collinearity and Misleading Results in Variance-Based SEM: An Illustration and Recommendations. Journal of the Association of Information Systems 13: 546–80. [Google Scholar] [CrossRef]
- Kular, Sandeep, Mark Gatenby, Chris Rees, Emma Soane, and Katie Truss. 2008. Employee Engagement: A Literature Review. Working Paper Series No 19. Kingston upon Thames: Kingston Business School, Kingston University. ISBN 9781872058399. [Google Scholar]
- Kumar, Raman, and Surendra Kumar Sia. 2012. Employee Engagement: Explicating the Contribution of Work Environment. Management and Labour Studies 37: 31–43. [Google Scholar] [CrossRef]
- Lastminute. 2019. Most Chilled out Cities in the World! Lastminute.Com. Available online: https://www.lastminute.com/travel-inspiration/cultural-explorer/most-chilled-out-countries-in-the-world (accessed on 25 July 2022).
- Luis, José, Fernández Sánchez, Ladislao Luna Sotorrío, and Elisa Baraibar Diez. 2015. The relationship between corporate social responsibility and corporate reputation in a turbulent environment: Spanish evidence of the Ibex35 firms. Corporate Governance 15: 563–75. [Google Scholar] [CrossRef]
- Macey, William H., Benjamin Schneider, Karen M. Barbera, and Scott A. Young. 2009. Employee Engagement: Tools for Analysis, Practice, and Competitive Advantage, 1st ed. Malden: Wiley-Blackwell. [Google Scholar]
- Machova, Renata, Tibor Zsigmond, Annamaria Zsigmondova, and Zoltan Seben. 2022. Employee satisfaction and motivation of retail store employees. Marketing and Management of Innovations 1: 67–83. [Google Scholar] [CrossRef]
- Marajohan, Ervin Jongguran. 2016. Employee Engangement in Indonesia. Available online: https://www.slideshare.net/ervinjmb/employee-engagement-in-indonesia-2016 (accessed on 27 August 2022).
- Men, Linjuan Rita, and Chun-ju Flora Hung-Baesecke. 2015. Engaging employees in China: The impact of communication channels, organizational transparency, and authenticity. Corporate 20: 448–67. [Google Scholar] [CrossRef]
- Men, Linjuan Rita, and Don W. Stacks. 2013. The impact of leadership style and employee empowerment on perceived organizational reputation. Journal of Communication Management 17: 171–92. [Google Scholar] [CrossRef]
- Miloloza, Ivan. 2018. Analysis of the Leadership Style in Relation to the Characteristics of Croatian Enterprises. Interdisciplinary Description of Complex Systems 16: 249–64. [Google Scholar] [CrossRef]
- Morsing, Mette, Majken Schultz, and Kasper Ulf Nielsen. 2008. The “Catch 22” of communicating CSR: Findings from a Danish study. Journal of Marketing Communications 14: 97–111. [Google Scholar] [CrossRef]
- Mura, Ladislav, Tibor Zsigmond, and Renáta Machová. 2021. The effects of emotional intelligence and ethics of SME employees on knowledge sharing in Central-European countries. Oeconomia Copernicana 12: 907–34. [Google Scholar] [CrossRef]
- O’Connor, Edward P., and Marian Crowley-Henry. 2019. Exploring the Relationship Between Exclusive Talent Management, Perceived Organizational Justice and Employee Engagement: Bridging the Literature. Journal of Business Ethics 156: 903–17. [Google Scholar] [CrossRef]
- Otley, David. 1999. Performance management: A framework for management control systems research. Management Accounting Research 10: 363–82. [Google Scholar] [CrossRef]
- Robinson, Izabela. 2006. Human Resource Management in Organizations (I). Northampton: CIPD. [Google Scholar]
- Sanya and Suharto. 2022. Government Targets Logistics Costs to Reach 17 Percent of GDP—ANTARA News. Available online: https://en.antaranews.com/news/216989/government-targets-logistics-costs-to-reach-17-percent-of-gdp (accessed on 27 August 2022).
- Shirin, Artyom, and Nicola Kleyn. 2017. An Evaluation of the Effects of Corporate Reputation on Employee Engagement: The Case of a Major Bank in South Africa. International Studies of Management and Organization 47: 276–92. [Google Scholar] [CrossRef]
- Singh, Ashutosh. 2021. Leadership Styles and its impact on Organization Performance: A study on Women Entrepreneurs Leadership Style in India. Turkish Journal of Computer and Mathematics Education 12: 3152–57. [Google Scholar]
- Stahl, Günter K., and Mary Sully de Luque. 2014. Antecedents of responsible leader behavior: A research synthesis, conceptual framework, and agenda for future research. Academy of Management Perspectives 28: 235–54. [Google Scholar] [CrossRef]
- Suárez, Connie Atristain, and Universidad Panamericana. 2017. Internal Control Systems Leading to Family Business Performance in Mexico: A Framework Analysis. Journal of International Business Research 16: 1–17. [Google Scholar]
- Sunaryo, Thomas. 2019. Indonesia Sebagai Negara Kepulauan. Jurnal Kajian Stratejik Ketahanan Nasional 2: 97–105. [Google Scholar]
- Tong, Suk Chong. 2013. Exploring corporate risk transparency: Corporate risk disclosure and the interplay of corporate reputation, corporate trust and media usage in initial public Offerings. Corporate Reputation Review 16: 131–49. [Google Scholar] [CrossRef]
- Treviño, Linda Klebe, Laura Pincus Hartman, and Michael Brown. 2000. Moral Person and Moral Manager: How Executives Develop a Reputation for Ethical Leadership. California Management Review 42: 128–42. [Google Scholar] [CrossRef]
- Turk, Wayne. 2010. Manager or leader? Defense AT&L 36: 20–22. [Google Scholar] [CrossRef]
- Vilko, Jyri, Boris Karandassov, and Ekaterina Myller. 2011. Logistic Infrastructure and Its Effects on Economic Development. China-USA Business Review 11: 1152–67. [Google Scholar]
- Wellins, R., and K. Concelman. 2005. Creating a culture for engagement. Workforce Performance Solutions 4: 1–5. [Google Scholar]
- Xiao, Ming Zheng, and Lei Duan. 2014. Job engagement of employees in state-owned enterprises: Construct clarification and scale development. Organizational Management 1: 35–41. [Google Scholar]




| Name | Company | Position | Interview Date |
|---|---|---|---|
| Lita Wulandari | PT. Pos Logistics Indonesia | Human capital manager | 1 April 2022 |
| Erry F. Setianto | PT. Bina Sarana Samudera Jaya | Director | 4 April 2022 |
| Maruly Suryono | A joint venture, Indonesia, and Australia-based logistics company | Country manager | 4 April 2022 |
| Linda Cipta Anugrah | PT. GPI Logistics | Assistant general manager | 5 April 2022 |
| Subli Fikri Julis | PT. Pancaran Group | Head of human capital | 5 April 2022 |
| Eka Yannewaty Jayakusuma | A.P. Moller—Maersk | Area director | 5 April 2022 |
| Variable | Measures |
|---|---|
| Democratic Leadership Style (Kelly and MacDonald 2016) | Decision making |
| Motivating | |
| Employee interaction | |
| Corporate Governance (KNKG 2019) | Transparency |
| Accountability | |
| Responsibility | |
| Independence | |
| Fairness | |
| Internal Control (COSO 2013) | Control environment |
| Risk assessment | |
| Control activities | |
| Information and communication | |
| Monitoring | |
| Corporate Reputation (Morsing et al. 2008) | Emotional attraction |
| Products and services | |
| Working environment | |
| Financial performance | |
| Vision and leadership | |
| Social responsibility | |
| Employee Engagement (Imandin et al. 2015) | Cognitive drivers |
| Emotional engagement | |
| Behavioral engagement | |
| Feeling valued and involved | |
| Having an engaged leadership team | |
| Trust and integrity | |
| Nature of the job | |
| The connection between individual and company performance | |
| Career growth opportunities | |
| Stress-free environment | |
| Change management |
| Characteristics | Total | Percentage |
|---|---|---|
| Type of Company: | ||
| Private enterprise | 599 | 98.84% |
| State-owned enterprise | 7 | 1.16% |
| Total | 606 | 100.00% |
| Location of Company: | ||
| Java and Bali | 526 | 86.80% |
| Kalimantan | 25 | 4.13% |
| Sumatra | 44 | 7.26% |
| Sulawesi | 5 | 0.83% |
| Others | 6 | 0.99% |
| Total | 606 | 100.00% |
| Job Position: | ||
| Supervisor | 254 | 41.91% |
| Manager | 272 | 44.88% |
| General manager | 40 | 6.60% |
| Board of directors | 30 | 4.95% |
| Board of commissioners | 10 | 1.65% |
| Total | 606 | 100.00% |
| Employment Period: | ||
| 2–5 years | 393 | 64.85% |
| More than 5 years | 213 | 35.15% |
| Total | 606 | 100.00% |
| Education Level: | ||
| Diploma 3 | 91 | 15.02% |
| Diploma 4/bachelor’s degree | 307 | 50.66% |
| Master/Ph.D. degree | 208 | 34.32% |
| Total | 606 | 100.00% |
| Characteristics | Total | Percentage |
|---|---|---|
| Type of Company: | ||
| Private Sector | 273 | 98.91% |
| State-Owned Enterprise | 3 | 1.09% |
| Total | 276 | 100.00% |
| Location of Company: | ||
| Java and Bali | 246 | 89.13% |
| Kalimantan | 10 | 3.62% |
| Sumatra | 15 | 5.43% |
| Sulawesi | 3 | 1.09% |
| Others | 2 | 0.72% |
| Total | 276 | 100.00% |
| Corporate Governance | Corporate Reputation | Internal Control | Employees’ Engagement | Democratic Leadership | |
|---|---|---|---|---|---|
| Corporate governance | 2.515 | 2.451 | 2.257 | 2.558 | |
| Corporate reputation | 2.903 | 2.700 | 2.580 | 3.043 | |
| Internal control | 2.199 | 2.078 | 2.249 | 2.316 | |
| Employees’ engagement | 3.119 | 3.049 | 3.282 | 3.140 | |
| Democratic leadership | 1.345 | 1.345 | 1.335 | 1.211 |
| Variable | Item | Loading Factor | AVE | Composite Reliability (rho_a) |
|---|---|---|---|---|
| Democratic leadership | M1 | 0.902 | 0.817 | 0.846 |
| M2 | 0.902 | |||
| M3 | 0.908 | |||
| Corporate governance | X1.1 | 0.796 | 0.619 | |
| X1.2 | 0.768 | |||
| X1.3 | 0.803 | |||
| X1.4 | 0.752 | |||
| X1.5 | 0.814 | |||
| Internal control | X2.1 | 0.682 | 0.612 | 0.852 |
| X2.2 | 0.807 | |||
| X2.3 | 0.804 | |||
| X2.4 | 0.848 | |||
| X2.5 | 0.760 | |||
| Corporate reputation | X3.1 | 0.692 | 0.548 | 0.839 |
| X3.2 | 0.779 | |||
| X3.3 | 0.645 | |||
| X3.4 | 0.795 | |||
| X3.5 | 0.793 | |||
| X3.6 | 0.724 | |||
| Employee engagement | Y1.1 | 0.828 | 0.577 | 0.928 |
| Y1.2 | 0.782 | |||
| Y1.3 | 0.683 | |||
| Y1.4 | 0.738 | |||
| Y1.5 | 0.699 | |||
| Y1.6 | 0.800 | |||
| Y1.7 | 0.736 | |||
| Y1.8 | 0.755 | |||
| Y1.9 | 0.822 | |||
| Y1.10 | 0.726 | |||
| Y1.11 | 0.768 |
| Corporate Governance | Corporate Reputation | Democratic Leadership | Employees’ Engagement | |
|---|---|---|---|---|
| Corporate Governance | ||||
| Corporate Reputation | 0.835 | |||
| Democratic Leadership | 0.427 | 0.453 | ||
| Employee Engagement | 0.842 | 0.876 | 0.574 | |
| Internal Control | 0.785 | 0.839 | 0.335 | 0.763 |
| Path | Std | STDEV | T-Stats | p-Values | R2 | f2 |
|---|---|---|---|---|---|---|
| Corporate governance → Employee engagement | 0.231 | 0.052 | 4.457 | 0.000 | 0.777 | 0.089 |
| Corporate reputation → Employee engagement | 0.325 | 0.065 | 4.987 | 0.000 | 0.167 | |
| Democratic → Employee engagement | 0.193 | 0.040 | 4.764 | 0.000 | 0.132 | |
| Internal control → Employee engagement | 0.097 | 0.047 | 2.088 | 0.018 | 0.017 | |
| Democratic × Internal control → Employee engagement | −0.091 | 0.054 | 1.700 | 0.045 | ||
| Democratic × Corporate reputation → Employee engagement | 0.005 | 0.063 | 0.074 | 0.471 | ||
| Democratic × Corporate governance → Employee engagement | −0.092 | 0.044 | 2.089 | 0.018 |
Publisher’s Note: MDPI stays neutral with regard to jurisdictional claims in published maps and institutional affiliations. |
© 2022 by the authors. Licensee MDPI, Basel, Switzerland. This article is an open access article distributed under the terms and conditions of the Creative Commons Attribution (CC BY) license (https://creativecommons.org/licenses/by/4.0/).
Share and Cite
Haryanto, H.; Suharman, H.; Koeswayo, P.S.; Umar, H. Enhancing Employee Engagement in Indonesian Logistics and Forwarders Industry: The Moderating Role of a Democratic Leadership Style. Economies 2022, 10, 284. https://doi.org/10.3390/economies10110284
Haryanto H, Suharman H, Koeswayo PS, Umar H. Enhancing Employee Engagement in Indonesian Logistics and Forwarders Industry: The Moderating Role of a Democratic Leadership Style. Economies. 2022; 10(11):284. https://doi.org/10.3390/economies10110284
Chicago/Turabian StyleHaryanto, Haryanto, Harry Suharman, Poppy Sofia Koeswayo, and Haryono Umar. 2022. "Enhancing Employee Engagement in Indonesian Logistics and Forwarders Industry: The Moderating Role of a Democratic Leadership Style" Economies 10, no. 11: 284. https://doi.org/10.3390/economies10110284
APA StyleHaryanto, H., Suharman, H., Koeswayo, P. S., & Umar, H. (2022). Enhancing Employee Engagement in Indonesian Logistics and Forwarders Industry: The Moderating Role of a Democratic Leadership Style. Economies, 10(11), 284. https://doi.org/10.3390/economies10110284

