The Influence of Entrepreneurial Motivation on the Valuation of Socioeconomic Benefits of Business Incubator Functions
Abstract
1. Introduction
2. Literature Review and Hypotheses Development
3. Methodology
- -
- Promote the consolidation of new companies by minimizing startup costs (weighting of 3.65/5): 89.75% of the entrepreneurs rated it at more than 3/5;
- -
- Increasing the survival rate of companies in the market (weighting of 3.63/5): 86.32% of entrepreneurs rated it at more than 3/5;
- -
- Support the entrepreneur in preparing the business plan (weighting of 3.53/5): 86.32% of the entrepreneurs rated it at more than 3/5;
- -
- Advise and process the necessary documentation for the incorporation of the company through the entrepreneur service point (weighting of 3.53/5): 84.61% of the entrepreneurs rated it at more than 3/5.
4. Results
- -
- “SOCWELFUNC” has a composite reliability of 0.898, higher than the 0.70 considered acceptable in the literature;
- -
- “PROFADVFUNC” has a composite reliability of 0.880, higher than the 0.70 considered acceptable in the literature;
- -
- “ADMADVFUNC” has a composite reliability of 1, greater than 0.70 considered acceptable in the literature;
- -
- “FACILIFUNC” has a composite reliability of 0.896, higher than the 0.70 considered acceptable in the literature.
Acceptance/Rejection of the Hypotheses Proposed
5. Discussion
6. Conclusions
Author Contributions
Funding
Informed Consent Statement
Data Availability Statement
Acknowledgments
Conflicts of Interest
References
- Acs, Zoltan J., Erkko Autio, and László Szerb. 2014. National systems of entrepreneurship: Measurement issues and policy implications. Research Policy 43: 476–94. [Google Scholar] [CrossRef]
- Alcaide, Francisco, and Laura Chica. 2014. Tu futuro es HOY. Spain: Alienta EDITORIAL. Available online: https://www.franciscoalcaide.com/fragmentos/40716_tu_futuro_es_hoy.pdf (accessed on 15 June 2022).
- Alderete, Romina Yolanda, Lorena Elizabeth Flores, and Sonia Itatí Mariño. 2017. Diagnóstico de Gestión del Conocimiento en una organización pública. Paper presented at the XI Simposio Argentino de Informática en el Estado (SIE)-JAIIO, Córdoba, Spain, September 4–8; p. 46. [Google Scholar]
- Al-Mubaraki, Hanadi Mubarak, and Michael Busler. 2010. Business incubators: Findings from a worldwide survey, and guidance for the GCC states. Global Business Review 11: 1–20. [Google Scholar] [CrossRef]
- Anderson, James C., and David W. Gerbing. 1988. Structural equation modeling in practice: A review and recommended two-step approach. Psychological Bulletin 103: 411. [Google Scholar] [CrossRef]
- Ayuntamiento de Madrid. 2022. Viveros de Empresas. Available online: https://www.madrid.es/ (accessed on 6 June 2022).
- Baker, Ted, Eric Gedajlovic, and Michael Lubatkin. 2005. A framework for comparing entrepreneurship processes across nations. Journal of International Business Studies 36: 492–504. [Google Scholar] [CrossRef]
- Blanco, Francisco Jose, V. Guseva, and Carmen Milena López. 2012. Los viveros de empresas. Economistas 30: 45–52. [Google Scholar]
- Blanco, Francisco José Jimenez, Boris Vaisman Ackerman, Celia García-Ochoa Polo, María Teresa Fernández-Fernández, and Juan Luis Santos. 2019. Los Servicios Que Prestan los Viveros de Empresas en España; Ranking 2018/2019. Madrid: Funcas. Available online: https://www.funcas.es/libro/los-servicios-queprestan-los-viveros-de-empresas-en-espana-ranking-2018-2019-noviembre-2018/ (accessed on 18 June 2022).
- Blanco, Francisco José Jimenez, Celia García-Ochoa Polo, María Teresa Fernández-Fernández, Juan Luis Santos, and Débora Escobar de Esteban. 2020. Los Servicios que Prestan los Viveros de Empresas en España. Ranking 2020/2021. Madrid: Funcas. Available online: https://www.funcas.es/libro/los-servicios-queprestan-los-viveros-y-aceleradoras-de-empresas-en-espana-ranking-2020-2021/ (accessed on 13 July 2022).
- Blanco, Francisco José Jimenez, Celia García-Ochoa Polo, María Teresa Fernández-Fernández, Juan Luis Santos, Débora Escobar de Esteban, Ana Ciria Asencio, and Juan Carlos Aguirre. 2022. Los Servicios Que Prestan los Viveros de Empresas en España; Ranking 2021/2022. Madrid: Funcas. Available online: https://www.funcas.es/libro/los-servicios-que-prestan-los-viveros-y-aceleradoras-de-empresas-en-espana-ranking-2021-2022/ (accessed on 22 July 2022).
- Bull, Alberto, and Ian Thomson. 2002. Urban traffic congestion: Its economic and social causes and consequences. Cepal Review 76: 105–16. [Google Scholar]
- Carree, Martin, and Roy Thurik. 2003. AR Understanding the role of entrepreneurship for economic growth. Entrepreneurship, Growth and Public Policy 1005: 1–11. [Google Scholar]
- Castro, M. A. Alberto Bucardo, María Luisa Saavedra García, and María Elena Camarena Adame. 2015. Hacia una comprensión de los conceptos de emprendedores y empresarios. Suma de Negocios 6: 98–107. [Google Scholar] [CrossRef]
- Chamorro, Edwin Tarapuez, Jairo Andrés Zapata Erazo, and Esperanza Agreda Montenegro. 2008. Knight y sus aportes a la teoría del emprendedor. Estudios Gerenciales 24: 83–98. [Google Scholar] [CrossRef]
- Chin, Wynne. 1998. The Partial Least Squares Approach to Structural Equation Modelling. Modern Methods for Business Research 295: 295–336. [Google Scholar]
- Cronbach, Lee. 1951. Coefficient Alpha and the Internal Structure of Tests. Psychometrika 16: 297–334. [Google Scholar] [CrossRef]
- De Bes, Fernando Trías. 2005. El libro negro del emprendedor. Guia il· lustrada on es mostra els principals problemes que tenen els emprenedors a la hora de passar de la idea al desenvolupament de la mateixa. Colombia: ACADEMIA Accelerating the World’s Research. [Google Scholar]
- De Brito, Sónia, and João Leitão. 2021. Mapping and defining entrepreneurial ecosystems: A systematic literature review. Knowledge Management Research & Practice 19: 21–42. [Google Scholar]
- Del Junco, Julio Garcia, Pedro Álvarez Martínez, and Rafael Reyna Zaballa. 2007. Características del emprendedor de éxito en la creación de pymes españolas. Estudios de Economía Aplicada 25: 951–74. [Google Scholar]
- De-Pablos-Heredero, Carmen, Gonzalo Fernández-Valero, and Miguel Blanco-Callejo. 2017. Supplier Qualification Sub-Process from a Sustained Perspective: Generation of Dynamic Capabilities. Sustainability 9: 730. [Google Scholar] [CrossRef]
- De-Pablos-Heredero, Carmen, and Miguel Blanco-Callejo. 2019. Co-innovation at Mercadona: A radically different and unique innovation model in the retail sector. Journal of Business and Retail Management Research 13: 326–41. [Google Scholar] [CrossRef]
- Ebbers, Joris. 2014. Networking behavior and contracting relationships among entrepreneurs in business incubators. Entrepreneurship Theory and Practice 38: 1–23. [Google Scholar] [CrossRef]
- Ebbers, Joris, Nachoem M. Wijnberg, and Pawan V. Bhansing. 2013. Managing the faultline between art and commerce. In The Social Science of Cinema. Oxford: Oxford University Press, pp. 157–77. [Google Scholar]
- Ferreiro, Francisco Jesús. 2013. Mujer y emprendimiento. Una especial referencia a los viveros de empresas en Galicia. RIPS: Revista de Investigaciones Políticas y Sociológicas 12: 81–101. [Google Scholar]
- Ferreiro, Francisco Jesús, Jessica Mendoza Moheno, and Martín Aubert Hernández Calzada. 2018. Contribución de los viveros de empresas españolas en el mercado de trabajo. Contaduría y Administración 63: 1–16. [Google Scholar] [CrossRef]
- Fornell, Claes, and David F. Larcker. 1981. Evaluating Structural Equation Models with Unobservable Variables and Measurement Error. Journal of Marketing Research 18: 39–50. [Google Scholar] [CrossRef]
- Galindo, Miguel-Ángel, and María-Teresa Méndez-Picazo. 2013. Innovation, entrepreneurship and economic growth. Management Decision 51: 501–14. [Google Scholar] [CrossRef]
- Galindo Martin, Miguel-Angel, María Teresa Méndez Picazo, and José Luis Alfaro Navarro. 2010. Entrepreneurship, income distribution and economic growth. International Entrepreneurship and Management Journal 6: 131–41. [Google Scholar] [CrossRef]
- García, Alberto Vaquero, and Francisco Jesús Ferreiro Seoane. 2015. Experiencias regionales en viveros de empresas. Revista de Estudios Regionales 102: 177–208. [Google Scholar]
- García, José Carlos Sanchez, Valeria Caggiano, and Brizeida Hernández Sánchez. 2011. Competencias emprendedoras en la educación universitaria. International Journal of Developmental and Educational Psychology: INFAD. Revista de Psicología 3: 19–28. [Google Scholar]
- GEM (Global Enterpreneurship Monitor). 2008. Global Enterpreneurship Monitor 2008 Global Report. Available online: https://www.gemconsortium.org/report/gem-2008-global-report (accessed on 10 June 2021).
- GEM (Global Enterpreneurship Monitor). 2012. Global Enterpreneurship Monitor 2012 Global Report. Available online: https://www.gemconsortium.org/report/gem-2012-global-report (accessed on 14 August 2021).
- GEM (Global Enterpreneurship Monitor). 2018. Global Enterpreneurship Monitor 2017/2018 Global Report. Available online: https://www.gemconsortium.org/report/gem-2017-2018-global-report (accessed on 20 August 2022).
- GEM (Global Enterpreneurship Monitor). 2020. Global Enterpreneurship Monitor 2019/2020 Global Report. Available online: https://www.gemconsortium.org/report/gem-2019-2020-global-report (accessed on 13 June 2022).
- GEM (Global Enterpreneurship Monitor). 2021. Global Enterpreneurship Monitor 2020/2021 Global Report. Available online: https://www.gemconsortium.org/report/ (accessed on 15 July 2022).
- Greene, Francis, and George Saridakis. 2007. Understanding the factors influencing graduate entrepreneurship. National Council for Graduate Entrepreneurship Research Report 1: 2007. [Google Scholar]
- Hair, Joseph, Rolph Anderson, and William Black. 2001. Multivariate Data Analysis. Kennesaw: Kennesaw State University, p. 5. [Google Scholar] [CrossRef]
- Hansen, Morten, Henry Chesbrough, Nitin Nohria, and Donald Sull. 2000. Networked incubators. Harvard Business Review 78: 74–84. [Google Scholar]
- Hassan, Syed Adeel, Fahad Sheikh, Somia Jamal, Jude Ezeh, and Ali Akhtar. 2020. Coronavirus (COVID-19): A review of clinical features, diagnosis, and treatment. Cureus 12: e7355. [Google Scholar] [CrossRef]
- Hausberg, Johann Piet, and Sabrina Korreck. 2021. Business incubators and accelerators: A co-citation analysis-based, systematic literature review. In Handbook of Research on Business and Technology Incubation and Acceleration. Cheltenham: Edward Elgar Publishing, pp. 39–63. Available online: https://www.elgaronline.com/view/edcoll/9781788974776/9781788974776.00008.xml (accessed on 19 June 2022).
- Hernández, Andrés Felipe Santos. 2011. El rol del empresario en la cohesión social. Criterio Libre 9: 127–54. [Google Scholar] [CrossRef][Green Version]
- INE (Instituto Nacional de Estadística). 2022. Tasas de actividad, empleo y paro por sexo. Available online: https://ine.es/ (accessed on 20 June 2022).
- Kuhlthau, Carol Collier, Leslie Maniotes, and Ann Caspari. 2015. Guided Inquiry: Learning in the 21st Century. Santa Barbara: Abc-Clio. [Google Scholar]
- Leitão, João, Dina Pereira, and Ângela Gonçalves. 2022. Business Incubators, Accelerators, and Performance of Technology-Based Ventures: A Systematic Literature Review. Journal of Open Innovation: Technology, Market, and Complexity 8: 46. [Google Scholar] [CrossRef]
- Lerma, Rafael Santiago Ahumada, and Carlos Mauricio Pinzón Sequera. 2019. Toma de decisiones de inversión mediante métodos probabilísticos (investment decision making using probabilistic methods). Apuntes Contables 24. [Google Scholar] [CrossRef]
- Lin, Cristina Lian. 2020. Business incubators: Mechanisms to boost business innovation capacity. Analysis of business incubators in the Community of Madrid. ESIC Digital Economy and Innovation Journal 51: 73–103. [Google Scholar] [CrossRef]
- Link, Albert, Donald Siegel, and Barry Bozeman. 2007. An empirical analysis of the propensity of academics to engage in informal university technology transfer. Industrial and Corporate Change 16: 641–55. [Google Scholar] [CrossRef]
- Lin-Lian, Cristina, Carmen De-Pablos-Heredero, and José Luis Montes-Botella. 2021. Value Creation of Business Incubator Functions: Economic and Social Sustainability in the COVID-19 Scenario. Sustainability 13: 6888. [Google Scholar] [CrossRef]
- Lin-Lian, Cristina, Carmen De-Pablos-Heredero, and José Luis Montes-Botella. 2022. Exploring the Relationship between the Entrepreneurship Motive and Value Creation in Business Incubators. Sustainability 14: 7758. [Google Scholar] [CrossRef]
- Manigart, Sophie, and Harry Sapienza. 2017. Venture capital and growth. In The Blackwell Handbook of Entrepreneurship. Oxford: Wiley-Blackwell, pp. 240–58. Available online: https://www.researchgate.net/publication/324965180_Venture_Capital_and_Growth (accessed on 29 April 2022).
- Mateus, Julián Ramiro, and David William Brasset. 2002. La globalización: Sus efectos y bondades. Economía y Desarrollo 1: 65–77. [Google Scholar]
- Modhej, Dalal, and Adel Dahimavi. 2011. Application of Data Envelopment Analysis in Efficiency Assessment of Business Incubator: Taking Sci-Tech Business Incubators in Beijing as Example. Technology and Economics 7: 37–43. [Google Scholar]
- Molina, Jose Alberto, and Jorge Velilla. 2016. Innovation as a determinant of entrepreneurship. MPRA Papers 71471. Available online: https://core.ac.uk/download/pdf/213984152.pdf (accessed on 16 May 2022).
- Moreno, Tiburcio Olivos. 2010. Lo bueno, lo malo y lo feo: Las muchas caras de la evaluación. Revista Iberoamericana de Educación Superior 1: 84–97. [Google Scholar]
- Moriset, Bruno. 2013. Building New Places of the Creative Economy. The Rise of Coworking Spaces. Available online: https://halshs.archives-ouvertes.fr/halshs-00914075 (accessed on 28 June 2022).
- Nicholls-Nixon, Charlene, and Dave Valliere. 2020. A framework for exploring heterogeneity in university business incubators. Entrepreneurship Research Journal 10. [Google Scholar] [CrossRef]
- Obaji, Nkem Okpa, Mercy Uche Olugu, and Kayode Balogun. 2014. Innovative policies in technology business incubation: Key elements for sustainable entrepreneurship development in Nigeria. International Journal of Scientific and Research Publications 4: 1–7. [Google Scholar]
- Ortiz, Pilar García, and Ana María Millán Jimenéz. 2011. Emprendedores y empresa. In La Construcción Social del Emprendedor. Murcia: Universidad de Murcia. [Google Scholar]
- Pinheiro de Lima, Orlem, Sandro Breval Santiago, Carlos Manuel Rodríguez Taboada, and Neimar Follmann. 2017. Una nueva definición de la logística interna y forma de evaluar la misma. Ingeniare. Revista Chilena de Ingeniería 25: 264–76. [Google Scholar] [CrossRef]
- Pita, Mariana, Joana Costa, and António Carrizo Moreira. 2021. Entrepreneurial ecosystems and entrepreneurial initiative: Building a multi-country taxonomy. Sustainability 13: 4065. [Google Scholar] [CrossRef]
- Polo García-Ochoa, Celia, Carmen De Pablos Heredero, and Fracisco José Blanco Jiménez. 2020. How business accelerators impact startup’s performance: Empirical insights from the dynamic capabilities approach. Intangible Capital 16: 107–25. [Google Scholar] [CrossRef]
- Ramos, Constantino García, Almudena Martínez Campillo, and Roberto Fernández Gago. 2010. Características del emprendedor influyentes en el proceso de creación empresarial y en el éxito esperado. Revista Europea de Dirección y Economía de la Empresa 19: 31–47. [Google Scholar]
- Rangel-Magdaleno, Jorge. 2018. El impacto de la innovación y las finanzas en la competitividad de las PYMEs manufactureras. Small Business International Review (SBIR) 2: 38–53. [Google Scholar] [CrossRef]
- Redondo, María, and Carmen Camarero. 2019. Social Capital in University Business Incubators: Dimensions, antecedents and outcomes. International Entrepreneurship and Management Journal 15: 599–624. [Google Scholar] [CrossRef]
- Ringle, Christian, Sven Wende, and Jan-Michael Becker. 2015. SmartPLS 3 [Computer Software]. SmartPLS GmbH. Available online: http://www.smartpls.com (accessed on 21 June 2022).
- Rodríguez, Rafael Alcaraz. 2011. El Emprendedor de Éxito. New York: McGraw-Hill. [Google Scholar]
- Rosado, Bruno H. P., and Eduardo A. De Mattos. 2017. On the relative importance of CSR ecological strategies and integrative traits to explain species dominance at local scales. Functional Ecology 31: 1969–74. [Google Scholar] [CrossRef]
- Roundy, Philip, Mike Bradshaw, and Beverly Brockman. 2018. The emergence of entrepreneurial ecosystems: A complex adaptive systems approach. Journal of Business Research 86: 1–10. [Google Scholar] [CrossRef]
- Sánchez, Imaculada Pavía. 2021. Organización Empresarial y de Recursos Humanos. ADGG0408. Antequera: IC Editorial. [Google Scholar]
- Sentana, Eloy, Maria Reyes Ramírez González, José Luis Gascó, and Juan L. Lopis. 2017. The social profitability of business incubators: A measurement proposal. Entrepreneurship & Regional Development 29: 116–36. [Google Scholar] [CrossRef]
- Seoane, Francisco Jesús Ferreiro, and Alberto Vaquero García. 2014. Los viveros de empresas como instrumento para el emprendimiento. Paper presented at the Actas de la 4ª Conferencia Ibérica de Emprendimiento, Pontevedra, Spain, October 23–26; p. 28. [Google Scholar]
- Simmons, Sharon, Johan Wiklund, and Jonathan Levie. 2014. Stigma and business failure: Implications for entrepreneurs’ career choices. Small Business Economics 42: 485–505. [Google Scholar] [CrossRef]
- Stam, Erik, David Audretsch, and Joris Meijaard. 2009. Renascent entrepreneurship. In Schumpeterian Perspectives on Innovation, Competition and Growth. Berlin/Heidelberg: Springer, pp. 223–37. [Google Scholar]
- Sternberg, Rolf. 2007. Entrepreneurship, proximity and regional innovation systems. Tijdschrift Voor Economische en Sociale Geografie 98: 652–66. [Google Scholar] [CrossRef]
- Thompson, Iván. 2010. Definición de Encuesta. Promonegocio. Available online: https://www.promonegocios.net/mercadotecnia/encuestas-definicion.html (accessed on 19 May 2021).
- Ugalde, Nadia Binda. 2013. Capital intelectual, Características del Emprendedor e Innovación: El caso de las MIPYMES Costarricenses. Doctoral Thesis, Departamento de Dirección de Empresas Juan José Renau Piqueras in Universitat de Valencia, Valencia, Spain. [Google Scholar]
- Universidad Complutense de Madrid. 2018. Panorama Laboral de la Comunidad de Madrid. Available online: https://www.ucm.es/aedipi/panorama-laboral-de-la-comunidad-de-madrid (accessed on 3 June 2022).
- Webster, Frederick Arthur. 1977. Entrepreneurs and ventures: An attempt at classification and clarification. Academy of Management Review 2: 54–61. [Google Scholar] [CrossRef]
- Ylinenpää, Håkan. 2009. Entrepreneurship and innovation systems: Towards a development of the ERIS/IRIS concept. European Planning Studies 17: 1153–70. [Google Scholar] [CrossRef]
- Zamora, Clarisa Solange. 2018. La importancia del emprendimiento en la economía: El caso de Ecuador. Revista Espacios 39: 1–15. [Google Scholar]
.
.
.
.


| Promotion of entrepreneurship | (García et al. 2011; Blanco et al. 2019) |
| Advice and tutoring for the development of all types of ideas that are intended to be implemented | (Universidad Complutense de Madrid 2018; Blanco et al. 2019, 2020) |
| Conducting training activities to train all people in various entrepreneurial skills | (Blanco et al. 2012; Ebbers et al. 2013; Lin 2020) |
| Support in the preparation of a business plan (pre-incubation service) | (Blanco et al. 2012; García and Seoane 2015) |
| Advice and procedures for the incorporation of the company through the point of attention to the entrepreneur (P.A.E.) | (Blanco et al. 2012; Blanco et al. 2020, 2022) |
| Carrying out networking activities | (Blanco et al. 2012; Ebbers 2014) |
| Project incubation: coworking space plus offices | (Moriset 2013; Ebbers 2014; Blanco et al. 2019, 2022) |
| Acceleration of high-potential projects, also in free coworking spaces | (Blanco et al. 2012; Moriset 2013; Ebbers 2014; Blanco et al. 2020) |
| Supporting new business initiatives through the provision of facilities and specialized consulting services | (Blanco et al. 2012; Blanco et al. 2020, 2022) |
| Strengthen entrepreneurial capacity by creating a suitable environment for business development | (Modhej and Dahimavi 2011; Blanco et al. 2012; Blanco et al. 2020) |
| Encourage the consolidation of new companies by minimizing startup costs | (Moriset 2013) |
| Increasing the survival rate of companies during their first years of operation | (Blanco et al. 2012; Blanco et al. 2020, 2022) |
| Contribute to the generation of employment, both salaried and self-employed | (Hansen et al. 2000; Blanco et al. 2019, 2022; GEM 2020; INE 2022) |
| 1 | 2 | 3 | 4 | 5 | Mean | |
|---|---|---|---|---|---|---|
| EMPDIFLAB: Difficulty in entering the labor market | 11 | 50 | 101 | 28 | 4 | 2.81 |
| EMPNECREC: Have the necessary resources | 10 | 43 | 56 | 70 | 15 | 3.19 |
| 3.00 |
| 1 | 2 | 3 | 4 | 5 | Mean | ||
|---|---|---|---|---|---|---|---|
| Incubator functions related to contribution to socioeconomic welfare in society (SOCWELFUNC) | 13fBIen (entrepreneur): Promotion of entrepreneurship | 1 (0.85% *) | 18 (15.38% *) | 30 (25.64% *) | 62 (52.99% *) | 6 (5.13% *) | 3.46 (100% *) |
| 13fBIamb (ambient): Strengthen entrepreneurial capacity by creating a suitable environment for business development | 5 (4.27% *) | 27 (23.08% *) | 35 (29.91% *) | 38 (32.48% *) | 12 (10.26% *) | 3.21 (100% *) | |
| 13fBIsur (survival): Increasing the survival rate of companies during their first years of operation | 0 (0% *) | 16 (13.68% *) | 37 (31.62% *) | 38 (32.48% *) | 26 (22.22% *) | 3.63 (100% *) | |
| 13fBIjob: Contribute to the generation of employment, both salaried and self-employed | 7 (5.98% *) | 21 (17.95% *) | 32 (27.35% *) | 36 (30.77% *) | 21 (17.95% *) | 3.37 (100% *) | |
| 3.4175 | |||||||
| Incubator functions related to professional consulting services to entrepreneurs (PROFADVFUNC) | 13fBIad (advice): Advice and tutoring for the development of all types of ideas that are intended to be implemented | 9 (7.69% *) | 19 (16.24% *) | 61 (52.14% *) | 21 (17.95% *) | 7 (5.98% *) | 2.98 (100% *) |
| 13fBItr (training): Conducting training activities to train all people in various entrepreneurial skills | 5 (4.27% *) | 17 (14.53% *) | 42 (35.9% *) | 41 (35.04% *) | 12 (10.26% *) | 3.32 (100% *) | |
| 13fBIbp (business plan): Support in the preparation of a business plan (pre-incubation service) | 3 (2.56% *) | 13 (11.11% *) | 37 (31.62% *) | 47 (40.17% *) | 17 (14.53% *) | 3.53 (100% *) | |
| 13fBInet (networking): Carrying out networking activities | 2 (1.71% *) | 25 (21.37% *) | 42 (35.9% *) | 29 (24.79% *) | 19 (16.24% *) | 3.32 (100% *) | |
| 3.2875 | |||||||
| Function of the incubators related to bureaucratic/administr-ative consulting services to entrepreneurs (ADMADVFUNC) | 13fBIpae: Advice and procedures for the incorporation of the company through the point of attention to the entrepreneur (P.A.E.) | 1 (0.85% *) | 17 (14.53% *) | 36 (30.77% *) | 45 (38.46% *) | 18 (15.38% *) | 3.53 (100% *) |
| Incubator functions related to housing, facilities, and infrastructure services to entrepreneurs (FACILIFUNC) | 13fBIinc (incubation): Project incubation: coworking space plus offices | 4 (3.42% *) | 26 (22.22% *) | 33 (28.21% *) | 38 (32.48% *) | 16 (13.68% *) | 3.31 (100% *) |
| 13fBIacc (acceleration): Acceleration of high-potential projects, also in free coworking spaces | 7 (5.98% *) | 19 (16.24% *) | 43 (36.75% *) | 33 (28.21% *) | 15 (12.82% *) | 3.26 (100% *) | |
| 13fBIins (installation): Supporting new business initiatives through the provision of facilities and specialized consulting services | 1 (0.85% *) | 28 (23.93% *) | 41 (35.04% *) | 35 (29.91% *) | 12 (10.26% *) | 3.25 (100% *) | |
| 13fBImin (minimize costs): Encourage the consolidation of new companies by minimizing startup costs | 0 (0% *) | 12 (10.26% *) | 40 (34.19% *) | 42 (35.9% *) | 23 (19.66% *) | 3.65 (100% *) | |
| 3.3675 | |||||||
| Cronbach’s Alpha | rho_A | Composite Reliability | Average Variance Extracted (AVE) | |
|---|---|---|---|---|
| ADMADVFUNC | 1.000 | 1.000 | 1.000 | 1.000 |
| EMPDIFLAB | 1.000 | 1.000 | 1.000 | 1.000 |
| EMPNECREC | 1.000 | 1.000 | 1.000 | 1.000 |
| FACILIFUNC | 0.846 | 0.864 | 0.896 | 0.682 |
| PROFADVFUNC | 0.819 | 0.820 | 0.880 | 0.648 |
| SOCWELFUNC | 0.848 | 0.857 | 0.898 | 0.689 |
| ADMADVFUNC | EMPDIFLAB | EMPNECREC | FACILIFUNC | PROFADVFUNC | SOCWELFUNC | |
|---|---|---|---|---|---|---|
| @13fBIacc | 0.823 | |||||
| @13fBIad | 0.813 | |||||
| @13fBIamb | 0.761 | |||||
| @13fBIbp | 0.789 | |||||
| @13fBIen | 0.804 | |||||
| @13fBIinc | 0.869 | |||||
| @13fBIins | 0.816 | |||||
| @13fBIjob | 0.890 | |||||
| @13fBImin | 0.794 | |||||
| @13fBInet | 0.778 | |||||
| @13fBIpae | 1.000 | |||||
| @13fBIsur | 0.859 | |||||
| @13fBItr | 0.838 | |||||
| @2REAmark | 1.000 | |||||
| @2REAres | 1.000 |
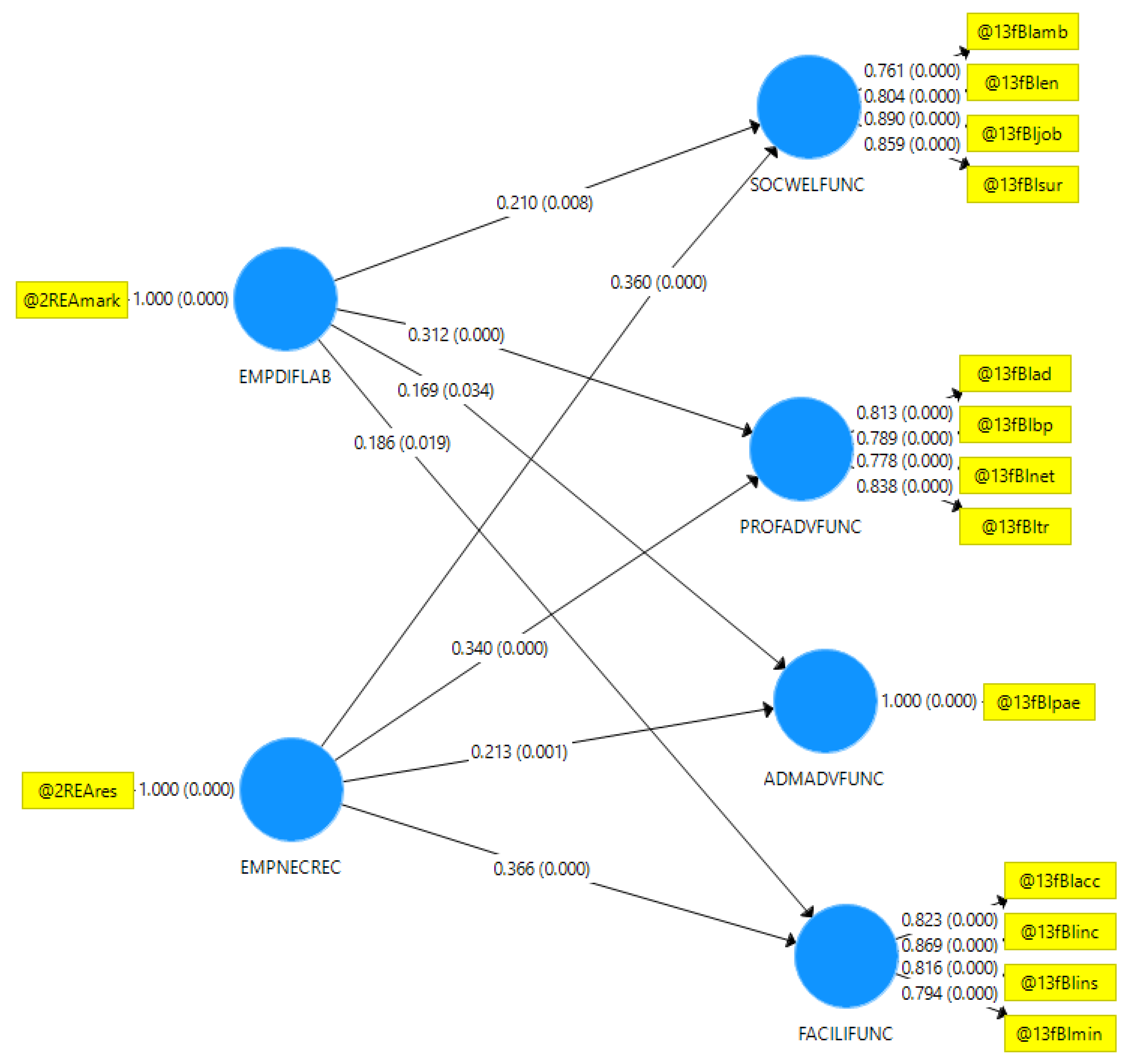
| Hypothesis | Standardized Indicator | p Valor | Acceptance/Rejection of the Hypothesis |
|---|---|---|---|
| H1: EMPDIFLAB to SOCWELFUNC | 0.210 | 0.008 | Acceptance |
| H2: EMPNECREC to SOCWELFUNC | 0.360 | 0.000 | Acceptance |
| H3: EMPDIFLAB to PROFADVFUNC | 0.312 | 0.000 | Acceptance |
| H4: EMPNECREC to PROFADVFUNC | 0.340 | 0.000 | Acceptance |
| H5: EMPDIFLAB to ADMADVFUNC | 0.169 | 0.034 | Acceptance |
| H6: EMPNECREC to ADMADVFUNC | 0.213 | 0.001 | Acceptance |
| H7: EMPDIFLAB to FACILIFUNC | 0.186 | 0.019 | Acceptance |
| H8: EMPNECREC to FACILIFUNC | 0.366 | 0.000 | Acceptance |
Publisher’s Note: MDPI stays neutral with regard to jurisdictional claims in published maps and institutional affiliations. |
© 2022 by the authors. Licensee MDPI, Basel, Switzerland. This article is an open access article distributed under the terms and conditions of the Creative Commons Attribution (CC BY) license (https://creativecommons.org/licenses/by/4.0/).
Share and Cite
Lin-Lian, C.; De-Pablos-Heredero, C.; Montes-Botella, J.L.; Lin, S. The Influence of Entrepreneurial Motivation on the Valuation of Socioeconomic Benefits of Business Incubator Functions. Economies 2022, 10, 281. https://doi.org/10.3390/economies10110281
Lin-Lian C, De-Pablos-Heredero C, Montes-Botella JL, Lin S. The Influence of Entrepreneurial Motivation on the Valuation of Socioeconomic Benefits of Business Incubator Functions. Economies. 2022; 10(11):281. https://doi.org/10.3390/economies10110281
Chicago/Turabian StyleLin-Lian, Cristina, Carmen De-Pablos-Heredero, José Luis Montes-Botella, and Susana Lin. 2022. "The Influence of Entrepreneurial Motivation on the Valuation of Socioeconomic Benefits of Business Incubator Functions" Economies 10, no. 11: 281. https://doi.org/10.3390/economies10110281
APA StyleLin-Lian, C., De-Pablos-Heredero, C., Montes-Botella, J. L., & Lin, S. (2022). The Influence of Entrepreneurial Motivation on the Valuation of Socioeconomic Benefits of Business Incubator Functions. Economies, 10(11), 281. https://doi.org/10.3390/economies10110281

