Next Article in Journal
Steam Distillation of Citrus Waste Extract for Antimicrobial Metal Nanoparticle Synthesis
Previous Article in Journal
Improving CMTS Physical Properties Through Potassium Doping for Enhanced Rhodamine B Degradation
 
 
Font Type:
Arial Georgia Verdana
Font Size:
Aa Aa Aa
Line Spacing:
Column Width:
Background:
Article

Developing a Concept for an OPC UA Standard to Improve Interoperability in Battery Cell Production: A Methodological Approach for Standardization in Heterogeneous Production Environments

1
WBK Institute of Production Science, Karlsruhe Institute of Technology, 76131 Karlsruhe, Germany
2
Fraunhofer Institute for Manufacturing Engineering and Automation IPA, 70569 Stuttgart, Germany
3
Fraunhofer Research Institution for Battery Cell Production FFB, 48165 Münster, Germany
*
Author to whom correspondence should be addressed.
Technologies 2025, 13(7), 302; https://doi.org/10.3390/technologies13070302
Submission received: 25 May 2025 / Revised: 4 July 2025 / Accepted: 9 July 2025 / Published: 14 July 2025
(This article belongs to the Section Information and Communication Technologies)

Abstract

The development of interoperable and reusable information models is a key challenge for digitalization in manufacturing domains with heterogeneous and complex process chains. Ensuring seamless data exchange requires the standardization of both data syntax and semantics, while maintaining compatibility with existing industry standards. This paper presents a methodology for deriving standardizable and generalizable OPC UA information models tailored to domains with high process variability and interdisciplinary requirements. The methodology integrates system analysis, parameter mapping, and the development of modular submodels, supported by expert input and validation. It emphasizes the reuse and extension of existing OPC UA Companion Specifications to reduce complexity, avoid redundancy, and enable long-term standardization. The approach is exemplified by its application to battery cell production, an emerging manufacturing domain combining process and mechanical engineering with continuous and discrete processes. Its high degree of heterogeneity and lack of domain-specific standards pose significant challenges for model development. Through iterative expert workshops and structured model validation, a dedicated and transferable OPC UA framework is created. The resulting layered model structure combines a cross-industry standard with newly developed, process-aware model elements. This enables both broad applicability and the depth required for complex production environments, while supporting use cases such as traceability, regulatory reporting (e.g., EU Battery Passport), and process optimization. The resulting model improves interoperability, transparency, and data integration, offering a scalable blueprint for other complex manufacturing sectors.

1. Introduction

The digital transformation of manufacturing increasingly relies on the availability of structured, interoperable, and semantically meaningful data. This is a significant challenge, particularly for industrial sectors characterized by heterogeneous and complex process chains. These chains consist of equipment from various manufacturers, varying degrees of automation, and disparate data formats. In such environments, information models serve as a key enabler for standardized data exchange, system integration, and the implementation of data-driven applications. Formalized information models allow machines, sensors, and IT systems to share a common understanding of production-relevant data, thus reducing integration effort and supporting scalability across systems and use cases. A prominent example of such a heterogeneous domain is battery cell production, which has recently gained strategic importance due to its role in the electrification of mobility and energy systems. The global demand for battery cells is expected to rise sharply in the forthcoming years. Projections indicate the establishment of over 200 new production facilities by 2023, equivalent to approximately 2.5 plants per month. This rapid growth offers substantial economic potential, but also poses considerable technological and organizational challenges for manufacturers. In this context, digitalization proves to be a key enabler for flexible, efficient, and competitive production systems [1].
Innovative digital applications, including digital twins, AI/ML-supported optimization and modular production architectures, have the potential to significantly reduce production costs and improve production quality. The application of digital solutions, including predictive quality assurance and material flow simulations, has been demonstrated to generate cost savings of up to USD 30 million per plant on an annual basis. However, the successful implementation of digital solutions/approaches hinges on the availability of machine and process data is that is both interoperable and accessible across production systems and organizational boundaries [2]. To enable such digital innovations, production systems must be designed to be connected and adaptive. This includes capabilities such as real-time process feedback, rapid integration of new technologies, and seamless data flow between machines and IT systems. A major challenge to realizing this level of connectivity lies in the fragmentation of data semantics and structures; differences in formats, naming conventions, and data models make integration costly and error-prone [3]. Addressing this challenge requires standardized and semantically rich information models that provide a shared data understanding across vendors, process steps, and system layers [4]. In battery cell production, the complexity is particularly high due to the hybrid character of the process chain, which combines discrete and continuous operations, varying material systems, and a lack of domain-specific machinery standards. In this context, a standardized and semantically rich information model is essential to ensure interoperability across equipment, systems, and process steps.
This paper presents a methodology for deriving such an information model using the OPC UA framework. Building on system analysis, structured model architecture, and expert validation, the proposed approach enables the creation of interoperable, reusable, and generalizable OPC UA submodels for heterogeneous production environments. Battery cell production is used as a representative use case to demonstrate the methodology and its applicability to complex, interdisciplinary manufacturing systems. The scope of the information model presented here is limited to the production processes of battery cells and selected use cases within this domain. This machine-centric restriction is justified by the need for a focused and manageable modeling effort as a starting point. The model is designed to allow the inclusion of broader contexts from upstream and downstream domains as part of its continuous development in a step-by-step-approach; however, these aspects are not within the scope of this paper.

2. Theoretical Background

In modern, flexible industrial environments, the automation and connectivity of different devices, systems, and machines play a central role. This requires a seamless, secure and platform-independent communication. Open Platform Communication Unified Architecture (OPC UA) is a platform-independent, service-oriented protocol that is an industrial standard. It enables secure and reliable data exchange. OPC UA supports data modelling, integrates robust security features such as encryption and ensures scalability from embedded devices to enterprise-level systems. It is an information-centric architecture that goes beyond simple data transport by enabling advanced information modelling. This capability makes it possible to represent data in a standardized, domain-specific structure, promoting consistency and interoperability across systems [5].
OPC UA is based on a service-oriented architecture (SOA) and is divided into several logical layers, as shown in Figure 1. The transport layer enables data exchange between OPC UA applications using different transport protocols. The data model specifies the rules and basic building blocks for publishing an information model via OPC UA. The OPC UA basic services are used to realize the interface between the server and the client [6].
The information modelling allows a description of data in a domain-unified form. This allows for connecting systems of different vendors and connecting them horizontally through different levels. For different fields of industry, there are specific information models, called OPC UA Companion Specifications. They include domain-specific information (specific industries, devices, use cases) and specify how to use OPC UA in specific industrial environments. An OPC UA Companion Specification is made up of a text document, based on a template of the OPC Foundation defining the information model, images giving a structured overview of the specification, detailed descriptions of the model elements, and a UaNodeSet in the form of an XML schema, defining the standard in a machine-readable way [7].
Companion Specifications are usually developed within a cross-vendor working group, together with the OPC Foundation, or in a collaboration with other organizations such as the VMDA (Mechanical Engineering Industry Association). In the working groups, the requirements, use cases and goals of the individual members must be harmonized. On that base, the required information can be collected, described and formalized in an OPC UA information model [8]. This paper builds upon this foundation and addresses the challenge of developing OPC UA Companion Specifications for domains with highly heterogeneous and complex process chains. Using the example of battery cell production, it presents a methodology for deriving interoperable and generalizable information models that can be applied across process steps and system boundaries. A key focus is on integrating existing OPC UA meta-standards while balancing domain-specific requirements with model simplicity and transparency. The proposed approach contributes to the structured development of OPC UA Companion Specifications in emerging or interdisciplinary industrial sectors.

3. State of the Art

Based on systematic and holistic literature research, the Web of Science, Scopus, IEEE, Elsevier databases were searched. Therefore, keyword-based and manual searches were conducted. As keywords, single words, i.e., “standardization”, “model”, and word pairs like “battery production”, “information model”, “data mining models”, and “traceability model” were used, as well their combinations. Based on the found literature, a forward and backward search was conducted. In addition, the websites “connected papers” and “Litmap” were used to search for related publications that had not previously been considered. Finally, the AI tools “ResearchRabbit” and Elicit were used to identify possible author clusters or thematic gaps that had not yet been considered. A reflective decision was made to consider not only scientific publications, but also industry contributions, standards, and norms, as the topic is very industry-oriented and interdisciplinary.
In recent years, various semantic-web and ontology-based approaches have been explored to achieve interoperable, machine-readable models of industrial assets; examples include OWL-based field-device ontologies for Industry 4.0 and the Asset Administration Shell (AAS) with AutomationML and RDF/JSON serializations [9,10,11]. Work is also being carried out to analyze the OPC UA information modelling paradigm and propose a generic, technology-independent modelling methodology to guide the development of OPC UA information models [12]. The Industrial Ontology Foundry (IOF) approach could be used to develop modular, reusable ontologies for manufacturing, based on a hub-and-spoke architecture. Key goals are semantic interoperability and standardization across industries. Challenges include modularization, alignment with upper ontologies, and validation with real-world data [13].
In addition to standardization efforts, several research initiatives focus on data-driven approaches for specific processes within battery cell production. For example, concepts for data-supported assembly in pilot plants emphasize comprehensive data acquisition, integrating machines, process, and environmental data. These approaches aim to enable advanced data linking and incorporate visualization elements directly as components of the information model, particularly applied to lab-scale battery cell assembly [14]. Similarly, research on data-driven models for electrode production demonstrates how process optimization can be achieved by leveraging detailed production data, highlighting the potential of data-centric methods for improving efficiency and quality in key manufacturing steps [15].
However, Ref. [10] has shown that OPC UA as a communication standard, combined with the possibility of individual extensibility through its information modeling framework, represents a promising approach that ensures applicability in industrial environments [9,10]. The results demonstrate that applying appropriate modeling techniques when defining an OPC UA information model for the Asset Administration Shell significantly enhances interoperability. This enables seamless information exchange between industrial applications using OPC UA, which is widely recognized as a communication standard in industry 4.0 [9]. For this reason, this paper focuses on a methodology for deriving an OPC UA standard for heterogeneous process value chains such as battery cell production. Accordingly, the following section presents relevant OPC UA Companion Specifications and related prior work.
The integration of OPC UA Companion Specifications into battery cell production is at an early stage, yet it demonstrates substantial potential for enabling standardization and interoperability within this complex manufacturing domain. The current “Battery Passport Proof of Concept,” initiated by the OPC Foundation in cooperation with leading industry stakeholders, marks an important milestone towards the development of standardized data exchange formats specific to battery cell production [11]. Existing Companion Specifications from adjacent industrial sectors serve as valuable reference models for this endeavor.
Over the past decade, numerous OPC UA Companion Specifications have emerged, covering key components integral to industrial processes, such as pumps, valves, extrusion lines, weighing systems, robotics, and energy management, each defining standardized ObjectTypes, VariableTypes, and DataTypes tailored to their respective application areas.
OPC UA for Machinery was developed as a foundational Companion Specification for the machine and plant engineering industries [16]. This specification strives to harmonize diverse domain-specific Companion Specifications by providing modular building blocks, addressing aspects such as machine and component identification, standardized description of machine status (availability and operating mode), fundamental data for calculating Key Performance Indicators (KPIs) based on ISO 22400 [17], and extensions for job and energy management. Through this modular approach, OPC UA for Machinery facilitates the integration of extended use cases into vertical systems, such as SCADA, MES, ERP, and IoT platforms.
The Joint Working Group “OPC UA for Plastics and Rubber Machinery” has developed a range of specifications that define globally standardized interfaces for plastics and rubber processing machines. These include OPC 40077 (data exchange between injection molding machines and MES systems, formerly EUROMAP 77), OPC 40082-1 (temperature control devices, formerly EUROMAP 82.1), OPC 40083 (general definitions, formerly EUROMAP 83), and the OPC 40084 series (extrusion processes) [18,19,20,21]. These specifications are particularly pertinent, as they address subprocesses, such as extrusion and calendaring, that also occur in battery cell production. Specifically, OPC 40084-12: Extrusion, Calendar defines node sets and specifies dedicated interfaces for the exchange of information relevant to calendaring processes [22].
Complementary Companion Specifications include OPC 40223 for Pumps and Vacuum Pumps [23], which standardizes pump identification, configuration, and maintenance data; OPC 40250-1 for compressed air systems [24]; OPC 40200 for Weighing Technology [25]; OPC 40010-1 for robotic integration [26]; and the draft specifications OPC 30141 and OPC 34100 for energy management [27,28]. Together, these specifications form an extensive foundation for standardizing industrial data exchange across multiple domains.
An initiative for battery cell production is the “Battery Passport Proof of Concept,” developed by the OPC Foundation in collaboration with CESMII, VDMA, and the Fraunhofer Research Institution for Battery Cell Production (FFB) [29]. This demonstrator builds upon the concepts established in the Digital Product Passport (DPP) and Product Carbon Footprint (PCF) projects. It utilizes OPC UA for data modeling and information exchange, covering over 100 parameters mandated by European Union regulations for the future Battery Passport. Furthermore, it aligns with the OPC Foundation’s broader efforts in developing OPC UA information models for energy generation and storage technologies across commercial and residential sectors.
Despite significant progress in standardizing data models and communication interfaces through OPC UA, substantial research gaps persist. Although there are individual standards for other industries or specific machinery, there is currently no holistic approach to battery cell production [12]. Battery cell manufacturing imposes unique requirements on communication standards, resulting from its hybrid character that intertwines process engineering and mechanical engineering. Several critical shortcomings can be identified:
  • Lack of comprehensive data specifications: There is currently no publicly accessible and exhaustive catalog of production-relevant data necessary for data-driven applications.
  • Integration challenges: The interpretation and interoperable availability of information across the entire battery value chain is not ensured.
  • Insufficient coverage of specific processes: The unique requirements arising from the hybrid nature of battery cell production are inadequately addressed by existing standards.
  • Regulatory compliance difficulties: With the advent of regulatory instruments such as the EU Battery Passport, mandating over 100 distinct parameters, the need for fully standardized information models is increasingly critical.
To address these identified gaps, the development of a dedicated OPC UA Companion Specification for battery cell production is urgently needed by the industry. Such a specification should not only build upon existing models but must also incorporate the specific processes, parameters, and regulatory requirements characteristic of battery manufacturing. Its establishment would represent a significant advancement in enhancing interoperability, fostering standardization, and accelerating the digitalization and data-driven optimization of this strategically vital industry sector. At the same time, it would give scientists the opportunity to take a more holistic view of the complex production process chain, identify dependencies more clearly, and thus contribute to the further development of battery cell production.

4. Methodology

To develop a standardizable information model for battery cell production, a multi-stage methodological approach based on the conducted literature research is applied, using a combination of system analysis, model integration, and expert involvement. The objective is to create an interoperable, modular, and cross-process information model that builds on existing standards while addressing the specific requirements of battery cell production. The methodological approach follows the sequence shown in Figure 2 and is explained in more detail in the following sections.

4.1. Top-Down Analysis of the Process Chain

In the first step, a comprehensive top-down analysis of the process chain, here the battery cell production value chain, is conducted. The system analysis of the individual process steps is carried out based on the ISA-88 standard [30]. This approach enables a uniform and structured recording and description of equipment, processes, and control levels. As part of these analyses, each process step in battery cell production is examined down to the component level. Based on the system analysis by assigning parameters to individual system units, a parameter map is derived that forms the foundation for further modeling. It includes both process and machine parameters, compiled from existing research, expert interviews with cell manufacturers, machine builders, and research institutions, as well as the authors’ own investigations and analysis. The collected parameters are consolidated, harmonized, and classified. In addition to technical characteristics, metadata such as physical units and data formats are also considered to facilitate the later applicability of the information model.

4.2. Development of a Model Landscape for Harmonization and Standardization

Based on the parameter map and the system structures for each process step, a model landscape was developed that defines the structure of the meta-standard for battery cell production. The central goal is to create a comprehensive information model that ensures a balanced trade-off between reusability and process-specific detail. To reduce the complexity of the information models while enabling harmonization across various process steps, cross-process submodels are to be developed. In addition, process-specific submodels will be used to represent the individual requirements of specific production steps. As part of this step, the overall structure of the OPC UA information model is defined, including the allocation of content to cross-process and process-specific submodels.
Another key requirement is the integration and adaptation of existing standards wherever possible. In particular, existing OPC UA Companion Specifications should be reused to avoid redundancies and ensure compatibility with cross-industry standards. For this purpose, the OPC UA Machinery specification (OPC 40001) [31] was selected as the foundational reference model. It is widely accepted for building cross-domain information models. A detailed description of the model elements that serve as the foundation for the information model of battery cell production can be found in Section 5.
For aspects not yet covered by any existing standards, new submodels will be developed within the framework of the meta-standard for battery cell production to fill domain-specific gaps. The distinction between adoption and new definition was made on a case-by-case basis and took into account the complexity of the existing OPC UA specification and the potential effort required to make changes. The outcome of this step is a modularly structured model landscape for battery cell production consisting of already existing OPC UA Companion Specifications as well as new defined submodels, which serve as the basis for the subsequent detailed modeling in the next step.

4.3. Design and Specification of Submodels by Defining Type Definitions

Based on the parameter list established in step 1 and the structural model landscape defined in step 2, the third step focuses on the detailed specification of the submodels. This includes the definition of type structures and the semantic modeling of the identified system elements using OPC UA-compliant type definitions.
Type definitions form the semantic and structural foundation of the OPC UA information model by acting as formal templates that describe how specific elements of processes, such as components, parameters, and their interrelations, are to be represented in a machine-readable and semantically consistent manner. Their design is therefore critical to ensure both model clarity and interoperability across different systems. To ensure industrial applicability and technical relevance, the specification of these type definitions is carried out in dedicated workshops involving domain experts from academia and industry. Within these workshops, submodels are derived from the previously developed model landscape by assigning the relevant parameters to specific submodels and defining their associated metadata, such as data types, units, and allowable value ranges, as specified in the parameter list resulting from step 1. A key methodological principle in this process is the separation of cross-process and process-specific elements. Type definitions that are applicable across multiple production steps or technologies are abstracted and consolidated in a superordinate GeneralTypes model. This promotes reusability, reduces redundancy, and supports transparent model architecture. In contrast, elements that are uniquely associated with a specific process step and lack generalization potential are encapsulated within dedicated, process-specific submodels. This layered modeling approach ensures a balance between standardization and specialization, facilitating both model scalability and efficient implementation in heterogeneous production environments.

4.4. Validation of the Submodels

The developed model drafts are validated in continuous review loops with industry experts and potential model users. The goals of this phase are to ensure practical applicability, consistency with existing standards, and completeness of the models. Feedback from the validations is systematically collected, evaluated, and iteratively integrated into the model drafts. Based on the step-by-step specification of the submodels, all requirements can be systematically captured, ensuring consistent modeling across all process steps. The continuous improvement process embedded in the methodology ensures that new developments are continuously monitored and, if necessary, incorporated into the models. This guarantees the models’ currency and provides the foundation for their long-term establishment as an industrial standard.

5. Information Model for Battery Cell Production

The methodology described in Section 4 for deriving an applicable information model for heterogeneous process chains is applied to battery cell production in the following section.

5.1. System Landscape, System Models and Parameter Map

First, a list of relevant process steps required for the cell manufacturing of all cell types was created. A systematic analysis of these processes led to individual system models, including most relevant components. A comprehensive list of parameters was developed and, where applicable, assigned to these components. The parameters were classified into aspects, such as input/output, units, data types and similar properties. Additionally, the parameters were assigned to the classes product, process, or quality. Finally, all parameters were consolidated, harmonized, and aligned to ensure consistency and accuracy.

5.2. Development of a Harmonized and Modular Model Landscape

The second step was the development of a harmonized target landscape for the information model focusing on modularization and reusability.
As mentioned in Section 4, several modeling decisions had to be made to find the best possible balance between re-use of (parts of) existing information models and detailed modeling of battery process specifics. To achieve a standardized, modular, and scalable modeling framework for battery cell production, the developed approach employs a layered architecture built upon the OPC UA for Machinery specification (OPC 40001). This structure combines a generic interoperability layer with reusable technical abstractions and process-specific detailing, enabling both generalization across processes and the necessary depth for domain-specific implementation. The architecture compromises three key modeling layers:
(1)
The structural foundation defined by OPC UA for Machinery
(2)
The newly developed GeneralTypes model capturing reusable production elements
(3)
Process-specific models that encapsulate the unique requirements of individual production steps

5.2.1. OPC UA for Machinery as a Structural Foundation

To ensure interoperability across machine types and system architectures, the developed information models consistently build upon the OPC UA for Machinery specification (OPC 40001, part 1). This cross-industry approach of harmonization aims to reduce engineering costs and integration time significantly. “Building blocks” with standardized structures serve individual purposes and can be used independently. Key elements enable common use cases, such as
  • Finding a machine or physical components in an information model
  • Obtaining static information about a machine or its component (nameplate information)
  • Observing the current state of the machine or its components
  • Retrieving process data
  • Being informed about events raised by a machine or components
These use cases are based on a specifically defined uniform structural template for machines (SpecificMachineType) and their components (SpecificComponentType). Machines are structured by using standardized building blocks such as MachineIdentificationType, MachineComponentsType, MonitoringType, NotificationsType or the MachineryEquipmentFolderType, which are designed to represent both machine-level and component-level semantics in a modular and reusable way. The information model for battery cell production uses both the standardized OPC UA for Machinery building blocks (type definitions) as well as the specified structure for modeling a machine and components. These modeling guidelines are adopted in the information model for battery cell production and are represented by the BatteryMachineType, which is described in detail in Section 3. Each machine instance is using the core elements of the BatteryMachineType, to maintain structural clarity and avoid unnecessary complexity. In essence, the adopted structure of the OPC UA for Machinery serves as a standardized shell that governs the structuring and accessing of machine-related information. The modeling rules enable uniform interactions, such as identification, state monitoring or process data acquisition across all equipment and vendors.
However, the scope of this standard is restricted to defining the structure and access of information, without prescribing what specific information is contained in the model. In order to facilitate semantic interoperability and reusability on a lower level, it is essential that information models also cover information such as detailed technical characteristics of machines and components or process related aspects.

5.2.2. Extension by New Submodels Describing Cross-Process and Process-Specific Technical Information

While the OPC UA for Machinery specification provides a robust and vendor-independent structural backbone for modeling machinery, it deliberately omits the semantic content required to describe technical components, parameters, and process-specific logic. It defines how information should be structured and accessed, e.g., through uniform building blocks such as MachineIdentification, Monitoring or Notification, but not what domain-specific content is relevant within those structures. Consequently, the OPC UA for Machinery operates as a standardized structured shell, facilitating interoperability but lacking the specific technical detail needed for actual production applications.
To address this gap, two complementary model layers, the GeneralTypes model and the process-specific models, were developed in the scope of this work. Together, these layers form the semantic core of the proposed modeling approach and serve to enrich the structural OPC UA framework with reusable and domain-relevant technical content.
The GeneralTypes specification includes abstract, cross-process type definitions for frequently used components and subsystems that occur repeatedly across different process steps. These include standardized type definitions for commonly used technical elements such as the VisualInspectionModuleType, TraceabilityType, LaserModuleType or the StorageType. These GeneralTypes were identified through a structured top-down analysis (see Section 4) and iteratively validated by domain experts. Their role is to provide reusable, semantically enriched templates that bring actual content into the structural OPC UA shell provided by the OPC UA for Machinery (see Section 5.2.1). Moreover, their generality allows application beyond battery production, laying a foundation for cross-domain modeling and long-term harmonization of standards.
Whilst GeneralTypes introduce reusable abstractions across processes, process-specific models capture technical elements that are unique to individual production steps. These submodels include highly specific technical elements. For example, for the coating process, a unique PasteApplicationSystemType was developed with predefined parameters like the SlotDieTemperature, the SlotDiePressure or the SlotDieGap, to model the paste application system which is unique to the coating process. Such types are encapsulated in their respective process submodels.
In parallel to the development of these GeneralTypes and process-specific types, a systematic review of existing OPC UA Companion Specifications from other domains was conducted. For each identified technical aspect, a validation was performed to determine whether equivalent or related type definitions already exist within other standardized models. If an existing type definition from another domain fully covers the required characteristics, i.e., all relevant attributes and semantic properties can be represented without loss of meaning or functionality, these types were directly referenced and reused within our modeling framework. This strategy was applied to support cross-domain interoperability, reduce redundancy, and ensure consistency with broader OPC UA standardization efforts. The inclusion of such externally defined types strengthens the generalizability of the proposed model and facilitates its long-term integration into the wider OPC UA ecosystem.
This layered modeling approach was developed in response to the high degree of heterogeneity observed across battery cell production processes, which include both continuous and discrete steps, varying machine architectures, and a wide range of component types. Despite this complexity, several recurring structures and functional elements were identified, enabling meaningful separation into general and specific model layers.
Overall this modeling strategy supports semantic standardization at both a general and a specialized level. It enhances reusability, minimizes modeling effort, and ensures maintainability of the information models. Furthermore, the modular structure provides a scalable foundation for future extensions, such as new battery formats, up- and downstream processes, or the transition towards battery module and pack production

5.2.3. Systematic Analysis of the Model Structure and Reuse Potential

To assess the effectiveness and generalizability of the developed modeling approach, a systematic evaluation of the resulting OPC UA information models was conducted. This analysis focuses on two core aspects:
(A)
The scope and reuse of GeneralTypes across process steps
(B)
The necessity of process-specific extensions in each submodel
A total of 16 GeneralTypes were developed as reusable, cross-process building blocks. Examples include VisualInspectionModuleType, TraceabilityType, WinderModuleType or the PumpType. Their level of detail varies depending on their functional complexity, with parameter counts ranging from 2 to 10 per type. Fifteen of the 16 GeneralTypes comprise 78 parameters. One GeneralType references an existing standard [26] to enhance standardization across boundaries.
As part of the analysis of the reusability of the GeneralTypes, a subprocess chain including 8 process-specific submodels was examined. For this purpose, the process-specific models of the subprocess chains for electrode production (mixing, coating, drying, calendaring) and cell assembly of pouch cells (slitting, notching, separating, stacking) were analyzed. Table 1 illustrates the reused GeneralTypes in the process-specific models, the newly generated process specific types and the top-level parameter (Level 1 parameters) that were defined at the first level of a machine specification.
The data confirms a high reuse rate of GeneralTypes, particularly in downstream process steps. For example in stacking, all required technical elements could be covered using existing GeneralTypes, eliminating the need for custom modeling. Notching and separating also relied entirely on previously defined types. This demonstrates that the GeneralTypes layer provides a robust, scalable foundation for modeling recurring technical functionalities. In contrast, upstream steps, such as mixing and coating, required a higher degree of process-specific extension, reflecting the increased variability and complexity of early-stage processes. For example, coating processes demanded additional types to represent individual aspects such as paste application or solvent recovery units not covered by generic modules.
Mixing, as a heterogeneous process with both continuous and batch variants, also necessitated the development of one specialized type to capture an aspect (ZoneModuleType) that is individual for the continuous mixing process. This differentiation underlines the layered modeling approach as a key strength. The framework is able to generalize and standardize where appropriate, while still allowing the required granularity in areas with domain-specific requirements. The reuse of GeneralTypes also significantly reduces the modeling effort and increases maintainability of the information models, while preventing redundant definitions. In total, 35 GeneralTypes were reused across the 8 described submodels, meaning that 35 type definitions did not have to be created individually within the respective process-specific models. This significantly streamlines the modeling process and fosters consistency in the semantic representation of technical aspects.
Moreover, the clear distinction between general and specific model content enables systematic expansion. As new applications emerge, such as new battery chemistries, cell formats or inline quality control mechanisms, the GeneralTypes can be reused or expanded incrementally. This modular extensibility is essential for ensuring long-term applicability in rapidly evolving industrial sectors.
Ultimately, the analysis validates the initial modeling strategy of combining a strong structural base (OPC UA for Machinery) with a semantically enriched, layered approach, which leads to cross-process standardization and step-specific precision. This also reinforces the model’s potential for cross-domain transferability, particularly with regard to technical functions that are not unique to battery production, but common across industries.

5.3. Application of the Modeling Framework to Battery Cell Production

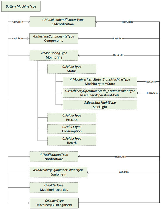
The basis for modeling a machine instance is the BatteryMachineType using OPC UA for Machinery. Figure 3 shows the general structure.
The general BatteryMachineType is the BaseType from which all specific process types can be inferred and extended with custom types. As an example, a winding machine should be a subtype of this BatteryMachineType using all required building blocks. The building blocks then are customized to meet the specific requirements of a welding machine. As described in Section 5.2, all elements of the BatteryMachineType comply with the specifications of OPC UA for Machinery. A detailed description of the elements is provided below.
The MachineIdentificationType provides mainly static information about the machine, such as a nameplate. It may include, e.g., the manufacturer, serial number, and similar data. It can be extended to custom fields, e.g., a specific name used in a company. The NotificationsType is used to provide other systems access to messages or events that are raised by machines or components. In the Equipment folder, e.g., tools that are used temporarily for a specific task can be added. In the MachineProperties folder, general properties not related to a specific component may be added.
The MonitoringType is the most relevant object for monitoring and supervision of the machine. It holds e.g., information about the current processing state of the machine according to the MachineryItemState state machine. The MachineryOperationMode holds the planned state of the machine. If used throughout all the machines it builds the basis for a rapid and efficient implementation of an OEE (Overall Equipment Effectiveness) analysis.
Furthermore, the MonitoringType can provide access to key machine process values in the process folder. WebTension is an example of such a process value occurring, e.g., in a calendaring machine. Process values will be modeled as ProcessValueTypes (OPC 40001, part 2), which allows for gain multiple advantages compared to standard variables. Configurable limits, precision information, or instrument ranges are examples of optional properties. In addition, they might be used by external systems to write new setpoints.
The main part of the new specification can be found in the MachineComponentsType. In this object, all key components relevant to the specific process can be modeled. To simplify the interaction with the model, the components may include similar building blocks as the machine itself. A component may also include e.g., a MonitoringType object with relevant component related process parameters in a process folder. It also may provide its current state according to the MachineryItemState.
A very useful approach is to create a MachineryBuildingBlock folder, as suggested in the Machinery specification. It provides a complete and clearly structured list of links to all the building blocks used within the machine. This systematic way of referencing creates a transparent view of the overall model and its data. The navigation within the model is simplified for both manual interaction with an OPC UA client and automatic finding and access to all required data.
After the creation of the basic structure common to all processes for each of the process steps, a unique information model was created.
An extract from a machine type specification for the winding process shows the approach in a very simplified way. In this context, winding refers to a process step in cylindrical cell assembly where electrodes and separators are wound using a mandrel to form the jelly roll. It is defined by the WindingMachineType, as shown in Table 2.
As shown in Table 2, only Components and Monitoring are necessary to model a winding machine. Some of the relevant subcomponents that constitute the WindingMachineType are further defined in Table 3.
In this example, Unwinder for anode, cathode can be modeled. The Unwinder can be instantiated as a type of WinderModuleType, shown in Table 4. As mentioned before, the WinderModuleType is an example of a “General Type”, as it is used in multiple processes.
It includes a Monitoring object holding, e.g., WebTension, WinderTorque, RotationalSpeed, etc., in its Process folder. As those parameters are modeled as ProcessValueTypes, they may hold additional metadata, such as limits or multi-lingual descriptions.

5.4. Modeling and Use of Information Models

The information models that have been created exist in two formats:
(1)
The specifications of the model are provided as documents in PDF format. It includes references to other standards that are used for the specific model, tables as shown in Section 5.3 and descriptions of each object and parameters.
(2)
Nodeset files in XML format are also provided. Those files can be used in modeling tools to create instances of real process machines and customize them for users’ own needs. Those files can be imported into most OPC UA Servers, serving as the machines’ information model.
Two modeling tools were used to set up the base battery process models:
(1)
Siemens OPC UA Modelling Editor (SiOME Version 2.8.6, [32]), which is a free software tool. It integrates well into Siemens TIA Engineering software, simplifying the mapping of OPC UA nodesets to PLC symbols.
(2)
Unified Automation UaModeler Version 1.7.1 [33], which is a commercial tool. It provides the functionality to create OPC UA Server source code automatically based on the nodesets.

6. Reference Architecture for the Implementation of Information Models

To technically implement the developed information models, a reference architecture was designed that enables seamless, standardized, and flexible integration of the equipment and processes in battery cell production. The goal is to ensure consistent availability of data throughout the entire production process and value chain, making it efficiently usable for higher-level systems such as production-related applications (e.g., traceability, process optimization) or enterprise-level applications (e.g., ERP, MES). The architecture is structured into four functional layers: the field level, the data management level, the application level, and the enterprise management level. The core principle of the architecture is decentralized data acquisition via OPC UA servers, implemented at the field level on machines and components. The structure of these OPC UA servers mirrors the developed information models, creating a standardized data representation for all machines and systems. Each server captures all relevant machine parameters—such as machine states and process parameters—and makes them available in a unified structure. By implementing the models, manufacturer-independent and consistent data collection is enabled, forming the basis for all subsequent data processing steps. External machine sensors can also be integrated directly into the data structure via OPC UA to capture additional operational or quality-related parameters. A middleware layer consolidates the data into a central data backbone at the data management level. The middleware performs central aggregation and processing of the field-level data, harmonizes incoming data streams, and provides them in a standardized format for use in higher-level systems. It also archives historical data, establishing a scalable foundation for data-driven applications. This clear separation allows for complex data processing, independently of the production control systems. At the application level, the consolidated data streams are used to enable various production-related applications. These include systems for process optimization, which utilize both real-time and historical data to improve equipment performance. Traceability systems can also be implemented, ensuring end-to-end tracking of products and associated data along the value chain. Another key application supported by the information models is the automated creation of the soon-to-be mandatory European Battery Passport [34]. All applications at this level access the data management layer via standardized interfaces, without being directly connected to the field level. This increases flexibility and decouples the systems, enabling efficient integration or replacement of machines and equipment. The top layer of the architecture is the enterprise management level, where overarching systems such as MES (Manufacturing Execution Systems) and ERP (Enterprise Resource Planning) are located. These systems handle core functions such as production planning, order management, material tracking, and business analytics. They access structured information from the middleware and production-related applications. Standardized event formats such as EPCIS ensure seamless integration of manufacturing data into enterprise processes.
However, the concrete interactions between the external applications, like ERP/MES systems and the underlying production control systems, are not the primary focus of this publication. The presented use cases are focused to key application scenarios within battery cell production (traceability, Battery Passport for production), which were selected due to their high relevance in current industrial practice and their particularly demanding requirements regarding data structure and semantic consistency.
Overall, the reference architecture provides a robust and flexible foundation for implementing the developed information models. It ensures that production data can be efficiently collected, processed, and integrated into various applications and business processes. At the same time, it supports the key requirements of battery cell production, such as transparency, traceability, optimization, and regulatory compliance. A schematic representation of the reference architecture is shown in Figure 4.

7. Discussion and Possible Use Cases

The aim for the design of the discussed methodology was to enable the development of standardizable and generalizable information models tailored to domains with high process variability and interdisciplinary requirements. The methodology was applied and validated against the domain of battery cell production, which is characterized by the distinct lack of open and usable data standards. The resulting information models aim to represent the state of the art of current battery cell production machinery and processes, while at the same time being generalizable to novel production process and future generations of machines. However, the development of the models was strongly influenced by the infrastructure and processes available from the partners. The limitations resulting from this are discussed below. Additionally, three use cases for the application of the developed information models are presented, and the resulting advantages are discussed.

7.1. Machine Generalization

One key result of this work is the structured system models of all relevant machine types in battery cell production. While these models try to represent an abstract representation of certain types of machines, i.e., groups of machines that can be used for the same task, they are based on specific partners’ machines. These machines provided the starting point for the modeling and, therefore, are represented well within the final models. Generalizations were used whenever possible, and adjustments to the models were made where necessary during the validation phase with the industry partners. However, it is still possible that not all machines of a certain type can be exhaustively represented using the developed models. Special consideration was therefore given during the modeling to ensure that essential machine components are well generalized and cover a wide array of different machines. The same is true for the parameters considered, aiming to cover the most important machine and process parameters. However, they are not exhaustive and cannot cover all parameters of all machines.

7.2. Considered Process Technology

The modeled machine types and corresponding process steps were chosen based on the current state of the art in battery cell manufacturing processes. Battery production is an evolving field, with process innovations such as slurry extrusion, dry coating, laser drying, or innovative stacking techniques. The resulting Companion Specification was structured in such a way that it can be adapted to changes to the process and the process chain in the future, while at the same time already covering the most basic aspects of the process in a generalized way (e.g., both wet coating and dry coating have a coating thickness, represented in the Companion Specification).

7.3. System Boundaries

Further, a system boundary was set during the development of the Companion Specification regarding the aspects of cell production that should be covered by the specification. Here, a trade-off between simplicity, generalizability, and comprehensiveness had to be made. For example, parts of battery cell production take place in so-called clean and dry room environments with high requirements regarding the process air. The process environment can have a significant influence on the production process and product quality, as well as energy consumption. However, it was explicitly not considered for this version of the specification, because the HVAC equipment used stems from a significantly different domain than production equipment and would require the consideration and integration of a set of further existing standards and specifications. For the final Companion Specification, only equipment directly related to the production process, such as the machines, included sensors and measurement equipment, was considered. Clean and dry rooms, environmental parameters, consumables, and auxiliary materials were not considered for this first version of the specification. A widespread use of the standard by cell manufacturers and equipment manufacturers is key for realizing the potential of standardized data descriptions in cell manufacturing. It is therefore important that there is a low barrier of entry for implementing the specification initially. Because of this, an iterative approach for the extension of the specification regarding the topics mentioned above was chosen. The aspect of energy consumption was not considered because it is rather generic and applies to a wide range of different manufacturing equipment. There exist ongoing efforts to standardize data collection regarding energy related topics in the form of a OPC UA Companion Specification for Energy Consumption Management [27].

7.4. Traceability Use Case

The project results provide the basis for and enable advanced data-driven use cases in battery cell production that would have required significant data integration efforts without the use of the created information models. An example of this is the traceability of battery subcomponents throughout the production chain. In battery cell production, there are many transitions between batch, continuous and discrete subcomponents (e.g., electrode paste (liquid) to coated electrode rolls (roll) to electrode sheets (sheet)). This makes it challenging to precisely track process parameters and measurements throughout the process and relate them to the corresponding intermediates. One of the related problems is the lack of common data descriptions between consecutive process steps. For example, the coating thickness is a parameter initially defined during the coating step. In the following calendaring step, the electrode is compacted, and its coating thickness changes. In this context, the information models are used to clearly differentiate the different types of coating thickness, their meaning, data format and unit, as well as defining which of the values are passed on to the following production stages. Additionally, the information models introduce a specific TraceabilityType that defines the content of traceability events such as StatusCode, RequestTime and RequestData. This ensures that traceability events are handled consistently throughout different machines and IT systems. Without standardized data descriptions, this would require a labor-intensive manual integration of the machines, involving experts from the cell manufacturer, as well as the machine vendors. The use of standardized data descriptions therefore reduces the cost of implementing product traceability, which is a foundational service that enables further use cases along the process chain.

7.5. Process Optimization Use Case

Newly constructed battery cell production facilities frequently face high scrap rates, especially during the ramp-up phase. Data-driven process optimization techniques promise to support the ramp-up by reducing the number of required experiments, allowing for faster iteration. However, the cost of implementing these data-driven process optimization systems is often prohibitive, especially because of the high integration effort. A system designed for one machine or production line is developed for a specific use case and cannot easily be transferred to similar machines and environments in many cases. For example, an optimization system for the coating step might be designed to work with available data from the machine to make predictions about the coating thickness under different conditions. Based on the prediction, the system may propose optimal parameter configurations for the coating machine. The system is therefore highly dependent on the measurements and input parameters of a specific coating machine. Transferring it to a different coating machine from a different vendor would require a manual mapping of the process parameters, as well as a validation of the parameters units, data types and measurement frequencies. If both coating machines in this scenario follow a common data description, most of the required adaptation effort could be automated. The conceived data models therefore enable the development of machine-agnostic process optimization systems. Additionally, such systems can make use of data passed between machines along the process chain, enabling novel, cross-process optimization approaches.

7.6. Use Case Battery Passport for Production

The EU Battery Passport is a regulatory framework that requires battery manufacturers to provide a digital product passport for each battery sold. Its primary objective lies in enabling transparency by systematically disclosing critical information across the battery lifecycle, including material composition, production processes, and end-of-life recycling pathways. Furthermore, it serves as a mechanism to promote sustainability by incentivizing the responsible sourcing of raw materials and integrating recycled materials into battery production processes. Compliance with the Battery Passport imposes specific obligations on manufacturers, including the provision of detailed data on battery composition, performance metrics, and environmental footprints. Moreover, manufacturers are required to ensure full traceability of materials throughout the value chain, from sourcing to disposal. The Battery Passport therefore consists of data that is generated in the raw material supply chain, during the manufacturing process as well as consecutive steps such as pack and module assembly. The developed information models can be used as the basis for a Battery Passport for production containing all relevant parameters that originate in production. This supports battery manufacturers in complying with Battery Passport regulations, by making the needed information easily accessible to overarching Battery Passport platforms. Similar to the process optimization use case, Battery Passport platforms therefore do not need to be adapted manually to different IT architectures and data models at different cell manufacturers. Rather, they can import data from the Battery Passport for production directly. Relevant data is subsequently made available to the following steps along the value chain, such as module assembly. For example, this can be cell data originating from end-of-line testing such as cell state of charge or self-discharge-rate, reducing the need for incoming goods inspection. Information such as the type and amount of electrolyte (parameters originating from the production machines) contained in each cell are passed along and can later be used during the assessment of second-life applications or recycling, therefore increasing the sustainability of batteries along the entire battery value chain.

8. Summary and Outlook

This paper presented a methodology for deriving generalizable OPC UA information models for industrial domains characterized by heterogeneous and complex process chains. Using battery cell production as an application example, the approach demonstrated how system analysis, modular submodel development, and expert-driven validation can be combined to create interoperable and industry-ready information structures. A harmonized model landscape and a reference architecture were developed to ensure scalable and consistent implementation across different system layers and use cases.
The resulting models and architecture not only enable seamless integration of machine and process data but also support higher-level applications such as traceability, process optimization, and compliance with regulatory requirements like the Battery Passport.
In particular, the developed model serves as a first standardized semantic framework for battery cell production that is aligned with the OPC UA for Machinery meta-model. This foundation enables vendor-independent interoperability and establishes a common language across equipment and software systems, which is an innovation for the rapidly growing industrial sector of battery cell production.
A systematic evaluation of the resulting model structures confirmed the effectiveness of the modular and layered approach. Across eight process-specific submodels, 35 GeneralTypes were reused, eliminating the need to define equivalent elements individually within each submodel. This high reuse rate demonstrates that the GeneralTypes provide a robust and scalable semantic foundation that captures recurring technical functionalities across different stages of the process chain. In downstream steps such as stacking and notching, all required components could be modeled using preexisting types, highlighting the generalizability of the approach. In contrast, upstream steps like coating required additional domain-specific extensions, underlining the importance of the combined two level modeling strategy.
Through the development of GeneralTypes, domain-independent core elements were also formalized, which can be applied across disciplines and industries. These abstracted structural elements support the long-term vision of converging specialized standards into a unified semantic framework for manufacturing.
To further increase cross-domain applicability, relevant GeneralTypes and process-specific types were also evaluated with respect to existing OPC UA Companion Specifications from other domains. Where possible, references to these existing types were integrated directly into the model to enhance interoperability and reduce redundancy. This strategy supports long-term harmonization efforts and strengthens the model’s role as a bridge across industrial boundaries.
The scope of the paper is deliberately focused on machine-related production systems, reflecting a pragmatic starting point for standardization efforts. Involving equipment manufacturers and aligning their system structures provides an essential first step towards broad industrial applicability. Future expansions of the model are envisioned to gradually incorporate upstream and downstream domains, such as logistics and recycling. This step-by-step-approach ensures feasibility, stakeholder alignment, and incremental maturity of the standard.
Looking ahead, the proposed methodology offers a transferable foundation for other domains with similar complexity and interdisciplinary characteristics. Future work will focus on integrating the developed information models into operational production environments and validating their effectiveness in practical use cases, such as traceability applications. In addition, the extension of the architecture with a job-control layer will be explored to further enhance process orchestration and automation.
These developments will help demonstrate the long-term value of standardized information models, not only as technical enablers but as strategic infrastructure for resilient, flexible, and intelligent manufacturing systems. This will contribute to the broader adoption of OPC UA-based information models and their role in advancing digitalization and data-driven manufacturing.

Author Contributions

Conceptualization, J.S.; S.O.; F.B.; F.H.; A.S. (Andreas Schlereth); T.-H.H. and F.T.; methodology, J.S. and S.O.; software, J.S.; F.B.; F.H. and A.S. (Andreas Schlereth); validation, J.S.; S.O.; F.B.; F.H.; A.S. (Andreas Schlereth), T.-H.H. and F.T.; formal analysis, J.S.; S.O.; F.B.; F.H. and A.S. (Andreas Schlereth); investigation, J.S.; S.O.; F.B.; F.H.; A.S. (Andreas Schlereth); T.-H.H. and F.T.; resources, J.F.; T.B.; A.S. (Arno Schmetz); data curation, F.B. and J.S.; writing—original draft preparation, J.S.; S.O.; F.B.; F.H.; A.S. (Andreas Schlereth), T.-H.H., D.R. and F.T.; writing—review and editing, A.P.; S.S.; A.S. (Arno Schmetz), T.B.; J.F.; visualization J.S.; S.O.; F.B.; F.H.; A.S. (Andreas Schlereth); T.-H.H. and F.T.; supervision, J.F.; T.B.; A.S. (Arno Schmetz); project administration, J.S.; funding acquisition, J.S.; A.P.; J.F.; F.B.; T.B.; T.-H.H. and A.S. (Arno Schmetz). All authors have read and agreed to the published version of the manuscript.

Funding

This research was funded by Federal Ministry of Research, Technology and Space grant number 03XP0539G. And The APC was funded by Karlsruhe Institute of Technology (KIT).

Data Availability Statement

Data is available upon request. The information models, developed as part of this publication, are intended to be published at a later stage within an official OPC UA working group (see https://profiles.opcfoundation.org/workinggroup/99, (accessed on 8 July 2025)).

Conflicts of Interest

The authors declare no conflict of interest.

References

  1. ascolab GmbH. OPC UA Konzepte. Available online: https://www.ascolab.com/de/unified-architecture/konzept.html (accessed on 7 May 2025).
  2. Grandl, G.; Duffner, F.; Baum, M.; Möhrke, M.; Wu, X.; Michaelis, S.; Heitzmann, B. Battery Manufacturing 2030: Collaborating at Warp Speed: What it Takes for Equipment Manufacturers to Ride the Coming Wave of Breakneck Growth; VDMA: Frankfurt, Germany, 2024; Available online: https://www.porsche-consulting.com/sites/default/files/2024-02/battery_manufacturing_2030_porsche_consulting_2024.pdf (accessed on 7 May 2025).
  3. Wunderlich, P.; Ehteshami-Flammer, N.; Krauß, J.; Fitzner, A.; Mohring, L.; Dahmen, C. The Power of Digitalization in Battery Cell Manufacturing; Accenture: New York, NY, USA, 2024. [Google Scholar]
  4. Gönnheimer, P.; Ströbel, R.; Dörflinger, R.; Mattes, M.; Fleischer, J. Interoperable system for automated extraction and identification of machine control data in brownfield production. Manuf. Lett. 2023, 35, 915–925. [Google Scholar] [CrossRef]
  5. Michaelis, S.; Schütrumpf, J.; Kampker, A.; Heimes, H.; Dorn, B.; Wennemar, S.; Scheibe, A.; Wolf, S.; Smulka, M.; Ingendoh, B.; et al. Roadmap Batterie-Produktionsmittel 2030: Update 2023; VDMA Batterieproduktion: Frankfurt, Germany, 2023; Available online: https://vdma.org/documents/34570/35405938/VDMA+Batterieproduktion_Roadmap_2023.pdf/ee2452cd-ed44-93bf-4762-6a09ce29b4b7?t=1683038844317 (accessed on 7 May 2025).
  6. OPC Foundation. What Is OPC? Available online: https://opcfoundation.org/about/what-is-opc/ (accessed on 7 May 2025).
  7. Friedl, S.; von Arnim, C.; Lechler, A.; Verl, A. Generation of OPC UA Companion Specification with Eclipse Modeling Framework. In Proceedings of the 16th IEEE International Conference on Factory Communication Systems (WFCS), Porto, Portugal, 27–29 April 2020; pp. 1–7. [Google Scholar] [CrossRef]
  8. OPC Foundation. How to Create a Companion Specification. Available online: https://reference.opcfoundation.org/Model-Best/v102/docs/6 (accessed on 7 May 2025).
  9. Cavalieri, S.; Salafia, M.G. Insights into Mapping Solutions Based on OPC UA Information Model Applied to the Industry 4.0 Asset Administration Shell. Computers 2020, 9, 28. [Google Scholar] [CrossRef]
  10. Roth, D.; Hülsmann, T.; Tidde, F. Developing Data Standards in Battery Cell Manufacturing: From Requirements Analysis to Standard Development Procedure. Ind. 4.0 Sci. 2025, 2025. [Google Scholar]
  11. Federal Ministry for Economic Affairs and Climate Action. Details of the Asset Administration Shell: Part 1—The Exchange of Information Between Partners in the Value Chain of Industrie 4.0 (Version 3.0RC02); Federal Ministry for Economic Affairs and Climate Action (BMWK): Berlin, Germany, 2022. [Google Scholar]
  12. Majumder, M.; Zoitl, A. A Modelling Methodology for Developing an Information Model for Cyber-Physical Production Systems using OPC UA. In MODELSWARD 2023, Proceedings of the 11th International Conference on Model-Based Software and Systems Engineering, Lisbon, Portugal, 19–21 February 2023; SCITEPRESS—Science and Technology Publications: Setúbal, Portugal, 2023; pp. 152–159. ISBN 978-989-758-633-0. [Google Scholar]
  13. Ameri, F.; Sormaz, D.; Psarommatis, F.; Kiritsis, D. Industrial ontologies for interoperability in agile and resilient manufacturing. Int. J. Prod. Res. 2022, 60, 420–441. [Google Scholar] [CrossRef]
  14. Lodwig, R.; Schulz, F. Datenerhebung in der Batteriezellenproduktion/Pilot plant for data-supported assembly of lithium-ion round cells. Werkstattstechnik 2023, 113, 81–86. [Google Scholar] [CrossRef]
  15. Haghi, S.; Töpper, H.-C.; Günter, J.F.; Reinhart, G. A Conceptual Framework towards Data-Driven Models in Electrode Production of Lithium-Ion Battery Cells. Procedia CIRP 2021, 104, 1155–1160. [Google Scholar] [CrossRef]
  16. OPC Foundation. OPC UA for Machinery: Standard for the Entire Mechanical Engineering Sector. Available online: https://opcfoundation.org/markets-collaboration/opc-ua-for-machinery/ (accessed on 7 May 2025).
  17. ISO 22400 Part 1&2; Automation Systems and Integration—Key Performance Indicators (KPIs) for Manufacturing Operations Management. International Organization for Standardization (ISO): Vernier, Switzerland, 2014.
  18. OPC 40084-3; PlasticsRubber—Extrusion—Extruder. 2.00th ed. OPC Foundation: Scottsdale, AZ, USA, 2022. Available online: https://reference.opcfoundation.org/PlasticsRubber/Extrusion/Extruder/v200/docs/ (accessed on 30 June 2025).
  19. OPC 40083; PlasticsRubber—General Types. 1.03rd ed. OPC Foundation: Scottsdale, AZ, USA, 2021. Available online: https://reference.opcfoundation.org/PlasticsRubber/GeneralTypes/v103/docs/ (accessed on 30 June 2025).
  20. OPC 40082-1; PlasticsRubber—Peripheral Devices—Temperature Control Devices. 1.01st ed. OPC Foundation: Scottsdale, AZ, USA, 2020. Available online: https://reference.opcfoundation.org/PlasticsRubber/TCD/v101/docs/ (accessed on 30 June 2025).
  21. OPC 40077; PlasticsRubber—Injection Moulding Machines to MES. 1.01st ed. OPC Foundation: Scottsdale, AZ, USA, 2020. Available online: https://reference.opcfoundation.org/PlasticsRubber/IMM2MES/v101/docs/ (accessed on 30 June 2025).
  22. OPC 40084-12; PlasticsRubber—Extrusion—Calender. 2.00th ed. OPC Foundation: Scottsdale, AZ, USA, 2022. Available online: https://reference.opcfoundation.org/PlasticsRubber/Extrusion/Calender/v200/docs/ (accessed on 30 June 2025).
  23. OPC 40223; Pumps and Vacuumpumps. 1.00th ed. OPC Foundation: Scottsdale, AZ, USA, 2021. Available online: https://reference.opcfoundation.org/Pumps/v100/docs/ (accessed on 30 June 2025).
  24. OPC 40250-1; Compressed Air Systems—Main Control System. V 1.00.1; OPC Foundation: Scottsdale, AZ, USA, 2021. Available online: https://reference.opcfoundation.org/CAS/v100/docs/ (accessed on 30 June 2025).
  25. OPC 40200; Weighing Technology. V 2.00.0; OPC Foundation: Scottsdale, AZ, USA, 2025. Available online: https://reference.opcfoundation.org/Scales/v200/docs/ (accessed on 30 June 2025).
  26. OPC 40010-1; Robotics—Vertical Integration: 7.1 MotionDeviceSystemType ObjectType Definition, V 1.01. OPC Foundation: Scottsdale, AZ, USA, 2019. Available online: https://reference.opcfoundation.org/Robotics/v100/docs/7 (accessed on 30 June 2025).
  27. OPC 34100; Energy Consumption Management. 1.0.0th ed. OPC Foundation: Scottsdale, AZ, USA, 2024. Available online: https://reference.opcfoundation.org/ECM/v100/docs/ (accessed on 30 June 2025).
  28. OPC 30141; PROFIenergy. 1.00th ed. OPC Foundation: Scottsdale, AZ, USA, 2021. Available online: https://reference.opcfoundation.org/PNEM/v100/docs/ (accessed on 30 June 2025).
  29. Hoppe, S. Battery Passport Proof of Concept Based on OPC UA. Available online: https://opcfoundation.org/news/press-releases/battery-passport-proof-of-concept-based-on-opc-ua/ (accessed on 7 May 2025).
  30. ANSI/ISA-88.00.01-2010; Batch Control Part 1: Models and Terminology. International Society of Automation: Research Triangle Park, NC, USA, 2010. Available online: https://www.isa.org/products/ansi-isa-88-00-01-2010-batch-control-part-1-models (accessed on 7 May 2025).
  31. OPC 40001-1; Machinery Basic Building Blocks. OPC Foundation: Scottsdale, AZ, USA, 2022.
  32. Siemens Aktiengesellschaft. Siemens OPC UA Modeling Editor. Available online: https://support.industry.siemens.com/cs/document/109755133/siemens-opc-ua-modeling-editor-(siome)?dti=0&lc=de-DE (accessed on 7 May 2025).
  33. Unified Automation GmbH. UaModeler “verwandelt Design in Quellcode”. Available online: https://www.unified-automation.com/de/produkte/entwicklerwerkzeuge/uamodeler.html (accessed on 7 May 2025).
  34. The Battery Pass Consortium. Battery Passport Content Guidance: Achieving Compliance with the EU Battery Regulation and Increasing Sustainability and Circularity. Available online: https://thebatterypass.eu/wp-content/uploads/q-a_content-guidance.pdf (accessed on 7 May 2025).
Figure 1. OPC UA architecture [6].
Figure 1. OPC UA architecture [6].
Technologies 13 00302 g001
Figure 2. Methodological approach to derive a generalizable information model structure for heterogeneous process chains.
Figure 2. Methodological approach to derive a generalizable information model structure for heterogeneous process chains.
Technologies 13 00302 g002
Figure 3. General structure of the BatteryMachineType.
Figure 3. General structure of the BatteryMachineType.
Technologies 13 00302 g003
Figure 4. Reference architecture.
Figure 4. Reference architecture.
Technologies 13 00302 g004
Table 1. Reuse of GeneralTypes and newly developed types.
Table 1. Reuse of GeneralTypes and newly developed types.
Process StepReused GeneralTypesNewly Developed TypesLevel 1 Parameters
Mixing205
Continuous Mixing017
Batch Mixing000
Coating539
Calendaring215
Slitting208
Vacuum Drying208
Notching702
Separating702
Stacking803
Table 2. Structure of the WindingMachineType.
Table 2. Structure of the WindingMachineType.
AttributeValue
BrowseNameWindingMachineType
IsAbstractFalse
ReferencesNode ClassBrowseNameDataTypeTypeDefinitionOther
Subtype of the BatteryMachineType defined in …
0:HasAddinObjectComponents 3:MachineComponentsTypeM
0:HasComponentObjectMonitoring 3:MonitoringTypeO
0:HasComponentObjectEquipment 3:EquipmentTypeO
Table 3. Subcomponents of the WindingMachineType.
Table 3. Subcomponents of the WindingMachineType.
Source PathReferenceNodeClassBrowseNameTypeDefinitionOthers
Components0:HasComponentObjectUnwinderAnodeX:WinderModuleTypeO
Components0:HasComponentObjectUnwinderCathodeX:WinderModuleTypeO
Table 4. Process value types of WinderModuleType.
Table 4. Process value types of WinderModuleType.
Source PathReferenceNodeClassBrowseNameTypeDefinitionOthers
Monitoring0:HasComponent ObjectWebTensionX:ProcessValueType O,RO
Process
Monitoring0:HasComponent ObjectWinderTorqueX:ProcessValueType O,RO
Process
Monitoring0:HasComponent ObjectRotationalSpeedX:ProcessValueType O,RW
Process
Disclaimer/Publisher’s Note: The statements, opinions and data contained in all publications are solely those of the individual author(s) and contributor(s) and not of MDPI and/or the editor(s). MDPI and/or the editor(s) disclaim responsibility for any injury to people or property resulting from any ideas, methods, instructions or products referred to in the content.

Share and Cite

MDPI and ACS Style

Sawodny, J.; Otte, S.; Böttinger, F.; Haag, F.; Schlereth, A.; Hülsmann, T.-H.; Tidde, F.; Roth, D.; Schmetz, A.; Puchta, A.; et al. Developing a Concept for an OPC UA Standard to Improve Interoperability in Battery Cell Production: A Methodological Approach for Standardization in Heterogeneous Production Environments. Technologies 2025, 13, 302. https://doi.org/10.3390/technologies13070302

AMA Style

Sawodny J, Otte S, Böttinger F, Haag F, Schlereth A, Hülsmann T-H, Tidde F, Roth D, Schmetz A, Puchta A, et al. Developing a Concept for an OPC UA Standard to Improve Interoperability in Battery Cell Production: A Methodological Approach for Standardization in Heterogeneous Production Environments. Technologies. 2025; 13(7):302. https://doi.org/10.3390/technologies13070302

Chicago/Turabian Style

Sawodny, Julia, Simon Otte, Fabian Böttinger, Fabian Haag, Andreas Schlereth, Tom-Hendrik Hülsmann, Felix Tidde, David Roth, Arno Schmetz, Alexander Puchta, and et al. 2025. "Developing a Concept for an OPC UA Standard to Improve Interoperability in Battery Cell Production: A Methodological Approach for Standardization in Heterogeneous Production Environments" Technologies 13, no. 7: 302. https://doi.org/10.3390/technologies13070302

APA Style

Sawodny, J., Otte, S., Böttinger, F., Haag, F., Schlereth, A., Hülsmann, T.-H., Tidde, F., Roth, D., Schmetz, A., Puchta, A., Schabel, S., Bauernhansl, T., & Fleischer, J. (2025). Developing a Concept for an OPC UA Standard to Improve Interoperability in Battery Cell Production: A Methodological Approach for Standardization in Heterogeneous Production Environments. Technologies, 13(7), 302. https://doi.org/10.3390/technologies13070302

Note that from the first issue of 2016, this journal uses article numbers instead of page numbers. See further details here.

Article Metrics

Back to TopTop