A Comprehensive Review of Quality Control and Reliability Research in Micro–Nano Technology
Abstract
1. Introduction
1.1. Microtechnology
1.2. Nanotechnology
1.3. Quality Control and Reliability
2. Quality Control and Micro–Nano Technology
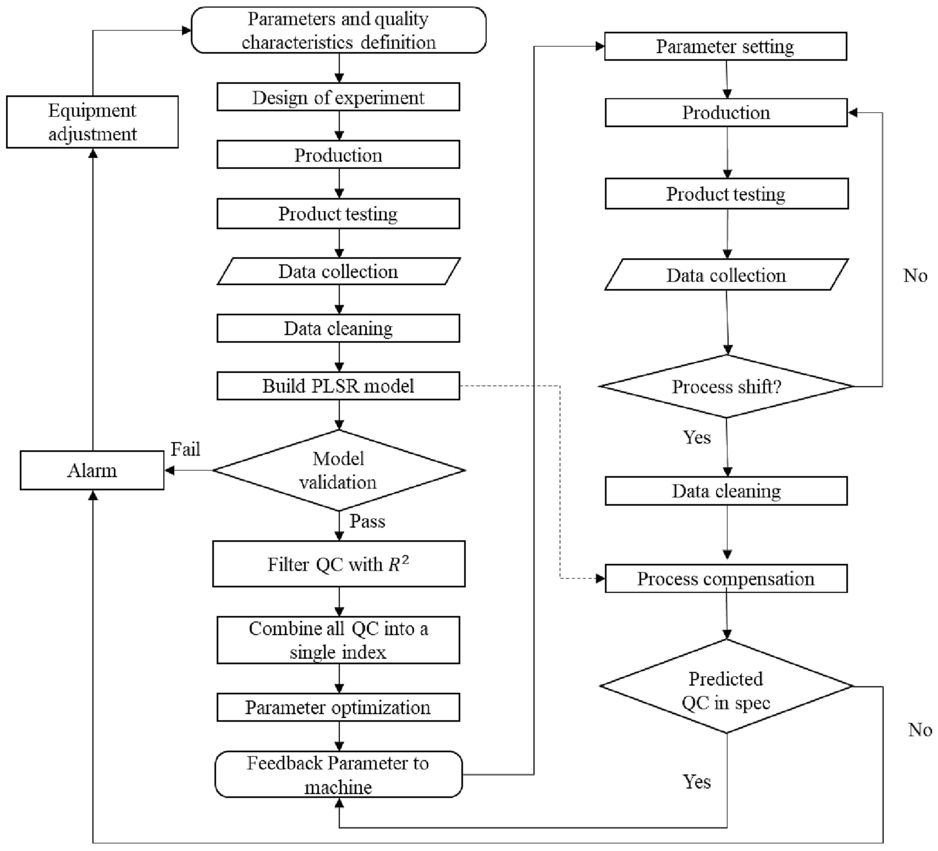
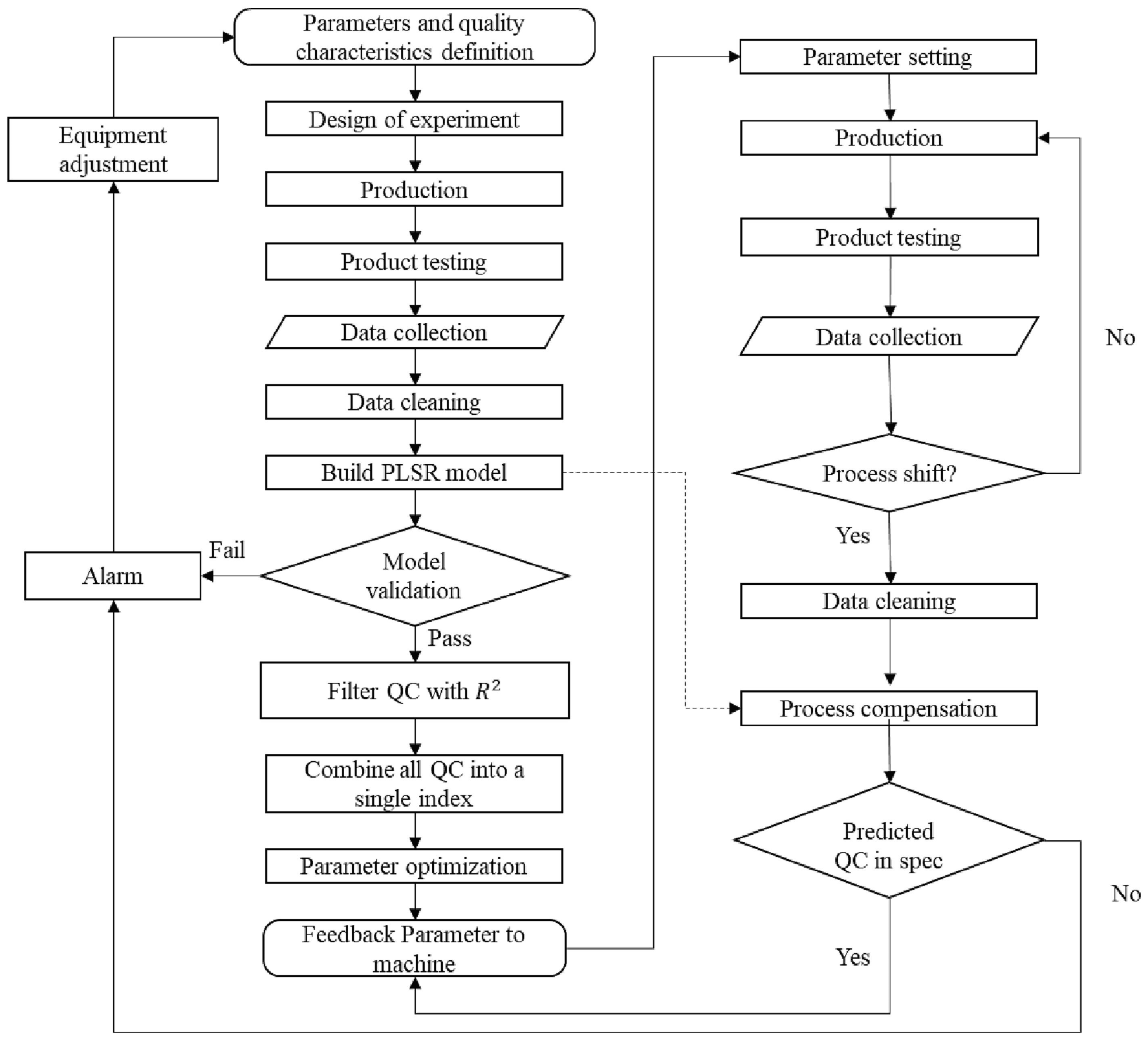
2.1. Current Usage of Quality Control in Micro–Nano Technology
2.1.1. Statistical Methods
2.1.2. Data Analytics, Machine Learning, and AI Applications
2.1.3. Advanced Techniques and Devices Used in Quality Control
2.2. Micro-Nano Quality Control in Industrial Setting
2.3. Challenges of Quality Control in Micro–Nano Technology
2.4. Application of Micro–Nano Technology in Quality Control
3. Reliability and Micro–Nano Technology
3.1. Micro- and Nano-Reliability
3.2. Challenges of Traditional Reliability Theories in Micro–Nano Technology
3.3. Failure Modes
3.4. Reliability Testing and Evaluation
3.5. Reliability Modeling and Simulation Approaches in Micro–Nano Technology
4. Evolving Reliability and Quality Control Practices in Micro–Nano Technology Development
5. Conclusions
Author Contributions
Funding
Data Availability Statement
Conflicts of Interest
References
- Physics in a New Era: An Overview; National Academies Press: Washington, DC, USA, 2001; ISBN 978-0-309-07342-4.
- Desai, S.; Lovell, M. Coupled Field Analysis of a Piezoelectric Bimorph Disc within a CIJ Microfabrication Process. In Proceedings of the IISE Annual Conference, Orlando, FL, USA, 20–24 May 2006; pp. 1–6. [Google Scholar]
- Desai, S.; Lovell, M. CFD Analysis of a Continuous Inkjet Print Head for Direct Write Fabrication. In Proceedings of the ASME International Mechanical Engineering Congress and Exposition, Seattle, WA, USA, 11–15 November 2007; Volume 43076, pp. 209–213. [Google Scholar]
- McKenzie, J.; Parupelli, S.; Martin, D.; Desai, S. Additive Manufacturing of Multiphase Materials for Electronics. In Proceedings of the IIE Annual Conference, Pittsburgh, PA, USA, 20–23 May 2017; pp. 1133–1138. [Google Scholar]
- Desai, S.; Lovell, M.; Cordle, J. Coupled Field Analysis of a Piezoelectric Bimorph Disc in a Direct Write Process. Compos. Part. B Eng. 2007, 38, 824–832. [Google Scholar] [CrossRef]
- Desai, S.; Lovell, M. Multiphysics Modeling of a Piezoelectric Bimorph Disc in a Direct Write Fabrication Process. In Proceedings of the ASME International Mechanical Engineering Congress and Exposition, Orlando, FL, USA, 5–11 November 2005; Volume 42347, pp. 437–442. [Google Scholar]
- Reid, T.R. The Chip: How Two Americans Invented the Microchip and Launched a Revolution; Random House Publishing Group: New York, NY, USA, 2001; ISBN 978-0-307-43203-2. [Google Scholar]
- Shermer, M. Nano Nonsense and Cryonics. Sci. Am. 2001, 285, 29. [Google Scholar] [CrossRef] [PubMed]
- Yang, L.; Hu, H.; Scholz, A.; Feist, F.; Cadilha Marques, G.; Kraus, S.; Bojanowski, N.M.; Blasco, E.; Barner-Kowollik, C.; Aghassi-Hagmann, J.; et al. Laser Printed Microelectronics. Nat. Commun. 2023, 14, 1103. [Google Scholar] [CrossRef]
- Fath, A.; Xia, T.; Li, W. Recent Advances in the Application of Piezoelectric Materials in Microrobotic Systems. Micromachines 2022, 13, 1422. [Google Scholar] [CrossRef] [PubMed]
- Yang, M.; Xu, Z.; Desai, S.; Kumar, D.; Sankar, J. Fabrication of Micro Single Chamber Solid Oxide Fuel Cell Using Photolithography and Pulsed Laser Deposition. J. Fuel Cell Sci. Technol. 2015, 12, 021004. [Google Scholar] [CrossRef]
- Yang, M.; Xu, Z.; Desai, S.; Kumar, D.; Sankar, J. Fabrication of Novel Single-Chamber Solid Oxide Fuel Cells towards Green Technology. In Proceedings of the ASME International Mechanical Engineering Congress and Exposition, Lake Buena Vista, FL, USA, 13–19 November 2009; Volume 43871, pp. 61–66. [Google Scholar]
- Aldawood, F.K.; Andar, A.; Desai, S. Investigating Laser Ablation Process Parameters for the Fabrication of Customized Microneedle Arrays for Therapeutic Applications. Pharmaceutics 2024, 16, 885. [Google Scholar] [CrossRef]
- Aldawood, F.K.; Parupelli, S.K.; Andar, A.; Desai, S. 3D Printing of Biodegradable Polymeric Microneedles for Transdermal Drug Delivery Applications. Pharmaceutics 2024, 16, 237. [Google Scholar] [CrossRef] [PubMed]
- Bayda, S.; Adeel, M.; Tuccinardi, T.; Cordani, M.; Rizzolio, F. The History of Nanoscience and Nanotechnology: From Chemical–Physical Applications to Nanomedicine. Molecules 2019, 25, 112. [Google Scholar] [CrossRef]
- Mansoori, G.A.; Soelaiman, T.A.F. Nanotechnology—An Introduction for the Standards Community. J. ASTM Int. 2005, 2, 1–21. [Google Scholar] [CrossRef]
- Bhushan, B. Introduction to Nanotechnology. In Springer Handbook of Nanotechnology; Bhushan, B., Ed.; Springer: Berlin/Heidelberg, Germany, 2017; pp. 1–19. ISBN 978-3-662-54357-3. [Google Scholar]
- Malik, S.; Muhammad, K.; Waheed, Y. Emerging Applications of Nanotechnology in Healthcare and Medicine. Molecules 2023, 28, 6624. [Google Scholar] [CrossRef] [PubMed]
- Fialkova, S.; Yarmolenko, S.; Krishnaswamy, A.; Sankar, J.; Shanov, V.; Schulz, M.J.; Desai, S. Nanoimprint Lithography for Next-Generation Carbon Nanotube-Based Devices. Nanomaterials 2024, 14, 1011. [Google Scholar] [CrossRef] [PubMed]
- Olawore, O.; Ogunmola, M.; Desai, S. Engineered Nanomaterial Coatings for Food Packaging: Design, Manufacturing, Regulatory, and Sustainability Implications. Micromachines 2024, 15, 245. [Google Scholar] [CrossRef]
- Shrestha, S.; Shrestha, B.K.; Tettey-Engmann, F.; Auniq, R.B.Z.; Subedi, K.; Ghimire, S.; Desai, S.; Bhattarai, N. Zein-Coated Zn Metal Particles-Incorporated Nanofibers: A Potent Fibrous Platform for Loading and Release of Zn Ions for Wound Healing Application. ACS Appl. Mater. Interfaces 2024, 16, 49197–49217. [Google Scholar] [CrossRef]
- Parupelli, S.K.; Desai, S. The 3D Printing of Nanocomposites for Wearable Biosensors: Recent Advances, Challenges, and Prospects. Bioengineering 2023, 11, 32. [Google Scholar] [CrossRef] [PubMed]
- Silva, G.A. Introduction to Nanotechnology and Its Applications to Medicine. Surg. Neurol. 2004, 61, 216–220. [Google Scholar] [CrossRef]
- Fidan, I.; Alshaikh Ali, M.; Naikwadi, V.; Gudavasov, S.; Mahmudov, M.; Mohammadizadeh, M.; Zhang, Z.; Sharma, A. Nano-Level Additive Manufacturing: Condensed Review of Processes, Materials, and Industrial Applications. Technologies 2024, 12, 117. [Google Scholar] [CrossRef]
- Anucha, C.B.; Guénin, E. Micro and Nanotechnology. In Biomaterials and Tissue Engineering; Gunduz, O., Egles, C., Pérez, R.A., Ficai, D., Ustundag, C.B., Eds.; Springer International Publishing: Cham, Switzerland, 2023; pp. 131–174. ISBN 978-3-031-35832-6. [Google Scholar]
- Kuneš, J. 7—Physical Technology. In Dimensionless Physical Quantities in Science and Engineering; Kuneš, J., Ed.; Elsevier: Oxford, UK, 2012; pp. 331–351. ISBN 978-0-12-416013-2. [Google Scholar]
- Gaikwad, A.; Desai, S. Understanding Material Deformation in Nanoimprint of Gold Using Molecular Dynamics Simulations. Am. J. Eng. Appl. Sci. 2018, 11, 837–844. [Google Scholar] [CrossRef][Green Version]
- Rodrigues, J.; Desai, S. The Nanoscale Leidenfrost Effect. Nanoscale 2019, 11, 12139–12151. [Google Scholar] [CrossRef] [PubMed]
- Marquetti, I.; Desai, S. Orientation Effects on the Nanoscale Adsorption Behavior of Bone Morphogenetic Protein-2 on Hydrophilic Silicon Dioxide. RSC Adv. 2019, 9, 906–916. [Google Scholar] [CrossRef] [PubMed]
- Marquetti, I.; Desai, S. Molecular Modeling the Adsorption Behavior of Bone Morphogenetic Protein-2 on Hydrophobic and Hydrophilic Substrates. Chem. Phys. Lett. 2018, 706, 285–294. [Google Scholar] [CrossRef]
- Marquetti, I.; Desai, S. Adsorption Behavior of Bone Morphogenetic Protein-2 on a Graphite Substrate for Biomedical Applications. Am. J. Eng. Appl. Sci. 2018, 11, 1037–1044. [Google Scholar] [CrossRef]
- Gaikwad, A.; Odujole, J.; Desai, S. Atomistic Investigation of Process Parameter Variations on Material Deformation Behavior in Nanoimprint Lithography of Gold. Precis. Eng. 2020, 64, 7–19. [Google Scholar] [CrossRef]
- Cordeiro, J.; Desai, S. The Effect of Water Droplet Size, Temperature, and Impingement Velocity on Gold Wettability at the Nanoscale. J. Micro-Nano-Manuf. 2017, 5, 031008. [Google Scholar] [CrossRef]
- Gupta, S.N.; Yadav, P.; Sahu, S.; Yadav, M.; Maurya, R. A Review: Quality Control. IJCRT—Int. J. Creat. Res. Thoughts 2021, 9. [Google Scholar]
- Kapur, K.C.; Pecht, M. Reliability Engineering; John Wiley & Sons: Hoboken, NJ, USA, 2014; Volume 86. [Google Scholar]
- Cai, B.; Kong, X.; Liu, Y.; Lin, J.; Yuan, X.; Xu, H.; Ji, R. Application of Bayesian Networks in Reliability Evaluation. IEEE Trans. Ind. Inform. 2018, 15, 2146–2157. [Google Scholar] [CrossRef]
- Chowdhury, R.R.; Yadav, O.P.; Limon, S.M. Reliability Analysis of Interdependent Stochastic-Flow Networks. In Proceedings of the 2024 Annual Reliability and Maintainability Symposium (RAMS), Albuquerque, NM, USA, 22–25 January 2024; pp. 1–6. [Google Scholar]
- Breneman, J.E.; Sahay, C.; Lewis, E.E. Introduction to Reliability Engineering; John Wiley & Sons: Hoboken, NJ, USA, 2022. [Google Scholar]
- Lu, J.-C.; Jeng, S.-L.; Wang, K. A Review of Statistical Methods for Quality Improvement and Control in Nanotechnology. J. Qual. Technol. 2009, 41, 148–164. [Google Scholar] [CrossRef]
- Wahid, Z.; Nadir, N. Improvement of One Factor at a Time through Design of Experiments. World Appl. Sci. J. 2013, 21, 56–61. [Google Scholar]
- Lin, T.Y.; Davison, K.L.; Leong, W.S.; Chua, S.; Yao, Y.F.; Pan, J.S.; Chai, J.W.; Toh, K.C.; Tjiu, W.C. Surface Topographical Characterization of Silver-Plated Film on the Wedge Bondability of Leaded IC Packages. Microelectron. Reliab. 2003, 43, 803–809. [Google Scholar] [CrossRef]
- Billah, M.M.; Siddiquee, R.I.; Motalab, M.; Paul, R.; Rabbi, M.S. Effects of Temperature and Strain Rate on Tensile Properties of (Ag,Cu)-Sn Intermetallic Compounds: A Molecular Dynamics Study. J. Mater. Res. Technol. 2022, 18, 3044–3055. [Google Scholar] [CrossRef]
- Kibria, M.A.; Anisur, M.R.; Mahfuz, M.H.; Saidur, R.; Metselaar, I.H.S.C. A Review on Thermophysical Properties of Nanoparticle Dispersed Phase Change Materials. Energy Convers. Manag. 2015, 95, 69–89. [Google Scholar] [CrossRef]
- Kudryashov, S.; Nastulyavichus, A.; Pryakhina, V.; Ulturgasheva, E.; Kovalev, M.; Podlesnykh, I.; Stsepuro, N.; Shakhnov, V. Double Gold/Nitrogen Nanosecond-Laser-Doping of Gold-Coated Silicon Wafer Surfaces in Liquid Nitrogen. Technologies 2024, 12, 224. [Google Scholar] [CrossRef]
- Billah, M.M.; Siddiquee, R.I.; Motalab, M. Temperature Dependent Mechanical Properties of Inter-Metallic Compounds in Nano-Solder Joints. AIP Conf. Proc. 2019, 2121, 140014. [Google Scholar] [CrossRef]
- Baruffi, F.; Gülçür, M.; Calaon, M.; Romano, J.-M.; Penchev, P.; Dimov, S.; Whiteside, B.; Tosello, G. Correlating Nano-Scale Surface Replication Accuracy and Cavity Temperature in Micro-Injection Moulding Using in-Line Process Control and High-Speed Thermal Imaging. J. Manuf. Process. 2019, 47, 367–381. [Google Scholar] [CrossRef]
- Paul, L.; Hiremath, S.S. Response Surface Modelling of Micro Holes in Electrochemical Discharge Machining Process. Procedia Eng. 2013, 64, 1395–1404. [Google Scholar] [CrossRef]
- Agrawal, D.P.; Kamble, D.N. Experimental Investigation in Photochemical Machining Process through Response Surface Methodology for Manufacturing of Micro Mould. Int. J. Mechatron. Manuf. Syst. 2019, 12, 116–139. [Google Scholar] [CrossRef]
- Hou, T.-H.; Su, C.-H.; Liu, W.-L. Parameters Optimization of a Nano-Particle Wet Milling Process Using the Taguchi Method, Response Surface Method and Genetic Algorithm. Powder Technol. 2007, 173, 153–162. [Google Scholar] [CrossRef]
- Taguchi, G. Introduction to Quality Engineering: Designing Quality into Products and Processes; Asian Productivity Organization: Tokyo, Japan, 1986; ISBN 978-92-833-1084-6. [Google Scholar]
- Alshamkhani, M.T. Quality Design and Control Tools in Nanotechnology. Int. J. Sci. Eng. Res. 2017, 8, 913–946. [Google Scholar]
- Chen, P.; Cheng, C.-S. On Statistical Design of the Cumulative Quantity Control Chart for Monitoring High Yield Processes. Commun. Stat. Theory Methods 2011, 40, 1911–1928. [Google Scholar] [CrossRef]
- Manta, P.; Wahi, N.; Bharadwaj, A.; Kour, G.; Kapoor, D.N. A Statistical Quality Control (SQC) Methodology for Gold Nanoparticles Based Immune-Chromatographic Rapid Test Kits Validation. Nanosci. Nanotechnol. Asia 2021, 11, 1–5. [Google Scholar] [CrossRef]
- Das, T.K.; Ganesan, R.; Sikder, A.K.; Kumar, A. Online End Point Detection in CMP Using SPRT of Wavelet Decomposed Sensor Data. IEEE Trans. Semicond. Manuf. 2005, 18, 440–447. [Google Scholar] [CrossRef]
- Fleischer, J.; Lanza, G.; Schlipf, M. Statistical Quality Control in Micro-Manufacturing through Multivariate μ-EWMA Chart. CIRP Ann. 2008, 57, 521–524. [Google Scholar] [CrossRef]
- Rippel, D.; Moumi, E.; Lütjen, M.; Scholz-Reiter, B.; Kuhfuss, B. Application of Stochastic Regression for the Configuration of Microrotary Swaging Processes. Math. Probl. Eng. 2014, 2014, 360862. [Google Scholar] [CrossRef]
- Hsieh, M.-H.; Jeng, S.-L. Accelerated Discrete Degradation Models for Leakage Current of Ultra-Thin Gate Oxides. IEEE Trans. Reliab. 2007, 56, 369–380. [Google Scholar] [CrossRef]
- Trinh, N.N. Glass-to-Glass Fusion Bonding Evaluation & Statistical Approach to Micro Preconcentrator Quality Assurance and Quality Control (QA/QC) Assessment. Ph.D. Thesis, UC Davis, Davis, CA, USA, 2022. [Google Scholar]
- Ito, Y.; Funayama, K.; Hirotani, J.; Ohno, Y.; Tadokoro, Y. Stochastic Optimal Control to Minimize the Impact of Manufacturing Variations on Nanomechanical Systems. IEEE Access 2019, 7, 171195–171205. [Google Scholar] [CrossRef]
- Wang, H.; Fu, T.; Du, Y.; Gao, W.; Huang, K.; Liu, Z.; Chandak, P.; Liu, S.; Van Katwyk, P.; Deac, A.; et al. Scientific Discovery in the Age of Artificial Intelligence. Nature 2023, 620, 47–60. [Google Scholar] [CrossRef] [PubMed]
- Isichei, J.C.; Khorsandroo, S.; Desai, S. Cybersecurity and Privacy in Smart Bioprinting. Bioprinting 2023, 36, e00321. [Google Scholar] [CrossRef]
- Tettey, F.; Parupelli, S.K.; Desai, S. A Review of Biomedical Devices: Classification, Regulatory Guidelines, Human Factors, Software as a Medical Device, and Cybersecurity. Biomed. Mater. Devices 2024, 2, 316–341. [Google Scholar] [CrossRef]
- Nandipati, M.; Ogunsanya, M.; Desai, S. Predictive Models for 3D Inkjet Material Printer Using Automated Image Analysis and Machine Learning Algorithms. Manuf. Lett. 2024, 41, 810–821. [Google Scholar] [CrossRef]
- Aljabali, B.A.; Shelton, J.; Desai, S. Genetic Algorithm-Based Data-Driven Process Selection System for Additive Manufacturing in Industry 4.0. Materials 2024, 17, 4544. [Google Scholar] [CrossRef]
- Adadi, A. A Survey on Data-efficient Algorithms in Big Data Era. J. Big Data 2021, 8, 24. [Google Scholar] [CrossRef]
- Nandipati, M.; Fatoki, O.; Desai, S. Bridging Nanomanufacturing and Artificial Intelligence—A Comprehensive Review. Materials 2024, 17, 1621. [Google Scholar] [CrossRef] [PubMed]
- Zhang, P.; Guo, Z.; Ullah, S.; Melagraki, G.; Afantitis, A.; Lynch, I. Nanotechnology and Artificial Intelligence to Enable Sustainable and Precision Agriculture. Nat. Plants 2021, 7, 864–876. [Google Scholar] [CrossRef] [PubMed]
- Nozari, H.; Sadeghi, M.E. Artificial Intelligence and Machine Learning for Real-World Problems (A Survey). Int. J. Innov. Eng. 2021, 1, 38–47. [Google Scholar]
- Ogunsanya, M.; Isichei, J.; Parupelli, S.K.; Desai, S.; Cai, Y. In-Situ Droplet Monitoring of Inkjet 3D Printing Process Using Image Analysis and Machine Learning Models. Procedia Manuf. 2021, 53, 427–434. [Google Scholar] [CrossRef]
- Elhoone, H.; Zhang, T.; Anwar, M.; Desai, S. Cyber-Based Design for Additive Manufacturing Using Artificial Neural Networks for Industry 4.0. Int. J. Prod. Res. 2020, 58, 2841–2861. [Google Scholar] [CrossRef]
- Akter, T.; Desai, S. Developing a Predictive Model for Nanoimprint Lithography Using Artificial Neural Networks. Mater. Des. 2018, 160, 836–848. [Google Scholar] [CrossRef]
- Almakaeel, H.; Albalawi, A.; Desai, S. Artificial Neural Network Based Framework for Cyber Nano Manufacturing. Manuf. Lett. 2018, 15, 151–154. [Google Scholar] [CrossRef]
- Konstantopoulos, G.; Koumoulos, E.P.; Charitidis, C.A. Digital Innovation Enabled Nanomaterial Manufacturing; Machine Learning Strategies and Green Perspectives. Nanomaterials 2022, 12, 2646. [Google Scholar] [CrossRef] [PubMed]
- Hoenig, A.; Roy, K.; Acquaah, Y.; Yi, S.; Desai, S. Explainable AI for Cyber-Physical Systems: Issues and Challenges. IEEE Access 2024, 12, 73113–73140. [Google Scholar] [CrossRef]
- Shi, Z.; Sang, M.; Huang, Y.; Xing, L.; Liu, T. Defect Detection of MEMS Based on Data Augmentation, WGAN-DIV-DC, and a YOLOv5 Model. Sensors 2022, 22, 9400. [Google Scholar] [CrossRef]
- Najeeb, S.; Sharmile, N.; Khan, M.S.; Sahin, I.; Islam, M.T.; Hassan Bhuiyan, M.I. Classification of Retinal Diseases from OCT Scans Using Convolutional Neural Networks. In Proceedings of the 2018 10th International Conference on Electrical and Computer Engineering (ICECE), Dhaka, Bangladesh, 20–22 December 2018; pp. 465–468. [Google Scholar]
- Zahedi, R.; Bagheri, H.; Ghasemian, F.; Ghazvini, M.; Ziaei, S.Y. Nano-Particles Size Measurement Based on Semantic Segmentation via Convolution Neural Network. Measurement 2025, 240, 115513. [Google Scholar] [CrossRef]
- Li, D.; Liu, C. Quality Inspection Method of Micro-Nano Parts Based on Deep Learning. Mod. Phys. Lett. B 2018, 32, 1850363. [Google Scholar] [CrossRef]
- Lee, K.J.; Kwon, J.W.; Min, S.; Yoon, J. Deploying an Artificial Intelligence-Based Defect Finder for Manufacturing Quality Management. AI Mag. 2021, 42, 5–18. [Google Scholar] [CrossRef]
- Rt, C.; Ca, H. Automated Visual Inspection: A Survey. IEEE Trans. Pattern Anal. Mach. Intell. 1982, 4, 557–573. [Google Scholar] [CrossRef]
- Chin, R.T. Automated Visual Inspection: 1981 to 1987. Comput. Vis. Graph. Image Process. 1988, 41, 346–381. [Google Scholar] [CrossRef]
- Huang, S.-H.; Pan, Y.-C. Automated Visual Inspection in the Semiconductor Industry: A Survey. Comput. Ind. 2015, 66, 1–10. [Google Scholar] [CrossRef]
- Wang, C.-H. Separation of Composite Defect Patterns on Wafer Bin Map Using Support Vector Clustering. Expert. Syst. Appl. 2009, 36, 2554–2561. [Google Scholar] [CrossRef]
- Li, T.-S. Applying Wavelets Transform, Rough Set Theory and Support Vector Machine for Copper Clad Laminate Defects Classification. Expert. Syst. Appl. 2009, 36, 5822–5829. [Google Scholar] [CrossRef]
- Xie, L.; Huang, R.; Gu, N.; Cao, Z. A Novel Defect Detection and Identification Method in Optical Inspection. Neural Comput. Appl. 2014, 24, 1953–1962. [Google Scholar] [CrossRef]
- Tong, P.; Lu, J.; Yun, K. Fault Detection for Semiconductor Quality Control Based on Spark Using Data Mining Technology. In Proceedings of the 2018 Chinese Control and Decision Conference (CCDC), Shenyang, China, 9–11 June 2018; pp. 4372–4377. [Google Scholar]
- Cheng, F.; Dong, J. Monitoring Tip-Based Nanomachining Process by Time Series Analysis Using Support Vector Machine. J. Manuf. Process. 2019, 38, 158–166. [Google Scholar] [CrossRef]
- Fan, Z.; Hu, X.; Gao, R.X. Indirect Measurement Methods for Quality and Process Control in Nanomanufacturing. Nanomanuf. Metrol. 2022, 5, 209–229. [Google Scholar] [CrossRef]
- Johanesa, T.V.A.; Equeter, L.; Mahmoudi, S.A. Survey on AI Applications for Product Quality Control and Predictive Maintenance in Industry 4.0. Electronics 2024, 13, 976. [Google Scholar] [CrossRef]
- Patra, S.N.; Lin, R.J.T.; Bhattacharyya, D. Regression Analysis of Manufacturing Electrospun Nonwoven Nanotextiles. J. Mater. Sci. 2010, 45, 3938–3946. [Google Scholar] [CrossRef]
- Shehadeh, M.; Ebrahimi, N.; Ochigbo, A. Predicting the Type of Nanostructure Using Data Mining Techniques and Multinomial Logistic Regression. Procedia Comput. Sci. 2012, 12, 392–397. [Google Scholar] [CrossRef]
- Olowe, M.; Ogunsanya, M.; Best, B.; Hanif, Y.; Bajaj, S.; Vakkalagadda, V.; Fatoki, O.; Desai, S. Spectral Features Analysis for Print Quality Prediction in Additive Manufacturing: An Acoustics-Based Approach. Sensors 2024, 24, 4864. [Google Scholar] [CrossRef] [PubMed]
- Law, K.N.C.; Yu, M.; Zhang, L.; Zhang, Y.; Xu, P.; Gao, J.; Liu, J. Enhancing Printed Circuit Board Defect Detection through Ensemble Learning. In Proceedings of the 2024 IEEE 1st International Workshop on Future Intelligent Technologies for Young Researchers (FITYR), Taoyuan, Taiwan, 15–18 July 2024. [Google Scholar]
- Dong, Y.H.; Xiang, D.; Duan, G.H. Manufacturing Quality Control Method Based on Bayesian Network Model. Key Eng. Mater. 2011, 450, 292–295. [Google Scholar] [CrossRef]
- Zheng, B.; Gu, G.X. Machine Learning-Based Detection of Graphene Defects with Atomic Precision. Nano-Micro Lett. 2020, 12, 181. [Google Scholar] [CrossRef] [PubMed]
- Weiss, S.M.; Dhurandhar, A.; Baseman, R.J. Improving Quality Control by Early Prediction of Manufacturing Outcomes. In Proceedings of the 19th ACM SIGKDD International Conference on Knowledge Discovery and Data Mining, Chicago, IL, USA, 11–14 August 2013; Association for Computing Machinery: New York, NY, USA, 2013; pp. 1258–1266. [Google Scholar]
- Thomas, R.; Westphal, E.; Schnell, G.; Seitz, H. Machine Learning Classification of Self-Organized Surface Structures in Ultrashort-Pulse Laser Processing Based on Light Microscopic Images. Micromachines 2024, 15, 491. [Google Scholar] [CrossRef]
- Gauder, D.; Gölz, J.; Jung, N.; Lanza, G. Development of an Adaptive Quality Control Loop in Micro-Production Using Machine Learning, Analytical Gear Simulation, and Inline Focus Variation Metrology for Zero Defect Manufacturing. Comput. Ind. 2023, 144, 103799. [Google Scholar] [CrossRef]
- Kurkin, E.; Minaev, E.; Sedelnikov, A.; Pioquinto, J.G.Q.; Chertykovtseva, V.; Gavrilov, A. Computer Vision Technology for Short Fiber Segmentation and Measurement in Scanning Electron Microscopy Images. Technologies 2024, 12, 249. [Google Scholar] [CrossRef]
- Marassi, V.; Roda, B.; Casolari, S.; Ortelli, S.; Blosi, M.; Zattoni, A.; Costa, A.L.; Reschiglian, P. Hollow-Fiber Flow Field-Flow Fractionation and Multi-Angle Light Scattering as a New Analytical Solution for Quality Control in Pharmaceutical Nanotechnology. Microchem. J. 2018, 136, 149–156. [Google Scholar] [CrossRef]
- Zhuldybina, M.; Ropagnol, X.; Blanchard, F. Towards In-Situ Quality Control of Conductive Printable Electronics: A Review of Possible Pathways. Flex. Print. Electron. 2021, 6, 043007. [Google Scholar] [CrossRef]
- Das, R.N.; Lin, H.T.; Lauffer, J.M.; Markovich, V.R. Printable Electronics: Towards Materials Development and Device Fabrication. Circuit World 2011, 37, 38–45. [Google Scholar] [CrossRef]
- Zhuldybina, M.; Ropagnol, X.; Trudeau, C.; Bolduc, M.; Zednik, R.J.; Blanchard, F. Contactless in Situ Electrical Characterization Method of Printed Electronic Devices with Terahertz Spectroscopy. Sensors 2019, 19, 444. [Google Scholar] [CrossRef] [PubMed]
- Zhuldybina, M.; Ropagnol, X.; Bois, C.; Zednik, R.J.; Blanchard, F. Printing Accuracy Tracking with 2D Optical Microscopy and Super-Resolution Metamaterial-Assisted 1D Terahertz Spectroscopy. Npj Flex. Electron. 2020, 4, 21. [Google Scholar] [CrossRef]
- Rutz, F.; Koch, M.; Khare, S.; Moneke, M.; Richter, H.; Ewert, U. Terahertz Quality Control of Polymeric Products. Int. J. Infrared Milli Waves 2006, 27, 547–556. [Google Scholar] [CrossRef]
- Ahi, K.; Shahbazmohamadi, S.; Asadizanjani, N. Quality Control and Authentication of Packaged Integrated Circuits Using Enhanced-Spatial-Resolution Terahertz Time-Domain Spectroscopy and Imaging. Opt. Lasers Eng. 2018, 104, 274–284. [Google Scholar] [CrossRef]
- Hanke, R.; Fuchs, T.; Uhlmann, N. X-Ray Based Methods for Non-Destructive Testing and Material Characterization. Nucl. Instrum. Methods Phys. Res. Sect. A Accel. Spectrometers Detect. Assoc. Equip. 2008, 591, 14–18. [Google Scholar] [CrossRef]
- Hanke, R.; Fuchs, T.; Salamon, M.; Zabler, S. 3—X-Ray Microtomography for Materials Characterization. In Materials Characterization Using Nondestructive Evaluation (NDE) Methods; Hübschen, G., Altpeter, I., Tschuncky, R., Herrmann, H.-G., Eds.; Woodhead Publishing: Sawston, UK, 2016; pp. 45–79. ISBN 978-0-08-100040-3. [Google Scholar]
- Pfeifer, T.; Freudenberg, R.; Dussler, G.; Bröcher, B. Quality Control and Process Observation for the Micro Assembly Process. Measurement 2001, 30, 1–18. [Google Scholar] [CrossRef]
- Tosello, G.; Hansen, H.N.; Marinello, F.; Gasparin, S. Replication and Dimensional Quality Control of Industrial Nanoscale Surfaces Using Calibrated AFM Measurements and SEM Image Processing. CIRP Ann. 2010, 59, 563–568. [Google Scholar] [CrossRef]
- Wang, X.; Alshoul, M.; Deng, J.; Wang, Z. Surface Integrity Analysis and Inspection for Nanochannel Sidewalls Using the Self-Affine Fractal Model-Based Statistical Quality Control for the Atomic Force Microscopy (AFM)-Based Nanomachining Process. Manuf. Lett. 2024, 41, 536–545. [Google Scholar] [CrossRef]
- Devadasan, D.S.; Baker, M.A.; Watts, J.F. Quantitative Atomic Force Microscopy: A Statistical Treatment of High-Speed AFM Data for Quality Control Applications. Ultramicroscopy 2022, 239, 113546. [Google Scholar] [CrossRef]
- Loaldi, D.; Regi, F.; Li, D.; Giannekas, N.; Calaon, M.; Zhang, Y.; Tosello, G. Product Fingerprints for the Evaluation of Tool/Polymer Replication Quality in Injection Molding at the Micro/Nano Scale. Nanomanuf Metrol. 2021, 4, 278–288. [Google Scholar] [CrossRef]
- Calaon, M.; Hansen, H.N.; Tosello, G.; Garnaes, J.; Nørregaard, J.; Li, W. Microfluidic Chip Designs Process Optimization and Dimensional Quality Control. Microsyst. Technol. 2015, 21, 561–570. [Google Scholar] [CrossRef]
- Saeidi Aminabadi, S.; Jafari-Tabrizi, A.; Gruber, D.P.; Berger-Weber, G.; Friesenbichler, W. An Automatic, Contactless, High-Precision, High-Speed Measurement System to Provide In-Line, As-Molded Three-Dimensional Measurements of a Curved-Shape Injection-Molded Part. Technologies 2022, 10, 95. [Google Scholar] [CrossRef]
- VanDerHorn, E.; Mahadevan, S. Digital Twin: Generalization, Characterization and Implementation. Decis. Support. Syst. 2021, 145, 113524. [Google Scholar] [CrossRef]
- Modoni, G.E.; Stampone, B.; Trotta, G. Application of the Digital Twin for in Process Monitoring of the Micro Injection Moulding Process Quality. Comput. Ind. 2022, 135, 103568. [Google Scholar] [CrossRef]
- Velázquez de la Hoz, J.L.; Cheng, K. Development of an Intelligent Quality Management System for Micro Laser Welding: An Innovative Framework and Its Implementation Perspectives. Machines 2021, 9, 252. [Google Scholar] [CrossRef]
- Liu, Y.; Ma, X.; Chao, K.; Sun, F.; Chen, Z.; Shan, J.; Chen, H.; Zhao, G.; Chen, S. Simultaneously Realizing Thermal and Electromagnetic Cloaking by Multi-Physical Null Medium. OES 2024, 3, 230027-15. [Google Scholar] [CrossRef]
- Han, R.; Zhang, Y.; Jiang, Q.; Chen, L.; Cao, K.; Zhang, S.; Feng, D.; Sun, Z.; Jia, T. Ultrafast Dynamics of Femtosecond Laser-Induced High Spatial Frequency Periodic Structures on Silicon Surfaces. OES 2024, 3, 230013–230014. [Google Scholar] [CrossRef]
- Tanaka, S. Overview of MIM Technology Development in the Last 25 Years through Our μ-MIM Technology. J. Japan Soc. Powder Powder Metall. 2023, 70, 155–159. [Google Scholar] [CrossRef]
- Fu, W.; Chien, C.-F.; Chen, C.-H. Advanced Quality Control for Probe Precision Forming to Empower Virtual Vertical Integration for Semiconductor Manufacturing. Comput. Ind. Eng. 2023, 183, 109461. [Google Scholar] [CrossRef]
- Last, M.; Kandel, A. Data Mining for Process and Quality Control in the Semiconductor Industry. In Data Mining for Design and Manufacturing; Springer: Boston, MA, USA, 2001; pp. 207–234. ISBN 978-1-4757-4911-3. [Google Scholar]
- Patel, D.V.; Bonam, R.; Oberai, A.A. Deep Learning-Based Detection, Classification, and Localization of Defects in Semiconductor Processes. J. Micro/Nanolithogr. MEMS MOEMS 2020, 19, 024801. [Google Scholar] [CrossRef]
- Cooper, K. Scalable Nanomanufacturing—A Review. Micromachines 2017, 8, 20. [Google Scholar] [CrossRef]
- Cooper, K.P.; Wachter, R.F. Challenges and Opportunities in Nanomanufacturing. In Proceedings of the Instrumentation, Metrology, and Standards for Nanomanufacturing, Optics, and Semiconductors V, SPIE, San Diego, CA, USA, 24–25 August 2011; Volume 8105, pp. 7–12. [Google Scholar]
- Muthu, M.S.; Wilson, B. Challenges Posed by The Scale-Up of Nanomedicines. Nanomedicine 2012, 7, 307–309. [Google Scholar] [CrossRef]
- Liu, X.; Meng, H. Consideration for the Scale-up Manufacture of Nanotherapeutics—A Critical Step for Technology Transfer. View 2021, 2, 20200190. [Google Scholar] [CrossRef]
- Kestens, V.; Bozatzidis, V.; De Temmerman, P.-J.; Ramaye, Y.; Roebben, G. Validation of a Particle Tracking Analysis Method for the Size Determination of Nano- and Microparticles. J. Nanopart. Res. 2017, 19, 271. [Google Scholar] [CrossRef] [PubMed]
- Wilson, B.K.; Prud’homme, R.K. Nanoparticle Size Distribution Quantification from Transmission Electron Microscopy (TEM) of Ruthenium Tetroxide Stained Polymeric Nanoparticles. J. Colloid Interface Sci. 2021, 604, 208–220. [Google Scholar] [CrossRef] [PubMed]
- Huber, M.J.; Ivleva, N.P.; Booth, A.M.; Beer, I.; Bianchi, I.; Drexel, R.; Geiss, O.; Mehn, D.; Meier, F.; Molska, A.; et al. Physicochemical Characterization and Quantification of Nanoplastics: Applicability, Limitations and Complementarity of Batch and Fractionation Methods. Anal. Bioanal. Chem. 2023, 415, 3007–3031. [Google Scholar] [CrossRef]
- Mitrano, D.M.; Motellier, S.; Clavaguera, S.; Nowack, B. Review of Nanomaterial Aging and Transformations through the Life Cycle of Nano-Enhanced Products. Environ. Int. 2015, 77, 132–147. [Google Scholar] [CrossRef] [PubMed]
- López-Sanz, S.; Guzmán Bernardo, F.J.; Rodríguez Martín-Doimeadios, R.C.; Ríos, Á. Analytical Metrology for Nanomaterials: Present Achievements and Future Challenges. Anal. Chim. Acta 2019, 1059, 1–15. [Google Scholar] [CrossRef] [PubMed]
- Baer, D. The Chameleon Effect: Characterization Challenges Due to the Variability of Nanoparticles and Their Surfaces. Front. Chem. 2018, 6, 145. [Google Scholar] [CrossRef] [PubMed]
- Coty, J.-B.; Vauthier, C. Characterization of Nanomedicines: A Reflection on a Field under Construction Needed for Clinical Translation Success. J. Control Release 2018, 275, 254–268. [Google Scholar] [CrossRef]
- Munappy, A.R.; Bosch, J.; Olsson, H.H.; Arpteg, A.; Brinne, B. Data Management for Production Quality Deep Learning Models: Challenges and Solutions. J. Syst. Softw. 2022, 191, 111359. [Google Scholar] [CrossRef]
- Allan, J.; Belz, S.; Hoeveler, A.; Hugas, M.; Okuda, H.; Patri, A.; Rauscher, H.; Silva, P.; Slikker, W.; Sokull-Kluettgen, B.; et al. Regulatory Landscape of Nanotechnology and Nanoplastics from a Global Perspective. Regul. Toxicol. Pharmacol. 2021, 122, 104885. [Google Scholar] [CrossRef]
- van der Zee, M.; de Vries, C.; Masa, M.; Morales, M.; Rayo, M.; Hegger, I. Regulatory Aspects of a Nanomaterial for Imaging Therapeutic Cells. Drug Deliv. Transl. Res. 2023, 13, 2693–2703. [Google Scholar] [CrossRef]
- ISO/TC 229—Nanotechnologies. Available online: https://www.iso.org/committee/381983.html (accessed on 1 February 2025).
- ISO—07.120—Nanotechnologies. Available online: https://www.iso.org/ics/07.120/x/ (accessed on 2 February 2025).
- ISO 9001:2015. Available online: https://www.iso.org/standard/62085.html (accessed on 2 February 2025).
- ISO 14644-1:2015. Available online: https://www.iso.org/standard/53394.html (accessed on 15 February 2025).
- Siddique, I.M. Exploring the World of Sensors-Advancements in Nanotechnology. Pharm. Chem. J. 2022, 9, 160–168. [Google Scholar]
- de Sá, A.C.; Barbosa, S.C.; Raymundo-Pereira, P.A.; Wilson, D.; Shimizu, F.M.; Raposo, M.; Oliveira, O.N. Flexible Carbon Electrodes for Electrochemical Detection of Bisphenol-A, Hydroquinone and Catechol in Water Samples. Chemosensors 2020, 8, 103. [Google Scholar] [CrossRef]
- Baraton, M.-I.; Merhari, L. Advances in Air Quality Monitoring via Nanotechnology. J. Nanopart. Res. 2004, 6, 107–117. [Google Scholar] [CrossRef]
- Bastogne, T.; Caputo, F.; Prina-Mello, A.; Borgos, S.; Barberi-Heyob, M. A State of the Art in Analytical Quality-by-Design and Perspectives in Characterization of Nano-Enabled Medicinal Products. J. Pharm. Biomed. Anal. 2022, 219, 114911. [Google Scholar] [CrossRef]
- Haleem, A.; Javaid, M.; Singh, R.P.; Rab, S.; Suman, R. Applications of Nanotechnology in Medical Field: A Brief Review. Glob. Health J. 2023, 7, 70–77. [Google Scholar] [CrossRef]
- Osanna, P.H.; Durakbasa, N.M.; Yaghmaei, K.; Kräuter, L. Quality Control and Nanometrology for Micro/Nano Surface Modification of Orthopaedic/Dental Implants; Institute of Measurement Science, Slovak Academy of Sciences: Smolenice, Slovakia, 23 May 2009. [Google Scholar]
- Sharmile, N.; Davis, L. Exploring Nutritional Equity In Food Bank Supply Chains. In Proceedings of the IISE Annual Conference, Montreal, QC, Canada, 18–21 May 2024; Institute of Industrial and Systems Engineers (IISE): Atlanta, GA, USA, 2024; pp. 1318–1323. [Google Scholar]
- Sharmile, N.; Nuamah, I.A.; Davis, L.; Samanlioglu, F.; Jiang, S.; Crain, C. Predicting and Optimizing the Fair Allocation of Donations in Hunger Relief Supply Chains. Int. J. Forecast. 2025, 41, 31–50. [Google Scholar] [CrossRef]
- Monge, M.; Moreno-Arribas, M.V. Applications of Nanotechnology in Wine Production and Quality and Safety Control. In Wine Safety, Consumer Preference, and Human Health; Moreno-Arribas, M.V., Bartolomé Suáldea, B., Eds.; Springer International Publishing: Cham, Switzerland, 2016; pp. 51–69. ISBN 978-3-319-24514-0. [Google Scholar]
- Arshak, K.; Adley, C.; Moore, E.; Cunniffe, C.; Campion, M.; Harris, J. Characterisation of Polymer Nanocomposite Sensors for Quantification of Bacterial Cultures. Sens. Actuators B Chem. 2007, 126, 226–231. [Google Scholar] [CrossRef]
- Abbas, K.A.; Saleh, A.M.; Mohamed, A.; MohdAzhan, N. The Recent Advances in the Nanotechnology and Its Applications in Food Processing: A Review. J. Food Agric. Environ. 2009, 7, 14–17. [Google Scholar]
- Dong, W.; Fan, Z.; Shang, X.; Han, M.; Sun, B.; Shen, C.; Liu, M.; Lin, F.; Sun, X.; Xiong, Y.; et al. Nanotechnology-Based Optical Sensors for Baijiu Quality and Safety Control. Food Chem. 2024, 447, 138995. [Google Scholar] [CrossRef]
- Jia, J.; Wu, M.; Wang, S.; Wang, X.; Hu, Y.; Chen, H.; Yu, Y.; Shen, C.; Fu, H.; She, Y. Colorimetric Sensor Array Based on Silver Deposition of Gold Nanorods for Discrimination of Chinese White Spirits. Sens. Actuators B Chem. 2020, 320, 128256. [Google Scholar] [CrossRef]
- Zheng, M.; Wang, C.; Wang, Y.; Wei, W.; Ma, S.; Sun, X.; He, J. Green Synthesis of Carbon Dots Functionalized Silver Nanoparticles for the Colorimetric Detection of Phoxim. Talanta 2018, 185, 309–315. [Google Scholar] [CrossRef]
- García, M.; Forbe, T.; Gonzalez, E. Potential Applications of Nanotechnology in the Agro-Food Sector. Food Sci. Technol. 2010, 30, 573–581. [Google Scholar] [CrossRef]
- Das, G.; Patra, J.K.; Paramithiotis, S.; Shin, H.-S. The Sustainability Challenge of Food and Environmental Nanotechnology: Current Status and Imminent Perceptions. Int. J. Environ. Res. Public Health 2019, 16, 4848. [Google Scholar] [CrossRef]
- Pollet, J.; Delport, F.; Janssen, K.P.F.; Tran, D.T.; Wouters, J.; Verbiest, T.; Lammertyn, J. Fast and Accurate Peanut Allergen Detection with Nanobead Enhanced Optical Fiber SPR Biosensor. Talanta 2011, 83, 1436–1441. [Google Scholar] [CrossRef] [PubMed]
- He, L.; Haynes, C.L.; Diez-Gonzalez, F.; Labuza, T.P. Rapid Detection of a Foreign Protein in Milk Using IMS–SERS. J. Raman Spectrosc. 2011, 42, 1428–1434. [Google Scholar] [CrossRef]
- Branton, D.; Deamer, D.W.; Marziali, A.; Bayley, H.; Benner, S.A.; Butler, T.; Di Ventra, M.; Garaj, S.; Hibbs, A.; Huang, X.; et al. The Potential and Challenges of Nanopore Sequencing. Nat. Biotechnol. 2008, 26, 1146–1153. [Google Scholar] [CrossRef] [PubMed]
- Han, D.; Hong, J.; Kim, H.C.; Sung, J.H.; Lee, J.B. Multiplexing Enhancement for the Detection of Multiple Pathogen DNA. J. Nanosci. Nanotechnol. 2013, 13, 7295–7299. [Google Scholar] [CrossRef]
- Dasgupta, N.; Ranjan, S.; Mundekkad, D.; Ramalingam, C.; Shanker, R.; Kumar, A. Nanotechnology in Agro-Food: From Field to Plate. Food Res. Int. 2015, 69, 381–400. [Google Scholar] [CrossRef]
- Hsu, H.-L.; Jehng, J.-M. Synthesis and Characterization of Carbon Nanotubes on Clay Minerals and Its Application to a Hydrogen Peroxide Biosensor. Mater. Sci. Eng. C 2009, 29, 55–61. [Google Scholar] [CrossRef]
- Tanner, D.M. MEMS Reliability: Where Are We Now? Microelectron. Reliab. 2009, 49, 937–940. [Google Scholar] [CrossRef]
- Arney, S. Designing for MEMS Reliability. MRS Bull. 2001, 26, 296–299. [Google Scholar] [CrossRef]
- Kapoor, D.U.; Garg, R.; Saini, P.K.; Gaur, M.; Prajapati, B.G. Nanomedicine Breakthrough: Cyclodextrin-Based Nano Sponges Revolutionizing Cancer Treatment. Nano-Struct. Nano-Objects 2024, 40, 101358. [Google Scholar] [CrossRef]
- Aifantis, E.C. Exploring the Applicability of Gradient Elasticity to Certain Micro/Nano Reliability Problems. Microsyst. Technol. 2009, 15, 109–115. [Google Scholar] [CrossRef]
- Kim, B.; Candler, R.; Hopcroft, M.; Agarwal, M.; Park, W.-T.; Kenny, T. Frequency Stability of Wafer-Scale Film Encapsulated Silicon Based MEMS Resonators. Sens. Actuators A-Phys. 2007, 136, 125–131. [Google Scholar] [CrossRef]
- Goldsmith, C.; Forehand, D.; Scarbrough, D.; Peng, Z.; Palego, C.; Hwang, J.; Clevenger, J. Understanding and Improving Longevity in RF MEMS Capacitive Switches. In Proceedings of the SPIE—The International Society for Optical Engineering, San Jose, CA, USA, 19–24 January 2008; Volume 6884, pp. 1–10. [Google Scholar]
- Abbott, W.H.; Campbell, W.E. Frictional Polymer Formation on Precious Metals-Experimental Observations. In Proceedings of the 9th Int. Elect. Contact Phenomena Conf, Chicago, IL, USA, 11 September 1978; pp. 359–363. [Google Scholar]
- Patel, C.D.; Rebeiz, G.M. A High-Reliability High-Linearity High-Power RF MEMS Metal-Contact Switch for DC–40-GHz Applications. IEEE Trans. Microw. Theory Tech. 2012, 60, 3096–3112. [Google Scholar] [CrossRef]
- Do, C.; Lishchynska, M.; Delaney, K.; Fitzgerald, P.; Goggin, R.; Hill, M. Model-Based Analysis of Switch Degradation Effects during Lifetime Testing. In Proceedings of the 2012 IEEE 25th International Conference on Micro Electro Mechanical Systems (MEMS), Paris, France, 29 January–2 February 2012; pp. 460–463. [Google Scholar]
- van Spengen, W.M.; Czarnecki, P.; Puers, R.; van Beek, J.T.M.; De Wolf, I. The Influence of the Package Environment on the Functioning and Reliability of RF-MEMS Switches. In Proceedings of the 2005 IEEE International Reliability Physics Symposium, San Jose, CA, USA, 17 April 2005; pp. 337–341. [Google Scholar]
- Vigna, B. Future of MEMS: An Industry Point of View. In Proceedings of the EuroSime 2006—7th International Conference on Thermal, Mechanical and Multiphysics Simulation and Experiments in Micro-Electronics and Micro-Systems, Como, Italy, 24–26 April 2006; p. 8, ISBN 978-1-4244-0275-5. [Google Scholar]
- Choa, S.-H. Reliability of MEMS Packaging: Vacuum Maintenance and Packaging Induced Stress. Microsyst. Technol. 2005, 11, 1187–1196. [Google Scholar] [CrossRef]
- Krondorfer, R.H.; Kim, Y.K. Packaging Effect on MEMS Pressure Sensor Performance. IEEE Trans. Compon. Packag. Technol. 2007, 30, 285–293. [Google Scholar] [CrossRef]
- Lee, Y.C.; Parviz, B.A.; Chiou, J.A.; Chen, S. Packaging for Microelectromechanical and Nanoelectromechanical Systems. IEEE Trans. Adv. Packag. 2003, 26, 217–226. [Google Scholar] [CrossRef]
- Pieters, P. Wafer Level Packaging of Micro/Nanosystems. In Proceedings of the 5th IEEE Conference on Nanotechnology, Nagoya, Japan, 11–15 July 2005; pp. 130–133. [Google Scholar]
- Hsu, T.-R. Reliability in MEMS Packaging. In Proceedings of the 2006 IEEE International Reliability Physics Symposium Proceedings, San Jose, CA, USA, 26–30 March 2006; pp. 398–402. [Google Scholar]
- Carton, A.; Christodoulou, C.G.; Dyck, C.; Nordquist, C. Investigating the Impact of Carbon Contamination on RF MEMS Reliability. In Proceedings of the 2006 IEEE Antennas and Propagation Society International Symposium, Albuquerque, NM, USA, 9–14 July 2006; pp. 193–196. [Google Scholar]
- Liu, J.; Shi, Y.; Li, P.; Tang, J.; Zhao, R.; Zhang, H. Experimental Study on the Package of High-g Accelerometer. Sens. Actuators A Phys. 2012, 173, 1–8. [Google Scholar] [CrossRef]
- Frear, D.R.; Burchett, S.N.; Morgan, H.S.; Lau, J.H. Mechanics of Solder Alloy Interconnects; Springer Science & Business Media: Berlin/Heidelberg, Germany, 1994; ISBN 978-0-442-01505-3. [Google Scholar]
- Schubert, A.; Dudek, R.; Walter, H.; Jung, E.; Gollhardt, A.; Michel, B. Lead-Free Flip-Chip Solder Interconnects—Materials Mechanics and Reliability Issues. In Proceedings of the Micromaterials and Nanomaterials, Berlin, Germany, 1 January 2002; pp. 12–25. [Google Scholar]
- Schubert, A.; Dudek, R.; Auerswald, E.; Gollbardt, A.; Michel, B.; Reichl, H. Fatigue Life Models for SnAgCu and SnPb Solder Joints Evaluated by Experiments and Simulation. In Proceedings of the 53rd Electronic Components and Technology Conference, New Orleans, LA, USA, 27–30 May 2003; pp. 603–610. [Google Scholar] [CrossRef]
- Déplanque, S. Lifetime Prediction for Solder Die-Attach in Power Applications by Means of Primary and Secondary Creep. Ph.D. Thesis, BTU Cottbus—Senftenberg, Senftenberg, Germany, 2007. [Google Scholar]
- Kaulfersch, E.; Rzepka, S.; Ganeshan, V.; Müller, A.; Michel, B. Fast Shear Testing and FEM Simulations for Determination of Dynamic Mechanical Behavior of SnAgCu BGA Solder Joints. In Proceedings of the 2007 International Conference on Thermal, Mechanical and Multi-Physics Simulation Experiments in Microelectronics and Micro-Systems, EuroSime, London, UK, 15–18 April 2007. [Google Scholar]
- Weinberg, K.; Müller, W.H. A Strategy for Damage Assessment of Thermally Stressed Copper Vias in Microelectronic Printed Circuit Boards. Microelectron. Reliab. 2008, 48, 68–82. [Google Scholar] [CrossRef]
- Darveaux, R.; Yang, J.; Sheridan, R.; Buella, B.; Villareal, P. RF PA Module Substrate via Reliability. In Proceedings of the 53rd Electronic Components and Technology Conference, New Orleans, LA, USA, 27–30 May 2003; pp. 1181–1189. [Google Scholar]
- May, D.; Wunderle, B.; Ras, M.A.; Faust, W.; Gollhard, A.; Schacht, R.; Michel, B. Material Characterization and Non-Destructive Failure Analysis by Transient Pulse Generation and IR-Thermography. In Proceedings of the 2008 14th International Workshop on Thermal Inveatigation of ICs and Systems, Rome, Italy, 24–26 September 2008; pp. 47–51. [Google Scholar]
- Ramm, P.; Wolf, M.J.; Klumpp, A.; Wieland, R.; Wunderle, B.; Michel, B.; Reichl, H. Through Silicon via Technology—Processes and Reliability for Wafer-Level 3D System Integration. In Proceedings of the 2008 58th Electronic Components and Technology Conference, Lake Buena Vista, FL, USA, 27–30 May 2008; pp. 841–846. [Google Scholar]
- Matsunaga, T.; Uegai, Y. Thermal Fatigue Life Evaluation of Aluminum Wire Bonds. In Proceedings of the 2006 1st Electronic System Integration Technology Conference, Dresden, Germany, 5–7 September 2006; Volume 2, pp. 726–731. [Google Scholar]
- Wolf, M.J.; Dretschkow, T.; Wunderle, B.; Jurgensen, N.; Engelmann, G.; Ehrmann, O.; Uhlig, A.; Michel, B.; Reichl, H. High Aspect Ratio TSV Copper Filling with Different Seed Layers. In Proceedings of the 2008 58th Electronic Components and Technology Conference, Lake Buena Vista, FL, USA, 27–30 May 2008; pp. 563–570. [Google Scholar]
- Wunderle, B.; Michel, B. Lifetime Modelling for Microsystems Integration: From Nano to Systems. Microsyst. Technol. 2009, 15, 799–812. [Google Scholar] [CrossRef]
- Su, Y.-C.; Kim, J.; Cheng, Y.-T.; Chiao, M.; Lin, L. Packaging and Reliability Issues in Micro/Nano Systems. In Springer Handbook of Nanotechnology; Springer: Berlin/Heidelberg, Germany, 2017; pp. 1505–1539. ISBN 978-3-662-54357-3. [Google Scholar]
- Tee, B.C.K.; Ouyang, J. Soft Electronically Functional Polymeric Composite Materials for a Flexible and Stretchable Digital Future. Adv. Mater. 2018, 30, 1802560. [Google Scholar] [CrossRef]
- Kayser, L.V.; Lipomi, D.J. Stretchable Conductive Polymers and Composites Based on PEDOT and PEDOT:PSS. Adv. Mater. 2019, 31, 1806133. [Google Scholar] [CrossRef] [PubMed]
- Gao, D.; Lv, J.; Lee, P.S. Natural Polymer in Soft Electronics: Opportunities, Challenges, and Future Prospects. Adv. Mater. 2022, 34, 2105020. [Google Scholar] [CrossRef] [PubMed]
- Niu, W.; Liu, X. Stretchable Ionic Conductors for Soft Electronics. Macromol. Rapid Commun. 2022, 43, 2200512. [Google Scholar] [CrossRef] [PubMed]
- Lee, H.-R.; Kim, C.-C.; Sun, J.-Y. Stretchable Ionics – A Promising Candidate for Upcoming Wearable Devices. Adv. Mater. 2018, 30, 1704403. [Google Scholar] [CrossRef]
- Matsuhisa, N.; Chen, X.; Bao, Z.; Someya, T. Materials and Structural Designs of Stretchable Conductors. Chem. Soc. Rev. 2019, 48, 2946–2966. [Google Scholar] [CrossRef]
- Huang, Q.; Zhu, Y. Printing Conductive Nanomaterials for Flexible and Stretchable Electronics: A Review of Materials, Processes, and Applications. Adv. Mater. Technol. 2019, 4, 1800546. [Google Scholar] [CrossRef]
- Kim, D.C.; Shim, H.J.; Lee, W.; Koo, J.H.; Kim, D.-H. Material-Based Approaches for the Fabrication of Stretchable Electronics. Adv. Mater. 2020, 32, 1902743. [Google Scholar] [CrossRef]
- Ding, S.; Ying, J.; Chen, F.; Fu, L.; Lv, Y.; Zhao, S.; Ji, G. Highly Stretchable Conductors Comprising Composites of Silver Nanowires and Silver Flakes. J. Nanopart Res. 2021, 23, 111. [Google Scholar] [CrossRef]
- Wang, T.; Liu, Q.; Liu, H.; Xu, B.; Xu, H. Printable and Highly Stretchable Viscoelastic Conductors with Kinematically Reconstructed Conductive Pathways. Adv. Mater. 2022, 34, 2202418. [Google Scholar] [CrossRef]
- Tanner, D.M.; Walraven, J.A.; Irwin, L.W.; Dugger, M.T.; Smith, N.F.; Eaton, W.P.; Miller, W.M.; Miller, S.L. The Effect of Humidity on the Reliability of a Surface Micromachined Microengine. In Proceedings of the 1999 IEEE International Reliability Physics Symposium Proceedings, 37th Annual (Cat. No. 99CH36296), San Diego, CA, USA, 23–25 March 1999; pp. 189–197. [Google Scholar]
- Patton, S.T.; Cowan, W.D.; Zabinski, J.S. Performance and Reliability of a New MEMS Electrostatic Lateral Output Motor. In Proceedings of the 1999 IEEE International Reliability Physics Symposium Proceedings, 37th Annual (Cat. No. 99CH36296), San Diego, CA, USA, 23–25 March 1999; pp. 179–188. [Google Scholar]
- Van Arsdell, W.W.; Brown, S.B. Subcritical Crack Growth in Silicon MEMS. J. Microelectromech. Syst. 1999, 8, 319–327. [Google Scholar] [CrossRef]
- Cao, Y.; Tschanz, J.; Bose, P. Guest Editors’ Introduction: Reliability Challenges in Nano-Cmos Design. IEEE Des. Test. Comput. 2009, 26, 6–7. [Google Scholar] [CrossRef]
- Kuo, W. Challenges Related to Reliability in Nano Electronics. IEEE Trans. Reliab. 2006, 55, 569–570. [Google Scholar] [CrossRef]
- Lv, J.; Thangavel, G.; Lee, P.S. Reliability of Printed Stretchable Electronics Based on Nano/Micro Materials for Practical Applications. Nanoscale 2023, 15, 434–449. [Google Scholar] [CrossRef] [PubMed]
- Romig, A.D.; McWhorter, P.J. Opportunities and Challenges in MEMS Commercialization. Vac. Coat. Technol. Mag. 2001. [Google Scholar]
- Stark, B. MEMS Reliability Assurance Guidelines for Space Applications. Jet Propulsion Laboratory (JPL): Pasadena, CA, USA, 1999. [Google Scholar]
- Schijve, J.; Campoli, G.; Monaco, A. Fatigue of Structures and Secondary Bending in Structural Elements. Int. J. Fatigue 2009, 31, 1111–1123. [Google Scholar] [CrossRef]
- Heinz, D.B.; Hong, V.A.; Ng, E.J.; Ahn, C.H.; Yang, Y.; Kenny, T.W. Characterization of Stiction Forces in Ultra-Clean Encapsulated MEMS Devices. In Proceedings of the 2014 IEEE 27th International Conference on Micro Electro Mechanical Systems (MEMS), San Francisco, CA, USA, 26–30 January 2014; pp. 588–591. [Google Scholar]
- Zhang, Y.; Zhao, Y. Flexural Contact in MEMS Stiction. Int. J. Solids Struct. 2012, 49, 2203–2214. [Google Scholar] [CrossRef][Green Version]
- Ku, I.S.Y.; Reddyhoff, T.; Holmes, A.S.; Spikes, H.A. Wear of Silicon Surfaces in MEMS. Wear 2011, 271, 1050–1058. [Google Scholar] [CrossRef]
- Younis, M.I.; Jordy, D.; Pitarresi, J.M. Computationally Efficient Approaches to Characterize the Dynamic Response of Microstructures under Mechanical Shock. J. Microelectromech. Syst. 2007, 16, 628–638. [Google Scholar] [CrossRef]
- Srikar, V.T.; Senturia, S.D. The Reliability of Microelectromechanical Systems (MEMS) in Shock Environments. J. Microelectromech. Syst. 2002, 11, 206–214. [Google Scholar] [CrossRef]
- Bao, M.; Yang, H. Squeeze Film Air Damping in MEMS. Sens. Actuators A Phys. 2007, 136, 3–27. [Google Scholar] [CrossRef]
- Khanna, V.K. Adhesion–Delamination Phenomena at the Surfaces and Interfaces in Microelectronics and MEMS Structures and Packaged Devices. J. Phys. D Appl. Phys. 2010, 44, 034004. [Google Scholar] [CrossRef]
- Namazu, T.; Isono, Y. High-Cycle Fatigue Test of Nanoscale Si and SiO/Sub 2/Wires Based on AFM Technique. In Proceedings of the Sixteenth Annual International Conference on Micro Electro Mechanical Systems, Kyoto, Japan, 23 January 2003; pp. 662–665. [Google Scholar]
- Langfelder, G.; Dellea, S.; Rey, P.; Berthelot, A.; Longoni, A. Investigation of the Fatigue Origin and Propagation in Submicrometric Silicon Piezoresistive Layers. In Proceedings of the 2014 IEEE 27th International Conference on Micro Electro Mechanical Systems (MEMS), San Francisco, CA, USA, 26–30 January 2014; pp. 640–643. [Google Scholar]
- Ando, T.; Shikida, M.; Sato, K. Tensile-Mode Fatigue Testing of Silicon Films as Structural Materials for MEMS. Sens. Actuators A Phys. 2001, 93, 70–75. [Google Scholar] [CrossRef]
- Komai, K.; Minoshima, K.; Inoue, S. Fracture and Fatigue Behavior of Single Crystal Silicon Microelements and Nanoscopic AFM Damage Evaluation. Microsyst. Technol. 1998, 5, 30–37. [Google Scholar] [CrossRef]
- Kahn, H.; Ballarini, R.; Bellante, J.J.; Heuer, A.H. Fatigue Failure in Polysilicon Not Due to Simple Stress Corrosion Cracking. Science 2002, 298, 1215–1218. [Google Scholar] [CrossRef] [PubMed]
- Rafiee, P.; Khatibi, G. A Fast Reliability Assessment Method for Si MEMS Based Microcantilever Beams. Microelectron. Reliab. 2014, 54, 2180–2184. [Google Scholar] [CrossRef]
- Muhlstein, C.L.; Howe, R.T.; Ritchie, R.O. Fatigue of Polycrystalline Silicon for Microelectromechanical System Applications: Crack Growth and Stability under Resonant Loading Conditions. Mech. Mater. 2004, 36, 13–33. [Google Scholar] [CrossRef]
- Varvani-Farahani, A. Silicon MEMS Components: A Fatigue Life Assessment Approach. Microsyst. Technol. 2005, 11, 129–134. [Google Scholar] [CrossRef]
- Van Spengen, W.M. MEMS Reliability from a Failure Mechanisms Perspective. Microelectron. Reliab. 2003, 43, 1049–1060. [Google Scholar] [CrossRef]
- Li, X.; Bhushan, B. Fatigue Studies of Nanoscale Structures for MEMS/NEMS Applications Using Nanoindentation Techniques. Surf. Coat. Technol. 2003, 163, 521–526. [Google Scholar] [CrossRef]
- Dadgour, H.F.; Hussain, M.M.; Cassell, A.M.; Singh, N.R.; Banerjee, K. Impact of Scaling on the Performance and Reliability Degradation of Metal-Contacts in NEMS Devices. In Proceedings of the IEEE International Reliability Physics Symposium, Monterey, CA, USA, 10 April 2011; pp. 280–289. [Google Scholar]
- He, Y.; Li, G.; Hwang, K.-H.; Boluk, Y.; Claesson, P. Nano-Scale Mechanical and Wear Properties of a Corrosion Protective Coating Reinforced by Cellulose Nanocrystals—Initiation of Coating Degradation. Appl. Surf. Sci. 2021, 537, 147789. [Google Scholar] [CrossRef]
- Auersperg, J.; Kieselstein, E.; Schubert, A.; Michel, B. Mixed Mode Interfacial Fracture Toughness Evaluation for Flip-Chip Assemblies and CSP Based on Fracture Mechanics Approaches. In Proceedings of the ASME International Mechanical Engineering Congress and Exposition, New York, NY, USA, 11–16 November 2001; American Society of Mechanical Engineers: New York, NY, USA; Volume 35715, pp. 89–94. [Google Scholar]
- Dressler, M.; Becker, K.F.; Wunderle, B.; Auersperg, J.; Reichl, H. Application of Interfacial Fracture Mechanics Approach for Obtaining Design Rules for Flip Chip Interconnections. Microsyst. Technol. 2009, 15, 83–88. [Google Scholar] [CrossRef]
- Yao, Q.; Qu, J. Interfacial versus Cohesive Failure on Polymer-Metal Interfaces in Electronic Packaging—Effects of Interface Roughness. J. Electron. Packag. 2002, 124, 127–134. [Google Scholar] [CrossRef]
- Schlottig, G.; Pape, H.; Wunderle, B.; Ernst, L.J. Induced Delamination of Silicon-Molding Compound Interfaces. In Proceedings of the EuroSimE 2009-10th International Conference on Thermal, Mechanical and Multi-Physics Simulation and Experiments in Microelectronics and Microsystems, Delft, The Netherlands, 26–29 April 2009; pp. 1–4. [Google Scholar]
- Shirangi, M.H.; Michel, B. Mechanism of Moisture Diffusion, Hygroscopic Swelling, and Adhesion Degradation in Epoxy Molding Compounds. In Moisture Sensitivity of Plastic Packages of IC Devices; Fan, X.J., Suhir, E., Eds.; Springer: Boston, MA, USA, 2010; pp. 29–69. ISBN 978-1-4419-5718-4. [Google Scholar]
- Shirangi, M.H.; Müller, W.H.; Michel, B. Determination of Copper/EMC Interface Fracture Toughness during Manufacturing, Moisture Preconditioning and Solder Reflow Process of Semiconductor Packages. In Proceedings of the 12th International Conference on Fracture, Ottowa, ON, CA, 12–17 July 2009; Volume 3, pp. 1641–1650. [Google Scholar]
- Ernst, L.J.; Xiao, A.; Wunderle, B.; Jansen, K.M.; Pape, H. Interface Characterization and Failure Modeling for Semiconductor Packages. In Proceedings of the 2008 10th Electronics Packaging Technology Conference, Singapore, 9–12 December 2008; pp. 808–815. [Google Scholar]
- Liu, J.; Lu, X.; Cao, L. Reliability Aspects of Electronics Packaging Technology Using Anisotropic Conductive Adhesives. J. Shanghai Univ. 2007, 11, 1–16. [Google Scholar] [CrossRef]
- Caers, J.; De Vries, J.W.C.; Zhao, X.J.; Wong, E.H. Some Characteristics of Anisotropic Conductive and Non-Conductive Adhesive Flip Chip on Flex Interconnections. JSTS J. Semicond. Technol. Sci. 2003, 3, 122–131. [Google Scholar]
- Wunderle, B.; Kallmayer, C.; Walter, H.; Braun, T.; Gollhardt, A.; Michel, B.; Reichl, H. Failure Modeling of ACA-Glued Flip-Chip on Flex Assemblies. Microsyst. Technol. 2009, 15, 3–15. [Google Scholar] [CrossRef]
- Zaghloul, U.; Papaioannou, G.; Bhushan, B.; Coccetti, F.; Pons, P.; Plana, R. On the Reliability of Electrostatic NEMS/MEMS Devices: Review of Present Knowledge on the Dielectric Charging and Stiction Failure Mechanisms and Novel Characterization Methodologies. Microelectron. Reliab. 2011, 51, 1810–1818. [Google Scholar] [CrossRef]
- Fu, Z.; Panula, V.; Khorramdel, B.; Mäntysalo, M. Rolling Reliability of Polyurethane and Polyurethane-Acrylic ICAs Interconnections on Printed Stretchable Electronics. Microelectron. Reliab. 2021, 119, 114067. [Google Scholar] [CrossRef]
- Ping, Y.; Ning Bo, L.; Daoguo, Y.; Ernst, L.J. Sliding Simulation for Adhesion Problems in Micro Gear Trains Based on an Atomistic Simplified Model. Microsyst. Technol. 2006, 12, 1125–1131. [Google Scholar] [CrossRef]
- Deb, N.; Blanton, R.D. Analysis of Failure Sources in Surface-Micromachined MEMS. In Proceedings of the Proceedings International Test Conference 2000 (IEEE Cat. No. 00CH37159), Atlantic City, NJ, USA, 3–5 October 2000; pp. 739–749. [Google Scholar]
- Bhushan, B.; Kasai, T.; Kulik, G.; Barbieri, L.; Hoffmann, P. AFM Study of Perfluoroalkylsilane and Alkylsilane Self-Assembled Monolayers for Anti-Stiction in MEMS/NEMS. Ultramicroscopy 2005, 105, 176–188. [Google Scholar] [CrossRef]
- Yang, C.-Y.; Cheng, Y.-T.; Hsu, W.-S. The Investigation of Nano-Roughening Effect on the Reliability Enhancement of Adhesive Bond for NEMS Manufacture Application. IEEE Trans. Adv. Packag. 2010, 33, 356–361. [Google Scholar] [CrossRef]
- Mazyar, O.A.; Jennings, G.K.; McCabe, C. Frictional Dynamics of Alkylsilane Monolayers on SiO2 : Effect of 1- n -Butyl-3-Methylimidazolium Nitrate as a Lubricant. Langmuir 2009, 25, 5103–5110. [Google Scholar] [CrossRef] [PubMed]
- Shea, H.R.; Gasparyan, A.; Chan, H.B.; Arney, S.; Frahm, R.E.; López, D.; Jin, S.; McConnell, R.P. Effects of Electrical Leakage Currents on MEMS Reliability and Performance. IEEE Trans. Device Mater. Reliab. 2004, 4, 198–207. [Google Scholar] [CrossRef]
- Zhang, W.-M.; Meng, G.; Chen, D.I. Stability, Nonlinearity and Reliability of Electrostatically Actuated MEMS Devices. Sensors 2007, 7, 760–796. [Google Scholar] [CrossRef]
- Zaghloul, U.; Bhushan, B.; Papaioannou, G.; Coccetti, F.; Pons, P.; Plana, R. Nanotribology-Based Novel Characterization Techniques for the Dielectric Charging Failure Mechanism in Electrostatically Actuated NEMS/MEMS Devices Using Force–Distance Curve Measurements. J. Colloid. Interface Sci. 2012, 365, 236–253. [Google Scholar] [CrossRef] [PubMed]
- Niknahad, M.; Hübner, M.; Becker, J. Reliability Analysis and Improvement in Nano Scale Design. In Proceedings of the Reliability Analysis and Improvement in Nano Scale Design, Lixouri, Greece, 5–7 July 2010; pp. 299–303. [Google Scholar]
- Gaikwad, A.; Desai, S. Molecular Dynamics Investigation of the Deformation Mechanism of Gold with Variations in Mold Profiles during Nanoimprinting. Materials 2021, 14, 2548. [Google Scholar] [CrossRef]
- Gaikwad, A.; Olowe, M.; Desai, S. Deformation Mechanism of Aluminum, Copper, and Gold in Nanoimprint Lithography Using Molecular Dynamics Simulation. Nanomaterials 2023, 13, 3104. [Google Scholar] [CrossRef]
- Marquetti, I.; Desai, S. Nanoscale Topographical Effects on the Adsorption Behavior of Bone Morphogenetic Protein-2 on Graphite. Int. J. Mol. Sci. 2022, 23, 2432. [Google Scholar] [CrossRef] [PubMed]
- Marquetti, I.; Desai, S. An Atomistic Investigation of Adsorption of Bone Morphogenetic Protein-2 on Gold with Nanoscale Topographies. Surfaces 2022, 5, 176–185. [Google Scholar] [CrossRef]
- Odujole, J.; Desai, S. Atomistic Investigation of Material Deformation Behavior of Polystyrene in Nanoimprint Lithography. Surfaces 2020, 3, 649–663. [Google Scholar] [CrossRef]
- Odujole, J.; Desai, S. Molecular Dynamics Simulation of Poly Acrylic Acid as a Resist Material for Thermal Nanoimprint Lithography Processes. In Proceedings of the Industrial Engineers Research Conference, Dubai, United Arab Emirates, 10–12 March 2020. [Google Scholar]
- Odujole, J.I.; Desai, S. Molecular Dynamics Investigation of Material Deformation Behavior of PMMA in Nanoimprint Lithography. AIP Adv. 2020, 10, 095102. [Google Scholar] [CrossRef]
- Spraul, M.; Nüchter, W.; Möller, A.; Wunderle, B.; Michel, B. Reliability of SnPb and Pb-Free Flip–Chips under Different Test Conditions. Microelectron. Reliab. 2007, 47, 252–258. [Google Scholar] [CrossRef]
- Zhang, G.-Q.; Van Driel, W.D.; Fan, X.J. Mechanics of Microelectronics; Springer Science & Business Media: Berlin/Heidelberg, Germany, 2006; Volume 141. [Google Scholar]
- Bâzu, M.; Gălăţeanu, L.; Ilian, V.E.; Loicq, J.; Habraken, S.; Collette, J.-P. Quantitative Accelerated Life Testing of MEMS Accelerometers. Sensors 2007, 7, 2846–2859. [Google Scholar] [CrossRef] [PubMed]
- Ruan, J.; Nolhier, N.; Papaioannou, G.J.; Trémouilles, D.; Puyal, V.; Villeneuve, C.; Idda, T.; Coccetti, F.; Plana, R. Accelerated Lifetime Test of RF-MEMS Switches under ESD Stress. Microelectron. Reliab. 2009, 49, 1256–1259. [Google Scholar] [CrossRef]
- Rau, I.; Becker, K.-F.; Wunderle, B.; Reichl, H. Rapid Interface Reliability Testing of Flip Chip Encapsulants. In Proceedings of the 2007 Proceedings 57th Electronic Components and Technology Conference, Reno, NV, USA, 29 May–1 June 2007; pp. 1514–1521. [Google Scholar]
- Szucs, Z.; Nagy, G.; Hodossy, S.; Rencz, M.; Poppe, A. Vibration Combined High Temperature Cycle Tests for Capacitive MEMS Accelerometers. In Proceedings of the 2007 13th International Workshop on Thermal Investigation of ICs and Systems (THERMINIC), Budapest, Hungary, 17–19 September 2007; pp. 215–219. [Google Scholar]
- Liu, Y.; Sun, B. Remaining Useful Life Prediction of MEMS Sensors Used in Automotive under Random Vibration Loading. In Proceedings of the 2013 Proceedings Annual Reliability and Maintainability Symposium (RAMS), Orlando, FL, USA, 28–31 January 2013; pp. 1–6. [Google Scholar]
- Marozau, I.; Auchlin, M.; Pejchal, V.; Souchon, F.; Vogel, D.; Lahti, M.; Saillen, N.; Sereda, O. Reliability Assessment and Failure Mode Analysis of MEMS Accelerometers for Space Applications. Microelectron. Reliab. 2018, 88–90, 846–854. [Google Scholar] [CrossRef]
- Yuan, T.; Kuo, Y. Bayesian Analysis of Hazard Rate, Change Point, and Cost-Optimal Burn-in Time for Electronic Devices. IEEE Trans. Reliab. 2010, 59, 132–138. [Google Scholar] [CrossRef]
- Kim, D.-H.; Kim, M.-W.; Jeon, J.-W.; Lim, K.S.; Yoon, J.-B. Mechanical Reliability of a Digital Micromirror with Interdigitated Cantilevers. J. Microelectromech. Syst. 2010, 19, 1197–1206. [Google Scholar] [CrossRef]
- Isono, Y. Micro/Nano Materials Testing for Reliable Design of MEMS/NEMS. In Proceedings of the Micro-Nanomechatronics and Human Science, 2004 and The Fourth Symposium Micro-Nanomechatronics for Information-Based Society, Nagoya, Japan, 31 October–3 November 2004; pp. 33–38. [Google Scholar]
- Rouhi, M.; Nepal, R.; Chathanat, S.; Kotak, N.; Johnston, N.; Ansariyan, A.; Kaur, K.; Patel, K.; Zhou, N.; Shaker, G. Wireless Battery-Free Self-Powered Water Leak Detection Through Hydroelectric Energy Harvesting. IEEE Sens. J. 2024, 24, 37822–37835. [Google Scholar] [CrossRef]
- Lee, J.-O.; Kim, M.-W.; Ko, S.-D.; Kang, H.-O.; Bae, W.-H.; Kang, M.-H.; Kim, K.-N.; Yoo, D.-E.; Yoon, J.-B. 3-Terminal Nanoelectromechanical Switching Device in Insulating Liquid Media for Low Voltage Operation and Reliability Improvement. In Proceedings of the 2009 IEEE International Electron Devices Meeting (IEDM), Baltimore, MD, USA, 7–9 December 2009; pp. 1–4. [Google Scholar]
- Lou, L.; Yan, H.; He, C.; Park, W.-T.; Kwong, D.-L.; Lee, C. Characterization of Si Nanowires-Based Piezoresistive Pressure Sensor by Dynamic Cycling Test. In Proceedings of the 2012 19th IEEE International Symposium on the Physical and Failure Analysis of Integrated Circuits, Singapore, 2–6 July 2012; IEEE: Piscataway, NJ, USA; pp. 1–4. [Google Scholar]
- Totaro, M.; Bruschi, P.; Pennelli, G. Top down Fabricated Silicon Nanowire Networks for Thermoelectric Applications. Microelectron. Eng. 2012, 97, 157–161. [Google Scholar] [CrossRef]
- Passi, V.; Bhaskar, U.; Pardoen, T.; Sodervall, U.; Nilsson, B.; Petersson, G.; Hagberg, M.; Raskin, J.-P. High-Throughput on-Chip Large Deformation of Silicon Nanoribbons and Nanowires. J. Microelectromech. Syst. 2012, 21, 822–829. [Google Scholar] [CrossRef]
- Dadgour, H.; Cassell, A.M.; Banerjee, K. Scaling and Variability Analysis of CNT-Based NEMS Devices and Circuits with Implications for Process Design. In Proceedings of the 2008 IEEE International Electron Devices Meeting, San Francisco, CA, USA, 15–17 December 2008; pp. 1–4. [Google Scholar]
- Shaw, A.; Sriramula, S.; Gosling, P.D.; Chryssanthopoulos, M.K. A Critical Reliability Evaluation of Fibre Reinforced Composite Materials Based on Probabilistic Micro and Macro-Mechanical Analysis. Compos. Part B 2010, 41, 446–453. [Google Scholar] [CrossRef]
- Hemmingsen, J.K.; Enemark, M.H.; Sørensen, E.F.; Lauridsen, K.L.; Hamilton-Dutoit, S.J.; Kridel, R.; Honoré, B.; Ludvigsen, M. Proteomic Profiling Identifies Predictive Signatures for Progression Risk in Patients with Advanced-Stage Follicular Lymphoma. Cancers 2024, 16, 3278. [Google Scholar] [CrossRef]
- Park, E.; Heo, E.H.; Chung, H.; Jin, S.; Guo, S.; Hahm, E.; Park, Y.; Chang, H.; Jung, Y.M. Surface-Enhanced Raman Spectroscopy Monitoring of Enzymatic Domino Reactions on Ag Nanoshells for Sensitive Metabolite Detection. ACS Appl. Nano Mater. 2024, 7, 22908–22915. [Google Scholar] [CrossRef]
- Huang, Q. Physics-Driven Bayesian Hierarchical Modeling of the Nanowire Growth Process at Each Scale. IIE Trans. 2010, 43, 1–11. [Google Scholar] [CrossRef]
- Lundia, Y.; Jain, K.; Krishna, M.V.; Tiwari, M.K.; Raj, B. Solving Quality and Reliability Optimization Problems for MEMS with Degradation Data. In Materials and Failures in MEMS and NEMS; John Wiley & Sons, Ltd.: Hoboken, NJ, USA, 2015; pp. 381–399. ISBN 978-1-119-08388-7. [Google Scholar]
- Jiang, L.; Feng, Q.; Coit, D.W. Reliability and Maintenance Modeling for Dependent Competing Failure Processes with Shifting Failure Thresholds. IEEE Trans. Reliab. 2012, 61, 932–948. [Google Scholar] [CrossRef]
- Peng, H.; Feng, Q.; Coit, D.W. Simultaneous Quality and Reliability Optimization for Microengines Subject to Degradation. IEEE Trans. Reliab. 2009, 58, 98–105. [Google Scholar] [CrossRef]
- Ye, Z.-S.; Shen, Y.; Xie, M. Degradation-Based Burn-in with Preventive Maintenance. Eur. J. Oper. Res. 2012, 221, 360–367. [Google Scholar] [CrossRef]
- Peng, H.; Feng, Q.; Coit, D.W. Reliability and Maintenance Modeling for Systems Subject to Multiple Dependent Competing Failure Processes. IIE Trans. 2010, 43, 12–22. [Google Scholar] [CrossRef]
- Zeng, Q.H.; Yu, A.B.; Lu, G.Q. Multiscale Modeling and Simulation of Polymer Nanocomposites. Prog. Polym. Sci. 2008, 33, 191–269. [Google Scholar] [CrossRef]
- Izadian, A. Intelligent Model-Based Fault Diagnosis of MEMS. In Materials and Failures in MEMS and NEMS; Scrivener Publishing: Austin, TX, USA, 2015; pp. 21–61. ISBN 978-1-119-08360-3. [Google Scholar]
- Ghoshhajra, R.; Biswas, K.; Sarkar, A. A Review on Machine Learning Approaches for Predicting the Effect of Device Parameters on Performance of Nanoscale MOSFETs. In Proceedings of the 2021 Devices for Integrated Circuit (DevIC), Kalyani, India, 19–20 May 2021; pp. 489–493. [Google Scholar]
- Rafiee, P.; Khatibi, G.; Zehetbauer, M. A Review of the Most Important Failure, Reliability and Nonlinearity Aspects in the Development of Microelectromechanical Systems (MEMS). Microelectron. Int. 2017, 34, 9–21. [Google Scholar] [CrossRef]
- Marxer, C.; Gre, M.-A.; De Rooij, N.F.; Ba, R.; Anthamatten, O.; Valk, B.; Vogel, P. Reliability Considerations for Electrostatic Polysilicon Actuators Using as an Example the REMO Component. Sens. Actuators A Phys. 1997, 61, 449–454. [Google Scholar]
- Khazaka, R.; Mendizabal, L.; Henry, D. Review on Joint Shear Strength of Nano-Silver Pasteand Its Long-Term High Temperature Reliability. J. Electron. Mater. 2014, 43, 2459–2466. [Google Scholar] [CrossRef]
- Knoerr, M.; Kraft, S.; Schletz, A. Reliability Assessment of Sintered Nano-Silver Die Attachment for Power Semiconductors. In Proceedings of the 2010 12th Electronics Packaging Technology Conference, Singapore, 8–10 December 2010; pp. 56–61. [Google Scholar]
- Scott, S.; Katz, J.; Sadeghi, F.; Peroulis, D. Highly Reliable MEMS Temperature Sensors for 275 °C Applications—Part 2: Creep and Cycling Performance. J. Microelectromech. Syst. 2012, 22, 236–243. [Google Scholar] [CrossRef]
- RoyChaudhuri, C.; Datta, S.K.; Saha, H. Thermal Effects in Design of Integrated CMOS MEMS High Resolution Pressure Sensor. Int. J. Smart Sens. Intell. Syst. 2009, 2, 432–447. [Google Scholar] [CrossRef]
- Raza, M.H.; Desai, S.; Aravamudhan, S.; Zadegan, R. An Outlook on the Current Challenges and Opportunities in DNA Data Storage. Biotechnol. Adv. 2023, 66, 108155. [Google Scholar] [CrossRef]
- Ogunsanya, M.; Desai, S. Physics-Based and Data-Driven Modeling for Biomanufacturing 4.0. Manuf. Lett. 2023, 36, 91–95. [Google Scholar] [CrossRef]
- Olowe, M.; Parupelli, S.K.; Desai, S. A Review of 3D-Printing of Microneedles. Pharmaceutics 2022, 14, 2693. [Google Scholar] [CrossRef]
- Caillard, B.; Mita, Y.; Fukuta, Y.; Shibata, T.; Fujita, H. A Highly Simple Failure Detection Method for Electrostatic Microactuators: Application to Automatic Testing and Accelerated Lifetime Estimation. IEEE Trans. Semicond. Manuf. 2006, 19, 35–42. [Google Scholar] [CrossRef]
- Yunos, L.; Zuber, K.; Murphy, P.J.; Jane, M.L. Weather Resistant Low-e Coatings on Polycarbonate Substrates Transparent to 5G Signals. Sol. Energy Mater. Sol. Cells 2024, 278, 113181. [Google Scholar] [CrossRef]
- Long, Z.; Zhao, Z.; Fan, X.; Luo, X. Comparison of Analytical-Flow, Micro-Flow and Nano-Flow LC-MS/MS for Sub-Proteome Analysis. J. Pharm. Biomed. Anal. 2025, 252, 116484. [Google Scholar] [CrossRef] [PubMed]
- Martin, H.A.; Smits, E.C.P.; Poelma, R.H.; van Driel, W.D.; Zhang, G. Online Condition Monitoring Methodology for Power Electronics Package Reliability Assessment. IEEE Trans. Power Electron. 2024, 39, 4725–4734. [Google Scholar] [CrossRef]
- Gao, D.; Liu, P.; Jiang, S.; Gao, X.; Wang, K.; Zhao, A.; Xue, Y. Intelligent Instrument Fault Diagnosis and Prediction System Based on Digital Twin Technology. J. Phys. Conf. Ser. 2021, 1983, 012106. [Google Scholar] [CrossRef]
- Sun, Y.; Cheng, W.; Wang, Q.; Yang, K.; Chen, Y. Advancing the Internet of Bio-Nano Things: A Novel DNA-Based Track-Hopper System for Enhanced Efficiency and Reliability. IEEE Internet Things J. 2024, 12, 4144–4157. [Google Scholar] [CrossRef]
- Zhang, S.; Zhang, S.; Zhou, H.; Paik, K.-W.; Ding, T.; Long, W.; Zhong, S.; He, P. Preparation and Characterization of Sn-3.0 Ag-0.5 Cu Nano-Solder Paste and Assessment of the Reliability of Joints Fabricated by Microwave Hybrid Heating. Mater. Charact. 2024, 207, 113512. [Google Scholar] [CrossRef]
- Chen, J.; Yang, Y.; Tan, L.; Ke, Y.; Misra, R.; Wang, J.; Su, X. In Vitro Degradation, Wear Property and Biocompatibility of Nano-Y2O3-Containing Micro-Arc Oxidation Coating on ZK60 Alloy. Trans. Nonferrous Met. Soc. China 2023, 33, 1411–1424. [Google Scholar] [CrossRef]
- Ibrahim, W.; Beiu, V. A Bayesian-Based EDA Tool for Nano-Circuits Reliability Calculations. In Nano-Net; Schmid, A., Goel, S., Wang, W., Beiu, V., Carrara, S., Eds.; Lecture Notes of the Institute for Computer Sciences, Social Informatics and Telecommunications Engineering; Springer: Berlin/Heidelberg, Germany, 2009; Volume 20, pp. 276–284. ISBN 978-3-642-04849-4. [Google Scholar]
- Khalid, U.; Anwer, J.; Singh, N.; Hamid, N.H.; Asirvadam, V.S. Reliability-Evaluation of Digital Circuits Using Probabilistic Computation Schemes. In Proceedings of the 2011 National Postgraduate Conference, Perak, Malaysia, 19–20 September 2011; pp. 1–4. [Google Scholar]
- Garcia-Santiago, X.; Burger, S.; Rockstuhl, C.; Schneider, P.-I. Bayesian Optimization with Improved Scalability and Derivative Information for Efficient Design of Nanophotonic Structures. J. Light. Technol. 2021, 39, 167–177. [Google Scholar] [CrossRef]
- Dispas, A.; Emonts, P.; Fillet, M. Microchip Electrophoresis: A Suitable Analytical Technique for Pharmaceuticals Quality Control? A Critical Review. TrAC Trends Anal. Chem. 2021, 139, 116266. [Google Scholar] [CrossRef]
- Gu, Z.; Gao, Y.; Zhou, K.; Ge, J.; Xu, C.; Xu, L.; Rahmani, M.; Jiang, R.; Chen, Y.; Liu, Z.; et al. Surface-Patterned Chalcogenide Glasses with High-Aspect-Ratio Microstructures for Long-Wave Infrared Metalenses. Opto-Electron. Sci. 2024, 3, 240017-1. [Google Scholar] [CrossRef]
- Orloff, N.D.; Long, C.J.; Obrzut, J.; Maillaud, L.; Mirri, F.; Kole, T.P.; McMichael, R.D.; Pasquali, M.; Stranick, S.J.; Alexander Liddle, J. Noncontact Conductivity and Dielectric Measurement for High Throughput Roll-to-Roll Nanomanufacturing. Sci. Rep. 2015, 5, 17019. [Google Scholar] [CrossRef]
- Zhang, J.; Li, Y.; Cao, K.; Chen, R. Advances in Atomic Layer Deposition. Nanomanuf Metrol. 2022, 5, 191–208. [Google Scholar] [CrossRef]
- Feng, J.; Wang, J.; Liu, H.; Sun, Y.; Fu, X.; Ji, S.; Liao, Y.; Tian, Y. A Review of an Investigation of the Ultrafast Laser Processing of Brittle and Hard Materials. Materials 2024, 17, 3657. [Google Scholar] [CrossRef] [PubMed]
- Hanchate, A.; Bukkapatnam, S.T.S.; Lee, K.H.; Srivastava, A.; Kumara, S. Explainable AI (XAI)-Driven Vibration Sensing Scheme for Surface Quality Monitoring in a Smart Surface Grinding Process. J. Manuf. Process. 2023, 99, 184–194. [Google Scholar] [CrossRef]
- Raab, D.; Fezer, E.; Breitenbach, J.; Baumgartl, H.; Sauter, D.; Buettner, R. A Deep Learning-Based Model for Automated Quality Control in the Pharmaceutical Industry. In Proceedings of the 2022 IEEE 46th Annual Computers, Software, and Applications Conference (COMPSAC), Los Alamitos, CA, USA, 27 June–1 July 2022; pp. 266–271. [Google Scholar]
- Zhang, N. Promoting the Bench-to-Bedside Translation of Nanomedicines. Med. Rev. 2021, 3, 1–3. [Google Scholar] [CrossRef]










| Statistical Methods | Applicable Scenarios | Implementation Challenges |
|---|---|---|
| Design of Experiments | Optimizing nanomaterial synthesis parameters, process characterization in thin-film deposition, and robust design of nanodevices. | High resource requirements for multifactor experiments, nonlinear parameter interactions at the micro-scale, and material variability in nanocomponents. |
| Statistical Process Control | Real-time process monitoring in nanomanufacturing, detecting drift in semiconductor fabrication, and multivariate control of nanoparticle synthesis. | High dimensionality of nano-scale data, sensor integration for in situ measurements, and establishing valid control limits for unstable processes. |
| Statistical Quality Control | Final product validation of micro-components, batch consistency in nano-pharmaceuticals, and defect analysis in MEMS fabrication. | Handling non-normal data distributions and small batch sizes in nano-production. |
| Stochastic Modeling and Optimization | Managing process variations in nanomanufacturing. | Computational complexity of nano-scale models and real-time implementation in cleanroom environments. |
| Technique | Application | Use Cases | Challenges |
|---|---|---|---|
| Support Vector Machine (SVM) | Classification and Regression | Classifying defects in nanostructured materials; predicting quality of microfabricated components [86,87]. | Requires complex hyperparameter tuning (kernel, regularization); potential overfitting in high-dimensional spaces; can require significant computational resources for large datasets. |
| K-Nearest Neighbors (KNN) | Classification and Regression | Detecting surface anomalies in nano-coatings; quality assessment of microelectronics; real-time drift detection using monitoring and using machine learning in Selective Laser Melting [87,88]. | Computationally expensive, sensitive to outliers and data scaling, and performance can deteriorate with very high-dimensional data. |
| Naive Bayes | Classification and Regression | Identifying defects in nanoparticle synthesis; classifying micro-pattern defects [89]. | Strong independence may not hold in real applications, limited ability to model complex feature interactions, and may be outperformed by more flexible models for large/complex data. |
| Linear Regression | Regression | Predicting specification and consistency of nanofibers [90]. | Simplistic, highly sensitive to outliers, and assumes independence and often normality of residuals. |
| Logistic Regression | Classification | Evaluating the quality of nanoscale films in coatings; predicting yield rates in micro-manufacturing and structure type [91]. | Prone to overfitting; if manufacturing conditions shift, logistic regression must be retrained or recalibrated to maintain accuracy. |
| Decision Tree | Classification and Regression | Classifying quality levels of nano-products based on multipleattributes; predicting RUL of micro-tools [92]. | Without pruning, decision trees can memorize noise in QC data and degrade in real-world production. |
| Random Forest Classifier | Classification and Regression | Enhancing defect detection accuracy in nano-coatings; fault detection for semiconductor quality control [86]. | Harder for QC teams to understand individual rules in large ensembles; if manufacturing processes or defect patterns evolve, retraining large ensembles can be hard. |
| Ensemble Learning | Classification and Regression | Printed Circuit Board (PCB) defect detection [93]. | The model can be extremely complex and hard to deploy. |
| Convolutional Neural Network (CNN) | Image Processing | Analyzing images of nanoscale defects; real-time quality control in micro-patterning processes [77,78,79]. | High-quality, labeled defect images may be scarce or costly to obtain in small-batch or niche manufacturing, and require expensive hardware (e.g., GPU). |
| Bayesian Network (BN) | Multi-type and small-batch manufacturing quality control | Used to predict and diagnose quality in manufacturing processes like PCB micro-drilling; verifying the increasing prediction accuracy as the model evolves [94]. | Accuracy depends heavily on the validity of initial assumptions; if these drift over time, the model performance can degrade. |
| Artificial Neural Network (ANN) | Quality prediction comparison | Compared with BN models to assess prediction accuracy in manufacturing processes [94]. | The black-box nature of the model might cause issues with interpreting ANN decisions, which can reduce trust and hinder acceptance of the production line. |
| Microscopy Technique | Primary Use in QC | Key Features |
|---|---|---|
| Optical Microscope | Location and position detection, shape analysis. | Versatile, easy-to-use, digital visualization. |
| Scanning Electron Microscope (SEM) | Surface structure and topography analysis. | Detailed imaging with electron beam focus. |
| Atomic Force Microscope (AFM) | High-resolution surface characteristics measurement. | Physical scanning with highresolution. |
| Transmission Electron Microscope (TEM) | Internal structure examination at the atomic scale. | Electron transmission for atomic resolution. |
| High-Speed Atomic Force Microscope (HS-AFM) | Rapid measurement of surface roughness. | Fast and accurate measurements of roughness. |
| Application Area | Key Technologies | Key Outcomes |
|---|---|---|
| Environmental Applications | Metal oxide nanoparticles. | Highly sensitive gas detection for pollutants like CO and methane. |
| Graphene-based materials. | Enhanced air and water quality monitoring. | |
| Flexible screen-printed carbon electrodes (SPEs). | Concurrent detection of multiple contaminants (e.g., BPA, hydroquinone). | |
| Mobile micro-stations. | Improved urban air pollution tracking. | |
| Pharmaceuticals and Medical Devices | Analytical Quality by Design (AQbD Dynamic Light Scattering (DLS)). | Robust methods for characterizing nanomedicines. |
| Asymmetric flow-field flow fractionation (AF4). | Ensured quality and consistency in pharmaceuticals. | |
| Surface metrology techniques (SEM, AFM). | Improved biocompatibility and safety of medical implants. | |
| Food Safety | Nano-sensors. | Effective detection of foodborne pathogens and contaminants. |
| Conducting polymer-based sensors. | Enhanced safety and quality control in food production. | |
| Optical sensing techniques. | Improved detection of chemicals in food products, such as Baijiu. | |
| Nano-encapsulated food ingredients. | Improves food additives, i.e. protective barriers, sustained release, enhanced dispersibility for effectiveness. | |
| Agriculture | Nano-barcodes. | Increased plant resistance to environmental stresses. |
| Carbon nanotubes. | Efficient identification of plant traits and pathogens, new methods for tagging agricultural products. | |
| Engineering Applications | Nanoparticle-based techniques. | Advanced defect detection in semiconductor wafers. |
| Nanoscale metrology tools. | Precise measurements for consistent quality in chip production; enhanced in-line process control in fabrication. |
| Method Used | Category | Purpose | Area of Application | Reference(s) |
|---|---|---|---|---|
| Monte Carlo (MC) Simulations | Reliability Model | Used probabilistic methods to model uncertainties and run simulations to estimate failure probabilities, enhancing material reliability analysis based on the Tsai–Hill failure criterion. | Fiber-reinforced composite materials | [279] |
| Fault Detection Model | Reliability Model | Proposed a self-reliable system to dynamically assess and calculate reliability factors for system components, improving the system’s resilience to transient and permanent faults. | Nanoscale devices | [254] |
| Bayesian Model | Reliability Model | Utilized statistical models to predict the growth processes of nanowires, focusing on the crucial roles of morphological and variability factors. | Nanowire scaling | [282] |
| Optimization Algorithms | Reliability Model | Used degradation data to refine maintenance strategies and forecast reliability more accurately, while developing optimization models to manage shocks and degradation effects efficiently. | MEMS devices | [283] |
| Degradation-Based Approach | Reliability Model | Developed models that differentiate device performance based on observed degradation data, enabling targeted reliability improvements for specific device subpopulations. | MEMS devices | [286,287] |
| Finite Element Method (FEM) | Reliability and Simulation | Analyzed mechanical and structural behaviors of polymer nanocomposites at various scales, helping predict and enhance material properties through detailed simulations. | Nanocomposites | [288] |
| Kalman Filters | Reliability and Simulation | Implemented predictive filtering techniques to enhance the accuracy of fault detection systems in real-time, improving diagnostic processes and maintenance responses in MEMS. | MEMS devices | [289] |
| Machine Learning (ANNs) | Reliability and Simulation | Utilized artificial neural networks to analyze vast datasets and predict specific failure mechanisms, improving reliability assessments and fault prediction in MOSFETs. | MOSFETs | [290] |
| Stress Cycling Tests | Reliability and Environmental Factors | Performed rigorous testing under varying thermal and mechanical stress conditions to evaluate and verify the durability and reliability of capacitive MEMS accelerometers. | MEMS accelerometers | [292] |
| Thermal Cycling Tests | Reliability and Environmental Factors | Conducted tests to determine the effects of repeated thermal stress on the reliability of nano-silver die attach joints, assessing their long-term durability and performance under stress. | Nano-silver joints | [294] |
| Thermal Annealing | Reliability and Environmental Factors | Applied controlled thermal processes to MEMS bimorph cantilevers to reduce mechanical creep and optimize material properties for enhanced long-term device reliability. | MEMS bimorph cantilevers | [295] |
Disclaimer/Publisher’s Note: The statements, opinions and data contained in all publications are solely those of the individual author(s) and contributor(s) and not of MDPI and/or the editor(s). MDPI and/or the editor(s) disclaim responsibility for any injury to people or property resulting from any ideas, methods, instructions or products referred to in the content. |
© 2025 by the authors. Licensee MDPI, Basel, Switzerland. This article is an open access article distributed under the terms and conditions of the Creative Commons Attribution (CC BY) license (https://creativecommons.org/licenses/by/4.0/).
Share and Cite
Sharmile, N.; Chowdhury, R.R.; Desai, S. A Comprehensive Review of Quality Control and Reliability Research in Micro–Nano Technology. Technologies 2025, 13, 94. https://doi.org/10.3390/technologies13030094
Sharmile N, Chowdhury RR, Desai S. A Comprehensive Review of Quality Control and Reliability Research in Micro–Nano Technology. Technologies. 2025; 13(3):94. https://doi.org/10.3390/technologies13030094
Chicago/Turabian StyleSharmile, Nowshin, Risat Rimi Chowdhury, and Salil Desai. 2025. "A Comprehensive Review of Quality Control and Reliability Research in Micro–Nano Technology" Technologies 13, no. 3: 94. https://doi.org/10.3390/technologies13030094
APA StyleSharmile, N., Chowdhury, R. R., & Desai, S. (2025). A Comprehensive Review of Quality Control and Reliability Research in Micro–Nano Technology. Technologies, 13(3), 94. https://doi.org/10.3390/technologies13030094

