IoT-Enabled Digital Nudge Architecture for Sustainable Energy Behavior: An SEM-PLS Approach
Abstract
1. Introduction
- RQ1: How do IoT-driven behavioral nudges, Energy Awareness, Perceived Behavioral Control, and Technology Readiness influence Green Behavioral Intention and Actual Behavior Towards Sustainability?
2. Literature Review
- System Architecture and Nudge Logic
- IoT Data Capture—Smart meters, plugs, and sensors collect real-time energy consumption data and transmit it via secure protocols (e.g., MQTT, HTTP) to a cloud server.
- Data Processing Layer—Consumption logs are analyzed to identify baseline usage patterns and trigger thresholds.
- Nudge Logic Engine—Based on defined rules (goal attainment, peer comparison gaps, or overconsumption alerts), the system selects the most contextually relevant nudge.
- Delivery Channels—Nudges are communicated through mobile apps, SMS notifications, or in-home displays.
- Feedback Loop—User responses and consumption changes are fed back into the system to refine personalization continuously.
2.1. Framework of the Study
2.2. IoT-Driven Nudge
2.2.1. Personalized Feedback Nudges
2.2.2. Social Comparison Nudges
2.2.3. Gamification & Reward Nudges
2.2.4. Goal-Setting & Commitment Nudges
2.3. Energy Awareness
2.4. Perceived Behavioural Control
2.5. Green Behavioral Intention and Actual Behaviour Towards Sustainability
2.6. Technology Readiness as a Moderator in Green Purchase Behavior
2.7. Nudge Logic and Implementation Parameters
3. Methods
3.1. Research Design
3.2. Framework
3.3. Population and Sampling
3.4. Variables and Measures
3.5. Data Analysis Strategy
3.6. Ethical Considerations
- Survey Instrument and Codebook—Full questionnaire, item wordings, and coding schema.
- SmartPLS4 Project File and Output—Including bootstrapping settings with 5000, model fit indices, and latent variable scores.
- R/R(version number R 4.4.2)/Python(Version-3.12.6) Analysis Scripts—Scripts used for data preprocessing, reliability/validity checks, and structural model estimation.
- Dataset—An anonymized and resampled dataset allowing replication of analyses without violating privacy.
- Nudge Scheduler Pseudocode—Rule-based logic for delivering nudges (conditions, triggers, cadence).
- Architecture Diagram (Figure 1)—High-resolution version of the IoT-based system framework.
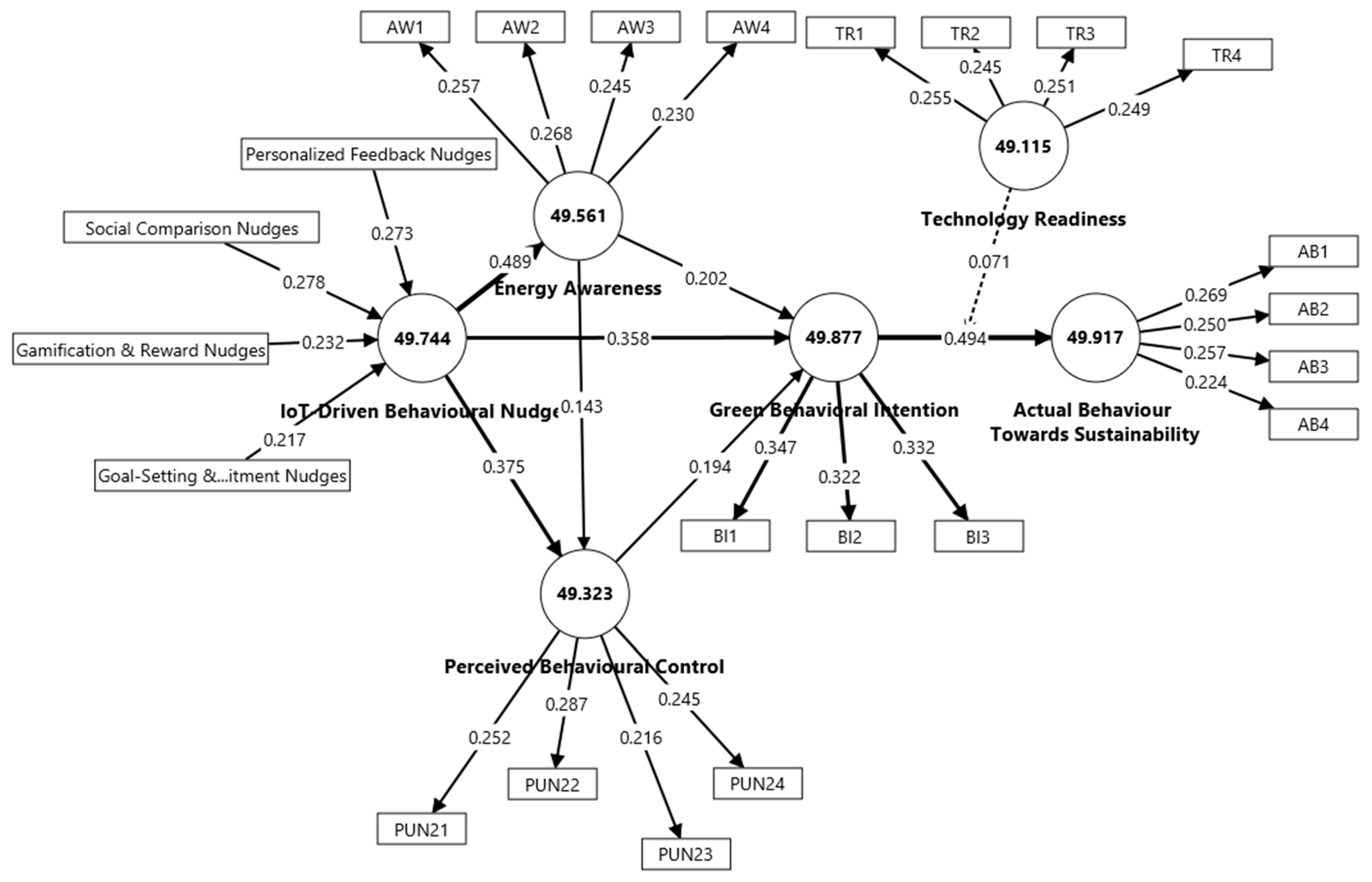
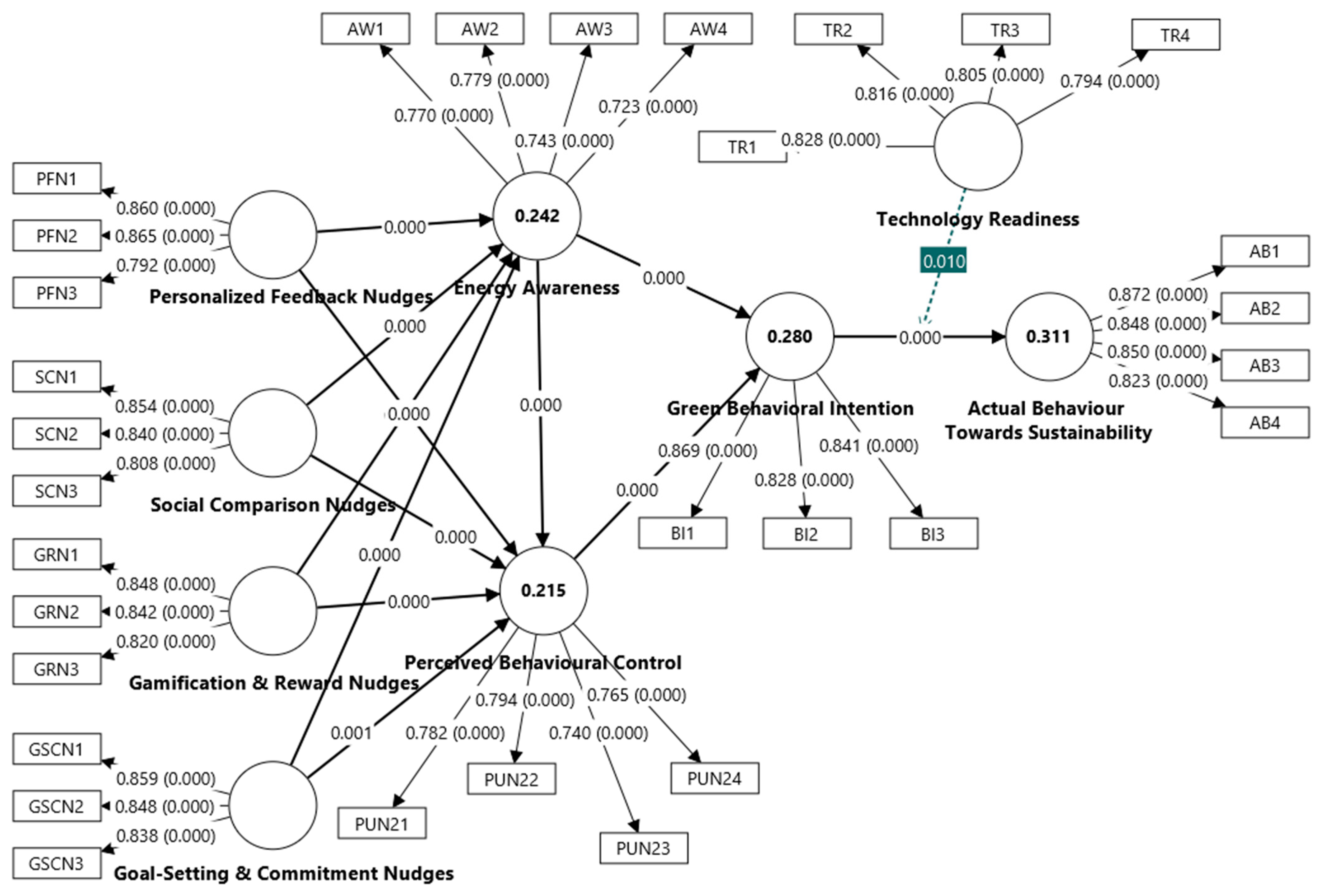
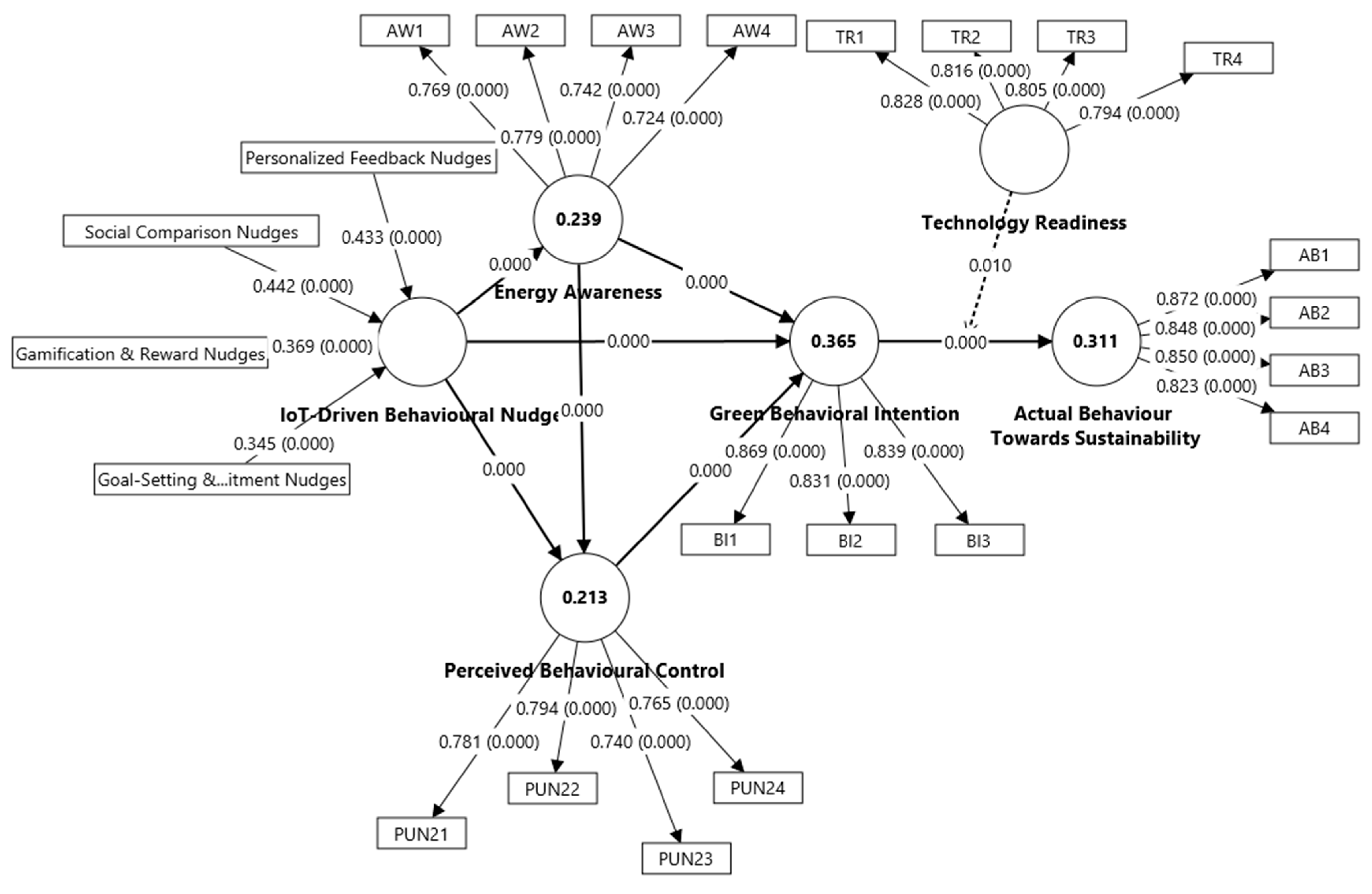
4. Data Analysis & Interpretation
4.1. Measurement Model
4.2. Structural Model
| EA = 0.257N + ε1 |
| ∂EA/∂N = 0.257 |
| PBC = 0.272EA + ε2 |
| ∂PBC/∂EA = 0.272 |
| GBI = 0.185N + 0.385EA + 0.308PBC + ε3 |
| ∂GBI/∂N = 0.185, ∂GBI/∂EA = 0.385, ∂GBI/∂PBC = 0.308 |
| AB = 0.268N + 0.494GBI + 0.152PBC + 0.190EA + 0.071(TR × GBI) + ε4 |
| ∂AB/∂N = 0.268, ∂AB/∂GBI = 0.494 + 0.071TR, ∂AB/∂PBC = 0.152, ∂AB/∂EA = 0.190 |
| SO = ω · AB + ε5 |
| ∂SO/∂AB = ω |
| Refer to Appendix H for the abbreviation. |
5. Discussion
6. Conclusions
Supplementary Materials
Author Contributions
Funding
Institutional Review Board Statement
Informed Consent Statement
Data Availability Statement
Acknowledgments
Conflicts of Interest
Abbreviations
| IoT | Internet of Things |
| N | IoT-Driven Nudges |
| EA | Energy Awareness |
| PBC | Perceived Behavioral Control |
| GBI | Green Behavioral Intention |
| AB | Actual Behaviour Towards Sustainability |
| TR | Technology Readiness |
| SO | Sustainability Outcome |
| SDG | Sustainable Development Goal |
| SEM-PLS | Structural Equation Modeling—Partial Least Squares |
| AVE | Average Variance Extracted |
| CR | Composite Reliability |
| HTMT | Heterotrait–Monotrait Ratio |
| VIF | Variance Inflation Factor |
| SRMR | Standardized Root Mean Square Residual |
| d_ULS | Squared Euclidean Distance (Unweighted Least Squares) |
| d_G | Geodesic Distance |
| NFI | Normed Fit Index |
| f2 | Effect Size |
| R2 | Coefficient of Determination |
Appendix A. VIF
| Factors | VIF |
| AB1 | 2.309 |
| AB2 | 2.089 |
| AB3 | 2.092 |
| AB4 | 1.960 |
| AW1 | 1.452 |
| AW2 | 1.458 |
| AW3 | 1.403 |
| AW4 | 1.375 |
| BI1 | 1.862 |
| BI2 | 1.675 |
| BI3 | 1.672 |
| GRN1 | 1.687 |
| GRN2 | 1.627 |
| GRN3 | 1.618 |
| GSCN1 | 1.839 |
| GSCN2 | 1.757 |
| GSCN3 | 1.656 |
| PFN1 | 1.761 |
| PFN2 | 1.773 |
| PFN3 | 1.535 |
| PUN21 | 1.532 |
| PUN22 | 1.490 |
| PUN23 | 1.473 |
| PUN24 | 1.481 |
| SCN1 | 1.598 |
| SCN2 | 1.710 |
| SCN3 | 1.593 |
| TR1 | 1.833 |
| TR2 | 1.798 |
| TR3 | 1.714 |
| TR4 | 1.639 |
| Technology Readiness × Green Behavioral Intention | 1.000 |
Appendix B. Total Direct Effect (Reflective)
| Path | Original Sample (O) | Sample Mean (M) | Standard Deviation (STDEV) | T Statistics (|O/STDEV|) | p Values |
| IoT-Driven Behavioural Nudge -> Actual Behaviour Towards Sustainability | 0.268 | 0.270 | 0.021 | 12.542 | 0.000 |
| IoT-Driven Behavioural Nudge -> Energy Awareness | 0.490 | 0.491 | 0.025 | 19.547 | 0.000 |
| IoT-Driven Behavioural Nudge -> Green Behavioral Intention | 0.543 | 0.545 | 0.024 | 22.948 | 0.000 |
| IoT-Driven Behavioural Nudge -> Perceived Behavioural Control | 0.444 | 0.445 | 0.028 | 16.030 | 0.000 |
| Energy Awareness -> Actual Behaviour Towards Sustainability | 0.114 | 0.114 | 0.018 | 6.352 | 0.000 |
| Energy Awareness -> Green Behavioral Intention | 0.230 | 0.230 | 0.033 | 7.065 | 0.000 |
| Energy Awareness -> Perceived Behavioural Control | 0.143 | 0.143 | 0.033 | 4.348 | 0.000 |
| Green Behavioral Intention -> Actual Behaviour Towards Sustainability | 0.494 | 0.495 | 0.026 | 19.015 | 0.000 |
| Perceived Behavioural Control -> Actual Behaviour Towards Sustainability | 0.096 | 0.096 | 0.017 | 5.786 | 0.000 |
| Perceived Behavioural Control -> Green Behavioral Intention | 0.195 | 0.194 | 0.031 | 6.282 | 0.000 |
| Technology Readiness -> Actual Behaviour Towards Sustainability | 0.149 | 0.150 | 0.030 | 4.882 | 0.000 |
| Technology Readiness × Green Behavioral Intention -> Actual Behaviour Towards Sustainability | 0.071 | 0.071 | 0.027 | 2.572 | 0.010 |
Appendix C. Specific Indirect Effect (Reflective)
| Path | Original Sample (O) | Sample Mean (M) | Standard Deviation (STDEV) | T Statistics (|O/STDEV|) | p Values |
| IoT-Driven Behavioural Nudge -> Energy Awareness -> Green Behavioral Intention | 0.099 | 0.099 | 0.017 | 5.784 | 0.000 |
| Energy Awareness -> Perceived Behavioural Control -> Green Behavioral Intention | 0.028 | 0.028 | 0.008 | 3.585 | 0.000 |
| IoT-Driven Behavioural Nudge -> Energy Awareness -> Perceived Behavioural Control | 0.070 | 0.070 | 0.017 | 4.160 | 0.000 |
| Perceived Behavioural Control -> Green Behavioral Intention -> Actual Behaviour Towards Sustainability | 0.096 | 0.096 | 0.017 | 5.786 | 0.000 |
| IoT-Driven Behavioural Nudge -> Energy Awareness -> Perceived Behavioural Control -> Green Behavioral Intention -> Actual Behaviour Towards Sustainability | 0.007 | 0.007 | 0.002 | 3.350 | 0.001 |
| IoT-Driven Behavioural Nudge -> Energy Awareness -> Perceived Behavioural Control -> Green Behavioral Intention | 0.014 | 0.014 | 0.004 | 3.469 | 0.001 |
| IoT-Driven Behavioural Nudge -> Green Behavioral Intention -> Actual Behaviour Towards Sustainability | 0.177 | 0.178 | 0.019 | 9.182 | 0.000 |
| IoT-Driven Behavioural Nudge -> Perceived Behavioural Control -> Green Behavioral Intention -> Actual Behaviour Towards Sustainability | 0.036 | 0.036 | 0.007 | 4.855 | 0.000 |
| IoT-Driven Behavioural Nudge -> Perceived Behavioural Control -> Green Behavioral Intention | 0.073 | 0.073 | 0.014 | 5.237 | 0.000 |
| Energy Awareness -> Perceived Behavioural Control -> Green Behavioral Intention -> Actual Behaviour Towards Sustainability | 0.014 | 0.014 | 0.004 | 3.479 | 0.001 |
| IoT-Driven Behavioural Nudge -> Energy Awareness -> Green Behavioral Intention -> Actual Behaviour Towards Sustainability | 0.049 | 0.049 | 0.009 | 5.273 | 0.000 |
| Energy Awareness -> Green Behavioral Intention -> Actual Behaviour Towards Sustainability | 0.100 | 0.100 | 0.017 | 5.706 | 0.000 |
Appendix D. IPMA

Appendix E. Total Effect (Formative)
| Path | Original Sample (O) | Sample Mean (M) | Standard Deviation (STDEV) | T Statistics (|O/STDEV|) | p Values |
| Energy Awareness -> Actual Behaviour Towards Sustainability | 0.190 | 0.191 | 0.020 | 9.644 | 0.000 |
| Energy Awareness -> Green Behavioral Intention | 0.385 | 0.385 | 0.030 | 12.782 | 0.000 |
| Energy Awareness -> Perceived Behavioural Control | 0.143 | 0.142 | 0.033 | 4.323 | 0.000 |
| Gamification & Reward Nudges -> Actual Behaviour Towards Sustainability | 0.046 | 0.046 | 0.009 | 5.308 | 0.000 |
| Gamification & Reward Nudges -> Energy Awareness | 0.145 | 0.145 | 0.030 | 4.805 | 0.000 |
| Gamification & Reward Nudges -> Green Behavioral Intention | 0.092 | 0.093 | 0.016 | 5.729 | 0.000 |
| Gamification & Reward Nudges -> Perceived Behavioural Control | 0.139 | 0.141 | 0.031 | 4.443 | 0.000 |
| Goal-Setting & Commitment Nudges -> Actual Behaviour Towards Sustainability | 0.057 | 0.057 | 0.009 | 6.192 | 0.000 |
| Goal-Setting & Commitment Nudges -> Energy Awareness | 0.211 | 0.211 | 0.032 | 6.623 | 0.000 |
| Goal-Setting & Commitment Nudges -> Green Behavioral Intention | 0.115 | 0.115 | 0.016 | 6.957 | 0.000 |
| Goal-Setting & Commitment Nudges -> Perceived Behavioural Control | 0.139 | 0.139 | 0.032 | 4.343 | 0.000 |
| Green Behavioral Intention -> Actual Behaviour Towards Sustainability | 0.494 | 0.495 | 0.026 | 19.020 | 0.000 |
| Perceived Behavioural Control -> Actual Behaviour Towards Sustainability | 0.152 | 0.153 | 0.019 | 8.235 | 0.000 |
| Perceived Behavioural Control -> Green Behavioral Intention | 0.308 | 0.309 | 0.031 | 9.905 | 0.000 |
| Personalized Feedback Nudges -> Actual Behaviour Towards Sustainability | 0.066 | 0.067 | 0.010 | 6.757 | 0.000 |
| Personalized Feedback Nudges -> Energy Awareness | 0.194 | 0.195 | 0.031 | 6.355 | 0.000 |
| Personalized Feedback Nudges -> Green Behavioral Intention | 0.134 | 0.135 | 0.017 | 7.874 | 0.000 |
| Personalized Feedback Nudges -> Perceived Behavioural Control | 0.219 | 0.220 | 0.031 | 7.059 | 0.000 |
| Social Comparison Nudges -> Actual Behaviour Towards Sustainability | 0.070 | 0.071 | 0.010 | 6.860 | 0.000 |
| Social Comparison Nudges -> Energy Awareness | 0.229 | 0.230 | 0.031 | 7.393 | 0.000 |
| Social Comparison Nudges -> Green Behavioral Intention | 0.142 | 0.143 | 0.018 | 8.032 | 0.000 |
| Social Comparison Nudges -> Perceived Behavioural Control | 0.206 | 0.207 | 0.033 | 6.334 | 0.000 |
| Technology Readiness -> Actual Behaviour Towards Sustainability | 0.149 | 0.150 | 0.030 | 4.882 | 0.000 |
| Technology Readiness × Green Behavioral Intention -> Actual Behaviour Towards Sustainability | 0.071 | 0.071 | 0.027 | 2.573 | 0.010 |
Appendix F. Items
| Construct | Measurement Items (5-Point Likert: 1 = Strongly Disagree … 5 = Strongly Agree) | Reference |
| Personalized Feedback Nudges (IV) | 1. I receive real-time feedback on my energy consumption from IoT devices. 2. The personalized energy-saving tips provided by IoT devices are helpful. 3. IoT devices offer tailored suggestions to reduce my energy usage. | [150] |
| Social Comparison Nudges (IV) | 1. I am shown how my energy usage compares to similar households through IoT devices. 2. Seeing my energy consumption relative to others motivates me to reduce usage. 3. IoT devices provide benchmarks that help me understand my energy consumption. | [151] |
| Goal-Setting & Commitment Nudges (IV) | 1. IoT devices allow me to set specific energy-saving goals. 2. I receive reminders from IoT devices to stay committed to my energy-saving targets. 3. Setting energy-saving goals through IoT devices has improved my energy conservation habits. | [152] |
| Gamification & Reward Nudges (IV) | 1. I earn rewards for reducing my energy consumption through IoT devices. 2. The gamified features of IoT devices make energy saving more engaging. 3. Competing with others via IoT platforms motivates me to save energy. | [153] |
| Energy Awareness (MV) | 1. I am aware of how much energy my household consumes daily. 2. IoT devices have increased my awareness of my energy usage patterns. 3. I understand the environmental impact of my energy consumption. 4. I actively monitor my energy consumption to reduce unnecessary usage. | [151] |
| Perceived Behavioral Control (MV) | 1. I feel confident in my ability to reduce my energy consumption. 2. I have the resources needed to save energy in my household. 3. I can control my energy usage with the help of IoT devices. 4. I am capable of maintaining energy-saving habits even without external reminders. | [154] |
| Technology Readiness (ModV) | 1. I am eager to try new IoT technologies for energy management. 2. I feel comfortable using IoT devices to monitor my energy consumption. 3. I believe IoT technologies can improve my energy-saving efforts. 4. I am confident in my ability to learn and adapt to new IoT technologies for energy management. | [155] |
| Green Behavioural Intention (DV) | 1. I intend to reduce my energy consumption in the coming months. 2. I plan to implement energy-saving practices in my household. 3. I am committed to achieving my energy-saving goals. | [156] |
| Actual Behaviour Towards Sustainability (DV) | 1. I regularly turn off lights and appliances when not in use. 2. I have reduced my energy consumption by adjusting thermostat settings. 3. I actively monitor and manage my household’s energy usage. | [157] |
Appendix G. Demographic Representation
| Variable | Category | Frequency (n) | Percentage (%) |
| Gender | Male | 430 | 52.8 |
| Female | 385 | 47.2 | |
| Age Group | 18–25 years | 210 | 25.8 |
| 26–35 years | 260 | 31.9 | |
| 36–45 years | 190 | 23.3 | |
| 46 years and above | 155 | 19 | |
| Education Level | High School or less | 100 | 12.3 |
| Undergraduate | 310 | 38 | |
| Postgraduate | 280 | 34.4 | |
| Doctorate/Other | 125 | 15.3 | |
| Occupation | Student | 170 | 20.9 |
| Professional/Employee | 420 | 51.5 | |
| Entrepreneur | 135 | 16.6 | |
| Other | 90 | 11 | |
| Experience with IoT | Low (<2 years) | 250 | 30.7 |
| Moderate (2–5 years) | 320 | 39.3 | |
| High (>5 years) | 245 | 30 | |
| Monthly Income (SAR) | <5000 | 185 | 22.7 |
| 5000–9999 | 310 | 38 | |
| 10,000–14,999 | 200 | 24.5 | |
| 15,000 and above | 120 | 14.8 |
Appendix H. Model Predictive Relevance and Out-of-Sample Accuracy
| Constructs | Q2predict | RMSE | MAE |
| Actual Behaviour Towards Sustainability | 0.265 | 0.859 | 0.738 |
| Energy Awareness | 0.236 | 0.876 | 0.72 |
| Green Behavioral Intention | 0.292 | 0.843 | 0.697 |
| Perceived Behavioural Control | 0.194 | 0.9 | 0.74 |
Appendix I. Outer Weights of the Construct
| Actual Behaviour Towards Sustainability | Energy Awareness | Gamification & Reward Nudges | Goal-Setting & Commitment Nudges | Green Behavioral Intention | Perceived Behavioural Control | Personalized Feedback Nudges | Social Comparison Nudges | Technology Readiness | Technology Readiness × Green Behavioral Intention | |
| AB1 | 0.313 | |||||||||
| AB2 | 0.296 | |||||||||
| AB3 | 0.302 | |||||||||
| AB4 | 0.267 | |||||||||
| AW1 | 0.342 | |||||||||
| AW2 | 0.355 | |||||||||
| AW3 | 0.323 | |||||||||
| AW4 | 0.304 | |||||||||
| BI1 | 0.410 | |||||||||
| BI2 | 0.372 | |||||||||
| BI3 | 0.399 | |||||||||
| GRN1 | 0.408 | |||||||||
| GRN2 | 0.415 | |||||||||
| GRN3 | 0.371 | |||||||||
| GSCN1 | 0.391 | |||||||||
| GSCN2 | 0.390 | |||||||||
| GSCN3 | 0.397 | |||||||||
| PFN1 | 0.417 | |||||||||
| PFN2 | 0.425 | |||||||||
| PFN3 | 0.346 | |||||||||
| PUN21 | 0.328 | |||||||||
| PUN22 | 0.369 | |||||||||
| PUN23 | 0.278 | |||||||||
| PUN24 | 0.320 | |||||||||
| SCN1 | 0.453 | |||||||||
| SCN2 | 0.384 | |||||||||
| SCN3 | 0.360 | |||||||||
| TR1 | 0.317 | |||||||||
| TR2 | 0.299 | |||||||||
| TR3 | 0.308 | |||||||||
| TR4 | 0.310 | |||||||||
| Technology Readiness × Green Behavioral Intention | 1.000 |
Appendix J. Discriminant Validity—Fornell–Larcker Criterion
| Constructs | Actual Behaviour Towards Sustainability | Energy Awareness | Gamification & Reward Nudges | Goal-Setting & Commitment Nudges | Green Behavioral Intention | Perceived Behavioural Control | Personalized Feedback Nudges | Social Comparison Nudges | Technology Readiness |
| Actual Behaviour Towards Sustainability | 0.849 | ||||||||
| Energy Awareness | 0.470 | 0.754 | |||||||
| Gamification & Reward Nudges | 0.324 | 0.265 | 0.837 | ||||||
| Goal-Setting & Commitment Nudges | 0.308 | 0.321 | 0.200 | 0.848 | |||||
| Green Behavioral Intention | 0.534 | 0.441 | 0.368 | 0.299 | 0.846 | ||||
| Perceived Behavioural Control | 0.442 | 0.326 | 0.245 | 0.249 | 0.419 | 0.771 | |||
| Personalized Feedback Nudges | 0.365 | 0.306 | 0.170 | 0.200 | 0.349 | 0.311 | 0.840 | ||
| Social Comparison Nudges | 0.383 | 0.335 | 0.196 | 0.186 | 0.346 | 0.303 | 0.196 | 0.834 | |
| Technology Readiness | 0.287 | 0.182 | 0.133 | 0.193 | 0.280 | 0.158 | 0.199 | 0.182 | 0.811 |
References
- Vu, D.M.; Ha, N.T.; Ngo, T.V.N.; Pham, H.T.; Duong, C.D. Environmental corporate social responsibility initiatives and green purchase intention: An application of the extended theory of planned behavior. Soc. Responsib. J. 2022, 18, 1627–1645. [Google Scholar] [CrossRef]
- Sahoo, P.K.; Datta, R.; Rahman, M.M.; Sarkar, D. Sustainable Environmental Technologies: Recent Development, Opportunities, and Key Challenges. Appl. Sci. 2024, 14, 10956. [Google Scholar] [CrossRef]
- Alkawsi, G.A.; Ali, N.; Baashar, Y. An Empirical Study of the Acceptance of IoT-Based Smart Meter in Malaysia: The Effect of Electricity-Saving Knowledge and Environmental Awareness. IEEE Access 2020, 8, 42794–42804. [Google Scholar] [CrossRef]
- Pals, H.; Singer, L. Residential energy conservation: The effects of education and perceived behavioral control. J. Environ. Stud. Sci. 2015, 5, 29–41. [Google Scholar] [CrossRef]
- Momsen, K.; Stoerk, T. From intention to action: Can nudges help consumers to choose renewable energy? Energy Policy 2014, 74, 376–382. [Google Scholar] [CrossRef]
- Micu, A.; Micu, A.E.; Geru, M.; Capatina, A.; Muntean, M.C. The challenge for energy saving in smart homes: Exploring the interest for iot devices acquisition in romania. Energies 2021, 14, 7589. [Google Scholar] [CrossRef]
- Shehawy, Y.M.; Khan, S.M.F.A.; Khalufi, N.A.M.; Abdullah, R.S. Customer adoption of robot: Synergizing customer acceptance of robot-assisted retail technologies. J. Retail. Consum. Serv. 2025, 82, 104062. [Google Scholar] [CrossRef]
- Amiri, B.; Jafarian, A.; Abdi, Z. Nudging towards sustainability: A comprehensive review of behavioral approaches to eco-friendly choice. Discov. Sustain. 2024, 5, 444. [Google Scholar] [CrossRef]
- Raju, K.V.; Kumar, D.P.; Srinivasa Raju, S. A Comprehensive Review Of Impulse Purchase Process And Various Factors Affecting It. IOSR J. Bus. Manag. 2015, 17, 81–107. [Google Scholar]
- Davis, F.D. Perceived Usefulness, Perceived Ease of Use, and User Acceptance of Information Technology. MIS Q. 1989, 13, 319–340. [Google Scholar] [CrossRef]
- Egan, M. Nudge: Improving Decisions About Health, Wealth and Happiness; Yale University Press: London, UK, 2017. [Google Scholar]
- Ajzen, I. The theory of planned behavior. Organ. Behav. Hum. Decis. Process. 1991, 50, 179–211. [Google Scholar] [CrossRef]
- Islam, Q.; Khan, S.M.F.A. Understanding deep learning across academic domains: A structural equation modelling approach with a partial least squares approach. Int. J. Innov. Res. Sci. Stud. 2024, 7, 1389–1407. [Google Scholar] [CrossRef]
- United Nations. Transforming our World: The 2030 Agenda for Sustainable Development. Department of Economic and Social Affairs: New York, NY, USA, 2015. [Google Scholar]
- Islam, Q.; Ali Khan, S.M. Assessing Consumer Behavior in Sustainable Product Markets: A Structural Equation Modeling Approach with Partial Least Squares Analysis. Sustainability 2024, 16, 3400. [Google Scholar] [CrossRef]
- Motade, S.N.; Kulkarni, A.V. Channel Estimation and Data Detection Using Machine Learning for MIMO 5G Communication Systems in Fading Channel. Technologies 2018, 6, 72. [Google Scholar] [CrossRef]
- Nguyen, O.T.; Kunta, A.R.; Katoju, S.; Gheytasvand, S.; Masoumi, N.; Tavasolian, R.; Alishahi Tabriz, A.; Hong, Y.-R.; Hanna, K.; Perkins, R.; et al. Electronic Health Record Nudges and Health Care Quality and Outcomes in Primary Care: A Systematic Review. JAMA Netw. Open 2024, 7, e2432760. [Google Scholar] [CrossRef] [PubMed]
- Ali, M.; Khalufi, N.; Sheikh, R.A.; Khan, S.M.; Onn, C.W. Evaluating the Impact of Sustainability Practices on Customer Relationship Quality: An SEM-PLS Approach to Align with SDG. Sustainability 2025, 17, 798. [Google Scholar] [CrossRef]
- Karlsen, R.; Andersen, A. The Impossible, the Unlikely, and the Probable Nudges: A Classification for the Design of Your Next Nudge. Technologies 2022, 10, 110. [Google Scholar] [CrossRef]
- Rafsanjani, H.N.; Ghahramani, A.; Nabizadeh, A.H. iSEA: IoT-based smartphone energy assistant for prompting energy-aware behaviors in commercial buildings. Appl. Energy 2020, 266, 114892. [Google Scholar] [CrossRef]
- Ghapanchi, A.H.; Purarjomandlangrudi, A.; Ahmadi Eftekhari, N.; Stevens, J.; Barnes, K. Exploring the Management Models and Strategies for Hospital in the Home Initiatives. Technologies 2025, 13, 343. [Google Scholar] [CrossRef]
- Schembre, S.M.; Liao, Y.; Robertson, M.C.; Dunton, G.F.; Kerr, J.; Haffey, M.E.; Burnett, T.; Basen-Engquist, K.; Hicklen, R.S. Just-in-time feedback in diet and physical activity interventions: Systematic review and practical design framework. J. Med. Internet Res. 2018, 20, e106. [Google Scholar] [CrossRef] [PubMed]
- Ambeba, E.J.; Ye, L.; Sereika, S.M.; Styn, M.A.; Acharya, S.D.; Sevick, M.A.; Ewing, L.J.; Conroy, M.B.; Glanz, K.; Zheng, Y.; et al. The use of mHealth to deliver tailored messages reduces reported energy and fat intake. J. Cardiovasc. Nurs. 2015, 30, 35–43. [Google Scholar] [CrossRef]
- Cappa, F.; Rosso, F.; Giustiniano, L.; Porfiri, M. Nudging and citizen science: The effectiveness of feedback in energy-demand management. J. Environ. Manag. 2020, 269, 110759. [Google Scholar] [CrossRef] [PubMed]
- Suhluli, S.A.; Ali Khan, S.M.F. Determinants of user acceptance of wearable IoT devices. Cogent Eng. 2022, 9, 2087456. [Google Scholar] [CrossRef]
- Lindenmeier, J.; Lwin, M.; Andersch, H.; Phau, I.; Seemann, A.K. Anticipated Consumer Guilt: An Investigation into its Antecedents and Consequences for Fair-Trade Consumption. J. Macromark. 2017, 37, 444–459. [Google Scholar] [CrossRef]
- Abidi, S.S.A.; Khan, S.M.F.A. Payment Mode Influencing Consumer Behavior:Cashless Payment Versus Conventional Payment System in India. Manag. Dyn. 2022, 19, 45–56. [Google Scholar] [CrossRef]
- Salinger, M.R.; Levy, D.E.; McCurley, J.L.; Gelsomin, E.D.; Rimm, E.B.; Thorndike, A.N. Employees’ Baseline Food Choices and the Effect of a Workplace Intervention to Promote Healthy Eating: Secondary Analysis of the ChooseWell 365 Randomized Controlled Trial. J. Acad. Nutr. Diet. 2023, 123, 1586–1595.e4. [Google Scholar] [CrossRef] [PubMed]
- Qu, L.; Chau, P.Y.K. Nudge with interface designs of online product review systems—Effects of online product review system designs on purchase behavior. Inf. Technol. People 2023, 36, 1555–1579. [Google Scholar] [CrossRef]
- Sabri, O.; Hakim, T.; Zaila, B. The role of hofstede dimensions on the readiness of iot implementation case study: Saudi universities. J. Theor. Appl. Inf. Technol. 2020, 98, 1–12. [Google Scholar]
- Bisoyi, B.; Das, B. A paradigm shift: Nano-sensory nudges stimulating consumer’s purchase behaviour for green products driving towards environmental sustainability. Mater. Today Proc. 2023, 80, 3887–3892. [Google Scholar] [CrossRef]
- Hakim, T.; Ahmi, A.; Alam, S. A Decade in Blockchain: A Bibliometric Reflection on the Growth and Interdisciplinary Reach of a Disruptive Technology. J. Inf. Commun. Technol. 2024, 23, 627–665. [Google Scholar] [CrossRef]
- Bharti, M.; Suneja, V. Nudging green product adoption: Leveraging context effects to ease trade-offs in online green buying. J. Consum. Mark. 2025, 42, 642–662. [Google Scholar] [CrossRef]
- Ingendahl, M.; Hummel, D.; Maedche, A.; Vogel, T. Who can be nudged? Examining nudging effectiveness in the context of need for cognition and need for uniqueness. J. Consum. Behav. 2021, 20, 324–336. [Google Scholar] [CrossRef]
- Bicchieri, C.; Dimant, E. Nudging with care: The risks and benefits of social information. Public Choice 2022, 191, 443–464. [Google Scholar] [CrossRef]
- Sheikh, R.A.; Abdalkrim, G.M.; Shehawy, Y.M. Assessing the impact of business simulation as a teaching method for developing 21st century future skills. J. Int. Educ. Bus. 2023, 16, 351–370. [Google Scholar] [CrossRef]
- Noggle, R. Manipulation, salience, and nudges. Bioethics 2018, 32, 164–170. [Google Scholar] [CrossRef]
- Loidl, M.; Kaziyeva, D.; Wendel, R.; Luger-Bazinger, C.; Seeber, M.; Stamatopoulos, C. Unlocking the Potential of Digital, Situation-Aware Nudging for Promoting Sustainable Mobility. Sustainability 2023, 15, 11149. [Google Scholar] [CrossRef]
- Li, G.; Yang, L.; Zhang, B.; Li, X.; Chen, F. How do environmental values impact green product purchase intention? The moderating role of green trust. Environ. Sci. Pollut. Res. 2021, 28, 46020–46034. [Google Scholar] [CrossRef]
- Wang, Y.; Zhao, L. Toward the Transparent Use of Generative Artificial Intelligence in Academic Articles. J. Sch. Publ. 2024, 55, 467–484. [Google Scholar] [CrossRef]
- Crago, C.L.; Spraggon, J.M.; Hunter, E. Motivating non-ratepaying households with feedback and social nudges: A cautionary tale. Energy Policy 2020, 145, 111764. [Google Scholar] [CrossRef]
- Arce Salazar, H.; Oerlemans, L. Do We Follow the Leader or the Masses? Antecedents of the Willingness to Pay Extra for Eco-Products. J. Consum. Aff. 2016, 50, 286–314. [Google Scholar] [CrossRef]
- McEvoy, D.; Cherry, T.L.; Mohr, T.M. Nudging Pro-social Behavior in a Market Experiment with Carbon Offsets. BE J. Econ. Anal. Policy 2023, 23, 867–877. [Google Scholar] [CrossRef]
- Demarque, C.; Charalambides, L.; Hilton, D.J.; Waroquier, L. Nudging sustainable consumption: The use of descriptive norms to promote a minority behavior in a realistic online shopping environment. J. Environ. Psychol. 2015, 43, 166–174. [Google Scholar] [CrossRef]
- Gessner, J.; Habla, W.; Wagner, U.J. Can social comparisons and moral appeals encourage low-emission transport use? Transp. Res. Part D Transp. Environ. 2024, 133, 104289. [Google Scholar] [CrossRef]
- Hakim, T.; Bahari, M. Blockchain Technology Research in Business, Management and Accounting Field: A Bibliometric Analysis. In Proceedings of the 2021 7th International Conference on Research and Innovation in Information Systems (ICRIIS), Johor Bahru, Malaysia, 25–26 October 2021; pp. 1–7. [Google Scholar]
- Griesoph, A.; Hoffmann, S.; Merk, C.; Rehdanz, K.; Schmidt, U. Guess what …?—How guessed norms nudge climate-friendly food choices in real-life settings. Sustainability 2021, 13, 8669. [Google Scholar] [CrossRef]
- Eyssel, F.; Hegel, F. (S)he’s Got the Look: Gender Stereotyping of Robots. J. Appl. Soc. Psychol. 2012, 42, 2213–2230. [Google Scholar] [CrossRef]
- Khan, S.M.; Shehawy, Y.M. Perceived AI Consumer-Driven Decision Integrity: Assessing Mediating Effect of Cognitive Load and Response Bias. Technologies 2025, 13, 374. [Google Scholar] [CrossRef]
- Mishra, K.K.; Pant, P. Subconscious Factors Affecting Consumer Preferences Toward Green Investments. In Sustainability, Innovation, and Consumer Preference; Chandigarh University: Ludhiana, India, 2024; pp. 119–147. [Google Scholar]
- Elsantil, Y.; Hamza, E.A. The impact of self-conscious emotions on willingness to pay for sustainable products. Humanit. Soc. Sci. Rev. 2019, 7, 77–90. [Google Scholar] [CrossRef]
- Wang, J.; Wu, L. The impact of emotions on the intention of sustainable consumption choices: Evidence from a big city in an emerging country. J. Clean. Prod. 2016, 126, 325–336. [Google Scholar] [CrossRef]
- He, X.; Chen, W. Digital Transformation and Environmental, Social, and Governance Performance from a Human Capital Perspective. Sustainability 2024, 16, 4737. [Google Scholar] [CrossRef]
- Zorell, C. V Nudges, norms, or just contagion? A theory on influences on the practice of (non-) sustainable behavior. Sustainability 2020, 12, 10418. [Google Scholar] [CrossRef]
- Masmali, F.; Miah, S.J. Internet of Things Adoption for Saudi Healthcare Services. Pacific Asia J. Assoc. Inf. Syst. 2021, 13, 113–130. [Google Scholar] [CrossRef]
- Greineder, M.; Riasanow, T.; Böhm, M.; Krcmar, H. The Generic InsurTech Ecosystem and its Strategic Implications for the Digital Transformation of the Insurance Industry. In Proceedings of the Lecture Notes in Informatics (LNI), Proceedings—Series of the Gesellschaft fur Informatik (GI), Bonn, Germany, 26–27 May 2020; Volume P-304. [Google Scholar]
- Tarditi, C.; Hahnel, U.J.J.; Jeanmonod, N.; Sander, D.; Brosch, T. Affective Dilemmas: The Impact of Trait Affect and State Emotion on Sustainable Consumption Decisions in a Social Dilemma Task. Environ. Behav. 2020, 52, 33–59. [Google Scholar] [CrossRef]
- Gupta, R.; Rathore, B. Exploring the generative AI adoption in service industry: A mixed-method analysis. J. Retail. Consum. Serv. 2024, 81, 103997. [Google Scholar] [CrossRef]
- Sheikh, R.A.; Ahmed, I.; Faqihi, A.Y.A.; Shehawy, Y.M. Global Perspectives on Navigating Industry 5.0 Knowledge: Achieving Resilience, Sustainability, and Human-Centric Innovation in Manufacturing. J. Knowl. Econ. 2024, 1–36. [Google Scholar] [CrossRef]
- Mirbabaie, M.; Marx, J.; Erle, L. Digital Nudge Stacking and Backfiring: Understanding Sustainable E-Commerce Purchase Decisions. Pacific Asia J. Assoc. Inf. Syst. 2023, 15, 65–104. [Google Scholar] [CrossRef]
- Nowak, M.; Alnyme, O.; Heldt, T. Testing the effectiveness of increased frequency of norm-nudges in encouraging sustainable tourist behaviour: A field experiment using actual and self-reported behavioural data. J. Sustain. Tour. 2024, 32, 1307–1331. [Google Scholar] [CrossRef]
- Masmali, F.H.; Miah, S.J. Adoption of IoT based innovations for healthcare service delivery in Saudi Arabia. In Proceedings of the 2019 IEEE Asia-Pacific Conference on Computer Science and Data Engineering (CSDE), Melbourne, Australia, 11 December 2019; pp. 1–9. [Google Scholar]
- Permana, Y.H.; Sanjaya, M.R. Nudging Green Preferences: Evidence from a Laboratory Experiment. J. Int. Commer. Econ. Policy 2022, 13, 2250011. [Google Scholar] [CrossRef]
- Rosmadi, A.; Zhou, W.; Xu, Y. Meaningful Gamification in Ecotourism: A Study on Fostering Awareness for Positive Ecotourism Behavior. Sustainability 2024, 16, 8432. [Google Scholar] [CrossRef]
- van Roy, R.; Zaman, B. Need-supporting gamification in education: An assessment of motivational effects over time. Comput. Educ. 2018, 127, 8432. [Google Scholar] [CrossRef]
- Mochi, P.; Pandya, K.; Lindberg, K.B.; Korpås, M. Social Nudging for Sustainable Electricity Use: Behavioral Interventions in Energy Conservation Policy. Sustainability 2025, 17, 6932. [Google Scholar] [CrossRef]
- Arzate-Rivas, O.; Sámano-Ortega, V.; Martínez-Nolasco, J.; Santoyo-Mora, M.; Martínez-Nolasco, C.; De León-Lomelí, R. IoT Energy Management System Based on a Wireless Sensor/Actuator Network. Technologies 2024, 12, 140. [Google Scholar] [CrossRef]
- Chen, Q.; Choi, B.-J.; Lee, S.-J. Tailoring customer segmentation strategies for luxury brands in the NFT market—The case of SUPERGUCCI. J. Retail. Consum. Serv. 2025, 82, 104121. [Google Scholar] [CrossRef]
- Fanghella, V.; Ploner, M.; Tavoni, M. Energy saving in a simulated environment: An online experiment of the interplay between nudges and financial incentives. J. Behav. Exp. Econ. 2021, 93, 101709. [Google Scholar] [CrossRef]
- Liu, G.; Liang, K. The role of technological innovation in enhancing resource sustainability to achieve green recovery. Resour. Policy 2024, 89, 104659. [Google Scholar] [CrossRef]
- Masmali, F.H.; Miah, S.J.; Noman, N. An Overview of the Internet of Things (IoT) Applications in the Health Sector in Saudi Arabi BT—Big Data Intelligence and Computing; Hsu, C.-H., Xu, M., Cao, H., Baghban, H., Shawkat Ali, A.B.M., Eds.; Springer Nature: Singapore, 2023; pp. 547–557. [Google Scholar]
- Zanaj, E.; Caso, G.; De Nardis, L.; Mohammadpour, A.; Alay, Ö.; Di Benedetto, M.G. Energy Efficiency in Short and Wide-Area IoT Technologies—A Survey. Technologies 2021, 9, 22. [Google Scholar] [CrossRef]
- Askadilla, W.L.; Krisjanti, M.N. Understanding Indonesian Green Consumer Behavior on Cosmetic Products: Theory of Planned Behavior Model. Pol. J. Manag. Stud. 2017, 15, 25. [Google Scholar] [CrossRef]
- Cheng, L.; Cui, H.; Zhang, Z.; Yang, M.; Zhou, Y. Study on consumers’ motivation to buy green food based on meta-analysis. Front. Sustain. Food Syst. 2024, 8, 1405787. [Google Scholar] [CrossRef]
- Tawde, S.; Kamath, R.; ShabbirHusain, R.V. ‘Mind will not mind’—Decoding consumers’ green intention-green purchase behavior gap via moderated mediation effects of implementation intentions and self-efficacy. J. Clean. Prod. 2023, 383, 135506. [Google Scholar] [CrossRef]
- Zhao, Y.; Cormican, K.; Sampaio, S. Clicks vs. bricks: Exploring the critical success factors for consumer purchase intention in e-commerce. In Proceedings of the Procedia Computer Science, Vienna, Austria, 15–17 May 2024; Volume 239, pp. 590–597. [Google Scholar]
- Amudhavalli, P.; Zahira, R.; Umashankar, S.; Fernando, X.N. A Smart Approach to Electric Vehicle Optimization via IoT-Enabled Recommender Systems. Technologies 2024, 12, 137. [Google Scholar] [CrossRef]
- Zhang, M.; Tang, Z.; Wang, P. Do Rewards Increase Tourists’ Willingness to Engage in Low-Carbon Behavior? Sustainability 2025, 17, 829. [Google Scholar] [CrossRef]
- Roozen, I.; Raedts, M.; Meijburg, L. Do verbal and visual nudges influence consumers’ choice for sustainable fashion? J. Glob. Fash. Mark. 2021, 12, 327–342. [Google Scholar] [CrossRef]
- Subahi, A.F. Advancing Sustainable Cyber-Physical System Development with a Digital Twins and Language Engineering Approach: Smart Greenhouse Applications. Technologies 2024, 12, 147. [Google Scholar] [CrossRef]
- Lindahl, T.; Linder, N. What factors influence choosing fish over meat among grocery shoppers? Insights from an unsuccessful nudge intervention. Ecol. Econ. 2024, 224, 108297. [Google Scholar] [CrossRef]
- Hadi Masmali, F.; Miah, S.J.; Noman, N. Different Applications and Technologies of Internet of Things (IoT) BT—Proceedings of Seventh International Congress on Information and Communication Technology; Yang, X.-S., Sherratt, S., Dey, N., Joshi, A., Eds.; Springer Nature: Singapore, 2023; pp. 41–54. [Google Scholar]
- Gupta, R.; Dwivedi, J.; Mathur, A. The Role of Behavioral Economics in Consumer Decision-Making Towards Sustainable Products. In World Sustainability Series; Springer Nature: Berlin, Germany, 2024; Volume Part F3319, pp. 49–65. [Google Scholar]
- Nawi, N.M.; Basri, H.N.; Kamarulzaman, N.H.; Shamsudin, M.N. Consumers’ preferences and willingness-to-pay for traceability systems in purchasing meat and meat products. Food Res. 2023, 7, 1–10. [Google Scholar] [CrossRef]
- Zito, F.; Giannoccaro, N.I.; Serio, R.; Strazzella, S. Analysis and Development of an IoT System for an Agrivoltaics Plant. Technologies 2024, 12, 106. [Google Scholar] [CrossRef]
- Mertens, S.; Herberz, M.; Hahnel, U.J.J.; Brosch, T. The effectiveness of nudging: A meta-analysis of choice architecture interventions across behavioral domains. Proc. Natl. Acad. Sci. USA 2022, 119, e2107346118. [Google Scholar] [CrossRef]
- Bryan, G.; Karlan, D.; Nelson, S. Commitment devices. Annu. Rev. Econom. 2010, 2, 671–698. [Google Scholar] [CrossRef]
- Masmali, F.H.; Miah, S.J.; Mathkoor, N.Y. Internet of Things-based innovations in Saudi healthcare sector: A methodological approach for investigating adoption issues. In Proceedings of the 2020 IEEE Asia-Pacific Conference on Computer Science and Data Engineering (CSDE), Gold Coast, Australia, 16–18 December 2020; pp. 1–5. [Google Scholar]
- Hodson, N. Commitment devices: Beyond the medical ethics of nudges. J. Med. Ethics 2023, 49, 125–130. [Google Scholar] [CrossRef]
- Yang, X.; Chen, S.C.; Zhang, L. Promoting sustainable development: A research on residents’ green purchasing behavior from a perspective of the goal-framing theory. Sustain. Dev. 2020, 28, 1208–1219. [Google Scholar] [CrossRef]
- Bodur, H.O.; Duval, K.M.; Grohmann, B. Will You Purchase Environmentally Friendly Products? Using Prediction Requests to Increase Choice of Sustainable Products. J. Bus. Ethics 2015, 129, 59–75. [Google Scholar] [CrossRef]
- Rai, S.; Narwal, P. Behavioral insights into sustainable food consumption: A perspective from self-determination theory, theory of reasoned action, and environmental engagement. J. Environ. Manage. 2025, 380, 125077. [Google Scholar] [CrossRef] [PubMed]
- Herzallah, F.; Mohammad, B.A.; Alhayek, M.; Khan, S.M.F.A. Mitigating uncertainty in travel agency selection in Jordan: A signaling theory approach. Int. J. Inf. Manag. Data Insights 2025, 5, 100362. [Google Scholar] [CrossRef]
- Habib, M.K.; Chukwuemeka, C.I. Development of IoT-Based Hybrid Autonomous Networked Robots. Technologies 2025, 13, 168. [Google Scholar] [CrossRef]
- Golini, R.; Longoni, A.; Cagliano, R. Developing sustainability in global manufacturing networks: The role of site competence on sustainability performance. Int. J. Prod. Econ. 2014, 147, 448–459. [Google Scholar] [CrossRef]
- Gottselig, V.; Wuppermann, A.; Herrmann, C. Effects of green nudges on consumer valuation of sustainable food: A discrete choice experiment. GAIA—Ecol. Perspect. Sci. Soc. 2023, 32, 233–240. [Google Scholar] [CrossRef]
- Tee, M.; Chaw, L.Y. Generation Z’s Perspective on Tourists’ Knowledge Sharing and Service Excellence in Tourism. In Tourism, Hospitality and Event Management; Elsevier: Amsterdam, The Netherlands, 2021. [Google Scholar]
- Maione, G.; Supino, S.; Grimaldi, M.; Troisi, O. Exploring the political-institutional perspective of sustainable consumer behavior within the circular economy: A structural equation modeling approach from nudge theory. Socioecon. Plann. Sci. 2025, 100, 102254. [Google Scholar] [CrossRef]
- Prafitasiwi, A.G.; Rohman, M.A.; Ongkowijoyo, C.S. The occupant’s awareness to achieve energy efficiency in campus building. Results Eng. 2022, 14, 100397. [Google Scholar] [CrossRef]
- Dwivedi, Y.K.; Hughes, L.; Ismagilova, E.; Aarts, G.; Coombs, C.; Crick, T.; Duan, Y.; Dwivedi, R.; Edwards, J.; Eirug, A.; et al. Artificial Intelligence (AI): Multidisciplinary perspectives on emerging challenges, opportunities, and agenda for research, practice and policy. Int. J. Inf. Manag. 2021, 57, 101994. [Google Scholar] [CrossRef]
- Azizi, N.; Miah, S.J.; Masmali, F.H. Development of an Innovative Framework for IT Risk Management. In Proceedings of the 2019 IEEE Asia-Pacific Conference on Computer Science and Data Engineering (CSDE), Melbourne, Australia, 11 December 2019; pp. 1–4. [Google Scholar]
- Du, H.; Liu, D.; Sovacool, B.K.; Wang, Y.; Ma, S.; Li, R.Y.M. Who buys New Energy Vehicles in China? Assessing social-psychological predictors of purchasing awareness, intention, and policy. Transp. Res. Part F Traffic Psychol. Behav. 2018, 58, 56–69. [Google Scholar] [CrossRef]
- Frederiks, E.R.; Stenner, K.; Hobman, E.V. Household energy use: Applying behavioural economics to understand consumer decision-making and behaviour. Renew. Sustain. Energy Rev. 2015, 41, 1385–1394. [Google Scholar] [CrossRef]
- Moustati, I.; Gherabi, N.; Saadi, M. Leveraging the internet of behaviours and digital nudges for enhancing customers’ financial decision-making. Int. J. Comput. Appl. Technol. 2024, 74, 208–221. [Google Scholar] [CrossRef]
- Mekruksavanich, S.; Jitpattanakul, A. One-Dimensional Deep Residual Network with Aggregated Transformations for Internet of Things (IoT)-Enabled Human Activity Recognition in an Uncontrolled Environment. Technologies 2024, 12, 242. [Google Scholar] [CrossRef]
- Chen, Y.S.; Chang, C.H.; Lin, Y.H. Green transformational leadership and green performance: The mediation effects of green mindfulness and green self-efficacy. Sustainability 2014, 6, 6604–6621. [Google Scholar] [CrossRef]
- Koch, C.; Pförtsch, W.; Brüggemann, P. Guiding Customer Choices: The Impact of Digital Nudging on Preferred Decisions Throughout the Customer Journey. In Proceedings of the Springer Proceedings in Business and Economics, Munich, Germany, 11–13 July 2024; pp. 186–193. [Google Scholar]
- Mamede, A.; Noordzij, G.; Jongerling, J.; Snijders, M.; Schop-Etman, A.; Denktas, S. Combining web-based gamification and physical nudges with an app (MoveMore) to promote walking breaks and reduce sedentary behavior of office workers: Field study. J. Med. Internet Res. 2021, 23, e19875. [Google Scholar] [CrossRef]
- Sadeghian, A.H.; Otarkhani, A. Data-driven digital nudging: A systematic literature review and future agenda. Behav. Inf. Technol. 2024, 43, 3834–3862. [Google Scholar] [CrossRef]
- Costello, F.J.; Yun, J.H.; Lee, K.C. A NeuroIS Investigation of the Effects of a Digital Dark Nudge. In Proceedings of the Lecture Notes in Information Systems and Organisation, Msida, Malta, 15–17 December 2020; Volume 43. [Google Scholar]
- da Silva, E.M.; Schneider, D.; Miceli, C.; Correia, A. Encouraging Sustainable Choices Through Socially Engaged Persuasive Recycling Initiatives: A Participatory Action Design Research Study. Informatics 2025, 12, 5. [Google Scholar] [CrossRef]
- Pathmabandu, C.; Grundy, J.; Chhetri, M.B.; Baig, Z. Privacy for IoT: Informed consent management in Smart Buildings. Futur. Gener. Comput. Syst. 2023, 145, 367–383. [Google Scholar] [CrossRef]
- Hakami, T.A.; Al-Shargabi, B.; Sabri, O.; Khan, S.M.F.A. Impact of Blackboard Technology Acceptance on Students Learning in Saudi Arabia. J. Educ. Online 2023, 20. [Google Scholar] [CrossRef]
- Ru, X.; Wang, S.; Yan, S. Exploring the effects of normative factors and perceived behavioral control on individual’s energy-saving intention: An empirical study in eastern China. Resour. Conserv. Recycl. 2018, 134, 91–99. [Google Scholar] [CrossRef]
- Shehawy, Y.M.; Ali Khan, S.M.F. Consumer readiness for green consumption: The role of green awareness as a moderator of the relationship between green attitudes and purchase intentions. J. Retail. Consum. Serv. 2024, 78, 103739. [Google Scholar] [CrossRef]
- Rebelatto, B.G.; Salvia, A.L.; Reginatto, G.; Brandli, L.; Frandoloso, M.A.L. Energy efficiency initiatives and the academic community’s behaviour: A Brazilian experience. Discov. Sustain. 2022, 3, 33. [Google Scholar] [CrossRef]
- Karlsen, R.; Andersen, A. Recommendations with a Nudge. Technologies 2019, 7, 45. [Google Scholar] [CrossRef]
- Yadav, R.; Pathak, G.S. Determinants of Consumers’ Green Purchase Behavior in a Developing Nation: Applying and Extending the Theory of Planned Behavior. Ecol. Econ. 2017, 134, 114–122. [Google Scholar] [CrossRef]
- Paul, J.; Modi, A.; Patel, J. Predicting green product consumption using theory of planned behavior and reasoned action. J. Retail. Consum. Serv. 2016, 29, 123–134. [Google Scholar] [CrossRef]
- Sun, W. Toward a theory of ethical consumer intention formation: Re-extending the theory of planned behavior. AMS Rev. 2020, 10, 260–278. [Google Scholar] [CrossRef]
- White, K.; Habib, R.; Hardisty, D.J. How to SHIFT consumer behaviors to be more sustainable: A literature review and guiding framework. J. Mark. 2019, 83, 22–49. [Google Scholar] [CrossRef]
- Sharma, K.; Aswal, C.; Paul, J. Factors affecting green purchase behavior: A systematic literature review. Bus. Strateg. Environ. 2023, 32, 2078–2092. [Google Scholar] [CrossRef]
- Sharma, A.; Foropon, C. Green product attributes and green purchase behavior: A theory of planned behavior perspective with implications for circular economy. Manag. Decis. 2019, 57, 1018–1042. [Google Scholar] [CrossRef]
- Haws, K.L.; Winterich, K.P.; Naylor, R.W. Seeing the world through GREEN-tinted glasses: Green consumption values and responses to environmentally friendly products. J. Consum. Psychol. 2014, 24, 336–354. [Google Scholar] [CrossRef]
- Ho, P.H.K. Analysis of Competitive Environments, Business Strategies, and Performance in Hong Kong’s Construction Industry. J. Manag. Eng. 2016, 32, 4015044. [Google Scholar] [CrossRef]
- Joshi, Y.; Rahman, Z. Factors Affecting Green Purchase Behaviour and Future Research Directions. Int. Strateg. Manag. Rev. 2015, 3, 128–143. [Google Scholar] [CrossRef]
- Carrington, M.J.; Neville, B.A.; Whitwell, G.J. Lost in translation: Exploring the ethical consumer intention-behavior gap. J. Bus. Res. 2014, 67, 2759–2767. [Google Scholar] [CrossRef]
- Peattie, K. Golden goose or wild goose? The hunt for the green consumer. Bus. Strateg. Environ. 2001, 10, 187–199. [Google Scholar] [CrossRef]
- White, M.D. Nudging: Ethical and political dimensions of choice architectures. In Handbook of Behavioural Change and Public Policy; Edward Elgar Publishing: Cheltenham, UK, 2019. [Google Scholar]
- Parasuraman, A. Technology Readiness Index (Tri): A Multiple-Item Scale to Measure Readiness to Embrace New Technologies. J. Serv. Res. 2000, 2, 307–320. [Google Scholar] [CrossRef]
- Park, H.; Lee, M.; Back, K.J.; DeFranco, A. Is Hotel Technology a Double-edged Sword on Customer Experience? A Mixed-method Approach using Big Data. J. Hosp. Tour. Res. 2022, 48, 881–894. [Google Scholar] [CrossRef]
- Hair, J.; Alamer, A. Partial Least Squares Structural Equation Modeling (PLS-SEM) in second language and education research: Guidelines using an applied example. Res. Methods Appl. Linguist. 2022, 1, 100027. [Google Scholar] [CrossRef]
- Sarstedt, M.; Hair, J.F.; Cheah, J.-H.; Becker, J.-M.; Ringle, C.M. How to specify, estimate, and validate higher-order constructs in PLS-SEM. Australas. Mark. J. 2019, 27, 197–211. [Google Scholar] [CrossRef]
- Weyant, E. Research Design: Qualitative, Quantitative, and Mixed Methods Approaches, 5th Edition. J. Electron. Resour. Med. Libr. 2022, 19, 54–55. [Google Scholar] [CrossRef]
- Abdullah, R.S.; Masmali, F.H.; Alhazemi, A.; Onn, C.W.; Ali Khan, S.M.F. Enhancing institutional readiness: A Multi-Stakeholder approach to learning analytics policy with the SHEILA-UTAUT framework using PLS-SEM. Educ. Inf. Technol. 2025, 30, 22315–22342. [Google Scholar] [CrossRef]
- Hair, J.; Hult, G.T.M.; Ringle, C.; Sarstedt, M. A Primer on Partial Least Squares Structural Equation Modeling (PLS-SEM); Sage Publishing: Newbury Park, CA, USA, 2022; ISBN 978-1-5443-9640-8. [Google Scholar]
- Kock, N.; Hadaya, P. Minimum sample size estimation in PLS-SEM: The inverse square root and gamma-exponential methods. Inf. Syst. J. 2018, 28, 227–261. [Google Scholar] [CrossRef]
- Cohen, J. Set Correlation and Contingency Tables. Appl. Psychol. Meas. 1988, 12, 425–434. [Google Scholar] [CrossRef]
- Islam, Q.; Khan, S.M.F.A. Integrating IT and Sustainability in Higher Education Infrastructure: Impacts on Quality, Innovation and Research. Int. J. Learn. Teach. Educ. Res. 2023, 22, 210–236. [Google Scholar] [CrossRef]
- Sternad Zabukovšek, S.; Bobek, S.; Zabukovšek, U.; Kalinić, Z.; Tominc, P. Enhancing PLS-SEM-Enabled Research with ANN and IPMA: Research Study of Enterprise Resource Planning (ERP) Systems’ Acceptance Based on the Technology Acceptance Model (TAM). Mathematics 2022, 10, 1379. [Google Scholar] [CrossRef]
- Islam, Q.; Ali Khan, S.M.F. Sustainability-Infused Learning Environments: Investigating the Role of Digital Technology and Motivation for Sustainability in Achieving Quality Education. Int. J. Learn. Teach. Educ. Res. 2024, 23, 519–548. [Google Scholar] [CrossRef]
- Medabesh, A.; Khan, S.M.F.A. Sustainability management among enterprises in United Kingdom and Saudi Arabia. Acad. Strateg. Manag. J. 2020, 19, 1–13. [Google Scholar]
- Ajzen, I.; Kruglanski, A.W. Reasoned Action in the Service of Goal Pursuit. Psychol. Rev. 2019, 126, 774–786. [Google Scholar] [CrossRef] [PubMed]
- Balakrishnan, J.; Al-Ahmadi, M.S.; Baabdullah, A.M.; Al-Busaidi, A.S.; Dwivedi, Y.K. Examining Digital Nudges to Influence Pro-Environmental Behavior. J. Comput. Inf. Syst. 2025, 1–17. [Google Scholar] [CrossRef]
- Rana, D.; Khan, S.M.F.A.; Arahant, A.; Chaudhary, J.K. Beyond Bitcoin: Green Cryptocurrencies as a Sustainable Alternative. In Green Economics and Strategies for Business Sustainability; Yıldırım, S., Demirtaş, I., Malik, F.A., Eds.; IGI Global: Hershey, PA, USA, 2025; pp. 235–260. ISBN 9798369389492. [Google Scholar]
- Singh, H.; Rana, D.; Khan, S. Sustainability and GHG Emissions: An Empirical Study of Strategies and Practices of Organizations in India. J. Bus. Econ. 2014, 5, 726–738. [Google Scholar]
- Singh, S.; Aggarwal, N.; Dabas, D. Uncovering online travel agency antecedents and their consequences in terms of consumer behavior: A retrospective analysis for future research. Turyzm/Tourism 2024, 34, 47–67. [Google Scholar] [CrossRef]
- Shehawy, Y.M.; Khan, S.M.F.A.; Madkhali, H. An Integrated SEM-ESG Framework for Understanding Consumer’s Green Technology Adoption Behavior. J. Knowl. Econ. 2024, 16, 8887–8928. [Google Scholar] [CrossRef]
- Shehawy, Y.M.; Khan, S.M.F.A.; Alshammakhi, Q.M. The Knowledgeable Nexus Between Metaverse Startups and SDGs: The Role of Innovations in Community Building and Socio-Cultural Exchange. J. Knowl. Econ. 2025, 1–36. [Google Scholar] [CrossRef]
- Alqarni, T.M.; Hamadneh, B.M.; Jdaitawi, M.T. Perceived usefulness of Internet of Things (IOT) in the quality of life of special needs and elderly individuals in Saudi Arabia. Heliyon 2024, 10, e25122. [Google Scholar] [CrossRef]
- Miłaszewicz, D. Survey Results on Using Nudges for Choice of Green-Energy Supplier. Energies 2022, 15, 2679. [Google Scholar] [CrossRef]
- Ren, J.; Abbas, Q.; Hussain, J.; Hu, D.; Li, J. AI-based green technology implementation simulation for achieving carbon neutrality: Exploring the role of subsidies and knowledge management. Environ. Sci. Pollut. Res. 2024, 31, 57685–57700. [Google Scholar] [CrossRef]
- Hakawati, B.; Mousa, A.; Draidi, F. Smart energy management in residential buildings: The impact of knowledge and behavior. Sci. Rep. 2024, 14, 1702. [Google Scholar] [CrossRef]
- Heib, S.; Kortsch, T.; Hildebrand, J. A question of norms and control—Factors shaping sustainable energy behavior: A study among various university stakeholders. Grup. Interaktion. Organ. Zeitschrift Für Angew. Organ. 2024, 55, 141–156. [Google Scholar] [CrossRef]
- Zeithaml, V.A.; Parasuraman, A.; Malhotra, A. A Conceptual Framework f or Understanding e-Service Quality: Implications for Future Research and Managerial Practice—Marketing Science Institute. 2000. Available online: https://thearf-org-unified-admin.s3.amazonaws.com/MSI/2020/06/MSI_WP_00-115.pdf (accessed on 20 October 2025).
- Conradie, P.; Van Hove, S.; Pelka, S.; Karaliopoulos, M.; Anagnostopoulos, F.; Brugger, H.; Ponnet, K. Why do people turn down the heat? Applying behavioural theories to assess reductions in space heating and energy consumption in Europe. Energy Res. Soc. Sci. 2023, 100, 103059. [Google Scholar] [CrossRef]
- Shafique, M.N.; Rashid, A.; Bajwa, I.S.; Kazmi, R.; Khurshid, M.M.; Tahir, W.A. Effect of IoT Capabilities and Energy Consumption behavior on Green Supply Chain Integration. Appl. Sci. 2018, 8, 2481. [Google Scholar] [CrossRef]






| Nudge Type | Trigger Condition | Delivery Mechanism | Frequency/Cadence |
|---|---|---|---|
| Goal-Setting Nudges | User-defined energy reduction target not yet achieved | Mobile app notification | Weekly progress reminders |
| Social Comparison Nudges | Household usage exceeds the neighborhood average by >15% | Dashboard + push alert | Monthly benchmarking |
| Feedback Nudges | Daily consumption exceeds the prior 7-day average by >10% | In-home display alert | Daily real-time feedback |
| Information Nudges | Policy updates or sustainability tips become available | Email + app alert | Monthly or event-triggered |
| Constructs | Cronbach’s α | rho_a | rho_c | AVE | AB | EA | GN | GS | GBI | PBC | PFN | SCN | TR | TR × GBI |
|---|---|---|---|---|---|---|---|---|---|---|---|---|---|---|
| Actual Behaviour (AB) | 0.870 | 0.873 | 0.911 | 0.720 | – | 0.580 | 0.390 | 0.368 | 0.637 | 0.536 | 0.438 | 0.462 | 0.338 | 0.062 |
| Energy Awareness (EA) | 0.747 | 0.750 | 0.840 | 0.568 | 0.580 | – | 0.344 | 0.412 | 0.568 | 0.424 | 0.392 | 0.431 | 0.232 | 0.077 |
| Gamification Nudges (GN) | 0.786 | 0.789 | 0.875 | 0.700 | 0.390 | 0.344 | – | 0.249 | 0.462 | 0.310 | 0.217 | 0.249 | 0.165 | 0.031 |
| Goal-Setting Nudges (GS) | 0.805 | 0.805 | 0.885 | 0.720 | 0.368 | 0.412 | 0.249 | – | 0.373 | 0.315 | 0.250 | 0.233 | 0.236 | 0.049 |
| Green Behavioral Intention (GBI) | 0.801 | 0.804 | 0.883 | 0.716 | 0.637 | 0.568 | 0.462 | 0.373 | – | 0.528 | 0.440 | 0.433 | 0.344 | 0.028 |
| Perceived Behavioral Control (PBC) | 0.773 | 0.779 | 0.854 | 0.594 | 0.536 | 0.424 | 0.310 | 0.315 | 0.528 | – | 0.396 | 0.384 | 0.197 | 0.035 |
| Personalized Feedback Nudges (PFN) | 0.791 | 0.801 | 0.877 | 0.705 | 0.438 | 0.392 | 0.217 | 0.250 | 0.440 | 0.396 | – | 0.245 | 0.248 | 0.020 |
| Social Comparison Nudges (SCN) | 0.783 | 0.793 | 0.873 | 0.696 | 0.462 | 0.431 | 0.249 | 0.233 | 0.433 | 0.384 | 0.245 | – | 0.223 | 0.021 |
| Technology Readiness (TR) | 0.826 | 0.827 | 0.885 | 0.657 | 0.338 | 0.232 | 0.165 | 0.236 | 0.344 | 0.197 | 0.248 | 0.223 | – | 0.005 |
| TR × GBI | – | – | – | – | 0.062 | 0.077 | 0.031 | 0.049 | 0.028 | 0.035 | 0.020 | 0.021 | 0.005 | – |
| Construct/Fit Index | R2 | R2 Adjusted | Saturated Model | Estimated Model | Threshold/Rule of Thumb | Interpretation |
|---|---|---|---|---|---|---|
| Actual Behaviour Towards Sustainability | 0.311 | 0.308 | - | - | Moderate (0.26–0.50) | Moderate explanatory power |
| Energy Awareness | 0.239 | 0.238 | - | - | Weak to Moderate (0.19–0.25) | Weak–moderate explanatory power |
| Green Behavioral Intention | 0.365 | 0.363 | - | - | Moderate (0.26–0.50) | Moderate explanatory power |
| Perceived Behavioural Control | 0.213 | 0.212 | - | - | Weak to Moderate (0.19–0.25) | Weak–moderate explanatory power |
| SRMR | - | - | 0.045 | 0.077 | ≤0.08 (good), ≤0.10 (acceptable) | Excellent (saturated); marginally acceptable (estimated) |
| d_ULS | - | - | 0.557 | 1.621 | Lower is better; no strict cutoff | Acceptable |
| d_G | - | - | 0.183 | 0.225 | Lower is better; no strict cutoff | Reasonable |
| Chi-square | - | - | 937.380 | 1079.030 | Lower is better; p-value considered | Reasonable |
| NFI | - | - | 0.868 | 0.847 | ≥0.90 (good), ≥0.80 (acceptable) | Acceptable |
| Hypothesis | Path | Original Sample (O) | Sample Mean (M) | STDEV | T Statistics | p Values | Remarks | f2 Effect Size (Target Constructs) |
|---|---|---|---|---|---|---|---|---|
| H1 | IoT-Driven Behavioural Nudge -> Green Behavioral Intention | 0.185 | 0.186 | 0.021 | 8.95 | 0.000 | Supported | f2 = 0.135 Weak–Moderate |
| H2 | IoT-Driven Behavioural Nudge -> Actual Behaviour Towards Sustainability | 0.268 | 0.270 | 0.021 | 12.542 | 0.000 | Supported | f2 = 0.136 Weak–Moderate |
| H3 | IoT-Driven Behavioural Nudge -> Energy Awareness -> Green Behavioral Intention | 0.099 | 0.099 | 0.017 | 5.784 | 0.000 | Supported | - |
| H4 | IoT-Driven Behavioural Nudge -> Energy Awareness -> Perceived Behavioural Control | 0.070 | 0.070 | 0.017 | 4.16 | 0.000 | Supported | - |
| H5 | Perceived Behavioural Control -> Green Behavioral Intention | 0.073 | 0.073 | 0.014 | 5.237 | 0.000 | Supported | f2 = 0.047 Weak |
| H6 | Technology Readiness × Green Behavioral Intention -> Actual Behaviour Towards Sustainability | 0.071 | 0.071 | 0.027 | 2.572 | 0.010 | Supported | f2 = 0.007 Very Weak |
| Constructs | Performance | Green Behavioral Intention | Actual Behaviour Towards Sustainability |
|---|---|---|---|
| Energy Awareness | 49.561 | 0.23 | 0.114 |
| Green Behavioral Intention | 49.877 | 0.543 | 0.494 |
| IoT-Driven Behavioural Nudge | 49.744 | 0.195 | 0.268 |
| Perceived Behavioural Control | 49.323 | - | 0.096 |
| Technology Readiness | 49.115 | - | 0.149 |
| Construct | Role in Study | Relevant SDG(s) | SDG Contribution |
|---|---|---|---|
| Energy Awareness | Mediator between IoT Nudges and Intention/Behavior | SDG 12 (Responsible Consumption & Production) SDG 13 (Climate Action) | Enhances consumer knowledge about energy use, encouraging responsible choices and reducing carbon impact. |
| Green Behavioral Intention (GBI) | Strongest predictor of Actual Behaviour towards Sustainability | SDG 12 (Responsible Consumption & Production) | Drives willingness to adopt eco-friendly products, practices, and consumption patterns. |
| Actual Behavior Towards Sustainability (ABS) | Outcome of the model (dependent variable) | SDG 11 (Sustainable Cities & Communities) SDG 13 (Climate Action) | Reflects the measurable adoption of sustainable practices, such as energy conservation, recycling, and environmentally friendly purchasing. |
| Perceived Behavioral Control (PBC) | Influences both Intention and Actual Behavior | SDG 12 (Responsible Consumption & Production) | Increases confidence and ability of individuals to engage in sustainable behaviors. |
| IoT-Driven Behavioral Nudges | Independent variables: personalized feedback, social comparison, gamification, goal-setting | SDG 7 (Affordable & Clean Energy) SDG 12 (Responsible Consumption & Production) | Provide real-time feedback and motivation, encouraging users to adopt energy-efficient and sustainable choices. |
| Technology Readiness | Moderator between Intention and Actual Behavior | SDG 9 (Industry, Innovation & Infrastructure) SDG 12 (Responsible Consumption & Production) | Ensures users’ confidence and capability to adopt IoT solutions, bridging the gap between intention and action. |
| Type of Implication | Description | Practical/Scholarly Impact |
|---|---|---|
| Theoretical | Integrates TPB, TAM, and Nudge Theory into a single IoT-enabled framework, highlighting Energy Awareness and PBC as mediators, and confirms the moderating role of Technology Readiness. | Extends behavioral theories into the digital technology domain, guiding future studies on technology-behavior interactions. |
| Social | IoT-enabled nudges help reduce the gap between awareness and actual sustainable actions at the household and community levels. | Supports climate change mitigation, resource efficiency, and everyday adoption of sustainable lifestyles. |
| Managerial & Policy | Identifies which nudges (goal-setting and feedback are strongest; social comparison and gamification are supportive) are most effective in IoT contexts. | Provides evidence-based guidance for businesses, policymakers, and program designers to implement scalable sustainability initiatives aligned with SDGs (7, 11, 12, 13). |
| Technological | Proposes a scalable IoT digital nudge architecture that can be applied beyond energy to domains such as water, waste management, and transportation. | Offers a blueprint for system developers, emphasizing privacy-by-design, adaptive logic, and the potential for IoT personalization. |
| Identified Gap in Current Study | Proposed Future Research Direction | Implication of Addressing This Gap |
|---|---|---|
| Reliance on self-reported survey data for behavior measurement | Conduct field experiments or IoT pilot studies with real device usage logs | Enhances the reliability and external validity of findings, ensuring that IoT systems can demonstrate a measurable impact in real-world contexts. |
| Focused only on four types of nudges (feedback, social comparison, gamification, goal-setting) | Explore advanced digital nudges, including IoT personalization and adaptive nudges. | Helps designers create more personalized and effective IoT interventions, improving user engagement and energy savings. |
| Examined only the moderating effect of Technology Readiness | Investigate other moderators like digital literacy, culture, or trust in IoT systems | Provides richer insights into user diversity, supporting inclusive system design across populations. |
| Limited to SEM-PLS quantitative analysis | Use mixed methods (interviews, longitudinal tracking, usability studies) | Provides a deeper understanding of user experience and adoption barriers, enhancing the design of future IoT-enabled nudges. |
| Proposed IoT-based architecture conceptually, but not tested as a live prototype | Build and evaluate a working prototype with real-time feedback and privacy safeguards. | Demonstrates technical feasibility and scalability, supporting adoption by industry and policymakers. |
| Focused only on individual-level adoption | Extend to organizational or community-level applications (smart cities, workplaces) | Broadens impact, enabling system-wide sustainability programs and collective energy efficiency gains. |
| Applied to the energy efficiency domain only | Extend the IoT nudge framework to water conservation, waste reduction, sustainable transport, and health. | Enhances cross-sectoral relevance, showing that IoT nudges can tackle multiple sustainability challenges beyond energy. |
Disclaimer/Publisher’s Note: The statements, opinions and data contained in all publications are solely those of the individual author(s) and contributor(s) and not of MDPI and/or the editor(s). MDPI and/or the editor(s) disclaim responsibility for any injury to people or property resulting from any ideas, methods, instructions or products referred to in the content. |
© 2025 by the authors. Licensee MDPI, Basel, Switzerland. This article is an open access article distributed under the terms and conditions of the Creative Commons Attribution (CC BY) license (https://creativecommons.org/licenses/by/4.0/).
Share and Cite
Masmali, F.H.; Khan, S.M.F.A.; Hakim, T. IoT-Enabled Digital Nudge Architecture for Sustainable Energy Behavior: An SEM-PLS Approach. Technologies 2025, 13, 504. https://doi.org/10.3390/technologies13110504
Masmali FH, Khan SMFA, Hakim T. IoT-Enabled Digital Nudge Architecture for Sustainable Energy Behavior: An SEM-PLS Approach. Technologies. 2025; 13(11):504. https://doi.org/10.3390/technologies13110504
Chicago/Turabian StyleMasmali, Feisal Hadi, Syed Md Faisal Ali Khan, and Tahir Hakim. 2025. "IoT-Enabled Digital Nudge Architecture for Sustainable Energy Behavior: An SEM-PLS Approach" Technologies 13, no. 11: 504. https://doi.org/10.3390/technologies13110504
APA StyleMasmali, F. H., Khan, S. M. F. A., & Hakim, T. (2025). IoT-Enabled Digital Nudge Architecture for Sustainable Energy Behavior: An SEM-PLS Approach. Technologies, 13(11), 504. https://doi.org/10.3390/technologies13110504

