The Dispensing Error Rate in an App-Based, Semaglutide-Supported Weight-Loss Service: A Retrospective Cohort Study
Abstract
1. Introduction
2. Materials and Methods
2.1. Study Design
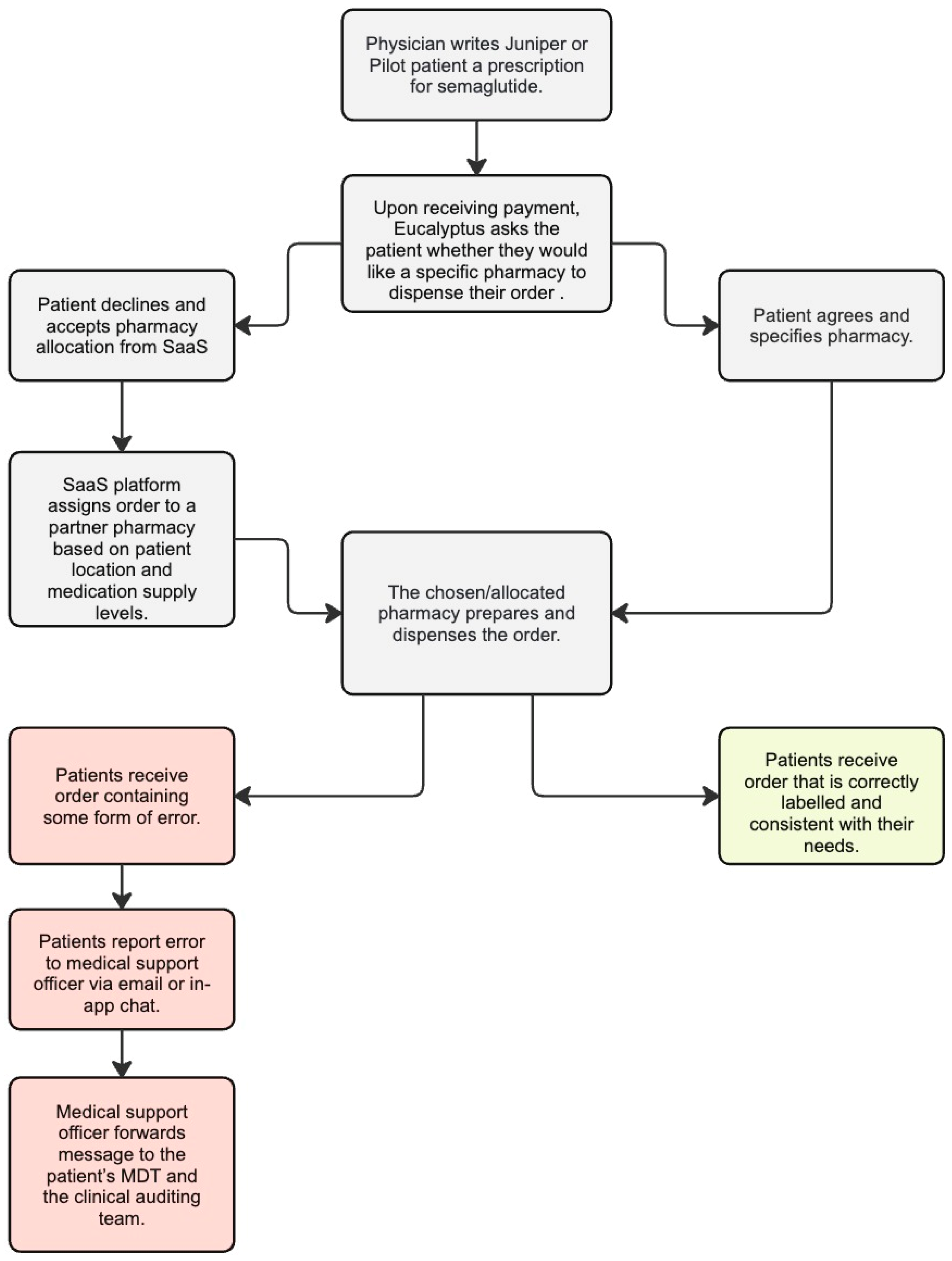
2.2. Programme Overview
2.3. Participants
2.4. Procedures
2.5. Endpoints
2.6. Statistical Analyses
3. Results
4. Discussion
4.1. The Significance of Eucalyptus Australia’s GLP-1 RA Dispensing Error Rates
4.2. Public Health Implications
4.3. Strengths and Limitations
4.4. Future Research
5. Conclusions
Author Contributions
Funding
Institutional Review Board Statement
Informed Consent Statement
Data Availability Statement
Acknowledgments
Conflicts of Interest
References
- Australian Bureau of Statistics. Waist Circumference and BMI. Australian Government. 2023. Available online: https://www.abs.gov.au/statistics/health/health-conditions-and-risks/waist-circumference-and-bmi/latest-release#:~:text=In%202022%2C%20adults%3A,69.8%25%20compared%20to%2058.9%25 (accessed on 13 June 2024).
- World Health Organisation. Health Service Delivery Framework for Prevention and Management of Obesity; World Health Organisation: Geneva, Switzerland, 2023.
- Yumuk, V.; Tsigos, C.; Fried, M.; Schindler, K.; Busetto, L.; Micic, D.; Toplak, H. European guidelines for obesity management in adults. Obes. Facts 2015, 6, 406–424. [Google Scholar] [CrossRef]
- Asselin, J.; Osunlana, A.M.; Ogunleye, A.A.; Sharma, A.M.; Campbell-Scherer, D. Challenges in interdisciplinary weight management in primary care: Lessons learned from the 5As Team study. Clin. Obes. 2016, 6, 124–132. [Google Scholar] [CrossRef] [PubMed]
- Talay, L.; Vickers, M.; Loftus, S. Why people with overweight and obesity are seeking care through digital obesity services: A qualitative analysis of patients from Australia’s largest digital obesity provider. Telemed. Rep. 2024; in press. [Google Scholar] [CrossRef]
- Washington, T.; Johnson, V.; Kendrick, K.; Ibrahim, A.A.; Tu, L.; Sun, K.; Stanford, F.C. Disparities in access and quality of obesity care. Gastroentrol. Clin. N. Am. 2023, 52, 429–441. [Google Scholar] [CrossRef]
- Lopatto, E. Who Wins When Telehealth Companies Push Weight Loss Drugs? The Verge, 23 October 2023. Available online: https://www.theverge.com/23878992/ro-ozempic-subway-ads-telehealth-weight-loss-drugs (accessed on 13 June 2024).
- Taylor, K.; Indulker, T.; Thompson, B.; Pinkard, C.; Barron, E.; Frost, T.; Jayawardane, P.; Davies, N.; Bakhai, C.; Forouhi, N.G.; et al. Early outcomes of referrals to the English National Health Service Digital Weight Management Programme. Obesity 2024, 32, 1083–1092. [Google Scholar] [CrossRef]
- Bonyhady, N. Pill Mills or the Future of Medicine? The Rise of the Telehealth Industry. Sydney Morning Herald, 11 January 2023. Available online: https://www.smh.com.au/technology/pill-mills-or-the-future-of-medicine-the-rise-of-the-telehealth-industry-20230117-p5cdb3.html (accessed on 13 June 2024).
- Talay, L.; Vickers, M. Patient Adherence to a Real-World Digital, Asynchronous Weight Loss Program in Australia That Combines Behavioural and GLP-1 RA Therapy: A Mixed Methods Study. Behav. Sci. 2024, 14, 480. [Google Scholar] [CrossRef] [PubMed]
- Talay, L.; Alvi, O. Digital healthcare solutions to better achieve the weight-loss outcomes expected by payors and patients. Diabetes Obes. Metab. 2024, 26, 2521–2523. [Google Scholar] [CrossRef]
- Seitz, A. Ro Review: A dietitian’s Review of the Telehealth Service. Healthline, 24 July 2024. Available online: https://www.healthline.com/nutrition/ro-review (accessed on 15 June 2024).
- Pilot. Weight Loss Treatment for Men Who’ve Tried It All. 2024. Available online: https://pilot.com.au/weight-loss (accessed on 20 June 2024).
- Ro. Get Prescription Weight Loss Medication Online. 2024. Available online: https://ro.co/weight-loss/ (accessed on 20 June 2024).
- Kanoski, S.; Hayes, M.; Skibicka, K. GLP-1 and weight loss: Unraveling the diverse neural circuitry. Am. J. Physiol. 2016, 310, R885–R895. [Google Scholar] [CrossRef]
- Hall, K.; Farooqi, I.; Friedman, J.; Klein, S.; Loos, R.J.F.; Mangelsdorf, D.J.; O’rahilly, S.; Ravussin, E.; Redman, L.M.; Ryan, D.H.; et al. The energy balance model of obesity: Beyond calories in, calories out. Nutrition 2022, 115, 1243–1254. [Google Scholar] [CrossRef]
- Wilding, J.P.H.; Batterham, R.L.; Calanna, S.; Davies, M.; Van Gaal, L.F.; Lingvay, I.; McGowan, B.M.; Rosenstock, J.; Tran, M.T.; Wadden, T.A.; et al. Once-weekly Semaglutide in adults with overweight or obesity. N. Engl. J. Med. 2021, 384, 989–1002. [Google Scholar] [CrossRef]
- Jastreboff, A.M.; Aronne, L.J.; Ahmad, N.N.; Wharton, S.; Connery, L.; Alves, B.; Kiyosue, A.; Zhang, S.; Liu, B.; Bunck, M.C.; et al. Tirzapetide once weekly for the treatment of obesity. N. Engl. J. Med. 2022, 387, 205–216. [Google Scholar] [CrossRef] [PubMed]
- Talay, L.; Vickers, M.; Ruiz, L. Effectiveness of an email-based, Semaglutide-supported weight-loss service for people with overweight and obesity in Germany: A real-world retrospective cohort analysis. Obesities 2024, 4, 256–269. [Google Scholar] [CrossRef]
- Gemesi, K.; Winkler, S.; Schmidt-Tesch, S.; Schederecker, F.; Hauner, H.; Holzapfel, C. Efficacy of an app-based multimodal lifestyle intervention on bodyweight in persons with obesity: Results from a randomised controlled trial. Int. J. Obes. 2023, 48, 118–126. [Google Scholar] [CrossRef] [PubMed]
- Kupila, S.; Joki, A.; Suojanen, L.; Pietiläinen, K.H. The effectiveness of eHealth interventions for weight loss and weight loss maintenance in adults with overweight and obesity: A systematic review of systematic reviews. Curr. Obes. Rep. 2023, 12, 371–394. [Google Scholar] [CrossRef] [PubMed]
- Golovaty, I. Direct-to-consumer platforms for new antiobesity medications—Concerns and potential opportunities. N. Engl. J. Med. 2024, 390, 677–680. [Google Scholar] [CrossRef]
- Payne, H. Weight-Loss Drugs Are Just an Online Quiz Away. The Medical Republic, 31 March 2023. Available online: https://www.medicalrepublic.com.au/weight-loss-drugs-are-just-an-online-quiz-away/16949 (accessed on 20 June 2024).
- Talay, L.; Vickers, M. Effectiveness and care continuity in an app-based, GLP-1 RA-supported weight-loss service for women with overweight and obesity in the UK: A real-world retrospective cohort analysis. Diabetes Obes. Metab. 2024, 26, 2984–2987. [Google Scholar] [CrossRef]
- Talay, L.; Vickers, M. Patient adherence to a digital real-world GLP-1 RA-supported weight-loss program in the UK: A retrospective cohort study. J. Community Med. Public Health 2024, 8, 422. [Google Scholar]
- World Health Organization. Medication without Harm. 2017, Geneva. Available online: https://www.who.int/initiatives/medication-without-harm (accessed on 27 June 2024).
- Roughead, E.; Semple, S.; Rosenfeld, E. The extent of medication errors and adverse drug reactions throughout the patient journey in acute care in Australia. Int. J. Evid. Based Healthc. 2016, 14, 113–122. [Google Scholar] [CrossRef]
- Lim, R.; Ellett, L.M.K.; Semple, S.; Roughead, E.E. The extent of medication-related hospital admissions in Australia: A review from 1988-2021. Drug Saf. 2022, 45, 249–257. [Google Scholar] [CrossRef]
- Britt, H.; Miller, G.; Henderson, J.; Bayram, C.; Harrison, C.; Valenti, L.; Wong, C.; Gordon, J.; Pollack, A.J.; Pan, Y.; et al. General Practice Activity in Australia 2014–15; General Practice series no. 40; Sydney University Press: Sydney, Australia, 2016. [Google Scholar]
- Bakker, M.; Johnson, M.; Corre, L.; Mill, D.N.; Li, X.; Woodman, R.J.; Johnson, J.L. Identifying rates and risk factors for medication errors during hospitalisation in the Australian Parkinson’s disease population: A 3-year, multi-centre study. PLoS ONE 2022, 17, e0267969. [Google Scholar] [CrossRef]
- Khanal, A.; Peterson, G.M.; Castelino, R.L.; Jose, M.D. Potentially inappropriate prescribing of renally cleared drugs in elderly patients in community and aged care settings. Drugs Aging 2015, 32, 391–400. [Google Scholar] [CrossRef] [PubMed]
- Gilmartin, J.; Marriott, J.; Hussainy, S. Improving Australian care home medicine supply services: Evaluation of a quality improvement intervention. Australas. J. Ageing 2016, 35, E1–E6. [Google Scholar] [CrossRef]
- Pharmaceutical Society of Australia. Medicine Safety: Take Care; Pharmaceutical Society of Australia: Canberra, Australia, 2019. [Google Scholar]
- Um, I.; Clough, A.; Tan, E. Dispensing error rates in pharmacy: A systematic review and meta-analysis. Res. Soc. Adm. Pharm. 2024, 20, 1–9. [Google Scholar] [CrossRef] [PubMed]
- James, L.; Barlow, D.; McArtney, R.; Hiom, S.; Roberts, D.; Whittlesea, C. Incidence, type and causes of dispensing errors: A review of the literature. Int. J. Pharm. Pract. 2009, 17, 9–30. [Google Scholar] [CrossRef] [PubMed]
- Roumeliotis, N.; Sniderman, J.; Adams-Webber, T.; Addo, N.; Anand, V.; Rochon, P.; Taddio, A.; Parshuram, C. Effect of electronic prescribing strategies on medication error and harm in hospital: A systematic review and meta-analysis. J. Gen. Intern. Med. 2019, 34, 2210–2223. [Google Scholar] [CrossRef]
- Westbrook, J.; Reckmann, M.; Li, L.; Runciman, W.B.; Burke, R.; Lo, C.; Baysari, M.T.; Braithwaite, J.; Day, R.O. Effects of two commercial electronic prescribing systems on prescribing error rates in hospital in-patients: A before and after study. PLoS Med. 2012, 9, e1001164. [Google Scholar] [CrossRef]
- Friesner, D.; Scott, D.; Rathke, A.; Peterson, C.D.; Anderson, H.C. Do remote community telepharmacies have higher medication error rates than traditional community pharmacies? Evidence from the North Dakota telepharamcy project. J. Am. Pharm. Assoc. 2003, 51, 580–590. [Google Scholar] [CrossRef] [PubMed]
- Is My Study Research? National Health Service Health Research Authority. Available online: https://www.hra-decisiontools.org.uk/research/ (accessed on 7 January 2023).
- Australian Council on Healthcare Standards. ACHS International. 2024. Available online: https://www.achs.org.au/ (accessed on 27 June 2024).
- Digtial Technology Assessment Criteria. NHS England. 2024. Available online: https://transform.england.nhs.uk/key-tools-and-info/digital-technology-assessment-criteria-dtac/ (accessed on 29 June 2024).
- Wegovy Semaglutide Injection: Prescribing Information. Novo Nordisk, 2024. Bagsvaerd, Denmark. Available online: https://www.novo-pi.com/wegovy.pdf (accessed on 27 June 2024).
- Jember, A.; Hailu, M.; Messele, A.; Demeke, T.; Hassen, M. Proportion of medication error reporting and associated factors among nurses: A cross sectional study. BMC Nurs. 2018, 19, 9. [Google Scholar] [CrossRef]
- Asefa, K.; Dagne, D.; Mekonnen, W. Medication administration error reporting and asosociatedf factors among nurses working in public hoispitals, Ethipoia: A cross-sectional study. Nurs. Res. Pract. 2021, 2021, 1384168. [Google Scholar]
- Carbone, E.; Loewenstein, G.; Scopelliti, I.; Vosgerau, J. He said, she said: Gender differences in the disclosure of positive and negative information. J. Exp. Soc. Psychol. 2024, 110, 104525. [Google Scholar] [CrossRef]
- Macdonald, J.A.; Mansour, K.A.; Wynter, K.; Francis, L.M.; Rogers, A.; Angeles, M.R.; Pennell, M.; Biden, E.; Harrison, T.; Smith, I. Men’s and Boys’ Barriers to Health System Access. A Literature Review; The Australian Government Department of Health and Aged Care: Canberra, Australia, 2022.
- Wildenbos, G.; Peute, L.; Jaspers, M. Aging barriers influencing mobile health usability for older adults: A literature-based framework (MOLD-US). Int. J. Med. Inform. 2018, 114, 66–75. [Google Scholar] [CrossRef] [PubMed]

| Error Type | Description |
|---|---|
| Wrong medication | The patient received a medication other than semaglutide or another patient’s order of semaglutide. |
| Labelling error | The patient received an order with an incorrect title, a spelling mistake, or any other error on the label. |
| Unreasonable medication expiry window | The patient received an order containing a syringe(s) that could not be administered before the stated expiry date when adhering to the prescribed dosing schedule. |
| Incorrect dose | The patient received an order with a dose of semaglutide that was inconsistent with their prescription. |
| Urgency Rating | Description |
|---|---|
| High | An error that could result in major harm (temporary or permanent), including death, which is not reasonably expected as an outcome of healthcare. |
| Medium | An error likely to result in minor harm, which is not reasonably expected as an outcome of healthcare. |
| Low | An error likely to result in no harm or a “near miss” for the patient. |
| Demographic Information | Mean (SD) |
|---|---|
| Age | 42.67 (±8.74) years |
| Gender | Number (%) |
| Female | 4912 (77.92) |
| Male | 1392 (22.08) |
| Ethnicity | Number (%) |
| Caucasian | 5178 (82.14) |
| Middle Eastern | 442 (7.01) |
| Asian, including the subcontinent | 347 (5.50) |
| Black African or African Caribbean | 151 (2.40) |
| Latino/Hispanic | 118 (1.87) |
| Rather not say | 60 (0.95) |
| Clinical information | Mean (SD) |
| BMI | 33.47 (±5.82) kg/m2 |
| Weight | 97.89 (±17.86) kg |
| Category | Number of Errors (n) | Total Dispensed Items (n) | Error Rate (%) | X2 | p-Value |
|---|---|---|---|---|---|
| Gender | 10.9 | <0.001 *** | |||
| Female | 92 | 22,417 | 0.4 | ||
| Male | 7 | 5748 | 0.1 | ||
| Age group (years) | 10.5 | 0.03 * | |||
| 18–29 | 13 | 2322 | 0.6 | ||
| 30–39 | 38 | 7913 | 0.5 | ||
| 40–49 | 24 | 9697 | 0.2 | ||
| 50–59 | 18 | 6396 | 0.3 | ||
| 60+ | 6 | 1837 | 0.3 | ||
| Body Mass Index group (kg/m2) | 5.2 | 0.16 | |||
| 27–29.99 | 23 | 6968 | 0.3 | ||
| 30–34.99 | 37 | 12,914 | 0.3 | ||
| 35–39.99 | 22 | 4434 | 0.5 | ||
| 40+ | 17 | 3849 | 0.4 | ||
| Ethnicity group | 2.6 | 0.08 | |||
| Caucasian | 81 | 21,063 | 0.4 | ||
| Non-Caucasian | 18 | 7102 | 0.3 | ||
| Dispensing pharmacy | 0.1 | 0.83 | |||
| Patient-selected pharmacy | 16 | 4335 | 0.37 | ||
| Partner pharmacy | 83 | 23,830 | 0.35 |
| Error Type—No. (% of Total Errors) | |
|---|---|
| Incorrect dose | 58 (58.6%) |
| Unreasonable medication expiry window | 21 (21.2%) |
| Labelling error | 14 (14.1%) |
| Wrong medication | 6 (6.1%) |
| Urgency rating—no. (% of total errors) | |
| High | 11 (11.1%) |
| Medium | 84 (84.9%) |
| Low | 4 (4%) |
| Error type in high-urgency cases—no. (% of total high-urgency errors) | |
| Incorrect dose | 5 (45.5%) |
| Wrong medication | 4 (36.3%) |
| Unreasonable medication expiry window | 2 (18.1%) |
Disclaimer/Publisher’s Note: The statements, opinions and data contained in all publications are solely those of the individual author(s) and contributor(s) and not of MDPI and/or the editor(s). MDPI and/or the editor(s) disclaim responsibility for any injury to people or property resulting from any ideas, methods, instructions or products referred to in the content. |
© 2024 by the authors. Licensee MDPI, Basel, Switzerland. This article is an open access article distributed under the terms and conditions of the Creative Commons Attribution (CC BY) license (https://creativecommons.org/licenses/by/4.0/).
Share and Cite
Talay, L.; Vickers, M. The Dispensing Error Rate in an App-Based, Semaglutide-Supported Weight-Loss Service: A Retrospective Cohort Study. Pharmacy 2024, 12, 135. https://doi.org/10.3390/pharmacy12050135
Talay L, Vickers M. The Dispensing Error Rate in an App-Based, Semaglutide-Supported Weight-Loss Service: A Retrospective Cohort Study. Pharmacy. 2024; 12(5):135. https://doi.org/10.3390/pharmacy12050135
Chicago/Turabian StyleTalay, Louis, and Matt Vickers. 2024. "The Dispensing Error Rate in an App-Based, Semaglutide-Supported Weight-Loss Service: A Retrospective Cohort Study" Pharmacy 12, no. 5: 135. https://doi.org/10.3390/pharmacy12050135
APA StyleTalay, L., & Vickers, M. (2024). The Dispensing Error Rate in an App-Based, Semaglutide-Supported Weight-Loss Service: A Retrospective Cohort Study. Pharmacy, 12(5), 135. https://doi.org/10.3390/pharmacy12050135

