Environmental Noise Assessment of Holding Approach Procedures Using a Multi-Level Simulation Framework
Abstract
1. Introduction
1.1. Means for an Eco-Friendly Future Air Traffic System
1.2. Holding Procedures: Background And Definitions
1.2.1. Vertical Holding Stack Procedure
1.2.2. Linear Hold Point Merge Procedure
1.3. Contribution of the Presented Study
1.4. Outline of The Paper
2. Methodology
2.1. Flight Trajectory and Performance Calculation Tool
- The operation performance model (OPM) defines a set of equations which provide a parametric description of the forces acting upon the aircraft’s motion, namely the aerodynamic forces (lift L and drag D), the propulsive force (engine thrust ), and the gravitational acceleration, g. The aircraft trajectory and performance are calculated based on a point mass, kinetic approach called total energy model (TEM) [27], which relates the rate of potential and kinetic energy increase to the resultant work done by the forces acting upon the aircraft’s movement, aswhere is the true airspeed, h and m are the aircraft’s altitude and mass, respectively. By relating the rate of the aircraft mass change over time with the fuel consumption and the relevant boundary conditions, it is possible to compute the aircraft motion at each prescribed flight segment. The flight trajectory is then composed by the modeled aircraft’s motion along all flight segments.
- The OPM is complemented by the atmosphere model (AM), which provides expressions for the atmospheric properties (pressure, temperature, density and sound speed) as a function of the altitude. This information is essential for the conversion of the aircraft’s calibrated airspeed (CAS) into true airspeed (TAS) and to compute the aircraft’s Mach number.
- The aircraft’s calibrated airspeed along with the flight trajectory refers to the airline procedure model (APM), which is used to characterize standard airline speed procedures for different flight phases, i.e., take-off, climb, cruise, descent, approach and landing. The information regarding the aerodynamic configuration of the aircraft, i.e., the flap and landing gear settings, is defined based on the flight phase according to the aerodynamics block of the operations performance file (OPF) [26].
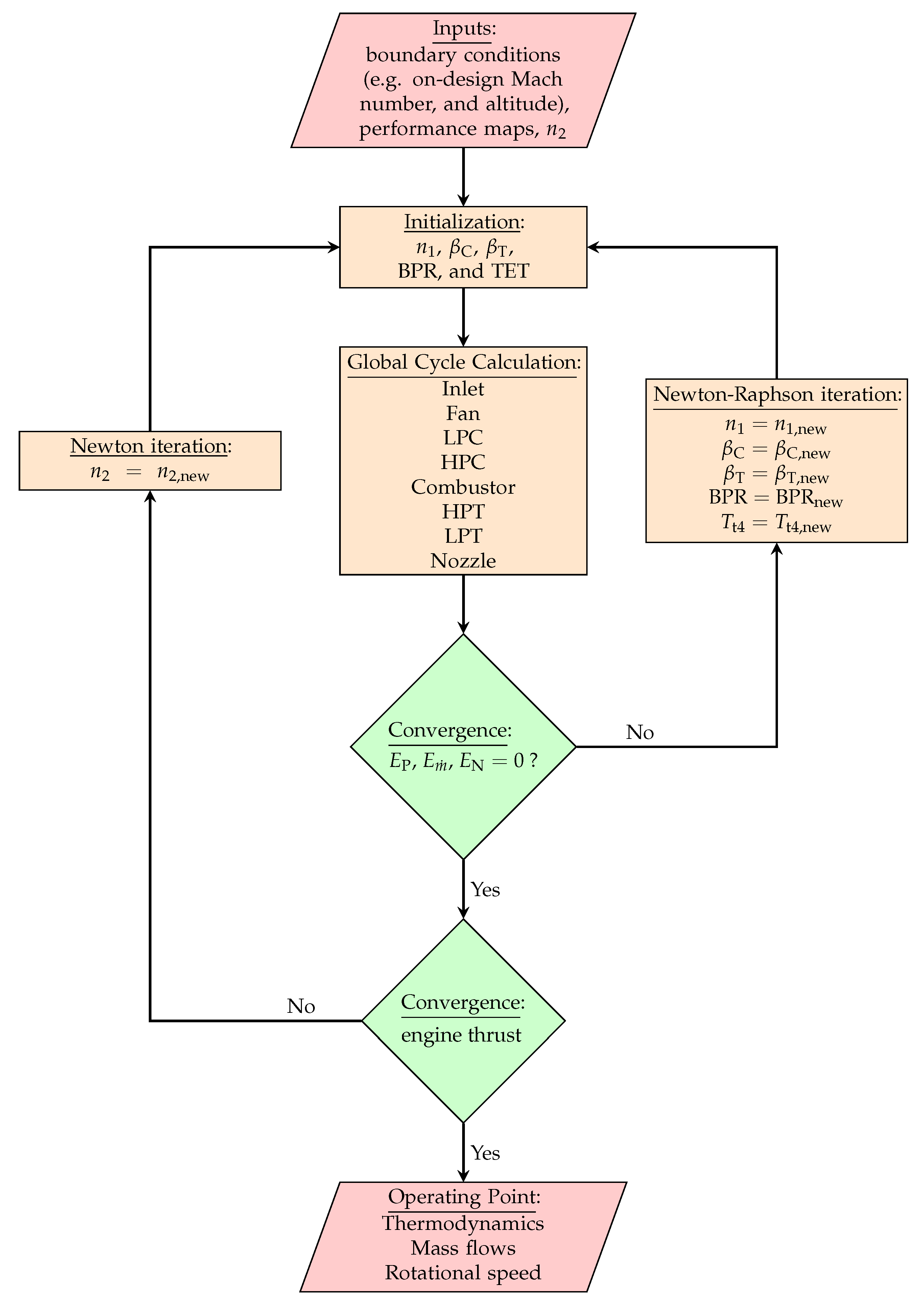
2.2. Jet Engine Performance Simulation
2.3. Aircraft Noise Simulation
3. Scenario Definitions
3.1. Airport Layout
3.2. Holding Procedures
- Vertical holding stack: This holding pattern is characterized by a race-track starting at the holding fix, and composed by 180° turns. Moreover, it is composed by four vertical layers separated by an altitude of 1000 (≈305 ) from each other. The overall traffic routing is composed by two holding fix points, one located northeast and the other in the southeast direction from the runway threshold (see Figure 3a). The aircraft can enter in each one of the holding fix points with an altitude of ≈10,000 ft (≈3050 ). In total, the air traffic is modeled by four possible flight trajectories in order to consider a parallel and a teardrop entry on each one of the two holding fix points. The flight chart, altitude and velocity of the flight profiles, and the total flight time duration per flight trajectory considered in this case are presented in Figure 3. The flight trajectories are presented in a more detailed manner in Figure A1.
- Linear hold point merge: This alternative procedure is composed by two sequencing legs separated horizontally and vertically from each other, whereas the vertical distance is 1000 (≈305 ). Each sequencing leg is accessed by one flight track resembling a direct entry track of the vertical holding stack case. The upper level sequencing leg, which is accessed by aircraft coming from the northeast, has a constant altitude of ≈8000 (≈2438 ). The lower level sequencing leg, which is accessed by aircraft coming from the southeast, has a constant altitude of ≈7000 (≈2133 ). For each sequencing leg, the aircraft can be directed to the merge point from five different waypoints (see Figure 4a). The merge point is positioned at a distance of ≈ km from the runway threshold. In total, the air traffic is modeled by 10 possible flight trajectories in order to consider the sequencing of flights to the merge point from each of one of the five waypoints of the sequencing legs. The flight chart, altitude and velocity of the flight profiles, and the total flight time duration per flight trajectory considered in this case are presented in Figure 4. The flight trajectories are presented in a more detailed manner in Figure A1.
3.3. Aircraft Fleet
3.4. Air Traffic Scenarios and Noise Assessment
- The airport is operating on its full capacity during the assessed hour, and
- only flight operations under IFR are conducted.
- Scenario A—It is hypothesized that solely type C aircraft operate during a one-hour period. Thus, a scenario composed only of medium-range aircraft, i.e., the Airbus A320, is defined by considering 100% and 0%. This leads to 100% and ;
- Scenario B—a 110% is considered, which is a similar scenario to the one experienced in the EGBB, EGPF, EGSS, LCLK, and LSGG airports (see Table 4). Thus, this scenario is defined by considering 95%, 5% and ; and
- Scenario C—A 140% is considered, which corresponds to a similar scenario as the one experienced in the ELLX Airport (see Table 4). In this case, 80%, 20% and .
4. Results
4.1. Scenario Assessment
4.2. Influence of the N1 Values
5. Conclusions
Author Contributions
Funding
Data Availability Statement
Conflicts of Interest
Abbreviations
| ADS-B | Automatic Dependent Surveillance–Broadcast |
| AGL | Altitude Above Ground Level |
| AM | Atmospheric Model |
| APM | Airline Procedure Model |
| ATC | Air Traffic Controllers |
| ATM | Air Traffic Management |
| BADA | Base of Aircraft Data |
| BPM | Best-Practice Methods |
| BPR | Bypass Ratio |
| CAS | Calibrated Airspeed |
| DME | Distance Measuring Equipment |
| ECAC | European Civil Aviation Conference |
| EGBB | Birmingham Airport |
| EGPF | Glasgow Airport |
| EGSS | London Stansted Airport |
| ELXX | Luxembourg Airport |
| FAA | Federal Aviation Administration |
| FDR | Flight Data Recorder |
| GE | General Electric Aviation |
| HPC | High-Pressure Compressor |
| IAE | International Aero Engines |
| IAF | Initial Approach Fixes |
| ICAO | International Civil Aviation Organization |
| IFR | Instrumental Flight Rules |
| LCLK | Larnaca Airport |
| LHPM | Linear Hold Point Merge |
| LSGG | Geneva Airport |
| LOAEL | Lowest Observed Adverse Effect Level |
| LPC | Low-Pressure Compressor |
| LPT | Low-Pressure Turbine |
| MLW | Maximum Landing Weight |
| OPF | Operations Performance File |
| OPM | Operation Performance Model |
| OPR | Overall Pressure Ratio |
| PM | Point Merge |
| P-RNAV | Precision-Area Navigation |
| SEA | Sustainable and Energy Efficient Aviation |
| SFC | Specific Fuel Consumption |
| Std | Standard deviation |
| STAR | Standard Terminal Arrival Route |
| TAS | True Airspeed |
| TEM | Total Energy Model |
| UK | United Kingdom |
| VFR | Visual Flight Rules |
| VHS | Vertical Holding stack |
Appendix A. Holding Procedures: Flight Trajectories

References
- European Commission and Directorate; General for Mobility and Transport and Directorate; General for Research and Innovation. Flightpath 2050: Europe’s Vision for Aviation: Maintaining Global Leadership and Serving Society’S Needs; Publications Office: Luxembourg, 2011. [Google Scholar] [CrossRef]
- Krein, A.; Williams, G. Flightpath 2050: Europe’s vision for aeronautics. In Innovation for Sustainable Aviation in a Global Environment: Proceedings of the Sixth European Aeronautics Days, Madrid, Spain, 30 March–1 April 2011; IOS Press: Amsterdam, The Netherlands, 2012; Volume 30. [Google Scholar]
- Kharina, A.; Rutherford, D.; Zeinali, M. Cost Assessment of Near and Mid-Term Technologies to Improve New Aircraft Fuel Efficiency; The International Council on Clean Transportation: Washington, DC, USA, 2016. [Google Scholar]
- Gössling, S.; Lyle, C. Transition policies for climatically sustainable aviation. Transp. Rev. 2021, 41, 643–658. [Google Scholar] [CrossRef]
- Bolić, T.; Ravenhill, P. SESAR: The Past, Present, and Future of European Air Traffic Management Research. Engineering 2021, 7, 448–451. [Google Scholar] [CrossRef]
- Single European Sky ATM Research 3 Joint Undertaking. In European ATM Master Plan: Digitalising Europe’s Aviation Infrastructure: Executive View, 2020 Edition; Publications Office: Luxembourg, 2020. [CrossRef]
- Wu, C.L.; Caves, R.E. Research review of air traffic management. Transp. Rev. 2002, 22, 115–132. [Google Scholar] [CrossRef]
- International Civil Aviation Organization (ICAO). Flight Procedures. In DOC 8168—PROCEDURES FOR AIR NAVIGATION SERVICES—Aircraft Operations, 6th ed.; 2018; Volume I, Available online: https://ffac.ch/wp-content/uploads/2020/11/ICAO-Doc-8168-Volume-I-Flight-Procedures.pdf (accessed on 28 August 2022).
- Favennec, B.; Hoffman, E.; Trzmiel, A.; Vergne, F.; Zeghal, K. The point merge arrival flow integration technique: Towards more complex environments and advanced continuous descent. In Proceedings of the 9th AIAA Aviation Technology, Integration, and Operations Conference (ATIO) and Aircraft Noise and Emissions Reduction Symposium (ANERS), Hilton Head, SC, USA, 21–23 September 2009; p. 6921. [Google Scholar]
- Meric, Ö.S.; Usanmaz, O. A new standard instrument arrival: The point merge system. Aircr. Eng. Aerosp. Technol. 2013, 85, 136–143. [Google Scholar] [CrossRef]
- International Civil Aviation Organization (ICAO). Continuous Descent Operations (CDO) Manual. In Doc 9931 - AN/476, 1st ed.; International Civil Aviation Organization (ICAO): Montreal, QC, USA, 2010. [Google Scholar]
- International Civil Aviation Organization (ICAO). Aviation System Block Upgrades, The Framework for Global Harmonization; International Civil Aviation Organization (ICAO): Montreal, QC, USA, 2016. [Google Scholar]
- EUROCONTROL. Point Merge Implementation Quick Guide, Simplifying and Enhancing Arrival Operations with Closed Loop Sequencing 2021; Edition: 1.4; EUROCONTROL: Brussels, Belgium, 2021. [Google Scholar]
- Guski, R.; Schreckenberg, D.; Schuemer, R. WHO environmental noise guidelines for the European region: A systematic review on environmental noise and annoyance. Int. J. Environ. Res. Public Health 2017, 14, 1539. [Google Scholar] [CrossRef]
- Isermann, U.; Bertsch, L. Aircraft noise immission modeling. CEAS Aeronaut. J. 2019, 10, 287–311. [Google Scholar] [CrossRef]
- Zellmann, C.; Schäffer, B.; Wunderli, J.M.; Isermann, U.; Paschereit, C.O. Aircraft Noise Emission Model Accounting for Aircraft Flight Parameters. J. Aircr. 2018, 55, 682–695. [Google Scholar] [CrossRef]
- Felix Greco, G.; Mysore Guruprasad, S.; Ring, T.P.; Langer, S.C. The impact of the COVID-19 outbreak on the air traffic noise at the Hannover airport region. J. Acoust. Soc. Am. 2022, 152, 1564–1572. [Google Scholar] [CrossRef]
- Jäger, D.; Zellmann, C.; Wunderli, J.M.; Scholz, M.; Abdelmoula, F.; Gerber, M. Validation of an airline pilot assistant system for low-noise approach procedures. Transp. Res. Part D Transp. Environ. 2021, 99, 103020. [Google Scholar] [CrossRef]
- Delfs, J.; Bertsch, L.; Zellmann, C.; Rossian, L.; Kian Far, E.; Ring, T.; Langer, S. Aircraft Noise Assessment—From Single Components to Large Scenarios. Energies 2018, 11, 429. [Google Scholar] [CrossRef]
- Felix Greco, G.; Bertsch, L.; Ring, T.P.; Langer, S.C. Sound quality assessment of a medium-range aircraft with enhanced fan-noise shielding design. CEAS Aeronaut. J. 2021, 12, 481–493. [Google Scholar] [CrossRef]
- Bertsch, L.; Sanders, L.; Thomas, R.H.; LeGriffon, I.; June, J.C.; Clark, I.A.; Lorteau, M. Comparative assessment of aircraft system noise simulation tools. J. Aircr. 2021, 58, 867–884. [Google Scholar] [CrossRef]
- GasTurb GmbH. Gas Turbine Performance Version 12. 2016. Available online: https://www.gasturb.de/ (accessed on 28 August 2022).
- Kurzke, J.; Halliwell, I. Propulsion and Power: An Exploration of Gas Turbine Performance Modeling; Springer: New York, NY, USA, 2018. [Google Scholar] [CrossRef]
- Wunderli, J.M.; Zellmann, C.; Köpfli, M.; Habermacher, M. sonAIR—A GIS-Integrated Spectral Aircraft Noise Simulation Tool for Single Flight Prediction and Noise Mapping. Acta Acust. United Acust. 2018, 104, 440–451. [Google Scholar] [CrossRef]
- EUROCONTROL. Base of Aircraft Data (BADA) Aircraft Performance Modelling Report. EEC Technical/Scientific Report No. 2009-009. 2009. Available online: https://www.eurocontrol.int/publication/base-aircraft-data-bada-aircraft-performance-modelling-report (accessed on 28 August 2022).
- EUROCONTROL. User Manual for the Base of Aircraft Data (BADA) Revision 3.12; EEC Technical/Scientific Report No. 14/04/24-44; EUROCONTROL: Brussels, Belgium, 2014. [Google Scholar]
- Poles, D.; Nuic, A.; Mouillet, V. Advanced aircraft performance modeling for ATM: Analysis of BADA model capabilities. In Proceedings of the 29th Digital Avionics Systems Conference, Salt Lake City, UT, USA, 3–7 October 2010. [Google Scholar] [CrossRef]
- Nuic, A.; Poles, D.; Mouillet, V. BADA: An advanced aircraft performance model for present and future ATM systems. Int. J. Adapt. Control Signal Process. 2010, 24, 850–866. [Google Scholar] [CrossRef]
- Förster, P.; Yildiz, B.; Feuerle, T.; Hecker, P. Approach for Cost Functions for the Use in Trade-Off Investigations Assessing the Environmental Impact of a Future Energy Efficient European Aviation. Aerospace 2022, 9, 167. [Google Scholar] [CrossRef]
- Göing, J.; Hogrefe, J.; Lück, S.; Friedrichs, J. Validation of a Dynamic Simulation Approach for Transient Performance Using the Example of a Turbojet Engine. In Proceedings of the STAB/DGLR Symposium, Online, 18 November 2020; Springer: New York, NY, USA, 2020; pp. 559–568. [Google Scholar]
- Spuhler, T.; Kellersmann, A.; Bode, C.; Friedrichs, J.; Reitz, G.; Kotulla, M.; Kappei, F.; Michaelis, T. The V2500-A1 as a test rig towards digital twin modeling. In Proceedings of the International Gas Turbine Congress, Chennai, India, 5–6 December 2019. [Google Scholar]
- Goeing, J.; Seehausen, H.; Pak, V.; Lueck, S.; Seume, J.R.; Friedrichs, J. Influence of combined compressor and turbine deterioration on the overall performance of a jet engine using RANS simulation and Pseudo Bond Graph approach. J. Glob. Power Propuls. Soc. 2020, 4, 296–308. [Google Scholar] [CrossRef]
- Davis, D.Y.; Stearns, E.M. Energy Efficient Engine—Flight Propulsion System Final Design and Analysis; Technical Report. NASA CR-168219; National Aeronautics and Space Administration—Lewis Research Center: Cleveland, OH, USA, 1985. [Google Scholar]
- Stearns, E.M. Energy Efficient Engine—Core Design and Performance Report; Technical Report. NASA CR-16869; National Aeronautics and Space Administration - Lewis Research Center: Cleveland, OH, USA, 1982. [Google Scholar]
- Benawra, S.; Wang, J. Dynamic modeling and simulation on GE90 engine. Int. J. Eng. Sci. 2016, 5, 111–119. [Google Scholar]
- Salomon, J.; Göing, J.; Lück, S.; Broggi, M.; Friedrichs, J.; Beer, M. Sensitivity Analysis of an Aircraft Engine Model Under Consideration of Dependent Variables. In Proceedings of the Turbo Expo: Power for Land, Sea, and Air, Online, June 7–11, 2021; American Society of Mechanical Engineers: New York, NY, USA, 2021; Volume 84898, p. V001T01A005. [Google Scholar]
- Zellmann, C. Development of an Aircraft Noise Emission Model Accounting for Flight Parameters. Ph.D. Thesis, Technische Universität Berlin, Berlin, Germany, 2018. [Google Scholar] [CrossRef]
- ISO 9613-1; Attenuation of Sound during Propagation Outdoors—Part 1: Calculation of the Absorption of Sound by the Atmosphere. International Standard Organization: Geneva, Switzerland, 1993.
- ISO 9613-2; Attenuation of Sound during Propagation Outdoors—Part 2: A General Method of Calculation. International Standard Organization: Geneva, Switzerland, 1996.
- Official Journal of the European Communities. Directive 2002/49/EC of the European Parliament and the Council of the European Union Relating to the Assessment and Management of Environmental Noise. 2002. Available online: https://eur-lex.europa.eu/eli/dir/2002/49/oj (accessed on 28 August 2022).
- Jaeger, D.; Zellmann, C.; Simons, D.G.; Snellen, M.; Wunderli, J.M. Validation of the sonAIR Aircraft Noise Simulation Model-a Case Study for Schiphol Airport. In Proceedings of the INTER-NOISE and NOISE-CON Congress and Conference Proceedings, Chicago, IL, USA, 26–29 August 2018; Institute of Noise Control Engineering: Reston, VA, USA, 2018; Volume 258, pp. 1048–1056. [Google Scholar]
- Jäger, D.; Zellmann, C.; Schlatter, F.; Wunderli, J.M. Validation of the sonAIR aircraft noise simulation model. Noise Mapp. 2021, 8, 95–107. [Google Scholar] [CrossRef]
- Torija, A.J.; Self, R.H. Aircraft classification for efficient modelling of environmental noise impact of aviation. J. Air Transp. Manag. 2018, 67, 157–168. [Google Scholar] [CrossRef]
- EUROCONTROL. Demand Data Repository, Historical Page. Available online: https://www.eurocontrol.int/ddr (accessed on 28 August 2022).
- Horonjeff, R.; McKelvey, F.X. Planning & Design of Airports, 4th ed.; McGraw-Hill Education: New York, NY, USA, 2007; ISBN 0-07-045345-4. [Google Scholar]
- Federal Aviation Administration. Airport Capacity and Delay. In Advisory Circular AC 150/5060-5; Federal Aviation Administration: Washington, DC, USA, 1983; Available online: https://www.princeton.edu/~ota/disk3/1984/8403/840305.PDF (accessed on 28 August 2022).
- Bundesministerium der Justiz und für Verbraucherschutz. Gesetz zum Schutz gegen Fluglärm (Act for Protectionagainst Aircraft Noise). 2007. Available online: https://www.gesetze-im-internet.de/flul_rmg/BJNR002820971.html (accessed on 28 August 2022).
- Civil Aviation Authority. CAP 1616a Airspace Change: Environmental Requirements Technical Annex. Technical Report. Available online: https://publicapps.caa.co.uk/modalapplication.aspx?appid=11&mode=detail&id=8128 (accessed on 28 August 2022).
- European Civil Aviation Conference (ECAC). Doc 29—Report on Standard Method of Computing Noise Contours around Civil Airports, 4th ed.; European Civil Aviation Conference (ECAC): Paris, France, 2016. [Google Scholar]
- International Civil Aviation Organization (ICAO). Doc 9911—Recommended Method for Computing Noise Contours Around Airports, 2nd ed.; International Civil Aviation Organization (ICAO): Montreal, QC, Canada, 2018. [Google Scholar]
- Schlüter, S.; Becker, S. Determination of Aircraft Engine Speed Based on Acoustic Measurements. In Proceedings of the INTER-NOISE and NOISE-CON Congress and Conference Proceedings, Hamburg, Germany, 21–24 August 2016; Institute of Noise Control Engineering: Reston, VA, USA, 2016; Volume 253, pp. 4366–4373. [Google Scholar]
- Merino-Martínez, R.; Heblij, S.J.; Bergmans, D.H.T.; Snellen, M.; Simons, D.G. Improving Aircraft Noise Predictions ConsideringFan Rotational Speed. J. Aircr. 2019, 56, 284–294. [Google Scholar] [CrossRef]
- Schwab, O.; Zellmann, C. Estimation of Flight-Phase-Specific Jet Aircraft Parameters for Noise Simulations. J. Aircr. 2020, 57, 1111–1120. [Google Scholar] [CrossRef]
- Meister, J.; Schalcher, S.; Wunderli, J.M.; Jäger, D.; Zellmann, C.; Schäffer, B. Comparison of the Aircraft Noise Calculation Programs sonAIR, FLULA2 and AEDT with Noise Measurements of Single Flights. Aerospace 2021, 8, 388. [Google Scholar] [CrossRef]
- Felix Greco, G.; Wienke, F.; Bertsch, L.; Zellmann, C.; Schäffer, B.; Ring, T.P.; Langer, S.C. A comparative study of semi–empirical noise emission models based on the PANAM and sonAIR aircraft noise simulation tools. In Proceedings of the INTER-NOISE and NOISE-CON Congress, the 51st International Congress and Exhibition on Noise Control Engineering, Glasgow, Scotland, 21–24 August 2022; Institute of Noise Control Engineering: Reston, VA, USA, 2022. [Google Scholar]
- Zellmann, C.; Bertsch, L.; Schwab, O.; Wolters, F.; Delfs, J. Aircraft noise assessment of next-generation narrow-body aircraft. In Proceedings of the INTER-NOISE and NOISE-CON Congress, the 48th International Congress and Exhibition on Noise Control Engineering, Madrid, Spain, 16–19 June 2019; Institute of Noise Control Engineering: Reston, VA, USA, 2019; Volume 259, pp. 6389–6400. [Google Scholar]
- Felix Greco, G.; Wienke, F.; Bertsch, L.; Ring, T.P.; Langer, S.C. Assessing the environmental noise of next-generation regional jet aircraft concepts in a generic airport scenario. In Proceedings of the 24th International Congress on Acoustics, Gyeongju, Korea, 24–28 October 2022. [Google Scholar]
- Blinstrub, J. Immission-Based Noise Reduction within Conceptual Aircraft Design. Ph.D. Thesis, Technische Universität Braunschweig, Braunschweig, Germany, 2019. [Google Scholar] [CrossRef]
- Mosca, V.; Karpuk, S.; Sudhi, A.; Badrya, C.; Elham, A. Multidisciplinary design optimisation of a fully electric regional aircraft wing with active flow control technology. Aeronaut. J. 2022, 126, 730–754. [Google Scholar] [CrossRef]
- Karpuk, S.; Liu, Y.; Elham, A. Multi-fidelity design optimization of a long-range blended wing body aircraft with new airframe technologies. Aerospace 2020, 7, 87. [Google Scholar] [CrossRef]
- Karve, R.; Angland, D.; Nodé-Langlois, T. An analytical model for predicting rotor broadband noise due to turbulent boundary layer ingestion. J. Sound Vib. 2018, 436, 62–80. [Google Scholar] [CrossRef]
- Staggat, M.; Moreau, A.; Guérin, S. Analytical prediction of boundary layer ingestion noise for an integrated turbofan. In Proceedings of the Proceedings of the 26th International Congress on Sound and Vibration, Montreal, Canada, 7–11 July 2019. [Google Scholar]
- Romani, G.; Ye, Q.; Avallone, F.; Ragni, D.; Casalino, D. Numerical analysis of fan noise for the NOVA boundary-layer ingestion configuration. Aerosp. Sci. Technol. 2020, 96, 105532. [Google Scholar] [CrossRef]
- Ananthan, V.B.; Bernicke, P.; Akkermans, R. Aeroacoustic analysis of a circulation-controlled high-lift flap by zonal overset large-eddy simulation. AIAA J. 2020, 58, 5294–5305. [Google Scholar] [CrossRef]
- Akkermans, R.A.; Pott-Pollenske, M.; Buchholz, H.; Delfs, J.; Almoneit, D. Installation Effects of a Propeller Mounted on a High-Lift Wing with a Coanda Flap. Part I: Aeroacoustic Experiments. In Proceedings of the 20th AIAA/CEAS Aeroacoustics Conference, Atlanta, GA, USA, 16–20 June 2014. [Google Scholar] [CrossRef]
- Dierke, J.; Akkermans, R.A.; Delfs, J.; Ewert, R. Installation Effects of a Propeller Mounted on a Wing with Coanda Flap. Part II: Numerical Investigation and Experimental Validation. In Proceedings of the 20th AIAA/CEAS Aeroacoustics Conference, Atlanta, GA, USA, 16–20 June 2014. [Google Scholar] [CrossRef]
- Blinstrub, J.; Heinze, W.; Bertsch, L.; Simons, D.; Snellen, M. System noise assessment of an aircraft with Coanda flaps. In Proceedings of the READ Conference, Warsaw, Poland, 12–14 September 2016; Volume 12, p. 14. [Google Scholar]












| Jet Engine | ||
|---|---|---|
| V2500-A1 | GE90-115B | |
| Thrust [] | 24 | 70 |
| OPR [-] | 35 | 40 |
| [rpm] | 5431 | 2261 |
| [rpm] | 13,972 | 9332 |
| SFC [] | 19.81 | 15.86 |
| BPR [-] | 5.1 | 8.1 |
| Aircraft | Engine | sonAIR Model | N | Mean | Std |
|---|---|---|---|---|---|
| A320 | V2500-A1 | A32X_V2500 | 186 | 0.8 | 1.9 |
| B77W | GE90-115B | B77W_GE90-115B | 283 | 0.7 | 1.4 |
| Runway | Mix Index [%] | Hourly Capacity | Annual Service | |
|---|---|---|---|---|
| Configuration | VFR | IFR | Volume | |
| 0–20 | 98 | 59 | 230,000 | |
| 21–50 | 74 | 57 | 195,000 | |
![]() | 51–80 | 63 | 56 | 205,000 |
| Single-runway | 81–120 | 55 | 53 | 210,000 |
| 121–180 | 51 | 50 | 240,000 | |
| Number of Movements | |||||
|---|---|---|---|---|---|
| Airport | Month | Percentage of Arrivals | Type C [%] | Type D [%] | MI [%] |
| EGBB | March | 49.91 | 94 | 5 | 109 |
| June | 49.87 | 97 | 3 | 106 | |
| September | 49.88 | 97 | 3 | 106 | |
| December | 50.02 | 92 | 6 | 110 | |
| mean | 49.96 | 95 | 4.25 | 107.75 | |
| EGPF | March | 49.22 | 91 | 3 | 100 |
| June | 49.85 | 91 | 4 | 103 | |
| September | 49.68 | 91 | 4 | 103 | |
| December | 49.96 | 94 | 3 | 103 | |
| mean | 49.68 | 91.75 | 3.5 | 102.25 | |
| EGSS | March | 49.88 | 95 | 4 | 107 |
| June | 49.94 | 95 | 4 | 107 | |
| September | 50.05 | 95 | 4 | 107 | |
| December | 50.09 | 94 | 5 | 109 | |
| mean | 49.99 | 94.75 | 4.25 | 107.5 | |
| ELLX | March | 50.08 | 78 | 21 | 141 |
| June | 50.12 | 80 | 18 | 134 | |
| September | 50.13 | 81 | 18 | 135 | |
| December | 50.17 | 76 | 23 | 145 | |
| mean | 50.12 | 78.75 | 20 | 138.75 | |
| LCLK | March | 50.06 | 94 | 6 | 112 |
| June | 50 | 92 | 7 | 113 | |
| September | 50.07 | 93 | 6 | 111 | |
| December | 50.08 | 94 | 6 | 112 | |
| mean | 50.05 | 93.25 | 6.25 | 112 | |
| LSGG | March | 50.01 | 92 | 4 | 104 |
| June | 49.91 | 93 | 4 | 105 | |
| September | 50.02 | 93 | 4 | 105 | |
| December | 49.86 | 94 | 4 | 106 | |
| mean | 49.95 | 93 | 4 | 105 | |
| Vertical Holding Stack | |||
|---|---|---|---|
| Aircraft | [%] | [%] | [%] |
| A320 | 53.19 | 52.65 | 64.45 |
| B77W | 64.87 | 60.46 | 73.71 |
| Flight phase | Landing ( ft) | Approach (3000 ft ft) | Holding ( ft) |
| Linear hold point merge (upper level sequencing leg) | |||
| Aircraft | [%] | [%] | [%] |
| A320 | 54.94 | 45.06 | 65.42 |
| B77W | 67.29 | 48.76 | 75.11 |
| Flight phase | Landing ( ft) | Approach (3000 ft ft) | Holding ( ft) |
| Linear hold point merge (lower level sequencing leg) | |||
| Aircraft | [%] | [%] | [%] |
| A320 | 54.78 | 50.43 | 64.77 |
| B77W | 67 | 57.43 | 74.27 |
| Flight phase | Landing ( ft) | Approach (3000 ft ft) | Holding ( ft) |
Publisher’s Note: MDPI stays neutral with regard to jurisdictional claims in published maps and institutional affiliations. |
© 2022 by the authors. Licensee MDPI, Basel, Switzerland. This article is an open access article distributed under the terms and conditions of the Creative Commons Attribution (CC BY) license (https://creativecommons.org/licenses/by/4.0/).
Share and Cite
Felix Greco, G.; Yildiz, B.; Göing, J.; Ring, T.P.; Feuerle, T.; Hecker, P.; Langer, S.C. Environmental Noise Assessment of Holding Approach Procedures Using a Multi-Level Simulation Framework. Aerospace 2022, 9, 544. https://doi.org/10.3390/aerospace9100544
Felix Greco G, Yildiz B, Göing J, Ring TP, Feuerle T, Hecker P, Langer SC. Environmental Noise Assessment of Holding Approach Procedures Using a Multi-Level Simulation Framework. Aerospace. 2022; 9(10):544. https://doi.org/10.3390/aerospace9100544
Chicago/Turabian StyleFelix Greco, Gil, Bekir Yildiz, Jan Göing, Tobias P. Ring, Thomas Feuerle, Peter Hecker, and Sabine C. Langer. 2022. "Environmental Noise Assessment of Holding Approach Procedures Using a Multi-Level Simulation Framework" Aerospace 9, no. 10: 544. https://doi.org/10.3390/aerospace9100544
APA StyleFelix Greco, G., Yildiz, B., Göing, J., Ring, T. P., Feuerle, T., Hecker, P., & Langer, S. C. (2022). Environmental Noise Assessment of Holding Approach Procedures Using a Multi-Level Simulation Framework. Aerospace, 9(10), 544. https://doi.org/10.3390/aerospace9100544


