Non-Linear Time-Varying Modeling and Simulation Methods for Hydrodynamic–Aerodynamic Coupling Near-Surface Flight Scenarios
Abstract
1. Introduction
2. Dynamic Modeling
2.1. Hybrid Coordinates
2.2. Continuous Non-Linear Time-Varying Dynamic Model
2.3. Discrete Non-Linear Time-Varying Dynamic Model
2.4. Longitudinal Three Degrees of Freedom (DoF) Force Model
3. Aircraft Modeling
3.1. Gravity Force Model
3.2. Thrust Force Model
3.3. Aerodynamic Force Model
3.4. Hydrodynamic Force Model
- (1)
- At the same speed and at the same altitude, in a small range of pitch angles, the hydrodynamic forces of the aircraft change regularly.
- (2)
- At the same pitch angle and the same altitude, within a certain speed range, the hydrodynamic force of the aircraft changes regularly.
- (3)
- At the same speed and the same pitch angle, within a certain altitude range, the hydrodynamic force of the aircraft changes regularly.
3.5. Control Force Model
4. Flight Control Modeling
4.1. Control Law of Throttle
4.2. Control Law of Elevator
5. Simulation Tool and Settings
5.1. Simulation Tool
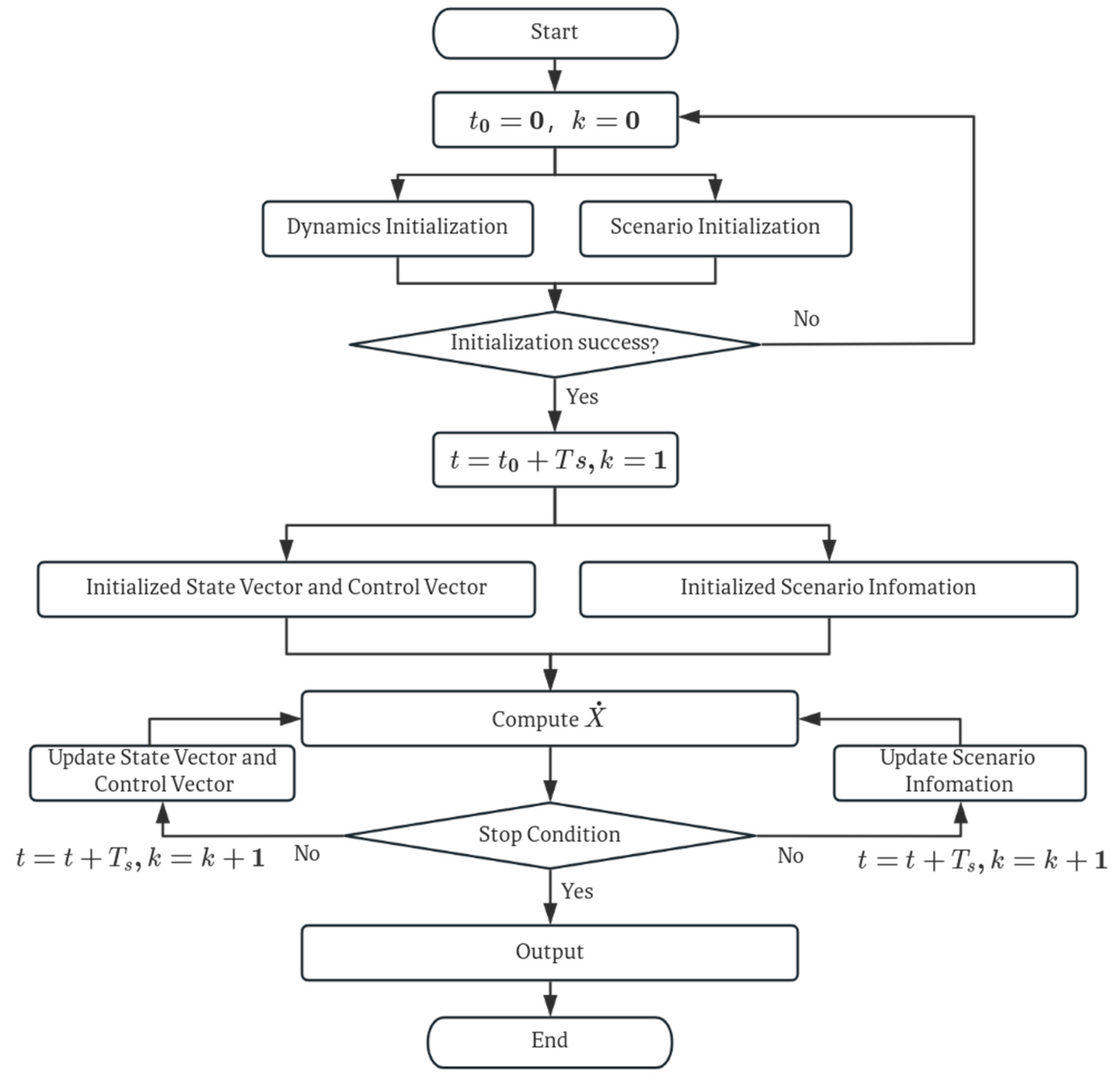
5.2. Simulation Flow
5.3. Simulation Constraints
5.3.1. Velocity Constraints
5.3.2. AoA Constraints
5.3.3. Pitch Angle Constraints
5.3.4. Angular Velocity Constraints
5.3.5. Height Constraints
5.4. Initialization Strategies of Simulation
6. Simulation Results and Discussion
6.1. Simulation Case
6.2. Results and Discussion of Typical Simulation Output Data
6.2.1. Results of Typical Simulation Output Data
- (1)
- Time history of the state vector of flight.
- (2)
- Time history of the first derivative of the state vector of flight.
- (3)
- Time history of control vector.
- (4)
- Time history of resultant external forces.
- (5)
- Time history curve of water forces.
- (6)
- Time history curve of aerodynamic forces.
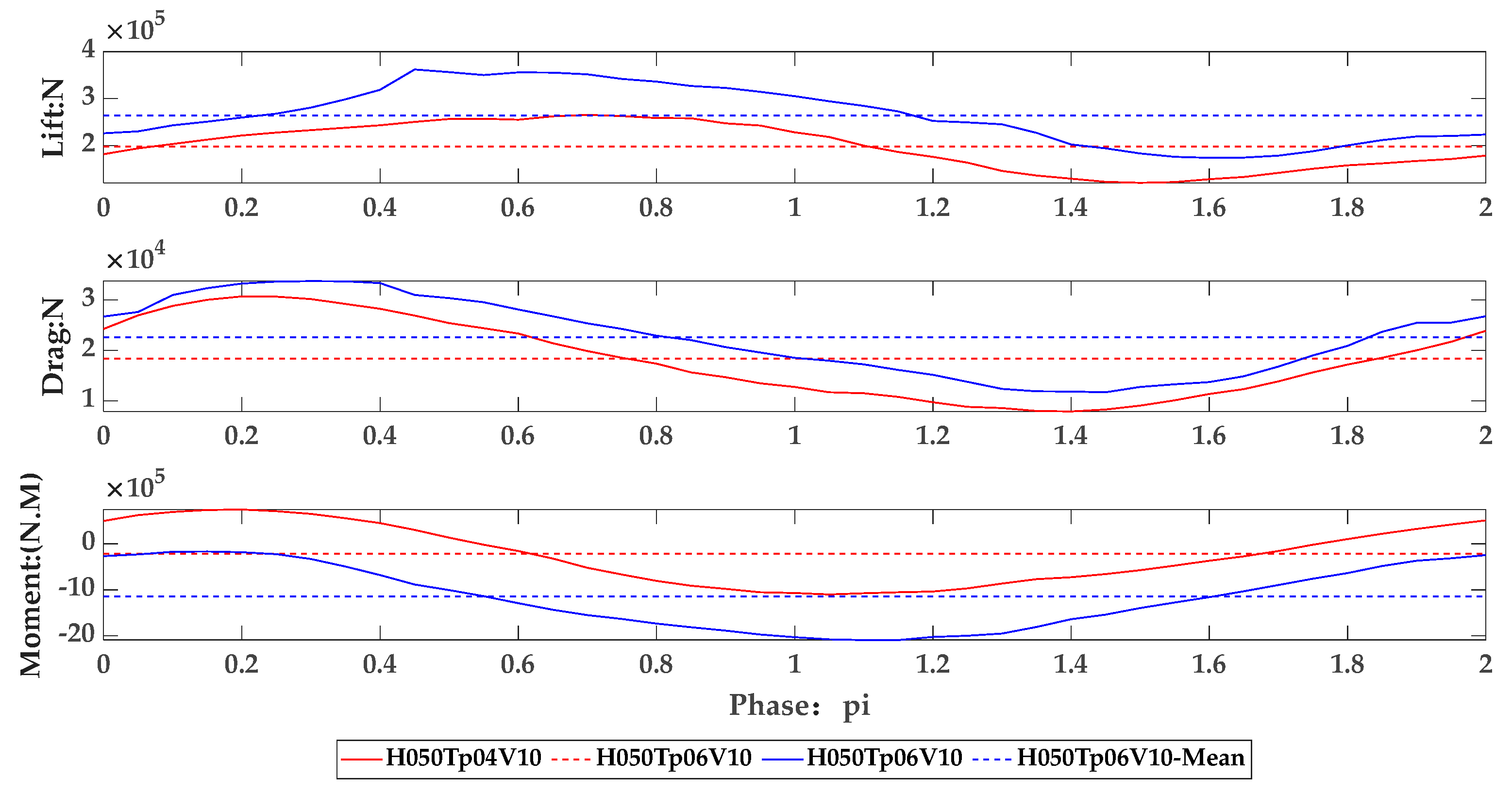
6.2.2. Discussion of Typical Simulation Output Data
6.3. Results and Discussion of Initial Conditions for Simulation
6.3.1. Effect of the Initial Velocity
6.3.2. Effect of Initial AoA
6.3.3. Effect of Initial Angular Velocity
6.3.4. Effect of Initial Pitch Angle
6.3.5. Effect of Initial Height
6.3.6. Summary of Effect of Initial Conditions
6.4. Effect of Control Law on Simulation
6.4.1. Effect of Throttle Control Law
6.4.2. Effect of Pitch Control Law
7. Conclusions
Author Contributions
Funding
Data Availability Statement
Conflicts of Interest
Appendix A. Gravity, Center of Gravity, and Moment of Inertia Data
| No | TOW (ton) | X (m) | Y (m) | Z (m) | Ix (kg·m2) | Iy (kg·m2) | Iz (kg·m2) | Ixy (kg·m2) | Ixz (kg·m2) | Iyz (kg·m2) | MAC (%) |
|---|---|---|---|---|---|---|---|---|---|---|---|
| 1 | 53 | 21.548 | 0.000 | 1.387 | 2,782,294 | 4,888,929 | 7,117,207 | 0 | 608,989 | 0 | 31.99 |
| 2 | 90 | 21.447 | −0.009 | 1.526 | 5,403,876 | 5,150,493 | 9,924,305 | 5561 | 630,500 | −21 | 30.20 |
| 3 | 80 | 21.624 | 0.000 | 1.695 | 5,369,131 | 4,917,421 | 9,698,915 | 0 | 612,605 | 0 | 33.34 |
| 4 | 63 | 21.307 | −0.012 | 1.194 | 2,808,827 | 5,110,593 | 7,339,401 | 5561 | 620,815 | −21 | 27.72 |
| 5 | 73 | 21.233 | 0.000 | 1.494 | 4,236,654 | 5,102,699 | 8,745,111 | −27 | 642,515 | −1 | 26.41 |
Appendix B. Thrust Model Data

Appendix C. Data for Aerodynamic Model
| cl | cd | cm | cl | cd | cm | cl | cd | cm | |
|---|---|---|---|---|---|---|---|---|---|
| −4 | 3.226 | 0.8469 | 0.3816 | 3.895 | 1.2034 | 0.4447 | 4.473 | 1.6046 | 0.4775 |
| 0 | 3.924 | 1.0847 | 0.3137 | 4.587 | 1.5023 | 0.3623 | 5.169 | 1.9680 | 0.3872 |
| 4 | 4.537 | 1.3396 | 0.2637 | 5.131 | 1.7665 | 0.2827 | 5.641 | 2.2432 | 0.2937 |
| 6 | 4.767 | 1.4472 | 0.2431 | 5.333 | 1.8758 | 0.2643 | 5.803 | 2.3638 | 0.2926 |
| 8 | 4.982 | 1.5496 | 0.2331 | 5.497 | 1.9782 | 0.2717 | 5.884 | 2.4373 | 0.3122 |
| 10 | 5.155 | 1.6456 | 0.2462 | 5.605 | 2.0598 | 0.2784 | 5.960 | 2.4805 | 0.2916 |
| 12 | 5.284 | 1.7319 | 0.2487 | 5.707 | 2.1285 | 0.2835 | 5.944 | 2.4894 | 0.2969 |
| 14 | 5.379 | 1.8032 | 0.2504 | 5.717 | 2.1525 | 0.2642 | 5.822 | 2.4379 | 0.2710 |
| 16 | 5.364 | 1.8313 | 0.1797 | 5.568 | 2.1141 | 0.2319 | 5.675 | 2.3418 | 0.2214 |
Appendix D. Data for Hydrodynamic Model
| H (m) | V (m/s) | θ (degree) | |||||||||
|---|---|---|---|---|---|---|---|---|---|---|---|
| −2 | 0 | 2 | 4 | 6 | 8 | 10 | 12 | 14 | 16 | ||
| 0 | 0 | * | * | √ | * | * | * | * | * | * | * |
| 10 | * | * | √ | √ | √ | * | * | * | * | * | |
| 18 | * | * | √ | √ | * | * | * | * | * | * | |
| 20 | * | * | √ | * | * | * | * | * | * | * | |
| 22 | * | * | √ | * | * | * | * | * | * | * | |
| 27 | * | * | √ | * | * | * | * | * | * | * | |
| 32 | * | * | √ | * | * | * | * | * | * | * | |
| 0.5 | 0 | * | * | √ | √ | * | * | * | * | * | * |
| 10 | * | * | * | √ | √ | * | * | * | * | * | |
| 18 | * | * | √ | √ | √ | * | * | * | * | * | |
| 20 | * | * | * | √ | √ | * | * | * | * | * | |
| 22 | * | * | * | √ | * | * | * | * | * | * | |
| 27 | * | * | * | √ | * | * | * | * | * | * | |
| 32 | * | * | √ | √ | * | * | * | * | * | * | |
| 0.75 | 0 | * | * | * | √ | * | * | * | * | * | * |
| 10 | * | * | √ | √ | * | * | * | * | * | * | |
| 18 | * | * | * | √ | √ | √ | * | * | * | * | |
| 20 | * | * | √ | √ | √ | √ | * | * | * | * | |
| 22 | * | * | √ | √ | * | * | * | * | * | * | |
| 27 | * | * | √ | * | * | * | * | * | * | * | |
| 32 | * | * | * | √ | * | * | * | * | * | * | |
| 1 | 0 | * | * | * | * | * | * | * | * | * | * |
| 10 | * | * | * | * | * | √ | * | * | * | * | |
| 18 | * | * | √ | * | * | * | * | * | * | * | |
| 20 | * | * | √ | * | √ | * | * | * | * | * | |
| 22 | * | * | * | * | * | √ | * | * | * | * | |
| 27 | * | * | * | * | √ | * | * | * | * | * | |
| 32 | * | * | * | * | * | * | * | * | * | * | |
| 1.25 | 0 | * | * | * | * | * | √ | * | * | * | * |
| 10 | * | * | * | * | √ | * | * | * | * | * | |
| 18 | * | * | * | * | √ | * | * | * | * | * | |
| 20 | * | * | * | * | * | * | * | * | * | * | |
| 22 | * | * | * | * | √ | √ | √ | * | * | * | |
| 27 | * | * | * | * | √ | √ | * | * | * | * | |
| 32 | * | * | * | √ | √ | * | * | * | * | * | |
| 1.5 | 0 | * | * | * | * | √ | √ | * | * | * | * |
| 10 | * | * | * | * | * | √ | * | * | * | * | |
| 18 | * | * | * | * | * | √ | * | * | * | * | |
| 20 | * | * | * | * | * | √ | √ | * | * | * | |
| 22 | * | * | * | √ | √ | √ | √ | * | * | * | |
| 27 | * | * | * | √ | √ | √ | √ | * | * | * | |
| 32 | * | * | * | √ | * | √ | * | * | * | * | |
| 1.75 | 0 | * | * | * | * | √ | * | * | * | * | * |
| 10 | * | * | * | * | √ | * | * | * | * | * | |
| 18 | * | * | * | * | √ | * | * | * | * | * | |
| 20 | * | * | * | * | √ | * | * | * | * | * | |
| 22 | * | * | * | √ | √ | √ | √ | * | * | * | |
| 27 | * | * | * | √ | √ | √ | * | * | * | * | |
| 32 | * | * | * | √ | √ | √ | * | * | * | * | |
Appendix E. Data for Control Force Model
| α | |||
|---|---|---|---|
| 0 (Cruise configuration) | 6° | 0.0126 | −0.0386 |
| 40 (Take-off configuration) | 6° | 0.0096 | −0.0558 |
References
- Nelson, R.C. Flight Stability and Automatic Control; WCB/McGraw Hill: New York, NY, USA, 1998. [Google Scholar]
- Hodgkinson, J. Aicraft Handling Qualiyies; Reston, V.A., Ed.; American Institute of Aeronautics and Astronautics, Inc.: Reston, VA, USA, 1999. [Google Scholar]
- Allerton, D. Principles of Flight Simulation; John Wiley & Sons, Ltd.: Sheffield, UK, 2009. [Google Scholar]
- Lopez, A.R. Computational Algorithms for Representing Aircraft Instruments with Barometric Physics (Numerical Methods Applied to Flight Simulation). Appl. Sci. 2024, 14, 11536. [Google Scholar] [CrossRef]
- Terrin, S.; Alexander, C.; Joseph, R. A physics-based neural network for flight dynamics modelling and simulation. Adv. Model. Simul. Eng. Sci. 2022, 9, 13. [Google Scholar]
- Kamel Mohamed, M.; Ali Karim, M.; Abozied Mohammed, A.H.; Elhalwagy Yehia, Z. Simulation and modelling of flight missile dynamics and autopilot analysis. IOP Conf. Ser. Mater. Sci. Eng. 2019, 610, 012033. [Google Scholar] [CrossRef]
- Sedelnikov, A.; Kurkin, E.; Quijada-Pioquinto, J.G.; Lukyanov, O.; Nazarov, D.; Chertykovtseva, V.; Kurkina, E.; Hoang, V.H. Algorithm for Propeller Optimization Based on Differential Evolution. Computation 2024, 12, 52. [Google Scholar] [CrossRef]
- Du, B.; Xiong, W.; Du, H. AG600 Amphibious Aircraft Selection Model Based on Improved Fuzzy Evaluation Algorithm. Comput. Intell. Neurosci. 2022, 2022, 2358264. [Google Scholar] [CrossRef]
- Guo, Y.; Ma, D.; Yang, M.; Liu, A. Numerical Analysis of the Take-Off Performance of a Seaplane in Calm Water. Appl. Sci. 2021, 11, 6442. [Google Scholar] [CrossRef]
- Dakhrabadi, M.T.; Seif, M.S. Hydro-aerodynamic mathematical model and multi-objective optimization of wing-in-ground effect craft in take-off. J. Eng. Marit. Environ. 2017, 232, 421–433. [Google Scholar] [CrossRef]
- Zeng, Z.; Lyu, C.; Bi, Y.; Jin, Y.; Lu, D.; Lian, L. Review of hybrid aerial underwater vehicle: Cross-domain mobility and transitions control. Ocean. Eng. 2022, 248, 110840. [Google Scholar] [CrossRef]
- Drews, P.L.J.; Neto, A.A.; Campos, M.F.M. Hybrid Unmanned Aerial Underwater Vehicle: Modeling and simulation. In Proceedings of the 2014 IEEE/RSJ International Conference on Intelligent Robots and Systems, Chicago, IL, USA, 14–18 September 2014; pp. 4637–4642. [Google Scholar]
- Nebylov, A.; Nebylov, V. Wing-in-ground effect vehicles flight automatic control systems development problems. Appl. Mech. Mater. 2014, 629, 370–375. [Google Scholar] [CrossRef]
- Gao, A.; Techet, A.H. Design Considerations for a Robotic Flying Fish. In Proceedings of the OCEANS’11 MTS, Waikoloa, HI, USA, 19–22 September 2011; IEEE: New York, NY, USA; pp. 1–8. [Google Scholar]
- Barber, T.; Hall, S. Aerodynamic ground effect: A case study of the integration of CFD and experiments. Int. J. Veh. Des. 2006, 40, 299–316. [Google Scholar] [CrossRef]
- Gao, X.; Li, C.; Liu, T.; Wu, B.; Wang, M. Research on wave motion response characteristics of a seaplane. J. Phys. Conf. Ser. 2021, 1985, 012031. [Google Scholar]
- Certifcation Specifcations for Large Aeroplanes CS-25. In Amendment 2, Book 1. Emergency Provisions; European Aviation Safety Agency: Brussels, Belgium, 2006; p. 541.
- Kozelkov, A.S.; Pogosyan, M.A.; Strelets, D.Y.; Tarasova, N.V. Application of mathematical modeling to solve the emergency water landing task in the interests of passenger aircraft certification. Aerosp. Syst. 2021, 4, 75–89. [Google Scholar] [CrossRef]
- Chen, J.; Xiao, T.; Wang, M.; Lu, Y.; Tong, M. Numerical Study of Wave Effect on Aircraft Water-Landing Performance. Appl. Sci. 2022, 12, 2561. [Google Scholar] [CrossRef]
- Wu, C.; Wang, Y.; Wang, A.; Chen, H.; Zhang, F. Numerical Study on the Water Takeoff Performance of Unmanned Seaplane. J. Phys. Conf. Ser. 2022, 2364, 012034. [Google Scholar] [CrossRef]
- Chinvorarat, S.; Watjatrakul, B.; Nimdum, P.; Sangpet, T.; Vallikul, P. Takeoff Performance Analysis of a Light Amphibious Airplane. IOP Conf. Ser. Mater. Sci. Eng. 2021, 1137, 012010. [Google Scholar] [CrossRef]
- Duan, X.; Sun, W.; Chen, C.; Wei, M.; Yang, Y. Numerical investigation of the porpoising motion of a seaplane planing on water with high speeds. Aerosp. Sci. Technol. 2019, 84, 980–994. [Google Scholar] [CrossRef]
- Lou, B.; Wang, G.; Huang, Z.; Ye, S. Preliminary design and performance analysis of a solar-powered unmanned seaplane. J. Aerosp. Eng. 2019, 233, 5606–5617. [Google Scholar] [CrossRef]
- Zhu, Y.; Fan, G.; Yi, J. Controller design for flying boats taking off from water with regular waves. In Proceedings of the 2012 IEEE, International Conference on Mechatronics and Automation, Chengdu, China, 5–8 August 2012. [Google Scholar]
- Du, H.; Fan, G.; Yi, J. Autonomous takeoff control system design for unmanned seaplanes. Ocean. Eng. 2014, 85, 21–31. [Google Scholar] [CrossRef]
- Wang, L.; Yin, H.; Yang, K.; Liu, H.; Zhu, J. Water takeoff performance calculation method for amphibious aircraft based on digital virtual flight. Chin. J. Aeronaut. 2020, 33, 3082–3091. [Google Scholar] [CrossRef]
- Masri, J.; Dala, L. A review of the analytical methods used for seaplanes’ performance prediction. Aircr. Eng. Aerosp. Technol. 2019, 91, 820–833. [Google Scholar] [CrossRef]
- Liebst, B.S.; Chapa, M.J.; Leggett, D.B. Nonlinear Pre-filter to Prevent Pilot-Induced Oscillations Due to Actuator Rate Limiting. J. Guid. Control. Dyn. 2002, 25, 740–747. [Google Scholar] [CrossRef]
- Wu, G.; Ang, H.; Li, Q. Linear Proportional-Integral-Differential-Robustified Continuous-Time Optimal Predictive Control for a Class of Nonlinear Systems. Appl. Sci. 2022, 12, 5446. [Google Scholar] [CrossRef]
- Safdarnejada, S.M.; Hedengrena, J.D.; Lewis, N.R.; Haseltine, E.R. Initialization strategies for optimization of dynamic systems. Comput. Chem. Eng. 2015, 78, 39–50. [Google Scholar] [CrossRef]





























| Configuration Parameters | Value | Unit |
|---|---|---|
| Reference Wing Area | 222 | square meters |
| Mean Aerodynamic Chord | 4.10 | meters |
| Maximum Takeoff Mass | 90,000 | kg |
| Total Length | 47.97 | meters |
| Total Width | 50.44 | meters |
| Total Height | 15.73 | meters |
| Propeller Engines Setting Angle | 3 | degrees |
| 3 m/s | 4 m/s | 5 m/s | 6 m/s | |
|---|---|---|---|---|
| M1 | 0.025375 | 0.021681 | 0.014102 | 0.008346 |
| M2 | 0.024654 | 0.021081 | 0.014213 | 0.008191 |
| M3 | 0.023400 | 0.020159 | 0.014382 | 0.007984 |
| EFD | 0.026125 | 0.022317 | 0.014037 | 0.008628 |
Disclaimer/Publisher’s Note: The statements, opinions and data contained in all publications are solely those of the individual author(s) and contributor(s) and not of MDPI and/or the editor(s). MDPI and/or the editor(s) disclaim responsibility for any injury to people or property resulting from any ideas, methods, instructions or products referred to in the content. |
© 2025 by the authors. Licensee MDPI, Basel, Switzerland. This article is an open access article distributed under the terms and conditions of the Creative Commons Attribution (CC BY) license (https://creativecommons.org/licenses/by/4.0/).
Share and Cite
Wang, M.; Wu, G.; Lv, H.; Liu, S.; Huang, L.; He, N. Non-Linear Time-Varying Modeling and Simulation Methods for Hydrodynamic–Aerodynamic Coupling Near-Surface Flight Scenarios. Aerospace 2025, 12, 133. https://doi.org/10.3390/aerospace12020133
Wang M, Wu G, Lv H, Liu S, Huang L, He N. Non-Linear Time-Varying Modeling and Simulation Methods for Hydrodynamic–Aerodynamic Coupling Near-Surface Flight Scenarios. Aerospace. 2025; 12(2):133. https://doi.org/10.3390/aerospace12020133
Chicago/Turabian StyleWang, Mingzhen, Guilin Wu, Hongqiang Lv, Siyang Liu, Longtai Huang, and Naifeng He. 2025. "Non-Linear Time-Varying Modeling and Simulation Methods for Hydrodynamic–Aerodynamic Coupling Near-Surface Flight Scenarios" Aerospace 12, no. 2: 133. https://doi.org/10.3390/aerospace12020133
APA StyleWang, M., Wu, G., Lv, H., Liu, S., Huang, L., & He, N. (2025). Non-Linear Time-Varying Modeling and Simulation Methods for Hydrodynamic–Aerodynamic Coupling Near-Surface Flight Scenarios. Aerospace, 12(2), 133. https://doi.org/10.3390/aerospace12020133

