A Fast Midcourse Trajectory Optimization Method for Interceptors Based on the Bézier Curve
Abstract
1. Introduction
2. Problem Description
2.1. Dynamic Model
2.2. Constraints
2.3. Problem Description of Trajectory Optimization
3. Trajectory Optimization Method Based on Bézier Curve
3.1. Bézier Curve

3.2. Trajectory Optimization Method for Single Interceptor
3.2.1. Problem Representation Based on the Bézier Curve
3.2.2. Discretization
3.2.3. Initial Guesses of Optimization Variables
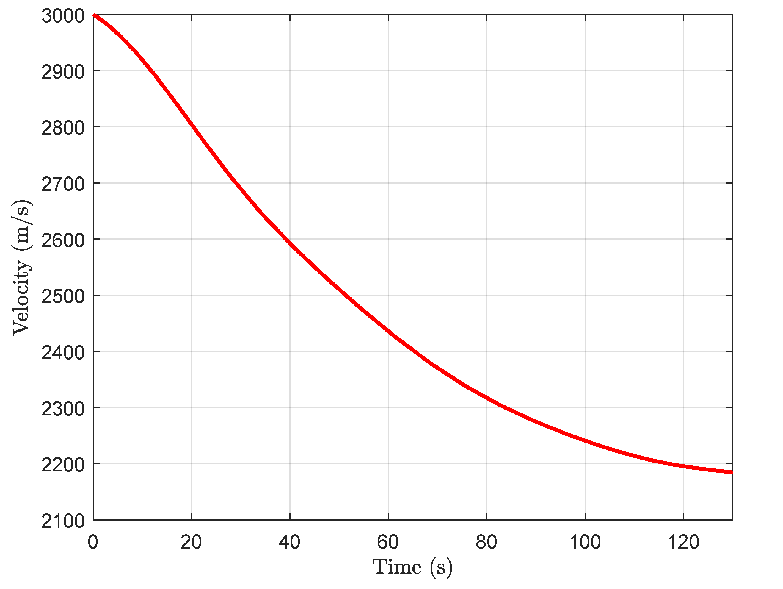
4. Numerical Examples
4.1. The Effects of Number of Discrete Points and Degree of Bézier Functions
4.2. Comparison with Traditional Methods
5. Conclusions
Author Contributions
Funding
Informed Consent Statement
Data Availability Statement
Conflicts of Interest
List of Abbreviations and Symbols
| GPM | Gauss Pseudospectral Method |
| SCP | Sequential Convex Programming |
| SQP | Sequential Quadratic Programming |
| NLP | Nonlinear Programming |
| IDVD | Inverse Dynamics in the Virtual Domain |
| MPC | Model Predictive Control |
| FFS | Finite Fourier Series |
| LG | Legendre–Gauss |
| Position coordinates in ground launch frame | |
| v | Velocity of the interceptor |
| Trajectory inclination angle | |
| Trajectory deviation angle | |
| Angle of attack | |
| Bank angle | |
| g | Gravitational acceleration |
| m | Mass of the interceptor |
| L | Lift force |
| D | Drag force |
| S | Characteristic area of the interceptor |
| Lift coefficient | |
| Drag coefficient | |
| Air density | |
| Overloads in y-axis and z-axis directions | |
| q | Dynamic pressure |
| Q | Heat rate |
| T | Interception time/fixed flight time |
| Small positive real number for constraint tolerance | |
| t | Time variable |
| Dimensionless time parameter () | |
| P | Control points of Bézier curve |
| B | Bernstein basis function |
| Order/degree of Bézier curve | |
| Number of discrete points |
References
- Zhu, W.; Li, J.; Xu, Y. Optimum attitude planning of near-space solar powered airship. Aerosp. Sci. Technol. 2019, 84, 291–305. [Google Scholar] [CrossRef]
- Liu, X.; Li, X.; Zhang, H.; Huang, H.; Wu, Y. Entry Guidance for Hypersonic Glide Vehicles via Two-Phase hp-Adaptive Sequential Convex Programming. Aerospace 2025, 12, 539. [Google Scholar] [CrossRef]
- Liu, Y.; Chen, B.; Li, Y.; Shen, H. Overview of control-centric integrated design for hypersonic vehicles. Astrodynamics 2018, 2, 307–324. [Google Scholar] [CrossRef]
- Luo, C.; Zhou, C.; Li, J.; Lei, H. Trajectory optimization for high-speed and long-range interceptor based on improved adaptive hp pseudospectral method. Int. J. Aerosp. Eng. 2022, 2022, 7958272. [Google Scholar] [CrossRef]
- Zhang, H.; Tang, S.; Guo, J. Cooperative near-space interceptor mid-course guidance law with terminal handover constraints. Proc. Inst. Mech. Eng. Part G J. Aerosp. Eng. 2019, 233, 1960–1976. [Google Scholar] [CrossRef]
- Yang, B.; Jing, W.X.; Gao, C. Online midcourse guidance method for boost phase interception via adaptive convex programming. Aerosp. Sci. Technol. 2021, 118, 107037. [Google Scholar] [CrossRef]
- Zhang, P.; Cheng, L.; Gong, S. Fast trajectory replanning for cooperative vehicles using sequential convex programming. Astrodynamics 2025, 9, 369–388. [Google Scholar] [CrossRef]
- Li, W.; Li, J.; Li, N.; Shao, L.; Li, M. Online trajectory planning method for midcourse guidance phase based on deep reinforcement learning. Aerospace 2023, 10, 441. [Google Scholar] [CrossRef]
- Su, R.; Wang, J.; Zhang, S. Design of three-dimensional intelligent guidance law for intercepting highly maneuvering target. IEEE Access 2023, 11, 14274–14281. [Google Scholar] [CrossRef]
- Imado, F.; Kuroda, T.; Miwa, S. Optimal midcourse guidance for medium-range air-to-air missiles. J. Guid. Control Dyn. 1990, 13, 603–608. [Google Scholar] [CrossRef]
- Hughes, T.; McFarland, M. Integrated missile guidance law and autopilot design using linear optimal control. In Proceedings of the AIAA Guidance, Navigation, and Control Conference and Exhibit, Denver, CO, USA, 14–17 August 2000; AIAA: Reston, VA, USA, 2012. [Google Scholar] [CrossRef]
- Jeon, I.; Lee, J.; Tahk, M. Impact-time-control guidance law for anti-ship missiles. IEEE Trans. Control Syst. 2006, 14, 260–266. [Google Scholar] [CrossRef]
- Lee, J.; Jeon, I.; Tahk, M. Guidance law to control impact time and angle. IEEE Trans. Control Syst. 2007, 43, 301–310. [Google Scholar] [CrossRef]
- Harl, N.; Balakrishnan, S.N. Impact time and angle guidance with sliding mode control. IEEE Trans. Control Syst. 2011, 20, 1436–1449. [Google Scholar] [CrossRef]
- Cho, D.; Kim, H.; Tahk, M. Nonsingular sliding mode guidance for impact time control. J. Guid. Control Dyn. 2016, 39, 61–68. [Google Scholar] [CrossRef]
- Chen, X.; Wang, J. Nonsingular sliding-mode control for field-of-view constrained impact time guidance. J. Guid. Control Dyn. 2018, 41, 1214–1222. [Google Scholar] [CrossRef]
- Zhang, J.; Li, J.; Zhou, C.; Lei, H.; Li, W. Fast trajectory generation method for midcourse guidance based on convex optimization. Int. J. Aerosp. Eng. 2022, 2022, 7188718. [Google Scholar] [CrossRef]
- Zhou, C.; He, L.; Yan, X.; Meng, F.; Li, C. Active-set pseudospectral model predictive static programming for midcourse guidance. Aerosp. Sci. Technol. 2023, 134, 108137. [Google Scholar] [CrossRef]
- Jin, Z.; Lei, S.; Huaji, W.; Dayuan, Z.; Humin, L. Optimal midcourse trajectory planning considering the capture region. JOurnal Syst. Eng. Electron. 2018, 29, 587–600. [Google Scholar] [CrossRef]
- Bernardini, N.; Baresi, N.; Armellin, R. State-dependent trust region for successive convex programming for autonomous spacecraft. Astrodynamics 2024, 8, 553–575. [Google Scholar] [CrossRef]
- Li, D.; Li, Y.; Liu, X.; Yang, B.; Huang, X.; Yang, Y.; Wang, B.; Li, S. Pseudospectral convex programming for free-floating space manipulator path planning. Space Sci. Technol. 2023, 3, 0030. [Google Scholar] [CrossRef]
- Bai, S.; Chen, H.; Zhang, S.; Geng, C.; Han, C.; Xu, M. Exoatmospheric intercept guidance based on relative-motion control with respect to zero-effort orbit. Space Sci. Technol. 2024, 4, 0112. [Google Scholar] [CrossRef]
- Ottesen, D.; Russell, R. Direct-to-indirect mapping for optimal low-thrust trajectories. Astrodynamics 2024, 8, 27–46. [Google Scholar] [CrossRef]
- Yakimenko, O. Direct method for rapid prototyping of near-optimal aircraft trajectories. J. Guid. Control Dyn. 2000, 23, 865–875. [Google Scholar] [CrossRef]
- Li, W.; Li, J.; Li, M. On-line rapid planning method for interceptor missile midcourse guidance trajectory. Acta Armamentarii 2021, 42, 2617–2625. (In Chinese) [Google Scholar]
- Huo, M.; Zhang, G.; Qi, N.; Liu, Y.; Shi, X. Initial trajectory design of electric solar wind sail based on finite Fourier series shape-based method. IEEE Trans. Aerosp. Electron. Syst. 2019, 55, 3674–5683. [Google Scholar] [CrossRef]
- Fan, Z.; Huo, M.; Qi, N.; Zhao, C.; Yu, Z.; Lin, T. Initial design of low-thrust trajectories based on the Bezier curve-based shaping approach. Proc. Inst. Mech. Eng. Part G J. Aerosp. Eng. 2020, 234, 1825–1835. [Google Scholar] [CrossRef]
- Sun, K.; Han, S.; Niu, F.; Yu, R.; Ni, W.; Wang, Y. Fast attitude trajectory planning of spacecraft based on the Bezier shape-based method. In Proceedings of the 6th IEEE International Conference on Unmanned Systems, Hefei, China, 13–15 October 2023; IEEE: Piscataway, NJ, USA, 2023. [Google Scholar] [CrossRef]
- Yu, Z.; Qi, N.; Huo, M.; Fan, Z.; Yao, W. Fast cooperative trajectory generation of unmanned aerial vehicles using a Bezier curve-based shaping method. IEEE Access 2022, 10, 1626–1636. [Google Scholar] [CrossRef]
- Rizvi, S.; He, L.; Xu, D. Optimal trajectory analysis of hypersonic boost-glide waverider with heat load constraint. Aircr. Eng. Aerosp. Technol. 2015, 87, 67–78. [Google Scholar] [CrossRef]
- Li, H.; He, S.; Wang, J.; Shin, H.S.; Tsourdos, A. Near-optimal midcourse guidance for velocity maximization with constrained arrival angle. J. Guid. Control Dyn. 2021, 44, 172–180. [Google Scholar] [CrossRef]








| Parameters | Values | Units |
|---|---|---|
| m | ||
| 3000 | m/s | |
| ∘ | ||
| m | ||
| 50 | ∘ | |
| 6 | - | |
| T | 130 | s |
| 0.01 | - |
| Proposed | GPM with Random Initial Guess | ||||
|---|---|---|---|---|---|
| Average | Maximum | Minimum | |||
| Computation time | 0.35 s | 4.81 s | 7.06 s | 2.25 s | 7.28% |
| Performance index | 2184.6 m/s | 2284.8 m/s | 2290.4 m/s | 2260.2 m/s | 95.61% |
| GPM with Bézier Initial Guess | Compared with the GPM Average with Random Initial Guess | |
|---|---|---|
| Computation time | 1.28 s | Reduce 73.39% |
| Performance index | 2288.5 m/s | Increase 0.16% |
| Computation Time | Performance Index | |||||
|---|---|---|---|---|---|---|
| Proposed | GPM | Proposed | GPM | |||
| 0.32 s | 2.80 s | 11.43% | 2273.4 m/s | 2329.9 m/s | 97.58% | |
| 0.35 s | 1.28 s | 27.34% | 2184.6 m/s | 2288.5 m/s | 95.46% | |
| 0.32 s | 1.56 s | 20.51% | 2076.6 m/s | 2184.8 m/s | 95.05% | |
| 0.28 s | 2.34 s | 11.97% | 2009.1 m/s | 2117.1 m/s | 94.90% | |
| Proposed | SCP with Random Initial Guess | ||||
|---|---|---|---|---|---|
| Average | Maximum | Minimum | |||
| Computation time | 0.35 s | 16.22 s | 18.11 s | 14.17 s | 2.16% |
| Performance index | 2184.6 m/s | 2293.7 m/s | 2299.1 m/s | 2280.0 m/s | 95.24% |
| Proposed | IDVD | ||||
|---|---|---|---|---|---|
| Average | Maximum | Minimum | |||
| Computation time | 0.35 s | 2.12 s | 30.20 s | 0.03 s | 16.51% |
| Performance index | 2184.6 m/s | 2183.7 m/s | 2210.7 m/s | 2067.5 m/s | 100.04% |
Disclaimer/Publisher’s Note: The statements, opinions and data contained in all publications are solely those of the individual author(s) and contributor(s) and not of MDPI and/or the editor(s). MDPI and/or the editor(s) disclaim responsibility for any injury to people or property resulting from any ideas, methods, instructions or products referred to in the content. |
© 2025 by the authors. Licensee MDPI, Basel, Switzerland. This article is an open access article distributed under the terms and conditions of the Creative Commons Attribution (CC BY) license (https://creativecommons.org/licenses/by/4.0/).
Share and Cite
Li, J.; Zhang, G.; Cui, L. A Fast Midcourse Trajectory Optimization Method for Interceptors Based on the Bézier Curve. Aerospace 2025, 12, 893. https://doi.org/10.3390/aerospace12100893
Li J, Zhang G, Cui L. A Fast Midcourse Trajectory Optimization Method for Interceptors Based on the Bézier Curve. Aerospace. 2025; 12(10):893. https://doi.org/10.3390/aerospace12100893
Chicago/Turabian StyleLi, Jingqi, Gang Zhang, and Liang Cui. 2025. "A Fast Midcourse Trajectory Optimization Method for Interceptors Based on the Bézier Curve" Aerospace 12, no. 10: 893. https://doi.org/10.3390/aerospace12100893
APA StyleLi, J., Zhang, G., & Cui, L. (2025). A Fast Midcourse Trajectory Optimization Method for Interceptors Based on the Bézier Curve. Aerospace, 12(10), 893. https://doi.org/10.3390/aerospace12100893
