Previous Article in Journal
Operational Fire Management System (OFMS): A Sensor-Integrated Framework for Enhanced Fireground Situational Awareness
 
 
Font Type:
Arial Georgia Verdana
Font Size:
Aa Aa Aa
Line Spacing:
Column Width:
Background:
Article

Estimating Post-Encroachment Time for Pedestrian Safety Using Ultra-Wideband Sensor Technology

Department of Civil and Environmental Engineering, Carleton University, 1125 Colonel By Dr, Ottawa, ON K1S 5B6, Canada
*
Author to whom correspondence should be addressed.
J. Sens. Actuator Netw. 2025, 14(6), 115; https://doi.org/10.3390/jsan14060115
Submission received: 23 October 2025 / Revised: 24 November 2025 / Accepted: 28 November 2025 / Published: 2 December 2025
(This article belongs to the Section Wireless Control Networks)

Abstract

Traffic safety analysis has traditionally relied on historical road collision data. However, this approach has many limitations due to well-known challenges with the availability and quality of collision data. Moreover, collecting sufficient crash data to develop statistical models for traffic safety analysis is only possible after the societal damage due to collisions has been sustained. Those problems are more likely when studying pedestrian safety. To address these constraints, researchers utilize traffic conflict indicators to identify the severity of conflicts and develop strategies to enhance road safety. This study evaluates Ultra-Wideband (UWB) technology for estimating the post-encroachment time (PET) indicator, a commonly used measure in pedestrian safety. Indoor experiments were conducted to explore potential multipath issues commonly encountered in wireless-based localization systems. The time-division multiple access (TDMA) scheme was utilized by assigning 20 ms time slots for stable communication between a tag and an anchor. To address the different clocks in UWB anchors and tags, the master–slave technique was employed for time synchronization between the devices. The experiments also examined the storage of UWB measurements using a cloud-based global clock for time synchronization. The study found that the mean absolute error (MAE) in PET is 4.92 s under interference conditions and 0.148 s with the TDMA technique between the ground truth and the UWB measurements. The findings offer valuable insights for future studies aimed at enhancing UWB accuracy.

1. Introduction

1.1. Background

Pedestrian fatalities have been increasing in North America. For example, in the United States, pedestrian fatalities increased by 46% from 2010 to 2019. Moreover, over 85% of pedestrian fatalities happened at low illumination conditions (Ferenchak and Abadi [1] & Governors Highway Safety Association [2]). Moreover, the Governors Highway Safety Association [2] reported that annual pedestrian fatalities increased from 4302 to 6301 between 2010 and 2019. Stewart, T. [3] reported that from 2020 to 2021, pedestrian collisions at night increased by 11%. These statistics highlighted the need for enhancing road safety measures for pedestrians.
PET is a widely used indicator for analyzing pedestrian safety because of its effectiveness and simplicity [4]. PET was originally developed by Allen et al. [5], and it only requires two timestamps to be estimated. PET refers to the time available between two road users when one road user exits a conflict zone and the other enters it. By definition, a PET of zero is considered the occurrence of a crash. Moreover, the closer the PET value to zero, the greater the critical risk. For instance, a threshold of less than 1 or 1.5 s is considered high risk. A threshold of 6.5 s was identified as the best-fitting model for distinguishing between unsafe and safe interactions [6,7]. According to the U.S. Department of Transportation [8], traffic safety can potentially be enhanced by using sensors for vehicle-to-everything communication, including trajectory and path prediction and real-time decision-making. Therefore, this study will examine the use of a UWB sensor in estimating the PET. The following section will explore methodologies for safety data collection.

1.1.1. Current Sensor Technologies and Their Limitations

Various sensor technologies are available for localization, including LiDAR, camera/vision, Wi-Fi, Bluetooth, and Ultra-Wideband (UWB). LiDAR sensors, for instance, can collect traffic data, such as the speed and number of vehicles, as well as data on vulnerable road users, by recording point clouds of moving objects, which can then be tracked (Ansariyar et al. [9]). Extensive research has focused on estimating PET using LiDAR and camera vision. Vasudevan et al. [10] utilized LiDAR to measure PET indicators in midblock areas to study vehicle–pedestrian interaction. Moreover, the study measured a modified PET to account for crossing pedestrian trajectories. The research indicated that the modified PET can be obtained at unmarked crossing locations. Pedestrian behavior played an important role in crossing patterns. For instance, pedestrians appeared to take a high risk when interacting with motorbikes compared to wider vehicles. Despite its effectiveness during nighttime, LiDAR accuracy can be affected by adverse weather conditions, including snow and rain (Lv et al. [11]).
Computer vision techniques are capable of classifying and tracking moving objects, including vehicles, bicycles, and pedestrians. For instance, Abdel-Aty et al. [12] calculated the PET by using closed-circuit television (CCTV) cameras to observe vehicle trajectory data. Guan et al. [13] collected pedestrian and vehicle trajectory data using LiDAR technology and computer vision-based methods to evaluate the trajectory length, speed, detection range, and volume counting. The study found that LiDAR has a better overall detection rate than camera-based methods. LiDAR technology was able to maintain a detection rate during low illumination conditions. On the other hand, the camera system could not identify vehicles beyond a range of 50 ft at nighttime (Guan et al. [13]). Alozi and Hussein [14] used PET safety indicators to measure the severity level of a conflict between autonomous vehicles (AVs) and active road users, including cyclists and pedestrians. The study measured the PET for 1,086 pedestrians’ and 151 cyclists’ interactions with the AV. The researcher found the MAEs between the predicted and observed PET were 0.45 s and 0.33 s for the AV–pedestrian and AV–cyclist, respectively.
Almodfer et al. [15] examined pedestrian–vehicle conflict at non-signalized crosswalks using the PET in a lane-based analysis using a video-based system. The study examined the influence of pedestrian waiting time and walking speed on conflict severity, using the PET indicator. The results showed a strong correlation between shorter waiting times and increased lane-based conflict, where pedestrians may take more risks when they perceive delays. Many other studies have explored the factors that impact PET values. For instance, Archer, J. [6] claimed that driver and pedestrian behaviours can influence the PET value. Khuzam et al. [16] mentioned that vehicle speed and pedestrian jaywalking can impact PET values. Environmental conditions, including reduced visibility, adverse weather conditions, and poor lighting, influence PET values [17].
Many studies have explored the use of wireless sensors, such as Wi-Fi, Bluetooth, and Bluetooth Low Energy (BLE), in traffic data collection. For example, Sharma et al. [18] used a Wi-Fi sensor to collect traffic data, capturing MAC IDs and timestamps from devices within vehicles to study their movement. However, Cai et al. [19] observed that some devices enabled MAC randomization, potentially impeding the efforts of tracking devices. Liu et al. [20] and Carrese et al. [21] evaluated the use of Bluetooth in estimating travel time. Mirzaei and Manduchi [22] investigated the use of Bluetooth Low Energy (BLE) in localizing passengers in public transit. The study showed some errors in detecting false signals from nearby vehicles, which resulted in a 1 m accuracy.
Zamzam et al. [23] looked at the accuracy of localization for Wi-Fi and Bluetooth by using three, four, and five anchors operating at 2.4 GHz frequency bands. The study tested localization accuracy in an indoor environment with a 5 m × 7 m study area. The study found that average accuracy results for Bluetooth were 2.32 m, 1.53 m, and 1.21 m when using three, four, and five anchors, respectively. For Wi-Fi, the average error was 1.5 m, 1.17 m, and 0.94 m with three, four, and five anchors, respectively.
While traffic data collection techniques, including LiDAR, camera-based, Bluetooth, BLE, and Wi-Fi, have contributed to pedestrian safety, the systems showed limitations that can influence the accuracy. For instance, a camera’s accuracy can be affected by adverse weather conditions and low visibility. LiDAR performance is limited under specific conditions, such as detecting large objects and in NLOS. Bluetooth/BLE and Wi-Fi can be affected by limited range and MAC randomization, respectively. Therefore, there is a need for an alternative solution to fill the gaps and augment other technologies to enhance pedestrian safety. Ultra-Wideband (UWB) sensor technology can potentially serve as a supplement or alternative solution to enhance pedestrian safety due to its robustness in challenging environments.

1.1.2. Ultra-Wideband (UWB) Sensor Technology

UWB technology recently received a lot of attention in the field of localization because it operates within the frequency bandwidth of 3.1 to 10.6 GHz [24]. The UWB sensor is often promoted as capable of achieving superior ranging accuracy compared to alternative signal modes. Dong et al. [25] claim that UWB technology attains high accuracy because of its relatively broad bandwidth, low transmission power, and short pulse waveform. UWB can range through Time-Difference of Arrival (TDoA) and Two-Way Ranging (TWR). Both approaches can be used based on the use case. For example, the TDoA approach positioning allows scalable localization [26,27], while the TWR approach has a limited anchor count and multi-tag scalability [28,29]. Dong et al. [25] found that ranging accuracy can vary between non-line-of-sight (NLOS) and line-of-sight (LOS) scenarios. For example, in LOS conditions, localization accuracy error can reach 20 cm, whereas in NLOS conditions, errors can be over 1 m due to obstacles within the UWB-covered area. Grasso et al. [30] utilized the Time-Difference of Arrival (TDoA) UWB ranging technique to evaluate the accuracy of the indoor positioning system, achieving 15 cm and 5 cm accuracy for static and dynamic localization, respectively.
UWB ranging can be affected by many factors. Chen and Dhekne [31] mentioned that UWB ranging errors can occur due to clock drifts among devices, which result in deviations in the time base. Niu et al. [32] claim that UWB ranging can also be affected by obstructions (NLOS), where the direct path between the anchor and tag is blocked by an object. Moreover, antenna characteristics can potentially cause errors in ranging (Kiani et al. [33]). Tiemann et al. [29] explored the effect of multi-user interference in UWB ranging, which potentially causes errors in distance measurements.

1.2. Literature Review

UWB technology has been used in many localization applications. Siddiqui et al. [34] explored the use of UWB in tracking heavy equipment, such as excavators, to enhance the safety of construction sites. The study included UWB wireless and wired systems. The wired system was used to achieve time synchronization between the devices. The research observed that the wired system exhibited consistent communication among the UWB devices. However, wireless UWB showed a high rate of missed data. As a result, the study suggested the use of multiple tags to increase the detection rate, using hybrid monitoring systems such as video-based systems, and applying filters to have more accurate positioning. Zhu et al. [35] evaluated UWB and an inertial navigation system (INS) to obtain cyclist trajectory data and measure speed calming to enhance cyclist safety. The study utilized an adaptive Kalman filter to enhance localization accuracy.
UWB was also evaluated in applications related to blind spot detection. For instance, Sari et al. [36] stated that UWB can potentially augment other technologies such as high-resolution cameras and LiDAR. Those technologies have limitations, such as limited visibility when line-of-sight (LoS) is obstructed. The research found that UWB technology can accomplish similar results compared to expensive systems, including LiDAR and RADAR systems.
As noted by Masiero et al. [37], UWB technology is important for supplementing other technologies, such as LiDAR and camera-based systems. Masiero et al. [38] compared LiDAR and UWB in pedestrian localization. The comparison showed that LiDAR technology can accurately detect pedestrians when they are not obstructed. Moreover, UWB can potentially fill the gaps, although the study showed less accurate results because UWB was affected by the presence of metallic obstacles. Therefore, a hybrid detection mode can provide reliable solutions for pedestrian tracking.
Masiero et al. [37] explored the performance of UWB and video frames from a drone for pedestrian positioning. The study results showed that drone vision-based localization performed better when pedestrians were visible in the drone’s field of view, with a positioning error of 25 cm. However, the UWB delivered continuous pedestrian detections even when the pedestrian was outside the study area monitored by the drone. The author emphasized the importance of using hybrid technologies for robust solutions for pedestrian positioning.
Ghanem et al. [39] investigated the use of multiple UWB devices to estimate the orientation, relative velocity, and position of two vehicles. The study conducted experiments using two vehicles to validate the trajectories from the GPS/INS system. An extended Kalman filter was used to smooth the UWB detections. The results showed less than three degrees of relative attitude and about 0.75 m error in relative position.
Fakhoury and Ismail [24] developed a prototype Safety Application to evaluate the efficacy of UWB sensors in estimating the time-to-collision (TTC) indicator, aiming to enhance pedestrian safety. Field experiments were conducted to estimate the TTC between a UWB beacon (vehicle-mounted) and an iPhone. A trigger alert was used in the phone when the Mixed-TTC measurement was between a threshold greater than 0 and less than 3 s. Moreover, the developed system was tested at night and under different outdoor/indoor weather conditions. The study applied filters to smooth measurements, including a moving average, Kalman filter, and Locally Weighted Scatterplot Smoothing (Lowess). Additionally, the study addressed the limitations in ranging accuracy and potential environmental interference. Another study estimated the TTC using UWB technology to improve the safety of construction workers. Pittokopiti and Grammenos [40] developed a collision avoidance system to prevent potential collisions between vehicles and workers. In the LOS condition, the range between anchor and tag reached up to 91 m. The study reported a 0.75 m mean error in distance measurements. Furthermore, the study found that in cases with relative speeds up to 2.65 m/s, the error in the TTC was less than 1 s.
Wang et al. [41] proposed a UWB-based system for a vehicle-to-vehicle (V2V) cooperative collision warning system (CCWS). Moreover, the system used UWB for communication/localization between/of vehicles and the wheel speed sensor. The proposed algorithm used UWB ranging and an over-constrained optimization technique to calculate relative positions, velocity, and orientation. In addition, the study calculated the TTC and applied an extended Kalman filter to reduce noise in the measurements. The study showed the system’s ability to detect collisions for CCWS applications.
Huang et al. [42] focused on vehicle–pedestrian interactions by developing a multimodal dataset called WiDEVIEW using LiDAR, UWB, RGB cameras, and GPS/IMU technologies. Moreover, the study applied trilateration for tag positioning and Kalman filtering to smooth the tracking dataset. The researchers conducted field experiments both on campus and on roads to evaluate the UWB ranging accuracy and to compare the benefits of using this sensor over vision-based technology for safer navigation. The study found that the range between the UWB anchor and tag can reach up to 40 m, and found a mean distance error magnitude of 0.19 m in LOS conditions.
Fakhoury and Ismail [43] explored the use of UWB to estimate time occupancy for a particular area. For example, the study conducted indoor experiments using four UWB anchors and two tags to evaluate the UWB performance for time occupancy estimation and positioning. The trials included static and dynamic scenarios in an indoor environment. The study analyzed factors affecting UWB performance, such as multipath issues, interference in non-line-of-sight conditions, tag placement, tag orientation, and utilization of two tags. Moreover, the study discussed the potential solutions to reduce errors from interference and multipath, including filtering and antenna design. Finally, the study determined the mean absolute error difference was 0.43 s when utilizing two tags with four anchors and 0.06 s when using one tag with four anchors in estimating time occupancy compared to ground truth data.

1.3. Study Objective

As previously mentioned, UWB’s large bandwidth allows accurate ranging. This study’s objective is to investigate UWB’s performance in estimating the PET using two tags in a controlled indoor environment. To the best of our knowledge, this is the first study to employ UWB technology for estimating the PET. The study will identify the limitations in estimating the PET prior to utilizing the technology in an outdoor environment with mixed traffic, including vehicles and pedestrians.
Fakhoury and Ismail [43] attempted to utilize two tags through double-sided two-way ranging. However, their research found challenges in ranging when using two tags and four anchors. Initial dynamic experiments showed that the anchors only ranged with one tag in some trials. Moreover, some trials showed limited detection for the second tag due to signal interference and collisions in transmission. Even though the study increased the number of anchors to eight and two tags, it failed to detect the second tag. Sakr et al. [44] and Joakim [45] suggested the use of multiple star topologies by applying a different personal area network identifier (PAN ID), where both topologies operate independently to eliminate the potential interference between tags. Therefore, this study will investigate the performance of UWB technology when using two tags with two independent star topologies in order to estimate the PET indicator.
Time synchronization between the devices is important for estimating the PET. Fakhoury and Ismail [43] and Pérez-Solano et al. [46] faced issues with time synchronization. For instance, when the responders (tags) reported the distances and timestamps, it was noted that the time between the devices was not synchronized. As suggested by Pérez-Solano et al. [46], the master–slave synchronization technique will be used in this study to measure the PET using two tags. Moreover, Pérez-Solano et al. [47] suggested more options for time synchronization, such as the global time reference as a common clock for UWB devices. However, the studies only investigated time synchronization for one object (tag). This research will examine the master–slave synchronization technique utilizing a dedicated third UWB tag as the master clock. The contribution of this paper will look at tracking two tags and calculating the PET.
Open hardware was utilized to more effectively control the UWB parameters and employ the time domain to mitigate signal interference. The time-division multiple access (TDMA) scheme was used to manage tracking two tags. The study will estimate the PET with and without signal interference. The study will discuss the challenges in ranging errors due to multi-user interference and suggest potential solutions for future research directions.

2. Materials and Methods

2.1. UWB Sensor Configuration

The UWB anchors and tags used in this study were purchased in 2022 from Estimote Inc. in Kraków, Poland. The study utilized 8 UWB anchors and two UWB tags, costing approximately USD 700 for the two tags and USD 2600 for the 8 UWB anchors at the time of acquisition. Additionally, an extra expense of USD 200 per month was incurred for network connectivity to upload the measurements to a cloud server. UWB tags are light compared to UWB anchors, which weigh 35 and 120 gm, respectively. In this study, the UWB anchors are located at stationary points, while the two UWB tags are mobile and capable of movement.
Later, the study examined the open hardware MaUWB_ESP32S3 UWB module. The module was purchased for USD 54.80 per device in 2025. The devices weighed 17 g and 37 g and were powered by a lithium–polymer (LiPo) battery. Figure 1 illustrates the device components, including the UWB antenna, the transceiver chip, and the ESP32S3 UWB module.
The open UWB module combines a UWB transceiver, which is a Qorovo DW3000 Chip, a UWB antenna, a microcontroller with Wi-Fi/Bluetooth, and a display. The role of the UWB transceiver with Power Amplifier (PA) is to transmit and receive the UWB pulses. The PA is responsible for extending the power range, and it can transmit UWB signals at higher power, which enables ranging up to 500 m. The UWB chip is controlled by the ESP32-S2 module through the STM32 microcontroller via the Serial Peripheral Interface (SPI). The SPI is a high-speed communication protocol among chips on the same board. The role of the ESP32-S3 module is to communicate, process, and provide Wi-Fi and Bluetooth. Moreover, it can send commands, such as starting to range or calculating distances (Makerfabs [48]; Ruzaij et al. [49]; Porreca et al. [50]).

2.2. Distance Measurement for Commercial Devices

The distance between fixed anchors and wearable tags was estimated using double-sided two-way ranging (DS-TWR), which utilizes time-of-flight (ToF) information. ToF refers to the time it takes for a transmitted signal to travel between nodes. In the case of single-sided TWR (SS-TWR), the initiator and responder exchange signals with each other. ToF measures the round-trip time for a signal to travel from the initiator to the responder and back to the initiator. On the other hand, estimating the ToF in DS-TWR requires the signal to travel from the initiator to the responder, then from the responder back to the initiator, and finally from the initiator back to the responder. As a result, the distance between the initiator and the responder can be determined by measuring the round-trip time and multiplying by the speed of light. Finally, at least three ranges are required between 3 different anchors and a tag to estimate the tag’s position (Laadung et al. [51]).
Laadung et al. [51] mention that the active–passive TWR (AP-TWR) method can be utilized in positioning systems. The technique refers to the communication between one device, the active node or initiator, and the passive node, the responder. Moreover, Laadung et al. [51] noted that tags are battery-equipped, and the power consumption is higher during the reception role. This research acknowledges that tags operating in reception mode consume more power. However, the study focuses on addressing challenges associated with a common clock. For instance, in the DS-TWR protocol, the reception mode reports the time from its clock. On the other hand, when an anchor operates in reception mode, it introduces a scenario in which the reported time originates from multiple distinct clocks, each corresponding to the individual anchors used in an experiment. Therefore, this study investigates the performance of UWB in indoor static and dynamic experiments, where two tags serve as responders and eight anchors act as initiators to establish a common clock.
The experiments conducted in the current study utilized two kits, each consisting of four anchors and one tag, to evaluate the performance of UWB in localization within an indoor environment, as shown in Figure 2. The study area measured 8 m × 8 m, with anchors positioned at fixed points at each corner and separated using an organizer. The heights of the anchors from Kit #1 and Kit #2 were 1.00 m and 1.10 m, respectively. Moreover, each kit was assigned to PAN ID #1 or PAN ID #2, allowing both systems to operate separately and independently. PAN ID is a unique identifier utilized to distinguish different personal area networks. The UWB devices need to communicate with each other within a specific area. Therefore, the PAN ID helps ensure that devices with the same PAN ID use the same identifier within a specific area.
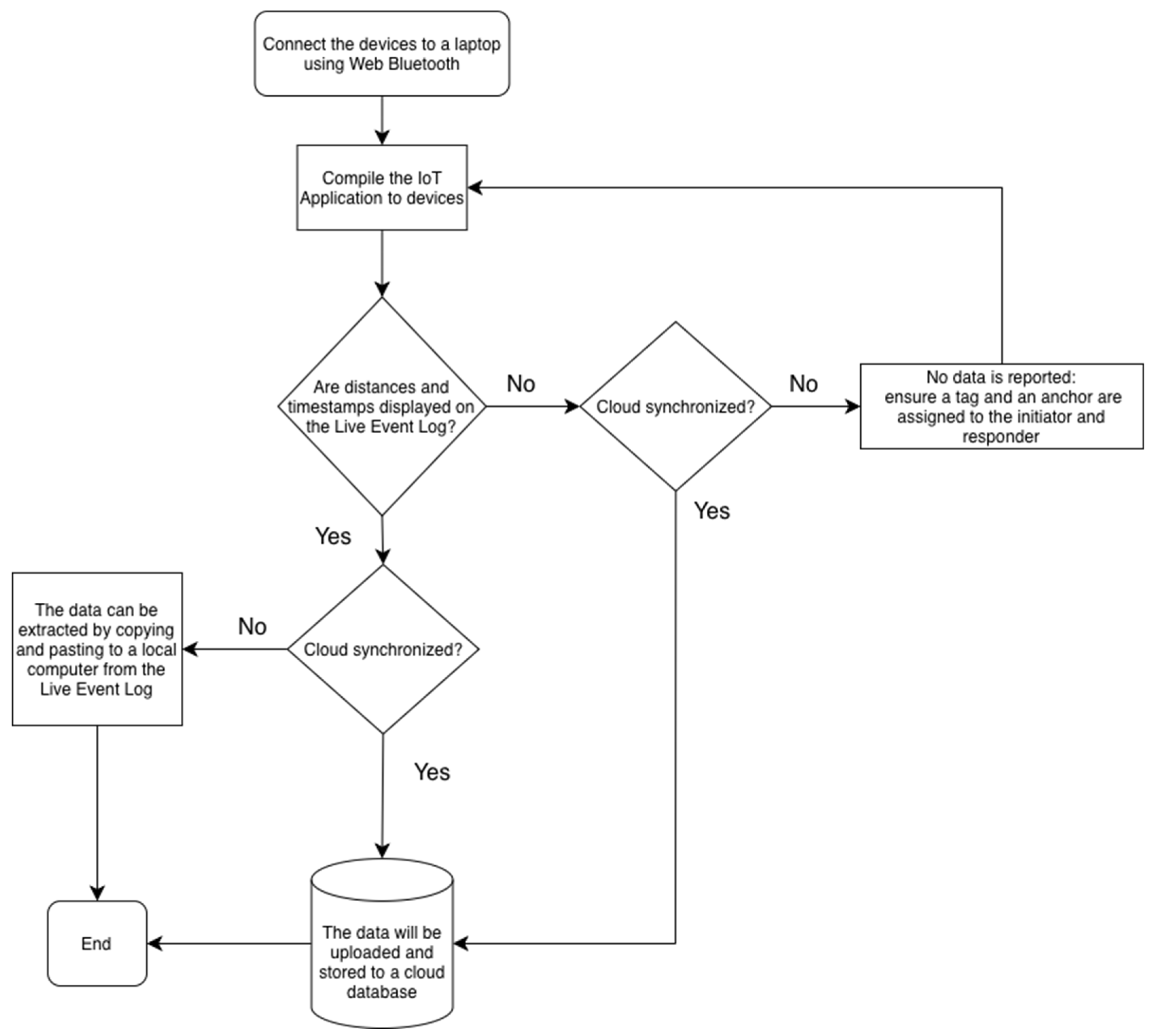
Once the experimental setup is completed, anchors can initiate ranging (between tags and anchors) to estimate the distance among tag–anchor pairs. The anchors from each kit start communicating with only one assigned tag. Moreover, the responder (tag) calculates the distance and uploads the reported distance along with the timestamp to the cloud. The tag uploads the reported data, including distance measurements and timestamps, to the cloud in batches of 8 detections to minimize data loss. The following flowchart, Figure 3, illustrates the communication protocol. First, the devices should be connected to a laptop using Web Bluetooth to compile an IoT application created with JavaScript. UWB will be enabled once an anchor and a tag are invoked in the application, and both devices have been assigned to the initiator and responder roles. It the communication between the devices was assigned to auto-start, which means the devices start ringing once the compilation is completed. Figure 4 shows detections listed in the Live Event Log section, including offline detections (ts: timestamp and ds: distance measurements) between a tag and 4 anchors.
The tag should be connected to the Web Bluetooth to display offline detections in the Live Event Log. There are three options for storing the data. Option 1: If synchronization to the cloud is deactivated due to being disconnected from the service, detections in the Live Event Log can be stored on a local laptop. Option 2 is when cloud synchronization is activated. The detections will first be displayed in the Live Event Log, and then the eight batches of detections will be uploaded to the cloud using the laptop’s internet connection. Option 3 can be applied when the tag is not connected to the Web Bluetooth. Therefore, the detections will be uploaded directly to the cloud using the LTE modem on the device. The subscription for storing data in the cloud costs an extra USD 200 per month for all devices that use LTE communication with the cellular provider. The stored data comprises ds—distances, ts—timestamps, anchor identification, and advertised timestamps in cases where the master–slave technique is used. The reported data is estimated based on the tag’s clock. For instance, the reported timestamps adhere to a UNIX format corresponding to the tag’s clock.
The data analysis step can begin after the experiments have been conducted and the data stored. The applied procedure of data analysis was similar to that conducted by Fakhoury and Ismail [43]. For example, the stored data can be downloaded in JavaScript Object Notation (JSON). A Python 3.11 script is then used to apply interpolation and multilateration. Some detections showed inaccurate distance measurements or timestamps, resulting in a high relative speed, as shown in Figure 5, where distances fluctuate in a short period of time. Therefore, a threshold filter of 5 m/s was applied to drop such measurements and reduce noise. Multilateration requires simultaneous distance measurements from all anchors. However, the distance measurements were not synchronous because of variations in signal transmission times and processing delays. Therefore, an interpolation technique was applied to estimate the distance measurements at specific time points among the recorded detections. This approach helped provide the tag’s movements over time and apply multilateration to obtain the tag’s x and y coordinates.

2.3. Distance Measurement for Commercial Devices

After purchasing the hardware equipment, a code was written using the Arduino Software (IDE) 2.3.7, an open-source programming software. The hardware parameters can be modified based on experimental needs using the user manual. For instance, the study obtained ToF calculations in the DS-TWR procedure between tags and anchors. The UWB anchor and tag were set as the initiator and responder, respectively, similar to the previous procedure. The additional step involved the tag reporting to the first anchor, which is connected to a laptop via a cable for offline data storage, as shown in Figure 6.
Initial experiments explored a range between one anchor and a tag for a distance up to 30 m. The experiment investigated the ranging accuracy for reference points at distances of 1, 5, 10, 25, and 30 m. It was found that there is a systematic mean error of 20 cm. This issue was fixed by calibrating the antenna delay. Moreover, when storing the UWB data in Excel, the processing time increases because Excel can only handle one instance at a time, which reduces efficiency. Storing the data as a JSON file demonstrated greater efficiency in processing and enabled multiple tasks, including data storage and real-time localization, resulting in faster performance and reduced latency.
According to Shah et al. [52], the accuracy of UWB can be affected by antenna delays. Antenna delay happens when the signal travels for an extra time through the hardware of the UWB devices, resulting in errors in distance measurements. A function mode “AT + SETANT = 16,380” was set for calibration offset for antenna delay. The user manual for the ESP32-S3 recommends a value of 16,536 picoseconds (ps) for calibrating distance values. However, the research later applied a value of 16,380 (ps) as it was found that the ranging errors were less than 4 cm, as recommended by (Shah et al. [52]). The calibration process was performed by setting each anchor at the origin point and each tag at distances of 1 and 2 m, until a ranging error of less than 4 cm was achieved, as shown in Figure 7. The ranging experiment was conducted later, after the calibration, in an outdoor experiment.
The experimental setup used 4 anchors and 2 tags. The area was 8 m by 8 m in an indoor environment. The anchors were positioned at 1.10 m, and the tags at 1.00 m height for the static experiments and approximately 2.10 m for the dynamic experiments, as shown in Figure 8, to avoid NLOS conditions.

3. Experiments and Analysis

3.1. Static Positioning Experiments for Commercial Devices

The objective of the static positioning experiments is to assess the performance of UWB technology in estimating the positions of two tags. The conducted study area was 8 m × 8 m, and four anchors were placed at fixed locations around the corners of the study area for indoor localization. Moreover, a conflict area was outlined at the center of the study area, with the coordinates for each anchor shown in Figure 9. The measurements were taken using a measuring tape. This step of the experiment provided a comprehension evaluation of the UWB sensor positioning system when the tags were in close proximity to each other.
First, the study examined the placement of one tag at the outlined reference points in the corners of the conflict zone, as shown in Table 1. The tag was assigned to a similar height as the anchor, which was at 1 m from the floor. The tag was assigned to PAN ID #1. The evaluation of the static experiment involved placing the tag at a reference point for 1 min. This captured the distribution of the UWB coordinates when the tag was not moving. Figure 10 illustrates the variants in the detections of each reference point in the X and Y coordinates.
Subsequently, the study investigated the performance of two tags, both positioned at a height of 1 m. Eight anchors were used to evaluate the accuracy of the technology. The experiment utilized two kits, each containing four anchors and one tag. The kits operated independently and were assigned different PAN IDs. First, the two tags were placed at 2 m proximity to investigate the positioning accuracy. Then, the tags started ranging with the anchors for 1 min. Table 2a,b illustrate the mean absolute error for each tag at each reference point when the two tags were within 2 m of each other. Figure 11 shows the UWB-estimated coordinates.
Figure 11b demonstrates that the coordinates at the reference point (5, 5) are unstable. However, this variation does not indicate a large MAE because it was calculated over a 1 min detection period, which led to a small error. The variation was caused by Anchors #3 and #4 reporting incorrect distance measurements due to signal interference, as shown in Figure 12.
Table 3a,b demonstrate the mean absolute error in coordinates. This static experiment examined the proximity between two tags at 1 m for 1 min. As mentioned in the Materials and Methods Section, all experiments are performed on two independent PAN IDs. Figure 13 and Figure 14 show the static experiments with the tags’ coordinates.
Table 4 illustrates the results of the static experiment. The results show standard deviations of 0.22 m and 0.07 m for tag 1 and tag 2, respectively. The higher standard deviation for tag 1 shows that the estimation has more variability. This could potentially happen due to signal interference.
Figure 15 illustrates the time difference between detections per minute of ranging. For example, Figure 15 illustrates the time difference between detection in trial 1 of tag 1 and trial 4 of tag 2 when the proximity between the two tags is 1 m. The graphs show the delay in detections, which resulted in a pattern of increasing latency.
It was noted that all experiments resulted in ranging delays due to signal interference between the UWB devices. This interference occurred because the tags continued to detect the PAN IDs of other devices. Consequently, the tag ignored the measurements from other PAN ID devices, resulting in delays in detections as they filtered out unwanted measurements from the other PAN ID.

3.2. Static Positioning Experiments for Commercial Devices

On 24 July 2025, this study examined the accuracy of the UWB using open hardware. One tag was ranging with an anchor. The purpose of this experiment is to investigate the maximum range between devices. The maximum range is the last distance at which devices communicated, and no detection was recorded beyond this range. The anchor was connected to a laptop to store offline data, including the tag IDs, timestamps, and distance measurements. The timestamp was printed when the detection is stored offline and utilized the global time as a common clock. The range was achieved by placing a tag at every 5 m reference point every minute. The experiment was conducted at Rideau Canal Eastern Pathway, Ottawa, Ontario, as shown in Figure 16.
The anchor and tag were placed at a height of 1.7 m. It was found that the maximum range was at 165 m, as shown in Figure 17. However, the MAE increased at the 160 and 165 m reference points, reaching 0.98 m and 1.03 m, respectively.
Table 5 shows the number of detections and average latency per minute for each reference point. It was noted that the latency increases and the number of detections decreases after the 140 m range. The average detection rate was 463 ms, with 128 detections per minute. Although there was no detection after 165 m, the author increased the height to 2.7 m by hand and was able to achieve ranging up to 300 m, as this was the maximum of the study area. The manufacturer claimed that the maximum range can reach up to 500 m. This will need to be investigated for the ground effect in future work.
On 6 May 2025, the study examined the accuracy of UWB using a single tag in a static experiment. For instance, the tag remained static for one minute at three reference points within the outlined conflict zone, from (3,3) to (5,5). The following Figure 18 shows the three selected reference points, including (3,3), (5,3), and (5,5). The mean absolute error in coordinates was 0.03 and 0.04 m for the x and y coordinates, respectively.
The research explored the accuracy of UWB using a static experiment with two tags on 9 May 2025. For instance, each tag was placed at a reference point for one minute, and the tags were 2 m apart, as shown in Figure 19. It was found that tag ID # 2 at the (5,5) reference point showed inaccurate measurements, resulting in some coordinates around (6.68, 6.70). This could have occurred due to two reasons. First, the tag was placed very close to an obstacle, as shown in Figure 20, which can cause the anchor to produce inaccurate distance measurements due to multipath interference. However, UWB does not produce a large error in NLOS conditions. After reviewing the data, it was found that the anchor was not ranging with the tag for some time, as demonstrated in Table 6. The study encountered this issue more frequently, even in dynamic experiments, which impacted the results. After investigating the problem, it was found that some anchors failed to range or reset when all UWB devices were connected to the LiPo battery at 3.7 V. However, when the anchors were powered via USB-C to a laptop or power bank, they maintained reliable operation at 5 V. Therefore, the recommended supply voltage was set to 5 V.

3.3. Dynamic Positioning Experiment Using Commercial Device

The objective of the dynamic experiment is to investigate the performance of UWB technology in dynamic scenarios. The experiments utilized two tags with independent PAN IDs in an indoor environment. The study area was 8 m × 8 m, and a 2 m × 2 m area was outlined at the center of the study area, as shown in Figure 21. Tag 1 represented a pedestrian, and tag 2 was placed on a skateboard. Tag 1 was positioned at a height of 2.27 m to avoid NLOS issues, and tag 2 was mounted on the skateboard at a height of 1 m.
Due to the height difference between the two tags, the oblique distance from the pedestrian’s tag, at 2.27 m, was converted to a horizontal distance to match the height of the skateboard’s tag. Then, multilateration was applied. Initially, tag 1 and tag 2 started around points (4,1) and (8,4), respectively. Then, both tags moved toward the conflict area. For example, in this experiment, two scenarios were applied. First, the skateboard (tag 2) started the move by pulling the skateboard using a rope, where the skateboard moved from point (8,4) to (0,4), and then the pedestrian moved from point (4,1) to (4,8). The second scenario was when the pedestrian moved from point (4,1) to (4,8), and then the skateboard.
The objective of dynamic experiments is to evaluate UWB sensors in estimating the PET using two tags. This can be achieved by using a common clock between the devices. For instance, this study conducted experiments investigating which clock is better for calculating the PET. Option one looked at offline detections, in which the reported timestamps are based on the tag’s clock. Option two used a common clock based on the received time in the cloud. Finally, the third option used the master–slave technique to create a common clock from a third tag, as shown in Figure 22.

3.4. Dynamic Positioning Experiment Using Open Hardware

On 14 May 2025, the study explored the accuracy of UWB devices in a dynamic scenario. The study area was 8 m by 8 m, and a conflict area was outlined from point (3,3) to (5,5). The purpose of the experiment was to estimate the PET indicator using two tags and to overcome signal interference. To mitigate signal interference, the time-division multiple access (TDMA) scheme was used. For instance, each tag was granted a 20 ms time slot to communicate with each anchor node. As a result, the study reduced the possibility of overlapping transmissions and improved ranging reliability. The four anchors were placed at each corner with a height of 2.25 m to avoid NLOS, as shown in Figure 23.
The research examined the estimation of the PET in five scenarios. The first scenario involved both tags or pedestrians entering and exiting the 2 m by 2 m conflict zone at a normal walking speed. The second scenario explored both pedestrians at a higher speed, where both pedestrians ran from the starting point to the endpoint. Hisham et al. [53] mentioned that pedestrians are at risk when a vehicle turns left or right. Therefore, the third scenario explored estimating the PET when one tag turns left into the conflict zone. Finally, the fourth and fifth scenarios explored PET estimation with a 1 m by 1 m and 2 m by 2 m conflict area with a normal walking speed. The 1 m by 1 m was set at (3,4) to (4,5).

4. Results

4.1. Results of the Commercial Devices Using Tag’s Clock

The study first examined the stored offline measurements, which include the timestamps, device identification, distance measurements, and coordinates (x, y). The following Table 7 and Table 8 illustrate the coordinates for a dynamic experiment at trial 7 for tags 1 and 2 on 20 December 2023, for the commercial devices. The tables show the timestamps taken from the tag’s clock. The time was not synchronized due to the need for modifications in the hardware settings of the UWB device. The experiments encountered issues related to time gaps, as indicated in detections 4 to 6 in Table 7 and 13 to 14 in Table 8. For instance, the time gaps in Table 7 below were 4.5 s and 2.5 s between detections 4 and 6, although the average detection rate was 20 ms. Similar to suggestions by Schmidt and Hellbrück [54], this is likely due to signal interference and the multipath effect. Each tag receives signals from the other PAN and needs to filter out unwanted detections, leading to delays.
Then, the study estimated the PET. First, the recorded videos were analyzed, and the PET was calculated. For instance, Figure 24 shows trial 7, where a skateboard entered the conflict zone first (Figure 24a), followed by the pedestrian (Figure 24b). However, the experiment datasets showed that the pedestrian entered the conflict zone, and this is due to the lack of time synchronization. The only way to achieve time synchronization was to send the devices to the manufacturer and modify the hardware. Therefore, as Pérez-Solano et al. [46,47] suggested, a common clock was used by utilizing master–slave time synchronization and the global time clock.

4.2. Synchronization with a Global Time Reference

The study utilized the received time from the cloud as a common clock for estimating the PET, and time synchronization using global time was also explored in the Pérez-Solano [47] study. The measurements were sent to the cloud through the tags’ LTE modem. First, the study attempted to send detection by detection to the cloud. However, it was found that there were many data losses. Then, it was assigned that the tags reported to the cloud in batches, and each batch comprised eight detections. The time gap between detections was also found in the 21 trials, resulting in delays to the batch. For instance, in some trials, a time gap occurred between the eight detections of a batch, resulting in delays in receiving the data on the cloud.
Then, the data from the received time, since it was a common clock between the two tags, was analyzed. First, the analysis examined the percentage of missing data in each trial. A total of 21 trials were conducted in an indoor environment, as shown in Table 9. The first 11 were applied to scenario 1, where a skateboard moves first to enter/exit the conflict zone, followed by a pedestrian. The average missing data from tags 1 and 2 were 79.87% and 86.51%, respectively. A trial occurs when tag 1 (the pedestrian) moves from its initial position, (4,1), to (4,7), and tag 2 moves from point (7,4) to (1,4).
A batch ID was assigned to every set of eight detections. Linear regression was applied to the x and y coordinates to impute for missing detections over 100 ms, and then the linear regression predicted the values for every 200 ms to fill the missing detections, which were found to be about 4.5 and 2.5 s. A batch ID was assigned to each set of eight detections. However, in most cases, there was a gap in time between the eight detections, which expanded the batch ID to include more than eight detections. Kalman Filter Expectation Maximization was applied before and after the interpolation to smooth the coordinates. One received time was assigned to each batch. Therefore, a corrected received time was utilized to have an actual received time for each detection. This was achieved by calculating the time difference between the original timestamps (OGTSs). The corrected received time was determined by subtracting the received time from the last detection of the batch and the time difference. The limitation of this technique for filling gaps is that the tag moves in a straight line without maneuvers. Therefore, this needs to be investigated further.
After investigating the tags’ trajectories, it was found that the tags were affected by signal interference, which prevented one of the tags from entering the conflict zone, as shown in Figure 25. The findings are also aligned with Tiemann [29]; the range was affected by multi-user interference. The author explored three scenarios. Scenario A involves nodes with no interference, whereas Scenario B involves moving a tag close to an interference node. Finally, scenario C involves nodes in static conditions, but with a person holding the interference node moving around the experimental area. The study found many ranging errors caused by the interference node. Therefore, this study also had affected PET calculations because of interference. The PET was calculated when both tags intersected at a particular point. The PET was estimated based on the closest coordinates between the tags. The MAE in the PET between the camera and UWB was 2.91 s in scenario 1 and 6.34 s in scenario 2. Signal interference affected these results. Figure 25 illustrates the trajectories’ data with interference.

4.3. Master–Slave Synchronization Using a Third UWB Tag

This research employed the master–slave technique, utilizing a common clock from a third tag, as suggested by Pérez-Solano [46]. Figure 26 shows that the third tag was attached to a wall at point (4,8). The third master tag is responsible for broadcasting the time using Bluetooth Low Energy, while the other two slave tags scan for the time. Then, the advertised timestamps will be reported with each measurement. This approach ensured that both tags synchronized with a common clock, which is the clock of the third master tag.
After analyzing the data, it was found that the percentage of missing data had increased for each trial. Figure 27 illustrates the time difference between detections, measured in 1 min intervals. The time gap increased to 12 s due to broadcasting the time from the third tag. Moreover, this potentially occurred because the tag had more tasks to process, such as ranging, reporting, storing data in the cloud, and scanning the time from the master tag. Therefore, trials could be unidentified due to the time gap between detections. The average time difference was every 600 ms. This shows that the tag took longer to process the detections.

4.4. Results of the Open Hardware

The research analyzed the stored data. By assigning a 20 ms time slot for each tag to communicate with an anchor, the study achieved improvements in its results. Scheduling a time slot for each tag helped to mitigate signal interference and achieved detections every 100 ms. Moreover, the study was able to estimate the PET without a delay in detection, unlike the commercial devices, which faced signal interference in experiments. The open hardware provided the author with the capability to control the UWB parameters, enabling these results. Figure 28 shows the trajectories for tags 0 and 1 for each scenario, which are pedestrians walking at normal speed in a 2 by 2 m conflict zone (square shape), running at a higher speed, turning left into the conflict zone, and walking normally into a 1 by 1 m conflict zone.
The experiment trials start with tag 0 moving from point (0,4) to point (8,4), followed by tag 0 moving from point (4,0) to point (4,8). As previously mentioned, the PET is calculated as follows:
P E T = E x i t T i m e T a g I D   # 1 E n t e r T i m e T a g I D   # 0
The UWB data, including the distance measurements, coordinates, tag IDs, and timestamps, were stored in a laptop. The entire conflict area point is when the coordinate shows that the tag is inside the conflict zone, which is between (3,3) and (5,5) for all scenarios except scenario 4, which is between point (3,4) to point (4,5), as shown in Figure 28d. Table 10 shows the entry and exit times for each tag into the conflict zone. Moreover, the PET was estimated for each trial using UWB data.
The study validates the information using a camera, as previously shown in Figure 23. The camera displays timestamps in hours, minutes, and seconds. The milliseconds were calculated based on the frame per second (FPS), as this camera was recording at 30 FPS. The camera’s timestamp was taken when the tag entered the conflict zone, as shown in Figure 29. The participant’s visible face was obscured using black boxes to protect their identity in Figure 29. Table 11 demonstrates the entry and exit times from a camera for each tag and calculates the PET indicator.
After observing the timestamps and estimating the PET from the UWB and camera, the study calculated the difference in the PET, as shown in Table 12 below. The experiments were conducted with at least 10 trials for each scenario. It was found that the average MAE in the PET is 148 ms across all scenarios.
The variation in PET estimates between the camera and UWB can be affected by several sources of error. For example, the camera setup from a single angle leads to perspective distortion. The apparent distances and timing of tags within the conflict zone rely on the camera’s angle and the relative position of the view. Moreover, the experiments were affected by calibration bias in synchronizing timestamps between the video recording and UWB tags. Therefore, the impact leads to a difference in average PET values.

5. Discussion

This study examined UWB technology through static and dynamic experiments conducted in an indoor controlled environment to estimate the PET. The purpose is to investigate the technology prior to utilizing it to study vehicle–pedestrian interactions. To avoid interference between devices, the study assigned two different PAN IDs to have two independent system networks. However, the study reported inaccurate distance measurements because the tags still detected PAN IDs from other networks and filtered out unwanted detections, leading to ranging delays. Wang, B et al. [55] proposed a self-organizing network algorithm for UWB positioning systems to resolve challenges related to interference between multiple tags in close proximity. The study claims that the anchor dynamically manages PAN IDs by monitoring exchange messages and regenerating PAN IDs when interference is detected. Therefore, this needs to be investigated in depth in future research.
This study found that interference can affect the accuracy and latency. The results showed that UWB technology performs better in static positioning than in dynamic experiments under interference. However, across all scenarios, delays were observed due to signal interference and transmission collisions. This study found that the MAE of PET was 4.92 s between UWB-based and camera-based systems, due to multi-user interference. The results showed a pattern of an average delay of 4.5 s and 2.5 s when using two tags, but the detection rate was every 20 ms when excluding the 4.5 and 2.5 s delayed times. Moreover, when adding a third tag to broadcast the time for the master–slave technique, the results showed an increase in missed detections, with time gaps reaching almost 12 s, and a detection rate of 600 ms.
The study uploaded eight batches of detections to avoid data loss. However, signal interference caused delays in the detections, resulting in delays when the cloud received the eight batches. For instance, the delays occurred between the eight batches, resulting in delays in the time to the cloud. The challenge in this study is not only the range error but also synchronization when relying on the cloud’s global time. In later experiments, the study stored the data offline on a laptop and used the laptop’s global time as a common clock. This showed a suitable method to have synchronized detections.
In the master–slave synchronization technique, the tags’ latency increased, leading to longer time delays between detections. This is because the tags’ CPUs could not handle many tasks, such as scanning the time from the master tag, range, and uploading to the cloud. Fernando et al. [56] proposed a framework, Edge-Fog-Cloud, that achieved up to 7.5-times lower latency and 80% battery savings. This approach can help process more data without overwhelming the tag’s CPU. For instance, at the edge layer, UWB devices communicate, collect raw data, and store it at a local gateway, such as a laptop. Then, the gateway attaches a timestamp to each detection. Fog focuses on cleaning up the extensive messages and deciding which important messages need to be uploaded to the system, such as PET values. Finally, the Cloud layer is for long-term storage, which focuses on safety data, not raw data.
To address signal interference that causes unreliable positioning, an open-hardware UWB system was used to adjust the UWB parameters. After using the open hardware ESP32s3 UWB modules, the study found the need for antenna calibration to achieve a +/− 4 cm error in ranging accuracy. This was accomplished by placing an anchor and a tag at 1 and 2 m and comparing the UWB measurements with the actual distance. Furthermore, the study explored the maximum range between devices in an outdoor environment. The study found that at 1.7 m, the maximum range occurred at a 165 m reference point. Moreover, the detection rate started to reduce at the 145 m reference point. The minimum detection rate was achieved at the reference point at 160 m, with a detection every 463 ms. However, at the 165 m reference point, the detection rate increased to 120 ms. Although the devices stopped ranging beyond 165 m, the author increased the heights of the tag and anchor to 2.7 m, resulting in continuous ranging up to 300 m. Therefore, this opens up a direction for future work to study the ground effect in ranging.
Static and dynamic experiments were conducted using ESP32s3 UWB modules. The TDMA approach was utilized. The study scheduled a 20 ms time slot for the tag to communicate with each anchor. This technique solved issues such as signal interference and transmission collisions, ensuring reliable communication among the devices. The PET was estimated with an MAE of 148 ms across all scenarios. As previously mentioned, the result was affected by the camera angle because the observation was taken from a single perspective. A recent study by Krebs and Herter [57] claims that the number of anchors directly influences temporal performance, highlighting scalability as a critical concern. That study recommended transitioning from ToF to TDoA measurements or adopting a hybrid approach. In both approaches, time synchronization is essential. This will help in utilizing UWB in tracking multiple road users in heavy traffic.
Zhang et al. [58] and Tiemann [29] encountered the same multi-user interference challenges. Zhang et al. [58] noted that a UWB sensor encounters challenges in an indoor environment due to signal interference. For instance, intense interference can cause unusual fluctuations, including time delays within the data and transmission collisions. This study aligned with the findings and faced the same challenges. Tiemann’s [29] study resulted in errors in ranging and gaps in detections of up to 10 s and significantly reduced the ranging rate in TWR. Tiemann [29] suggested using STS because of its capability of preventing errors in ranging, but it will decrease the ranging rate. However, implementing STS is challenging because it requires modifications at the physical layer by the device manufacturer. STS is different than TDMA for multi-user interference mitigation. For instance, TDMA assigns a fixed time slot, i.e., 20 ms, to communicate with the anchor. STS randomizes transmission sequences at the physical layer to reduce interference. More methods need to be investigated to reduce errors and increase the detection rate.
In this research, the local laptop was a MacBook Pro M2, supported with Wi-Fi 6e. This could have potentially affected the results of the experiments. For example, some studies showed the impact of Wi-Fi 6e interference on UWB. Brunner et al. [59] claim that Wi-Fi 6e and UWB can operate in the 6 GHz frequency band, which may potentially disrupt communications and reduce the accuracy of ranging detections. Moreover, the researchers suggested investigating the impact of Wi-Fi 6e on different UWB hardware.
Future research should investigate further improvements in UWB technology. Coppens et al. [60] outlined future research directions, such as antenna design challenges, physical layer challenges, data link layer challenges, application layer challenges, and UWB regulations. Lee et al. [61] proposed a prototype UWB monocone antenna design suitable for vehicle-to-everything applications. The prototype has an omnidirectional radiation pattern and can cover a bandwidth of 0.75 GHz to 7.6 GHz. Field experiments conducted in the study showed a high communication range and lower packet error rates compared to other antennas.
The cost of UWB sensors is an important consideration for researchers and users. The technology should be affordable to the public. The reduction in costs is important for engineers, researchers, and innovators to conduct field experiments effectively. Wu, P. [62] compared UWB and other technologies, such as Wi-Fi and Bluetooth, for cost-effective indoor positioning. Moreover, the researcher claimed that the cost of UWB equipment deployment is expensive because it requires multiple devices for positioning.

Key Limitations

The primary objective of this study was to evaluate UWB performance and explore its limitations in estimating the PET under controlled conditions before conducting experiments in real vehicle–pedestrian scenarios. The intention is to establish a safe and reliable system to localize multiple tags and overcome its limitations. Therefore, without prior validation, this could result in unacceptable risks for conflict-based experiments between pedestrians and vehicles.
The study did not utilize time synchronization techniques, such as master–slave and cloud global time, for the open hardware without interference, as offline storage was sufficient to achieve synchronization using laptop global time. Moreover, the study will investigate the technology in mixed traffic with different PET thresholds to identify future challenges, especially under NLOS conditions. Che et al. [63] investigated the elimination of NLOS effects using machine learning techniques (ML), including Support Vector Machine (SVM), K-Nearest Neighbours, Decision Tree (DT), Naïve Bayes (NB), and Neural Network (NN), to reduce localization error. Therefore, future work will examine ML techniques to improve the accuracy of PET estimation.
Grosswindhager et al. [64] questioned whether existing solutions can properly scale with demand. They state that “Unfortunately, most of the existing solutions based on UWB technology focus on achieving a high localization accuracy, often disregarding properties such as multi-tag support and high update rates”. Therefore, the focus on accuracy results with limited tag capacity due to extensive message exchange and collision-avoidance scheduling should be expanded.
Other wireless sensors, including Bluetooth/BLE and Wi-Fi, use channel hopping to mitigate interference. For instance, BLE uses 40 channels; the first 26 are used for general connections, and the remaining are used for advertising. The BLE sensors are known for channel hopping for interference mitigation [65]. Channel hopping is a communication technique where a device switches between multiple frequency channels during operation. Bluetooth Classic utilizes 80 channels and employs Frequency Hopping Spread Spectrum (FHSS) to minimize interference. The Bluetooth Classic’s channel hopping switches 1600 times per second [66]. The 2.5 GHz Wi-Fi band uses 14 channels, but only three are non-overlapping: 1, 6, and 11. Although wireless sensors, including Wi-Fi, BLE, and Bluetooth Classic, use multiple narrow frequency channels to reduce interference, UWB uses only two main channels, 5 and 9, because each channel occupies a very wide bandwidth, resulting in limited non-overlapping channels that can fit within the frequency range. UWB communication can be separated by a time domain [67,68]. Charlier et al. [69] explored the potential of using time-slotted channel hopping for UWB technology. The study achieved a slot rate of 400 slots per second and a duration of 2.5 ms for each time slot, reaching a packet delivery ratio greater than 99.999% by using Time-Difference of Arrival (TDoA). As a result, the study can potentially allow high-density indoor positioning. The researchers suggested applying the technique to DS-TWR.
This study only explored a fixed anchor and tag roles as initiators and responders. Sakr et al. [44] looked at fixed-role networks and dynamic-role networks. In a fixed-role network, each node, such as a tag and anchor, is assigned a fixed role (initiator or responder). In a dynamic role network, anchors and tags represent the change in role between initiator and responder. Therefore, this will be investigated in future work.

6. Conclusions

This study assessed UWB-based positioning systems in both static and dynamic indoor environments using two tags. The research explored three methods to establish a common clock. Initially, the study examined the performance of UWB in ranging when using two tags to track their trajectories. This initial experiment highlighted the importance of time synchronization, but it required changes in the hardware to achieve time synchronization between the tags. Secondly, the study utilized a clock reference as a common time source for PET estimation between the devices. Finally, the master–slave synchronization technique was utilized by dedicating a third tag as a master clock. The study showed that many challenges, including signal interference and transmission collisions, resulted in time gaps between detections.
Later, an open hardware “ESP32s3 UWB module” was used to overcome these challenges. The study employed the TDMA approach by allocating a 20 ms time slot for communication between UWB devices. This helped mitigate signal interference and improve trajectories. The antenna calibration process was utilized to improve range measurement accuracy. The research showed that the MAE of PET was 148 ms across all scenarios. Ranging experiments were conducted to evaluate the maximum range between devices. The study found the maximum range between devices reached 165 m at a height of 1.7 m. However, after reaching a height of 2.7 m, the maximum range increased to 300 m.
Future research should explore additional techniques to achieve time synchronization between the devices using open hardware. Researchers should focus on addressing future technical limitations, such as using multi-tag scenarios. Time synchronization should be considered by broadcasting the time from one master device to other UWB devices. Future studies should investigate the ground effect on ranging with multiple road surfaces, such as concrete or pavement. Future studies will investigate methods for self-calibrating and optimizing scheduling time slots and channel hopping to improve communication and reduce signal interference when multiple tags are used. Once a reliable system is established under a controlled environment, the system can be utilized for mixed traffic and scenarios between road users.
Future research should expand the estimation of the time-to-collision and PET at higher speeds and in different trajectory scenarios using anchors and tags. Other SSM indicators should also be explored. Future work could apply advanced smoothing techniques to enhance trajectories. Additional studies can be conducted involving various road users at signalized intersections or roundabouts with different smoothing filters to enhance accuracy. AV–pedestrian interactions should be investigated by integrating UWB to play a significant role in ensuring efficient and safe transportation systems.

Author Contributions

Conceptualization, S.F. and K.I.; methodology, S.F. and K.I.; software, S.F.; validation, S.F.; formal analysis, S.F.; investigation, S.F. and K.I.; resources, S.F. and K.I.; data curation, S.F.; writing—original draft preparation, S.F.; writing—review and editing, K.I.; visualization, S.F.; supervision, K.I.; project administration, K.I.; funding acquisition, K.I. All authors have read and agreed to the published version of the manuscript.

Funding

This research was funded by the Natural Science and Engineering Research Council of Canada, grant numbers 2016-06208 and 2025-04621, and by Transport Canada, with a grant from the program Enhanced Road Safety Transfer Payment.

Institutional Review Board Statement

The Carleton University Research Ethics Board (CUREB) conducted an ethical review of the experimental work, and approval was waived for this study due to a lack of participants under Article 2.1 of the Tri-Council Policy Statement.

Informed Consent Statement

Not applicable.

Data Availability Statement

The data presented in this study pertaining to the wireless sensor measurements are available upon reasonable request from the corresponding author. The data are not publicly available due to equipment privacy and security reasons. Other data may not be shared due to privacy reasons.

Acknowledgments

The authors acknowledge the contributions of Karim Hassan and Mohannad Fakhoury to software development and experimental work.

Conflicts of Interest

The authors declare no conflicts of interest.

References

  1. Ferenchak, N.N.; Abadi, M.G. Nighttime pedestrian fatalities: A comprehensive examination of infrastructure, user, vehicle, and situational factors. J. Saf. Res. 2021, 79, 14–25. [Google Scholar] [CrossRef]
  2. Governors Highway Safety Association. Pedestrian Traffic Fatalities by State: 2020 Preliminary Data. 2021. Available online: https://wtop.com/wp-content/uploads/2021/05/Pedestrian-Traffic-Fatalities-By-State-2020-Preliminary-Data-Addendum-5-20-21.pdf (accessed on 25 September 2023).
  3. Stewart, T. Overview of Motor Vehicle Traffic Crashes in 2021 (Report No. DOT HS 813 435); National Highway Traffic Safety Administration: Washington, DC, USA, 2023. Available online: https://crashstats.nhtsa.dot.gov/Api/Public/ViewPublication/813435 (accessed on 25 September 2023).
  4. Ankunda, A.; Ali, Y.; Mohanty, M. Pedestrian crash risk analysis using extreme value models: New insights and evidence. Accid. Anal. Prev. 2024, 203, 107633. [Google Scholar] [CrossRef]
  5. Allen, B.L.; Shin, B.T.; Cooper, P.J. Analysis of Traffic Conflicts and Collisions; (No. HS-025 846); National Academies: Washington, DC, USA, 1978. [Google Scholar]
  6. Archer, J. Indicators for Traffic Safety Assessment and Prediction and Their Application in Micro-Simulation Modeling: A Study of Urban and Suburban Intersections. Ph.D. Thesis, KTH Royal Institute of Technology, Stockholm, Sweden, 2005. [Google Scholar]
  7. Mahmud, S.M.S.; Ferreira, L.; Hoque, S.; Tavassoli, A. Application of proximal surrogate indicators for safety evaluation: A review of recent developments and research needs. IATSS Res. 2017, 41, 153–163. [Google Scholar] [CrossRef]
  8. U.S. Department of Transportation, Research and Innovative Technology Administration. Summary Report on Request for Information (RFI): Enhancing the Safety of Vulnerable Road Users at Intersections (FHWA-JPO-23-986); U.S. Department of Transportation: Washington, DC, USA, 2023. [Google Scholar]
  9. Ansariyar, A.; Ardeshiri, A.; Jeihani, M. Investigating the collected vehicle-pedestrian conflicts by a LIDAR sensor based on a new Post Encroachment Time Threshold (PET) classification at signalized intersections. Adv. Transp. Stud. 2023, 61, 103–118. [Google Scholar]
  10. Vasudevan, V.; Agarwala, R.; Tiwari, A. LiDAR-Based Vehicle–Pedestrian Interaction Study on Midblock Crossing Using Trajectory-Based Modified Post-Encroachment Time. Transp. Res. Rec. J. Transp. Res. Board 2022, 2676, 837–847. [Google Scholar] [CrossRef]
  11. Lv, B.; Sun, R.; Zhang, H.; Xu, H.; Yue, R. Automatic Vehicle-Pedestrian Conflict Identification With Trajectories of Road Users Extracted From Roadside LiDAR Sensors Using a Rule-Based Method. IEEE Access 2019, 7, 161594–161606. [Google Scholar] [CrossRef]
  12. Abdel-Aty, M.; Wu, Y.; Zheng, O.; Yuan, J. Using closed-circuit television cameras to analyze traffic safety at intersections based on vehicle key points detection. Accid. Anal. Prev. 2022, 176, 106794. [Google Scholar] [CrossRef]
  13. Guan, F.; Xu, H.; Tian, Y. Evaluation of Roadside LiDAR-Based and Vision-Based Multi-Model All-Traffic Trajectory Data. Sensors 2023, 23, 5377. [Google Scholar] [CrossRef] [PubMed]
  14. Alozi, A.R.; Hussein, M. How do active road users act around autonomous vehicles? An inverse reinforcement learning approach. Transp. Res. Part C Emerg. Technol. 2024, 161, 104572. [Google Scholar] [CrossRef]
  15. Almodfer, R.; Xiong, S.; Fang, Z.; Kong, X.; Zheng, S. Quantitative analysis of lane-based pedestrian-vehicle conflict at a non-signalized marked crosswalk. Transp. Res. Part F Traffic Psychol. Behav. 2016, 42 Pt 3, 468–478. [Google Scholar] [CrossRef]
  16. Abu Khuzam, E.; Lanzaro, G.; Sayed, T. Impact of jaywalking on pedestrian interaction behavior: A multiagent Markov Game-based analysis. Accid. Anal. Prev. 2025, 220, 108141. [Google Scholar] [CrossRef]
  17. Das, A.; Ahmed, M.M. Adjustment of key lane change parameters to develop microsimulation models for representative assessment of safety and operational impacts of adverse weather using SHRP2 naturalistic driving data. J. Saf. Res. 2022, 81, 9–20. [Google Scholar] [CrossRef]
  18. Sharma, S.; Maripini, H.; Khadhir, A.; Arkatkar, S.S.; Vanajakshi, L. Analysis and Use of Wi-Fi data for Signal State Identification. Transp. Res. Procedia 2020, 48, 1008–1021. [Google Scholar] [CrossRef]
  19. Cai, Y.; Tsukada, M.; Ochiai, H.; Esaki, H. MAC address randomization tolerant crowd monitoring system using Wi-Fi packets. arXiv 2021, arXiv:2112.02161. [Google Scholar] [CrossRef]
  20. Liu, Y.; Xia, J.; Phatak, A. Evaluating the Accuracy of Bluetooth-Based Travel Time on Arterial Roads: A Case Study of Perth, Western Australia. J. Adv. Transp. 2020, 2020, 9541234. [Google Scholar] [CrossRef]
  21. Carrese, S.; Cipriani, E.; Crisalli, U.; Gemma, A.; Mannini, L. Bluetooth Traffic Data for Urban Travel Time Forecast. Transp. Res. Procedia 2021, 52, 236–243. [Google Scholar] [CrossRef]
  22. Mirzaei, F.; Manduchi, R. In-Vehicle Positioning for Public Transit Using BLE Beacons; University of California: Oakland, CA, USA, 2021; Available online: https://escholarship.org/content/qt9dv2d7ng/qt9dv2d7ng.pdf?t=qwx0tm (accessed on 25 September 2023).
  23. Zamzam, M.; Ashraf, Y.; Elshabrawy, T.; Ashour, M. Accuracy and Latency Tradeoffs for WiFi and BLE in an Indoor Localization System. In Proceedings of the 2022 IEEE 2nd International Conference on Electronic Technology, Communication and Information (ICETCI), Changchun, China, 27–29 May 2022; pp. 81–85. [Google Scholar] [CrossRef]
  24. Fakhoury, S.; Ismail, K. Improving Pedestrian Safety Using Ultra-Wideband Sensors: A Study of Time-to-Collision Estimation. Sensors 2023, 23, 4171. [Google Scholar] [CrossRef]
  25. Dong, M.; Qi, Y.; Wang, X.; Liu, Y. A Non-Line-of-Sight Mitigation Method for Indoor Ultra-Wideband Localization With Multiple Walls. IEEE Trans. Ind. Informatics 2023, 19, 8183–8195. [Google Scholar] [CrossRef]
  26. Friedrich, J.; Tiemann, J.; Wietfeld, C. Accurate multi-Zone UWB TDOA localization utilizing cascaded wireless clock synchronization. In Proceedings of the 2021 International Conference on Indoor Positioning and Indoor Navigation (IPIN), Lloret de Mar, Spain, 2 December 2021; IEEE: New York, NY, USA; pp. 1–8. [Google Scholar]
  27. Ridolfi, M.; Van de Velde, S.; Steendam, H.; De Poorter, E. Analysis of the Scalability of UWB Indoor Localization Solutions for High User Densities. Sensors 2018, 18, 1875. [Google Scholar] [CrossRef]
  28. Jiménez, A.R.; Seco, F. Improving the accuracy of decawave’s UWB MDEK1001 location system by gaining access to multiple ranges. Sensors 2021, 21, 1787. [Google Scholar] [CrossRef]
  29. Tiemann, J.; Friedrich, J.; Wietfeld, C. Experimental evaluation of IEEE 802.15.4z UWB ranging performance under interference. Sensors 2022, 22, 1643. [Google Scholar] [CrossRef]
  30. Grasso, P.; Innocente, M.S.; Tai, J.J.; Haas, O.; Dizqah, A.M. Analysis and Accuracy Improvement of UWB-TDoA-Based Indoor Positioning System. Sensors 2022, 22, 9136. [Google Scholar] [CrossRef]
  31. Chen, H.; Dhekne, A. A Metric for Quantifying UWB Ranging Error Due to Clock Drifts. In Proceedings of the 2022 IEEE 12th International Conference on Indoor Positioning and Indoor Navigation (IPIN), Beijing, China, 5–7 September 2022; pp. 1–8. [Google Scholar] [CrossRef]
  32. Niu, Z.; Yang, H.; Zhou, L.; Taha, M.F.; He, Y.; Qiu, Z. Deep learning-based ranging error mitigation method for UWB localization system in greenhouse. Comput. Electron. Agric. 2023, 205, 107573. [Google Scholar] [CrossRef]
  33. Kiani, S.H.; Savci, H.S.; E Munir, M.; Sedik, A.; Mostafa, H. An Ultra-Wide Band MIMO Antenna System with Enhanced Isolation for Microwave Imaging Applications. Micromachines 2023, 14, 1732. [Google Scholar] [CrossRef]
  34. Siddiqui, H.; Vahdatikhaki, F.; Hammad, A. Case study on application of wireless ultra-wideband technology for tracking equipment on a congested site. J. Inf. Technol. Constr. 2019, 24, 167–187. [Google Scholar]
  35. Zhu, S.; Yue, H.; Suzuki, T.; Kim, I.; Yu, L.; Lan, Q. A UWB/INS Trajectory Tracking System Application in a Cycling Safety Study. Sensors 2023, 23, 3629. [Google Scholar] [CrossRef]
  36. Sari, T.T.; Assoy, M.K.; Secinti, G. Utilizing Smartphones for Blind Spot Detection. In Proceedings of the 2023 IEEE 20th Consumer Communications & Networking Conference (CCNC), Las Vegas, NV, USA, 8–11 January 2023; pp. 911–912. [Google Scholar] [CrossRef]
  37. Masiero, A.; Dabove, P.; Di Pietra, V.; Piragnolo, M.; Vettore, A.; Cucchiaro, S.; Gabela, J. A case study of pedestrian positioning with UWB and UAV cameras. Int. Arch. Photogramm. Remote Sens. Spat. Inf. Sci. 2021, 43, 111–116. [Google Scholar] [CrossRef]
  38. Masiero, A.; Dabove, P.; Di Pietra, V.; Piragnolo, M.; Vettore, A.; Guarnieri, A.; Toth, C.; Gikas, V.; Perakis, H.; Chiang, K.-W.; et al. A Comparison Between Uwb and Laser-Based Pedestrian Tracking. ISPRS-Int. Arch. Photogramm. Remote Sens. Spat. Inf. Sci. 2022, 43, 839–844. [Google Scholar] [CrossRef]
  39. Ghanem, E.; O’Keefe, K.; Klukas, R. Testing vehicle-to-vehicle relative position and attitude estimation using multiple UWB ranging. In Proceedings of the 2020 IEEE 92nd Vehicular Technology Conference (VTC2020-Fall), Victoria, BC, Canada, 18 November–16 December 2020; Available online: https://ieeexplore.ieee.org/abstract/document/9348731 (accessed on 13 December 2023).
  40. Pittokopiti, M.; Grammenos, R. Infrastructureless UWB based collision avoidance system for the safety of construction workers. In Proceedings of the 2019 26th International Conference on Telecommunications (ICT), Hanoi, Vietnam, 8–10 April 2019; pp. 490–495. [Google Scholar] [CrossRef]
  41. Wang, M.; Chen, X.; Jin, B.; Lv, P.; Wang, W.; Shen, Y. A Novel V2V Cooperative Collision Warning System Using UWB/DR for Intelligent Vehicles. Sensors 2021, 21, 3485. [Google Scholar] [CrossRef] [PubMed]
  42. Huang, J.; Alvika Gautam Choi, J.; Saripalli, S. WiDEVIEW: An UltraWideBand and Vision Dataset for Deciphering Pedestrian-Vehicle Interactions. arXiv 2023, arXiv:2309.16057. [Google Scholar] [CrossRef]
  43. Fakhoury, S.; Ismail, K. Ultra-Wideband-Based Time Occupancy Analysis for Safety Studies. Sensors 2023, 23, 7551. [Google Scholar] [CrossRef]
  44. Sakr, M.; Masiero, A.; El-Sheimy, N. LocSpeck: A Collaborative and Distributed Positioning System for Asymmetric Nodes Based on UWB Ad-Hoc Network and Wi-Fi Fingerprinting. Sensors 2019, 20, 78. [Google Scholar] [CrossRef]
  45. Joakim, L. UWB-Based Wireless Sensor Network with Medical Application. Master’s Thesis, Uppsala University, Uppsala, Sweden, 2018. [Google Scholar]
  46. Pérez-Solano, J.J.; Felici-Castell, S.; Soriano-Asensi, A.; Segura-Garcia, J. Time synchronization enhancements in wireless networks with ultra wide band communications. Comput. Commun. 2022, 186, 80–89. [Google Scholar] [CrossRef]
  47. Pérez-Solano, J.J.; Soriano-Asensi, A.; Felici-Castell, S.; Segura-Garcia, J. Improving the precision of time synchronization protocols in ultra-wideband networks estimating the time of flight of the radio signal. Comput. Commun. 2024, 223, 44–54. [Google Scholar] [CrossRef]
  48. Makerfabs. Mauwb Esp32s3 Uwb Module. 2024. Available online: https://www.makerfabs.com/mauwb-esp32s3-uwb-module.html (accessed on 25 September 2023).
  49. Ruzaij Al-Okby, M.F.; Roddelkopf, T.; Burgdorf, S.-J.; Thurow, K. Multi-Tag UWB-based Indoor Positioning System for Objects Tracking. In Proceedings of the International Symposium on Intelligent Systems & Informatics, Pula, Croatia, 19–21 September 2024; pp. 000415–000422. [Google Scholar] [CrossRef]
  50. Porreca, F.; Frustaci, F.; Gravina, R. A Codesign Framework for the Development of Next Generation Wearable Computing Systems. Sensors 2025, 25, 6624. [Google Scholar] [CrossRef] [PubMed]
  51. Laadung, T.; Ulp, S.; Alam, M.M.; Le Moullec, Y. Novel Active-Passive Two-Way Ranging Protocols for UWB Positioning Systems. IEEE Sensors J. 2021, 22, 5223–5237. [Google Scholar] [CrossRef]
  52. Shah, S.; Chaiwong, K.; Kovavisaruch, L.-O.; Kaemarungsi, K.; Demeechai, T. Antenna Delay Calibration of UWB Nodes. IEEE Access 2021, 9, 63294–63305. [Google Scholar] [CrossRef]
  53. Jashami, H.; Anderson, J.C.; Mohammed, H.A.; Cobb, D.P.; Hurwitz, D.S. Contributing factors to right-turn crash severity at signalized intersections: An application of econometric modeling. Int. J. Transp. Sci. Technol. 2024, 13, 243–257. [Google Scholar] [CrossRef]
  54. Schmidt, S.O.; Hellbrück, H. Detection and Identification of Multipath Interference With Adaption of Transmission Band for UWB Transceiver Systems. In Proceedings of the International Conference for Indoor Positioning and Navigation (IPIN) 2021, Lloret de Mar, Spain, 29 November–2 December 2021. [Google Scholar]
  55. Wang, B.; Zhang, D.; Zhou, Y.; Wang, Y.; Wang, X. Ultra-Wideband Based Self-Organizing Network Approach for Positioning Systems. In Proceedings of the 2024 2nd International Conference on Signal Processing and Intelligent Computing (SPIC), Guangzhou, China, 20–22 September 2024; pp. 278–282. [Google Scholar] [CrossRef]
  56. Fernando, N.; Shrestha, S.; Loke, S.W.; Lee, K. On Edge-Fog-Cloud Collaboration and Reaping Its Benefits: A Heterogeneous Multi-Tier Edge Computing Architecture. Futur. Internet 2025, 17, 22. [Google Scholar] [CrossRef]
  57. Krebs, S.; Herter, T. Ultra-Wideband Positioning System Based on ESP32 and DWM3000 Modules. arXiv 2024, arXiv:2403.10194. [Google Scholar] [CrossRef]
  58. Zhang, Y.; Bai, Z.; Yang, Z. Ultra-wideband (UWB) localization problem under signal interference. In Proceedings of the 2023 IEEE 3rd International Conference on Power, Electronics and Computer Applications (ICPECA), Shenyang, China, 29–31 January 2023; pp. 1193–1197. [Google Scholar] [CrossRef]
  59. Brunner, H.; Stocker, M.; Schuh, M.; SchuB, M.; Boano, C.A.; Romer, K. Understanding and Mitigating the Impact of Wi-Fi 6E Interference on Ultra-Wideband Communications and Ranging. In Proceedings of the 2022 21st ACM/IEEE International Conference on Information Processing in Sensor Networks (IPSN), Milan, Italy, 4–6 May 2022; pp. 92–104. [Google Scholar] [CrossRef]
  60. Coppens, D.; Shahid, A.; Lemey, S.; Van Herbruggen, B.; Marshall, C.; De Poorter, E. An Overview of UWB Standards and Organizations (IEEE 802.15.4, FiRa, Apple): Interoperability Aspects and Future Research Directions. IEEE Access 2022, 10, 70219–70241. [Google Scholar] [CrossRef]
  61. Lee, M.W.; Abushakra, F.; Choffin, Z.; Kim, S.; Lee, H.-J.; Jeong, N. A Compact Ultra-Wideband Monocone Antenna with Folded Shorting Wires for Vehicle-to-Everything (V2X) Applications. Sensors 2023, 23, 6086. [Google Scholar] [CrossRef]
  62. Wu, P. Comparison between the Ultra-wide Band based indoor positioning technology and other technologies. J. Phys. Conf. Ser. 2022, 2187, 12010. [Google Scholar] [CrossRef]
  63. Che, F.; Ahmed, Q.Z.; Lazaridis, P.I.; Sureephong, P.; Alade, T. Indoor Positioning System (IPS) Using Ultra-Wide Bandwidth (UWB)—For Industrial Internet of Things (IIoT). Sensors 2023, 23, 5710. [Google Scholar] [CrossRef] [PubMed]
  64. Grosswindhager, B.; Stocker, M.; Rath, M.; Boano, C.A.; Romer, K. SnapLoc: An Ultra-Fast UWB-Based Indoor Localization System for an Unlimited Number of Tags. In Proceedings of the 2019 18th ACM/IEEE International Conference on Information Processing in Sensor Networks (IPSN), Montreal, QC, Canada, 16–18 April 2019; pp. 61–72. [Google Scholar] [CrossRef]
  65. Karoliny, J.; Blazek, T.; Springer, A.; Bernhard, H.P. Predicting the channel access of Bluetooth low energy. In Proceedings of the ICC 2023-IEEE International Conference on Communications, Rome, Italy, 28 May–1 June 2023; IEEE: New York, NY, USA, 2023; pp. 1756–1761. [Google Scholar]
  66. Agarwal, V.; Mahmud, S.A.; Kasera, S.; Ji, M. Experimental Evaluation of Interference in 2.4 GHz Wireless Network; No. INL/RPT-23-74719-Rev000); Idaho National Laboratory (INL): Idaho Falls, ID, USA, 2023. [Google Scholar]
  67. Cheraghinia, M.; Shahid, A.; Luchie, S.; Gordebeke, G.-J.; Caytan, O.; Fontaine, J.; Van Herbruggen, B.; Lemey, S.; De Poorter, E. A comprehensive overview on UWB radar: Applications, standards, signal processing techniques, datasets, radio chips, trends and future research directions. IEEE Commun. Surv. Tutorials 2024, 27, 2283–2324. [Google Scholar] [CrossRef]
  68. Schuh, M.; Baddeley, M.; Rmer, K.; Boano, C.A. Understanding Concurrent Transmissions over Ultra-Wideband Complex Channels. In Proceedings of the 22nd ACM Conference on Embedded Networked Sensor Systems, Hangzhou, China, 4–7 November 2024; pp. 757–770. [Google Scholar]
  69. Charlier, M.; Quoitin, B.; Hauweele, D. Challenges in Using Time Slotted Channel Hopping with Ultra Wideband Communications. In Proceedings of the International Conference on Internet-of-Things Design and Implementation (IoTDI’ 19), Montreal, QC, Canada, 15–18 April 2019; ACM: New York City, NY, USA, 2019; pp. 82–94. [Google Scholar] [CrossRef]
Figure 1. MaUWB_ESP32S3 UWB.
Figure 1. MaUWB_ESP32S3 UWB.
Jsan 14 00115 g001
Figure 2. Experimental setup.
Figure 2. Experimental setup.
Jsan 14 00115 g002
Figure 3. Communication protocol and storing the data.
Figure 3. Communication protocol and storing the data.
Jsan 14 00115 g003
Figure 4. Live Event Log and Cloud Event Log. (*) This contains private information, which is an anchor ID.
Figure 4. Live Event Log and Cloud Event Log. (*) This contains private information, which is an anchor ID.
Jsan 14 00115 g004
Figure 5. Stored raw data with a batch of 8 detections (*). This contains private information, such as the anchor and tag IDs and app ID.
Figure 5. Stored raw data with a batch of 8 detections (*). This contains private information, such as the anchor and tag IDs and app ID.
Jsan 14 00115 g005
Figure 6. Stored raw data over a wired connection.
Figure 6. Stored raw data over a wired connection.
Jsan 14 00115 g006
Figure 7. Calibration process at 1 m.
Figure 7. Calibration process at 1 m.
Jsan 14 00115 g007
Figure 8. Experimental setup: (a) static tag placed at (3,3) coordinate; (b) moving tag.
Figure 8. Experimental setup: (a) static tag placed at (3,3) coordinate; (b) moving tag.
Jsan 14 00115 g008
Figure 9. (a) Study area and (b) static tag placement.
Figure 9. (a) Study area and (b) static tag placement.
Jsan 14 00115 g009
Figure 10. The UWB-estimated coordinates at each reference point.
Figure 10. The UWB-estimated coordinates at each reference point.
Jsan 14 00115 g010
Figure 11. The UWB-estimated coordinates at each reference point at 2 m proximity (a) for tag 1 and (b) for tag 2.
Figure 11. The UWB-estimated coordinates at each reference point at 2 m proximity (a) for tag 1 and (b) for tag 2.
Jsan 14 00115 g011
Figure 12. UWB oblique distance measurements for reference point (5,5)—tag 2.
Figure 12. UWB oblique distance measurements for reference point (5,5)—tag 2.
Jsan 14 00115 g012
Figure 13. The UWB-estimated coordinates at each reference point at 1 m proximity (a) for tag 1 and (b) for tag 2.
Figure 13. The UWB-estimated coordinates at each reference point at 1 m proximity (a) for tag 1 and (b) for tag 2.
Jsan 14 00115 g013
Figure 14. UWB oblique distance measurements for reference point (4,4) for (a) tag 1 and (b) tag 2.
Figure 14. UWB oblique distance measurements for reference point (4,4) for (a) tag 1 and (b) tag 2.
Jsan 14 00115 g014
Figure 15. Time difference between detections per 1 min for 1 m proximity between tags, specifically for (a) tag 1 at trial 1 and (b) tag 2 at trial 4.
Figure 15. Time difference between detections per 1 min for 1 m proximity between tags, specifically for (a) tag 1 at trial 1 and (b) tag 2 at trial 4.
Jsan 14 00115 g015
Figure 16. (a) Outdoor ranging experiment at Rideau Canal Eastern Pathway (b) experimental setup.
Figure 16. (a) Outdoor ranging experiment at Rideau Canal Eastern Pathway (b) experimental setup.
Jsan 14 00115 g016
Figure 17. Mean absolute error at each reference point for one tag.
Figure 17. Mean absolute error at each reference point for one tag.
Jsan 14 00115 g017
Figure 18. Reference points for one tag.
Figure 18. Reference points for one tag.
Jsan 14 00115 g018
Figure 19. Tag reference points.
Figure 19. Tag reference points.
Jsan 14 00115 g019
Figure 20. Tag 2 reference point at (5,5).
Figure 20. Tag 2 reference point at (5,5).
Jsan 14 00115 g020
Figure 21. (a) Experiment setup and the tags’ paths (b) ranging between UWB devices.
Figure 21. (a) Experiment setup and the tags’ paths (b) ranging between UWB devices.
Jsan 14 00115 g021
Figure 22. Reporting options.
Figure 22. Reporting options.
Jsan 14 00115 g022
Figure 23. Dynamic experiment setup for the open hardware.
Figure 23. Dynamic experiment setup for the open hardware.
Jsan 14 00115 g023
Figure 24. (a) The skateboard (tag 2) entered the conflict zone first; (b) the pedestrian (tag 1) entered the conflict zone after the skateboard.
Figure 24. (a) The skateboard (tag 2) entered the conflict zone first; (b) the pedestrian (tag 1) entered the conflict zone after the skateboard.
Jsan 14 00115 g024
Figure 25. Experimental results show the trajectories of the two UWB tags for (a) Trial 7, (b) Trial 8, (c) Trial 11, and (d) Trial 13.
Figure 25. Experimental results show the trajectories of the two UWB tags for (a) Trial 7, (b) Trial 8, (c) Trial 11, and (d) Trial 13.
Jsan 14 00115 g025
Figure 26. (a) master tag attached to a column (b) experimental setup for the master–slave experiment.
Figure 26. (a) master tag attached to a column (b) experimental setup for the master–slave experiment.
Jsan 14 00115 g026
Figure 27. Time difference between two detections.
Figure 27. Time difference between two detections.
Jsan 14 00115 g027
Figure 28. Experimental results from multiple trials show the trajectories of two tags where pedestrians (a) walking at normal speed (b) running at a higher speed (c) turning left into the conflict zone and (d) walking normally into a 1 by 1 m conflict zone.
Figure 28. Experimental results from multiple trials show the trajectories of two tags where pedestrians (a) walking at normal speed (b) running at a higher speed (c) turning left into the conflict zone and (d) walking normally into a 1 by 1 m conflict zone.
Jsan 14 00115 g028
Figure 29. Trial 10 from scenario 4 with a collision indicator.
Figure 29. Trial 10 from scenario 4 with a collision indicator.
Jsan 14 00115 g029
Table 1. Stationary experiment with one tag.
Table 1. Stationary experiment with one tag.
Reference PointNumber of DetectionsMAE in X (m)MAE in Y (m)
(3,3)7770.070.09
(5,3)6300.060.01
(5,5)7020.100.01
(3,5)7240.070.04
(4,4)8540.010.04
Table 2. (a) Stationary experiment for Tag 1. (b) Stationary experiment for Tag 2.
Table 2. (a) Stationary experiment for Tag 1. (b) Stationary experiment for Tag 2.
(a)
Reference PointNumber of DetectionsMAE in X (m)MAE in Y (m)
(3,3)7790.010.02
(3,5)7180.050.02
(3,4)8770.040.03
(4,3)7570.010.01
(3,3)7790.010.02
(b)
Reference PointNumber of DetectionsMAE in X (m)MAE in Y (m)
(5,3)7010.080.03
(5,5)7190.020.05
(5,4)6780.020.00
(4,5)7160.090.06
(5,3)7010.080.03
Table 3. (a) Stationary experiment for Tag 1. (b) Stationary experiment for Tag 2.
Table 3. (a) Stationary experiment for Tag 1. (b) Stationary experiment for Tag 2.
(a)
Reference PointNumber of DetectionsMAE in X (m)MAE in Y (m)
(4,3)7770.000.06
(4,4)8510.040.11
(4,4) *6980.010.03
(3,4)7440.030.01
(4,3)7770.000.06
(b)
Reference PointNumber of DetectionsMAE in X (m)MAE in Y (m)
(3,3)7760.160.12
(4,3)8320.030.03
(5,4)6790.040.02
(4,4)8540.050.03
(3,3)7760.160.12
* The tag was placed at the same point.
Table 4. Comparison of mean positioning and standard deviation in the stationary experiment.
Table 4. Comparison of mean positioning and standard deviation in the stationary experiment.
Reference Point (4,4)—Tag 1Reference Point (4,4)—Tag 2
Static testX-axisY-axisX-axisY-axis
MAE0.040.110.050.03
Standard deviation (m)0.220.220.070.07
Table 5. Average latency and number of detections for each reference point per minute.
Table 5. Average latency and number of detections for each reference point per minute.
Reference Point (m)Number of DetectionsAverage Latency (ms)
5600100
10600100
15600100
20600100
25600100
35600100
40600100
45600100
50600100
55600100
60600100
65600100
70600100
75600100
80600100
85600100
90600100
95600100
100600100
105600100
110600100
115600100
120600100
125600100
130600100
135600100
140599100
145534112
150524115
155187296
160128463
165500120
Table 6. Distance and coordinate measurement at the (5,5) reference point for tag 2.
Table 6. Distance and coordinate measurement at the (5,5) reference point for tag 2.
TimeA0A1A2A3XY
16:14:00.0797.175.794.385.895.014.94
16:14:00.1797.165.7805.896.786.70
16:14:00.2807.175.7905.896.786.71
16:14:00.3797.165.7905.896.786.70
16:14:00.4797.165.7905.896.786.70
16:14:00.5797.165.7905.896.786.70
16:14:00.6807.165.84.385.895.014.94
16:14:00.7797.165.805.896.786.71
16:14:00.8807.165.84.395.895.004.94
16:14:00.9797.165.84.395.95.014.94
16:14:01.0807.175.805.96.796.71
16:14:01.1797.165.7805.96.796.70
16:14:01.2797.165.7905.96.796.70
16:14:01.3807.175.7805.96.796.70
16:14:01.4797.165.7905.896.786.70
16:14:01.5807.165.7905.896.786.70
16:14:01.6807.165.7905.896.786.70
16:14:01.7797.165.7905.896.786.70
16:14:01.8797.165.784.45.895.014.93
16:14:01.9797.155.7805.886.786.70
16:14:02.0797.155.7805.886.786.70
16:14:02.1807.165.784.45.895.014.93
16:14:02.2797.175.7805.896.796.70
16:14:02.3797.165.784.395.895.014.93
16:14:02.4807.165.784.395.895.014.93
Table 7. Raw data from trial 7 from 20 December 2023; experiment for tag 1.
Table 7. Raw data from trial 7 from 20 December 2023; experiment for tag 1.
Number of
Detections
TimestampsDistance Measurements for Anchor#1Distance Measurements for Anchor#2Distance Measurements for Anchor#3Distance Measurements for Anchor#4[X, Y]
119:23:11.3434.148.357.243.86[4.35, 1.25]
219:23:11.3684.157.637.123.85[4.23, 1.63]
319:23:11.3854.156.927.013.85[4.09, 1.98]
419:23:11.3994.156.206.894.25[3.78, 2.43]
519:23:15.9545.095.496.784.65[3.77, 3.15]
619:23:18.4956.044.776.315.06[3.80, 4.02]
719:23:18.5086.994.775.855.46[4.08, 4.64]
819:23:18.5277.004.775.395.86[4.10, 4.96]
919:23:18.5397.004.764.936.27[4.14, 5.27]
1019:23:18.5697.024.754.466.67[4.20, 5.59]
1119:23:18.5877.044.734.477.07[4.09, 5.79]
1219:23:18.6557.064.724.477.15[4.07, 5.84]
1319:23:18.6727.074.704.477.18[4.06, 5.86]
1419:23:18.6877.094.694.457.21[4.06, 5.89]
1519:23:18.7027.114.674.437.24[4.06, 5.93]
1619:23:18.7237.134.654.437.27[4.05, 5.95]
1719:23:18.7387.154.634.447.30[4.04, 5.98]
1819:23:18.7547.174.624.437.32[4.03, 6.00]
1919:23:18.7677.194.594.427.34[4.03, 6.03]
2019:23:18.7857.194.564.417.36[4.01, 6.05]
2119:23:18.8037.204.584.407.38[4.02, 6.06]
2219:23:18.8207.224.594.397.40[4.03, 6.08]
2319:23:18.8337.244.564.397.43[4.02, 6.11]
Table 8. Raw data from trial 7 from 20 December 2023; experiment for tag 2.
Table 8. Raw data from trial 7 from 20 December 2023; experiment for tag 2.
Number of
Detections
TimestampsDistance Measurements for Anchor#1Distance Measurements for Anchor#2Distance Measurements for Anchor#3Distance Measurements for Anchor#4[X, Y]
119:23:15.3318.197.883.954.11[7.00, 4.13]
219:23:15.3458.217.883.954.12[7.00, 4.13]
319:23:15.3628.187.873.954.12[6.98, 4.13]
419:23:15.3758.147.873.954.12[6.96, 4.12]
519:23:15.3938.157.873.954.11[6.97, 4.12]
619:23:15.4088.177.863.954.12[6.97, 4.13]
719:23:15.4268.137.863.954.14[6.95, 4.13]
819:23:15.4408.107.853.954.15[6.93, 4.13]
919:23:15.4528.027.853.954.16[6.89, 4.12]
1019:23:15.4737.957.854.584.17[6.74, 3.85]
1119:23:15.4827.957.845.214.18[6.61, 3.59]
1219:23:15.5097.956.545.844.18[5.77, 3.69]
1319:23:15.5227.415.236.474.19[4.75, 3.81]
1419:23:22.7106.883.927.105.62[3.16, 4.69]
1519:23:23.3056.862.627.737.05[1.81, 5.59]
1619:23:23.3346.861.318.368.48[0.64, 6.31]
Table 9. Percentage of missing data for tags 1 and 2.
Table 9. Percentage of missing data for tags 1 and 2.
Trial Number% of Missing Data from Tag 1% of Missing Data from Tag 2
166.80%85.70%
2No Detections78.40%
382.30%No Detections
492.00%95.50%
579.02%89.20%
686.00%53.04%
779.43%95.66%
892.56%98.10%
975.79%84.15%
1081.94%88.96%
1176.21%72.80%
1281.34%86.39%
1378.15%86.70%
1469.40%81.68%
1571.83%98.70%
1674.20%94.64%
1790.30%94.63%
1881.31%88.66%
1998.82%89.73%
2068.89%81.76%
2171.12%85.75%
Table 10. UWB’s PET observations for each tag.
Table 10. UWB’s PET observations for each tag.
Trial NumberEntry Time Tag 1Exit Time Tag 1Entry Time Tag 2Exit Time Tag 2PET (s)
113:10:17.61413:10:19.71413:10:08.62613:10:10.33300:00:07.281
213:12:58.07913:12:59.87813:12:48.88913:12:50.88900:00:07.190
313:14:11.97513:14:13.87413:14:04.18313:14:05.88200:00:06.093
413:15:18.70013:15:20.69813:15:10.41013:15:12.00900:00:06.691
513:20:27.03413:20:29.23413:20:18.34713:20:20.14500:00:06.889
613:21:51.68113:21:53.68113:21:42.89013:21:44.69100:00:06.990
713:22:56.24513:22:58.04313:22:48.85413:22:50.55400:00:05.691
813:24:22.77113:24:24.47113:24:15.48213:24:17.18200:00:05.589
913:26:54.81613:26:56.41613:26:46.62713:26:48.32600:00:06.490
1013:29:20.44313:29:22.04213:29:12.55213:29:14.35300:00:06.090
1113:33:03.21413:33:05.01313:32:56.12213:32:57.82300:00:05.391
1213:34:07.72913:34:09.52913:34:01.43913:34:03.03900:00:04.690
1313:35:04.96513:35:06.66513:34:58.37713:34:59.87600:00:05.089
1413:36:04.35813:36:05.95713:35:58.56813:36:00.27000:00:04.088
Table 11. Camera’s PET observations for each tag.
Table 11. Camera’s PET observations for each tag.
Trial NumberEntry Time Tag 1Exit Time Tag 1Entry Time Tag 2Exit Time Tag 2PET (s)
113:10:12.93313:10:14.93313:10:04.00013:10:05.73300:00:07.200
213:12:53.26613:12:55.16613:12:44.33313:12:46.23300:00:07.033
313:14:07.16613:14:08.83313:13:59.66613:14:01.43300:00:05.733
413:15:13.90013:15:15.86613:15:05.83313:15:07.50000:00:06.400
513:20:22.26613:20:24.46613:20:13.76613:20:15.63300:00:06.633
613:21:46.73313:21:48.70013:21:38.23313:21:40.16600:00:06.567
713:22:51.46613:22:53.23313:22:44.20013:22:45.66600:00:05.800
813:24:17.93313:24:19.60013:24:10.80013:24:12.50000:00:05.433
913:26:49.90013:26:51.56613:26:42.00013:26:43.76600:00:06.134
1013:29:15.50013:29:17.06613:29:07.93313:29:09.73300:00:05.767
1113:32:58.30013:33:00.00013:32:51.56613:32:53.16600:00:05.134
1213:34:02.83313:34:04.63313:33:56.76613:33:58.30000:00:04.533
1313:35:00.06613:35:01.60013:34:53.66613:34:55.33300:00:04.733
1413:35:59.53313:36:00.93313:35:54.00013:35:55.43300:00:04.100
Table 12. The difference in the PET (s) between camera-based and UWB estimation.
Table 12. The difference in the PET (s) between camera-based and UWB estimation.
Trial NumberScenario 1Scenario 2Scenario 3Scenario 4Scenario 5
100:00:00.08100:00:00.12300:00:00.02300:00:00.18700:00:00.258
200:00:00.15700:00:00.15800:00:00.08900:00:00.26000:00:00.288
300:00:00.36000:00:00.02400:00:00.12300:00:00.29000:00:00.089
400:00:00.29100:00:00.00900:00:00.09000:00:00.09200:00:00.158
500:00:00.25600:00:00.15700:00:00.12500:00:00.08900:00:00.226
600:00:00.42300:00:00.14600:00:00.08900:00:00.07600:00:00.190
700:00:00.10900:00:00.12500:00:00.09000:00:00.05800:00:00.123
800:00:00.15600:00:00.04300:00:00.04300:00:00.01000:00:00.156
900:00:00.35600:00:00.12300:00:00.04400:00:00.08900:00:00.223
1000:00:00.32300:00:00.15500:00:00.15900:00:00.00000:00:00.125
1100:00:00.257---00:00:00.043------
1200:00:00.157---00:00:00.192------
1300:00:00.356---00:00:00.067------
1400:00:00.012---00:00:00.090------
15------00:00:00.058------
Average00:00:00.23500:00:00.10600:00:00.08800:00:00.12800:00:00.184
Disclaimer/Publisher’s Note: The statements, opinions and data contained in all publications are solely those of the individual author(s) and contributor(s) and not of MDPI and/or the editor(s). MDPI and/or the editor(s) disclaim responsibility for any injury to people or property resulting from any ideas, methods, instructions or products referred to in the content.

Share and Cite

MDPI and ACS Style

Fakhoury, S.; Ismail, K. Estimating Post-Encroachment Time for Pedestrian Safety Using Ultra-Wideband Sensor Technology. J. Sens. Actuator Netw. 2025, 14, 115. https://doi.org/10.3390/jsan14060115

AMA Style

Fakhoury S, Ismail K. Estimating Post-Encroachment Time for Pedestrian Safety Using Ultra-Wideband Sensor Technology. Journal of Sensor and Actuator Networks. 2025; 14(6):115. https://doi.org/10.3390/jsan14060115

Chicago/Turabian Style

Fakhoury, Salah, and Karim Ismail. 2025. "Estimating Post-Encroachment Time for Pedestrian Safety Using Ultra-Wideband Sensor Technology" Journal of Sensor and Actuator Networks 14, no. 6: 115. https://doi.org/10.3390/jsan14060115

APA Style

Fakhoury, S., & Ismail, K. (2025). Estimating Post-Encroachment Time for Pedestrian Safety Using Ultra-Wideband Sensor Technology. Journal of Sensor and Actuator Networks, 14(6), 115. https://doi.org/10.3390/jsan14060115

Note that from the first issue of 2016, this journal uses article numbers instead of page numbers. See further details here.

Article Metrics

Back to TopTop