Next Article in Journal
Bluetooth Communication Leveraging Ultra-Low Power Radio Design
Next Article in Special Issue
A Study of Fall Detection in Assisted Living: Identifying and Improving the Optimal Machine Learning Method
Previous Article in Journal
A Feed-Forward Neural Network Approach for Energy-Based Acoustic Source Localization
 
 
Font Type:
Arial Georgia Verdana
Font Size:
Aa Aa Aa
Line Spacing:
Column Width:
Background:
Article

A Highly Effective Route for Real-Time Traffic Using an IoT Smart Algorithm for Tele-Surgery Using 5G Networks

by
Radwan S. Abujassar
1,*,†,
Husam Yaseen
2,† and
Ahmad Samed Al-Adwan
2,†
1
School of Information Technology and Computing, Arab Open University-Kuwait Branch, Al-Ardiya 92400, Kuwait
2
Department of Electronic Business and Commerce, Business School, Al-Ahliyya Amman University, Amman 19328, Jordan
*
Author to whom correspondence should be addressed.
These authors contributed equally to this work.
J. Sens. Actuator Netw. 2021, 10(2), 30; https://doi.org/10.3390/jsan10020030
Submission received: 20 January 2021 / Revised: 26 March 2021 / Accepted: 14 April 2021 / Published: 22 April 2021

Abstract

:
Nowadays, networks use many different paths to exchange data. However, our research will construct a reliable path in the networks among a huge number of nodes for use in tele-surgery using medical applications such as healthcare tracking applications, including tele-surgery which lead to optimizing medical quality of service (m-QoS) during the COVID-19 situation. Many people could not travel due to the current issues, for fear of spreading the covid-19 virus. Therefore, our paper will provide a very trusted and reliable method of communication between a doctor and his patient so that the latter can do his operation even from a far distance. The communication between the doctor and his/her patient will be monitored by our proposed algorithm to make sure that the data will be received without delay. We test how we can invest buffer space that can be used efficiently to reduce delays between source and destination, avoiding loss of high-priority data packets. The results are presented in three stages. First, we show how to obtain the greatest possible reduction in rate variability when the surgeon begins an operation using live streaming. Second, the proposed algorithm reduces congestion on the determined path used for the online surgery. Third, we have evaluated the affection of optimal smoothing algorithm on the network parameters such as peak-to-mean ratio and delay to optimize m-QoS. We propose a new Smart-Rout Control algorithm (s-RCA) for creating a virtual smart path between source and destination to transfer the required data traffic between them, considering the number of hops and link delay. This provides a reliable connection that can be used in healthcare surgery to guarantee that all instructions are received without any delay, to be executed instantly. This idea can improve m-QoS in distance surgery, with trusted paths. The new s-RCA can be adapted with an existing routing protocol to track the primary path and monitor emergency packets received in node buffers, for direct forwarding via the demand path, with extended features.

1. Introduction

Recently, the ICT-based healthcare gave rise to improved concepts of applying medicine and clinical surgery services remotely using telecommunications, named tele-medicine. Tele-medicine is letting healthcare professionals remotely inspect patients and access health information through telecommunication links or applications. Tele-medicine offers more flexibility for remote service users in rural and isolated areas with limited medical facilities and resources. Specialist healthcare professionals (HPs) can diagnose and consult patients remotely, with the help and monitoring of the local medical personnel who administer to the patients directly. The main enabler of tele-medicine is the telecommunication link and associated technological platform, in terms of mobile communication and video conferencing. The near-ubiquitous availability of the Internet in recent years had broadened the scope of tele-medicine. The concept of telemedicine is implemented in the following three ways [1].
  • Buffering and forward: this is an asynchronous process and does not require both parties to be in contact at the same time. Health information and medical records of the patient are sent to the doctors for evaluation. The doctors check the reports at their convenient time and give descriptions by providing more instructions to the local medical staffs.
  • Remote monitoring: the physician monitors the patient’s vital statistics remotely.
  • Real-time interaction traffic: physician and patient from remote place interact in real-time either at home or a nearby medical facility [2].
The modern network for which we aim, resembles the scenario depicted in Figure 1. A wide area network, encompassing a huge number of Internet-enabled end-users with connection devices generating requests to diverse IoT applications to support services such as smart health, intelligent transportation, and environmental monitoring. We assume multi-access points with its edge are connected where IoT applications are hosted on edge servers, fog nodes that are accessible through WiFi. In addition, we assume that there is a backbone network infrastructure available to interconnect the APs with each other’s access points. Hence, there are some APs not required to host edge servers, or in some cases can host an edge server but not support a particular IoT application. This has lead to scenarios where a given device can access all applications on edge servers co-located with APs. Therefore, the various edge servers hosting IoT applications should be accessible by devices from various locations via the backbone network infrastructure. The proposed idea is to figure out and convey all the networks by computing a reliable path between each node to construct the full path between source and destination. This path can be used in healthcare services for doing tele-surgery and any other instruction operations. The computed path will rely on many different parameters such as the jitters, delay and BW. However, regarding the huge number of users using the internet because of the e-learning distance then we are considering the on/off-peak time to make our test results more reliable. The proposed algorithm is forwards the packets to the required destination as the path will be used only for passing the labeled packets. In case the nodes received a huge number of packets, the node buffers will remain those of the early received packets until they are forwarded to the destination without delay, avoiding losing any of them.
New devices, such as smartphones, improved routers and PCs, have created a paradigm shift in the potentialities of healthcare services delivery, commensurate with the development of the IoT, and associated smart urban technology. IoT can be explained as a set of interconnected things (humans, tags, sensors, security, policies, etc.) over the IP, with the capability to compute and communicate between users. The main idea behind the IoT is to gain information about our lifestyle so as to understand, control and act on it. The IoT can aid us in our daily lives [1,3]; Furthermore, IoT is suitable for smart units for ambient-assisted living. IoT technologies facilitate convenient, on-demand, and scale-network access to a pool of configurable computing resources [3,4,5]. Healthcare services always face challenges, including sporadic epidemics and natural disasters, and IoT can play an important role in emergency response. During the 2020 Covid-19 virus, the global communications and health data transmission have been central in government and healthcare policy responses, coordinating available medical resources and providing reliable, effective, and smart health-care services to patients.
This proposed technique introduces an analytic to enable HPs to compute their performance versus hospital interaction quality with their standard measures. IoT healthcare services face some challenges, including that many different diseases can appeared at any time, such as COVID-19. The proposed approach does not focus on scenarios involving the suitability or limitations of the IoT and MANET or interior gateway protocol (IGP); rather, our aim is to offer a practical vision through which to integrate current components of IoT with some routing protocols and the IoT Smart-Rout Control algorithm (s-RCA) [6]. Thus, we have surveyed different network technologies, seeking improvements.
Software for embedded devices are a key challenge in the pursuit of the desired integration. For the deployment, management, and monitoring of different platforms, we have surveyed network infrastructures. Lastly, we have several IoT middleware’s to extract IoT devices with underlying heterogeneity. IoT integration provides new storage, processing, scaleability, and networking capabilities which are currently limited on the IoT due to fundamental characteristics [1]. Given the trend towards ubiquitous computing, everything is moving towards being connected to the Internet, with its data to be used for different progressive and emerging functions [3,4].
There are five key elements of the future of the Internet-processing paradigm: future Internet, cloud-housing, IoT services, data processing, and applications. These elements will affect different applications, such as healthcare services in general, and tele-surgery applications in particular. The elements differ in terms of required technologies, data representation, and standards. A new paradigm, called Health-IoT, has proposed the integration of tele-surgery and IoT to provide the interaction among network elements [7]. There is currently a push to integrate IoT with all new technology because of the huge amount of data that the IoT generates, and the demand to balance permissions for virtual links and resources with utilization and storage capacity, as well as to derive more usefulness from the data generated by the IoT and develop smart applications for end users [4,5].
The integration in healthcare systems and the routing protocol used in the network layer is the core area of concern of this paper, pertaining to the integration of healthcare services with the IoT-Healthcare system. With the purpose of integration, we provide some relations and analysis on IoT by highlighting their benefits and uses in combination. There is a lack of literature exploring the emergent and novel area of IoT-Health, but urgent need for associated practical applications, with the ever-expanding number of elderly and disabled people worldwide. There is pressing demand for a real-time health-monitoring infrastructure to analyze patient healthcare data and avoid preventable deaths. Healthcare Industrial IoT (Health-IoT) has significant potential for the realization of such monitoring goals, and facilitating surgery with less effort and more resource efficiency for emergency cases, to improve m-QoS and healthcare system efficiency. Exploiting advances in IoT technologies in developing healthcare applications is an important field of research. Specifically, the main objectives and contributions of this paper are as follows:
  • Novel promising solutions to improve surgery and the role of healthcare systems from abroad.
  • A new vision and motivation for the integration of cloud computing network services with the existing routing protocol and IoT in healthcare systems.
  • Recent research topics and challenges in the integrated scenario of IoT for healthcare applications.

2. Novelty and Proposed Algorithm

Currently, the healthcare issue is considered one of the most important parts of our life and technology should be invested to aid people in their life. During COVID-19, most of the people couldn’t travel because of the ban in all airports and the connection between doctors with their patients become very difficult from abroad. We have proposed a new technique by merging the IoT with the network protocols such as OSPF or Ad-hoc to create a reliable path between a doctor with his/her patients to make an urgent surgery or and other checking in the local hospital without traveling. The proposed idea is to create a path between source and destination after the network converge, and we developed the protocols wireless or wired by adapting our algorithm to provide the path after computing the routing table. The proposed algorithm will do the following:
  • Selecting the path via the most robust adjacent nodes by checking their history.
  • Booking the path for the required session until the task finished.
  • Avoiding any other packets to pass via the booked path to avoid delay and losing packets by checking the type of passing packets if it is UDP or another kind of application protocol.

3. Benefits of Remote Health Monitoring

Remote health monitoring ensures the constant delivery of quality care to patients who are not proximal to traditional healthcare service delivery. IoT healthcare is becoming more sophisticated and available for diverse applications, amid the new generation of Internet communications enabled by fiberoptic and 5G Internet connections. Remote monitoring allows HPs to reach out to potential patients, including those otherwise excluded from healthcare access by financial barriers, as well as to keep track of conventional patients and perform monitoring (e.g., pre-surgery check-ups). It thus offers better quality of life, improved mobility, and decreased mortality rates for unprivileged and disadvantaged healthcare service users. In addition, it reduces healthcare expenditure by curtailing prolonged hospitalization and reducing the frequency of re-hospitalization, as well as helping prevent or mitigate deteriorating health conditions through continuous monitoring, utilizing advanced and sophisticated devices.
The pervasive access of patient data in electronic health records allows interdisciplinary collaboration and consultation, which further helps optimize health resource allocation efficiency and patient outcomes, increasing patient satisfaction and confidence. Faster access to relevant patient data is safer and enables quicker treatment initiation, associated with shorter treatment duration and lower costs. Both HPs and patients can easily access health information, with up-to-date values of the vital parameters as we focus on our proposed algorithm. It is, therefore, easier for HPs to check all data collected from monitoring devices in real-time, with the help of visualization tools such as charts and diagrams.
The rest of this paper is organized as follows. Section 4 presents an overview of Cloud Computing-healthcare and IoT-healthcare integration, the evolution of key Cloud Computing (CC) and IoT technologies, and recent applications of CC and IoT in healthcare services. Section 5 describes related works on incentive schemes, including previous work about the IoT and how it relates to improvements in network QoS. Section 6 describes our proposed technique and its mechanisms, with some mathematical modeling and theoretical analysis concerning this proposal. The results are then reported, and the performance of the proposed technique is evaluated in Section 8. Finally, a conclusion is given and future work is discussed in Section 9.

4. IoT Relationships in Healthcare Services

IoT provides perfect solutions to alleviate pressures on healthcare systems, facilitating cheaper and more effective resource deployment to treat patients. Patient progress can be monitored through constant supervising, and collected information helps further research on discrete purposes, which include aiding rehabilitation. Numerous emerging applications of IoT technologies need to be researched, including solutions for emergency healthcare, remote health monitoring, fitness competence programs, chronic disease treatment, and care for senior citizens. IoT depends on various sensors, medical devices, imaging devices, and diagnostic smart objects or devices (i.e., tools). All of these can be facilitated using robotics, receiving instructions directly from the supervisor (e.g., HP). These instructions should be directly received without any delay to avoid any problems for patients. All users can use the features of the IoT as they can expect to have a high-quality treatment with a low budget and better quality of life. Health records are constructed using vital methods like gateways, medicine-aided servers, and databases that include health content. Stringent legal protections apply to stakeholder delivery of on-demand health services, with data stored in the cloud being considered as provision of infrastructure as a service (IaaS) [6]. Health-related measurements are temporally mined and are transferred to the medical diagnosis system, where the patient health index is calculated, and a diagnosis mechanism is applied to determine disease severity. CC can be integrated with an IoT-based healthcare monitoring framework, including medical publication data, practical experience, and advisory inputs [8].
Figure 2 discusses and shows how grid computing gathers an expansive quantity of sensor data such as blood pressure (BP), body temperature, electrocardiogram (ECG), oxygen saturation, and vital signs information to form an IoT-Net topology. Sensors and movable medical devices are affixed to the patient’s body, which aids monitoring of vital signs and other indicators, contributing to the data cache, which HPs can use to monitor patient condition and give medical advice. This network can keep streaming UDP videos via an interconnected network using Internet protocol (IP) network or global system for a mobile (GSM) network [2,9].

IoT Basic and General Map Architecture

The idea behind the IoT evolved at the Massachusetts Institute of Technology (MIT) following work at the Auto-ID Center in 1999. MIT has undertaken extensive research on networked radio identification (RFID) and emerging sensing technologies for decades, and the number of connected devices has been continually increasing [11]. The rapid proliferation of smartphones and tablets resulted in about a billion devices being connected online as of 2010. Figure 2 depicts how the IoT plays an important role by controlling a robotic device, which is fed necessary instructions by an HP. IoT facilitates two important mechanisms in our proposed algorithm. Firstly, it supports the transport of emergency packets from source to destination without any distortion. Secondly, it enables the robotic device to work, based on the instructions it receives from the HP [7].
Recently, the ratio of devices per person was almost one person to two devices, including smartphones, tablets, and smart watches. Today, we are witnessing an increase in technological innovation and the continuous growth in the market for smartphones. In a study conducted in China, the authors showed that the Internet doubles its size every 5.32 years [12]. As such, it is obvious that the number of devices that are online and communicating with each other (M2M) will be exponentially increasing over the coming years, which underlines the need to have secure communication in this context [13]. Currently, IoT is a prominent topic in research applied to create smart cities. Given the thriving nature of research in this field, both in academia and industry, this technology is set to revolutionize the way we do many things. Figure 2 shows how the IoT is starting to be used in smart cities and also around the world. The IoT model involves a three-layered structure defined by its functions, consisting of a perception layer, a network layer, and an application layer [14], as explained below:
*
Perception layer: The sense organ of the IoT, aiming to recognize objects and gather information. This layer includes RFID tags, 2D bar code labels and readers, terminals, GPS, cameras, sensors, and sensor networks.
*
Network layer: This layer represents the nucleus of the IoT. It processes and governs the transmission of the data packets until it received from the perception layer to the application layer.
*
Application layer: this layer is a fusion of the IoT’s socio-business requirements in order to realize the in-depth capabilities of the technology. Many researchers have worked to enhance a proper vision of the IoT by making it easy for the end-users to interact with the available software [15].

5. Related Works

IoT was initially proposed by Kevin Ashton in 1998, and it was quickly recognized as the future of the Internet and ubiquitous computing [3]. This technological revolution represents the future of connectivity and reach from anywhere in the world. The eponymous ‘things’ in the IoT comprise any object on the face of the planet, whether it is a communicating device or not, which is integrated with the Internet, from a smart device to a leaf node of a tree, or a beverage bottle; anything can potentially be part of the Internet [16], and connected objects can communicate via nodes over the platform.
The author in [17] discusses the IoT, which is a game changer by providing connectivity among smart devices equipped with sensors and actuators to make connected intelligence a reality. He indicated the modern technology and how the human will interact with the modern interfaces for various IoT applications. He proposed a new framework and system that can be able to control all HW objects in the home as he used a cloud computing server to control from abroad. However, in [18] the author has proposed the Fuzzy weighted sum model as it can be used to model the problem of parent selection into multi-attribute decision-making-based problem. The author was showing that the Routing metrics used the buffer occupancy, expected transmission count and routing metric (RtMetric). The objective function selects, the parent based on the combination of these routing metrics. The proposed algorithm’s dynamic nature can identify the congestion and then selects the non-congested path by selecting the best parent and thus creates the best routing path for the packets. In [19], the author proposes an efficient and survivable software-based TE model over SDN called EFSUTE to increase reliability in real-time IEs. EFSUTE leverages the capabilities of SDN to compute and install two disjoint paths between any source–destination pair in the network. EFSUTE model routing is a Shared Risk Link Group problem that provides topological diversity. Smart communication and IoT sensors produce data that needs to be analyzed in real-time, using deep studying and learning approaches, or we can use them to train deep learning for smart models. Edge computing is a viable way to facilitate good and better computation, given the low-latency requirements of edge devices, as well as offering additional advantages in terms of privacy, bandwidth efficiency, and scalability.
The author in [20] has shown an important aim, which is to provide a comprehensive review of the current state of edge computing with the use of smart end devices. In addition, the author has presented an overview of applications where deep learning technology is used at the network edge, discussing different methodologies for quickly executing deep learning inference across a combination of end devices, edge servers, and the cloud, and describing methods for training deep learning models across multiple edge devices [21]. In [22], the author mentioned the risk methodology for the medical information system. However, there are many regulations that should be implemented to minimize the risk in the medical healthcare system. The proposed approaches were implemented by manufacturers, typically aims at obtaining qualitative risk assessment results. The author proposed a methodology for the Dynamic Probabilistic Risk Assessment of Medical Information Systems, by specifically checking at medical devices that are intended as one of the most relevant and trusted components in such systems. The methodology complies with ISO 14971 and improves current practices because it allows the analyst to conduct a quantitative analysis, also taking into account the temporal dimension. It relies on a Probabilistic Risk Model, defined as a set of Markov Models, which is model-checked to obtain quantitative information about the risks. The proposed methodology is also working for adopted and improve definitively the Medical Device post-market surveillance, which is currently implemented as a “wait for an incident” activity. In other words, currently a manufacturer sets up a service that has to “react” to an incident by starting an investigation activity. Hence, our proposed idea was focused on how to guarantee that the path will be available for only the labeled packets to avoid delay. In addition, for the node who is going to be selected by our mechanism the proposed algorithm tries to check the node failure history to decide whether will be on the path or not.
Healthcare applications using the IoT have rapidly increased in number and started to be widely used by a diverse range of end-users, commensurate with the scale of rapid development in smart devices. IoT devices are employed in remote health monitoring and emergency notification systems. In healthcare, monitoring devices are vital, and range from blood pressure and heart rate monitors to advanced devices capable of monitoring specialized implants such as pacemakers, Fit-Bit electronics, risk bands, or advanced hearing aids. The IoT uses the Internet to enable the transmission of real-time data concerning critical patient parameters. In the case of a substantial change in these critical parameters, an emergency alert is sent. This phenomenon has been the focus of initial IoT-based healthcare research efforts. Integrity makes sure that received video data are not disconnected or distorted while in transit. The IoT is based on data exchanges between various kinds of devices such as IGP or MANET networks. It is important to ensure data accuracy by using a virtual path with a high-priority label when the data are received from the right sender, as well as to determine whether the data have been tampered during the process of transmission. Experimental investigations have found that the reliability and performance of investigated clouds can be beneath expectations, and some authors [23] concluded that CC is inadequate and inefficient for comprehensive scientific computation, although it can be utilized in cases of dire need and adaptation, based on temporary and immediate resources. In any case, further improvements are needed across the board to facilitate the emergence of highly functional e-health services. Therefore, the enhancement of existing clouds concerned with computer networks and the identification of a novel research direction concerning tele-surgery is analyzed in the present study. Future work can extend this work by implementing other cloud services, such as a database, private cloud, queue service, and storage.
The network layer of the IoT offers functionality in terms of real-time traffic data routing and transmissions to different IoT hubs or devices over the IGP or MANET. Internet gateways, switching, and routing devices, among others, operate with the application of the most recent technologies such as WiFi, LTE, Bluetooth, 3G, ZigBee, OSPF, and OSLR AODV in order to provide heterogeneous network services at this layer. The network gateways serve as mediators between different IoT nodes, by aggregating, filtering, and transmitting data to and from different sensors [9,24]. The research also discusses different challenges related to network efficiency and performance as well as technologies. The reader will take away the following concepts such as: aware of the network scenarios where deep learning at the network edge can be useful; find common techniques for speeding up deep learning inference; performing distributed training on edge devices; and understanding recent trends and opportunities. Existing research has tended to concentrate on the field of real-time traffic data control by finding the best historical nodes that can provide the most trusted path based on their history; this will be addressed by our algorithm. In previous research [25], the detection of delay or failure was discussed, which demonstrates a hazardous traffic pattern, as in the case of operations over the IoT involving real-time data, along with abnormal traffic situations and the propagation of information. However, we have proposed an algorithm to detect high-emergency real-time data, which must be passed from destination to receiver nodes, to make way for these data and to clear all other unnecessary traffic using nodes with a high-priority label. We configure inquiry packet detection, in order to detect the presence of labeled data traffic using our algorithm, and describe a low-cost solution for speech recognition. The proposed algorithm uses the detection of high-emergency real-time data traffic to report to the next station using CC. Two mechanisms are used to enable data transfer between server and client. Several works have been carried out in the field of traffic engineering. In the proposed algorithm, data transfer is accomplished by using the TCP/IP protocol [26].

6. Problem Definition

Network data transfer from source to the final destination can face many problems, such as delay, congestion, loss, or jitters. The Internet had grown through successive generations, most recently with 5G, with greatly increased network speed. Seizing the opportunities offered by modern Internet technologies, industrial innovations have enabled consumers to integrate the Internet into many areas of their lives. Healthcare is one of the most important areas in which smart technologies can play a major role, but e-health solutions have been relatively slow to emerge compared to leisure and e-commerce consumer applications. Nevertheless, many advanced technological solutions have been developed, including tele-surgery, enabling operations to be remotely directed (including in international contexts), reducing healthcare costs and increasing accessibility, and galvanizing emergency care potential. Technological challenges for such solutions pertain to the instructions (data packets) that need to be received between HPs and smart machines, which execute these instructions accurately and without any delay. The IoT machine must deal with these instructions with a high-acknowledgment response, and send a notification that the mission has been successfully executed, notifying the HP of this instantly. Hence, we consider the data to be sent and received is real-time traffic, requiring a high-performance and reliable live streaming connection with no likelihood of session interruption between the source and destination for emergency situations such as performing surgery via live video streaming (e.g., a potential problem is that traffic paths may not work effectively due to congestion in the network). We focus on the node buffers and algorithm labeling of high-priority traffic, to avoid loss of emergency packets during connections and to avoid delay if the buffer for each node on the selected path has any packets, by making our s-RCA drop any packet not accorded emergency status.
Figure 3 shows how IoT is used in all devices based on network instructions. It shows the relationship between the CC and all devices that can be used for the connections or transmission of the data. In addition, all devices can be smart, to optimally achieve targets. Our algorithm will help the existing routing protocol, and even the hardware devices, to improve the connections and lead to success in the mission between HP and patients, with less effort. However, the disadvantage of our algorithm is that it is required to drop many other packets and keep the selected node booked until the session is expired between HP and patients. In addition, the algorithm will take some time to determine the highest quality path based on link-state information, which is provided by the existing protocol. Once the operation has been done, then all nodes are free to be used normally by other users.
Thus, in the proposed mechanism, traffic control is performed automatically with the help of the IoT, with necessary action undertaken to resolve these problems. We have created a smart algorithm (s-RCA) that can first read high-emergency traffic, and then start to open a session between the source and the destination until the live streaming ends. We have configured our algorithm to wait for a period of time; if no more packets are received, our algorithm will stop booking the path and return to the normal mode in the network. In addition, there is packet monitoring to detect any emergency packets arriving in the buffer that have not been sent yet. The algorithm will try to alarm the node that needs to send emergency packets urgently, to complete the instructions.

7. Proposed Technique and Algorithm

Our novel path-protecting technique uses a mesh topology with our heuristic algorithm to make at least one path available between the source and its destination in the network design (Figure 4). There are two approaches for network stability: protection and restoration. Protection provides a full guarantee of recovery from any problem occurred during the transmission, while the restoration method may outperform in terms of resource utilization efficiency by using other methods to keep the quality always up. The significant advantage of mesh topology-based path protection over link protection is the node failure recovery capability, and the ability to find many other available paths between all nodes on the network. In addition, our proposed technique guarantees that the network will not be affected if we have booked one path between the source and its destination during the surgery.
The case mesh topology was used to study the optimal path performance with the network design. Mesh topology is useful for finding an optimal solution for large or medium networks with high traffic volume passing through them. For smaller networks there are many obstacles, such as excessive time consumption and the need for a large number of variables and constraints for path protection. Hence, these reasons function as strong incentives to develop faster path protection for smaller numbers of nodes, and limited numbers of edges between nodes. In the case of a path failing, the objective is to find the total spare capacity. The main intention is to select the most efficient mesh topology among all the candidate ones, such as bus, star, or even p-cycle topologies. There are two kinds of path:
  • Full path relationship check, which determines that the path span is disjointed for a given primary one or it might be used as the primary one, with the guarantee that there is another full path that can be used for the traffic which needs to be passed to other destinations without affecting the QoS network.
  • The path mutual relation check, which determines if paths lack common spans but have common nodes other than end nodes, and whether the paths are mutually and fully disjointed.
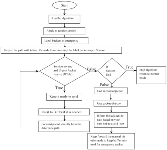
Figure 4 presents an s-RCA algorithm to detect and determine the required path to open the session between HP and patients during the surgery. The s-RCA algorithm identifies the path with the lowest congestion, which is usually the shortest path, but once we book the lowest congestion path and keep it ready for the emergency traffic then the delay will not be very significant, as revealed in our results. The s-RCA algorithm uses LSDB for each node, to make sure nodes are capable to be used during the session without any undue disturbance or noise. This is based on the history of each node by relying on the information from Link State DataBase (LSDB) in the routing protocol and the fault tolerance capacity, provided by the routing protocol, such as OSPF or link state. As displayed in Figure 4, the algorithm starts to work before the HP opens the session between the sender and the destination, because the algorithm takes time to provide its services.
Naturally, any surgery will be decided long before the HP begins dealing with the tele-surgery interface, and the algorithm will be ready before the HP commences procedures. Algorithm 1 shows how the nodes are selected after the main routing table is created by the routing protocol; our algorithm can be applied for pre-active or pro-active protocols. Subsequently, the algorithm works on the network before starting the surgery and keeps monitoring adjacent nodes in order to provide the required information about each node in the network, and keeps a record once the inquiry packets start to be distributed. The IoT smart technique, based on the collection of information and the registered record, enables our algorithm to start to determine the path between the source and the destination in order to begin sending and receiving the data. The path will only be available for the label packets and for the required amount of time, as determined by the IoT surgery team. However, in case the nodes received other packets, the s-RCA will reroute any other packets to adjacent nodes, to send them to the required destination via lower-priority paths. This is the core functionality required of our smart algorithm, which must work without raising any affection for any other traffic. If there are huge emergency packets received, then each node can keep these packets in its buffer to avoid packet drop, maintaining high-quality service. This is will not increase delay, due to the huge availability built into the path.
Algorithm 1  C h e c k i n g p a t h Smart-Rout Control algorithm (s-RCA) algorithm.
1:
procedure S e l e c t N o d e b a s e d o n L S D B ( T r r , s o u r c e , d e s t i n a t i o n , e d g e s _ t o _ e x c l u d e )
2:
T r : Routing Information with each adjacent node
3:
V: The nodes and their weight G ( V , E )
4:
Γ ( v ) : Number of nodes v
5:
s: send small packets to inform adjacent node I am busy
6:
s: The s-RCA algorithm will start to label all packets send from sender after making full view for the topology by importing the routing table
7:
s: Packets starting from this node and d is destination s: source
8:
d: The destination
9:
p a ( s , N e x t H o p ) packets start be recieving hop by hop
10:
if  s d  then
11:
      q s u b the buffer that we store all required emergency packets if it is needed
12:
      Q the buffer will be empty currently
13:
      E n q u e u e ( Q , ( q s u b , s ) ) the buffer that store the emergency packets only
14:
     while  Q and  p a ( s o u r c e , N H t i l l r e c i e v e d b y d ) =  do
15:
         ( q s u b , x ) F r o n t ( Q )
16:
        for all  k Γ ( x ) k: is the intermidiate node which consider next hop do
17:
           e ( x , k ) x is the near node and it should be on the same path
18:
          if  ( q s u b e ) e d g e s _ t o _ e x c l u d e = and P r ( T r , k , d ) e d g e s _ t o _ a v o i d = here the s-RCA checked that all nodes are not sharing with other traffic or nodes just only for the surgury path then
19:
               p a ( s , d ) q s u b e P r ( T r , k , d ) k is the intermediate node between source and destination
20:
          else
21:
                E n q u e u e ( Q , ( q s u b e , k ) )
22:
          end if
23:
        end for
24:
        D e q u e u e ( Q )
25:
     end while
26:
      Q
27:
end if
28:
return  p a ( s , d )
29:
end procedure
The proposed s-RCA algorithm shown in Algorithm 1 can work with any routing protocol; as we explained, the routing protocol is responsible for creating the routing table, and our algorithm is configured according to the following steps inside the routing protocol. This is in case, we use a pro-active routing protocol, but with pre-active ones there is no need to read the full topology, because the algorithm can determine the path independently by using the shortest path between each node which is computed by the routing protocol, without knowing about other nodes in the network, which is faster. In our protocol, we assume that all nodes on the primary path connect with an adjacent node, which has secured all our protocol constraints, as follows (and as shown in Figure 5:
  • All nodes on the path are selected by s-RCA algorithm to be included in the booked path between the source and required destination, which should be tracked, and possess a very good history. The algorithm will decide based on the information collected from LSDB (from the routing table).
  • s-RCA algorithm will import the routing table created from the routing protocol to make a full view of the network, and then start to select (node by node) until arriving at the final destination.
  • Each node on the main path should have an adjacent node and be ready to receive other data traffic from the selected node if it receives or broadcasts packets by mistake. Received packets are considered normal, and will not enter the buffer for the selected path even if they come by mistake, and they will be forwarded directly to the adjacent node that is not on the selected path.
  • The adjacent node must know that any packets received from the selected node on the path should pass from another node and should not be returned again, to avoid loops in the network. This can be achieved by informing all adjacent nodes by sending small inquiry packets informing all adjacent nodes that a node is busy, and that any packets received will be directly forwarded to the adjacent nodes, which should not return them until they receive information packets signaling availability, and the session is terminated.
This mechanism comprises two tasks: looking and checking all paths in the main routing table between nodes; and constructing a path from the main routing table (if possible), or using the same path (if using a pre-active protocol such as AODV). Algorithm 1 explains the main functionality using buffering. Based on the link-state database, we find the selected nodes from the full topology T r , s , d between source and destination. Each graph has edges and vertices, and the edges have weights, but the routing protocol will construct the routing table with the best (shortest) path between any source and destination. Once the session is open, all emergency packets start to be forwarded hop-by-hop p a ( s , N e x t H o p ) until they arrive at the destination. The algorithm governs and controls packets from the source, to avoid swimming around the networks.

8. Simulation Environment

This section shows and discusses the detailed explanation of the tests. In NS2 we ran our experiment for 30-min online live packet streaming of UDP packets. UDP packets are good examples of video live streaming packet transmission. m-QoS is optimized in the source point and starts to be calculated during healthcare video transmission at the remote location. Here, we assume a media stream with high un-stability, such as loss of the connection during surgery of emergency patients, which causes more delay and will be risky to his life. A comparison of QoS optimization is shown for proposed wRCA and s-RCA, rerouting normal packets if the booking node receives, other than emergency packets, using the configuration parameters displayed in Table 1. Experimental results of performance analysis in Table 1, reveal that window-based rate control algorithm (w-RCA), s-RCA, and re-routing normal packets depend on various buffer sizes and start-up delays (0 t of 2 frames). It was observed that increased idle time decreases the media sequence’s rate variability. Surgery simulation is conducted for attending a 99% confidence level in the outcome (detailed parameters are presented in Table 1. As discussed above, we compare w-RCA with another existing work. The experiment is performed by taking into account the client buffer size, our new technique (s-RCA), and rerouting normal packets, to prove that our technique will not affect the networks during the surgery time. For QoS optimization in terms of different QoS metrics (such as packet received ratio and delay over 5G network), we establish a trade-off between packet size and buffer size, with reducing packet loss ratio, which shows the smooth peak-to-mean ratio, less delay, and less jitters. The analysis is based on packet size transmission of the real-time video buffer rate (VBR) for medical video quality. To evaluate the performance of the s-RCA algorithm in the IoT environment, we modeled a different type of mesh topology scenario in NS2. Each scenario had a different number of nodes. We also considered the amount of traffic that could be passed on the network in each experiment. The topology started from 50 up to 200 nodes: the node at the beginning of the network acted as the source node, while the one at the end of the network alternately generated one normal data packet and one urgent data packet, within a period of seconds.
Network simulation (NS2) was performed to evaluate the performance of the proposed long VPN path between the source and the destination in terms of receiving high-priority traffic for medical operations or any other important high-emergency traffic involving the on-demand protocol between nodes in networks. The evidence gathered by the NS2 simulation offered good support for the transmission data in the networks. We repeat our simulation around 30 times and we have taken the average delay among all of them. The packet size was 100 B and the bit rate was set to 2 MB/s. A traffic rate of 200 KB/s was generated from the source node to the destination during simulation.
Before evaluating the performance issues for the network topology, it is important to determine which parameters could affect the QoS of the streamed video traffic. Here, the research focuses on three parameters, which may better determine the effect of video traffic techniques:
  • Packet loss ratio: this is the packet ratio between dropped and sent data packets.
  • Average delay time in the buffer: this is the average time between transmission and arrival data packets include the buffering time.
  • Throughput as we checked how many packets were received during the path booking and if there are some packets dropped do they will make a huge problem for doing the required task.
However, we have created an extension to the routing protocol by performing our Algorithm 1 in order to prepare an adjacent node to be the next hop if faced with the required conditions. As discussed previously, we added inquiry packets with negligible sizes to find the next hop as an alternative to urgent packets, and gathered all required information about the full topology.

Experimental Results

We particularly observed the effect of node density on real-time traffic delivery latency. We simulated the reference scenarios by constantly increasing the number of nodes, and the simulation was repeated 20 runs for each test. The collected confidence intervals were always under ± 5 % of the estimated average. In Figure 6, we can see that the s-RCA algorithm has improved in terms of receiving real-time data after we make a packet labeling as an emergency packet. In addition, the data packets showed continuity in improvements when passing between the nodes among networks from the selected path, which, according to the s-RCA algorithm, is booked between the source and destination. However, in Figure 7 shows different cases such as where the topology might face sudden rerouting because of any failure occurring without any notification for normal packets received by the selected node to be booked. In this case, the algorithm can reroute the traffic according to the adjacent node which is already selected from the routing table; although the delay time will increase. This is because the rerouting path can be longer than the previous one. However, the rerouting will help to keep the data packets receiving without any disconnections. The throughput is based on the number of packets received among all experiments. As we showed in our results, the throughput increased because the service will keep working even if the failure occurred. In addition, the path between source and destination will be only using for forwarding the labeled packets which will reduce the loss of packets as no congestion will occurr. Furthermore, because the delay will be reduced and the path between source and destination will be reserved for the emergency packets, then the loss of packets will be reduced, and the throughput will increase.
Conversely, the mean packet ratio value increases as the node buffer size, but their range is below the range of threshold values of delay and jitters for surgery. For example, the threshold values of delay and jitters are 250 ms and 20 ms respectively, and our proposed algorithm provides 250 ms delay and 0.60 ms jitters. In addition, from experimental results it is clear that if any one parameter from the node buffer size and reroute varies disproportionately to each other, the performance of the proposed s-RCA will be affected. After experimental analysis it is found that our proposed algorithm performs better than the window-based rate control algorithm (w-RCA) optimal smoothing algorithm with a window size of 600 frames, playback delay of 20 s, and node buffer size of 16 MB, optimized with better QoS during the transmission system. The experimental results are demonstrated in Table 1 and Figure 6.
The s-RCA reduces the waiting time in the buffer according to the number of emergency packets received. If the buffer size increases, then PMR and loss of packets decrease, while delay increases for both algorithms. The performance of the s-RCA is better than the w-RCA and rerouting for normal traffic, because using a larger buffer size and increasing node buffer size shows a dramatic reduction in delay and rerouting for s-RCA compared to w-RCA. The delay of s-RCA meets the requirements of medical applications such as tele-surgery and tele-consultation, with threshold values of delay and jitters for real-time video medical applications of 250 ms and 20 ms respectively; our proposed s-RCA provides delay values of 250 ms and 0.60 ms respectively for the two cases sending directly, including the buffer time. Figure 7 and Figure 8 reveal the loss packet ratio, and delay of different algorithms versus buffer size. Figure 7 compares the packet loss of w-RCA and rerouting packet compared at different buffer sizes, and it is observed that the packet loss of s-RCA is more reduced with increased buffer size than the w-RCA and rerouting. w-RCA and rerouting data packets results in larger delays, while s-RCA has less delay.

9. Conclusions

In this paper, we have proposed a new Smart Control Ration Control algorithm (s-RCA) to create a smart path in the network between source and destination. This path can be used to accelerate the receipt of emergency packets during medical surgery. It solves solving problems of network congestion, delay time, and throughput, and minimizes load on the required path and evacuation time. The emergency evaluation problem is thus converted to a traditional network flow problem. The purpose here is to create a high-priority path using an IoT smart algorithm to classify traffic as being of emergency status. A reliable algorithm (i.e., an event-aware back-pressure scheduling scheme with a multi-level priority approach) solves the emergency problem and enables regular packets to deliver data via real-time live streaming, from source to destination, within the specified timeline. We also use the node buffer to retain the emergency packets in case of receiving a huge number of packets in a short time. In addition, the buffer helps avoid losing any normal packets that might be received erroneously from other nodes. These normal packets will be rerouted directly to adjacent nodes not on the selected path. Assigning prioritization to packets facilitates congestion problem control throughout the network. Our simulation results indicate that our scheme exhibits considerable improvements compared to existing approaches in terms of network congestion, throughput, delay time, loss ratio, and network overheads, as well as in terms of many other discussed factors.

Author Contributions

The authors confirm contribution to the paper as follows: study conception and design: A.S.A.-A. and H.Y.; data collection: A.S.A.-A.; analysis and interpretation of results: R.S.A., H.Y., A.S.A.-A.; draft manuscript preparation. All authors reviewed the results and approved the final version of the manuscript.

Funding

This research was supported and funded by the Research Sector of the Arab Open University (Kuwait Branch) under Decision Number 20054.

Data Availability Statement

The data presented in this study are available on request from the corresponding author.

Conflicts of Interest

The authors declare that they have no conflict of interest.

References

  1. Elkhodr, M.; Alsinglawi, B.; Alshehri, M. A Privacy Risk Assessment for the Internet of Things in Healthcare. In Applications of Intelligent Technologies in Healthcare; Springer: Cham, Switzerland, 2019; pp. 47–54. [Google Scholar]
  2. Dhumane, A.; Prasad, R.; Prasad, J. Routing issues in internet of things: A survey. In Proceedings of the International MultiConference of Engineers and Computer Scientists, Hong Kong, China, 16–18 March 2016; Volume 1, pp. 16–18. [Google Scholar]
  3. Rathee, G.; Sharma, A.; Saini, H.; Kumar, R.; Iqbal, R. A hybrid framework for multimedia data processing in IoT-healthcare using blockchain technology. Multimed. Tools Appl. 2019, 79, 9711–9733. [Google Scholar] [CrossRef]
  4. Mick, T.; Tourani, R.; Misra, S. LASeR: Lightweight authentication and secured routing for NDN IoT in smart cities. IEEE Internet Things J. 2017, 5, 755–764. [Google Scholar] [CrossRef]
  5. Zhao, L.; Wang, J.; Liu, J.; Kato, N. Routing for crowd management in smart cities: A deep reinforcement learning perspective. IEEE Commun. Mag. 2019, 57, 88–93. [Google Scholar] [CrossRef]
  6. François, J.; Cholez, T.; Engel, T. CCN traffic optimization for IoT. In Proceedings of the 2013 Fourth International Conference on the Network of the Future (NoF), Pohang, Korea, 23–25 October 2013; pp. 1–5. [Google Scholar]
  7. Park, S.; Crespi, N.; Park, H.; Kim, S.H. IoT routing architecture with autonomous systems of things. In Proceedings of the 2014 IEEE World Forum on Internet of Things (WF-IoT), Seoul, Korea, 6–8 March 2014; pp. 442–445. [Google Scholar]
  8. Elappila, M.; Chinara, S.; Parhi, D.R. Survivable path routing in WSN for IoT applications. Pervasive Mob. Comput. 2018, 43, 49–63. [Google Scholar] [CrossRef]
  9. Le, Q.; Ngo-Quynh, T.; Magedanz, T. Rpl-based multipath routing protocols for internet of things on wireless sensor networks. In Proceedings of the 2014 International Conference on Advanced Technologies for Communications (ATC 2014), Hanoi, Vietnam, 15–17 October 2014; pp. 424–429. [Google Scholar]
  10. lalitha SuryaKumari, P. Healthcare Paradigms in the Internet of Things Ecosystem; Academic Press: Cambridge, MA, USA, 2017; pp. 223–250. [Google Scholar]
  11. Alameri, I. MANETS and internet of things: The development of a data routing algorithm. Eng. Technol. Appl. Sci. Res. 2018, 8, 2604–2608. [Google Scholar] [CrossRef]
  12. Airehrour, D.; Gutierrez, J. An analysis of secure MANET routing features to maintain confidentiality and integrity in IoT routing. In Proceedings of the International Conference on Information Resources Management (CONF-IRM), Ottawa, ON, Canada, 18–20 May 2015. [Google Scholar]
  13. Giusto, D.; Iera, A.; Morabito, G.; Atzori, L. The Internet of Things: 20th Tyrrhenian Workshop on Digital Communications; Springer Science & Business Media: New York, NY, USA, 2010. [Google Scholar]
  14. Al-Qarni, B.H.; Almogren, A.; Hassan, M.M. An efficient networking protocol for internet of things to handle multimedia big data. Multimed. Tools Appl. 2018, 78, 30039–30056. [Google Scholar] [CrossRef]
  15. Jabbar, W.A.; Saad, W.K.; Ismail, M. MEQSA-OLSRv2: A Multicriteria-Based Hybrid Multipath Protocol for Energy-Efficient and QoS-Aware Data Routing in MANET-WSN Convergence Scenarios of IoT. IEEE Access 2018, 6, 76546–76572. [Google Scholar] [CrossRef]
  16. Conti, M.; Kaliyar, P.; Rabbani, M.M.; Ranise, S. Attestation-enabled Secure and Scalable Routing protocol for IoT Networks. Ad Hoc Netw. 2019, 98, 102054. [Google Scholar] [CrossRef]
  17. Vadivel, R.; Ramkumar, J. QoS-Enabled Improved Cuckoo Search-Inspired Protocol (ICSIP) for IoT-Based Healthcare Applications. In Incorporating the Internet of Things in Healthcare Applications and Wearable Devices; IGI Global: Hershey, PA, USA, 2020; pp. 109–121. [Google Scholar]
  18. Shreyas, J.; Singh, H.; Tiwari, S.; Srinidhi, N.; Kumar, S.D. CAFOR: Congestion avoidance using fuzzy logic to find an optimal routing path in 6LoWPAN networks. J. Reliab. Intell. Environ. 2021, 1–16. [Google Scholar] [CrossRef]
  19. Mohammadi, R.; Javidan, R. EFSUTE: A novel efficient and survivable traffic engineering for software defined networks. J. Reliab. Intell. Environ. 2021, 1–14. [Google Scholar] [CrossRef]
  20. AlZubi, A.A.; Al-Maitah, M.; Alarifi, A. A best-fit routing algorithm for non-redundant communication in large-scale IoT based network. Comput. Netw. 2019, 152, 106–113. [Google Scholar] [CrossRef]
  21. Chattopadhyay, A.K.; Nag, A.; Ghosh, D.; Chanda, K. A Secure Framework for IoT-Based Healthcare System. In Proceedings of International Ethical Hacking Conference 2018, Kolkata, India, 6–7 April 2018; Springer: Singapore, 2019; pp. 383–393. [Google Scholar]
  22. Coronato, A.; Cuzzocrea, A. An innovative risk assessment methodology for medical information systems. IEEE Trans. Knowl. Data Eng. 2020. [Google Scholar] [CrossRef]
  23. Al Rawajbeh, M. Performance evaluation of a computer network in a cloud computing environment. ICIC Int. 2019, 13, 719–727. [Google Scholar]
  24. Alharthi, S.; Johnson, P.; Alharthi, M. IoT architecture and routing for MV and LV smart grid. In Proceedings of the 2017 Saudi Arabia Smart Grid (SASG), Jeddah, Saudi Arabia, 12–14 December 2017; pp. 1–6. [Google Scholar]
  25. Paul, M.A.V.; Sagar, T.A.; Venkatesan, S.; Gupta, A.K. Impact of Mobility in IoT Devices for Healthcare. In Digital Business; Springer: Cham, Switzerland, 2019; pp. 243–261. [Google Scholar]
  26. Al-Turjman, F.; Zahmatkesh, H.; Shahroze, R. An overview of security and privacy in smart cities’ IoT communications. Trans. Emerg. Telecommun. Technol. 2019, e3677. [Google Scholar] [CrossRef]
  27. Al Zamil, M.G.H.; Samarah, S.M.J.; Rawashdeh, M.; Hossain, M.A. An ODT-based abstraction for mining closed sequential temporal patterns in IoT-cloud smart homes. Cluster Comput. 2017, 20, 1815–1829. [Google Scholar] [CrossRef]
Figure 1. Smart Internet of Things (IoT) network environment.
Figure 1. Smart Internet of Things (IoT) network environment.
Jsan 10 00030 g001
Figure 2. IoT architecture [10].
Figure 2. IoT architecture [10].
Jsan 10 00030 g002
Figure 3. Modern IoT networks [27].
Figure 3. Modern IoT networks [27].
Jsan 10 00030 g003
Figure 4. Flowchart of the proposed algorithm.
Figure 4. Flowchart of the proposed algorithm.
Jsan 10 00030 g004
Figure 5. Sending receiving emergency packets.
Figure 5. Sending receiving emergency packets.
Jsan 10 00030 g005
Figure 6. Packet live streaming vs. buffer size.
Figure 6. Packet live streaming vs. buffer size.
Jsan 10 00030 g006
Figure 7. Packets ratio vs. delay.
Figure 7. Packets ratio vs. delay.
Jsan 10 00030 g007
Figure 8. Ratio of received packets.
Figure 8. Ratio of received packets.
Jsan 10 00030 g008
Table 1. Experimental parameters for medical instruction transmission.
Table 1. Experimental parameters for medical instruction transmission.
ParameterValueValueParameter
Total Video Frames (F)1440Video frame total time (T1)30 min
Video frame rate (r(t))3 sVideo frame length ( L ) f 100 B
Video frame arrival time (t)5 sInter-arrival time δ 1 ms
Buffer Size (Buffer)64 KB, 512 KBInitial buffer size0
2 MB, 4 MB
Publisher’s Note: MDPI stays neutral with regard to jurisdictional claims in published maps and institutional affiliations.

Share and Cite

MDPI and ACS Style

Abujassar, R.S.; Yaseen, H.; Al-Adwan, A.S. A Highly Effective Route for Real-Time Traffic Using an IoT Smart Algorithm for Tele-Surgery Using 5G Networks. J. Sens. Actuator Netw. 2021, 10, 30. https://doi.org/10.3390/jsan10020030

AMA Style

Abujassar RS, Yaseen H, Al-Adwan AS. A Highly Effective Route for Real-Time Traffic Using an IoT Smart Algorithm for Tele-Surgery Using 5G Networks. Journal of Sensor and Actuator Networks. 2021; 10(2):30. https://doi.org/10.3390/jsan10020030

Chicago/Turabian Style

Abujassar, Radwan S., Husam Yaseen, and Ahmad Samed Al-Adwan. 2021. "A Highly Effective Route for Real-Time Traffic Using an IoT Smart Algorithm for Tele-Surgery Using 5G Networks" Journal of Sensor and Actuator Networks 10, no. 2: 30. https://doi.org/10.3390/jsan10020030

APA Style

Abujassar, R. S., Yaseen, H., & Al-Adwan, A. S. (2021). A Highly Effective Route for Real-Time Traffic Using an IoT Smart Algorithm for Tele-Surgery Using 5G Networks. Journal of Sensor and Actuator Networks, 10(2), 30. https://doi.org/10.3390/jsan10020030

Note that from the first issue of 2016, this journal uses article numbers instead of page numbers. See further details here.

Article Metrics

Back to TopTop