MicroRNA156 (miR156) Negatively Impacts Mg-Protoporphyrin IX (Mg-Proto IX) Biosynthesis and Its Plastid-Nucleus Retrograde Signaling in Apple
Abstract
1. Introduction
2. Results
2.1. Re-Examination of Age-Related H2O2 Accumulation and Photosynthetic Activity
2.2. Re-Examination of Changes in GSH Levels and the GSH/GSSG Ratio
2.3. Changes in Chloroplast NADP+/NADPH Ratio
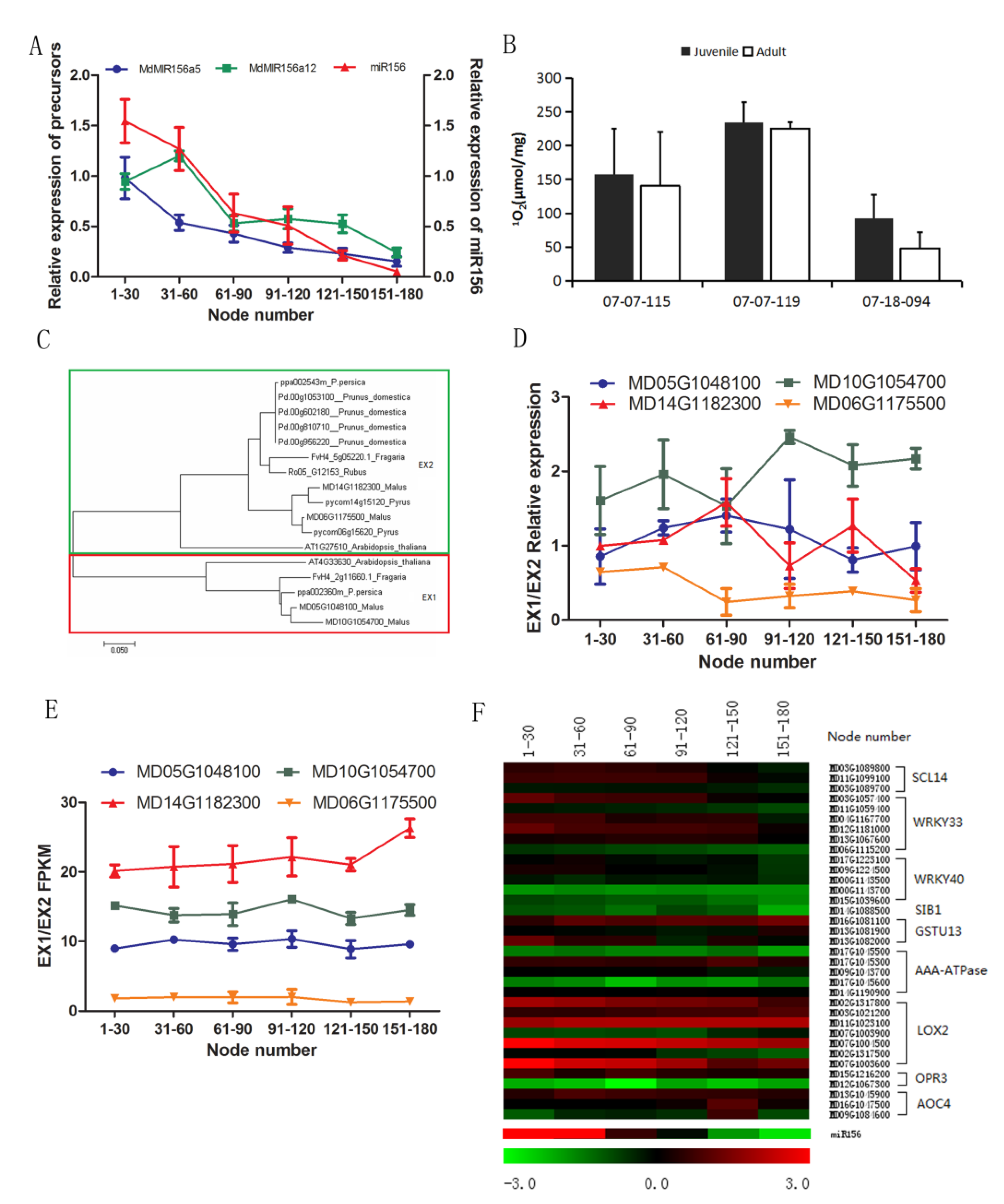
2.4. Changes in 1O2 Production and 1O2 Related PNRS Gene Expression
2.5. Changes in Expression of PNRS Targeted Genes Generated by Photosynthetic Redox State, Secondary Metabolites, and Plastid Transcriptional Factor
2.6. Changes in Tetrapyrroles and Related PNRS Gene Expression
2.7. Validation of the Relationship between Tetrapyrroles and miR156 Expression or GSH Content
3. Discussion
3.1. The Accumulation of Chloroplastic H2O2 in the Adult Phase is Due to Decreased Scavenging Capacity rather than Higher Photosynthetic Activity
3.2. The PNRS Acts Concomitantly or Downstream of miR156 During Ontogenesis
3.3. GSH Acts as a General Master Signaling Molecule to Fine Tune Redox Homeostasis and Subsequently the miR156 Expression
4. Materials and Methods
4.1. Plant Materials
4.2. Chemical Treatments and Sampling
4.3. Photosynthetic Rate and Chlorophyll Fluorescence Assay
4.4. Quantification of H2O2
4.5. Quantification of GSH and GSSG Content and the GSH/GSSG Ratio
4.6. Quantification of 1O2
4.7. Quantification of NADP+ and NADPH Contents and Their Ratio
4.8. Quantification of the Mg-Proto IX Concentration
4.9. Determination of Heme Concentration
4.10. Analysis of the Relative Expression of miR156 and Gene Family Members
4.11. Statistical Analysis
4.12. Phylogenetic Analysis
5. Conclusions
Supplementary Materials
Author Contributions
Funding
Conflicts of Interest
Abbreviations
| PNRS | plastid-nucleus retrograde signaling |
| H2O2 | hydrogen peroxide |
| GSH | glutathione |
| GSSG | glutathione disulfide |
| ALA | 5-aminolevulinic |
| ROS | reactive oxygen species |
| PCD | programmed cell death |
| NADP+ | oxidized nicotinamide adenine dinucleotide phosphate |
| NADPH | nicotinamide adenine dinucleotide phosphate |
| NTRC/2-Cys Prx | NADPH-thioredoxin reductase C/2-Cys peroxiredoxin |
| 1O2 | singlet oxygen |
| NPR | net photosynthetic rate |
| PS II | photosystem II |
| β-CC | β-cyclocitral |
| heme | Fe-protoporphyrin IX |
| Mg-Proto IX | Mg-protoporphyrin IX |
| PAP | 3′-phosphoadenosine 5′-phosphate |
| MEcPP | methylerythritol cyclodiphosphate |
| GGT | glutamyl transpeptidase |
References
- Hackett, W.P. Juvenility, maturation and rejuvenation in woody plants. Hortic. Rev. 1985, 7, 109–156. [Google Scholar]
- Vlasveld, C.; O’Leary, B.; Udovicic, F.; Burd, M. Leaf heteroblasty in eucalypts: Biogeographic evidence of ecological function. Aust. J. Bot. 2018, 66, 191–201. [Google Scholar] [CrossRef]
- Telfer, A.; Bollman, K.M.; Poethig, R.S. Phase change and the regulation of trichome distribution in Arabidopsis thaliana. Development 1997, 124, 645–654. [Google Scholar] [PubMed]
- Zhang, X.Z.; Zhao, Y.B.; Li, C.M. Potential polyphenol markers of phase change in apple (Malus domestica). J. Plant Physiol. 2007, 164, 574–580. [Google Scholar] [CrossRef] [PubMed]
- Wu, G.; Poethig, R.S. Temporal regulation of shoot development in Arabidopsis thaliana by miR156 and its target SPL3. Development 2006, 133, 3539–3547. [Google Scholar] [CrossRef] [PubMed]
- Cao, D.; Li, Y.; Wang, J.L.; Nan, H.Y.; Wang, Y.N.; Lu, S.J.; Jiang, Q.; Li, X.M.; Shi, D.N.; Fang, C.G. miR156b overexpression delays flowering time in soybean. Plant Mol. Biol. 2015, 89, 353–363. [Google Scholar] [CrossRef] [PubMed]
- Wang, J.W. Regulation of flowering time by the miR156-mediated age pathway. J. Exp. Bot. 2014, 65, 4723–4730. [Google Scholar] [CrossRef]
- Wu, G.; Park, M.Y.; Conway, S.R. The sequential action of miR156 and miR172 regulates developmental timing in Arabidopsis. Cell 2009, 138, 750–759. [Google Scholar] [CrossRef]
- Wang, J.W.; Czech, B.; Weigel, D. miR156-regulated SPL transcription factors define an endogenous flowering pathway in Arabidopsis thaliana. Cell 2009, 138, 738–749. [Google Scholar] [CrossRef]
- Yang, L.; Xu, M.; Koo, Y. Sugar promotes vegetative phase change in Arabidopsis thaliana by repressing the expression of MIR156A and MIR156C. eLife 2013, 2, pe00260. [Google Scholar] [CrossRef]
- Jia, X.L.; Chen, Y.K.; Xu, X.Z.; Shen, F.; Zheng, Q.B.; Du, Z.; Wang, Y.; Wu, T.; Xu, X.F.; Han, Z.H.; et al. miR156 switches on vegetative phase change under the regulation of redox signals in apple seedlings. Sci. Rep. 2017, 7, 14223–14237. [Google Scholar] [CrossRef] [PubMed]
- Yu, S.; Cao, L.; Zhou, C.M. Sugar is an endogenous cue for juvenile-to-adult phase transition in plants. eLife 2013, 2, e00269. [Google Scholar] [CrossRef] [PubMed]
- Evans, M.M.; Poethig, R.S. Gibberellins promote vegetative phase change and reproductive maturity in maize. Plant Physiol. 1995, 108, 475–487. [Google Scholar] [CrossRef] [PubMed]
- Xu, M.L.; Hu, T.Q.; Smith, M.R.; Poethig, R.S. Epigenetic regulation of vegetative phase change in Arabidopsis. Plant Cell 2016, 28, 28–41. [Google Scholar] [CrossRef]
- Considine, M.J.; Foyer, C.H. Redox regulation of plant development. Antioxid. Redox Signal. 2014, 21, 1305–1326. [Google Scholar] [CrossRef]
- Bienert, G.P.; Chaumont, F. Aquaporin-facilitated transmembrane diffusion of hydrogen peroxide. Biochim. Et Biophys. Acta 2014, 1840, 1596–1604. [Google Scholar] [CrossRef]
- Sies, H. Hydrogen peroxide as a central redox signaling molecule in physiological oxidative stress: Oxidative eustress. Redox Biol. 2017, 11, 613–619. [Google Scholar] [CrossRef]
- Du, Z.; Jia, X.L.; Wang, Y.; Wu, T.; Han, Z.H.; Zhang, X.Z. Redox homeostasis and reactive oxygen species scavengers shift during ontogenetic phase changes in apple. Plant Sci. 2015, 236, 283–294. [Google Scholar] [CrossRef]
- Dietz, K.J.; Turkan, I.; Krieger, K.A. Redox and reactive oxygen species-dependent signaling into and out of the photosynthesizing chloroplast. Plant Physiol. 2016, 171, 1541–1550. [Google Scholar] [CrossRef]
- Janku, M.; Luhova, L.; Petrivalsky, M. On the origin and fate of reactive oxygen species in plant cell compartments. Antioxidants 2019, 8, 105. [Google Scholar] [CrossRef]
- Gao, Y.; Yang, F.Q.; Cao, X.; Li, C.M.; Wang, Y.; Zhao, Y.B.; Zeng, G.J.; Chen, D.M.; Han, Z.H.; Zhang, X.Z. Differences in gene expression and regulation during ontogenetic phase change in apple seedlings. Plant Mol. Biol. Report. 2013, 32, 357–371. [Google Scholar] [CrossRef]
- Chen, Y.K.; Zheng, Q.B.; Jia, X.L.; Chen, K.Q.; Wang, Y.; Wu, T.; Xu, X.F.; Han, Z.H.; Zhang, Z.H.; Zhang, X.Z. MdGGT1 impacts apple miR156 precursor transcription via ontogenetic changes in subcellular glutathione homeostasis. Front. Plant Sci. 2019, 7, 14223–14236. [Google Scholar]
- Tatjana, K.; Dario, L. Retrograde signaling: Organelles go networking. Biochim. Et Biophys. Acta 2016, 1857, 1313–1325. [Google Scholar]
- Perez-Ruiz, J.M.; Spinola, M.C.; Kirchsteiger, K.; Moreno, J.; Sahrawy, M.; Cejudo, F.J. Rice NTRC is a high-efficiency redox system for chloroplast protection against oxidative damage. Plant Cell 2006, 18, 2356–2368. [Google Scholar] [CrossRef]
- Dogra, V.; Duan, J.; Lee, K.P.; Lv, S.; Liu, R.; Kim, C. FtsH2-dependent proteolysis of EXECUTER1 is essential in mediating singlet oxygen triggered retrograde signaling in Arabidopsis thaliana. Front. Plant Sci. 2017, 8, 1145. [Google Scholar] [CrossRef]
- Ramel, F.; Birtic, S.; Ginies, C.; Soubigou-Taconnat, L.; Triantaphylides, C.; Havaux, M. Carotenoid oxidation products are stress signals that mediate gene responses to singlet oxygen in plants. Proc. Natl. Acad. Sci. USA 2012, 109, 5535–5540. [Google Scholar] [CrossRef]
- Chan, K.X.; Phua, S.Y.; Crisp, P.; McQuinn, R.; Pogson, B.J. Learning the languages of the chloroplast: Retrograde signaling and beyond. Annu. Rev. Plant Biol. 2016, 67, 25–53. [Google Scholar] [CrossRef]
- D’Alessandro, S.; Ksas, B.; Havaux, M. Decoding beta -cyclocitral-mediated retrograde signaling reveals the role of a detoxification response in plant tolerance to photooxidative stress. Plant Cell 2018, 30, 2495–2511. [Google Scholar] [CrossRef]
- Shumbe, L.; D’Alessandro, S.; Shao, N.; Chevalier, A.; Ksas, B.; Bock, R.; Havaux, M. METHYLENE BLUE SENSITIVITY 1 (MBS1) is required for acclimation of Arabidopsis to singlet oxygen and acts downstream of β-cyclocitral. Plant Cell Environ. 2017, 40, 216–226. [Google Scholar] [CrossRef]
- Koussevitzky, S.; Nott, A.; Mockler, T.C.; Hong, F.; Sachetto-Martins, G.; Surpin, M.; Lim, J.; Mittler, R.; Chory, J. Signals from chloroplasts converge to regulate nuclear gene expression. Science 2007, 316, 715–719. [Google Scholar] [CrossRef]
- Page, M.T.; Kacprzak, S.M.; Mochizuki, N.; Okamoto, H.; Smith, A.G.; Terry, M.J. Seedlings lacking the PTM protein do not show a genomes uncoupled (gun) mutant phenotype. Plant Physiol. 2017, 174, 21–26. [Google Scholar] [CrossRef] [PubMed]
- Fang, X.F.; Zhao, Z.G.; Zhang, S.; Li, Y.X.; Gu, H.Q.; Li, Y.; Zhao, Q.; Qi, Y.J. Chloroplast-to-nucleus signaling regulates microRNA biogenesis in Arabidopsis. Dev. Cell 2019, 48, 1–12. [Google Scholar] [CrossRef] [PubMed]
- Benn, G.; Bjornson, M.; Ke, H.; De Souza, A.; Balmond, E.I.; Shaw, J.T.; Dehesh, K. Plastidial metabolite MEcPP induces a transcriptionally centered stress-response hub via the transcription factor CAMTA3. Proc. Natl. Acad. Sci. USA 2016, 113, 8855–8860. [Google Scholar] [CrossRef] [PubMed]
- Foyer, C.H.; Karpinska, B.; Krupinska, K. The functions of WHIRLY1 and REDOX-RESPONSIVE TRANSCRIPTION FACTOR 1 in cross tolerance responses in plants: A hypothesis. Philos. Trans. R. Soc. B 2014, 369, 20130226. [Google Scholar] [CrossRef] [PubMed]
- Tanaka, R.; Tanaka, A. Tetrapyrrole biosynthesis in higher plants. Annu. Rev. Plant Biol. 2007, 58, 321–334. [Google Scholar] [CrossRef] [PubMed]
- Ankele, E.; Kindgren, P.; Pesquet, E.; Strand, A. In vivo visualization of Mg-ProtoporphyrinIX, a coordinator of photosynthetic gene expression in the nucleus and the chloroplast. Plant Cell 2007, 19, 1964–1979. [Google Scholar] [CrossRef]
- Strand, A.; Asami, T.; Alonso, J.; Ecker, J.R.; Chory, J. Chloroplast to nucleus communication triggered by accumulation of Mg-protoporphyrin IX. Nature 2003, 421, 79–83. [Google Scholar] [CrossRef]
- Maruta, T.; Miyazaki, N.; Nosaka, R.; Tanaka, H.; Padilla-Chacon, D.; Otori, K.; Kimura, A.; Tanabe, N.; Yoshimura, K.; Tamoi, M.; et al. A gain-of-function mutation of plastidic invertase alters nuclear gene expression with sucrose treatment partially via GENOMES UNCOUPLED1-mediated signaling. New Phytol. 2015, 206, 1013–1023. [Google Scholar] [CrossRef]
- Noren, L.; Kindgren, P.; Stachula, P.; Ruhl, M.; Eriksson, M.E.; Hurry, V.; Strand, A. Circadian and plastid signaling pathways are integrated to ensure correct expression of the CBF and COR genes during photoperiodic growth. Plant Physiol. 2016, 171, 1392–1406. [Google Scholar]
- Crawford, T.; Lehotai, N.; Strand, A. The role of retrograde signals during plant stress responses. J. Exp. Bot. 2018, 69, 2783–2795. [Google Scholar] [CrossRef]
- Larkin, R.M. Tetrapyrrole signaling in plants. Front. Plant Sci. 2016, 7, 1586. [Google Scholar] [CrossRef] [PubMed]
- Mochizuki, N.; Brusslan, J.A.; Larkin, R.; Nagatani, A.; Chory, J. Arabidopsis genomes uncoupled 5 (GUN5) mutant reveals the involvement of Mg-chelatase H subunit in plastid-to-nucleus signal transduction. Proc. Natl. Acad. Sci. USA 2001, 98, 2053–2058. [Google Scholar] [CrossRef] [PubMed]
- Shang, Y.; Yan, L.; Liu, Z.Q.; Cao, Z.; Mei, C.; Xin, Q.; Wu, F.Q.; Wang, X.F.; Du, S.Y.; Jiang, T.; et al. The Mg-chelatase H subunit of Arabidopsis antagonizes a group of WRKY transcription repressors to relieve ABA-responsive genes of inhibition. Plant Cell 2010, 22, 1909–1935. [Google Scholar] [CrossRef] [PubMed]
- Woodson, J.D.; Perez-Ruiz, J.M.; Chory, J. Heme synthesis by plastid ferrochelatase I regulates nuclear gene expression in plants. Curr. Biol. 2011, 21, 897–903. [Google Scholar] [CrossRef] [PubMed]
- Zhang, J.; Pierick, A.T.; Van Rossum, H.M.; Seifar, R.M.; Ras, C.; Daran, J.M.; Heijnen, J.J.; Wahl, S.A. Determination of the cytosolic NADPH/NADP ratio in Saccharomyces cerevisiae using shikimate dehydrogenase as sensor reaction. Sci. Rep. 2015, 5, 12846. [Google Scholar] [CrossRef] [PubMed]
- Yamamoto, T.; Furuhashi, M.; Sugaya, T.; Oikawa, T.; Matsumoto, M.; Funahashi, Y.; Matsukawa, Y.; Gotoh, M.; Miura, T. Transcriptome and metabolome analyses in exogenous FABP4- and FABP5-treated adipose-derived stem cells. PLoS ONE 2016, 11, e0167825. [Google Scholar] [CrossRef]
- Zhang, S.; Apel, K.; Kim, C. Singlet oxygen-mediated and EXECUTER dependent signaling and acclimation of Arabidopsis thaliana exposed to light stress. Philos. Trans. R. Soc. B 2014, 369, 20130227. [Google Scholar] [CrossRef]
- Estavillo, G.M.; Crisp, P.A.; Pornsiriwong, W. Evidence for a SAL1–PAP chloroplast retrograde pathway that functions in drought and high light signaling in Arabidopsis. Plant Cell 2011, 23, 3992–4012. [Google Scholar] [CrossRef]
- Wang, J.; Xia, H.; Zhao, S.Z.; Hou, L.; Zhao, C.Z.; Ma, C.L.; Wang, X.J.; Li, P.C. A role of GUNs-Involved retrograde signaling in regulating acetyl-CoA carboxylase 2 in Arabidopsis. Biochem. Biophys. Res. Commun. 2018, 505, 712–719. [Google Scholar] [CrossRef]
- Wang, C.Q.; Sarmast, M.K.; Jiang, J.; Dehesh, K. The transcriptional regulator BBX19 promotes hypocotyl growth by facilitating COP1- mediated EARLY FLOWERING3 degradation in Arabidopsis. Plant Cell 2015, 27, 1128–1139. [Google Scholar] [CrossRef]
- Ren, Y.; Li, Y.; Jiang, Y.; Wu, B.; Miao, Y. Phosphorylation of WHIRLY1 by CIPK14 shifts its localization and dual functions in Arabidopsis. Mol. Plant 2017, 10, 749–763. [Google Scholar] [CrossRef] [PubMed]
- Czarnecki, O.; Gläßer, C.; Chen, J.G.; Mayer, K.F.X.; Grimm, B. Evidence for a contribution of ALA synthesis to plastid-to-nucleus signaling. Front. Plant Sci. 2012, 3, 236. [Google Scholar] [CrossRef] [PubMed]
- Pospísil, P. Production of reactive oxygen species by photosystem II as a response to light and temperature stress. Front. Plant Sci. 2016, 7, 1950. [Google Scholar] [CrossRef] [PubMed]
- Strable, J.; Borsuk, L.; Nettleton, D.; Schnable, P.S.; Irish, E.E. Microarray analysis of vegetative phase change in maize. Plant J. 2008, 56, 1045–1057. [Google Scholar] [CrossRef] [PubMed]
- Cao, X.; Gao, Y.; Wang, Y.; Li, C.M.; Zhao, Y.B.; Han, Z.H.; Zhang, X.Z. Differential expression and modification of proteins during ontogenesis in Malus domestica. Proteomics 2011, 11, 4688–4701. [Google Scholar] [CrossRef] [PubMed]
- Feng, S.; Xu, Y.; Guo, C.; Zheng, J.; Zhou, B.; Zhang, Y.; Ding, Y.; Zhang, L.; Zhu, Z.; Wang, H.; et al. Modulation of miR156 to identify traits associated with vegetative phase change in tobacco (Nicotiana tabacum). J. Exp. Bot. 2016, 67, 1493–1504. [Google Scholar] [CrossRef]
- Hoflacher, H.; Bauer, H. Light acclimation in leaves of the juvenile and adult life phases of ivy (Hedera helix). Physiol. Plant. 1982, 56, 177–182. [Google Scholar] [CrossRef]
- Mayta, M.L.; Hajirezaei, M.R.; Carrillo, N.; Lodeyro, A.F. Leaf senescence: The chloroplast connection comes of age. Plants 2019, 8, 495. [Google Scholar] [CrossRef]
- Polle, A. Dissecting the superoxide dismutase-ascorbate-glutathione-pathway in chloroplasts by metabolic modeling. Computer simulations as a step towards flux analysis. Plant Physiol. 2001, 126, 445–462. [Google Scholar] [CrossRef]
- Lee, J.; He, K.; Stolc, V.; Lee, H.; Figueroa, P. Analysis of transcription factor HY5 genomic binding sites revealed its hierarchical role in light regulation of development. Plant Cell 2007, 19, 731–749. [Google Scholar] [CrossRef]
- Noctor, G.; Mhamdi, A.; Chaouch, S.; Han, Y.; Neukermans, J.; Márquez-García, B.; Queval, G.; Foyer, C. Glutathione in plants: An integrated overview. Plant Cell Environ. 2012, 35, 454–484. [Google Scholar] [CrossRef] [PubMed]
- Schnaubelt, D. Low glutathione regulates gene expression and the redox potentials of the nucleus and cytosol in Arabidopsis thaliana. Plant Cell Environ. 2015, 38, 266–279. [Google Scholar] [CrossRef] [PubMed]
- Han, Y.; Chaouch, S.; Mhamdi, A.; Queval, G.; Zechmann, B.; Noctor, G. Functional analysis of Arabidopsis mutants points to novel roles for glutathione in coupling H2O2 to activation of salicylic acid accumulation and signaling. Antioxid. Redox Signal. 2013, 18, 2106–2121. [Google Scholar] [CrossRef] [PubMed]
- Han, Y.; Mhamdi, A.; Chaouch, S.; Noctor, G. Regulation of basal and oxidative stress-triggered jasmonic acid-related gene expression by glutathione. Plant Cell Environ. 2013, 36, 1135–1146. [Google Scholar] [CrossRef]
- Bjornson, M.; Gerd, U.B.; Xiao, Y.M.; Amancio, S.; Wang, J.Z.; Dina, Z.; Ilias, T.; Alain, T.; Katayoon, D. Integrated omics analyses of retrograde signaling mutant delineate interrelated stress-response strata. Plant J. 2017, 91, 70–84. [Google Scholar] [CrossRef]
- Datta, R.; Kumar, D.; Sultana, A.; Hazra, S.; Bhattacharyya, D.; Chattopadhyay, S. Glutathione regulates 1-aminocyclopropane-1-carboxylate synthase transcription via WRKY33 and 1-aminocyclopropane-1-carboxylate oxidase by modulating messenger RNA stability to induce ethylene synthesis during stress. Plant Physiol. 2015, 169, 2963–2981. [Google Scholar]
- Dai, H.Y.; Li, W.R.; Han, G.; Yang, Y.; Ma, Y.; Li, H.; Zhang, Z.H. Development of a seedling clone with high regeneration capacity and susceptibility to Agrobacterium in apple. Sci. Hortic. 2013, 164, 202–208. [Google Scholar] [CrossRef]
- Zhang, Z.W.; Wu, Z.L.; Feng, L.Y.; Dong, L.H.; Song, A.J.; Yuan, M.; Chen, Y.E.; Zeng, J.; Chen, G.D.; Yuan, S. Mg-protoporphyrin IX signals enhance plant’s tolerance to cold stress. Front. Plant Sci. 2016, 7, 1545. [Google Scholar] [CrossRef]
- Huang, G.; Li, T.; Li, X.; Tan, D.; Jiang, Z.; Wei, Y.; Li, J.; Wang, A. Comparative transcriptome analysis of climacteric fruit of Chinese pear (Pyrus ussuriensis) reveals new insights into fruit ripening. PLoS ONE 2014, 9, e107562. [Google Scholar] [CrossRef]
- Kumar, S.; Stecher, G.; Tamura, K. MEGA7: Molecular evolutionary genetics analysis Version 7.0 for bigger datasets. Mol. Biol. Evol. 2016, 33, 1870–1874. [Google Scholar] [CrossRef]









© 2020 by the authors. Licensee MDPI, Basel, Switzerland. This article is an open access article distributed under the terms and conditions of the Creative Commons Attribution (CC BY) license (http://creativecommons.org/licenses/by/4.0/).
Share and Cite
Zheng, Q.; Chen, Y.; Jia, X.; Wang, Y.; Wu, T.; Xu, X.; Han, Z.; Zhang, Z.; Zhang, X. MicroRNA156 (miR156) Negatively Impacts Mg-Protoporphyrin IX (Mg-Proto IX) Biosynthesis and Its Plastid-Nucleus Retrograde Signaling in Apple. Plants 2020, 9, 653. https://doi.org/10.3390/plants9050653
Zheng Q, Chen Y, Jia X, Wang Y, Wu T, Xu X, Han Z, Zhang Z, Zhang X. MicroRNA156 (miR156) Negatively Impacts Mg-Protoporphyrin IX (Mg-Proto IX) Biosynthesis and Its Plastid-Nucleus Retrograde Signaling in Apple. Plants. 2020; 9(5):653. https://doi.org/10.3390/plants9050653
Chicago/Turabian StyleZheng, Qingbo, Yakun Chen, Xiaolin Jia, Yi Wang, Ting Wu, Xuefeng Xu, Zhenhai Han, Zhihong Zhang, and Xinzhong Zhang. 2020. "MicroRNA156 (miR156) Negatively Impacts Mg-Protoporphyrin IX (Mg-Proto IX) Biosynthesis and Its Plastid-Nucleus Retrograde Signaling in Apple" Plants 9, no. 5: 653. https://doi.org/10.3390/plants9050653
APA StyleZheng, Q., Chen, Y., Jia, X., Wang, Y., Wu, T., Xu, X., Han, Z., Zhang, Z., & Zhang, X. (2020). MicroRNA156 (miR156) Negatively Impacts Mg-Protoporphyrin IX (Mg-Proto IX) Biosynthesis and Its Plastid-Nucleus Retrograde Signaling in Apple. Plants, 9(5), 653. https://doi.org/10.3390/plants9050653
