Genome-Wide Identification and Expression Analysis of Polygalacturonase Gene Family in Kiwifruit (Actinidia chinensis) during Fruit Softening
Abstract
1. Introduction
2. Results
2.1. Genome-Wide Identification of Polygalacturonase (PG) Family Members in Kiwifruit
2.2. Phylogenetic Analysis of PG Family Members in Kiwifruit
2.3. Genome Distribution, Gene Structure and Conserved Motif Analysis of PG Family Members in Kiwifruit
2.4. Fruit Firmness, SSC, Pectin Content and PG Enzyme Activity Changes During Kiwifruit Softening
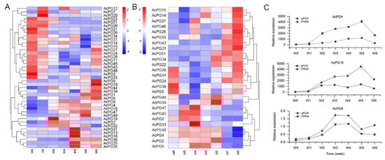
2.5. Expression and Correlation Analysis of PG Family Members During Kiwifruit Softening
3. Discussion
4. Materials and Methods
4.1. Plant Materials
4.2. Genome-Wide Identification of PG Family Members in Kiwifruit
4.3. Multiple Sequence Alignment, Phylogenetic Analysis, Genomic Structure and Motif Analysis
4.4. Firmness, SSC, Pectin Content and Pectin Degrading Enzyme Activities Measurement
4.5. Transcriptome Sequencing and qPCR Assay
5. Conclusions
Supplementary Materials
Author Contributions
Funding
Acknowledgments
Conflicts of Interest
References
- Hadfield, K.A.; Bennett, A.B. Polygalacturonases: Many genes in search of a function. Plant Physiol. 1998, 117, 337–343. [Google Scholar] [CrossRef] [PubMed]
- Sénéchal, F.; Wattier, C.; Rustérucci, C.; Pelloux, J. Homogalacturonan-modifying enzymes: Structure, expression, and roles in plants. J. Exp. Biol. 2014, 65, 5125–5160. [Google Scholar] [CrossRef] [PubMed]
- Babu, Y.; Bayer, M. Plant polygalacturonases involved in cell elongation and separation-the same but different? Plants (Basel) 2014, 3, 613–623. [Google Scholar] [CrossRef] [PubMed]
- Uluisik, S.; Chapman, N.H.; Smith, R.; Poole, M.; Adams, G.; Gillis, R.B.; Besong, T.M.D.; Sheldon, J.; Stiegelmeyer, S.; Perez, L.; et al. Genetic improvement of tomato by targeted control of fruit softening. Nat. Biotechnol. 2016, 34, 950–952. [Google Scholar] [CrossRef]
- Barry, C.S. Factors influencing the ripening and quality of fleshy fruits. In Annual Plant Reviews Online; Roberts, J.A., Ed.; John Wiley & Sons, Ltd.: Hoboken, NJ, USA, 2018; Volume 38, pp. 296–325. [Google Scholar]
- Burdon, J.N. Kiwifruit biology: The commercial implications of fruit maturation. Hortic. Rev. 2018, 46, 385. [Google Scholar]
- Richardson, A.C.; Boldingh, H.L.; McAtee, P.A.; Gunaseelan, K.; Luo, Z.; Atkinson, R.G.; David, K.M.; Burdon, J.N.; Schaffer, R.J. Fruit development of the diploid kiwifruit, Actinidia chinensis’ Hort16A’. BMC Plant Biol. 2011, 11, 182. [Google Scholar] [CrossRef]
- Schroder, R.; Atkinson, R.G. Kiwifruit cell walls: Towards an understanding of softening? New Zeal. J. For. Sci. 2006, 36, 112. [Google Scholar]
- Atkinson, R.G.; Schröder, R. Genetics of fruit softening. In The Kiwifruit Genome; Testolin, R., Huang, H.-W., Ferguson, A.R., Eds.; Springer International Publishing: Cham, UK, 2016; pp. 205–217. [Google Scholar]
- Wegrzyn, T.F.; MacRae, E.A. Pectinesterase, polygalacturonase, and β-galactosidase during softening of ethylene-treated kiwifruit. HortScience 1992, 27, 900–902. [Google Scholar] [CrossRef]
- Bonghi, C.; Pagni, S.; Vidrih, R.; Ramina, A.; Tonutti, P. Cell wall hydrolases and amylase in kiwifruit softening. Postharvest Biol. Tec. 1996, 9, 19–29. [Google Scholar] [CrossRef]
- Tavarini, S.; Degl’Innocenti, E.; Remorini, D.; Massai, R.; Guidi, L. Polygalacturonase and β-galactosidase activities in hayward kiwifruit as affected by light exposure, maturity stage and storage time. Sci. Hortic. 2009, 120, 342–347. [Google Scholar] [CrossRef]
- Sheehy, R.E.; Kramer, M.; Hiatt, W.R. Reduction of polygalacturonase activity in tomato fruit by antisense rna. Proc. Natl. Acad. Sci. USA 1988, 85, 8805–8809. [Google Scholar] [CrossRef] [PubMed]
- Brummell, D.A.; Dal Cin, V.; Crisosto, C.H.; Labavitch, J.M. Cell wall metabolism during maturation, ripening and senescence of peach fruit. J. Exp. Biol. 2004, 55, 2029–2039. [Google Scholar] [CrossRef] [PubMed]
- Atkinson, R.G.; Sutherland, P.W.; Johnston, S.L.; Gunaseelan, K.; Hallett, I.C.; Mitra, D.; Brummell, D.A.; Schröder, R.; Johnston, J.W.; Schaffer, R.J. Down-regulation of polygalacturonase1 alters firmness, tensile strength and water loss in apple (Malus x domestica) fruit. BMC Plant Biol. 2012, 12, 129. [Google Scholar] [CrossRef] [PubMed]
- Villarreal, N.M.; Rosli, H.G.; Martinez, G.A.; Civello, P.M. Polygalacturonase activity and expression of related genes during ripening of strawberry cultivars with contrasting fruit firmness. Postharvest Biol. Tec. 2008, 47, 141–150. [Google Scholar] [CrossRef]
- Atkinson, R.G.; Gardner, R.C. A polygalacturonase gene from kiwifruit (Actinidia deliciosa). Plant Physiol. 1993, 103, 669–670. [Google Scholar] [CrossRef] [PubMed]
- Mworia, E.G.; Yoshikawa, T.; Salikon, N.; Oda, C.; Asiche, W.O.; Yokotani, N.; Abe, D.; Ushijima, K.; Nakano, R.; Kubo, Y. Low-temperature-modulated fruit ripening is independent of ethylene in ‘sanuki gold’ kiwifruit. J. Exp. Biol. 2012, 63, 963–971. [Google Scholar] [CrossRef]
- Wang, Z.Y.; MacRae, E.A.; Wright, M.A.; Bolitho, K.M.; Ross, G.S.; Atkinson, R.G. Polygalacturonase gene expression in kiwifruit: Relationship to fruit softening and ethylene production. Plant Mol. Biol. 2000, 42, 317–328. [Google Scholar] [CrossRef]
- Mitalo, O.W.; Tokiwa, S.; Kondo, Y.; Otsuki, T.; Galis, I.; Suezawa, K.; Kataoka, I.; Doan, A.T.; Nakano, R.; Ushijima, K. Low temperature storage stimulates fruit softening and sugar accumulation without ethylene and aroma volatile production in kiwifruit. Front. Plant Sci. 2019, 10, 888. [Google Scholar] [CrossRef]
- Asiche, W.O.; Mitalo, O.W.; Kasahara, Y.; Tosa, Y.; Mworia, E.G.; Owino, W.O.; Ushijima, K.; Nakano, R.; Yano, K.; Kubo, Y. Comparative transcriptome analysis reveals distinct ethylene–independent regulation of ripening in response to low temperature in kiwifruit. BMC Plant Biol. 2018, 18, 47. [Google Scholar] [CrossRef]
- Prakash, R.; Hallett, I.C.; Wong, S.F.; Johnston, S.L.; O’Donoghue, E.M.; McAtee, P.A.; Seal, A.G.; Atkinson, R.G.; Schröder, R. Cell separation in kiwifruit without development of a specialised detachment zone. BMC Plant Biol. 2017, 17, 86. [Google Scholar] [CrossRef]
- Kim, J.; Shiu, S.-H.; Thoma, S.; Li, W.-H.; Patterson, S.E. Patterns of expansion and expression divergence in the plant polygalacturonase gene family. Genome Biol. 2006, 7, R87. [Google Scholar] [CrossRef] [PubMed]
- Markovic, O.; Janecek, S. Pectin degrading glycoside hydrolases of family 28: Sequence-structural features, specificities and evolution. Protein Eng. 2001, 14, 615–631. [Google Scholar] [CrossRef]
- Gonzalezcarranza, Z.H.; Elliott, K.A.; Roberts, J.A. Expression of polygalacturonases and evidence to support their role during cell separation processes in Arabidopsis thaliana. J. Exp. Biol. 2007, 58, 3719–3730. [Google Scholar]
- Yang, Z.; Liu, H.; Wang, X.; Zeng, Q. Molecular evolution and expression divergence of the Populus polygalacturonase supergene family shed light on the evolution of increasingly complex organs in plants. New Phytol. 2013, 197, 1353–1365. [Google Scholar] [CrossRef]
- Chen, H.; Shao, H.; Fan, S.; Ma, J.; Zhang, D.; Han, M. Identification and phylogenetic analysis of the polygalacturonase gene family in apple. Hortic. Plant J. 2016, 2, 241–252. [Google Scholar] [CrossRef]
- Qian, M.; Zhang, Y.; Yan, X.; Han, M.; Li, J.; Li, F.; Li, F.; Zhang, D.; Zhao, C. Identification and expression analysis of polygalacturonase family members during peach fruit softening. Int. J. Mol. Sci. 2016, 17, 1933. [Google Scholar] [CrossRef]
- Pilkington, S.M.; Crowhurst, R.; Hilario, E.; Nardozza, S.; Fraser, L.; Peng, Y.; Gunaseelan, K.; Simpson, R.; Tahir, J.; Deroles, S.C.; et al. A manually annotated Actinidia chinensis var. chinensis (kiwifruit) genome highlights the challenges associated with draft genomes and gene prediction in plants. BMC Genom. 2018, 19, 257. [Google Scholar] [CrossRef]
- Yu, Y.; Liang, Y.; Lv, M.; Wu, J.; Lu, G.; Cao, J. Genome-wide identification and characterization of polygalacturonase genes in Cucumis sativus and Citrullus lanatus. Plant Physiol. Bioch. 2014, 74, 263–275. [Google Scholar] [CrossRef] [PubMed]
- Wang, F.; Sun, X.; Shi, X.; Zhai, H.; Tian, C.; Kong, F.; Liu, B.; Yuan, X. A global analysis of the polygalacturonase gene family in soybean (Glycine max). PLoS ONE 2016, 11, e0163012. [Google Scholar] [CrossRef] [PubMed]
- Brummell, D.A. Cell wall disassembly in ripening fruit. Funct. Plant Biol. 2006, 33, 103–119. [Google Scholar] [CrossRef]
- Zhang, A.; Wang, W.-Q.; Tong, Y.; Li, M.-J.; Grierson, D.; Ferguson, I.; Chen, K.-S.; Yin, X.-R. Transcriptome analysis identifies a zinc finger protein regulating starch degradation in kiwifruit. Plant Physiol. 2018, 178, 850–863. [Google Scholar] [CrossRef] [PubMed]
- Wang, D.; Yeats, T.H.; Uluisik, S.; Rose, J.K.C.; Seymour, G.B. Fruit softening: Revisiting the role of pectin. Trends Plant Sci. 2018, 23, 302–310. [Google Scholar] [CrossRef] [PubMed]
- Brummell, D.A.; Harpster, M.H. Cell wall metabolism in fruit softening and quality and its manipulation in transgenic plants. Plant Mol. Biol. 2001, 47, 311–339. [Google Scholar] [CrossRef] [PubMed]
- Wei, J.; Ma, F.; Shi, S.; Qi, X.; Zhu, X.; Yuan, J. Changes and postharvest regulation of activity and gene expression of enzymes related to cell wall degradation in ripening apple fruit. Postharvest Biol. Tec. 2010, 56, 147–154. [Google Scholar] [CrossRef]
- Salentijn, E.M.; Aharoni, A.; Schaart, J.G.; Boone, M.J.; Krens, F.A. Differential gene expression analysis of strawberry cultivars that differ in fruit-firmness. Physiol. Plantarum 2003, 118, 571–578. [Google Scholar] [CrossRef]
- Fabi, J.P.; Broetto, S.G.; Silva, S.L.G.L.D.; Zhong, S.; Lajolo, F.M.; Nascimento, J.R.O.D. Analysis of papaya cell wall-related genes during fruit ripening indicates a central role of polygalacturonases during pulp softening. PLoS ONE 2014, 9. [Google Scholar] [CrossRef]
- Peng, G.; Wu, J.; Lu, W.; Li, J. A polygalacturonase gene clustered into clade e involved in lychee fruitlet abscission. Sci. Hortic. 2013, 150, 244–250. [Google Scholar] [CrossRef]
- Torki, M.; Mandaron, P.; Mache, R.; Falconet, D. Characterization of a ubiquitous expressed gene family encoding polygalacturonase in Arabidopsis thaliana. Gene 2000, 242, 427–436. [Google Scholar] [CrossRef]
- Chenna, R.; Sugawara, H.; Koike, T.; Lopez, R.; Gibson, T.J.; Higgins, D.G.; Thompson, J.D. Multiple sequence alignment with the clustal series of programs. Nucleic Acids Res. 2003, 31, 3497–3500. [Google Scholar] [CrossRef]
- Nicholas, K.B. Genedoc: A Tool for Editing and Annoting Multiple Sequence Alignments. 1997. Available online: http://www.psc.edu/biomed/genedoc (accessed on 3 March 2020).
- Crooks, G.E.; Hon, G.; Chandonia, J.-M.; Brenner, S.E. Weblogo: A sequence logo generator. Genome Res. 2004, 14, 1188–1190. [Google Scholar] [CrossRef]
- Tamura, K.; Stecher, G.; Peterson, D.; Filipski, A.; Kumar, S. Mega6: Molecular evolutionary genetics analysis version 6.0. Mol. Biol. Evol. 2013, 30, 2725–2729. [Google Scholar] [CrossRef] [PubMed]
- Hu, B.; Jin, J.; Guo, A.-Y.; Zhang, H.; Luo, J.; Gao, G. Gsds 2.0: An upgraded gene feature visualization server. Bioinformatics (Oxford, England) 2015, 31, 1296–1297. [Google Scholar] [CrossRef] [PubMed]
- Bailey, T.L.; Boden, M.; Buske, F.A.; Frith, M.; Grant, C.E.; Clementi, L.; Ren, J.; Li, W.W.; Noble, W.S. Meme suite: Tools for motif discovery and searching. Nucleic Acids Res. 2009, 37, W202–W208. [Google Scholar] [CrossRef] [PubMed]
- Kim, D.; Langmead, B.; Salzberg, S.L. Hisat: A fast spliced aligner with low memory requirements. Nat. Methods 2015, 12, 357. [Google Scholar] [CrossRef] [PubMed]
- Anders, S.; Pyl, P.T.; Huber, W. Htseq—A python framework to work with high-throughput sequencing data. Bioinformatics 2015, 31, 166–169. [Google Scholar] [CrossRef]
- Schmittgen, T.D.; Livak, K.J. Analyzing real-time pcr data by the comparative c t method. Nat. Protoc. 2008, 3, 1101. [Google Scholar] [CrossRef]





| Gene Name | Gene Locus | Chromosome | Location | Length (aa) | MW(kDa) | pI | Domains | SG | Exons |
|---|---|---|---|---|---|---|---|---|---|
| AcPG1 | CEY00_Acc01961 | 2 | 6399144–6401490 | 390 | 41.84 | 9.13 | I, II, III, IV | C | 4 |
| AcPG2 | CEY00_Acc02429 | 2 | 13133935–13138730 | 499 | 53.13 | 5.35 | I, II, III, IV | A | 7 |
| AcPG3 | CEY00_Acc03125 | 3 | 5883379–5885855 | 396 | 41.85 | 8.83 | I, II, III, IV | C | 4 |
| AcPG4 | CEY00_Acc03126 | 3 | 5889856–5892955 | 396 | 41.70 | 5.95 | I, II, III, IV | C | 4 |
| AcPG5 | CEY00_Acc05726 | 5 | 12541736–12547383 | 407 | 45.04 | 7.22 | I, II, III, IV | F | 9 |
| AcPG6 | CEY00_Acc06176 | 6 | 1592–4821 | 462 | 49.88 | 5.17 | I, II, III, IV | B | 9 |
| AcPG7 | CEY00_Acc06629 | 6 | 5704363–5707803 | 443 | 48.47 | 7.49 | I, II, III, IV | A | 6 |
| AcPG8 | CEY00_Acc08039 | 7 | 9542953–9548541 | 485 | 52.13 | 5.79 | I, II, IV | E | 5 |
| AcPG9 | CEY00_Acc08167 | 7 | 16576567–16579592 | 482 | 52.00 | 5.43 | I, II, IV | B | 9 |
| AcPG10 | CEY00_Acc09155 | 8 | 15928767–15932695 | 473 | 51.52 | 5.74 | I, II, IV | E | 6 |
| AcPG11 | CEY00_Acc12552 | 11 | 12222609–12225987 | 342 | 36.60 | 6.77 | I, II, III, IV | F | 9 |
| AcPG12 | CEY00_Acc12561 | 11 | 12277850–12282681 | 451 | 48.74 | 7.78 | I, II, III, IV | B | 9 |
| AcPG13 | CEY00_Acc12562 | 11 | 12285317–12291285 | 449 | 49.15 | 8.92 | I, II, III, IV | B | 9 |
| AcPG14 | CEY00_Acc12941 | 12 | 401281–408240 | 499 | 55.94 | 8.44 | I, II, IV | E | 5 |
| AcPG15 | CEY00_Acc13137 | 12 | 3045053–3049259 | 472 | 52.31 | 6.20 | I, II | G | 3 |
| AcPG16 | CEY00_Acc13161 | 12 | 3406433–3411128 | 465 | 50.49 | 5.07 | I, II, III, IV | B | 9 |
| AcPG17 | CEY00_Acc13599 | 12 | 12593335–12595992 | 399 | 42.65 | 8.70 | I, II, III, IV | D | 4 |
| AcPG18 | CEY00_Acc13940 | 12 | 18014662–18017102 | 396 | 41.67 | 8.83 | I, II, III, IV | C | 4 |
| AcPG19 | CEY00_Acc14204 | 13 | 2561040–2565419 | 532 | 57.85 | 8.22 | I, II, III, IV | A | 7 |
| AcPG20 | CEY00_Acc14205 | 13 | 2574233–2578029 | 459 | 49.65 | 5.15 | I, II, III, IV | B | 9 |
| AcPG21 | CEY00_Acc15593 | 14 | 3403644–3409382 | 447 | 49.18 | 8.92 | I, II, IV | E | 5 |
| AcPG22 | CEY00_Acc15651 | 14 | 4025837–4029852 | 480 | 52.47 | 4.75 | I, II, IV | E | 6 |
| AcPG23 | CEY00_Acc16366 | 14 | 17787820–17792226 | 357 | 38.23 | 9.03 | I, II, III, IV | D | 6 |
| AcPG24 | CEY00_Acc16389 | 15 | 268316–273441 | 447 | 48.53 | 6.31 | I, II, IV | E | 6 |
| AcPG25 | CEY00_Acc17075 | 15 | 10144996–10152010 | 426 | 45.99 | 9.04 | I, II, III, IV | B | 9 |
| AcPG26 | CEY00_Acc17817 | 16 | 2768646–2771660 | 370 | 40.11 | 6.73 | I, II, III, IV | B | 8 |
| AcPG27 | CEY00_Acc17818 | 16 | 2774118–2780250 | 449 | 49.13 | 8.91 | I, II, III, IV | B | 9 |
| AcPG28 | CEY00_Acc17848 | 16 | 3051196–3054461 | 342 | 36.73 | 6.29 | I, II, III, IV | F | 9 |
| AcPG29 | CEY00_Acc19095 | 17 | 3704038–3708434 | 407 | 43.82 | 8.85 | I, II, III, IV | D | 4 |
| AcPG30 | CEY00_Acc19265 | 17 | 7674742–7677060 | 399 | 42.56 | 6.06 | I, II, III, IV | D | 4 |
| AcPG31 | CEY00_Acc19279 | 17 | 7994174–7996509 | 399 | 42.54 | 6.06 | I, II, III, IV | D | 4 |
| AcPG32 | CEY00_Acc19706 | 17 | 10320942–10322754 | 391 | 42.76 | 5.18 | I, II, III, IV | A | 6 |
| AcPG33 | CEY00_Acc19726 | 17 | 13702759–13706569 | 463 | 51.08 | 5.01 | I, II, IV | E | 6 |
| AcPG34 | CEY00_Acc20040 | 18 | 5124083–5129843 | 480 | 52.77 | 4.88 | I, II, IV | E | 6 |
| AcPG35 | CEY00_Acc20245 | 18 | 11600456–11604800 | 467 | 50.41 | 5.70 | I, II, IV | E | 4 |
| AcPG36 | CEY00_Acc21483 | 19 | 14524594–14527737 | 443 | 48.29 | 7.44 | I, II, III, IV | A | 6 |
| AcPG37 | CEY00_Acc22880 | 20 | 7747831–7753520 | 464 | 49.78 | 5.32 | I, II, IV | E | 7 |
| AcPG38 | CEY00_Acc22911 | 20 | 8264904–8267818 | 478 | 51.63 | 4.69 | I, II, III, IV | A | 6 |
| AcPG39 | CEY00_Acc23401 | 20 | 17590317–17598433 | 495 | 55.56 | 8.84 | I, II, IV | E | 5 |
| AcPG40 | CEY00_Acc24984 | 22 | 12041773–12043962 | 389 | 41.29 | 8.34 | I, II, III, IV | C | 4 |
| AcPG41 | CEY00_Acc24985 | 22 | 12053150–12055550 | 389 | 41.37 | 8.88 | I, II, III, IV | C | 4 |
| AcPG42 | CEY00_Acc24986 | 22 | 12063257–12065692 | 389 | 41.29 | 8.71 | I, II, III, IV | C | 4 |
| AcPG43 | CEY00_Acc25490 | 23 | 543417–548016 | 462 | 50.45 | 5.96 | I, II, IV | E | 6 |
| AcPG44 | CEY00_Acc22128 | 23 | 16932824–16938631 | 488 | 54.56 | 8.78 | I, II, IV | E | 5 |
| AcPG45 | CEY00_Acc26873 | 23 | 25969453–25974372 | 487 | 54.42 | 8.95 | I, II, IV | E | 5 |
| AcPG46 | CEY00_Acc31576 | 28 | 922828–928942 | 489 | 51.92 | 5.06 | I, II, III, IV | D | 7 |
| AcPG47 | CEY00_Acc32814 | 29 | 5177508–5182530 | 530 | 57.45 | 8.55 | I, II, III, IV | A | 7 |
| AcPG48 | CEY00_Acc33079 | 29 | 10363087–10368847 | 480 | 52.03 | 5.31 | I, II, IV | E | 7 |
| AcPG49 | CEY00_Acc33083 | 29 | 10413690–10417991 | 429 | 46.18 | 9.59 | I, II, III, IV | D | 5 |
| AcPG50 | CEY00_Acc33084 | 29 | 10418902–10421951 | 423 | 44.09 | 9.05 | I, II, III, IV | D | 5 |
| AcPG51 | CEY00_Acc33179 | 29 | 11728474–11731193 | 478 | 51.59 | 4.75 | I, II, III, IV | A | 6 |
© 2020 by the authors. Licensee MDPI, Basel, Switzerland. This article is an open access article distributed under the terms and conditions of the Creative Commons Attribution (CC BY) license (http://creativecommons.org/licenses/by/4.0/).
Share and Cite
Huang, W.; Chen, M.; Zhao, T.; Han, F.; Zhang, Q.; Liu, X.; Jiang, C.; Zhong, C. Genome-Wide Identification and Expression Analysis of Polygalacturonase Gene Family in Kiwifruit (Actinidia chinensis) during Fruit Softening. Plants 2020, 9, 327. https://doi.org/10.3390/plants9030327
Huang W, Chen M, Zhao T, Han F, Zhang Q, Liu X, Jiang C, Zhong C. Genome-Wide Identification and Expression Analysis of Polygalacturonase Gene Family in Kiwifruit (Actinidia chinensis) during Fruit Softening. Plants. 2020; 9(3):327. https://doi.org/10.3390/plants9030327
Chicago/Turabian StyleHuang, Wenjun, Meiyan Chen, Tingting Zhao, Fei Han, Qi Zhang, Xiaoli Liu, Changying Jiang, and Caihong Zhong. 2020. "Genome-Wide Identification and Expression Analysis of Polygalacturonase Gene Family in Kiwifruit (Actinidia chinensis) during Fruit Softening" Plants 9, no. 3: 327. https://doi.org/10.3390/plants9030327
APA StyleHuang, W., Chen, M., Zhao, T., Han, F., Zhang, Q., Liu, X., Jiang, C., & Zhong, C. (2020). Genome-Wide Identification and Expression Analysis of Polygalacturonase Gene Family in Kiwifruit (Actinidia chinensis) during Fruit Softening. Plants, 9(3), 327. https://doi.org/10.3390/plants9030327
