Pan-Genome Analysis of the Fructokinase Gene Family Reveals a Light-Regulated SiPhyC–SiFRK4 Module Controlling Carbon Partitioning in Foxtail Millet
Abstract
1. Introduction
2. Results
2.1. Pan-Genome Identification of the SiFRK Gene Family
2.2. Bioinformatic Characterization of the SiFRK Gene Family in Foxtail Millet
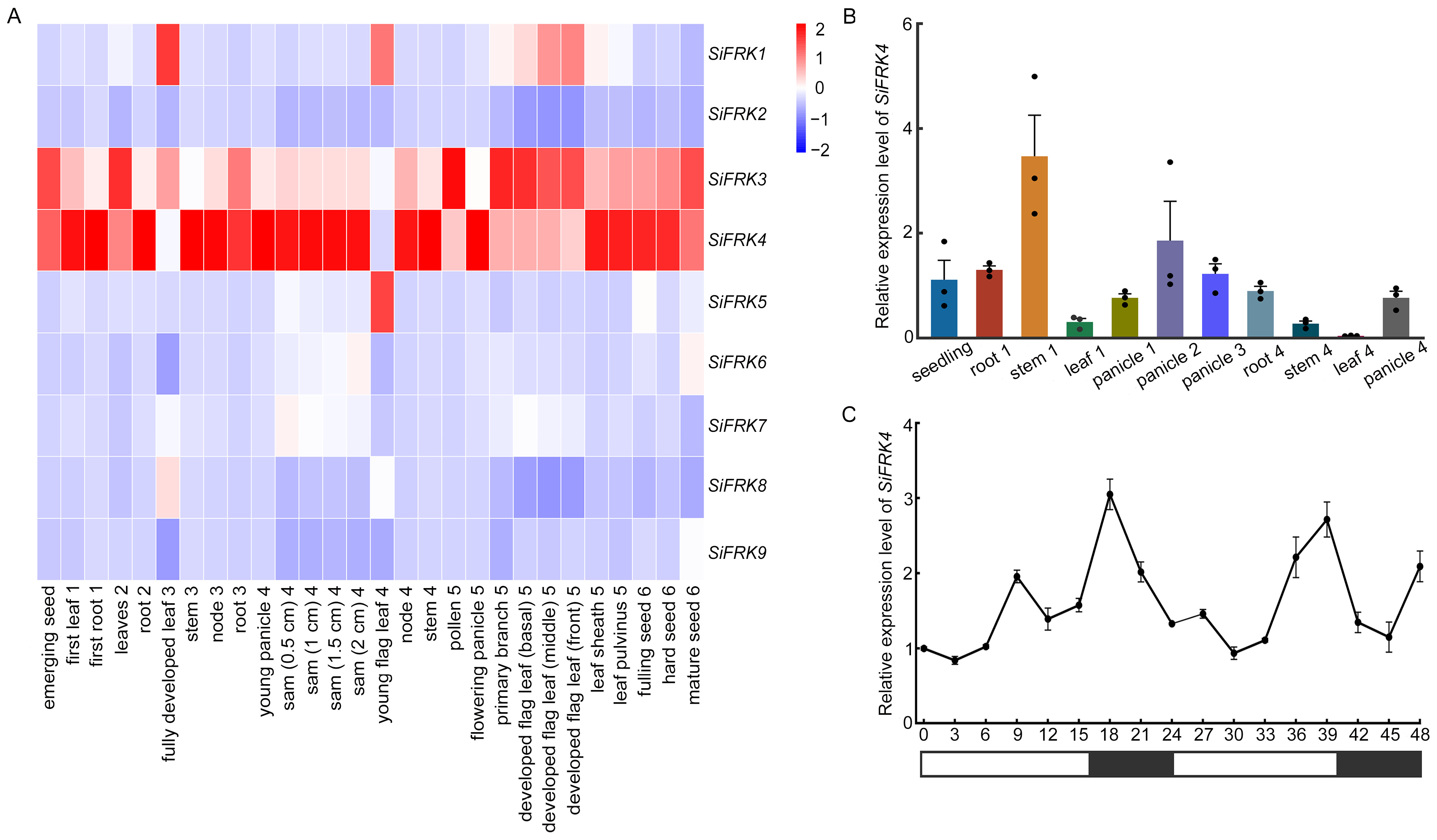
2.3. Expression Profiling of SiFRK Genes Reveals Stage- and Tissue-Specific Patterns
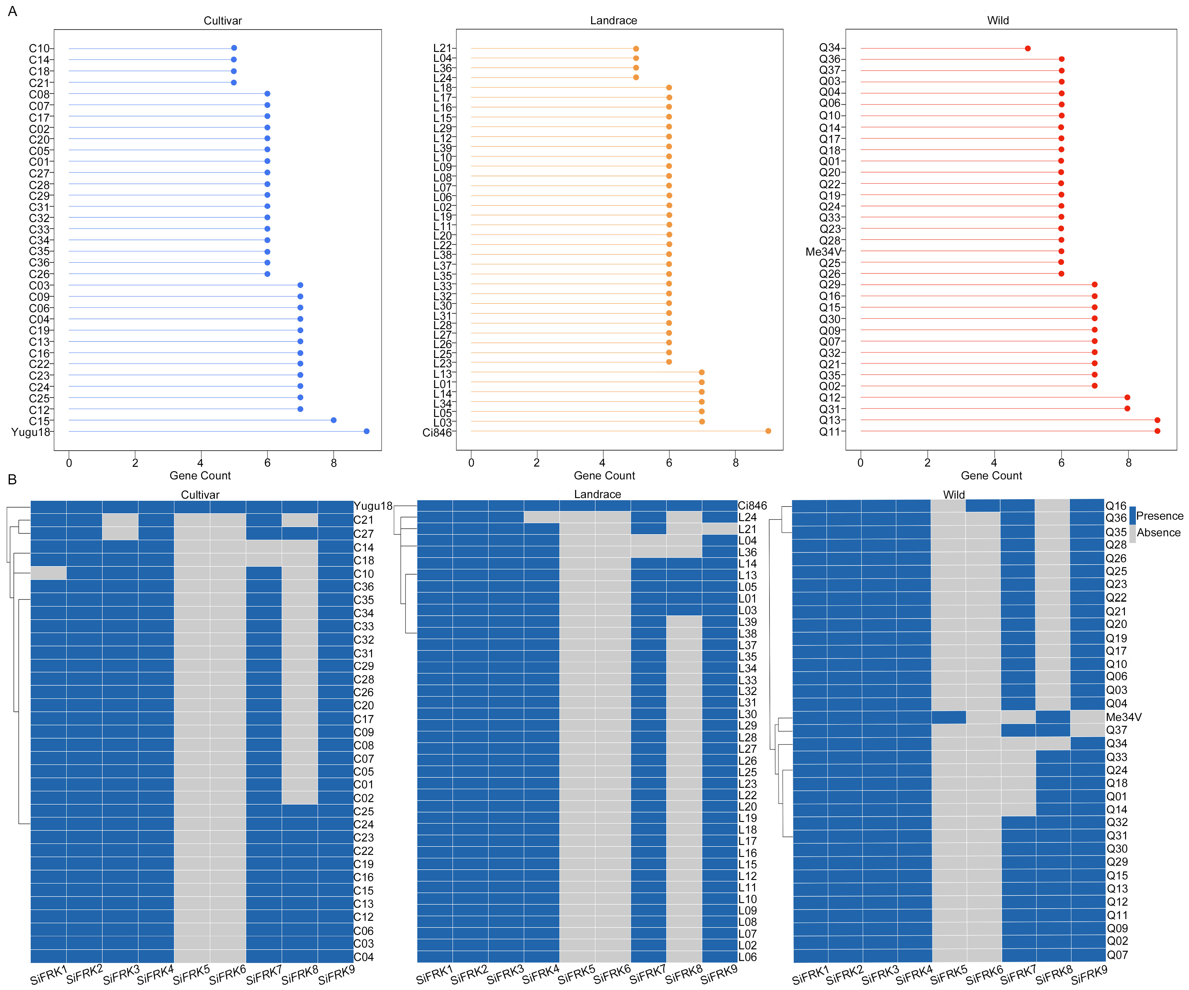
2.4. Natural Variations of the SiFRK Genes in Foxtail Millet
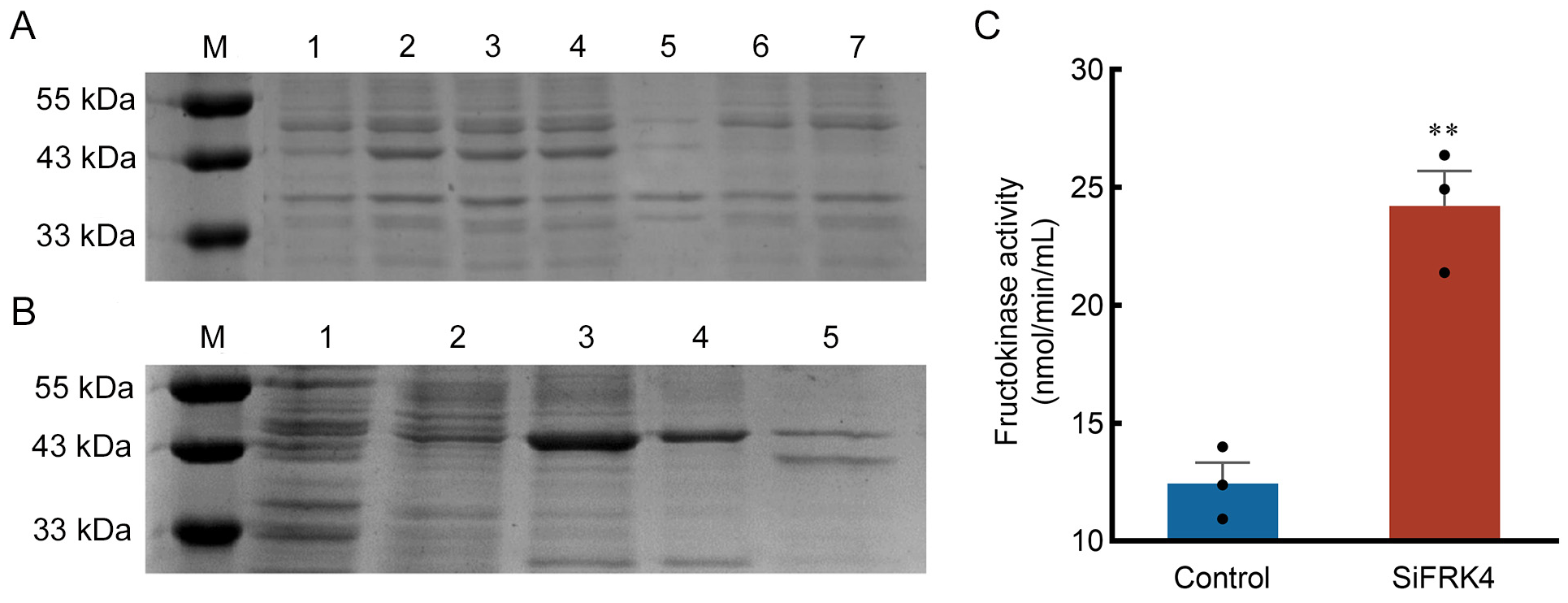
2.5. SiFRK4 Exhibits Fructokinase Activity In Vitro
2.6. SiFRK4 Interacts with SiPhyC
2.7. SiPhyC Regulates Central Carbon Metabolism
3. Discussion
4. Materials and Methods
4.1. Pan-Genome Identification and Sequence Analysis of the SiFRK Genes in Foxtail Millet
4.2. Expression Pattern Analysis
4.3. Prokaryotic Expression, Purification, and Enzymatic Activity Analysis of the Fructokinase SiFRK4
4.4. Protein–Protein Interaction Prediction
4.5. Yeast Two-Hybrid Assay
4.6. The Bimolecular Fluorescence Complementation Assay
4.7. Subcellular Co-Localization Analysis of SiFRK4 and SiPhyC via Transient Expression
4.8. Measurements of Starch and Soluble Sugar Content in Foxtail Millet Seedlings
5. Conclusions
Supplementary Materials
Author Contributions
Funding
Institutional Review Board Statement
Data Availability Statement
Conflicts of Interest
References
- Chen, Y.; Zhang, J. A review for gene evolution and functional study in plant fructokinase. Mol. Plant Breed. 2016, 14, 359–369. [Google Scholar]
- Ye, X.; Zhou, W. Research advances in plant fructokinases. Chin. Sci. Bull. 2021, 66, 2820–2831. [Google Scholar] [CrossRef]
- Riggs, J.W.; Cavales, P.C.; Chapiro, S.M.; Callis, J. Identification and biochemical characterization of the fructokinase gene family in Arabidopsis thaliana. BMC Plant Biol. 2017, 17, 83. [Google Scholar] [CrossRef]
- German, M.A.; Asher, I.; Petreikov, M.; Dai, N.; Schaffer, A.A.; Granot, D. Cloning, expression and characterization of LeFRK3, the fourth tomato (Lycopersicon esculentum Mill.) gene encoding fructokinase. Plant Sci. 2004, 166, 285–291. [Google Scholar] [CrossRef]
- Jiang, H.; Dian, W.; Liu, F.; Wu, P. Isolation and characterization of two fructokinase cDNA clones from rice. Phytochemistry 2003, 62, 47–52. [Google Scholar] [CrossRef] [PubMed]
- Yang, J.; Zhu, L.; Cui, W.; Zhang, C.; Li, D.; Ma, B.; Cheng, L.; Ruan, Y.L.; Ma, F.; Li, M. Increased activity of MdFRK2, a high-affinity fructokinase, leads to upregulation of sorbitol metabolism and downregulation of sucrose metabolism in apple leaves. Hortic. Res. 2018, 5, 71. [Google Scholar] [CrossRef]
- Su, J.; Zhang, C.; Zhu, L.; Yang, N.; Yang, J.; Ma, B.; Ma, F.; Li, M. MdFRK2-mediated sugar metabolism accelerates cellulose accumulation in apple and poplar. Biotechnol. Biofuels 2021, 14, 137. [Google Scholar] [CrossRef]
- Fan, L.; Zhang, W.; Xu, Z.; Li, S.; Liu, D.; Wang, L.; Zhou, X. A Comparative characterization and expression profiling analysis of Fructokinase and Fructokinase-like genes: Exploring their roles in cucumber development and chlorophyll biosynthesis. Int. J. Mol. Sci. 2022, 23, 14260. [Google Scholar] [CrossRef] [PubMed]
- Stein, O.; Avin-Wittenberg, T.; Krahnert, I.; Zemach, H.; Bogol, V.; Daron, O.; Aloni, R.; Fernie, A.R.; Granot, D. Arabidopsis fructokinases are important for seed oil accumulation and vascular development. Front. Plant Sci. 2016, 7, 2047. [Google Scholar]
- Zhang, Z.; Tan, J.; Chen, Y.; Sun, Z.; Yan, X.; Ouyang, J.; Li, S.; Wang, X. New fructokinase, OsFRK3, regulates starch accumulation and grain filling in rice. J. Agric. Food Chem. 2023, 71, 1056–1066. [Google Scholar] [CrossRef]
- Odanaka, S.; Bennett, A.B.; Kanayama, Y. Distinct physiological roles of fructokinase isozymes revealed by gene-specific suppression of Frk1 and Frk2 expression in tomato. Plant Physiol. 2002, 129, 1119–1126. [Google Scholar] [CrossRef] [PubMed]
- Stein, O.; Damari-Weissler, H.; Secchi, F.; Rachmilevitch, S.; German, M.A.; Yeselson, Y.; Amir, R.; Schaffer, A.; Holbrook, N.M.; Aloni, R.; et al. The tomato plastidic fructokinase SlFRK3 plays a role in xylem development. New Phytol. 2016, 209, 1484–1495. [Google Scholar] [CrossRef]
- Jin, S.; Kim, S.Y.; Ahn, J.H. TWIN SISTER OF FT (TSF) interacts with FRUCTOKINASE6 and inhibits its kinase activity in Arabidopsis. Front. Plant Sci. 2017, 8, 1807. [Google Scholar] [CrossRef]
- Guglielminetti, L.; Morita, A.; Yamaguchi, J.; Loreti, E.; Perata, P.; Alpi, A. Differential expression of two fructokinases in Oryza sativa seedlings grown under aerobic and anaerobic conditions. J. Plant Res. 2006, 119, 351–356. [Google Scholar] [CrossRef]
- Zörb, C.; Schmitt, S.; Mühling, K.H. Proteomic changes in maize roots after short-term adjustment to saline growth conditions. Proteomics 2010, 10, 4441–4449. [Google Scholar] [CrossRef]
- Su, J.; Jiao, T.; Liu, X.; Zhu, L.; Ma, B.; Ma, F.; Li, M. Calcyclin-binding protein-promoted degradation of MdFRUCTOKINASE2 regulates sugar homeostasis in apple. Plant Physiol. 2023, 191, 1052–1065. [Google Scholar] [CrossRef]
- Doust, A.N.; Mauro-Herrera, M.; Hodge, J.G.; Stromski, J. The C4 model grass setaria is a short day plant with secondary long day genetic regulation. Front. Plant Sci. 2017, 8, 1062. [Google Scholar] [CrossRef] [PubMed]
- Shan, M.; Duan, M.; Shen, H.; Wang, Y.; Zhang, Y.; Li, X.; Han, Y.; Yang, Z.; Zhao, K.; Wang, X. Identification and characterization of four novel xiaomi alleles to facilitate foxtail millet as a C4 model plant. Plant Growth Regul. 2024, 103, 625–634. [Google Scholar] [CrossRef]
- Yang, Z.; Zhang, H.; Li, X.; Shen, H.; Gao, J.; Hou, S.; Zhang, B.; Mayes, S.; Bennett, M.; Ma, J.; et al. A mini foxtail millet with an Arabidopsis-like life cycle as a C4 model system. Nat. Plants 2020, 6, 1167–1178. [Google Scholar] [CrossRef] [PubMed]
- Lai, D.; Yan, J.; He, A.; Xue, G.; Yang, H.; Feng, L.; Wei, X.; Li, L.; Xiang, D.; Ruan, J.; et al. Genome-wide identification, phylogenetic and expression pattern analysis of MADS-box family genes in foxtail millet (Setaria italica). Sci. Rep. 2022, 12, 4979. [Google Scholar] [CrossRef]
- Fan, Y.; Lai, D.; Yang, H.; Xue, G.; He, A.; Chen, L.; Feng, L.; Ruan, J.; Xiang, D.; Yan, J.; et al. Genome-wide identification and expression analysis of the bHLH transcription factor family and its response to abiotic stress in foxtail millet (Setaria italica L.). BMC Genom. 2021, 22, 778. [Google Scholar] [CrossRef]
- Chu, X.; Chen, D.Y.; Sun, M.; Zhang, J.; Zhang, M.; Wu, H.; Wang, H.; Dong, S.; Yuan, X.; Li, X.; et al. Genome-wide identification of the SiNHX gene family in foxtail millet (Setaria Italica) and functional characterization of SiNHX7 in Arabidopsis. Int. J. Mol. Sci. 2025, 26, 7139. [Google Scholar] [CrossRef]
- Zhao, Y.; Wang, T.; Wan, S.; Tong, Y.; Wei, Y.; Li, P.; Hu, N.; Liu, Y.; Chen, H.; Pan, X.; et al. Genome-wide identification and functional analysis of the SiCIN gene family in foxtail millet (Setaria italica L.). Gene 2024, 921, 148499. [Google Scholar] [CrossRef]
- He, L.; Yang, Y.; Wang, Y.; Zhang, Y.; Zhao, Y.; Tang, J.; Han, Y. The current situation and perspective of functional gene discovery in foxtail millet. J. Shanxi Agric. Univ. (Nat. Sci. Ed.) 2022, 42, 1–10. [Google Scholar]
- Dai, K.; Wang, X.; Liu, H.; Qiao, P.; Wang, J.; Shi, W.; Guo, J.; Diao, X. Efficient identification of QTL for agronomic traits in foxtail millet (Setaria italica) using RTM- and MLM-GWAS. Theor. Appl. Genet. 2024, 137, 18. [Google Scholar] [CrossRef] [PubMed]
- Jaiswal, V.; Bandyopadhyay, T.; Singh, R.K.; Gahlaut, V.; Muthamilarasan, M.; Prasad, M. Multi-environment GWAS identifies genomic regions underlying grain nutrient traits in foxtail millet (Setaria italica). Plant Cell Rep. 2023, 43, 6. [Google Scholar] [CrossRef]
- Liu, T.; He, J.; Dong, K.; Wang, X.; Zhang, L.; Ren, R.; Huang, S.; Sun, X.; Pan, W.; Wang, W.; et al. Genome-wide identification of quantitative trait loci for morpho-agronomic and yield-related traits in foxtail millet (Setaria italica) across multi-environments. Mol. Genet. Genom. 2022, 297, 873–888. [Google Scholar] [CrossRef] [PubMed]
- Jia, G.; Huang, X.; Zhi, H.; Zhao, Y.; Zhao, Q.; Li, W.; Chai, Y.; Yang, L.; Liu, K.; Lu, H.; et al. A haplotype map of genomic variations and genome-wide association studies of agronomic traits in foxtail millet (Setaria italica). Nat. Genet. 2013, 45, 957–961. [Google Scholar] [CrossRef] [PubMed]
- Yang, Y.; Li, Y.; Guo, Z.; Zhao, Y.; Zhou, X.; Han, Y.; Lin, X. Identification of DREB gene family in foxtail millet (Setaria italica) and analysis of its expression pattern in response to abiotic stress. Front. Plant Sci. 2025, 16, 1552120. [Google Scholar] [CrossRef]
- Dhaka, A.; Muthamilarasan, M.; Prasad, M. A comprehensive study on core enzymes involved in starch metabolism in the model nutricereal, foxtail millet (Setaria italica L.). J. Cereal Sci. 2021, 97, 103153. [Google Scholar] [CrossRef]
- Amoah, J.N.; Adu-Gyamfi, M.O. Effect of drought acclimation on sugar metabolism in millet. Protoplasma 2025, 262, 35–49. [Google Scholar] [CrossRef]
- Pan, J.; Li, Z.; Wang, Q.; Guan, Y.; Li, X.; Huangfu, Y.; Meng, F.; Li, J.; Dai, S.; Liu, W. Phosphoproteomic profiling reveals early salt-responsive mechanisms in two foxtail millet cultivars. Front. Plant Sci. 2021, 12, 712257. [Google Scholar] [CrossRef] [PubMed]
- Wang, J.; Sun, Z.; Wang, X.; Tang, Y.; Li, X.; Ren, C.; Ren, J.; Wang, X.; Jiang, C.; Zhong, C.; et al. Transcriptome-based analysis of key pathways relating to yield formation stage of foxtail millet under different drought stress conditions. Front. Plant Sci. 2022, 13, 1110910. [Google Scholar] [CrossRef]
- Zhao, X.; Ma, K.; Li, Z.; Li, W.; Zhang, X.; Liu, S.; Meng, R.; Lu, B.; Li, X.; Ren, J. Transcriptome analysis reveals brassinolide signaling pathway control of foxtail millet seedling starch and sucrose metabolism under freezing stress, with implications for growth and development. Int. J. Mol. Sci. 2023, 24, 11590. [Google Scholar] [CrossRef]
- Zhou, W.; Cao, X.; Li, H.; Cui, X.; Diao, X.; Qiao, Z. Genomic analysis of Hexokinase genes in foxtail millet (Setaria italica): Haplotypes and expression patterns under abiotic stresses. Int. J. Mol. Sci. 2025, 26, 1962. [Google Scholar] [CrossRef] [PubMed]
- Wang, H.; Jia, G.; Zhang, N.; Zhi, H.; Xing, L.; Zhang, H.; Sui, Y.; Tang, S.; Li, M.; Zhang, H.; et al. Domestication-associated PHYTOCHROME C is a flowering time repressor and a key factor determining Setaria as a short-day plant. New Phytol. 2022, 236, 1809–1823. [Google Scholar] [CrossRef]
- Shi, Q.; Xia, Y.; Xue, N.; Wang, Q.; Tao, Q.; Li, M.; Xu, D.; Wang, X.; Kong, F.; Zhang, H.; et al. Modulation of starch synthesis in Arabidopsis via phytochrome B-mediated light signal transduction. J. Integr. Plant Biol. 2024, 66, 973–985. [Google Scholar] [CrossRef]
- He, Q.; Wang, C.; He, Q.; Zhang, J.; Liang, H.; Lu, Z.; Xie, K.; Tang, S.; Zhou, Y.; Liu, B.; et al. A complete reference genome assembly for foxtail millet and Setaria-db, a comprehensive database for Setaria. Mol. Plant 2024, 17, 219–222. [Google Scholar] [CrossRef] [PubMed]
- Chen, C.; Wu, Y.; Li, J.; Wang, X.; Zeng, Z.; Xu, J.; Liu, Y.; Feng, J.; Chen, H.; He, Y.; et al. TBtools-II: A “one for all, all for one” bioinformatics platform for biological big-data mining. Mol. Plant 2023, 16, 1733–1742. [Google Scholar] [CrossRef]








| Gene Name | Gene ID | CDS Length (bp) | Protein Length (aa) | Molecular wt. (kDa) | PI | Gravy |
|---|---|---|---|---|---|---|
| SiFRK1 | Seita.4G101200 | 1170 | 389 | 41.11 | 5.87 | 0.050 |
| SiFRK2 | Seita.5G383200 | 1587 | 528 | 59.67 | 6.24 | −0.630 |
| SiFRK3 | Seita.5G411800 | 972 | 323 | 34.65 | 5.05 | 0.154 |
| SiFRK4 | Seita.6G090000 | 1005 | 334 | 35.40 | 5.34 | 0.092 |
| SiFRK5 | Seita.6G203900 | 1215 | 404 | 42.90 | 6.04 | 0.013 |
| SiFRK6 | Seita.6G254800 | 1092 | 363 | 38.54 | 5.03 | 0.062 |
| SiFRK7 | Seita.7G320600 | 1098 | 365 | 38.76 | 4.85 | 0.052 |
| SiFRK8 | Seita.9G173300 | 1746 | 581 | 64.90 | 7.56 | −0.544 |
| SiFRK9 | Seita.9G229500 | 1224 | 407 | 43.03 | 5.84 | 0.128 |
Disclaimer/Publisher’s Note: The statements, opinions and data contained in all publications are solely those of the individual author(s) and contributor(s) and not of MDPI and/or the editor(s). MDPI and/or the editor(s) disclaim responsibility for any injury to people or property resulting from any ideas, methods, instructions or products referred to in the content. |
© 2026 by the authors. Licensee MDPI, Basel, Switzerland. This article is an open access article distributed under the terms and conditions of the Creative Commons Attribution (CC BY) license.
Share and Cite
He, L.; Zhao, J.; Wang, G.; Yuan, L.; Wang, X.; Yang, Z. Pan-Genome Analysis of the Fructokinase Gene Family Reveals a Light-Regulated SiPhyC–SiFRK4 Module Controlling Carbon Partitioning in Foxtail Millet. Plants 2026, 15, 907. https://doi.org/10.3390/plants15060907
He L, Zhao J, Wang G, Yuan L, Wang X, Yang Z. Pan-Genome Analysis of the Fructokinase Gene Family Reveals a Light-Regulated SiPhyC–SiFRK4 Module Controlling Carbon Partitioning in Foxtail Millet. Plants. 2026; 15(6):907. https://doi.org/10.3390/plants15060907
Chicago/Turabian StyleHe, Lu, Juan Zhao, Guangxin Wang, Ling Yuan, Xingchun Wang, and Zhirong Yang. 2026. "Pan-Genome Analysis of the Fructokinase Gene Family Reveals a Light-Regulated SiPhyC–SiFRK4 Module Controlling Carbon Partitioning in Foxtail Millet" Plants 15, no. 6: 907. https://doi.org/10.3390/plants15060907
APA StyleHe, L., Zhao, J., Wang, G., Yuan, L., Wang, X., & Yang, Z. (2026). Pan-Genome Analysis of the Fructokinase Gene Family Reveals a Light-Regulated SiPhyC–SiFRK4 Module Controlling Carbon Partitioning in Foxtail Millet. Plants, 15(6), 907. https://doi.org/10.3390/plants15060907

