Genome-Wide Identification and Expression Analysis of the PEBP Gene Family in Cymbidium sinense Reveals CsFTL3 as a Floral Inhibitor
Abstract
1. Introduction
2. Materials and Methods
2.1. Plant Materials and Growth Conditions
2.2. Identification and Analysis of the PEBP Gene Family in C. sinense
2.3. Phylogenetic Analysis of CsPEBPs
2.4. Analysis of Gene Structure and Conserved Motifs
2.5. Cis-Element Identification and Protein-Interaction Prediction
2.6. Chromosomal Location and Collinearity Analysis
2.7. Gene Expression Analysis by qRT-PCR and RNA-Seq
2.8. Cloning, Sequence Alignment and Phylogenetic Tree Analysis
2.9. Subcellular Localization of CsFTL3 in C. sinense Protoplasts
2.10. Heterologous Overexpression of CsFTL3 in Arabidopsis
2.11. Virus-Induced Gene Silencing (VIGS)
2.12. Data Statistics and Analysis
3. Results
3.1. Identification and Analysis of the PEBP Gene Family in C. sinense
3.2. Evolutionary and Phylogenetic Analysis of PEBP Genes in Different Species
3.3. Gene Structure and Conserved Motifs of CsPEBPs
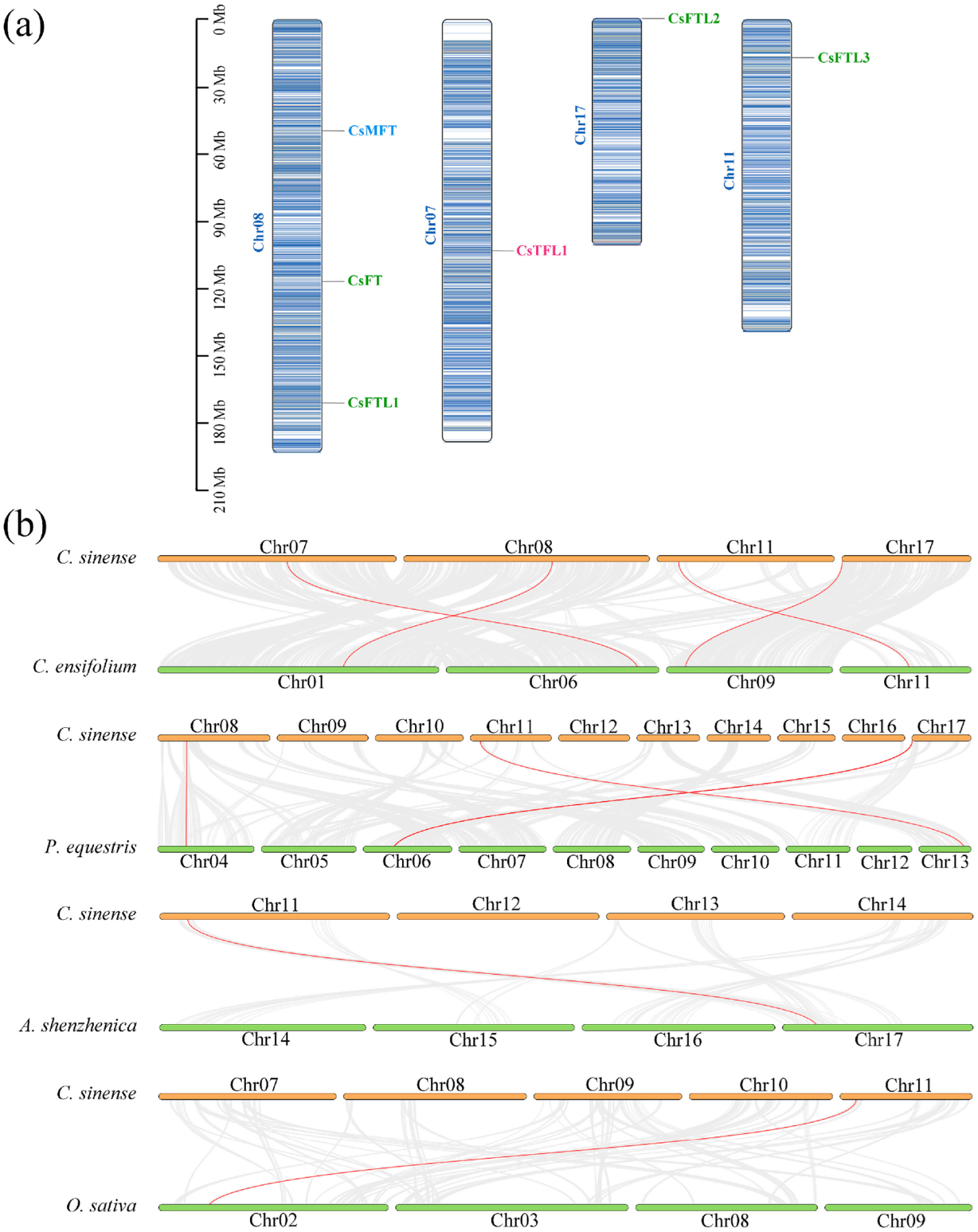
3.4. Chromosomal Location and Collinearity Analysis of CsPEBPs
3.5. Analysis of the Cis Element of CsPEBPs Promoter
3.6. Expression Patterns of CsPEBPs Validated by qRT-PCR
3.7. Cloning, Sequence Alignment and Phylogenetic Tree Analysis of CsFTL3
3.8. Subcellular Localization of CsFTL3 Protein in C. sinense Protoplasts
3.9. Overexpression of CsFTL3 in Arabidopsis Affected Flowering Time
3.10. Validation of CsFTL3 Function in C. sinense by VIGS
3.11. Protein–Protein Interaction (PPI) Network Analysis of CsFT and CsFTL3
3.12. Cloning of CsFTL3 Promoter and Identification of Its Upstream Potential TFs
3.13. Effects of Abiotic Stress on the Expression of CsFTL3
4. Discussion
5. Conclusions
Supplementary Materials
Author Contributions
Funding
Data Availability Statement
Conflicts of Interest
References
- Zhang, D.; Zhao, X.W.; Li, Y.Y.; Ke, S.J.; Yin, W.L.; Lan, S.; Liu, Z.J. Advances and prospects of orchid research and industrialization. Hortic. Res. 2022, 9, uhac220. [Google Scholar] [CrossRef]
- Yang, F.; Gao, J.; Li, J.; Wei, Y.; Xie, Q.; Jin, J.; Lu, C.; Zhu, W.; Wong, S.; Zhu, G. The China orchid industry: Past and future perspectives. Ornam. Plant Res. 2024, 4, e002. [Google Scholar] [CrossRef]
- Li, J.; Zhu, G.; Wang, Z. Chemical variation in essential oil of Cymbidium sinense flowers from six cultivars. J. Essent. Oil-Bear. Plants 2017, 20, 385–394. [Google Scholar] [CrossRef]
- Wang, J.; Gao, L.; He, H.; Tu, X.; Jiang, Y. Characteristic analysis of aroma components in interspecific hybrids of Cymbidium. Acta Hortic. Sin. 2025, 52, 897–907. [Google Scholar] [CrossRef]
- Balilashaki, K.; Martinez-Montero, M.E.; Vahedi, M.; Cardoso, J.C.; Silva Agurto, C.L.; Leiva-Mora, M.; Feizi, F.; Musharof Hossain, M. Medicinal use, flower trade, preservation and mass propagation techniques of Cymbidium orchids—An overview. Horticulturae 2023, 9, 690. [Google Scholar] [CrossRef]
- Darras, A. Overview of the dynamic role of specialty cut flowers in the international cut flower market. Horticulturae 2021, 7, 51. [Google Scholar] [CrossRef]
- Zhu, W.; Lu, M.; He, Q.; Zhu, G. A review: Orchid industry and scientific research achievements in China. In Proceedings of the IV International Orchid Symposium, Guangzhou, China, 16 December 2022; pp. 33–50. [Google Scholar]
- Wei, Y.; Jin, J.; Lin, Z.; Lu, C.; Gao, J.; Li, J.; Xie, Q.; Zhu, W.; Zhu, G.; Yang, F. Genome-wide identification, expression, and molecular characterization of the CONSTANS-like gene family in seven orchid species. Int. J. Mol. Sci. 2023, 24, 16825. [Google Scholar] [CrossRef]
- Hsu, H.; Chen, W.; Shen, Y.; Hsu, W.; Mao, W.; Yang, C. Multifunctional evolution of B and AGL6 MADS box genes in orchids. Nat. Commun. 2021, 12, 902. [Google Scholar] [CrossRef] [PubMed]
- Lin, Z.; Lu, C.; Wang, Y.; Wei, Y.; Gao, J.; Li, J.; Xie, Q.; Jin, J.; Sun, Y.; Zhu, W.; et al. A novel CsbZIP26-CsSEP4-CsSPL18 regulatory module governs gynostemium morphology and floral architecture in Cymbidium sinense. Hortic. Res. 2025; in press. [Google Scholar] [CrossRef]
- Amasino, R. Seasonal and developmental timing of flowering. Plant J. 2010, 61, 1001–1013. [Google Scholar] [CrossRef]
- Cho, L.H.; Yoon, J.; An, G. The control of flowering time by environmental factors. Plant J. 2017, 90, 708–719. [Google Scholar] [CrossRef] [PubMed]
- Khosa, J.; Bellinazzo, F.; Kamenetsky, G.R.; Macknight, R.; Immink, R. PHOSPHATIDYLETHANOLAMINE-BINDING PROTEINS: The conductors of dual reproduction in plants with vegetative storage organs. J. Exp. Bot. 2021, 72, 2845–2856. [Google Scholar] [CrossRef] [PubMed]
- Karlgren, A.; Gyllenstrand, N.; Kallman, T.; Sundstrom, J.F.; Moore, D.; Lascoux, M.; Lagercrantz, U. Evolution of the PEBP gene family in plants: Functional diversification in seed plant evolution. Plant Physiol. 2011, 156, 1967–1977. [Google Scholar] [CrossRef] [PubMed]
- Wickland, D.P.; Hanzawa, Y. The FLOWERING LOCUS T/TERMINAL FLOWER 1 gene family: Functional evolution and molecular mechanisms. Mol. Plant 2015, 8, 983–997. [Google Scholar] [CrossRef]
- Corbesier, L.; Vincent, C.; Jang, S.; Fornara, F.; Fan, Q.; Searle, I.; Giakountis, A.; Farrona, S.; Gissot, L.; Turnbull, C.; et al. FT protein movement contributes to long-distance signaling in floral induction of Arabidopsis. Science 2007, 316, 1030–1033. [Google Scholar] [CrossRef]
- Liu, L.; Liu, C.; Hou, X.; Xi, W.; Shen, L.; Tao, Z.; Wang, Y.; Yu, H. FTIP1 is an essential regulator required for florigen transport. PLoS Biol. 2012, 10, e1001313. [Google Scholar] [CrossRef]
- Abe, M.; Kosaka, S.; Shibuta, M.; Nagata, K.; Uemura, T.; Nakano, A.; Kaya, H. Transient activity of the florigen complex during the floral transition in Arabidopsis thaliana. Development 2019, 146, 171504. [Google Scholar] [CrossRef]
- Kaneko-Suzuki, M.; Kurihara-Ishikawa, R.; Okushita-Terakawa, C.; Kojima, C.; Nagano-Fujiwara, M.; Ohki, I.; Tsuji, H.; Shimamoto, K.; Taoka, K.I. TFL1-Like proteins in rice antagonize rice FT-Like protein in inflorescence development by competition for complex formation with 14-3-3 and FD. Plant Cell Physiol. 2018, 59, 458–468. [Google Scholar] [CrossRef]
- Virág, E.; Tóth, B.B.; Kutasy, B.; Nagy, Á.; Pákozdi, K.; Pallos, J.P.; Kardos, G.; Hegedűs, G. Promoter motif profiling and binding site distribution analysis of transcription factors predict auto- and cross-regulatory mechanisms in Arabidopsis flowering genes. Int. J. Mol. Sci. 2025, 26, 11152. [Google Scholar] [CrossRef]
- Zhao, C.; Zhu, M.; Guo, Y.; Sun, J.; Ma, W.; Wang, X. Genomic survey of PEBP gene family in rice: Identification, phylogenetic analysis, and expression profiles in organs and under abiotic stresses. Plants 2022, 11, 1576. [Google Scholar] [CrossRef]
- Zhang, G.; Jin, X.; Li, X.; Zhang, N.; Li, S.; Si, H.; Rajora, O.P.; Li, X. Genome-wide identification of PEBP gene family members in potato, their phylogenetic relationships, and expression patterns under heat stress. Mol. Biol. Rep. 2022, 49, 4683–4697. [Google Scholar] [CrossRef]
- Li, Y.; Xiao, L.; Zhao, Z.; Zhao, H.; Du, D. Identification, evolution and expression analyses of the whole genome-wide PEBP gene family in Brassica napus L. BMC Genom. Data 2023, 24, 27. [Google Scholar] [CrossRef]
- Sun, Y.; Jia, X.; Yang, Z.; Fu, Q.; Yang, H.; Xu, X. Genome-wide identification of PEBP gene family in Solanum lycopersicum. Int. J. Mol. Sci. 2023, 24, 9185. [Google Scholar] [CrossRef] [PubMed]
- Zhang, X.; Ouyang, Y.; Zhao, L.; Li, Z.; Zhang, H.; Wei, Y. Genome-wide identification of PEBP gene family in pineapple reveal its potential functions in flowering. Front. Plant Sci. 2023, 14, 1277436. [Google Scholar] [CrossRef]
- Zhao, S.; Wei, Y.; Pang, H.; Xu, J.; Li, Y.; Zhang, H.; Zhang, J.; Zhang, Y. Genome-wide identification of the PEBP genes in pears and the putative role of PbFT in flower bud differentiation. PeerJ 2020, 8, e8928. [Google Scholar] [CrossRef] [PubMed]
- Yang, J.; Ning, C.; Liu, Z.; Zheng, C.; Mao, Y.; Wu, Q.; Wang, D.; Liu, M.; Zhou, S.; Yang, L.; et al. Genome-wide characterization of PEBP gene family and functional analysis of TERMINAL FLOWER 1 homologs in Macadamia integrifolia. Plants 2023, 12, 2692. [Google Scholar] [CrossRef] [PubMed]
- Tian, Y.; Wang, J.; Wang, X.; Wang, D.; Wang, X.; Liu, J.; Zhang, H.; Zhang, J.; Yu, L. Genome-wide identification, phylogeny, and expression analysis of PEBP gene family in Castanea mollissima. Front. Genet. 2025, 16, 1530910. [Google Scholar] [CrossRef]
- Yang, Z.; Chen, L.; Kohnen, M.V.; Xiong, B.; Zhen, X.; Liao, J.; Oka, Y.; Zhu, Q.; Gu, L.; Lin, C.; et al. Identification and characterization of the PEBP family genes in moso bamboo (Phyllostachys heterocycla). Sci. Rep. 2019, 9, 14998. [Google Scholar] [CrossRef]
- Huang, X.; Liu, H.; Wu, F.; Wei, W.; Zeng, Z.; Xu, J.; Chen, C.; Hao, Y.; Xia, R.; Liu, Y. Diversification of FT-like genes in the PEBP family contributes to the variation of flowering traits in Sapindaceae species. Mol. Hortic. 2024, 4, 28. [Google Scholar] [CrossRef]
- Zhang, M.; Li, P.; Yan, X.; Wang, J.; Cheng, T.; Zhang, Q. Genome-wide characterization of PEBP family genes in nine Rosaceae tree species and their expression analysis in P. mume. BMC Ecol. Evol. 2021, 21, 32. [Google Scholar] [CrossRef]
- Yuan, X.; Quan, S.; Liu, J.; Guo, C.; Zhang, Z.; Kang, C.; Niu, J. Evolution of the PEBP gene family in Juglandaceae and their regulation of flowering pathway under the synergistic effect of JrCO and JrNF-Y proteins. Int. J. Biol. Macromol. 2022, 223, 202–212. [Google Scholar] [CrossRef] [PubMed]
- Fan, L.; Zhu, Z.; Lin, X.; Shen, X.; Yang, T.; Wang, H.; Zhou, X. Comparative genomic analysis of PEBP genes in cucurbits explores the interactors of cucumber CsPEBPs related to flowering time. Int. J. Mol. Sci. 2024, 25, 3815. [Google Scholar] [CrossRef]
- Jiang, L.; Jiang, X.; Li, Y.; Gao, Y.; Wang, S.; Ma, Y.; Wang, G. FT-like paralogs are repressed by an SVP protein during the floral transition in Phalaenopsis orchid. Plant Cell Rep. 2022, 41, 233–248. [Google Scholar] [CrossRef]
- Song, C.; Li, G.; Dai, J.; Deng, H. Genome-wide analysis of PEBP genes in Dendrobium huoshanense: Unveiling the antagonistic functions of FT/TFL1 in flowering time. Front. Genet. 2021, 12, 687689. [Google Scholar] [CrossRef]
- Zhang, M.; Zhao, X.; He, X.; Zheng, Q.; Huang, Y.; Li, Y.; Ke, S.; Liu, Z.; Lan, S. Genome-wide identification of PEBP gene family in two Dendrobium species and expression patterns in Dendrobium chrysotoxum. Int. J. Mol. Sci. 2023, 24, 17463. [Google Scholar] [CrossRef] [PubMed]
- Chen, J.; Wang, F.; Zhang, Y.; Zheng, R.; Wu, X.; Ai, Y.; Ahmad, S.; Liu, Z.; Peng, D. Genome-wide identification of the PEBP family gene in three Cymbidium species and its expression patterns analysis in C. ensifolium. Horticulturae 2024, 10, 252. [Google Scholar] [CrossRef]
- Huang, W.; Wu, B.; Fang, Z. Temporal and spatial expression and functional analysis of FT homologous genes in Cymbidium sinense. J. Anhui Agric. Univ. 2017, 44, 135–141. [Google Scholar] [CrossRef]
- Liu, X.; Ling, X.; Xiang, L.; Yu, L.; Shen, H.; Li, F. Effect of temperature and gibberellin on flowering regulation of Cymbidium goeringii. Acta Agric. Zhejiangensis 2023, 35, 355–363. [Google Scholar] [CrossRef]
- Pan, R.; Chen, J.; Wen, Z. Influence of different potassium levels on growth, development and physiology in Cymbidium sinense following potassium starvation. J. Trop. Subtrop. Bot. 1994, 3, 46–53. [Google Scholar]
- Huang, X. Research on Flowering Regulation of Cymbidium goeringii and Its Physiological Characteristics. Master’s Thesis, Guangxi Normal University, Nanning, China, 2013. [Google Scholar]
- Ahmad, S.; Lu, C.; Gao, J.; Wei, Y.; Xie, Q.; Jin, J.; Zhu, G.; Yang, F. Integrated proteomic, transcriptomic, and metabolomic profiling reveals that the gibberellin-abscisic acid hub runs flower development in the Chinese orchid Cymbidium sinense. Hortic. Res. 2024, 11, uhae73. [Google Scholar] [CrossRef]
- Yang, F.X.; Gao, J.; Wei, Y.L.; Ren, R.; Zhang, G.Q.; Lu, C.Q.; Jin, J.P.; Ai, Y.; Wang, Y.Q.; Chen, L.J.; et al. The genome of Cymbidium sinense revealed the evolution of orchid traits. Plant Biotechnol. J. 2021, 19, 2501–2516. [Google Scholar] [CrossRef]
- Wei, Y.; Lin, Z.; Xie, Q.; Gao, J.; Jin, J.; Li, J.; Lu, C.; Ye, G.; Li, W.; Huang, C.; et al. OrchidMD: An integrated and user-interactive orchid multi-omics database for mining genes and biological research. Plant Biotechnol. J. 2025; in press. [Google Scholar] [CrossRef]
- Duvaud, S.; Gabella, C.; Lisacek, F.; Stockinger, H.; Ioannidis, V.; Durinx, C. Expasy, the Swiss Bioinformatics Resource Portal, as designed by its users. Nucleic Acids Res. 2021, 49, W216–W227. [Google Scholar] [CrossRef]
- Li, J.L.; Li, H.; Zhao, J.J.; Yang, P.; Xiang, X.; Wei, S.Y.; Wang, T.; Shi, Y.J.; Huang, J.; He, F. Genome-wide identification and characterization of the RZFP gene family and analysis of its expression pattern under stress in Populus trichocarpa. Int. J. Biol. Macromol. 2024, 255, 128108. [Google Scholar] [CrossRef]
- Chou, K.C.; Shen, H.B. Cell-PLoc: A package of Web servers for predicting subcellular localization of proteins in various organisms. Nat. Protoc. 2008, 3, 153–162. [Google Scholar] [CrossRef]
- Kumar, S.; Stecher, G.; Li, M.; Knyaz, C.; Tamura, K. MEGA X: Molecular evolutionary genetics analysis across computing platforms. Mol. Biol. Evol. 2018, 35, 1547–1549. [Google Scholar] [CrossRef]
- Chen, C.; Wu, Y.; Li, J.; Wang, X.; Zeng, Z.; Xu, J.; Liu, Y.; Feng, J.; Chen, H.; He, Y.; et al. TBtools-II: A “one for all, all for one” bioinformatics platform for biological big-data mining. Mol. Plant 2023, 16, 1733–1742. [Google Scholar] [CrossRef]
- Lescot, M.; Dehais, P.; Thijs, G.; Marchal, K.; Moreau, Y.; Van de Peer, Y.; Rouze, P.; Rombauts, S. PlantCARE, a database of plant cis-acting regulatory elements and a portal to tools for in silico analysis of promoter sequences. Nucleic Acids Res. 2002, 30, 325–327. [Google Scholar] [CrossRef] [PubMed]
- Wang, Y.; Tang, H.; Debarry, J.D.; Tan, X.; Li, J.; Wang, X.; Lee, T.H.; Jin, H.; Marler, B.; Guo, H.; et al. MCScanX: A toolkit for detection and evolutionary analysis of gene synteny and collinearity. Nucleic Acids Res. 2012, 40, e49. [Google Scholar] [CrossRef] [PubMed]
- Rao, X.; Huang, X.; Zhou, Z.; Lin, X. An improvement of the 2−∆∆CT method for quantitative real-time polymerase chain reaction data analysis. Biostat. Bioinforma Biomath. 2013, 3, 71–85. [Google Scholar] [PubMed]
- Ren, R.; Gao, J.; Lu, C.; Wei, Y.; Jin, J.; Wong, S.M.; Zhu, G.; Yang, F. Highly efficient protoplast isolation and transient expression system for functional characterization of flowering related genes in Cymbidium orchids. Int. J. Mol. Sci. 2020, 21, 2264. [Google Scholar] [CrossRef]
- Virág, E.; Hegedűs, G.; Nagy, Á.; Pallos, J.P.; Kutasy, B. Temporal shifts in hormone signaling networks orchestrate soybean floral development under field conditions: An RNA-Seq study. Int. J. Mol. Sci. 2025, 26, 6455. [Google Scholar] [CrossRef] [PubMed]
- Bellinazzo, F.; Nadal, B.J.; Hogers, R.; Kodde, J.; van der Wal, F.; Kokkinopoulou, P.; Duijts, K.; Angenent, G.C.; van Dijk, A.; van Velzen, R.; et al. Evolutionary origin and functional investigation of the widely conserved plant PEBP gene STEPMOTHER OF FT AND TFL1 (SMFT). Plant J. 2024, 120, 1410–1420. [Google Scholar] [CrossRef] [PubMed]
- Li, Y.; Xiong, H.; Guo, H.; Xie, Y.; Zhao, L.; Gu, J.; Li, H.; Zhao, S.; Ding, Y.; Zhou, C.; et al. A gain-of-function mutation at the C-terminus of FT-D1 promotes heading by interacting with 14-3-3A and FDL6 in wheat. Plant Biotechnol. J. 2025, 23, 20–35. [Google Scholar] [CrossRef]
- Nadal Bigas, J.; Fiers, M.; van der Wal, F.; Willems, L.A.J.; Willemsen, V.; Nijveen, H.; Angenent, G.C.; Immink, R.G.H. The PEBP genes FLOWERING LOCUS T and TERMINAL FLOWER 1 modulate seed dormancy and size. J. Exp. Bot. 2025, 76, 1049–1067. [Google Scholar] [CrossRef] [PubMed]
- Kardailsky, I.; Shukla, V.K.; Ahn, J.H.; Dagenais, N.; Christensen, S.K.; Nguyen, J.T.; Chory, J.; Harrison, M.J.; Weigel, D. Activation tagging of the floral inducer FT. Science 1999, 286, 1962–1965. [Google Scholar] [CrossRef]
- Song, H.; Sun, H.; Xin, J.; Yang, D.; Deng, X.; Liu, J.; Li, J.; Zhang, M.; Wang, Y.; Yang, M. FLOWERING LOCUS T genes control floral induction in lotus. Plant Physiol. Biochem. 2024, 207, 108339. [Google Scholar] [CrossRef]
- Chardon, F.; Damerval, C. Phylogenomic analysis of the PEBP gene family in cereals. J. Mol. Evol. 2005, 61, 579–590. [Google Scholar] [CrossRef]
- Tsuji, H.; Tachibana, C.; Tamaki, S.; Taoka, K.; Kyozuka, J.; Shimamoto, K. Hd3a promotes lateral branching in rice. Plant J. 2015, 82, 256–266. [Google Scholar] [CrossRef]
- Shamnas, V.M.; Singh, A.; Kumar, A.; Mishra, G.P.; Sinha, S.K. Exitrons: Offering new roles to retained introns-the novel regulators of protein diversity and utility. Aob Plants 2024, 16, plae14. [Google Scholar] [CrossRef]
- Rose, A.B. Introns as gene regulators: A brick on the accelerator. Front. Genet. 2018, 9, 672. [Google Scholar] [CrossRef]
- Birchler, J.A.; Veitia, R.A. The gene balance hypothesis: From classical genetics to modern genomics. Plant Cell 2007, 19, 395–402. [Google Scholar] [CrossRef]
- Zhu, Y.; Klasfeld, S.; Wagner, D. Molecular regulation of plant developmental transitions and plant architecture via PEPB family proteins: An update on mechanism of action. J. Exp. Bot. 2021, 72, 2301–2311. [Google Scholar] [CrossRef] [PubMed]
- Lu, Y.; Li, T.; Zhao, X.; Wang, M.; Huang, J.; Huang, Z.; Teixeira, D.S.J.; Duan, J.; Si, C.; Zhang, J. Identification of the CONSTANS-like family in Cymbidium sinense, and their functional characterization. BMC Genom. 2023, 24, 786. [Google Scholar] [CrossRef] [PubMed]
- Xue, R.; Liu, Y.; Feng, M.; Huang, Y.; Zhao, Y.; Chen, J.; Li, T.; Zhong, C.; Ge, W. Genome-wide characterization of PEBP genes in Mung bean (Vigna radiata L.) with functional analysis of VrFT1 in relation to photoperiod. Sci. Rep. 2024, 14, 26413. [Google Scholar] [CrossRef] [PubMed]
- Pieper, R.; Tome, F.; Pankin, A.; von Korff, M. FLOWERING LOCUS T4 delays flowering and decreases floret fertility in barley. J. Exp. Bot. 2021, 72, 107–121. [Google Scholar] [CrossRef]
- Zheng, R.; Meng, X.; Hu, Q.; Yang, B.; Cui, G.; Li, Y.; Zhang, S.; Zhang, Y.; Ma, X.; Song, X.; et al. OsFTL12, a member of FT-like family, modulates the heading date and plant architecture by florigen repression complex in rice. Plant Biotechnol. J. 2023, 21, 1343–1360. [Google Scholar] [CrossRef]
- Ho, W.W.; Weigel, D. Structural features determining flower-promoting activity of Arabidopsis FLOWERING LOCUS T. Plant Cell 2014, 26, 552–564. [Google Scholar] [CrossRef]













| Name | Gene Model ID | gDNA (bp) | CDS Length (bp) | Peptide Residue (AA) | Molecular Weight (MW) | Instability Index | Aliphatic Index | GRAVY | PI | Predicted Subcellular Localization |
|---|---|---|---|---|---|---|---|---|---|---|
| CsFT | Mol006877 | 2989 | 531 | 176 | 19,848.39 | 43.37 | 80.74 | −0.311 | 6.42 | Nucleus |
| CsFTL1 | Mol006012 | 10,975 | 537 | 178 | 19,979.67 | 45.09 | 80.96 | −0.335 | 5.93 | Nucleus |
| CsFTL2 | Mol017362 | 18,869 | 546 | 181 | 20,628.44 | 43.85 | 75.36 | −0.383 | 7.67 | Nucleus |
| CsFTL3 | Mol018858 | 4222 | 525 | 174 | 19,523.09 | 48.29 | 77.82 | −0.375 | 9.03 | Nucleus |
| CsMFT | Mol020542 | 3867 | 441 | 146 | 16,495.97 | 63.67 | 73.42 | −0.385 | 9.04 | Cytoplasm |
| CsTFL1 | Mol012752 | 929 | 522 | 173 | 19,607.53 | 45.42 | 82.14 | −0.202 | 9.06 | Nucleus |
Disclaimer/Publisher’s Note: The statements, opinions and data contained in all publications are solely those of the individual author(s) and contributor(s) and not of MDPI and/or the editor(s). MDPI and/or the editor(s) disclaim responsibility for any injury to people or property resulting from any ideas, methods, instructions or products referred to in the content. |
© 2026 by the authors. Licensee MDPI, Basel, Switzerland. This article is an open access article distributed under the terms and conditions of the Creative Commons Attribution (CC BY) license.
Share and Cite
Zhu, W.; Chen, C.; Wei, Y.; Sun, Y.; Gao, J.; Li, J.; Xie, Q.; Jin, J.; Lu, C.; Zhu, G.; et al. Genome-Wide Identification and Expression Analysis of the PEBP Gene Family in Cymbidium sinense Reveals CsFTL3 as a Floral Inhibitor. Plants 2026, 15, 252. https://doi.org/10.3390/plants15020252
Zhu W, Chen C, Wei Y, Sun Y, Gao J, Li J, Xie Q, Jin J, Lu C, Zhu G, et al. Genome-Wide Identification and Expression Analysis of the PEBP Gene Family in Cymbidium sinense Reveals CsFTL3 as a Floral Inhibitor. Plants. 2026; 15(2):252. https://doi.org/10.3390/plants15020252
Chicago/Turabian StyleZhu, Wei, Chunfeng Chen, Yonglu Wei, Yanmei Sun, Jie Gao, Jie Li, Qi Xie, Jianpeng Jin, Chuqiao Lu, Genfa Zhu, and et al. 2026. "Genome-Wide Identification and Expression Analysis of the PEBP Gene Family in Cymbidium sinense Reveals CsFTL3 as a Floral Inhibitor" Plants 15, no. 2: 252. https://doi.org/10.3390/plants15020252
APA StyleZhu, W., Chen, C., Wei, Y., Sun, Y., Gao, J., Li, J., Xie, Q., Jin, J., Lu, C., Zhu, G., & Yang, F. (2026). Genome-Wide Identification and Expression Analysis of the PEBP Gene Family in Cymbidium sinense Reveals CsFTL3 as a Floral Inhibitor. Plants, 15(2), 252. https://doi.org/10.3390/plants15020252

