Function of Anthocyanin and Chlorophyll Metabolic Pathways in the Floral Sepals Color Formation in Different Hydrangea Cultivars
Abstract
1. Introduction
2. Results
2.1. Phenotypic Characterization of Hydrangea Cultivars
2.2. Metabolomic Profiling of Hydrangea Cultivars
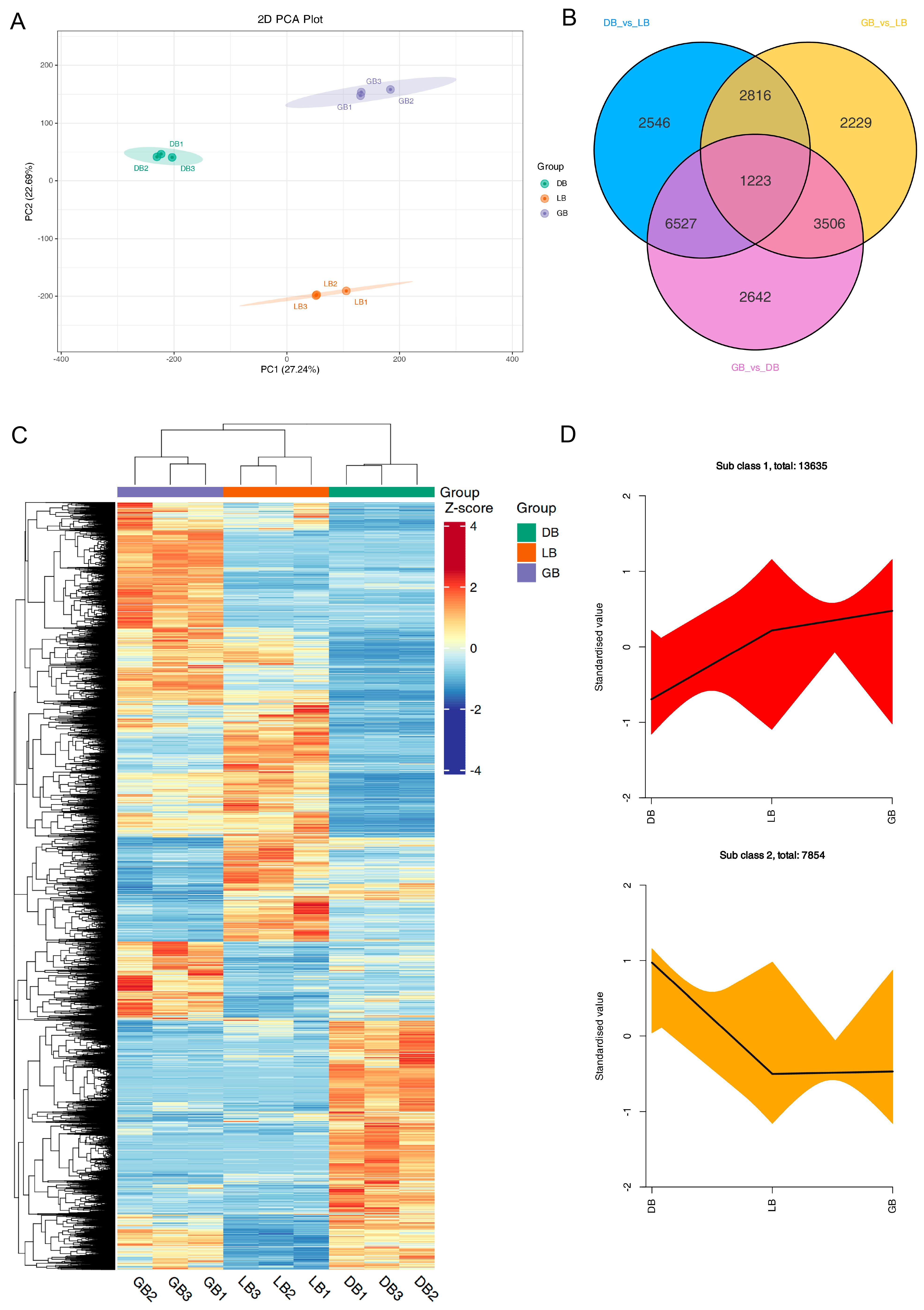
2.3. Analysis of the Transcriptome in the Sepals of Three Hydrangea Cultivars
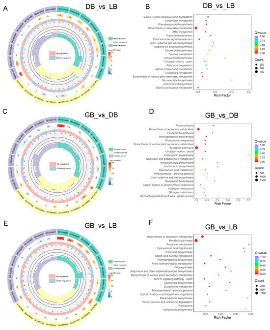
2.4. GO Annotation and KEGG Pathway Analysis of Hydrangea Cultivars
2.5. Transcription Factors Involved in Color Formation in Hydrangea
2.6. Differential Expression of Structural Genes Associated with Anthocyanin Biosynthesis Pathway
2.7. Differential Expression of Structural Genes Linked to Chlorophyll Biosynthesis Pathway
2.8. Validation of DEG Profiling via qRT-PCR
3. Discussion
4. Materials and Methods
4.1. Plant Materials
4.2. Floral Sepal Color Measurement
4.3. Total Chlorophyll Content Measurement
4.4. RNA Extraction and RNA-Seq
4.5. De Novo Assembly and Functional Annotation
4.6. UPLC-MS/MS for Targeted Metabolite Analysis
4.6.1. Chemicals and Reagents
4.6.2. Sample Preparation and Extraction
4.6.3. UPLC Conditions
4.6.4. ESI-MS/MS Conditions and Metabolites Quantification
4.6.5. Identification of Differential Accumulation Metabolites
4.7. Quantitative Real-Time PCR
4.8. Statistical Analysis
5. Conclusions
Supplementary Materials
Author Contributions
Funding
Data Availability Statement
Conflicts of Interest
References
- Cai, M.; Wang, K.; Luo, L.; Pan, H.-t.; Zhang, Q.-x.; Yang, Y.-y. Production of interspecific hybrids between Hydrangea macrophylla and Hydrangea arborescens via ovary culture. HortScience 2015, 50, 1765–1769. [Google Scholar] [CrossRef]
- Kardos, J.H.; Robacker, C.D.; Dirr, M.A.; Rinehart, T.A. Production and verification of Hydrangea macrophylla × H. angustipetala hybrids. HortScience 2009, 44, 1534–1537. [Google Scholar] [CrossRef]
- Samain, M.-S.; Wanke, S.; Goetghebeur, P. Unraveling extensive paraphyly in the genus Hydrangea sl with implications for the systematics of tribe Hydrangeeae. Syst. Bot. 2010, 35, 593–600. [Google Scholar] [CrossRef]
- Khaing, M.T.; Jung, H.-J.; Han, T.-H. Trend of hydrangea cultivar development. Trends Agric. Life Sci. 2016, 53, 63–68. [Google Scholar] [CrossRef][Green Version]
- Reed, S.; Riedel, G.; Pooler, M. Verification and establishment of Hydrangea macrophylla ‘Kardinal’x H. paniculata ‘Brussels Lace’interspecific hybrids. J. Environ. Hortic. 2001, 19, 85–88. [Google Scholar] [CrossRef]
- Takeda, K.; Kariuda, M.; Itoi, H. Blueing of sepal colour of Hydrangea macrophylla. Phytochemistry 1985, 24, 2251–2254. [Google Scholar] [CrossRef]
- Yoshida, K.; Ito, D.; Shinkai, Y.; Kondo, T. Change of color and components in sepals of chameleon hydrangea during maturation and senescence. Phytochemistry 2008, 69, 3159–3165. [Google Scholar] [CrossRef]
- Reed, S.M.; Jones, K.D.; Rinehart, T.A. Production and characterization of intergeneric hybrids between Dichroa febrifuga and Hydrangea macrophylla. J. Am. Soc. Hortic. Sci. 2008, 133, 84–91. [Google Scholar] [CrossRef]
- Ito, T.; Aoki, D.; Fukushima, K.; Yoshida, K. Direct mapping of hydrangea blue-complex in sepal tissues of Hydrangea macrophylla. Sci. Rep. 2019, 9, 5450. [Google Scholar] [CrossRef] [PubMed]
- Yoshida, K.; Ito, D.; Miki, N.; Kondo, T. Single-cell analysis clarifies mosaic color development in purple hydrangea sepal. New Phytol. 2021, 229, 3549–3557. [Google Scholar] [CrossRef] [PubMed]
- Zhao, D.; Tao, J. Recent advances on the development and regulation of flower color in ornamental plants. Front. Plant Sci. 2015, 6, 261. [Google Scholar] [CrossRef] [PubMed]
- Wan, H.; Yu, C.; Han, Y.; Guo, X.; Luo, L.; Pan, H.; Zheng, T.; Wang, J.; Cheng, T.; Zhang, Q. Determination of flavonoids and carotenoids and their contributions to various colors of rose cultivars (Rosa spp.). Front. Plant Sci. 2019, 10, 123. [Google Scholar] [CrossRef] [PubMed]
- Li, X.; Lu, M.; Tang, D.; Shi, Y. Composition of carotenoids and flavonoids in narcissus cultivars and their relationship with flower color. PLoS ONE 2015, 10, e0142074. [Google Scholar] [CrossRef] [PubMed]
- Sapir, Y.; Gallagher, M.K.; Senden, E. What maintains flower colour variation within populations? Trends Ecol. Evol. 2021, 36, 507–519. [Google Scholar] [CrossRef] [PubMed]
- Yoshida, K.; Toyama-Kato, Y.; Kameda, K.; Kondo, T. Sepal color variation of Hydrangea macrophylla and vacuolar pH measured with a proton-selective microelectrode. Plant Cell Physiol. 2003, 44, 262–268. [Google Scholar] [CrossRef]
- Yuan, S.; Qi, H.; Yang, S.; Chu, Z.; Zhang, G.; Liu, C. Role of delphinidin-3-glucoside in the sepal blue color change among Hydrangea macrophylla cultivars. Sci. Hortic. 2023, 313, 111902. [Google Scholar] [CrossRef]
- Katsumoto, Y.; Fukuchi-Mizutani, M.; Fukui, Y.; Brugliera, F.; Holton, T.A.; Karan, M.; Nakamura, N.; Yonekura-Sakakibara, K.; Togami, J.; Pigeaire, A. Engineering of the rose flavonoid biosynthetic pathway successfully generated blue-hued flowers accumulating delphinidin. Plant Cell Physiol. 2007, 48, 1589–1600. [Google Scholar] [CrossRef]
- Wong, D.C.; Perkins, J.; Peakall, R. Anthocyanin and flavonol glycoside metabolic pathways underpin floral color mimicry and contrast in a sexually deceptive orchid. Front. Plant Sci. 2022, 13, 860997. [Google Scholar] [CrossRef] [PubMed]
- Peng, J.; Dong, X.; Xue, C.; Liu, Z.; Cao, F. Exploring the molecular mechanism of blue flower color formation in Hydrangea macrophylla cv. “Forever Summer”. Front. Plant Sci. 2021, 12, 585665. [Google Scholar] [CrossRef] [PubMed]
- Smith, S.D.; Wang, S.; Rausher, M.D. Functional evolution of an anthocyanin pathway enzyme during a flower color transition. Mol. Biol. Evol. 2013, 30, 602–612. [Google Scholar] [CrossRef]
- Enaru, B.; Drețcanu, G.; Pop, T.D.; Stǎnilǎ, A.; Diaconeasa, Z. Anthocyanins: Factors affecting their stability and degradation. Antioxidants 2021, 10, 1967. [Google Scholar] [CrossRef]
- Medina-Puche, L.; Cumplido-Laso, G.; Amil-Ruiz, F.; Hoffmann, T.; Ring, L.; Rodríguez-Franco, A.; Caballero, J.L.; Schwab, W.; Muñoz-Blanco, J.; Blanco-Portales, R. MYB10 plays a major role in the regulation of flavonoid/phenylpropanoid metabolism during ripening of Fragaria × ananassa fruits. J. Exp. Bot. 2014, 65, 401–417. [Google Scholar] [CrossRef] [PubMed]
- Wang, W.-L.; Wang, Y.-X.; Li, H.; Liu, Z.-W.; Cui, X.; Zhuang, J. Two MYB transcription factors (CsMYB2 and CsMYB26) are involved in flavonoid biosynthesis in tea plant [Camellia sinensis (L.) O. Kuntze]. BMC Plant Biol. 2018, 18, 288. [Google Scholar] [CrossRef] [PubMed]
- Chen, M.; Gu, H.; Wang, L.; Shao, Y.; Li, R.; Li, W. Exogenous ethylene promotes peel color transformation by regulating the degradation of chlorophyll and synthesis of anthocyanin in postharvest mango fruit. Front. Nutr. 2022, 9, 911542. [Google Scholar] [CrossRef] [PubMed]
- Hörtensteiner, S. The pathway of chlorophyll degradation: Catabolites, enzymes and pathway regulation. In Plastid Development in Leaves During Growth and Senescence; Springer: Dordrecht, The Netherlands, 2013; pp. 363–392. [Google Scholar]
- Bashandy, H.; Pietiäinen, M.; Carvalho, E.; Lim, K.-J.; Elomaa, P.; Martens, S.; Teeri, T.H. Anthocyanin biosynthesis in gerbera cultivar ‘Estelle’and its acyanic sport ‘Ivory’. Planta 2015, 242, 601–611. [Google Scholar] [CrossRef]
- Gonnet, J.-F. Colour effects of co-pigmentation of anthocyanins revisited—1. A colorimetric definition using the CIELAB scale. Food Chem. 1998, 63, 409–415. [Google Scholar] [CrossRef]
- Mattioli, R.; Francioso, A.; Mosca, L.; Silva, P. Anthocyanins: A comprehensive review of their chemical properties and health effects on cardiovascular and neurodegenerative diseases. Molecules 2020, 25, 3809. [Google Scholar] [CrossRef]
- Orozco-Obando, W.; Hirsch, G.N.; Wetzstein, H.Y. Genotypic variation in flower induction and development in Hydrangea macrophylla. HortScience 2005, 40, 1695–1698. [Google Scholar] [CrossRef]
- Kitamura, Y.; Hattori, T.; Mogami, K.; Fudano, T.; Uehara, M. Selection of hydrangea (Hydrangea spp.) cultivars with high potential for unseasonable flower bud production in Japan. Hortic. J. 2018, 87, 532–540. [Google Scholar] [CrossRef]
- Zhou, Y.; Ye, Y.; Zhu, G.; Xu, Y.; Tan, J.; Liu, J. Diversity, classification, and EST-SSR-based association analysis of caladium ornamental traits. Physiol. Plant. 2023, 175, e13841. [Google Scholar] [CrossRef] [PubMed]
- Zhou, Y.; Yin, M.; Abbas, F.; Sun, Y.; Gao, T.; Yan, F.; Li, X.; Yu, Y.; Yue, Y.; Yu, R. Classification and Association Analysis of Gerbera (Gerbera hybrida) Flower Color Traits. Front. Plant Sci. 2021, 12, 779288. [Google Scholar] [CrossRef]
- Xue, Q.; Fan, H.; Yao, F.; Cao, X.; Liu, M.; Sun, J.; Liu, Y. Transcriptomics and targeted metabolomics profilings for elucidation of pigmentation in Lonicera japonica flowers at different developmental stages. Ind. Crops Prod. 2020, 145, 111981. [Google Scholar] [CrossRef]
- Ke, Y.; Zhou, Y.; Lv, Y.; Qi, Y.; Wei, H.; Lei, Y.; Huang, F.; Abbas, F. Integrated metabolome and transcriptome analysis provides insights on the floral scent formation in Hydrangea arborescens. Physiol. Plant. 2023, 175, e13914. [Google Scholar] [CrossRef] [PubMed]
- Zhang, T.; Ma, X.; Zhou, Y.; Yang, H.; Wang, Y.; Chen, T.; Chen, Q.; Deng, Y. Metabolite profiling of external and internal petals in three different colors of tea flowers (Camellia sinensis) using widely targeted metabolomics. Metabolites 2023, 13, 784. [Google Scholar] [CrossRef]
- Nakatsuka, T.; Nishihara, M.; Mishiba, K.; Hirano, H.; Yamamura, S. Two different transposable elements inserted in flavonoid 3′, 5′-hydroxylase gene contribute to pink flower coloration in Gentiana scabra. Mol. Genet. Genom. 2006, 275, 231–241. [Google Scholar] [CrossRef] [PubMed]
- Nakatsuka, T.; Nishihara, M.; Mishiba, K.; Yamamura, S. Temporal expression of flavonoid biosynthesis-related genes regulates flower pigmentation in gentian plants. Plant Sci. 2005, 168, 1309–1318. [Google Scholar] [CrossRef]
- Li, Z.; Lyu, T.; Lyu, Y. The Molecular Biology Analysis for the growing and development of Hydrangea macrophylla ‘Endless Summer’ under different light and temperature conditions. Horticulturae 2024, 10, 586. [Google Scholar] [CrossRef]
- Feng, J.; Chen, S.; Chen, H.; Dai, L.; Qi, X.; Ahmad, M.Z.; Gao, K.; Qiu, S.; Jin, Y.; Deng, Y. Metabolomics reveals a key role of salicylic acid in embryo abortion underlying interspecific hybridization between Hydrangea macrophylla and H. arborescens. Plant Cell Rep. 2024, 43, 248. [Google Scholar] [CrossRef] [PubMed]
- Sun, Y.; Hu, P.; Jiang, Y.; Li, J.; Chang, J.; Zhang, H.; Shao, H.; Zhou, Y. Integrated Metabolome and Transcriptome Analysis of Petal Anthocyanin Accumulation Mechanism in Gloriosa superba ‘Rothschildiana’ during Different Flower Development Stages. Int. J. Mol. Sci. 2023, 24, 15034. [Google Scholar] [CrossRef] [PubMed]
- Zhang, J.; Wang, L.S.; Gao, J.M.; Shu, Q.Y.; Li, C.H.; Yao, J.; Hao, Q.; Zhang, J.J. Determination of anthocyanins and exploration of relationship between their composition and petal coloration in crape myrtle (Lagerstroemia hybrid). J. Integr. Plant Biol. 2008, 50, 581–588. [Google Scholar] [CrossRef]
- Zeng, H.; Zheng, T.; Li, Y.; Chen, Q.; Xue, Y.; Tang, Q.; Xu, H.; Chen, M. Characterization variation of the differential coloring substances in rapeseed petals with different colors using UPLC-HESI-MS/MS. Molecules 2023, 28, 5670. [Google Scholar] [CrossRef] [PubMed]
- Takahashi, R.; Dubouzet, J.G.; Matsumura, H.; Yasuda, K.; Iwashina, T. A new allele of flower color gene W1 encoding flavonoid 3′5′-hydroxylase is responsible for light purple flowers in wild soybean Glycine soja. BMC Plant Biol. 2010, 10, 155. [Google Scholar] [CrossRef] [PubMed]
- Du, H.; Lai, L.; Wang, F.; Sun, W.; Zhang, L.; Li, X.; Wang, L.; Jiang, L.; Zheng, Y. Characterisation of flower colouration in 30 Rhododendron species via anthocyanin and flavonol identification and quantitative traits. Plant Biol. 2018, 20, 121–129. [Google Scholar] [CrossRef]
- Sasaki, N.; Nakayama, T. Achievements and perspectives in biochemistry concerning anthocyanin modification for blue flower coloration. Plant Cell Physiol. 2015, 56, 28–40. [Google Scholar] [CrossRef]
- Han, K.; Hu, K.; Dai, S. Flower color breeding by molecular design in ornamentals. Mol. Plant Breed. 2008, 6, 16–24. (In Chinese) [Google Scholar]
- Sibout, R.; Le Bris, P.; Legée, F.; Cézard, L.; Renault, H.; Lapierre, C. Structural redesigning Arabidopsis lignins into alkali-soluble lignins through the expression of p-coumaroyl-CoA: Monolignol transferase PMT. Plant Physiol. 2016, 170, 1358–1366. [Google Scholar] [CrossRef]
- Zhao, X.; Wu, Y.; Zhang, X.; Tian, F.; Yu, F.; Li, X.; Huang, D. Association analysis of transcriptome and targeted metabolites identifies key genes involved in Iris germanica anthocyanin biosynthesis. Int. J. Mol. Sci. 2023, 24, 16462. [Google Scholar] [CrossRef] [PubMed]
- Chen, L.-Z.; Tian, X.-C.; Feng, Y.-Q.; Qiao, H.-L.; Wu, A.-Y.; Li, X.; Hou, Y.-J.; Ma, Z.-H. The genome-wide identification of the dihydroflavonol 4-reductase (DFR) gene family and its expression analysis in different fruit coloring stages of strawberry. Int. J. Mol. Sci. 2024, 25, 9911. [Google Scholar] [CrossRef]
- Fujiwara, H.; Tanaka, Y.; Fukui, Y.; Ashikari, T.; Yamaguchi, M.; Kusumi, T. Purification and characterization of anthocyanin 3-aromatic acyltransferase from Perilla frutescens. Plant Sci. 1998, 137, 87–94. [Google Scholar] [CrossRef]
- Saito, K.; Yonekura-Sakakibara, K.; Nakabayashi, R.; Higashi, Y.; Yamazaki, M.; Tohge, T.; Fernie, A.R. The flavonoid biosynthetic pathway in Arabidopsis: Structural and genetic diversity. Plant Physiol. Biochem. 2013, 72, 21–34. [Google Scholar] [CrossRef]
- Zhao, Y.; Qi, X.; Liu, Z.; Zheng, W.; Guan, J.; Liu, Z.; Ren, J.; Feng, H.; Zhang, Y. Transcriptome and metabolome profiling to explore the causes of purple leaves formation in non-heading Chinese cabbage (Brassica rapa L. ssp. chinensis Makino var. mutliceps Hort.). Foods 2022, 11, 1787. [Google Scholar] [PubMed]
- Chen, Y.-Y.; Huang, J.-C.; Wu, C.-Y.; Yu, S.-Q.; Wang, Y.-T.; Ye, C.; Shi, T.-Q.; Huang, H. A comprehensive review on the recent advances for 5-aminolevulinic acid production by the engineered bacteria. Crit. Rev. Biotechnol. 2024, 45, 148–163. [Google Scholar] [CrossRef]
- Ohmiya, A. Molecular mechanisms underlying the diverse array of petal colors in chrysanthemum flowers. Breed. Sci. 2018, 68, 119–127. [Google Scholar] [CrossRef] [PubMed]
- Allan, A.C.; Hellens, R.P.; Laing, W.A. MYB transcription factors that colour our fruit. Trends Plant Sci. 2008, 13, 99–102. [Google Scholar] [CrossRef]
- Liu, J.; Osbourn, A.; Ma, P. MYB transcription factors as regulators of phenylpropanoid metabolism in plants. Mol. Plant 2015, 8, 689–708. [Google Scholar] [CrossRef]
- Zhuo, M.-G.; Wang, T.-Y.; Huang, X.-M.; Hu, G.-B.; Zhou, B.-Y.; Wang, H.-C.; Abbas, F. ERF transcription factors govern anthocyanin biosynthesis in litchi pericarp by modulating the expression of anthocyanin biosynthesis genes. Sci. Hortic. 2024, 337, 113464. [Google Scholar] [CrossRef]
- Li, P.; Chen, B.; Zhang, G.; Chen, L.; Dong, Q.; Wen, J.; Mysore, K.S.; Zhao, J. Regulation of anthocyanin and proanthocyanidin biosynthesis by Medicago truncatulab HLH transcription factor MtTT8. New Phytol. 2016, 210, 905–921. [Google Scholar] [CrossRef] [PubMed]
- Wang, J.; Wang, X.; Ma, B.; Leng, P.; Wu, J.; Hu, Z. SoNAC72-SoMYB44/SobHLH130 module contributes to flower color fading via regulating anthocyanin biosynthesis by directly binding to the SoUFGT1 promoter in lilac (Syringa oblata). Hortic. Res. 2024, uhae326. [Google Scholar] [CrossRef]
- Zou, S.-C.; Zhuo, M.-G.; Abbas, F.; Hu, G.-B.; Wang, H.-C.; Huang, X.-M. Transcription factor LcNAC002 coregulates chlorophyll degradation and anthocyanin biosynthesis in litchi. Plant Physiol. 2023, 192, 1913–1927. [Google Scholar] [CrossRef] [PubMed]
- Zou, S.-C.; Zhuo, M.-G.; Abbas, F.; Zeng, R.-F.; Hu, G.-B.; Wang, H.-C.; Huang, X.-M. ROS-and CBF-mediated pathways are involved in chlorophyll degradation and anthocyanin accumulation enhanced by cool temperatures in ripening litchi fruits. Postharvest Biol. Technol. 2024, 212, 112888. [Google Scholar] [CrossRef]
- Bolger, A.M.; Lohse, M.; Usadel, B. Trimmomatic: A flexible trimmer for illumina sequence data. Bioinformatics 2014, 30, 2114–2120. [Google Scholar] [CrossRef]
- Zheng, Y.; Jiao, C.; Sun, H.; Rosli, H.G.; Pombo, M.A.; Zhang, P.; Banf, M.; Dai, X.; Martin, G.B.; Giovannoni, J.J.; et al. Itak: A program for genome-wide prediction and classification of plant transcription factors, transcriptional regulators, and protein kinases. Mol. Plant 2016, 9, 1667–1670. [Google Scholar] [CrossRef] [PubMed]
- Grabherr, M.G.; Haas, B.J.; Yassour, M.; Levin, J.Z.; Thompson, D.A.; Amit, I.; Adiconis, X.; Fan, L.; Raychowdhury, R.; Zeng, Q.; et al. Full-length transcriptome assembly from rna-seq data without a reference genome. Nat. Biotechnol. 2011, 29, 644–652. [Google Scholar] [CrossRef]
- Love, M.I.; Huber, W.; Anders, S. Moderated estimation of fold change and dispersion for rna-seq data with DESeq2. Genome Biol 2014, 15, 550. [Google Scholar] [CrossRef] [PubMed]
- Manju; Deepika; Rohil, H. Real Time Hand Gesture Recognition Using CIELab Colour Space Model. Int. J. Comput. Organ. Trends 2024, 5, 31–39. [Google Scholar] [CrossRef]
- Cantalapiedra, C.P.; Hernández-Plaza, A.; Letunic, I.; Bork, P.; Huerta-Cepas, J. eggNOG-mapper v2: Functional annotation, orthology assignments, and domain prediction at the metagenomic scale. Mol. Biol. Evol. 2021, 38, 5825–5829. [Google Scholar] [CrossRef] [PubMed]
- Abbas, F.; Guo, S.; Zhou, Y.; Wu, J.; Amanullah, S.; Wang, H.C.; Shen, J. Metabolome and transcriptome analysis of terpene synthase genes and their putative role in floral aroma production in Litchi chinensis. Physiol. Plant. 2022, 174, e13796. [Google Scholar] [CrossRef] [PubMed]
- Ke, Y.; Abbas, F.; Zhou, Y.; Yu, R.; Fan, Y. Auxin-responsive R2R3-MYB transcription factors HcMYB1 and HcMYB2 activate volatile biosynthesis in Hedychium coronarium flowers. Front. Plant Sci. 2021, 12, 710826. [Google Scholar] [CrossRef] [PubMed]
- Livak, K.J.; Schmittgen, T.D. Analysis of relative gene expression data using real-time quantitative PCR and the 2−ΔΔCT method. Methods 2001, 25, 402–408. [Google Scholar] [CrossRef]







| TFs | LB vs. DB | DB vs. GB | LB vs. GB | |||
|---|---|---|---|---|---|---|
| Up Regulated | Down Regulated | Up Regulated | Down Regulated | Up Regulated | Down Regulated | |
| ERF | 25 | 24 | 23 | 12 | 26 | 13 |
| NAC | 13 | 23 | 16 | 15 | 13 | 18 |
| WRKY | 16 | 13 | 24 | 12 | 23 | 9 |
| MYB-related | 9 | 20 | 17 | 15 | 7 | 22 |
| bHLH | 13 | 11 | 24 | 9 | 24 | 6 |
| MYB | 11 | 13 | 12 | 11 | 15 | 17 |
| bZIP | 8 | 15 | 7 | 11 | 5 | 22 |
| C2H2 | 9 | 9 | 13 | 10 | 12 | 9 |
| GRAS | 11 | 14 | 13 | 10 | 8 | 5 |
| FAR1 | 2 | 16 | 13 | 6 | 1 | 6 |
| C2C2-Dof | 7 | 6 | 7 | 7 | 8 | 4 |
| C3H | 5 | 12 | 11 | 5 | 3 | 2 |
| LOB | 7 | 5 | 4 | 7 | 1 | 4 |
| G2-like | 1 | 6 | 7 | 3 | 5 | 5 |
| MADS-MIKC | 3 | 1 | 8 | 4 | 8 | 3 |
| TCP | 4 | 4 | 6 | 3 | 5 | 4 |
| GATA | 6 | 2 | 6 | 3 | 7 | 1 |
| HB-HD-ZIP | 4 | 5 | 2 | 6 | 1 | 7 |
| HB-other | 2 | 9 | 8 | 2 | 3 | 1 |
| B3-ARF | 5 | 2 | 5 | 2 | 6 | 4 |
| Others | 43 | 46 | 72 | 39 | 62 | 39 |
| Total | 204 | 256 | 298 | 192 | 243 | 201 |
Disclaimer/Publisher’s Note: The statements, opinions and data contained in all publications are solely those of the individual author(s) and contributor(s) and not of MDPI and/or the editor(s). MDPI and/or the editor(s) disclaim responsibility for any injury to people or property resulting from any ideas, methods, instructions or products referred to in the content. |
© 2025 by the authors. Licensee MDPI, Basel, Switzerland. This article is an open access article distributed under the terms and conditions of the Creative Commons Attribution (CC BY) license (https://creativecommons.org/licenses/by/4.0/).
Share and Cite
Ke, Y.; Ashraf, U.; Wang, D.; Hassan, W.; Zou, Y.; Qi, Y.; Zhou, Y.; Abbas, F. Function of Anthocyanin and Chlorophyll Metabolic Pathways in the Floral Sepals Color Formation in Different Hydrangea Cultivars. Plants 2025, 14, 742. https://doi.org/10.3390/plants14050742
Ke Y, Ashraf U, Wang D, Hassan W, Zou Y, Qi Y, Zhou Y, Abbas F. Function of Anthocyanin and Chlorophyll Metabolic Pathways in the Floral Sepals Color Formation in Different Hydrangea Cultivars. Plants. 2025; 14(5):742. https://doi.org/10.3390/plants14050742
Chicago/Turabian StyleKe, Yanguo, Umair Ashraf, Dongdong Wang, Waseem Hassan, Ying Zou, Ying Qi, Yiwei Zhou, and Farhat Abbas. 2025. "Function of Anthocyanin and Chlorophyll Metabolic Pathways in the Floral Sepals Color Formation in Different Hydrangea Cultivars" Plants 14, no. 5: 742. https://doi.org/10.3390/plants14050742
APA StyleKe, Y., Ashraf, U., Wang, D., Hassan, W., Zou, Y., Qi, Y., Zhou, Y., & Abbas, F. (2025). Function of Anthocyanin and Chlorophyll Metabolic Pathways in the Floral Sepals Color Formation in Different Hydrangea Cultivars. Plants, 14(5), 742. https://doi.org/10.3390/plants14050742

