Identification of a New Major Oil Content QTL Overlapped with FAD2B in Cultivated Peanut (Arachis hypogaea L.)
Abstract
1. Introduction
2. Results
2.1. Phenotypic Analysis of Kernel Oil and Oleic Acid Content in Parents and RIL Individuals
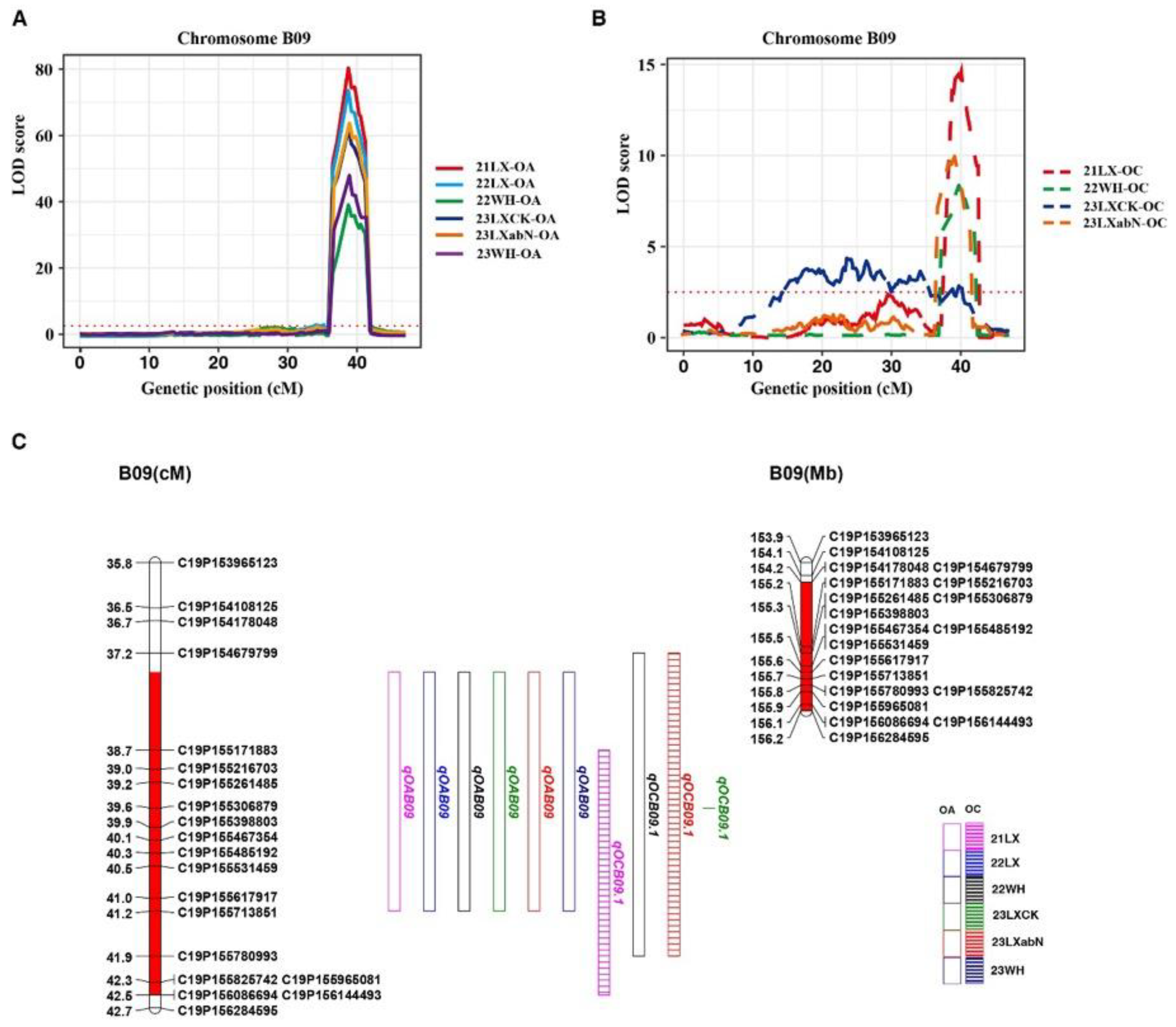
2.2. Identification of QTLs for Oil Content and Oleic Acid Content
2.3. The Recombination Effect of qOCB09 and qOCA04 for Oil Content
2.4. Detection of Epistatic QTLs for Oil Content
2.5. Potential Candidate Genes for Oil Content in Major QTL Regions
3. Discussion
3.1. QTL for Oil Content Was Stably Identified on Chromosome B09
3.2. The Effect of AhFAD2B to Oil Content and Other Quality Traits
4. Materials and Methods
4.1. Plant Material and Growing Conditions
4.2. Determination and Statistical Analysis of Phenotypic Data
4.3. QTL Mapping
4.4. Diagnostic Marker Development
4.5. Candidate Genes Mining
5. Conclusions
Supplementary Materials
Author Contributions
Funding
Data Availability Statement
Conflicts of Interest
References
- Toomer, O.T. Nutritional chemistry of the peanut (Arachis hypogaea). Crit. Rev. Food Sci. Nutr. 2018, 58, 3042–3053. [Google Scholar] [CrossRef]
- Bishi, S.; Lokesh, K.; Mahatma, M.; Khatediya, N.; Chauhan, S.; Misra, J. Quality traits of Indian peanut cultivars and their utility as nutritional and functional food. Food Chem. 2015, 167, 107–114. [Google Scholar] [CrossRef]
- FAOSTAT. Statistical Database FAOSTAT; FAOSTAT: Rome, Italy, 2024. [Google Scholar]
- Yang, Y.; Li, Y.; Cheng, Z.; Su, Q.; Jin, X.; Song, Y.; Wang, J. Genetic analysis and exploration of major effect QTLs underlying oil content in peanut. Theor. Appl. Genet. 2023, 136, 97. [Google Scholar] [CrossRef] [PubMed]
- Jadhav, M.P.; Gangurde, S.S.; Hake, A.A.; Yadawad, A.; Mahadevaiah, S.S.; Pattanashetti, S.K.; Gowda, M.V.C.; Shirasawa, K.; Varshney, R.K.; Pandey, M.K.; et al. Genotyping-by-Sequencing Based Genetic Mapping Identified Major and Consistent Genomic Regions for Productivity and Quality Traits in Peanut. Front. Plant Sci. 2021, 12, 668020. [Google Scholar] [CrossRef] [PubMed]
- Shasidhar, Y.; Vishwakarma, M.K.; Pandey, M.K.; Janila, P.; Variath, M.T.; Manohar, S.S.; Nigam, S.N.; Guo, B.; Varshney, R.K. Molecular Mapping of Oil Content and Fatty Acids Using Dense Genetic Maps in Groundnut (Arachis hypogaea L.). Front. Plant Sci. 2017, 8, 794. [Google Scholar] [CrossRef]
- Baring, M.; Wilson, J.; Burow, M.; Simpson, C.; Ayers, J.; Cason, J. Variability of total oil content in peanut across the state of Texas. J. Crop Improv. 2013, 27, 125–136. [Google Scholar] [CrossRef]
- Jiang, H.; Ren, X. Genetic diversity of peanut resource on morphological characters and seed chemical components in China. Chin. J. Oil Crop Sci. 2006, 28, 421–426, (In Chinese with English abstract). [Google Scholar]
- Yol, E.; Ustun, R.; Golukcu, M.; Uzun, B. Oil content, oil yield and fatty acid profile of groundnut germplasm in mediterranean climates. J. Am. Oil Chem. Soc. 2017, 94, 787–804. [Google Scholar] [CrossRef]
- Bertioli, D.J.; Cannon, S.B.; Froenicke, L.; Huang, G.; Farmer, A.D.; Cannon, E.K.; Liu, X.; Gao, D.; Clevenger, J.; Dash, S.; et al. The genome sequences of Arachis duranensis and Arachis ipaensis, the diploid ancestors of cultivated peanut. Nat. Genet. 2016, 48, 438–446. [Google Scholar] [CrossRef]
- Gomez Selvaraj, M.; Narayana, M.; Schubert, A.M.; Ayers, J.L.; Baring, M.R.; Burow, M.D. Identification of QTLs for pod and kernel traits in cultivated peanut by bulked segregant analysis. Electron. J. Biotechnol. 2009, 12, 3–4. [Google Scholar] [CrossRef]
- Sarvamangala, C.; Gowda, M.V.C.; Varshney, R.K. Identification of quantitative trait loci for protein content, oil content and oil quality for groundnut (Arachis hypogaea L.). Field Crops Res. 2011, 122, 49–59. [Google Scholar] [CrossRef]
- Pandey, M.K.; Wang, M.L.; Qiao, L.; Feng, S.; Khera, P.; Wang, H.; Tonnis, B.; Barkley, N.A.; Wang, J.; Holbrook, C.C.; et al. Identification of QTLs associated with oil content and mapping FAD2 genes and their relative contribution to oil quality in peanut (Arachis hypogaea L.). BMC Genet. 2014, 15, 133. [Google Scholar] [CrossRef]
- Huang, L.; He, H.; Chen, W.; Ren, X.; Chen, Y.; Zhou, X.; Xia, Y.; Wang, X.; Jiang, X.; Liao, B.; et al. Quantitative trait locus analysis of agronomic and quality-related traits in cultivated peanut (Arachis hypogaea L.). Theor. Appl. Genet. 2015, 128, 1103–1115. [Google Scholar] [CrossRef]
- Wilson, J.N.; Chopra, R.; Baring, M.R.; Selvaraj, M.G.; Simpson, C.E.; Chagoya, J.; Burow, M.D. Advanced Backcross Quantitative Trait Loci (QTL) Analysis of Oil Concentration and Oil Quality Traits in Peanut (Arachis hypogaea L.). Trop. Plant Biol. 2017, 10, 1–17. [Google Scholar] [CrossRef]
- Guo, J.; Liu, N.; Li, W.; Wu, B.; Chen, H.; Huang, L.; Chen, W.; Luo, H.; Zhou, X.; Jiang, H. Identification of two major loci and linked marker for oil content in peanut (Arachis hypogaea L.). Euphytica 2021, 217, 29. [Google Scholar] [CrossRef]
- Pandey, M.K.; Gangurde, S.S.; Shasidhar, Y.; Sharma, V.; Kale, S.M.; Khan, A.W.; Shah, P.; Joshi, P.; Bhat, R.S.; Janila, P.; et al. High-throughput diagnostic markers for foliar fungal disease resistance and high oleic acid content in groundnut. BMC Plant Biol. 2024, 24, 262. [Google Scholar]
- Liu, N.; Luo, H.; Huang, L.; Zhou, X.; Chen, W.; Wu, B.; Guo, J.; Huai, D.; Chen, Y.; Lei, Y.; et al. High-resolution mapping through whole-genome resequencing identifies two novel QTLs controlling oil content in peanut. J. Integr. Agric. 2024. [Google Scholar] [CrossRef]
- Liu, N.; Guo, J.; Zhou, X.; Wu, B.; Huang, L.; Luo, H.; Chen, Y.; Chen, W.; Lei, Y.; Huang, Y.; et al. High-resolution mapping of a major and consensus quantitative trait locus for oil content to a ~ 0.8-Mb region on chromosome A08 in peanut (Arachis hypogaea L.). Theor. Appl. Genet. 2020, 133, 37–49. [Google Scholar] [CrossRef]
- Zhang, S.; Hu, X.; Cui, F.; Qiu, J.; Miao, H.; Chen, S.; Yang, W.; Zhang, J.; Chen, J. QTL Mapping and Epistatic Interaction Analysis for Oil Content in Cultivated Peanut. Acta Agric. Boreali-Sin. 2021, 36, 27–35, (In Chinese with English abstract). [Google Scholar]
- Zhang, H.; Li Wang, M.; Dang, P.; Jiang, T.; Zhao, S.; Lamb, M.; Chen, C. Identification of potential QTLs and genes associated with seed composition traits in peanut (Arachis hypogaea L.) using GWAS and RNA-Seq analysis. Gene 2021, 769, 145215. [Google Scholar] [CrossRef]
- Li, W.; Liu, Y.; Li, L.; Zhang, L.; Li, Y.; Bai, B.; Cui, F.; Xu, F.; Du, F.; Zhang, J.; et al. Integrative Analysis of Metabolome and Transcriptome Reveals Molecular Mechanisms Regulating Oil and Protein Content in Peanut (Arachis hypogaea L). J. Agric. Food Chem. 2024, 72, 26586–26598. [Google Scholar] [CrossRef]
- Liu, H.; Hong, Y.; Lu, Q.; Li, H.; Gu, J.; Ren, L.; Deng, L.; Zhou, B.; Chen, X.; Liang, X. Integrated analysis of comparative lipidomics and proteomics reveals the dynamic changes of lipid molecular species in high-oleic acid peanut seed. J. Agric. Food Chem. 2019, 68, 426–438. [Google Scholar] [CrossRef] [PubMed]
- Zhuang, W.; Chen, H.; Yang, M.; Wang, J.; Pandey, M.K.; Zhang, C.; Chang, W.C.; Zhang, L.; Zhang, X.; Tang, R.; et al. The genome of cultivated peanut provides insight into legume karyotypes, polyploid evolution and crop domestication. Nat. Genet. 2019, 51, 865–876. [Google Scholar] [CrossRef] [PubMed]
- Bertioli, D.J.; Jenkins, J.; Clevenger, J.; Dudchenko, O.; Gao, D.; Seijo, G.; Leal-Bertioli, S.C.M.; Ren, L.; Farmer, A.D.; Pandey, M.K.; et al. The genome sequence of segmental allotetraploid peanut Arachis hypogaea. Nat. Genet. 2019, 51, 877–884. [Google Scholar] [CrossRef]
- Chen, X.; Li, H.; Pandey, M.K.; Yang, Q.; Wang, X.; Garg, V.; Li, H.; Chi, X.; Doddamani, D.; Hong, Y.; et al. Draft genome of the peanut A-genome progenitor (Arachis duranensis) provides insights into geocarpy, oil biosynthesis, and allergens. Proc. Natl. Acad. Sci. USA 2016, 113, 6785–6890. [Google Scholar] [CrossRef]
- Sun, Z.; Qi, F.; Liu, H.; Qin, L.; Xu, J.; Shi, L.; Zhang, Z.; Miao, L.; Huang, B.; Dong, W.; et al. QTL mapping of quality traits in peanut using whole-genome resequencing. Crop J. 2022, 10, 177–184. [Google Scholar] [CrossRef]
- Huang, B.-Y.; Liu, H.; Fang, Y.-J.; Miao, L.-J.; Qin, L.; Sun, Z.-Q.; Qi, F.-Y.; Chen, L.; Zhang, F.-Y.; Li, S.-Z.; et al. Identification of oil content QTL on Arahy12 and Arahy16 and development of KASP markers in cultivated peanut (Arachis hypogaea L.). J. Integr. Agric. 2023. [Google Scholar] [CrossRef]
- Zhang, Y.; Wang, Z.; Huai, D.; Liu, N.; Jiang, H.; Liao, B.; Lei, Y. Research progress on genetic basis and QTL mapping of oil content in peanut seed. Acta Agron. Sin. 2024, 50, 529–542, (In Chinese with English abstract). [Google Scholar]
- Grundy, S.M. Comparison of monounsaturated fatty acids and carbohydrates for lowering plasma cholesterol. N. Engl. J. Med. 1986, 314, 745–748. [Google Scholar] [CrossRef] [PubMed]
- Jung, S.; Swift, D.; Sengoku, E.; Patel, M.; Teulé, F.; Powell, G.; Moore, K.; Abbott, A. The high oleate trait in the cultivated peanut [Arachis hypogaea L.]. I. Isolation and characterization of two genes encoding microsomal oleoyl-PC desaturases. Mol. Gen. Genet. 2000, 263, 796–805. [Google Scholar] [CrossRef]
- Chen, Z.; Wang, M.L.; Barkley, N.A.; Pittman, R.N. A Simple Allele-Specific PCR Assay for Detecting FAD2 Alleles in Both A and B Genomes of the Cultivated Peanut for High-Oleate Trait Selection. Plant Mol. Biol. Rep. 2010, 28, 542–548. [Google Scholar] [CrossRef]
- La, T.C.; Pathan, S.M.; Vuong, T.; Lee, J.D.; Scaboo, A.M.; Smith, J.R.; Gillen, A.M.; Gillman, J.; Ellersieck, M.R.; Nguyen, H.T.; et al. Effect of High-Oleic Acid Soybean on Seed Oil, Protein Concentration, and Yield. Crop Sci. 2014, 54, 2054–2062. [Google Scholar] [CrossRef]
- Wang, F.; Miao, H.; Zhang, S.; Hu, X.; Li, C.; Chu, Y.; Chen, C.; Zhong, W.; Zhang, T.; Wang, H.; et al. Identification of a major QTL underlying sugar content in peanut kernels based on the RIL mapping population. Front. Plant Sci. 2024, 15, 1423586. [Google Scholar] [CrossRef] [PubMed]
- Clevenger, J.; Chu, Y.; Scheffler, B.; Ozias-Akins, P. A developmental transcriptome Map for allotetraploid Arachis hypogaea. Front. Plant Sci. 2016, 7, 1446. [Google Scholar] [CrossRef]
- Wang, F.; Zhang, S.; Hu, X.; Miao, H.; Xu, L.; Wu, L.; Li, C.; Chen, J. The Oleic Content and FAD2 Genotype Identification of 16 Peanut Cultivars (lines). J. Peanut Sci. 2022, 51, 29–34. [Google Scholar]
- Tang, Y.; Li, X.; Hu, C.; Qiu, X.; Li, J.; Li, X.; Zhu, H.; Wang, J.; Sui, J.; Qiao, L. Identification and characterization of transposable element AhMITE1 in the genomes of cultivated and two wild peanuts. BMC Genom. 2022, 23, 500. [Google Scholar] [CrossRef]
- Lehninger, A.L. Lehninger Principles of Biochemistry; Recording for the Blind & Dyslexic: New York, NY, USA, 2004. [Google Scholar]
- Meng, L.; Li, H.; Zhang, L.; Wang, J. QTL IciMapping: Integrated software for genetic linkage map construction and quantitative trait locus mapping in biparental populations. Crop J. 2015, 3, 269–283. [Google Scholar] [CrossRef]
- Broman, K.W.; Wu, H.; Sen, Ś.; Churchill, G.A. R/qtl: QTL mapping in experimental crosses. Bioinformatics 2003, 19, 889–890. [Google Scholar] [CrossRef] [PubMed]
- Voorrips, R. MapChart: Software for the graphical presentation of linkage maps and QTLs. J. Hered. 2002, 93, 77–78. [Google Scholar] [CrossRef]
- Zhang, S.; Hu, X.; Miao, H.; Chu, Y.; Cui, F.; Yang, W.; Xu, S.; Guo, J.; Fu, C.; Song, X.; et al. Imaged-based phenotyping accelerated QTL mapping and qtl × environment interaction analysis of testa colour in peanut (Arachis hypogaea). Plant Breed. 2021, 140, 884–895. [Google Scholar] [CrossRef]
- Wang, J.; Chen, H.; Li, Y.; Shi, D.; Wang, W.; Yan, C.; Yuan, M.; Sun, Q.; Chen, J.; Mou, Y.; et al. Identification of Quantitative Trait Nucleotides and Development of Diagnostic Markers for Nine Fatty Acids in the Peanut. Plants 2023, 13, 16. [Google Scholar] [CrossRef] [PubMed]







| Trait | Environment | Parents | RIL Population | |||||||
|---|---|---|---|---|---|---|---|---|---|---|
| Luhua11 | 06B16 | Mean ± SD a | Min b | Max c | CV d (%) | Skew | Kurt | Sig. of K-S Test e | ||
| OC (%) | 2021LX | 48.70 | 49.37 | 48.72 ± 0.09 | 44.14 | 53.04 | 3.00 | −0.102 | 0.087 | 0.200 |
| 2022LX | 53.48 | 53.54 | 51.71 ± 0.14 | 44.41 | 56.01 | 4.18 | −0.792 | 0.604 | 0.000 ** | |
| 2022WH | 55.86 | 49.50 | 51.86 ± 0.18 | 43.52 | 59.84 | 5.55 | 0.399 | −0.362 | 0.000 ** | |
| 2023LXCK | 53.73 | 57.07 | 54.32 ± 0.11 | 49.78 | 59.98 | 3.20 | 0.375 | 0.550 | 0.093 | |
| 2023LXabN | 57.77 | 58.19 | 54.41 ± 0.10 | 51.19 | 60.10 | 2.85 | 0.343 | −0.065 | 0.200 | |
| 2023WH | 48.81 | 48.94 | 49.00 ± 0.10 | 45.30 | 53.34 | 3.29 | 0.211 | −0.201 | 0.200 | |
| Mean ± SD | 53.06 ± 3.68 | 52.77 ± 4.13 | ||||||||
| OA (%) | 2021LX | 57.52 | 84.94 | 65.91 ± 0.91 | 45.16 | 85.68 | 1.38 | −0.033 | −1.815 | 0.000 ** |
| 2022LX | 55.47 | 75.18 | 68.21 ± 0.92 | 44.53 | 89.68 | 1.35 | −0.046 | −1.733 | 0.000 ** | |
| 2022WH | 53.69 | 83.38 | 68.55 ± 1.07 | 43.05 | 94.47 | 1.56 | 0.001 | −1.773 | 0.000 ** | |
| 2023LXCK | 54.93 | 83. 44 | 68.61 ± 0.98 | 43.01 | 93.90 | 1.43 | −0.022 | −1.708 | 0.000 ** | |
| 2023LXabN | 50.87 | 78.87 | 66.65 ± 0.99 | 36.55 | 92.88 | 1.49 | −0.138 | −1.665 | 0.000 ** | |
| 2023WH | 58.50 | 82.86 | 70.15 ± 0.99 | 46.82 | 92.30 | 1.41 | −0.011 | −1.862 | 0.000 ** | |
| Mean ± SD | 55.16 ± 2.74 | 80.45 ± 3.68 ** | ||||||||
| Traits | Source | DF a | SS b | MS c | F Value | p | h2 |
|---|---|---|---|---|---|---|---|
| OC | G | 255 | 4672.90 | 18.33 | 30.52 | <0.01 | 0.77 |
| E | 5 | 12,607.47 | 2521.49 | 4199.00 | <0.01 | ||
| G × E | 1268 | 6804.38 | 5.37 | 8.94 | <0.01 | ||
| Error | 1521 | 913.36 | 0.60 | ||||
| OA | G | 255 | 676,577.13 | 2653.24 | 196.19 | <0.01 | 0.98 |
| E | 5 | 5994.31 | 1198.86 | 88.65 | <0.01 | ||
| G × E | 1268 | 63,225.74 | 49.86 | 3.69 | <0.01 | ||
| Error | 1521 | 20,569.35 | 13.52 |
| Trait | Env a | QTL | LG b | CI c | Flanking Markers | Physical Position (Mb) | LOD d | PVE e | ADD f (%) |
|---|---|---|---|---|---|---|---|---|---|
| OC | 23LX-CK | qOCA02 | A02 | 12.92–13.34 | C02P3759859–C02P3916184 | 3.62–3.93 | 2.81 | 4.94 | 0.35 |
| 23LX-abN | qOCA04.1 | A04 | 17.72–19.60 | C04P5985371–C04P7532051 | 5.95–7.65 | 3.50 | 6.12 | −0.34 | |
| 23LX-abN | qOCA04.2 | A04 | 26.75–26.75 | C04P89232398–C04P89232398 | 89.22–89.25 | 2.51 | 4.43 | −0.29 | |
| 23LX-CK | A04 | 23.07–23.07 | C04P10564647–C04P10564647 | 10.54–10.59 | 2.50 | 4.40 | −0.24 | ||
| 23LX-CK | A04 | 23.67–27.59 | C04P12663865–C04P101171840 | 11.95–102.52 | 3.74 | 6.50 | −0.35 | ||
| 23LX-abN | qOCA06 | A06 | 11.78–16.49 | C06P4952448–C06P6221608 | 4.93–6.24 | 4.97 | 8.59 | −0.43 | |
| 23LX-abN | qOCA07.1 | A07 | 18.14–18.35 | C07P3648882–C07P3718138 | 3.61–3.74 | 2.53 | 4.47 | −0.25 | |
| 23LX-abN | qOCA07.2 | A07 | 21.23–21.64 | C07P4031007–C07P4125216 | 4.02–4.13 | 2.63 | 4.65 | −0.27 | |
| 23LX-abN | qOCA07.3 | A07 | 35.83–35.83 | C07P12259068–C07P12259068 | 12.15–12.37 | 2.52 | 4.45 | −0.29 | |
| 23LX-abN | qOCB02.1 | B02 | 2.81–7.56 | C12P3505471–C12P4779507 | 3.46–4.86 | 5.23 | 9.02 | −0.46 | |
| 23LX-CK | qOCB02.2 | B02 | 10.78–15.57 | C12P5449276–C12P7073350 | 5.40–7.15 | 5.42 | 9.30 | −0.47 | |
| 23LX-abN | qOCB03.1 | B03 | 63.10–63.73 | C13P136851060–C13P137089223 | 136.84–137.12 | 2.79 | 4.91 | −0.36 | |
| 23LX-abN | qOCB03.2 | B03 | 64.76–64.76 | C13P137639416–C13P137639416 | 137.55–137.73 | 2.53 | 4.47 | −0.35 | |
| 23LX-CK | qOCB03.3 | B03 | 53.71–58.49 | C13P131095813–C13P135374538 | 131.04–135.43 | 5.46 | 9.35 | −0.53 | |
| 21LX | qOCB09.1 | B09 | 38.74–42.51 | C19P155171883–C19P156144493 | 155.16–156.19 | 14.60 | 23.10 | 0.70 | |
| 22WH | B09 | 37.16–41.85 | C19P154679799–C19P155780993 | 154.20–155.80 | 7.72 | 13.12 | 0.96 | ||
| 23LX-abN | B09 | 37.16–41.85 | C19P154679799–C19P155780993 | 154.20–155.80 | 9.41 | 15.63 | 0.54 | ||
| 23LX-CK | B09 | 39.63–39.63 | C19P155306879–C19P155306879 | 155.27–155.34 | 2.59 | 4.55 | 0.43 | ||
| 23LX-CK | qOCB09.2 | B09 | 15.38–29.46 | C19P11107052–C19P145410341 | 11.03–14.54 | 4.10 | 7.12 | 0.43 | |
| 23LX-CK | qOCB09.3 | B09 | 30.35–35.18 | C19P147560425–C19P153510614 | 147.54–153.61 | 3.39 | 5.92 | 0.44 | |
| OA | 21LX | qOAB09 | B09 | 36.50–41.18 | C19P154108125–C19P155713851 | 154.06–155.76 | 80.34 | 76.43 | −12.31 |
| 22LX | B09 | 36.50–41.18 | C19P154108125–C19P155713851 | 154.06–155.76 | 73.29 | 73.66 | −12.19 | ||
| 22WH | B09 | 36.50–41.18 | C19P154108125–C19P155713851 | 154.06–155.76 | 39.59 | 51.49 | −13.65 | ||
| 23LX-CK | B09 | 36.50–41.18 | C19P154108125–C19P155713851 | 154.06–155.76 | 61.43 | 66.88 | −12.40 | ||
| 23LX-abN | B09 | 36.50–41.18 | C19P154108125–C19P155713851 | 154.06–155.76 | 65.96 | 69.62 | −12.76 | ||
| 23WH | B09 | 36.50–41.18 | C19P154108125–C19P155713851 | 154.06–155.76 | 48.17 | 71.64 | −11.66 |
| Trait/QTL | Locus 1 | Locus 2 | LOD | PVE | Add1 | Add2 | AddbyAdd | ||||||
|---|---|---|---|---|---|---|---|---|---|---|---|---|---|
| Chr1 | Position1 (cM) | LeftMarker1 | RightMarker1 | Chr 2 | Position2 (cM) | LeftMarker2 | RightMarker2 | ||||||
| eqOCA03-1 | A03 | 0 | C03P758466 | C03P1532569 | A03 | 30 | C03P30050409 | C03P30278461 | 5.58 | 1.49 | −0.02 | 0.00 | 0.20 |
| eqOCA01-1 | A01 | 30 | C01P101103927 | C01P101214504 | A04 | 25 | C04P30035679 | C04P31759622 | 5.29 | 1.47 | −0.16 | 0.24 | −0.05 |
| eqOCA01-2 | A01 | 25 | C01P98303028 | C01P98374108 | A05 | 15 | C05P40841414 | C05P41229144 | 5.78 | 1.65 | −0.13 | 0.01 | −0.09 |
| eqOCA06-1 | A06 | 25 | C06P9796191 | C06P10122726 | A06 | 40 | C06P98814906 | C06P99212948 | 5.80 | 1.44 | −0.02 | −0.10 | 0.20 |
| eqOCA01-3 | A01 | 40 | C01P105905716 | C01P107392629 | A07 | 35 | C07P11276815 | C07P11495248 | 5.38 | 1.33 | −0.11 | 0.13 | −0.19 |
| eqOCA02-1 | A02 | 50 | C02P96741356 | C02P96784311 | A07 | 40 | C07P41451767 | C07P43171362 | 5.49 | 1.32 | 0.01 | 0.19 | −0.14 |
| eqOCA05-1 | A05 | 35 | C05P106246855 | C05P108041290 | B02 | 15 | C12P6972241 | C12P7073350 | 5.78 | 1.77 | −0.01 | 0.06 | −0.17 |
| eqOCB02-1 | B02 | 40 | C12P111880113 | C12P112384452 | B03 | 45 | C13P42640495 | C13P42898862 | 5.06 | 1.26 | −0.10 | 0.08 | 0.17 |
| eqOCA02-2 | A02 | 25 | C02P9045260 | C02P9433222 | B03 | 65 | C13P137756553 | C13P137866024 | 5.61 | 1.31 | 0.05 | 0.10 | −0.18 |
| eqOCB05-1 | B05 | 25 | C15P151189954 | C15P151265988 | B06 | 5 | C16P2025227 | C16P2053025 | 5.16 | 1.84 | 0.01 | 0.00 | 0.13 |
| eqOCB06-1 | B06 | 10 | C16P6973672 | C16P7029871 | B06 | 20 | C16P9506414 | C16P10163123 | 6.40 | 1.25 | −0.04 | 0.05 | −0.25 |
| eqOCA03-2 | A03 | 45 | C03P128973442 | C03P129309550 | B06 | 45 | C16P141581457 | C16P142022545 | 5.55 | 1.36 | −0.02 | −0.02 | −0.19 |
| eqOCB02-2 | B02 | 30 | C12P97757157 | C12P100511712 | B07 | 30 | C17P21849598 | C17P21979066 | 5.64 | 1.64 | −0.02 | −0.07 | 0.15 |
| eqOCA08-1 | A08 | 20 | C08P29541313 | C08P29694890 | B08 | 15 | C18P7671897 | C18P7868227 | 5.07 | 1.39 | 0.10 | −0.04 | −0.18 |
| eqOCA03-3 | A03 | 45 | C03P128973442 | C03P129309550 | B09 | 15 | C19P10437570 | C19P11107052 | 5.16 | 1.37 | 0.00 | −0.06 | −0.19 |
| eqOCA02-3 | A02 | 5 | C02P2187686 | C02P2282492 | B09 | 40 | C19P155398803 | C19P155467354 | 5.53 | 1.25 | 0.03 | −0.26 | 0.18 |
| eqOCA09-1 | A09 | 25 | C09P114246497 | C09P114513794 | B09 | 45 | C19P156650243 | C19P156732175 | 5.55 | 1.46 | 0.01 | 0.02 | 0.18 |
| eqOCB08-1 | B08 | 40 | C18P129515227 | C18P129730247 | B10 | 0 | C20P899663 | C20P1879165 | 5.48 | 1.53 | −0.08 | 0.00 | −0.17 |
Disclaimer/Publisher’s Note: The statements, opinions and data contained in all publications are solely those of the individual author(s) and contributor(s) and not of MDPI and/or the editor(s). MDPI and/or the editor(s) disclaim responsibility for any injury to people or property resulting from any ideas, methods, instructions or products referred to in the content. |
© 2025 by the authors. Licensee MDPI, Basel, Switzerland. This article is an open access article distributed under the terms and conditions of the Creative Commons Attribution (CC BY) license (https://creativecommons.org/licenses/by/4.0/).
Share and Cite
Wang, F.; Miao, H.; Zhang, S.; Hu, X.; Li, C.; Yang, W.; Chen, J. Identification of a New Major Oil Content QTL Overlapped with FAD2B in Cultivated Peanut (Arachis hypogaea L.). Plants 2025, 14, 615. https://doi.org/10.3390/plants14040615
Wang F, Miao H, Zhang S, Hu X, Li C, Yang W, Chen J. Identification of a New Major Oil Content QTL Overlapped with FAD2B in Cultivated Peanut (Arachis hypogaea L.). Plants. 2025; 14(4):615. https://doi.org/10.3390/plants14040615
Chicago/Turabian StyleWang, Feifei, Huarong Miao, Shengzhong Zhang, Xiaohui Hu, Chunjuan Li, Weiqiang Yang, and Jing Chen. 2025. "Identification of a New Major Oil Content QTL Overlapped with FAD2B in Cultivated Peanut (Arachis hypogaea L.)" Plants 14, no. 4: 615. https://doi.org/10.3390/plants14040615
APA StyleWang, F., Miao, H., Zhang, S., Hu, X., Li, C., Yang, W., & Chen, J. (2025). Identification of a New Major Oil Content QTL Overlapped with FAD2B in Cultivated Peanut (Arachis hypogaea L.). Plants, 14(4), 615. https://doi.org/10.3390/plants14040615
