Next Article in Journal
Resistance Spectrum Analysis and Breeding Utilization of Rice Blast Resistance Gene Pigm-1
Previous Article in Journal
Integrative Trait Analysis for Enhancing Heat Stress Resilience in Tomato (Solanum lycopersicum L.): A Focus on Root, Physiological, and Yield Adaptations
 
 
Font Type:
Arial Georgia Verdana
Font Size:
Aa Aa Aa
Line Spacing:
Column Width:
Background:
Article

A Ralstonia solanacearum Effector Targets Splicing Factor SR34a to Reprogram Alternative Splicing and Regulate Plant Immunity

1
Hunan Key Laboratory of Plant Functional Genomics and Developmental Regulation, College of Biology, Hunan University, Changsha 410082, China
2
School of Chemical Engineering and Technology, Xi’an Jiaotong University, Xi’an 710049, China
*
Author to whom correspondence should be addressed.
Plants 2025, 14(4), 534; https://doi.org/10.3390/plants14040534
Submission received: 29 November 2024 / Revised: 29 December 2024 / Accepted: 1 January 2025 / Published: 10 February 2025
(This article belongs to the Section Plant Protection and Biotic Interactions)

Abstract

Alternative splicing is a critical post-transcriptional regulatory mechanism in eukaryotes. While infection with Ralstonia solanacearum GMI1000 significantly alters plant alternative splicing patterns, the underlying molecular mechanisms remain unclear. Herein, the effect of the GMI1000 Type III secretion system effectors on alternative splicing in the tomato cultivar Heinz 1706 was investigated. The RNA-seq analysis confirmed genome-wide alternative splicing changes induced by the Type III secretion system in tomato, including 1386 differential alternatively spliced events across 1023 genes, many of which are associated with plant defense. Seven nucleus-localized Type III effectors were transiently expressed in an RLPK splicing reporter system transgenic tobacco, identifying RipP2 as an effector that modulates alternative splicing levels. Sequence analysis, protein–protein interaction assays, and AlphaFold2 structural predictions revealed that RipP2 interacted with the tomato splicing factor SR34a. Furthermore, RipP2 acetylated a conserved lysine at position 132 within the SWQDLKD motif of SR34a, regulating its splicing pattern in defense-related genes and modulating plant immunity. This study elucidates how the “RipP2-SR34a module” influences plant immune responses by regulating the alternative splicing of immune-related genes, providing new insights into pathogen–plant interactions and splicing regulation.

1. Introduction

There has been considerable interest in alternative splicing (AS) in recent years, as it is a prevalent and pivotal mechanism of post-transcriptional regulation in biology. AS denotes the process wherein a precursor mRNA (pre-mRNA) undergoes differential splicing events to generate distinct mRNA splice isoforms, culminating in the production of diverse protein variants [1]. This phenomenon substantially augments gene functional diversity and regulatory flexibility, thereby facilitating organismal adaptation to varying environmental cues and physiological demands [2].
In organisms, seven principal types of AS are commonly identified: (1) exon skipping (ES); (2) intron retention (IR); (3) alternative 5′ splice site (A5SS); (4) alternative 3′ splice site (A3SS); (5) alternative promoter usage (AP); (6) alternative polyadenylation (AT); and (7) mutually exclusive exons (MEXs) [3].
The splicing of pre-mRNA is predominantly performed by the spliceosome. The spliceosome is primarily composed of five small nuclear ribonucleoprotein particles (snRNPs), specifically U1, U2, U4/U6, and U5 snRNPs, which are rich in uridine, along with numerous auxiliary proteins. These auxiliary proteins, generally referred to as splicing factors (SFs), are crucial for the regulation of splicing and can be classified into two main categories. The first category includes serine/arginine-rich proteins (SR proteins), which primarily function as splicing activators. The second category comprises heterogeneous nuclear ribonucleoproteins (hnRNPs), which mainly serve as splicing repressors. Together with the snRNPs, these splicing factors constitute the spliceosome and orchestrate the regulation of the splicing reaction [4,5,6,7].
AS regulates various processes in animals and plants. In humans, about 95% of genes undergo AS, mainly via ES, while in plants, around 65% of genes undergo AS, with IR being most common [8,9,10].
In animals, the research on AS primarily focuses on tumorigenesis, neurological disorders, and embryonic development. Studies have shown that AS events in cancer cells are closely associated with malignant transformation, metastasis, and treatment resistance [11,12]. For instance, upon glucose uptake, Tip60 acetylates the splicing factor SRSF5 at K125, thereby promoting the splicing of CCAR1 exons. This generates the CCAR1S isoform, which increases glucose consumption and acetyl-CoA production, thereby promoting tumor growth [13]. In Parkinson’s disease, genes such as PARK2 and SNCAIP undergo abnormal splicing [14,15]. Moreover, during development, the regulation of AS events enables the generation of diverse cell and tissue types, facilitating organ development and tissue differentiation [16,17,18]. These studies provide critical insights into the functions and regulatory mechanisms of AS.
Over the past few years, substantial advancements have been made in understanding AS in plants. AS regulation is integral to plant development, stress responses, and disease resistance, facilitating plant adaptation to diverse environmental condition, especially in the immune process of plants against pathogens [19,20,21,22,23].
Early studies have shown that in plant resistance responses to pathogens, the precise and rapid regulation of AS mechanisms can adjust the ratio of functional and non-functional transcripts of defense-related genes, including pattern recognition receptor (PRR) genes, resistance (R) genes, and specific splicing factors (SFs), which play a crucial role in enabling plants to mount a robust immune response [24,25,26,27,28,29,30,31].
Notably, the most recent work has revealed that in the prolonged battle between plants and pathogens, certain pathogens have evolved specific effectors that reprogram host pre-mRNA splicing to disrupt plant immunity and facilitate pathogen infection. Examples include the Pseudomonas syringae type III-secreted effector HopU1, which targets several Arabidopsis RNA-binding proteins, such as GRP7, resulting in reduced FLS2 protein levels and suppression of host immunity [32]. The avirulent effector PsAvr3c from Phytophthora sojae interacts with soybean GmSKRPs, influencing the splicing of host pre-mRNA and facilitating disease progression [33]. Similarly, the RXLR effector SRE3 from Phytophthora infestans interacts with the tomato splicing factor U1-70K, altering the AS of both susceptibility and resistance genes to promote infection [34]. Phytophthora effector PSR1 binds to PINP1, impairing its activity, which leads to widespread PINP1-mediated AS events and inhibition of sRNA production, ultimately compromising plant immunity [35]. In another case, wheat streak rust (Pst) secretes the effector Pst-A23, which binds to RNA motifs at the splicing sites of wheat genes TaXa21-H and TaWRKY53, disrupting AS and weakening the plant’s defense [36]. Additionally, the NIa-Pro, encoded by SCMV, disrupts the splicing activity of maize ZmU2AF65B., thereby impairing mRNA surveillance and promoting viral infection [37].
Despite AS being crucial for plant immunity, the molecular mechanisms by which pathogen effectors disrupt host AS to compromise immunity remain incompletely unclear.
Ralstonia solanacearum is a soil-dwelling bacterium that infects over 450 plant species from more than 50 plant families, resulting in vascular wilt and plant death [38,39].
The model strain GMI1000 threatens major crops like peppers, tomatoes, and tobacco by invading the roots. Its pathogenicity is driven by cell wall-degrading enzymes, extracellular polysaccharides, effectors, and bacterial motility, disrupting vascular function and causing wilting [40,41]. Its Type III secretion system (T3SS) is a key virulence factor, enabling the injection of multiple effectors into host cells to suppress immunity and disrupt cellular functions. Various T3SS effectors in R. solanacearum employ diverse strategies to infect and suppress host immunity [41,42].
While previous studies have shown that infection by the R. solanacearum strain GMI1000 significantly alters AS levels in the non-native host Arabidopsis thaliana [43], the precise underlying mechanisms driving these changes are yet to be fully characterized.
Therefore, this study explored how GMI1000 T3SS effectors regulate AS in the tomato reference cultivar Heinz 1706.
Herein, the splicing regulatory function of T3SS of GMI1000 was initially validated using RNA-seq and RT-qPCR analysis, particularly focusing on its regulation of defense-related genes in the spliceosome pathway.
Subsequently, by transiently expressing seven subcellular nucleus-localized T3SS effectors in Nicotiana benthamiana plants that had been engineered to express the splicing reporter RLPK-LUC, the effector RipP2, a previously reported acetyltransferase, was identified as capable of inducing changes in AS levels.
Furthermore, through sequence analysis, AlphaFold2 structural predictions, and a series of biochemical and molecular experiments, the interaction between RipP2 and the tomato splicing factor SR34a was revealed. Finally, RipP2 was found to acetylate the conserved lysine residue at position 132 (K132) within the SWQDLKD motif of SR34a, affecting the splicing pattern of SR34a on defense-related genes and regulating plant immunity.
These findings not only contribute to the understanding of how plants respond to pathogen infection through AS, but also reveal new strategies by which pathogens utilize their effector proteins to interfere with plant signaling and gene expression regulatory mechanisms.

2. Results

2.1. The T3SS of R. solanacearum GMI1000 Contributes to Its Pathogenicity and Regulates the Alternative Splicing of Defense-Related Genes in Tomato

Previous studies have demonstrated that numerous plant pathogens have evolved effectors to regulate AS in plants [32,33,34,35,36,37]. Additionally, the T3SS of R. solanacearum, as a key virulence factor, is capable of secreting a variety of proteins to attack the host [19,20,21,22,23].
To analyze the role of T3SS in the virulence of the model strain GMI1000 and its potential regulatory effects on host AS, two T3SS mutants of strain GMI1000 were used: the transcriptional regulation mutant GMI1000 ΔhrpB and the membrane channel mutant GMI1000 ΔhrcV (hereinafter referred to as ΔhrpB and ΔhrcV, respectively). These mutants, along with the wild-type strain, were inoculated onto the natural host tomato Heinz1706 and experimental host A. thaliana ecotype Col-0 to assess their pathogenicity.
As shown in Figure 1A, tomato seedlings infected with wild-type R. solanacearum GMI1000 begin to show obvious disease symptoms 3 days after inoculation (3 dpi), including obvious yellowing and wilting, and completely wilted 7 days after inoculation. However, tomato seedlings infected with ΔhrcV and ΔhrpB mutants had no obvious disease symptoms. Similarly, A. thaliana plants displayed marked disease symptoms upon GMI1000 infection, while ΔhrcV and ΔhrpB infections resulted in no observable symptoms (Figure 1B). The disease index of tomato (Figure 1C) and Arabidopsis (Figure 1D) plants was measured at different time points (2 dpi–11 dpi). The results show that the disease index of plants infected with GMI1000 increases rapidly in the early stage of infection, whereas those infected with ΔhrcV or ΔhrpB mutants have significantly lower disease indices.
Bacterial load assays at 3 and 5 dpi revealed that GMI1000 exhibited significantly higher colonization in tomato (Figure 1E) and A. thaliana roots (Figure 1F) compared to ΔhrcV and ΔhrpB, indicating that T3SS is crucial for effective root colonization in both hosts. These results demonstrate that T3SS is essential for pathogenicity and successful colonization by R. solanacearum.
Furthermore, the expression levels of key T3SS effectors RipAA, RipP1, RipP2, and RipI in tomato cultivar Heinz 1706 were assessed using quantitative real-time PCR (RT-qPCR). Compared to GMI1000, the ΔhrpB mutant showed partially reduced effector expression, while ΔhrcV nearly abolished it (Figure 1G). Therefore, to ensure a complete assessment of T3SS inactivation, ΔhrcV was selected for subsequent experiments to investigate the role of T3SS in regulating AS.
To preliminarily explore whether GMI1000 regulates host defense-related AS via T3SS, two defense-related tomato genes with intron retention (IR) events were selected, receptor-like protein kinase (RLPK) and E3 ubiquitin ligase (SP1), for AS validation. RLPK and SP1 play critical roles in plant immunity, with RLPK involved in pathogen recognition and signaling, and SP1 in protein processing and signaling. The RLPK and SP1 genes undergo significant AS changes during Phytophthora infection [34], which affect their functions in immune response. Their moderate expression levels made them suitable for RT-qPCR to quantify AS isoform ratios, where RLPK.1/RLPK.2 and SP1.1/SP1.2 represent the ratio of intron-splicing isoforms to intron-retaining isoforms. The results of RT-qPCR show that, under GMI1000 infection, the splicing ratios of RLPK.1/RLPK.2 and SP1.1/SP1.2 significantly increase, with RLPK.1/RLPK.2 approximately three-times higher and SP1.1/SP1.2 about twelve-times higher than in ΔhrcV-infected samples. These findings suggest that T3SS may regulate the splicing pattern of RLPK and SP1, favoring the production of functional, intron-free isoforms, thereby modulating host immune responses.
Collectively, these findings indicate that T3SS is crucial for R. solanacearum GMI1000 pathogenicity, influencing both bacterial colonization and virulence. Furthermore, it likely modulates the AS of specific defense-related genes.

2.2. T3SS of R. solanacearum GMI1000 Results in Genome-Wide AS Changes in Tomato

As a natural host for R. solanacearum, tomato provides an optimal model for studying the regulatory impact of the T3SS on host defense gene AS, as indicated by the preliminary experimental findings.
To further elucidate the regulatory role of the T3SS in the AS of tomato genes, RNA sequencing was performed on Heinz 1706 tomato plants inoculated with either GMI1000 or the T3SS mutant ΔhrcV, with each treatment replicated three times. Differentially expressed genes (DEGs) and differentially alternatively spliced genes (DASGs) in tomato following pathogen infection were analyzed. A total of 257,709,242 quality-controlled reads were obtained through RNA-seq (Figure S1), which were aligned to the tomato reference genome and assembled into transcript sequences as detailed in the methods.
According to the tomato reference genome annotations, common AS events in GMI1000- and ΔhrcV-infected samples were identified. Among the commonly identified AS events across the two samples, different types of AS events exhibited distinct proportional distributions. The five major types of AS events were as follows: A3SS accounted for 40.80% (24,325 events), A5SS accounted for 24.22% (14,439 events), IR accounted for 17.32% (10,325 events), ES accounted for 16.50% (9,841 events), and MXE accounted for 1.17% (697 events) (Figure 2A) (Table S1).
Differential AS analysis was performed using rMATS/rMATS.4.1.1 to identify different AS events, with the options described in the Methods Section. AS events with p values < 0.05 were classified as differentially alternatively spliced (DAS) events [44]. At the same time, by adding the –novel SS parameter, rMATS can detect splicing sites that are not recorded in the reference genome annotation file, which helps to identify more potential AS events.
Comparing GMI1000 to ΔhrcV, 2154 DEGs and 1023 DASGs were detected. Analysis revealed a low overlap (1.47%) between DEGs and DASGs, with only 46 genes overlapping (Figure 2B, Table S2). This low overlap suggests distinct regulatory mechanisms between gene expression and AS, whereby transcriptional regulation is primarily controlled by transcription factors and regulators, while AS is driven by spliceosome composition and function. Therefore, transcriptional and splicing regulation may play unique roles in cellular responses to external stimuli and internal signals.
A total of 1023 DASGs were identified, encompassing 1386 AS events, including 389 A3SS, 184 A5SS, 327 ES, 436 IR, and 50 MXE events (Figure 2C, Table S2).
Further comparative analysis of AS events between differential and non-differential conditions focused on the four primary splicing types: IR, ES, A3SS, and A5SS. The largest AS change in GMI1000-infected samples relative to ΔhrcV was in IR events (+32.63%), followed by ES (+25.70%). Conversely, A3SS and A5SS exhibited relative decreases of −21.59% and −33.20%, respectively (Figure 2D, Table S3). This indicated that GMI1000 T3SS preferentially modulated IR and ES events, particularly IR, warranting further investigation into the biological significance of IR.
To obtain a comprehensive view of AS changes, the analysis of splicing events was performed using Percent Spliced In (PSI) values, with a threshold of |ΔPSI| > 0.05 to quantify relative changes (Figure 2E, Table S4). PSI represents the proportion of transcripts in which a specific AS event, including exon inclusion or intron retention, is present relative to all transcripts involving that splicing event. PSI heatmaps of 1386 DAS events under GMI1000 and ΔhrcV conditions revealed substantial splicing differences, with lower PSI values in GMI1000 and higher values in ΔhrcV, indicating that T3SS significantly impacts AS patterns in tomato.
In conclusion, these findings demonstrate that the T3SS of R. solanacearum GMI1000 markedly induces AS changes in tomato, particularly through increased Differential IR and ES events.

2.3. Genes Undergoing AS Changes Are Enriched in the Spliceosome and RNA Degradation Pathways

To further investigate the functions of tomato genes associated with common types of DAS events identified in both samples, KEGG pathway enrichment analysis was conducted. The KEGG analysis revealed that the DASGs were significantly enriched in pathways, including the “spliceosome”, “glycerophospholipid metabolism”, “RNA degradation”, and “glycosaminoglycan degradation” (Figure 2F, Table S5). Among these, the spliceosome and RNA degradation pathways were particularly prominent.
The spliceosome pathway, which is closely associated with pre-mRNA splicing, showed significant enrichment (p = 0.001355), suggesting that the T3SS of GMI1000 may affect the host’s mRNA splicing mechanism by modulating spliceosome component activity.
Additionally, significant enrichment in the RNA degradation pathway (p = 0.002321) implies that T3SS may regulate genes involved in RNA degradation, potentially influencing the degradation rate and stability of host pre-mRNAs to more precisely control transcription and optimize immune responses. The enrichment of these two pathways indicates that the pathogen may synergistically impact host defense mechanisms by regulating AS and mRNA stability. Such multi-layered regulatory mechanisms may provide adaptive advantages in plant–pathogen interactions.
Notably, the majority of genes in the spliceosome and RNA degradation pathways contained IR events, with many of these genes being defense related. Additionally, pathways related to autophagy, including “mitophagy (Mitophagy—yeast)” and “autophagy (Autophagy—animal)”, were significantly enriched, suggesting that T3SS may also influence host defense mechanisms against cellular pathogen invasion by modulating the autophagy pathway.
To validate the DAS events identified in the RNA-seq data, nine functionally characterized genes were selected from the pathways significantly enriched in the KEGG analysis, including eight with IR events and one with an ES event (Table S2), and their isoform transcript levels were quantified using RT-qPCR.
These nine DAS events involved genes encoding E3 ubiquitin ligases, G protein-coupled receptors, cyclins, and proteins related to RNA splicing and RNA degradation. Figure 3A illustrates the expression patterns of these genes, including SP1 (E3 ubiquitin ligase, Solyc06g084360.2), SNR (small nuclear ribonucleoprotein, Solyc02g062240.2), SR45a (SR-like RNA binding protein, Solyc02g061840.2), ER68 (ethylene-responsive RNA helicase, Solyc12g044860.1), U2AF65C (U2AF large subunit, Solyc02g085570.2), GPCR (G protein-coupled receptor, Solyc08g061260.2), RBP (RNA-binding protein, Solyc04g014460.2), CFP (cyclin family protein, Solyc07g032480.2), and SMSF (motor neuron splicing factor, Solyc01g103020.2) (Figure 3A).
RT-qPCR data indicate significant alterations in the AS patterns of these genes. Regarding IR events, the IR events in GMI1000-infected samples were significantly altered compared to ΔhrcV. Specifically, the splicing ratios of intron-spliced to intron-retained isoforms of SP1 and SR45a increased significantly, while those of SP1, SNR, U2AF65C, SMSF, CFP, and ER68 decreased significantly (Figure 3B). For the ES event, significant differences were observed in the transcript levels of GPCR isoforms, including exon-included and exon-skipped variants’ isoforms (Figure 3B). The results of the RT-qPCR are in concordance with the RNA-seq data.
Together, these findings indicate that the T3SS of GMI1000 can modulate IR events in numerous tomato genes associated with RNA splicing, defense, and other critical regulatory processes

2.4. Genes with Altered Intron Retention Levels in the Spliceosome Pathway Are Associated with Defense Responses

IR typically introduces premature stop codons, resulting in aberrant mRNA transcripts that either produce truncated proteins or are degraded via nonsense-mediated RNA decay (NMD) in the cytoplasm or targeted for degradation by nuclear RNA surveillance mechanisms [45].
To gain deeper insights into the functions of alternative protein isoforms generated by IR changes in key regulatory genes, four genes involved in the spliceosome and RNA degradation pathways were selected, with known functions and variations in splicing ratios, for functional analysis: RBP (RNA-binding protein), SNR (small nuclear ribonucleoprotein), ER68 (ethylene-responsive RNA helicase), and U2AF65C (U2AF large subunit) (Figure 3A,B).
In N. benthamiana, eight GFP-tagged splice isoforms of these four genes (Table S6) were transiently expressed and subsequently inoculated the plants with the pathogenic R. solanacearum strain CQPS-1, which can infect N. benthamiana. Among the isoforms, transcripts of RBP.1, ER68.1, SNR.1, and U2AF65C.1 produced functional proteins, whereas transcripts of RBP.2, ER68.2, SNR.2, and U2AF65C.2 generated truncated, non-functional proteins due to intron retention or were directed toward RNA degradation pathways. The expression of these protein isoforms was confirmed through immunoblotting (Figure S2).
Upon R. solanacearum inoculation, the areas overexpressing RBP.1, ER68.1, SNR.1, and U2AF65C.1 in N. benthamiana leaves showed inhibited R. solanacearum CQPS-1 infection compared to the GFP control, while the overexpression of RBP.2, ER68.2, SNR.2, and U2AF65C.2 had no significant effect (Figure 4A and Figure S2).
To evaluate disease resistance, colony-forming units (CFUs) of R. solanacearum were measured in infected leaves. The results show that CFU counts are significantly lower in the overexpression groups of RBP.1, ER68.1, SNR.1, and U2AF65C.1 compared to the GFP control group, suggesting that overexpressing these functional isoforms may limit pathogen colonization and enhance resistance to infection (Figure 4B).
To further verify the roles of these genes in R. solanacearum infection, virus-induced gene silencing (VIGS) was utilized in tomato for silencing RBP, ER68, SNR, and U2AF65C, and we subsequently performed infection experiments with R. solanacearum. The expression of these genes in the TRV2.RBP, TRV2.ER68, TRV2.SNR, and TRV2.U2AF65C groups, as measured by RT-qPCR, was approximately 50% of that in the TRV2 control group, indicating effective gene silencing by VIGS.
Compared to the TRV2 empty vector control and positive control TRV2-PDS, tomato plants in the TRV2-RBP, TRV2-ER68, TRV2-SNR, and TRV2-U2AF65C groups exhibited earlier and more severe disease symptoms, including leaf wilting and chlorosis, seven days after inoculation with R. solanacearum GMI1000. This suggests that silencing these genes compromised tomato resistance to R. solanacearum.
These findings imply that the four genes involved in spliceosome pathway likely function as positive regulators of immunity against R. solanacearum, playing critical roles in enhancing host resistance to infection. During GMI1000 infection, the T3SS may interferes with the normal splicing of these immune-related positive regulators within the spliceosome pathway, significantly reducing intron splicing efficiency and preventing the production of functional proteins, thereby weakening the plant’s defense response.

2.5. Identification of the T3SS Effector RipP2 That Regulates AS Using a Splicing Reporter System

The previous phase of research has suggested that T3SS of GMI1000 regulates the AS of specific genes in tomato, thereby influencing plant immunity.
Considering that pre-mRNA splicing takes place within the nucleus of eukaryotic cells, further investigation is aimed at elucidating which specific T3SS effector regulates pre-mRNA splicing and induces AS events that mediate plant immune responses. To this end, the investigation focused on effectors from R. solanacearum GMI1000 that localize to the plant nucleus and have characterized functions: RipAB, RipAC, RipAF1, RipN, RipP1, RipP2, and RipX (Table S7).
To identify the effector responsible for AS changes, GFP-tagged versions of these seven nuclear-localized effectors were transiently expressed in transgenic tobacco plants carrying an AS reporter system, RLPK-LUC. Confocal microscopy was used to confirm their expression and subcellular localization, and all effectors showed nuclear localization (Figure S3).
This transgenic tobacco line is driven by the 35S promoter to express a 260-bp AS region of the tomato receptor-like protein kinase (RLPK) fused to luciferase (LUC), including an intronic region. When AS occurs in this region, the RLPK.1/RLPK.2 splicing ratio and luciferase activity are regulated (Figure 5A). Previously, this tobacco line has been used in other studies to screen pathogen effectors that induce AS [34,37,46]. To validate the system, four splicing factors—U1-70K, U2AF65C, SR34, and SR34a—were expressed, and the RLPK.1/RLPK.2 splicing ratio was altered, confirming its suitability for validating AS changes (Figure 5A).
The results show that, compared to the GFP control, only the expression of RipP2 significantly altered the RLPK.1/RLPK.2 splicing ratio, suggesting RipP2 regulates pre-mRNA splicing (Figure 5A).
RipP2, with acetyltransferase activity at Cys321 [47,48], acetylates the WRKY domain of RRS1-R in Arabidopsis, triggering a hypersensitive response and activating immunity [49]. To further investigate RipP2’s impact on AS, the catalytic mutant RipP2C321A was generated by substituting Cys321 with Ala. Unlike wild-type RipP2, RipP2C321A did not alter the splicing ratio compared to the GFP control (Figure 5A,B), indicating that RipP2 influences splicing through its acetyltransferase activity, playing a role in plant immunity.

2.6. Type III Effectors RipP2 Interacts with Splicing Factor SR34a to Manipulate Pre-mRNA Splicing in Planta

Experiments using the RLPK-LUC splicing reporter system identified RipP2 as a potential regulator of AS. It is hypothesized that RipP2 might directly or indirectly modulate AS-mediated plant immunity.
Sequence analysis showed no potential RNA-binding domains in RipP2, suggesting it is unlikely to directly interact with pre-mRNA to regulate AS.
Since pre-mRNA splicing occurs within the nucleus of eukaryotic cells and is executed by the spliceosome, it was speculated that the nuclear-localized effector RipP2 might indirectly regulate pre-mRNA splicing by interacting with components of the tomato spliceosome.
To test this hypothesis, luciferase complementation imaging (LCI) was used to examine the interaction between RipP2 and 15 known tomato splicing factors (Table S7) of the spliceosomal components [34,50,51,52]. The results reveal a specific interaction between RipP2 and the splicing factor SR34a (Figure 6A and Figure S4).
Also, yeast two-hybrid (Y2H) assays confirmed the specific binding of RipP2 to SR34a (Figure 6B). Yeast co-transformed with BD-RipP2 and AD-SR34a grew on the selective medium (-His + 10 mM 3AT), while the control groups showed no growth, ruling out non-specific binding.
These results were further supported by tobacco co-immunoprecipitation (Co-IP) assays, where Myc-tagged SR34a co-immunoprecipitated with GFP-tagged RipP2 or its enzymatically inactive point mutant RipP2C321A (Figure 6C).
To examine their subcellular localization, fluorescently tagged fusion proteins of RipP2-GFP and SR34a-mCherry were transiently co-expressed in N. benthamiana, and their localization was observed using confocal microscopy. RipP2-GFP and SR34a-mCherry were found to co-localize in the nucleus, supporting the hypothesis of a functional interaction (Figure 6D).
These observations raised an important question: is the interaction between RipP2 and SR34a required for RipP2-mediated AS changes? To address this, the impact of RipP2 on splicing was assessed by silencing NbSR34a expression in RLPK-LUC transgenic N. benthamiana plants by VIGS. In the blank silencing control RLPK-LUC transgenic N. benthamiana leaves, the transient overexpression of RipP2 significantly increased the RLPK.1/RLPK.2 ratio. However, in NbSR34a-silenced plants, the transient overexpression of RipP2 did not significantly alter the RLPK.1/RLPK.2 splicing ratio (Figure S4).
In summary, these experiments indicate that the T3SS effector RipP2 from R. solanacearum GMI1000 induces AS changes in the host by interacting with the tomato spliceosome core component SR34a, which may subsequently modulate the host’s immune response.

2.7. RipP2 Acetylates SR34a to Regulate AS and Suppress Plant Immune Responses

RipP2 can interact with the tomato splicing factor SR34a in the cell nucleus, and that RipP2 is known to possess acetyltransferase activity, suggesting that RipP2 may acetylate SR34a to regulate its function.
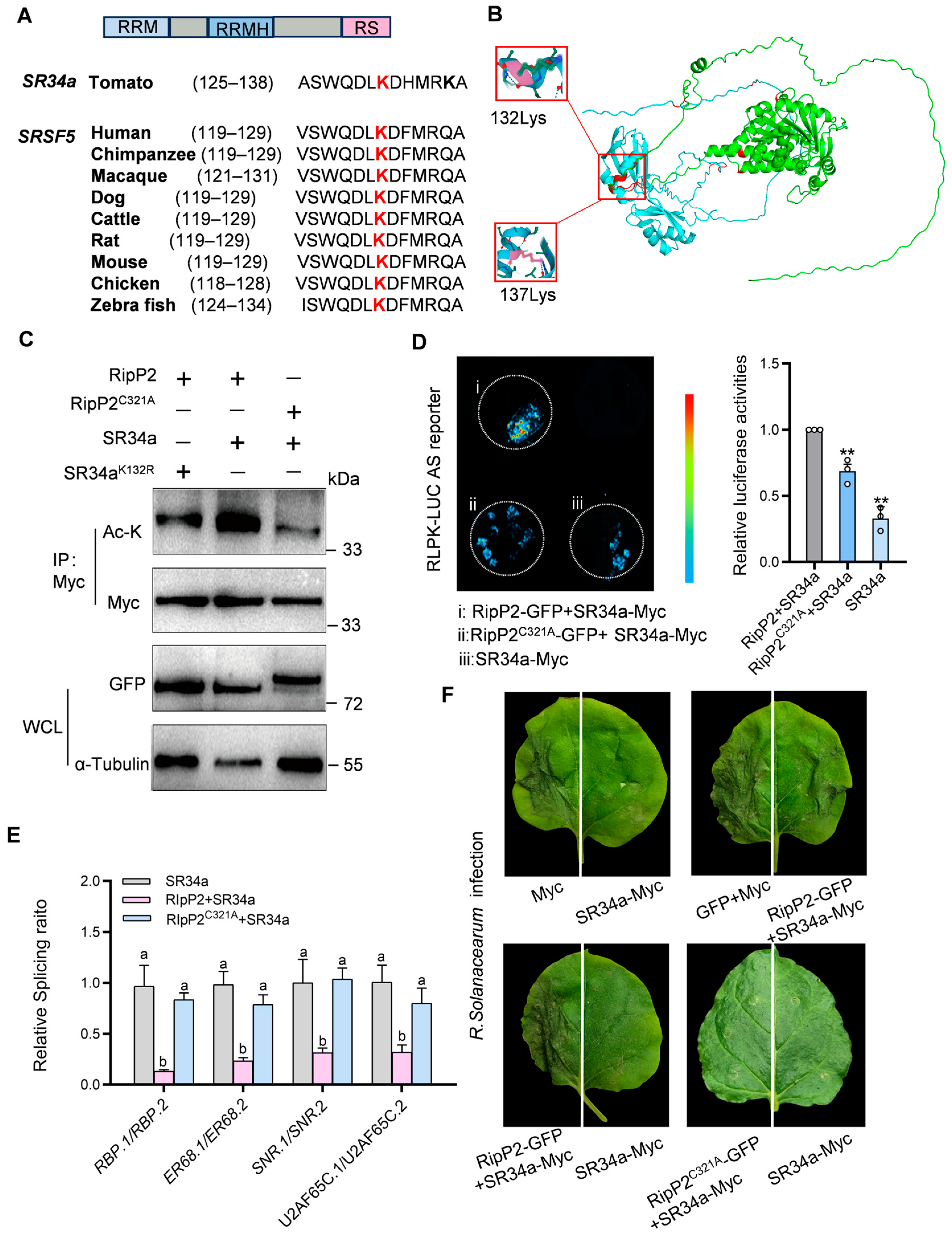
SR34a belongs to the SR subfamily of plant SR proteins and exhibits typical SR protein characteristics, including two RNA recognition motifs (RRMs), an RRM homolog (RRMH), and a C-terminal domain rich in arginine and serine (RS) dipeptide repeats. In most SR proteins with two RNA-binding domains, the RRMH contains an evolutionarily conserved SWQDLKD motif [53,54,55,56,57]. Figure 7A shows the conserved SWQDLKD motif in SR proteins of different species (Figure 7A). Mass spectrometry studies have shown that, in mammals, the lysine(K) residue at position 125(K125) within the SWQDLKD motif is an acetylation site for the Tip60 acetyltransferase and is also a target for ubiquitination [13,58]. Based on this, it is hypothesized that the conserved K residue within the SWQDLKD motif in plant SR proteins may similarly serve as an acetylation site.
Sequence analysis revealed that in SR34a, this conserved K residue in the SWQDLKD motif is located at amino acid position 132(K132).
Interestingly, the 3D structure of the RipP2-SR34a complex, predicted using AlphaFold2, revealed a high confidence score of 0.9604. In this structure, RipP2 (green) interacts with SR34a (blue), with the α-helix region of SR34a (residues 89–141) forming a flexible, surface-exposed structure that binds to RipP2 (residues 111–159). Key residues K132 and K137 in SR34a’s SWQDLKDHMRK motif were identified as critical interaction sites, and it is proposed that K132 serves as the primary acetylation site (Figure 7B and Figure S5).
To test this, the K132 in SR34a was mutated to R (SR34aK132R-Myc) and an in vivo acetylation assay was performed. Co-expression of RipP2 and SR34a in N. benthamiana showed the acetylation of SR34a, which was markedly reduced with the co-expression of RipP2C321A and SR34a or RipP2 and SR34aK132R, indicating that RipP2 acetylates SR34a at K132. Western blot analysis confirmed consistent protein expression (Figure 7C), and LCI showed a weakened RipP2-SR34a interaction with the K132 mutation (Figure S5). These results confirm that RipP2 acetylates SR34a primarily at K132.
To investigate the impact of RipP2-mediated SR34a acetylation on pre-mRNA AS, RipP2-GFP was co-expressed with SR34a-Myc, RipP2C321A-GFP was co-expressed with SR34a-Myc, and SR34a-Myc was expressed alone in RLPK-LUC transgenic N. benthamiana. Luciferase activity was the highest in the RipP2-GFP and SR34a co-expression group (Figure 7D). Activity in the RipP2C321A-GFP and SR34a group was 69%, and in the SR34a-only group, 33% of the RipP2-GFP and SR34a co-expression group, indicating that RipP2 acetylates SR34a to promote intron splicing in the tomato RLPK gene.
To further validate the regulatory effect of RipP2-acetylated SR34a on the splicing of tomato defense-related genes, SR34a alone, RipP2 with SR34a, and RipP2C321A with SR34a were overexpressed in tomato, and the splicing ratios of four positive immune regulatory genes (RBP, ER68, SNR, and U2AF65C) in the spliceosome pathway were measured. The results indicate that, compared to SR34a overexpression alone, the co-expression of RipP2 and SR34a significantly reduced the proportion of functional splice isoforms, suggesting that RipP2 inhibits the effect of SR34a on the intron splicing of these genes. However, the co-expression of RipP2C321A with SR34a yielded splicing ratios similar to the SR34a-only group, indicating no significant difference (Figure 7E) and demonstrating that the acetyltransferase activity of RipP2 inhibits the intronic splicing of these four immune positive regulators by SR34a.
The interaction between RipP2 and SR34a has a dual regulatory effect on tomato splicing: RipP2-SR34a promotes intron splicing in the RLPK gene, increasing intron-spliced functional isoform RLPK.1, while suppressing splicing in four immune-related genes (RBP, ER68, SNR, and U2AF65C), reducing intron-spliced functional isoforms. This mechanism highlights how RipP2 selectively modulates the splicing of defense genes by acetylating SR34a, providing insights into how pathogens disrupt host splicing to weaken immunity.
To further verify the role of RipP2-mediated SR34a acetylation in regulating plant immunity, a final set of disease resistance assays was conducted. N. benthamiana leaves transiently co-expressing different proteins were inoculated with the R. solanacearum pathogen, and lesion size and plant wilting severity were observed. The results show that SR34a expression alone significantly enhances disease resistance compared with the control, as evidenced by smaller lesion areas and milder wilting symptoms (Figure 7F). However, in the group co-expressing RipP2 and SR34a, disease symptoms were similar to the control and significantly reduced compared to the resistance of SR34a alone. In contrast, leaves co-expressing RipP2C321A with SR34a showed enhanced resistance similar to the SR34a-only group. These data support that the acetyltransferase activity of RipP2 affects the role of SR34a in plant immunity by regulating its splicing function.
These findings suggest that the T3SS effector RipP2 from R. solanacearum GMI1000 regulates host AS by acetylating the lysine (K132) residue in the SWQDLKD motif of the tomato spliceosome component SR34a. RipP2’s acetyltransferase activity modulates SR34a-mediated intron splicing of immune-related genes, particularly inhibiting the intron splicing of four immune positive regulators within the spliceosome pathway, thereby weakening plant disease resistance and disrupting immune responses. These results provide new insights into how pathogens manipulate the host splicing pathway to impair defense mechanisms and lay the foundation for further research on RipP2 and its acetylation targets in plant pathogenesis.

3. Discussion

In this study, the role of T3SS of the R. solanacearum model strain GMI1000 in the regulation of tomato gene splicing was investigated. It was found that the T3SS effector protein RipP2 regulates defense-related genes AS by acetylating SR34a, thereby affecting plant immune responses. T3SS modulates the splicing patterns of immune genes through RipP2, particularly four genes associated with immune responses—RBP (RNA binding protein), SNR (small nuclear ribonucleoprotein), ER68 (ethylene-responsive RNA helicase), and U2AF65C (U2AF large subunit)—which promote intron retention (IR). This phenomenon may lead to the production of truncated, non-functional proteins, ultimately suppressing immune responses and reducing plant resistance to R. solanacearum.
The four defense-related genes identified within the spliceosome pathway (RBP, ER68, SNR, and U2AF65C) exhibit characteristics of intron retention, suggesting that splicing changes in these genes could influence the plant’s immune response and alter its resistance to pathogens. This process is further explained by the proposed working model in Figure 8, where RipP2’s acetylation of SR34a is a key step in regulating immune gene splicing. The absence of splicing regulation in the RipP2C321A mutant further underscores the importance of RipP2’s acetyltransferase activity in immune regulation.
RipP2 is the first avirulence effector identified in R. solanacearum, and considerable research has been conducted on its function. Previous studies revealed its interaction with the A. thaliana R gene RRS1-R [59] and the cysteine protease RD19 [60], which triggers plant immunity. Further research indicated that the WRKY domain of RRS1 in the RRS1/RPS4 complex acts as a target for RipP2 acetylation, preventing RipP2 from interfering with WRKY transcription factors and converting RipP2’s lysine acetyltransferase activity into an immune response [49]. The research on SR34a also has mainly focused on Arabidopsis, where SR34a primarily binds to exonic sequences rich in GCU near splice sites and tends to target pre-mRNA of ABA-sensitive genes to prevent ABA-responsive splicing in germinating seeds [61,62,63].
The findings of this work add to the existing research by revealing a novel mechanism of RipP2 in plant immunity, demonstrating that RipP2 regulates host splicing events through the acetylation of SR34a, thereby influencing the function of immune genes.
Although previous studies have shown that several pathogen effectors promote infection by modulating host splicing events, the role of RipP2 in regulating AS through the acetylation of SR34a in plant immunity is a novel discovery. This not only expands the understanding of the functional roles of T3SS effectors, but also provides new insights into exploring novel mechanisms of plant immune regulation.
In addition to its role in immunity, it is proposed that the RipP2-SR34a module may also regulate non-immune pathways, particularly metabolism and development. RNA-seq data from R. solanacearum GMI1000 and the hrcV mutant strain reveal significant splicing changes in genes related to both metabolism and development under infection conditions. For example, the GPCR (G protein-coupled receptor) gene may mediate the transmission of environmental signals and regulate metabolic pathways, while the CFP (cyclin family protein) gene is crucial for cell cycle progression and tissue development. Furthermore, the SMSF (motor neuron splicing factor) may influence developmental processes by modulating the splicing of key genes involved in cell fate and differentiation. These findings suggest that the splicing regulatory role of SR34a may be broader than previously thought, affecting not only immune-related genes but also genes involved in fundamental physiological processes, such as metabolism and development.
However, there are limitations to this study. Due to the challenges in expressing tomato genes, some experiments were shifted to tobacco plants, which may introduce species-specific differences. Additionally, while RNA-seq revealed splicing pattern changes, it did not fully capture all splicing events of relevant genes, potentially due to sequencing depth and sample handling. Future research should further explore the role of RipP2 in spliceosome assembly and, by integrating more high-throughput techniques, continue to uncover the multifaceted impacts of T3SS on plant immunity and splicing regulation.

4. Materials and Methods

4.1. Plant and Microbial Culture Conditions

The tomato plants (Solanum lycopersicum, cv. Heinz 1706) were cultivated in a greenhouse under conditions of 24 °C for a 14 h light period and 22 °C for a 10 h dark period for 8–10 weeks. The N.benthamiana plants were grown in a greenhouse at 22 °C with a 16 h light period and an 8 h dark period for 5–6 weeks.
R. solanacearum strains GMI1000 and CQPS-1 were obtained from CIRM-CFBP, France, and isolated and provided by the Laboratory of Natural Products Pesticides, College of Plant Protection, Southwest University, Chongqing, China, respectively. These strains were revived on solid GB medium for 2 days, followed by regular cultivation in liquid GB medium at 28 °C.
Agrobacterium tumefaciens GV3101 strains, each carrying different plasmids, were cultured at 28 °C in LB medium supplemented with 25 mg/mL of rifampicin and 50 mg/mL of kanamycin.

4.2. N. benthamiana and Tomato Inoculation Assay

Pathogen inoculation assays were conducted using R. solanacearum. The roots of sterile-grown tomato seedlings were immersed in an R. solanacearum suspension with an OD600 = 1.0, ensuring the complete immersion of the roots. The roots were soaked for 5–10 min, after which the seedlings were transplanted into 90 mm Petri dishes containing hydroponic medium and incubated at 28 °C [64].
The wounded roots of 4-week-old Arabidopsis plants were inoculated with 15 mL of an R. solanacearum suspension with an OD600 = 0.1 using the soil drenching inoculation method. The plants were placed in a growth chamber under controlled conditions of 75% humidity, a 12 h light/12 h dark photoperiod, and incubated at 28 °C. Plant disease symptoms were evaluated based on the following scale: 0: no wilting; 1: 1–25% wilting; 2: 26–50% wilting; 3: 51–75% wilting; and 4: 76–100% wilting.
Bacterial quantification of the roots of both Arabidopsis and tomato plants was performed at 3 and 5 days post-inoculation (dpi). Roots from six independent plants were harvested, weighed, and subjected to bacterial quantification. Subsequently, the root tissues were ground in 100 mL of ddH2O, and 10 mL of the diluted solution was plated onto solid GB medium for bacterial enumeration.
For the transient gene expression assay, specific gene fragments were cloned into the vectors for overexpression using pDT1-myc and pDT7-GFP vectors. A. tumefaciens strain GV3101 carrying pDT1-myc or pDT7-GFP constructs was cultured to an OD = 0.5 A. tumefaciens cultures were resuspended in infiltration buffer (10 mM MgCl2, 10 mM MES [pH 5.6], and 150 mM acetosyringone) to a final concentration of OD600 = 0.5. The resulting suspension was infiltrated into plant leaves to achieve the transient expression of the gene. Fusion protein expression was detected using immunoprecipitation blotting or confocal laser scanning microscopy (Zeiss LSM 880, Carl Zeiss AG, Oberkochen, Germany) to detect green fluorescence and mCherry.
For the VIGS assay, TRV1 and TRV2 vectors were used, with specific gene fragments cloned into the TRV2 vector to target genes of interest. The TRV2-PDS construct served as a positive control, targeting the phytoene desaturase (PDS) gene to induce bleaching, alongside TRV2-RBP, TRV2-ER68, TRV2-SNR, and TRV2-U2AF65C to investigate their functions. A. tumefaciens strain GV3101 carrying TRV1 and TRV2 constructs was cultured to an OD = 0.5. Agrobacterium suspensions of TRV1 and TRV2 were mixed at a 1:1 ratio and infiltrated into tomato leaves. Plants were maintained under controlled conditions, and gene silencing efficiency was assessed by RT-qPCR 7 days post-infiltration. Pathogen inoculation was subsequently performed using the soil drenching method.

4.3. R. solanacearum Knockout Mutants

Homologous recombination was used to replace the hrcV and hrpB coding sequences with a kanamycin resistance gene, generating the R. solanacearum T3SS mutant. PCR amplification was performed to obtain the upstream (UP) and downstream (DN) regions flanking the hrcV or hrpB gene and the kanamycin resistance gene fragment. These regions were fused with the kanamycin resistance gene. The resulting UP-KAN-DN fusion fragment was introduced into the competent R. solanacearum GMI1000 strain by electroporation. Mutant strains were selected using kanamycin (25 mg/mL) and confirmed by PCR with specific primers for hrcV, hrpB, and the R. solanacearum flagellin gene [65].

4.4. Co-IP Assays

The target gene PCR fragments were ligated into the linearized vectors pDT7-GFP and pDT1-Myc. The constructs pDT7-GFP-RipP2/RipP2C321A and pDT1-Myc-SR34a were transiently expressed in N. benthamiana leaves via A. tumefaciens GV3101 infiltration.
After 48 h, the leaves were ground in liquid nitrogen, and total protein was extracted with Beyotime RIPA lysis buffer (5 mL/g tissue, with protease inhibitors) at 4 °C for 30 min. The lysate was centrifuged at 12,000 rpm for 10 min to collect the supernatant. For immunoprecipitation, 500 μL of protein extract (500–1000 μg) was incubated with 20 μL of anti-Myc magnetic beads at 4 °C for 12 h, followed by four washes with RIPA buffer. Proteins were eluted with 2× SDS buffer and heated at 95 °C for 5 min. Samples were separated by SDS-PAGE (Bio-Rad, Hercules, CA, USA), transferred to PVDF(Millipore, Burlington, MA, USA) membranes, probed with anti-GFP and anti-Myc antibodies, and visualized by enhanced chemiluminescence (ECL). GFP alone was expressed as a control for interaction specificity.

4.5. RNA-seq and Data Analysis

RNA-Seq Sample Collection: Seven-day-old tomato seedlings were inoculated as described in the infection assay and incubated at 28 °C. Samples were harvested 72 h post-inoculation and immediately flash-frozen in liquid nitrogen. Total RNA was extracted using the Plant Total RNA Isolation Kit (B518631-0050; Sangon Biotech, Shanghai, China) according to the manufacturer’s protocol, and RNA-seq libraries were constructed. Sequencing was performed on the Illumina HiSeq platform in paired-end mode with a read length of 150 bp (Sangon Biotech, Shanghai, China).
Raw sequencing data were filtered using Trimmomatic to obtain high-quality clean reads. Quality-filtered reads were then aligned to the ITAG2.4 tomato reference genome using HISAT2, with alignment quality assessed using RSeQC. Mapped reads from all datasets were assembled using StringTie, and gene expression levels were quantified based on known gene models. Differential expression analysis was performed with DESeq2, and the results were visualized to facilitate downstream analysis.
Differential alternative splicing (DAS) events were identified using rMATS 4.1.1, including five splicing types: ES (exon skipping), A5SS (alternative 5′ splice site), A3SS (alternative 3′ splice site), MEXs (mutually exclusive exons), and IR (intron retention). The parameters used were: rmats.py --b1 B.txt --b2 A.txt --gtf genes.gtf --od B_vs_A -t paired --readLength 150 --nthread 10 --tmp test/ --novelSS. Events with a p-value < 0.05 were considered as significantly differential AS events. PSI (Percent Spliced In) was calculated using rMATS [44], representing the percentage of the inclusion isoform (long variant), defined as the ratio of the inclusion isoform (splice-in) to the sum of the inclusion isoform (splice in) and the exon exclusion isoform (splice out).

4.6. DAS Event Visualization and RT-qPCR Analysis

RNA-seq data were visualized using Integrative Genomics Viewer (IGV) version 2.11.9, which displayed the read coverage of exonic and intronic regions of the target tomato genes in wiggle plots. The software was used to analyze the splicing events of these genes.
Total RNA from tomato was extracted using the Plant Total RNA Isolation Kit (B518631-0050; Sangon Biotech, Shanghai, China). cDNA was synthesized using the HiScript IV RT SuperMix for qPCR (R423-01; Vazyme Biotech Co., Ltd., Nanjing, China). Isoform-specific primers were designed to validate DAS events based on regions of intron retention and exon skipping. The splicing ratios of RLPK, RBP, SP1, ER68, SR45a, U2AF65C, GPCR, SNR, CFP, and SMSF were calculated as relative values, with the splicing ratio defined as the ratio of the spliced isoform to the isoform containing either exons or introns.
The expression of gyrA was used as an internal reference to normalize the expression levels of effector genes in R. solanacearum. The expressions of SlUBI and NbEF1α were used as the internal references to normalize the expression level of genes in tomato and N. benthamiana plants, respectively.

4.7. Luciferase Complementation Assay

Luciferase complementation assays were performed as described [66]. The RipP2 gene was inserted into the pCAMBIA1300-nLUC vector, while 15 splicing factor genes were inserted into the pCAMBIA1300-cLUC vector. Agrobacterium suspensions containing these constructs were infiltrated into 6-week-old N. benthamiana leaves. After 48 h of infiltration, the leaves were collected, and for LUC imaging, 1 mM of luciferin substrate was applied. LUC images were captured using the Tanon-5200 Multi Chemiluminescent Imaging System (Tanon, China). For the quantification of LUC signals from the luciferase complementation assay and the RLPK-LUC reporter system, ImageJ software (version 1.53c) was utilized.

4.8. Yeast Two-Hybrid Assay for the RipP2-SR34a Interaction

A yeast two-hybrid assay was conducted to assess the interaction between RipP2 and SR34a. The coding sequences of RipP2 and SR34a were cloned into pGBKT7 and pGADT7 vectors to generate BD-RipP2 and AD-SR34a constructs. Yeast strain Y2HGold was co-transformed with BD-RipP2 and AD-SR34a, along with controls (BD with AD-SR34a, BD-RipP2 with AD). Transformants were plated on selective medium (-His) supplemented with 0–20 mM 3AT to assess interaction specificity and on non-selective medium (+His) to confirm viability and transformation efficiency. Growth on the -His medium with 3AT indicated a specific interaction between RipP2 and SR34a.

4.9. Statistical Analysis

Statistical analyses were performed using GraphPad Prism 5 software (GraphPad Software, Boston, MA, USA). In all cases, a value of p < 0.05 was considered statistically significant.

4.10. Accession Numbers

The sequence data and functional information of the R. solanacearum Type III secretion system effectors presented in this study can be accessed through the NCBI database and the Nemo Peeters R. solanacearum Type III Effectors Database. The gene sequence data of Heinz 1706 tomato referenced in this study can be accessed through the Sol Genomics Network (https://solgenomics.sgn.cornell.edu/ (accessed on 1 December 2024). The RNA-seq data that support the findings of this study have been deposited in the Gene Expression Omnibus (GEO) database (https://www.ncbi.nlm.nih.gov/geo/ (accessed on 1 December 2024) with the accession code GEO: GSE276633.

5. Conclusions

In this study, it is demonstrated that R. solanacearum GMI1000 employs its T3SS effector RipP2 to manipulate genome-wide alternative splicing in tomato. RipP2 interacts with and acetylates the splicing factor SR34a at a conserved lysine residue at position 132, altering its splicing pattern on defense-related genes, particularly those in the spliceosome pathway, such as RBP, ER68, SNR, and U2AF65C. This modification disrupts the splicing of defense-associated transcripts, undermining plant immunity. These findings reveal a previously uncharacterized mechanism by which a bacterial effectors targets host splicing machinery to modulate gene expression and facilitate infection. This discovery provides key molecular targets for understanding how pathogens suppress immune functions by altering the host splicing machinery. These targets hold significant potential for future applications in disease resistance breeding and immune regulation research. This work advances the understanding of pathogen–host interactions and highlights the critical role of alternative splicing regulation in plant defense.

Supplementary Materials

The following supporting information can be downloaded at: https://www.mdpi.com/article/10.3390/plants14040534/s1, Figure S1: RNA-seq mapping statistics and sample correlations for tomato plants inoculated with GMI1000 and △hrcV. (a) Summary of RNA-seq read mapping results. A total of 257,709,242 reads were mapped to the Solanum lycopersicum genome, with detailed statistics on total mapped reads, uniquely mapped reads, splice reads, and proper pair alignments across six samples (three biological replicates per treatment). (b) Heatmap of Pearson correlation coefficients among samples. Biological replicates of △hrcV (hrcV-1, hrcV-2, hrcV-3) and GMI1000 (GMI1000-1, GMI1000-2, GMI1000-3) form distinct clusters, reflecting high intra-group consistency and treatment-specific transcriptomic differences. These results validate the RNA-seq data quality and support downstream analyses of T3SS-mediated alternative splicing regulation. Table S1: Statistics of alternative splicing events. Table S2: Differentially Expressed Genes (DEGs) and Differentially Alternatively Spliced Genes (DASGs). Table S3: The proportion of each splicing type in differential and non-differential alternative splicing events. Table S4: Significant_Splicing_Changes___PSI___0_05_. Table S5: rMATS.gene_KEGG_enrichment. Tbale S6: The Nucleic Acid Sequence of Different Isoforms Described in Figure 4. Table S7: The sequences of seven subcellular nuclear localization type III secretion system effectors and the Sequences of 15 Splicing Factors. Table S8: List of Primers Used in This Study, Related to Methods.

Author Contributions

Conceptualization, methodology, investigation, data curation, validation, software, and writing—original draft preparation: Y.L.; formal analysis and data curation: Y.L. and S.K.; writing—review and editing: Y.L. and S.K. All authors have read and agreed to the published version of the manuscript.

Funding

This work was supported by the China Tobacco Hunan Industrial Co., Ltd. (Changsha, China) Research Project.

Institutional Review Board Statement

Not applicable.

Informed Consent Statement

Not applicable.

Data Availability Statement

Data underlying the results of this study can be obtained from the corresponding authors upon request.

Acknowledgments

We gratefully acknowledge S. Dong (Nanjing Agricultural University, China) for generously providing the RLPK splicing reporter plants and Y. Sun (Zhongkai University of Agriculture and Engineering, China) for providing the GMI1000 ΔhrcV mutant.

Conflicts of Interest

The authors affirm that there are no conflicts of interest.

References

  1. Marasco, L.E.; Kornblihtt, A.R. The Physiology of Alternative Splicing. Nat. Rev. Mol. Cell Biol. 2023, 24, 242–254. [Google Scholar] [CrossRef] [PubMed]
  2. Sultan, S.E. Organism and Environment: Ecological Development, Niche Construction, and Adaptation; Oxford University Press: Oxford, UK, 2015. [Google Scholar]
  3. Gypas, F. Computational Methods for the Identification and Quantification of Transcript Isoforms from next Generation Sequencing Data. Ph.D. Thesis, University of Basel, Basel, Switzerland, 2018. [Google Scholar]
  4. Yamamoto, K.; Furukawa, M.T.; Fukumura, K.; Kawamura, A.; Yamada, T.; Suzuki, H.; Hirose, T.; Sakamoto, H.; Inoue, K. Control of the Heat Stress-induced Alternative Splicing of a Subset of Genes by hnRNP K. Genes Cells 2016, 21, 1006–1014. [Google Scholar] [CrossRef] [PubMed]
  5. Chiou, N.-T.; Shankarling, G.; Lynch, K.W. hnRNP L and hnRNP A1 Induce Extended U1 snRNA Interactions with an Exon to Repress Spliceosome Assembly. Mol. Cell 2013, 49, 972–982. [Google Scholar] [CrossRef] [PubMed]
  6. Akerman, M.; Fregoso, O.I.; Das, S.; Ruse, C.; Jensen, M.A.; Pappin, D.J.; Zhang, M.Q.; Krainer, A.R. Differential Connectivity of Splicing Activators and Repressors to the Human Spliceosome. Genome Biol. 2015, 16, 119. [Google Scholar] [CrossRef] [PubMed]
  7. Erkelenz, S.; Mueller, W.F.; Evans, M.S.; Busch, A.; Schöneweis, K.; Hertel, K.J.; Schaal, H. Position-Dependent Splicing Activation and Repression by SR and hnRNP Proteins Rely on Common Mechanisms. RNA 2013, 19, 96–102. [Google Scholar] [CrossRef]
  8. Han, H.; Irimia, M.; Ross, P.J.; Sung, H.-K.; Alipanahi, B.; David, L.; Golipour, A.; Gabut, M.; Michael, I.P.; Nachman, E.N. MBNL Proteins Repress ES-Cell-Specific Alternative Splicing and Reprogramming. Nature 2013, 498, 241–245. [Google Scholar] [CrossRef]
  9. Du, Y.; Cao, L.; Wang, S.; Guo, L.; Tan, L.; Liu, H.; Feng, Y.; Wu, W. Differences in Alternative Splicing and Their Potential Underlying Factors between Animals and Plants. J. Adv. Res. 2024, 64, 83–98. [Google Scholar] [CrossRef]
  10. Díez, A.R.; Szakonyi, D.; Lozano-Juste, J.; Duque, P. Alternative Splicing as a Driver of Natural Variation in Abscisic Acid Response. Plant J. 2024, 119, 9–27. [Google Scholar] [CrossRef] [PubMed]
  11. Salomonis, N.; Schlieve, C.R.; Pereira, L.; Wahlquist, C.; Colas, A.; Zambon, A.C.; Vranizan, K.; Spindler, M.J.; Pico, A.R.; Cline, M.S.; et al. Alternative Splicing Regulates Mouse Embryonic Stem Cell Pluripotency and Differentiation. Proc. Natl. Acad. Sci. USA 2010, 107, 10514–10519. [Google Scholar] [CrossRef]
  12. Mao, S.; Li, Y.; Lu, Z.; Che, Y.; Sun, S.; Huang, J.; Lei, Y.; Wang, X.; Liu, C.; Zheng, S. Survival-Associated Alternative Splicing Signatures in Esophageal Carcinoma. Carcinogenesis 2019, 40, 121–130. [Google Scholar] [CrossRef] [PubMed]
  13. Chen, Y.; Huang, Q.; Liu, W.; Zhu, Q.; Cui, C.-P.; Xu, L.; Guo, X.; Wang, P.; Liu, J.; Dong, G. Mutually Exclusive Acetylation and Ubiquitylation of the Splicing Factor SRSF5 Control Tumor Growth. Nat. Commun. 2018, 9, 2464. [Google Scholar] [CrossRef]
  14. Fu, R.-H.; Liu, S.-P.; Huang, S.-J.; Chen, H.-J.; Chen, P.-R.; Lin, Y.-H.; Ho, Y.-C.; Chang, W.-L.; Tsai, C.-H.; Shyu, W.-C.; et al. Aberrant Alternative Splicing Events in Parkinson’s Disease. Cell Transpl. 2013, 22, 653–661. [Google Scholar] [CrossRef]
  15. Shehadeh, L.A.; Yu, K.; Wang, L.; Guevara, A.; Singer, C.; Vance, J.; Papapetropoulos, S. SRRM2, a Potential Blood Biomarker Revealing High Alternative Splicing in Parkinson’s Disease. PLoS ONE 2010, 5, e9104. [Google Scholar] [CrossRef] [PubMed]
  16. Chen, J.; He, Y.; Chen, L.; Wu, T.; Yang, G.; Luo, H.; Hu, S.; Yin, S.; Qian, Y.; Miao, H. Differential Alternative Splicing Landscape Identifies Potentially Functional RNA Binding Proteins in Early Embryonic Development in Mammals. iScience 2024, 27, 109104. [Google Scholar] [CrossRef]
  17. Xing, Y.; Yang, W.; Liu, G.; Cui, X.; Meng, H.; Zhao, H.; Zhao, X.; Li, J.; Liu, Z.; Zhang, M.Q. Dynamic Alternative Splicing during Mouse Preimplantation Embryo Development. Front. Bioeng. Biotechnol. 2020, 8, 35. [Google Scholar] [CrossRef]
  18. Liu, Z.; Wang, W.; Li, X.; Zhao, X.; Zhao, H.; Yang, W.; Zuo, Y.; Cai, L.; Xing, Y. Temporal Dynamic Analysis of Alternative Splicing during Embryonic Development in Zebrafish. Front. Cell Dev. Biol. 2022, 10, 879795. [Google Scholar] [CrossRef] [PubMed]
  19. Agrofoglio, Y.C.; Iglesias, M.J.; Perez-Santángelo, S.; de Leone, M.J.; Koester, T.; Catalá, R.; Salinas, J.; Yanovsky, M.J.; Staiger, D.; Mateos, J.L. Arginine Methylation of SM-LIKE PROTEIN 4 Antagonistically Affects Alternative Splicing during Arabidopsis Stress Responses. Plant Cell 2024, 36, 2219–2237. [Google Scholar] [CrossRef] [PubMed]
  20. Rigo, R. Role of the NSR-ASCO Ribonucleoprotein Complex in the Regulation of Plant Development. Ph.D. Thesis, Université Paris-Saclay, Orsay, France, 2021. [Google Scholar]
  21. Rigo, R.; Bazin, J.; Crespi, M.; Charon, C. Alternative Splicing in the Regulation of Plant–Microbe Interactions. Plant Cell Physiol. 2019, 60, 1906–1916. [Google Scholar] [CrossRef] [PubMed]
  22. Rigo, R.; Bazin, J.; Romero-Barrios, N.; Moison, M.; Lucero, L.; Christ, A.; Benhamed, M.; Blein, T.; Huguet, S.; Charon, C.; et al. The Arabidopsis Lnc RNA ASCO Modulates the Transcriptome through Interaction with Splicing Factors. EMBO Rep. 2020, 21, e48977. [Google Scholar] [CrossRef] [PubMed]
  23. Wu, Z.; He, L.; Wang, C.; Liang, C.; Li, H.; Zhong, D.; Dong, Z.; Zhang, L.; Zhang, X.; Ge, L.; et al. Unveiling Unique Alternative Splicing Responses to Low Temperature in Zoysia Japonica through ZjRTD1.0, a High-quality Reference Transcript Dataset. Physiol. Plant. 2024, 176, e14280. [Google Scholar] [CrossRef]
  24. Jiang, Y.; Yue, Y.; Lu, C.; Latif, M.Z.; Liu, H.; Wang, Z.; Yin, Z.; Li, Y.; Ding, X. AtSNU13 Modulates Pre-mRNA Splicing of RBOHD and ALD1 to Regulate Plant Immunity. BMC Biol 2024, 22, 153. [Google Scholar] [CrossRef]
  25. Jin, L.; Li, G.; Yu, D.; Huang, W.; Cheng, C.; Liao, S.; Wu, Q.; Zhang, Y. Transcriptome Analysis Reveals the Complexity of Alternative Splicing Regulation in the Fungus Verticillium Dahliae. BMC Genom. 2017, 18, 130. [Google Scholar] [CrossRef] [PubMed]
  26. Golisz, A.; Krzyszton, M.; Stepien, M.; Dolata, J.; Piotrowska, J.; Szweykowska-Kulinska, Z.; Jarmolowski, A.; Kufel, J. Arabidopsi s Spliceosome Factor SmD3 Modulates Immunity to Pseudomonas Syringae Infection. Front. Plant Sci. 2021, 12, 765003. [Google Scholar] [CrossRef]
  27. Dressano, K.; Weckwerth, P.R.; Poretsky, E.; Takahashi, Y.; Villarreal, C.; Shen, Z.; Schroeder, J.I.; Briggs, S.P.; Huffaker, A. Dynamic Regulation of Pep-Induced Immunity through Post-Translational Control of Defence Transcript Splicing. Nat. Plants 2020, 6, 1008–1019. [Google Scholar] [CrossRef] [PubMed]
  28. Lai, Y.; Eulgem, T. Transcript-level Expression Control of Plant NLR Genes. Mol. Plant Pathol. 2018, 19, 1267–1281. [Google Scholar] [CrossRef]
  29. Zhang, X.-C.; Gassmann, W. Alternative Splicing and mRNA Levels of the Disease Resistance Gene RPS4 Are Induced during Defense Responses. Plant Physiol. 2007, 145, 1577–1587. [Google Scholar] [CrossRef] [PubMed]
  30. Bazin, J.; Mariappan, K.; Jiang, Y.; Blein, T.; Voelz, R.; Crespi, M.; Hirt, H. Role of MPK4 in Pathogen-Associated Molecular Pattern-Triggered Alternative Splicing in Arabidopsis. PLoS Pathog. 2020, 16, e1008401. [Google Scholar] [CrossRef] [PubMed]
  31. Zhou, T.; He, Y.; Zeng, X.; Cai, B.; Qu, S.; Wang, S. Comparative Analysis of Alternative Splicing in Two Contrasting Apple Cultivars Defense against Alternaria Alternata Apple Pathotype Infection. Int. J. Mol. Sci. 2022, 23, 14202. [Google Scholar] [CrossRef]
  32. Nicaise, V.; Joe, A.; Jeong, B.; Korneli, C.; Boutrot, F.; Westedt, I.; Staiger, D.; Alfano, J.R.; Zipfel, C. Pseudomonas HopU1 Modulates Plant Immune Receptor Levels by Blocking the Interaction of Their mRNAs with GRP7. EMBO J. 2013, 32, 701–712. [Google Scholar] [CrossRef]
  33. Huang, J.; Gu, L.; Zhang, Y.; Yan, T.; Kong, G.; Kong, L.; Guo, B.; Qiu, M.; Wang, Y.; Jing, M. An Oomycete Plant Pathogen Reprograms Host Pre-mRNA Splicing to Subvert Immunity. Nat. Commun. 2017, 8, 2051. [Google Scholar] [CrossRef]
  34. Huang, J.; Lu, X.; Wu, H.; Xie, Y.; Peng, Q.; Gu, L.; Wu, J.; Wang, Y.; Reddy, A.S.; Dong, S. Phytophthora Effectors Modulate Genome-Wide Alternative Splicing of Host mRNAs to Reprogram Plant Immunity. Mol. Plant 2020, 13, 1470–1484. [Google Scholar] [CrossRef]
  35. Gui, X.; Zhang, P.; Wang, D.; Ding, Z.; Wu, X.; Shi, J.; Shen, Q.-H.; Xu, Y.-Z.; Ma, W.; Qiao, Y. Phytophthora Effector PSR1 Hijacks the Host Pre-mRNA Splicing Machinery to Modulate Small RNA Biogenesis and Plant Immunity. Plant Cell 2022, 34, 3443–3459. [Google Scholar] [CrossRef]
  36. Tang, C.; Xu, Q.; Zhao, J.; Yue, M.; Wang, J.; Wang, X.; Kang, Z.; Wang, X. A Rust Fungus Effector Directly Binds Plant pre-mRNA Splice Site to Reprogram Alternative Splicing and Suppress Host Immunity. Plant Biotechnol. J. 2022, 20, 1167–1181. [Google Scholar] [CrossRef]
  37. Du, K.; Peng, D.; Wu, J.; Zhu, Y.; Jiang, T.; Wang, P.; Chen, X.; Jiang, S.; Li, X.; Cao, Z.; et al. Maize Splicing-Mediated mRNA Surveillance Impeded by Sugarcane Mosaic Virus-Coded Pathogenic Protein NIa-Pro. Sci. Adv. 2024, 10, eadn3010. [Google Scholar] [CrossRef] [PubMed]
  38. Kurabachew, H.; Ayana, G. Bacterial Wilt Caused by Ralstonia Solanacearum in Ethiopia: StatusaAnd Management Approaches: A Review. Int. J. Phytopathol. 2017, 5, 107–119. [Google Scholar] [CrossRef]
  39. Manda, R.R.; Addanki, V.A.; Srivastava, S. Bacterial Wilt of Solanaceous Crops. Int. J. Chem. Stud 2020, 8, 1048–1057. [Google Scholar] [CrossRef]
  40. Lonjon, F.; Turner, M.; Henry, C.; Rengel, D.; Lohou, D.; van de Kerkhove, Q.; Cazalé, A.-C.; Peeters, N.; Genin, S.; Vailleau, F. Comparative Secretome Analysis of Ralstonia solanacearum Type 3 Secretion-Associated Mutants Reveals a Fine Control of Effector Delivery, Essential for Bacterial Pathogenicity. Mol. Cell. Proteom. 2016, 15, 598–613. [Google Scholar] [CrossRef] [PubMed]
  41. Peeters, N.; Carrère, S.; Anisimova, M.; Plener, L.; Cazalé, A.-C.; Genin, S. Repertoire, Unified Nomenclature and Evolution of the Type III Effector Gene Set in the Ralstonia solanacearum Species Complex. BMC Genom. 2013, 14, 859. [Google Scholar] [CrossRef]
  42. Coll, N.S.; Valls, M. Current Knowledge on the Ralstonia solanacearum Type III Secretion System. Microb. Biotechnol. 2013, 6, 614–620. [Google Scholar] [CrossRef]
  43. Qin, N.; Zhang, R.; Zhang, M.; Niu, Y.; Fu, S.; Wang, Y.; Wang, D.; Chen, Y.; Zhao, C.; Chen, Q. Global Profiling of Dynamic Alternative Splicing Modulation in Arabidopsis Root upon Ralstonia solanacearum Infection. Genes 2020, 11, 1078. [Google Scholar] [CrossRef] [PubMed]
  44. Shen, S.; Park, J.W.; Lu, Z.; Lin, L.; Henry, M.D.; Wu, Y.N.; Zhou, Q.; Xing, Y. rMATS: Robust and Flexible Detection of Differential Alternative Splicing from Replicate RNA-Seq Data. Proc. Natl. Acad. Sci. USA 2014, 111, E5593–E5601. [Google Scholar] [CrossRef] [PubMed]
  45. Wong, J.J.-L.; Ritchie, W.; Ebner, O.A.; Selbach, M.; Wong, J.W.; Huang, Y.; Gao, D.; Pinello, N.; Gonzalez, M.; Baidya, K. Orchestrated Intron Retention Regulates Normal Granulocyte Differentiation. Cell 2013, 154, 583–595. [Google Scholar] [CrossRef]
  46. Cho, S.; Moon, H.; Loh, T.J.; Jang, H.N.; Liu, Y.; Zhou, J.; Ohn, T.; Zheng, X.; Shen, H. Splicing Inhibition of U2AF65 Leads to Alternative Exon Skipping. Proc. Natl. Acad. Sci. USA 2015, 112, 9926–9931. [Google Scholar] [CrossRef] [PubMed]
  47. Xia, Y.; Zou, R.; Escouboué, M.; Zhong, L.; Zhu, C.; Pouzet, C.; Wu, X.; Wang, Y.; Lv, G.; Zhou, H. Secondary-Structure Switch Regulates the Substrate Binding of a YopJ Family Acetyltransferase. Nat. Commun. 2021, 12, 5969. [Google Scholar] [CrossRef]
  48. Zhang, Z.-M.; Ma, K.-W.; Gao, L.; Hu, Z.; Schwizer, S.; Ma, W.; Song, J. Mechanism of Host Substrate Acetylation by a YopJ Family Effector. Nat. Plants 2017, 3, 17115. [Google Scholar] [CrossRef]
  49. Sarris, P.F.; Duxbury, Z.; Huh, S.U.; Ma, Y.; Segonzac, C.; Sklenar, J.; Derbyshire, P.; Cevik, V.; Rallapalli, G.; Saucet, S.B. A Plant Immune Receptor Detects Pathogen Effectors That Target WRKY Transcription Factors. Cell 2015, 161, 1089–1100. [Google Scholar] [CrossRef]
  50. Rosenkranz, R.R.; Vraggalas, S.; Keller, M.; Sankaranarayanan, S.; McNicoll, F.; Löchli, K.; Bublak, D.; Benhamed, M.; Crespi, M.; Berberich, T. A Plant-Specific Clade of Serine/Arginine-Rich Proteins Regulates RNA Splicing Homeostasis and Thermotolerance in Tomato. Nucleic Acids Res. 2024, 52, 11466–11480. [Google Scholar] [CrossRef] [PubMed]
  51. Rosenkranz, R.R.; Bachiri, S.; Vraggalas, S.; Keller, M.; Simm, S.; Schleiff, E.; Fragkostefanakis, S. Identification and Regulation of Tomato Serine/Arginine-Rich Proteins under High Temperatures. Front. Plant Sci. 2021, 12, 645689. [Google Scholar] [CrossRef] [PubMed]
  52. Tian, Y.; Das, D.; Li, M.; Song, T.; Yang, J.; Liu, Y. Phylogenetic Analysis of Spliceosome SF3a2 in Different Plant Species. Int. J. Mol. Sci. 2023, 24, 5232. [Google Scholar] [CrossRef] [PubMed]
  53. Duque, P. A Role for SR Proteins in Plant Stress Responses. Plant Signal. Behav. 2011, 6, 49–54. [Google Scholar] [CrossRef]
  54. Jin, X. Regulatory Network of Serine/Arginine-Rich (SR) Proteins: The Molecular Mechanism and Physiological Function in Plants. Int. J. Mol. Sci. 2022, 23, 10147. [Google Scholar] [CrossRef] [PubMed]
  55. Rauch, H.B.; Patrick, T.L.; Klusman, K.M.; Battistuzzi, F.U.; Mei, W.; Brendel, V.P.; Lal, S.K. Discovery and Expression Analysis of Alternative Splicing Events Conserved among Plant SR Proteins. Mol. Biol. Evol. 2014, 31, 605–613. [Google Scholar] [CrossRef]
  56. Reddy, A.S.N.; Golovkin, M. (Eds.) Nuclear Pre-mRNA Processing in Plants; Current Topics in Microbiology and Immunology; Springer: Berlin/Heidelberg, Germany, 2008; Volume 326, ISBN 978-3-540-76775-6. [Google Scholar]
  57. Zhang, D.; Chen, M.-X.; Zhu, F.-Y.; Zhang, J.; Liu, Y.-G. Emerging Functions of Plant Serine/Arginine-Rich (SR) Proteins: Lessons from Animals. Crit. Rev. Plant Sci. 2020, 39, 173–194. [Google Scholar] [CrossRef]
  58. Kim, W.; Bennett, E.J.; Huttlin, E.L.; Guo, A.; Li, J.; Possemato, A.; Sowa, M.E.; Rad, R.; Rush, J.; Comb, M.J. Systematic and Quantitative Assessment of the Ubiquitin-Modified Proteome. Mol. Cell 2011, 44, 325–340. [Google Scholar] [CrossRef] [PubMed]
  59. Deslandes, L.; Olivier, J.; Peeters, N.; Feng, D.X.; Khounlotham, M.; Boucher, C.; Somssich, I.; Genin, S.; Marco, Y. Physical Interaction between RRS1-R, a Protein Conferring Resistance to Bacterial Wilt, and PopP2, a Type III Effector Targeted to the Plant Nucleus. Proc. Natl. Acad. Sci. USA 2003, 100, 8024–8029. [Google Scholar] [CrossRef]
  60. Bernoux, M.; Timmers, T.; Jauneau, A.; Briere, C.; de Wit, P.J.; Marco, Y.; Deslandes, L. RD19, an Arabidopsis Cysteine Protease Required for RRS1-R–Mediated Resistance, Is Relocalized to the Nucleus by the Ralstonia solanacearum PopP2 Effector. Plant Cell 2008, 20, 2252–2264. [Google Scholar] [CrossRef] [PubMed]
  61. Cruz, T.M.; Carvalho, R.F.; Richardson, D.N.; Duque, P. Abscisic Acid (ABA) Regulation of Arabidopsis SR Protein Gene Expression. Int. J. Mol. Sci. 2014, 15, 17541–17564. [Google Scholar] [CrossRef]
  62. Ling, Y.; Alshareef, S.; Butt, H.; Lozano-Juste, J.; Li, L.; Galal, A.A.; Moustafa, A.; Momin, A.A.; Tashkandi, M.; Richardson, D.N.; et al. Pre-mRNA Splicing Repression Triggers Abiotic Stress Signaling in Plants. Plant J. 2017, 89, 291–309. [Google Scholar] [CrossRef] [PubMed]
  63. Laloum, T.; Martin, G.; Lewinski, M.; Yanez, R.J.; Koester, T.; Staiger, D.; Duque, P. An Arabidopsis SR Protein Relieving ABA Inhibition of Seedling Establishment Represses ABA-Responsive Alternative Splicing. bioRxiv 2023. [Google Scholar] [CrossRef]
  64. Singh, N.; Phukan, T.; Sharma, P.L.; Kabyashree, K.; Barman, A.; Kumar, R.; Sonti, R.V.; Genin, S.; Ray, S.K. An Innovative Root Inoculation Method to Study Ralstonia solanacearum Pathogenicity in Tomato Seedlings. Phytopathology 2018, 108, 436–442. [Google Scholar] [CrossRef]
  65. Qi, P.; Huang, M.; Hu, X.; Zhang, Y.; Wang, Y.; Li, P.; Chen, S.; Zhang, D.; Cao, S.; Zhu, W. A Ralstonia solanacearum Effector Targets TGA Transcription Factors to Subvert Salicylic Acid Signaling. Plant Cell 2022, 34, 1666–1683. [Google Scholar] [CrossRef] [PubMed]
  66. Zhou, Z.; Bi, G.; Zhou, J. Luciferase Complementation Assay for Protein-Protein Interactions in Plants. CP Plant Biol. 2018, 3, 42–50. [Google Scholar] [CrossRef] [PubMed]
Figure 1. Effects of R. solanacearum strain GMI1000 and its T3SS mutants (ΔhrcV and ΔhrpB) on host plant pathogenicity and alternative splicing. (A) Disease symptoms in tomato seedlings infected with GMI1000, ΔhrcV, and ΔhrpB at 3 and 7 days post-inoculation (dpi), showing significantly reduced pathogenicity in the mutants. (B) Disease symptoms in A. thaliana Col-0 infected with GMI1000 and the mutants, with mutant-infected plants displaying markedly reduced symptoms. (C,D) Disease index over time in tomato (C) and A. thaliana Col-0 (D) infected with GMI1000, ΔhrcV, and ΔhrpB. GMI1000-infected plants show a rapid increase in disease index, while mutant-infected plants maintain a consistently low index. Statistical analysis in (CF) was conducted using a two-sample t-test; * p < 0.05 and ** p < 0.01. (E,F) Bacterial load in the roots of tomato (E) and A. thaliana (F) at 3 and 5 dpi, with significantly higher levels in GMI1000-infected plants compared to the mutants. (G) Relative expression levels of type III effectors RipAA, RipP1, RipP2, and RipI in tomato roots, normalized to GMI1000 (set to 1). Different letters indicate statistically significant differences (p < 0.05; one-way ANOVA followed by Duncan’s multiple range test). (H) Relative splicing ratio of defense-related genes (RLPK1/RLPK.2 and SP1.1/SP1.2) in tomato roots infected with GMI1000 and ΔhrcV. Statistical significance was assessed using a two-tailed t-test: *** p < 0.001, ** p < 0.01, and * p < 0.05. Error bars represent the average ± standard deviation (SD). All experiments were performed in triplicate, yielding consistent results.
Figure 1. Effects of R. solanacearum strain GMI1000 and its T3SS mutants (ΔhrcV and ΔhrpB) on host plant pathogenicity and alternative splicing. (A) Disease symptoms in tomato seedlings infected with GMI1000, ΔhrcV, and ΔhrpB at 3 and 7 days post-inoculation (dpi), showing significantly reduced pathogenicity in the mutants. (B) Disease symptoms in A. thaliana Col-0 infected with GMI1000 and the mutants, with mutant-infected plants displaying markedly reduced symptoms. (C,D) Disease index over time in tomato (C) and A. thaliana Col-0 (D) infected with GMI1000, ΔhrcV, and ΔhrpB. GMI1000-infected plants show a rapid increase in disease index, while mutant-infected plants maintain a consistently low index. Statistical analysis in (CF) was conducted using a two-sample t-test; * p < 0.05 and ** p < 0.01. (E,F) Bacterial load in the roots of tomato (E) and A. thaliana (F) at 3 and 5 dpi, with significantly higher levels in GMI1000-infected plants compared to the mutants. (G) Relative expression levels of type III effectors RipAA, RipP1, RipP2, and RipI in tomato roots, normalized to GMI1000 (set to 1). Different letters indicate statistically significant differences (p < 0.05; one-way ANOVA followed by Duncan’s multiple range test). (H) Relative splicing ratio of defense-related genes (RLPK1/RLPK.2 and SP1.1/SP1.2) in tomato roots infected with GMI1000 and ΔhrcV. Statistical significance was assessed using a two-tailed t-test: *** p < 0.001, ** p < 0.01, and * p < 0.05. Error bars represent the average ± standard deviation (SD). All experiments were performed in triplicate, yielding consistent results.
Plants 14 00534 g001
Figure 2. Regulation of AS in tomato by T3SS. (A) The distribution of four major types of alternative splicing (AS) events was analyzed under GMI1000 and ΔhrcV infection conditions. (B) Venn diagram illustrating the overlap between DEGs and DASGs, showing a limited overlap (1.47%), which suggests a relative independence between transcriptional regulation and splicing regulation. (C) Proportional distribution of different types of DAS events, with IR (31.5%) and A3SS (28.1%) being the most prevalent. (D) Comparison between DAS and non-regulated AS events, showing a significant increase in IR and ES events among DAS events (one-tailed t-test, ** p < 0.01). (E) Heatmap representing the Percent Spliced In (PSI) values, displaying the PSI distribution for 1386 DAS events under ΔhrcV and GMI1000 conditions. The heatmap displays genes as rows and samples as columns, with color gradients corresponding to the PSI values. (F) Top 10 significantly enriched KEGG pathways among DASGs, including the spliceosome, mitophagy, and RNA degradation pathways (enrichment analysis, p < 0.05).
Figure 2. Regulation of AS in tomato by T3SS. (A) The distribution of four major types of alternative splicing (AS) events was analyzed under GMI1000 and ΔhrcV infection conditions. (B) Venn diagram illustrating the overlap between DEGs and DASGs, showing a limited overlap (1.47%), which suggests a relative independence between transcriptional regulation and splicing regulation. (C) Proportional distribution of different types of DAS events, with IR (31.5%) and A3SS (28.1%) being the most prevalent. (D) Comparison between DAS and non-regulated AS events, showing a significant increase in IR and ES events among DAS events (one-tailed t-test, ** p < 0.01). (E) Heatmap representing the Percent Spliced In (PSI) values, displaying the PSI distribution for 1386 DAS events under ΔhrcV and GMI1000 conditions. The heatmap displays genes as rows and samples as columns, with color gradients corresponding to the PSI values. (F) Top 10 significantly enriched KEGG pathways among DASGs, including the spliceosome, mitophagy, and RNA degradation pathways (enrichment analysis, p < 0.05).
Plants 14 00534 g002
Figure 3. Validation of AS events in selected genes based on RNA-seq data under GMI1000 and ΔhrcV infection conditions. (A) RNA-seq data wiggle plots for nine functionally characterized genes, including eight IR and one exon skipping ES events. Genes include SP1 (E3 ubiquitin ligase), SNR (small nuclear ribonucleoprotein), SR45a (SR-like RNA binding protein), ER68 (ethylene-responsive RNA helicase), U2AF65C (U2AF large subunit), GPCR (G-protein coupled receptor), RBP (RNA binding protein), CFP (cyclin family protein), and SMSF (survival of motor splicing factor). Isoforms under ΔhrcV (pink) and GMI1000 (blue) conditions are shown, with splicing events annotated below. Gene structure diagrams are displayed at the bottom of each wiggle plot, representing different splice isoforms, with asterisks indicating regions of intron retention or exon skipping. (B) Relative splicing ratios for selected IR and ES events determined by RT-qPCR. Statistical significance was assessed using a two-tailed t-test: *** p < 0.001, ** p < 0.01, and * p < 0.05. Error bars represent the average ± standard deviation (SD).
Figure 3. Validation of AS events in selected genes based on RNA-seq data under GMI1000 and ΔhrcV infection conditions. (A) RNA-seq data wiggle plots for nine functionally characterized genes, including eight IR and one exon skipping ES events. Genes include SP1 (E3 ubiquitin ligase), SNR (small nuclear ribonucleoprotein), SR45a (SR-like RNA binding protein), ER68 (ethylene-responsive RNA helicase), U2AF65C (U2AF large subunit), GPCR (G-protein coupled receptor), RBP (RNA binding protein), CFP (cyclin family protein), and SMSF (survival of motor splicing factor). Isoforms under ΔhrcV (pink) and GMI1000 (blue) conditions are shown, with splicing events annotated below. Gene structure diagrams are displayed at the bottom of each wiggle plot, representing different splice isoforms, with asterisks indicating regions of intron retention or exon skipping. (B) Relative splicing ratios for selected IR and ES events determined by RT-qPCR. Statistical significance was assessed using a two-tailed t-test: *** p < 0.001, ** p < 0.01, and * p < 0.05. Error bars represent the average ± standard deviation (SD).
Plants 14 00534 g003
Figure 4. Functional role of spliceosome-related genes with intron retention (IR) in defense against R. solanacearum. (A) Transient expression of GFP-tagged splice isoforms of RBP, ER68, SNR, and U2AF65C in N. benthamiana leaves, which were subsequently inoculated with R. solanacearum CQPS-1. Leaves expressing RBP.1, ER68.1, SNR.1, and U2AF65C.1 exhibited reduced disease symptoms compared to the GFP control, suggesting enhanced resistance. (B) Colony-forming unit (CFU) counts in N. benthamiana leaves show significantly lower bacterial loads in RBP.1, ER68.1, SNR.1, and U2AF65C.1 overexpression groups compared to the GFP control (p < 0.05), indicating restricted pathogen colonization. (C) Gene silencing of RBP, ER68, SNR, and U2AF65C in tomato plants was performed using virus-induced gene silencing (VIGS). Silenced plants (TRV2-RBP, TRV2-ER68, TRV2-SNR, and TRV2-U2AF65C) displayed increased disease symptoms post-inoculation with R. solanacearum, highlighting reduced resistance. (D) RT-qPCR confirmation of gene silencing efficiency, showing approximately a 50% reduction in target gene expression in VIGS-treated groups relative to the TRV2 control (p < 0.01). Statistical significance was assessed using a two-tailed t-test: *** p < 0.001, ** p < 0.01. Error bars represent the average ± standard deviation (SD). All experiments were performed in triplicate, yielding consistent results.
Figure 4. Functional role of spliceosome-related genes with intron retention (IR) in defense against R. solanacearum. (A) Transient expression of GFP-tagged splice isoforms of RBP, ER68, SNR, and U2AF65C in N. benthamiana leaves, which were subsequently inoculated with R. solanacearum CQPS-1. Leaves expressing RBP.1, ER68.1, SNR.1, and U2AF65C.1 exhibited reduced disease symptoms compared to the GFP control, suggesting enhanced resistance. (B) Colony-forming unit (CFU) counts in N. benthamiana leaves show significantly lower bacterial loads in RBP.1, ER68.1, SNR.1, and U2AF65C.1 overexpression groups compared to the GFP control (p < 0.05), indicating restricted pathogen colonization. (C) Gene silencing of RBP, ER68, SNR, and U2AF65C in tomato plants was performed using virus-induced gene silencing (VIGS). Silenced plants (TRV2-RBP, TRV2-ER68, TRV2-SNR, and TRV2-U2AF65C) displayed increased disease symptoms post-inoculation with R. solanacearum, highlighting reduced resistance. (D) RT-qPCR confirmation of gene silencing efficiency, showing approximately a 50% reduction in target gene expression in VIGS-treated groups relative to the TRV2 control (p < 0.01). Statistical significance was assessed using a two-tailed t-test: *** p < 0.001, ** p < 0.01. Error bars represent the average ± standard deviation (SD). All experiments were performed in triplicate, yielding consistent results.
Plants 14 00534 g004
Figure 5. Identification of the T3SS effector RipP2 as a modulator of AS in plants. (A) Diagram illustrating the RLPK-LUC AS reporter system in transgenic N. benthamiana. Among seven nuclear-localized T3SS effectors, only RipP2 causes a significant change in the splicing ratio relative to the EV-GFP control (p < 0.01). Statistical significance was assessed using a two-tailed t-test: *** p < 0.001, ** p < 0.01, and * p < 0.05. All experiments were performed in triplicate, yielding consistent results. (B) Structural diagram of RipP2, illustrating the acetyltransferase domain and the active site at Cys321 (C321). A catalytic mutant, RipP2C321A, was generated to abolish acetyltransferase activity. Unlike wild-type RipP2, RipP2C321A did not significantly affect the RLPK.1/RLPK.2 ratio, indicating that RipP2’s influence on splicing depends on its acetyltransferase function.
Figure 5. Identification of the T3SS effector RipP2 as a modulator of AS in plants. (A) Diagram illustrating the RLPK-LUC AS reporter system in transgenic N. benthamiana. Among seven nuclear-localized T3SS effectors, only RipP2 causes a significant change in the splicing ratio relative to the EV-GFP control (p < 0.01). Statistical significance was assessed using a two-tailed t-test: *** p < 0.001, ** p < 0.01, and * p < 0.05. All experiments were performed in triplicate, yielding consistent results. (B) Structural diagram of RipP2, illustrating the acetyltransferase domain and the active site at Cys321 (C321). A catalytic mutant, RipP2C321A, was generated to abolish acetyltransferase activity. Unlike wild-type RipP2, RipP2C321A did not significantly affect the RLPK.1/RLPK.2 ratio, indicating that RipP2’s influence on splicing depends on its acetyltransferase function.
Plants 14 00534 g005
Figure 6. Interaction of RipP2 with splicing factor SR34a and its role in modulating host AS. (A) Screening of RipP2 interactions with 15 known tomato splicing factors (SFs) using luciferase complementation imaging (LCI) in N. benthamiana. Only SR34a showed a positive interaction with RipP2, indicated by luminescence (circle iv), absent in the control groups (i–iii). (B) Yeast two-hybrid (Y2H) assay supports the specific interaction of RipP2 with SR34a. (C) Co-immunoprecipitation (Co-IP) in N. benthamiana showing that Myc-tagged SR34a co-precipitates with GFP-tagged RipP2, but not with GFP alone or the catalytically inactive RipP2C321A mutant, further confirming the specific RipP2-SR34a interaction. (D) Confocal microscopy of N. benthamiana cells showing nuclear co-localizations of RipP2-GFP and SR34a-mCherry. All experiments were performed in triplicate, yielding consistent results.
Figure 6. Interaction of RipP2 with splicing factor SR34a and its role in modulating host AS. (A) Screening of RipP2 interactions with 15 known tomato splicing factors (SFs) using luciferase complementation imaging (LCI) in N. benthamiana. Only SR34a showed a positive interaction with RipP2, indicated by luminescence (circle iv), absent in the control groups (i–iii). (B) Yeast two-hybrid (Y2H) assay supports the specific interaction of RipP2 with SR34a. (C) Co-immunoprecipitation (Co-IP) in N. benthamiana showing that Myc-tagged SR34a co-precipitates with GFP-tagged RipP2, but not with GFP alone or the catalytically inactive RipP2C321A mutant, further confirming the specific RipP2-SR34a interaction. (D) Confocal microscopy of N. benthamiana cells showing nuclear co-localizations of RipP2-GFP and SR34a-mCherry. All experiments were performed in triplicate, yielding consistent results.
Plants 14 00534 g006
Figure 7. RipP2-mediated acetylation of SR34a modulates splicing and plant immunity. (A) Domain structure and conserved motif alignment of SR34a in various species, highlighting the SWQDLKD motif with Lys132. (B) AlphaFold2-predicted 3D structure of the RipP2-SR34a complex. RipP2 is shown in green, while SR34a is shown in blue. The key interaction sites, including K132 and K137 in SR34a, are highlighted. (C) In vivo acetylation assay. Co-expression of RipP2 and SR34a in N. benthamiana leaves resulted in SR34a acetylation. This acetylation was reduced when RipP2C321A or SR34aK132Rmutants were co-expressed, suggesting that RipP2 acetylates SR34a at Lys132. (D) RLPK-LUC AS reporter assay in transgenic N. benthamiana shows that the RipP2-mediated acetylation of SR34a significantly increases RLPK.1 isoform levels compared to RipP2C321Aor SR34a alone. Statistical significance was assessed using a two-tailed t-test: ** p < 0.01. (E) Quantification of splicing ratios for four immune-related genes (RBP, ER68, SNR, and U2AF65C) in tomato. Different letters indicate statistically significant differences (p < 0.05, one-way ANOVA followed by Duncan’s multiple range test). (F) Disease resistance assay in N. benthamiana. SR34a expression enhances resistance to R. solanacearum, while co-expression with RipP2 negates this effect. In contrast, RipP2C321Aco-expression with SR34a maintains resistance, supporting the role of RipP2-mediated acetylation in modulating SR34a’s immune function. All experiments were performed in triplicate, yielding consistent results.
Figure 7. RipP2-mediated acetylation of SR34a modulates splicing and plant immunity. (A) Domain structure and conserved motif alignment of SR34a in various species, highlighting the SWQDLKD motif with Lys132. (B) AlphaFold2-predicted 3D structure of the RipP2-SR34a complex. RipP2 is shown in green, while SR34a is shown in blue. The key interaction sites, including K132 and K137 in SR34a, are highlighted. (C) In vivo acetylation assay. Co-expression of RipP2 and SR34a in N. benthamiana leaves resulted in SR34a acetylation. This acetylation was reduced when RipP2C321A or SR34aK132Rmutants were co-expressed, suggesting that RipP2 acetylates SR34a at Lys132. (D) RLPK-LUC AS reporter assay in transgenic N. benthamiana shows that the RipP2-mediated acetylation of SR34a significantly increases RLPK.1 isoform levels compared to RipP2C321Aor SR34a alone. Statistical significance was assessed using a two-tailed t-test: ** p < 0.01. (E) Quantification of splicing ratios for four immune-related genes (RBP, ER68, SNR, and U2AF65C) in tomato. Different letters indicate statistically significant differences (p < 0.05, one-way ANOVA followed by Duncan’s multiple range test). (F) Disease resistance assay in N. benthamiana. SR34a expression enhances resistance to R. solanacearum, while co-expression with RipP2 negates this effect. In contrast, RipP2C321Aco-expression with SR34a maintains resistance, supporting the role of RipP2-mediated acetylation in modulating SR34a’s immune function. All experiments were performed in triplicate, yielding consistent results.
Plants 14 00534 g007
Figure 8. Working model of the RipP2-mediated regulation of SR34a acetylation and splicing activity in plant immunity.
Figure 8. Working model of the RipP2-mediated regulation of SR34a acetylation and splicing activity in plant immunity.
Plants 14 00534 g008
Disclaimer/Publisher’s Note: The statements, opinions and data contained in all publications are solely those of the individual author(s) and contributor(s) and not of MDPI and/or the editor(s). MDPI and/or the editor(s) disclaim responsibility for any injury to people or property resulting from any ideas, methods, instructions or products referred to in the content.

Share and Cite

MDPI and ACS Style

Li, Y.; Kou, S. A Ralstonia solanacearum Effector Targets Splicing Factor SR34a to Reprogram Alternative Splicing and Regulate Plant Immunity. Plants 2025, 14, 534. https://doi.org/10.3390/plants14040534

AMA Style

Li Y, Kou S. A Ralstonia solanacearum Effector Targets Splicing Factor SR34a to Reprogram Alternative Splicing and Regulate Plant Immunity. Plants. 2025; 14(4):534. https://doi.org/10.3390/plants14040534

Chicago/Turabian Style

Li, Yunyun, and Song Kou. 2025. "A Ralstonia solanacearum Effector Targets Splicing Factor SR34a to Reprogram Alternative Splicing and Regulate Plant Immunity" Plants 14, no. 4: 534. https://doi.org/10.3390/plants14040534

APA Style

Li, Y., & Kou, S. (2025). A Ralstonia solanacearum Effector Targets Splicing Factor SR34a to Reprogram Alternative Splicing and Regulate Plant Immunity. Plants, 14(4), 534. https://doi.org/10.3390/plants14040534

Note that from the first issue of 2016, this journal uses article numbers instead of page numbers. See further details here.

Article Metrics

Back to TopTop