Melatonin-Induced Transcriptome Variation of Sweet Potato Under Heat Stress
Abstract
1. Introduction
2. Results
2.1. Identification of Differential Expression Genes (DEGs)
2.2. Melatonin Exhibits Distinct Heat Resistance Mechanisms
2.3. Melatonin Modulates Multiple Metabolic Pathways Under Heat Stress
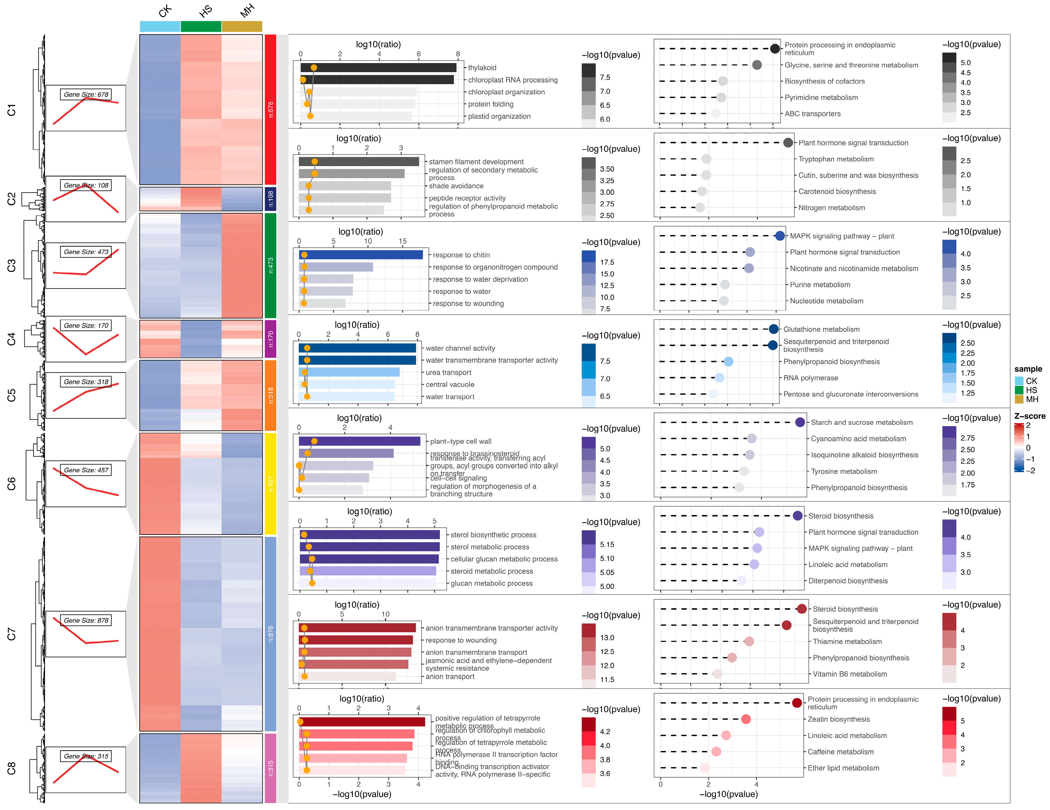
2.4. K-Means Analysis of DEGs
2.5. Quantitative Validation of DEGs Under Heat Stress
3. Discussion
3.1. Exogenous Melatonin and the Antioxidant System in Sweet Potato Leaves
3.2. Regulation of Heat Tolerance Through Nicotinate and Nicotinamide Metabolism
3.3. Chitin as Modulators of Heat Tolerance
3.4. Role of Plant Hormones in Melatonin-Mediated Heat Tolerance
4. Materials and Methods
4.1. Plant Material and Treatments
4.2. RNA Extraction and RNA Sequencing
4.3. RNA-Seq Data Processing
4.4. Gene Cluster Analysis
4.5. Expression Analysis by qRT-PCR
5. Conclusions
Supplementary Materials
Author Contributions
Funding
Data Availability Statement
Conflicts of Interest
References
- Wahid, A.; Gelani, S.; Ashraf, M.; Foolad, M.R. Heat tolerance in plants: An overview. Environ. Exp. Bot. 2007, 61, 199–223. [Google Scholar] [CrossRef]
- Medina, E.; Kim, S.-H.; Yun, M.; Choi, W.-G. Recapitulation of the function and role of ROS generated in response to heat stress in plants. Plants 2021, 10, 371. [Google Scholar] [CrossRef] [PubMed]
- Qu, A.-L.; Ding, Y.-F.; Jiang, Q.; Zhu, C. Molecular mechanisms of the plant heat stress response. Biochem. Biophys. Res. Commun. 2013, 432, 203–207. [Google Scholar] [CrossRef] [PubMed]
- Arnao, M.B.; Hernández-Ruiz, J. Functions of melatonin in plants: A review. J. Pineal Res. 2015, 59, 133–150. [Google Scholar] [CrossRef] [PubMed]
- Sun, C.; Liu, L.; Wang, L.; Li, B.; Jin, C.; Lin, X. Melatonin: A master regulator of plant development and stress responses. J. Integr. Plant Biol. 2021, 63, 126–145. [Google Scholar] [CrossRef] [PubMed]
- Zhang, N.; Sun, Q.; Zhang, H.; Cao, Y.; Weeda, S.; Ren, S.; Guo, Y.-D. Roles of melatonin in abiotic stress resistance in plants. J. Exp. Bot. 2015, 66, 647–656. [Google Scholar] [CrossRef]
- Xu, Y.-X.; Zhang, J.; Wan, Z.-Y.; Huang, S.-X.; Di, H.-C.; Ying, H.; Jin, S.-H. Physiological and transcriptome analyses provide new insights into the mechanism mediating the enhanced tolerance of melatonin-treated rhododendron plants to heat stress. J. Integr. Agric. 2023, 22, 2397–2411. [Google Scholar] [CrossRef]
- Tan, X.; Long, W.; Zeng, L.; Ding, X.; Cheng, Y.; Zhang, X.; Zou, X. Melatonin-induced transcriptome variation of rapeseed seedlings under salt stress. Int. J. Mol. Sci. 2019, 20, 5355. [Google Scholar] [CrossRef]
- Zhan, Y.; Wu, T.; Zhao, X.; Wang, Z.; Chen, Y. Comparative physiological and full-length transcriptome analyses reveal the molecular mechanism of melatonin-mediated salt tolerance in okra (Abelmoschus esculentus L.). BMC Plant Biol. 2021, 21, 180. [Google Scholar] [CrossRef] [PubMed]
- Kumar, S.; Yu, R.; Liu, Y.; Liu, Y.; Khan, M.N.; Liu, Y.; Wang, M.; Zhu, G. Exogenous melatonin enhances heat stress tolerance in sweetpotato by modulating antioxidant defense system, osmotic homeostasis and stomatal traits. Hortic. Plant J. 2024, 11, 431–445. [Google Scholar] [CrossRef]
- Liang, B.; Zhou, Y.; Liu, T.; Wang, M.; Liu, Y.; Liu, Y.; Li, Y.; Zhu, G. Genome reannotation of the sweetpotato (Ipomoea batatas (L.) Lam.) using extensive Nanopore and Illumina-based RNA-seq datasets. Trop. Plants 2024, 3, e008. [Google Scholar] [CrossRef]
- Love, M.I.; Huber, W.; Anders, S. Moderated estimation of fold change and dispersion for RNA-seq data with DESeq2. Genome Biol. 2014, 15, 550. [Google Scholar] [CrossRef] [PubMed]
- Pitorre, D.; Llauro, C.; Jobet, E.; Guilleminot, J.; Brizard, J.-P.; Delseny, M.; Lasserre, E. RLK7, a leucine-rich repeat receptor-like kinase, is required for proper germination speed and tolerance to oxidative stress in Arabidopsis thaliana. Planta 2010, 232, 1339–1353. [Google Scholar] [CrossRef] [PubMed]
- Lina, D. Study of Lateral Root Development During Salt Stress in Arabidopsis. Ph.D. Dissertation, National University of Singapore, Singapore, 2012. [Google Scholar]
- Manafi, H.; Baninasab, B.; Gholami, M.; Talebi, M.; Khanizadeh, S. Exogenous melatonin alleviates heat-induced oxidative damage in strawberry (Fragaria × ananassa Duch. cv. Ventana) Plant. J. Plant Growth Regul. 2022, 41, 52–64. [Google Scholar] [CrossRef]
- Elkelish, A.; Qari, S.H.; Mazrou, Y.S.; Abdelaal, K.A.; Hafez, Y.M.; Abu-Elsaoud, A.M.; Batiha, G.E.-S.; El-Esawi, M.A.; El Nahhas, N. Exogenous ascorbic acid induced chilling tolerance in tomato plants through modulating metabolism, osmolytes, antioxidants, and transcriptional regulation of catalase and heat shock proteins. Plants 2020, 9, 431. [Google Scholar] [CrossRef]
- Cao, L.; Fahim, A.M.; Liang, X.; Fan, S.; Song, Y.; Liu, H.; Ye, F.; Ma, C.; Zhang, D.; Lu, X. Melatonin Enhances Heat Tolerance via Increasing Antioxidant Enzyme Activities and Osmotic Regulatory Substances by Upregulating zmeno1 Expression in Maize (Zea mays L.). Antioxidants 2024, 13, 1144. [Google Scholar] [CrossRef]
- Hashida, S.-N.; Itami, T.; Takahashi, H.; Takahara, K.; Nagano, M.; Kawai-Yamada, M.; Shoji, K.; Goto, F.; Yoshihara, T.; Uchimiya, H. Nicotinate/nicotinamide mononucleotide adenyltransferase-mediated regulation of NAD biosynthesis protects guard cells from reactive oxygen species in ABA-mediated stomatal movement in Arabidopsis. J. Exp. Bot. 2010, 61, 3813–3825. [Google Scholar] [CrossRef] [PubMed]
- Matsui, A.; Yin, Y.; Yamanaka, K.; Iwasaki, M.; Ashihara, H. Metabolic fate of nicotinamide in higher plants. Physiol. Plant. 2007, 131, 191–200. [Google Scholar] [CrossRef] [PubMed]
- Massudi, H.; Grant, R.; Guillemin, G.J.; Braidy, N. NAD+ metabolism and oxidative stress: The golden nucleotide on a crown of thorns. Redox Rep. 2012, 17, 28–46. [Google Scholar] [CrossRef] [PubMed]
- Gakière, B.; Hao, J.; de Bont, L.; Pétriacq, P.; Nunes-Nesi, A.; Fernie, A.R. NAD+ biosynthesis and signaling in plants. Crit. Rev. Plant Sci. 2018, 37, 259–307. [Google Scholar] [CrossRef]
- Hashida, S.-n.; Takahashi, H.; Uchimiya, H. The role of NAD biosynthesis in plant development and stress responses. Ann. Bot. 2009, 103, 819–824. [Google Scholar] [CrossRef] [PubMed]
- Vierling, E. The roles of heat shock proteins in plants. Annu. Rev. Plant Physiol. Plant Mol. Biol. 1991, 42, 579–620. [Google Scholar] [CrossRef]
- Chen, X.; Xu, C.; Qian, Y.; Liu, R.; Zhang, Q.; Zeng, G.; Zhang, X.; Zhao, H.; Fang, W. MAPK cascade-mediated regulation of pathogenicity, conidiation and tolerance to abiotic stresses in the entomopathogenic fungus Metarhizium robertsii. Environ. Microbiol. 2016, 18, 1048–1062. [Google Scholar] [CrossRef] [PubMed]
- Boulogne, I.; Mirande-Ney, C.; Bernard, S.; Bardor, M.; Mollet, J.C.; Lerouge, P.; Driouich, A. Glycomolecules: From “sweet immunity” to “sweet biostimulation”? Physiol. Plant. 2024, 176, e14640. [Google Scholar] [CrossRef] [PubMed]
- Arif, Y.; Siddiqui, H.; Hayat, S. Role of chitosan nanoparticles in regulation of plant physiology under abiotic stress. In Sustainable Agriculture Reviews 53: Nanoparticles: A New Tool to Enhance Stress Tolerance; Springer: Berlin/Heidelberg, Germany, 2022; pp. 399–413. [Google Scholar]
- Tiwari, R.K.; Lal, M.K.; Kumar, R.; Mangal, V.; Altaf, M.A.; Sharma, S.; Singh, B.; Kumar, M. Insight into melatonin-mediated response and signaling in the regulation of plant defense under biotic stress. Plant Mol. Biol. 2021, 109, 385–399. [Google Scholar] [CrossRef] [PubMed]
- Wang, J.; Yan, D.; Liu, R.; Wang, T.; Lian, Y.; Lu, Z.; Hong, Y.; Wang, Y.; Li, R. The physiological and molecular mechanisms of exogenous melatonin promote the seed germination of maize (Zea mays L.) under salt stress. Plants 2024, 13, 2142. [Google Scholar] [CrossRef] [PubMed]
- Arnao, M.; Hernández-Ruiz, J. Melatonin as a regulatory hub of plant hormone levels and action in stress situations. Plant Biol. 2021, 23, 7–19. [Google Scholar] [CrossRef] [PubMed]
- Wang, Y.; Li, J.; Yang, L.; Chan, Z. Melatonin antagonizes cytokinin responses to stimulate root growth in Arabidopsis. J. Plant Growth Regul. 2023, 42, 1833–1845. [Google Scholar] [CrossRef]
- Hönig, M.; Plíhalová, L.; Husičková, A.; Nisler, J.; Doležal, K. Role of cytokinins in senescence, antioxidant defence and photosynthesis. Int. J. Mol. Sci. 2018, 19, 4045. [Google Scholar] [CrossRef]
- Ahmad, I.; Song, X.; Hussein Ibrahim, M.E.; Jamal, Y.; Younas, M.U.; Zhu, G.; Zhou, G.; Adam Ali, A.Y. The role of melatonin in plant growth and metabolism, and its interplay with nitric oxide and auxin in plants under different types of abiotic stress. Front. Plant Sci. 2023, 14, 1108507. [Google Scholar] [CrossRef]
- Li, C.; Tan, D.-X.; Liang, D.; Chang, C.; Jia, D.; Ma, F. Melatonin mediates the regulation of ABA metabolism, free-radical scavenging, and stomatal behaviour in two Malus species under drought stress. J. Exp. Bot. 2015, 66, 669–680. [Google Scholar] [CrossRef] [PubMed]
- Fariduddin, Q.; Yusuf, M.; Ahmad, I.; Ahmad, A. Brassinosteroids and their role in response of plants to abiotic stresses. Biol. Plant. 2014, 58, 9–17. [Google Scholar] [CrossRef]
- Tombesi, S.; Nardini, A.; Frioni, T.; Soccolini, M.; Zadra, C.; Farinelli, D.; Poni, S.; Palliotti, A. Stomatal closure is induced by hydraulic signals and maintained by ABA in drought-stressed grapevine. Sci. Rep. 2015, 5, 12449. [Google Scholar] [CrossRef] [PubMed]
- Saradadevi, R.; Palta, J.A.; Siddique, K.H. ABA-mediated stomatal response in regulating water use during the development of terminal drought in wheat. Front. Plant Sci. 2017, 8, 1251. [Google Scholar] [CrossRef] [PubMed]
- Andrews, S. FastQC: A Quality Control Tool for High Throughput Sequence Data. 2017. Available online: https://www.bioinformatics.babraham.ac.uk/projects/fastqc/ (accessed on 9 September 2024).
- Hannon, G.J. FASTX-Toolkit: FASTQ/A Short-Reads Pre-Processing Tools. 2010. Available online: https://github.com/agordon/fastx_toolkit (accessed on 9 September 2024).
- Yang, J.; Moeinzadeh, M.-H.; Kuhl, H.; Helmuth, J.; Xiao, P.; Haas, S.; Liu, G.; Zheng, J.; Sun, Z.; Fan, W. Haplotype-resolved sweet potato genome traces back its hexaploidization history. Nat. Plants 2017, 3, 696–703. [Google Scholar] [CrossRef]
- Kim, D.; Paggi, J.M.; Park, C.; Bennett, C.; Salzberg, S.L. Graph-based genome alignment and genotyping with HISAT2 and HISAT-genotype. Nat. Biotechnol. 2019, 37, 907–915. [Google Scholar] [CrossRef] [PubMed]
- Liao, Y.; Smyth, G.K.; Shi, W. featureCounts: An efficient general purpose program for assigning sequence reads to genomic features. Bioinformatics 2014, 30, 923–930. [Google Scholar] [CrossRef]
- Wu, T.; Hu, E.; Xu, S.; Chen, M.; Guo, P.; Dai, Z.; Feng, T.; Zhou, L.; Tang, W.; Zhan, L. clusterProfiler 4.0: A universal enrichment tool for interpreting omics data. Innovation 2021, 2, 100141. [Google Scholar] [CrossRef] [PubMed]





Disclaimer/Publisher’s Note: The statements, opinions and data contained in all publications are solely those of the individual author(s) and contributor(s) and not of MDPI and/or the editor(s). MDPI and/or the editor(s) disclaim responsibility for any injury to people or property resulting from any ideas, methods, instructions or products referred to in the content. |
© 2025 by the authors. Licensee MDPI, Basel, Switzerland. This article is an open access article distributed under the terms and conditions of the Creative Commons Attribution (CC BY) license (https://creativecommons.org/licenses/by/4.0/).
Share and Cite
Wang, M.; Zhou, Y.; Liang, B.; Kumar, S.; Zhao, W.; Liu, T.; Li, Y.; Zhu, G. Melatonin-Induced Transcriptome Variation of Sweet Potato Under Heat Stress. Plants 2025, 14, 430. https://doi.org/10.3390/plants14030430
Wang M, Zhou Y, Liang B, Kumar S, Zhao W, Liu T, Li Y, Zhu G. Melatonin-Induced Transcriptome Variation of Sweet Potato Under Heat Stress. Plants. 2025; 14(3):430. https://doi.org/10.3390/plants14030430
Chicago/Turabian StyleWang, Mengzhao, Yang Zhou, Bei Liang, Sunjeet Kumar, Wenjie Zhao, Tianjia Liu, Yongping Li, and Guopeng Zhu. 2025. "Melatonin-Induced Transcriptome Variation of Sweet Potato Under Heat Stress" Plants 14, no. 3: 430. https://doi.org/10.3390/plants14030430
APA StyleWang, M., Zhou, Y., Liang, B., Kumar, S., Zhao, W., Liu, T., Li, Y., & Zhu, G. (2025). Melatonin-Induced Transcriptome Variation of Sweet Potato Under Heat Stress. Plants, 14(3), 430. https://doi.org/10.3390/plants14030430

