Physiological and Molecular Adaptation of the Ahuehuete (Taxodium mucronatum Ten.) to Waterlogging
Abstract
1. Introduction
2. Results
2.1. Physiological Response of the Ahuehuete Leaves to Waterlogging
2.2. Overview of Transcriptome Analysis
2.3. Analysis of Differentially Expressed Genes (DEGs) in the Ahuehuete Leaves Under Waterlogging Conditions
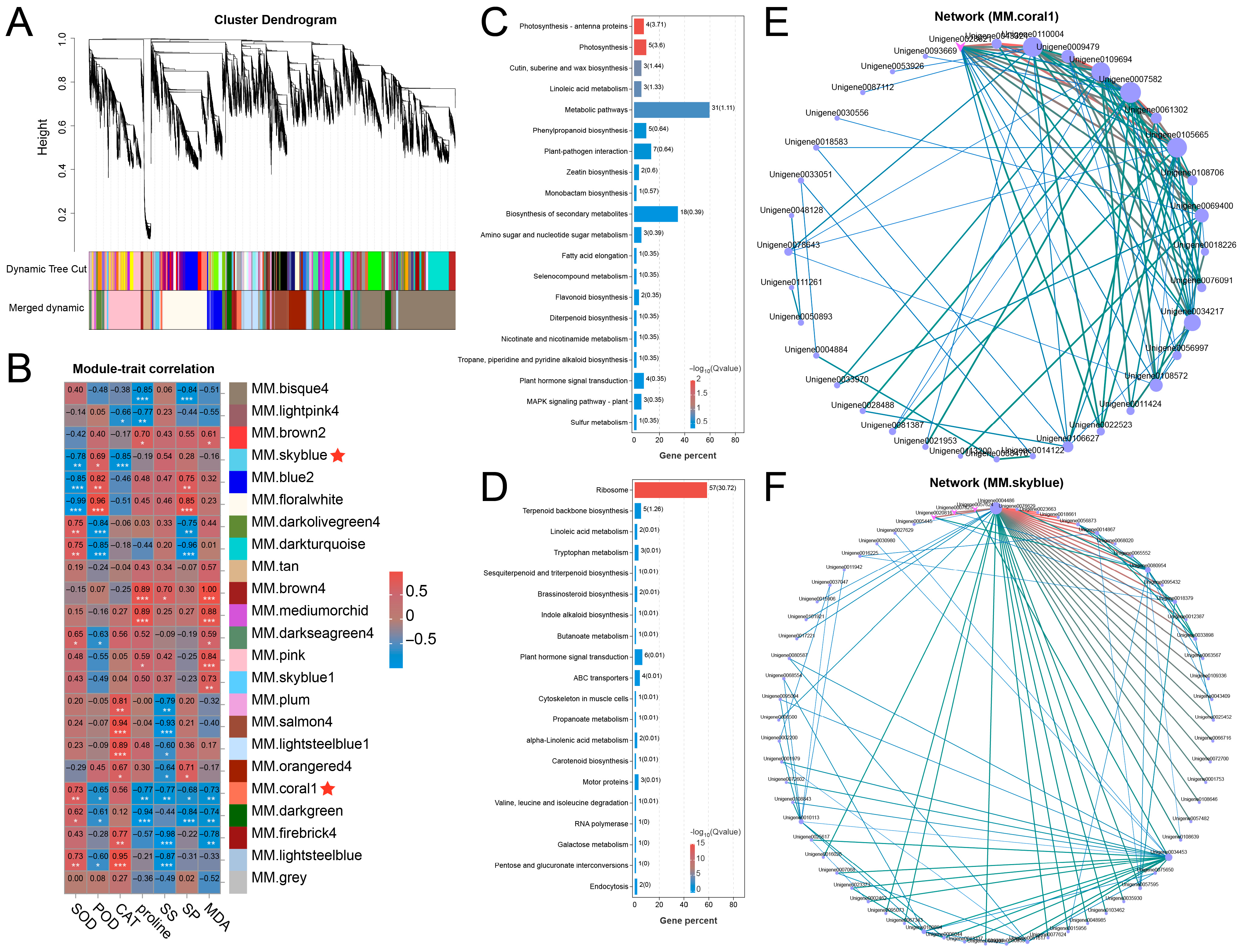
2.4. WGCNA Identified Key Module and Hub Genes Associated with Waterlogging Adaptation
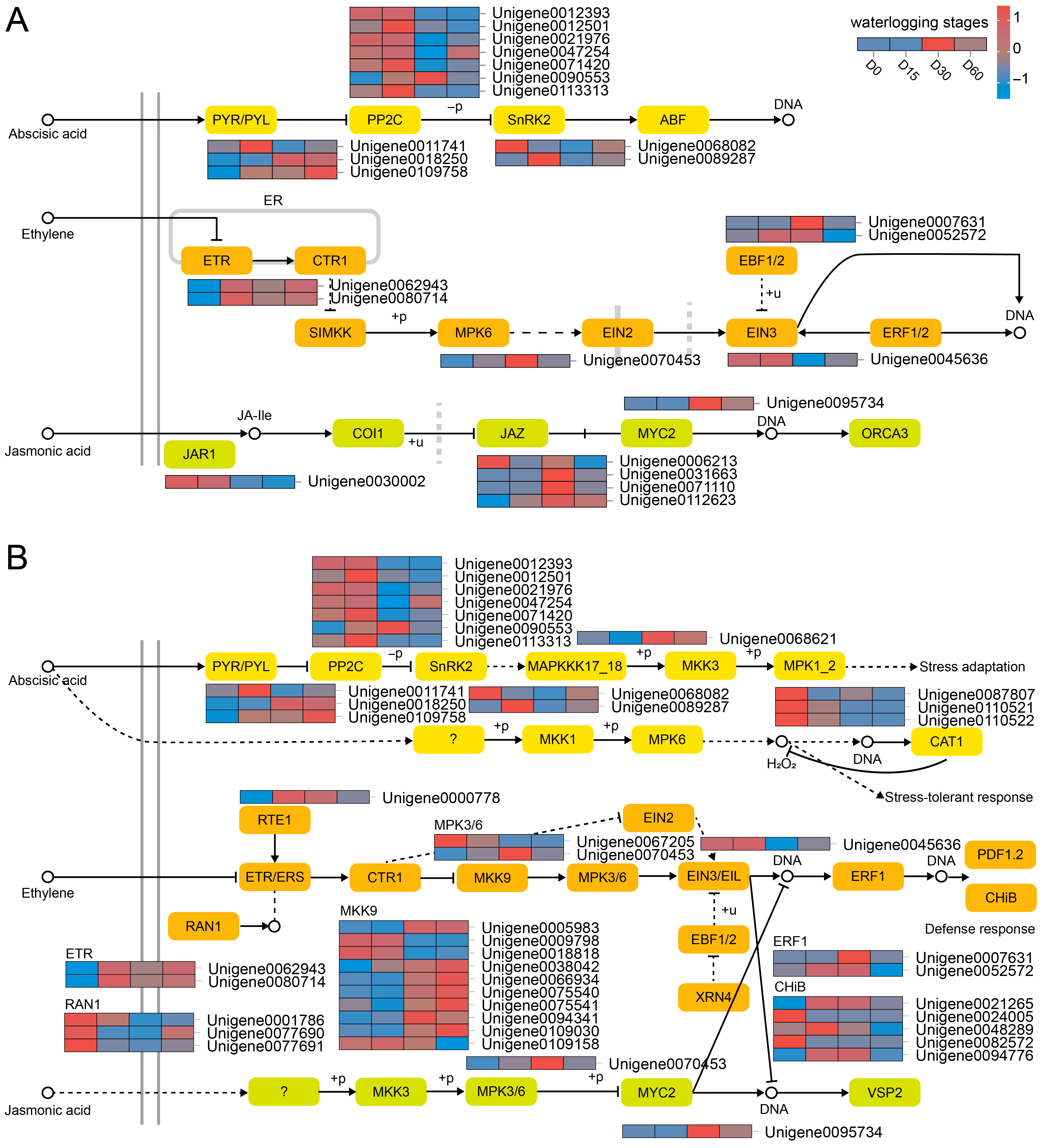
2.5. Regulatory Road Maps for Plant Hormone Signal Transduction and MAPK Signaling Pathway
2.6. RT-qPCR Verification of Key Genes Associated with Waterlogging Adaptation
3. Discussion
4. Materials and Methods
4.1. Plant Materials and Cultivation Conditions
4.2. Waterlogging Treatment and Sample Collection
4.3. Determination of MDA Content
4.4. Antioxidant Enzyme Activity Measurements
4.5. Quantification of Soluble Sugar, Soluble Protein, and Proline
4.6. RNA Extraction, Library Construction, and Transcriptome Sequencing
4.7. Transcriptomic Data Analysis
4.8. RT-qPCR Validation
4.9. Statistical Analysis
5. Conclusions
Supplementary Materials
Author Contributions
Funding
Data Availability Statement
Conflicts of Interest
References
- Perez-Lopez, M.E.; Leal-Saenz, A.; Ortiz-Olivas, M.E.; Ramirez-Crescencio, F.; Arreola-Ortiz, A.E. The premature mortality of sabinos or Montezuma bald cypress (Taxodium mucronatum Ten.) in the state of Durango, Mexico. Sustainability 2024, 16, 10248. [Google Scholar] [CrossRef]
- Fierro-Cabo, A.; Plamann, A. Enhancing the seed germination process of Montezuma cypress (Taxodium mucronatum Ten.). J. For. Res. 2021, 26, 81–85. [Google Scholar] [CrossRef]
- Yang, Y.; Yu, C.; Hua, J.; Wang, Z.; Chen, T.; Zhu, Q.; You, H.; Xuan, L.; Tang, C.; Yin, Y. The baldcypress genome provides insights into the adaptive evolution of flooding stress tolerance. New Phytol. 2025, 247, 979–997. [Google Scholar] [CrossRef] [PubMed]
- Qian, Z.Z.; Wu, L.; Tang, L.Z. Effects of flooding and endogenous hormone on the formation of knee roots in Taxodium ascendens. Front. Plant Sci. 2022, 13, 803619. [Google Scholar] [CrossRef]
- Guo, J.; Duan, H.; Xuan, L.; Wang, Z.; Hua, J.; Yu, C.; Yin, Y.; Li, M.; Yang, Y. Identification and functional analysis of LecRLK genes in Taxodium ‘Zhongshanshan’. PeerJ 2019, 7, e7498. [Google Scholar] [CrossRef]
- Zhang, F.; Xuan, L.; Chen, H.; Yu, C.; Chong, X.; Yin, Y.; Lu, X. Comparative transcriptome profiling of resistant and susceptible Taxodium trees in responding to the infection by Pestalotiopsis maculans. Forests 2021, 12, 1090. [Google Scholar] [CrossRef]
- He, X.R.; Wang, T.; Wu, K.J.; Wang, P.; Qi, Y.C.; Arif, M.; Wei, H. Responses of swamp cypress (Taxodium distichum) and Chinese willow (Salix matsudana) roots to periodic submergence in mega-reservoir: Changes in organic acid concentration. Forests 2021, 12, 203. [Google Scholar] [CrossRef]
- Guo, J.B.; Xue, J.H.; Yin, Y.L.; Pedersen, O.; Hua, J.F. Response of underwater photosynthesis to light, CO2, temperature, and submergence time of Taxodium distichum, a flood-tolerant tree. Front. Plant Sci. 2024, 15, 1355729. [Google Scholar] [CrossRef]
- Qi, B.Y.; Yang, Y.; Yin, Y.L.; Xu, M.; Li, H.G. De novo sequencing, assembly, and analysis of the Taxodium ‘Zhongshansa’ roots and shoots transcriptome in response to short-term waterlogging. BMC Plant Biol. 2014, 14, 201. [Google Scholar] [CrossRef] [PubMed]
- Wang, G.B.; Cao, F.L.; Wang, Y.; Wang, J. Protein expression changes in leaves of bald cypress (Taxodium distichum (L.) Rich.) in response to waterlogging. Bangladesh J. Bot. 2015, 44, 869–880. [Google Scholar]
- Hua, J.F.; Han, L.W.; Wang, Z.Q.; Gu, C.S.; Yin, Y.L. Morpho-anatomical and photosynthetic responses of Taxodium hybrid ‘Zhongshanshan’ 406 to prolonged flooding. Flora 2017, 231, 29–37. [Google Scholar] [CrossRef]
- Lu, Y.; Xiang, P.; Zhang, S.Q.; Lu, Z.G.; Zhou, Z.D.; Yin, Y.L.; Hua, J.F.; Shi, Q.; Yu, W.W.; Yu, C.G. Physiological and transcriptional regulation in Taxodium hybrid ‘Zhongshanshan’ leaves in acclimation to prolonged partial submergence. Planta 2023, 258, 66. [Google Scholar] [CrossRef]
- Lu, Y.; Zhang, S.Q.; Xiang, P.; Yin, Y.L.; Yu, C.G.; Hua, J.F.; Shi, Q.; Chen, T.T.; Zhou, Z.D.; Yu, W.W.; et al. Integrated small RNA, transcriptome and physiological approaches provide insight into Taxodium hybrid ‘Zhongshanshan’ roots in acclimation to prolonged flooding. Tree Physiol. 2024, 44, tpae031. [Google Scholar] [CrossRef] [PubMed]
- Xiang, P.; Yu, W.W.; Li, L.B.; Zhang, S.Q.; Yu, C.G.; Yin, Y.L.; Lu, Z.G.; Shi, Q.; Wu, D.; Cai, M.Y.; et al. Dissecting lncRNA-mRNA networks underlying physiological alterations in Taxodium hybrid ‘Zhongshanshan’ leaves in acclimation to prolonged partial submergence. Ind. Crops Prod. 2024, 218, 119008. [Google Scholar] [CrossRef]
- Zhou, W.; Chen, F.; Meng, Y.; Chandrasekaran, U.; Luo, X.; Yang, W.; Shu, K. Plant waterlogging/flooding stress responses: From seed germination to maturation. Plant Physiol. Biochem. 2020, 148, 228–236. [Google Scholar] [CrossRef]
- Hussain, M.A.; Jahan, M.S. Chapter 5—Mechanisms of waterlogging tolerance in plants. In Role of Antioxidants in Abiotic Stress Management; Ulhassan, Z., Hamid, Y., Zhou, W., Tripathi, D.K., Singh, V.P., Corpas, F.J., Eds.; Academic Press: Cambridge, MA, USA, 2025; pp. 69–77. [Google Scholar]
- Davosir, D.; Jahn, L.; ŠOla, I.; Ludwig-MÜLler, J. Variety-specific responses of young Brassica oleracea plants to waterlogging: Comparative biochemical, metabolic and gene expression analysis. Plant Physiol. Biochem. 2025, 227, 110098. [Google Scholar] [CrossRef] [PubMed]
- Argus, R.E.; Colmer, T.D.; Grierson, P.F. Early physiological flood tolerance is followed by slow post-flooding root recovery in the dryland riparian tree Eucalyptus camaldulensis subsp. refulgens. Plant Cell Environ. 2015, 38, 1189–1199. [Google Scholar] [CrossRef]
- Wang, H.M.; Huang, Y.L.; Hu, W.; Kou, Y.X.; Zhang, Z.Y. Plant tolerance to soil waterlogging was promoted by triggering osmotic adjustment and ROS scavenge system in peanut (Arachis hypogaea L.) seedlings. S. Afr. J. Bot. 2025, 184, 458–467. [Google Scholar] [CrossRef]
- Shao, D.Y.; Abubakar, A.S.; Chen, J.K.; Zhao, H.H.; Chen, P.; Chen, K.M.; Wang, X.F.; Shawai, R.S.; Chen, Y.; Zhu, A.G.; et al. Physiological, molecular, and morphological adjustment to waterlogging stress in ramie and selection of waterlogging-tolerant varieties. Plant Physiol. Biochem. 2024, 216, 109101. [Google Scholar] [CrossRef]
- Zhang, G.; Dong, J.; Han, C.; Liu, Z.; Liu, J.; Yu, F. Physiological and biochemical measurements reveal how Styrax japonica seedlings response to flooding stress. Forests 2025, 16, 634. [Google Scholar] [CrossRef]
- Xu, L.; Pan, L.L.; Ye, K.; Qin, J.; Hu, Y.H.; Guo, C.B.; Wu, D.R.; Wang, H.B. Physiological and transcriptome analyses in Yulania stellata under flooding stress. N. Z. J. Bot. 2025, 63, 1367–1390. [Google Scholar] [CrossRef]
- Liu, Z.; Zhang, L.; Huangfu, Y.; Chen, W.; Xie, Z.; Tian, B.; Wu, T.; Cao, G.; Guo, J.; Wei, F.; et al. The synergistic response of Arundo donax to multiple stressors: New insights from root genome-wide transcription analysis. Ind. Crops Prod. 2025, 228, 120893. [Google Scholar] [CrossRef]
- He, X.; Wang, C.; Wang, H.; Li, L.; Wang, C. The function of MAPK cascades in response to various stresses in horticultural plants. Front. Plant Sci. 2020, 11, 952. [Google Scholar] [CrossRef] [PubMed]
- Krysan, P.J.; Colcombet, J. Cellular complexity in MAPK signaling in plants: Questions and emerging tools to answer them. Front. Plant Sci. 2018, 9, 1674. [Google Scholar] [CrossRef]
- Manna, M.; Rengasamy, B.; Sinha, A.K. Revisiting the role of MAPK signalling pathway in plants and its manipulation for crop improvement. Plant Cell Environ. 2023, 46, 2277–2295. [Google Scholar] [CrossRef] [PubMed]
- Zhang, M.; Zhang, S. Mitogen-activated protein kinase cascades in plant signaling. J. Integr. Plant Biol. 2022, 64, 301–341. [Google Scholar] [CrossRef]
- Smékalová, V.; Doskočilová, A.; Komis, G.; Šamaj, J. Crosstalk between secondary messengers, hormones and MAPK modules during abiotic stress signalling in plants. Biotechnol. Adv. 2014, 32, 2–11. [Google Scholar] [CrossRef]
- Raja, V.; Majeed, U.; Kang, H.; Andrabi, K.I.; John, R. Abiotic stress: Interplay between ROS, hormones and MAPKs. Environ. Exp. Bot. 2017, 137, 142–157. [Google Scholar] [CrossRef]
- Voesenek, L.A.C.J.; Bailey-Serres, J. Flood adaptive traits and processes: An overview. New Phytol. 2015, 206, 57–73. [Google Scholar] [CrossRef]
- Jia, W.; Ma, M.; Chen, J.; Wu, S. Plant Morphological, Physiological and anatomical adaption to flooding stress and the underlying molecular mechanisms. Int. J. Mol. Sci. 2021, 22, 1088. [Google Scholar] [CrossRef]
- Mudasir, M.; Shahzad, A. Decoding plant responses to waterlogging: From stress signals to molecular mechanisms and their future implications. Plant Mol. Biol. 2025, 115, 78. [Google Scholar] [CrossRef]
- Manghwar, H.; Hussain, A.; Alam, I.; Khoso, M.A.; Ali, Q.; Liu, F. Waterlogging stress in plants: Unraveling the mechanisms and impacts on growth, development, and productivity. Environ. Exp. Bot. 2024, 224, 105824. [Google Scholar] [CrossRef]
- Umicevic, S.; Kukavica, B.; Maksimovic, I.; Gasic, U.; Milutinovic, M.; Antic, M.; Misic, D. Stress response in tomato as influenced by repeated waterlogging. Front. Plant Sci. 2024, 15, 1331281. [Google Scholar] [CrossRef]
- Del Río, L.A. ROS and RNS in plant physiology: An overview. J. Exp. Bot. 2015, 66, 2827–2837. [Google Scholar] [CrossRef]
- Bansal, R.; Srivastava, J.P. Antioxidative defense system in pigeonpea roots under waterlogging stress. Acta Physiol. Plant. 2012, 34, 515–522. [Google Scholar] [CrossRef]
- Tang, B.; Xu, S.-Z.; Zou, X.-L.; Zheng, Y.-L.; Qiu, F.-Z. Changes of antioxidative enzymes and lipid peroxidation in leaves and roots of waterlogging-tolerant and waterlogging-sensitive maize genotypes at seedling stage. Agric. Sci. China 2010, 9, 651–661. [Google Scholar] [CrossRef]
- Sairam, R.K.; Kumutha, D.; Ezhilmathi, K.; Chinnusamy, V.; Meena, R.C. Waterlogging induced oxidative stress and antioxidant enzyme activities in pigeon pea. Biol. Plant. 2009, 53, 493–504. [Google Scholar] [CrossRef]
- Yang, L.; Li, N.; Liu, Y.; Miao, P.; Liu, J.; Wang, Z. Updates and prospects: Morphological, physiological, and molecular regulation in crop response to waterlogging stress. Agronomy 2023, 13, 2599. [Google Scholar] [CrossRef]
- Phukan, U.J.; Mishra, S.; Shukla, R.K. Waterlogging and submergence stress: Affects and acclimation. Crit. Rev. Biotechnol. 2016, 36, 956–966. [Google Scholar] [CrossRef]
- Barickman, T.C.; Simpson, C.R.; Sams, C.E. Waterlogging causes early modification in the physiological performance, carotenoids, chlorophylls, proline, and soluble sugars of cucumber plants. Plants 2019, 8, 160. [Google Scholar] [CrossRef]
- Kumar, P.; Pal, M.; Joshi, R.; Sairam, R.K. Yield, growth and physiological responses of mung bean [Vigna radiata (L.) Wilczek] genotypes to waterlogging at vegetative stage. Physiol. Mol. Biol. Plants 2013, 19, 209–220. [Google Scholar] [CrossRef]
- Xu, Q.; Wu, M.; Zhang, L.; Chen, X.; Zhou, M.; Jiang, B.; Jia, Y.; Yong, X.; Tang, S.; Mou, L.; et al. Unraveling key factors for hypoxia tolerance in contrasting varieties of cotton rose by comparative morpho-physiological and transcriptome analysis. Physiol. Plant. 2024, 176, e14317. [Google Scholar] [CrossRef]
- Jiao, Y.; Sha, C.L.; Xie, R.J.; Shu, Q.Y. Comparative analysis of the potential physiological and molecular mechanisms involved in the response to root zone hypoxia in two rootstock seedlings of the Chinese bayberry via transcriptomic analysis. Funct. Integr. Genom. 2023, 23, 11. [Google Scholar] [CrossRef]
- Park, S.U.; Kim, Y.H.; Lee, C.J.; Kim, S.E.; Lim, Y.H.; Yoon, U.H.; Kim, H.S.; Kwak, S.S. Comparative transcriptome profiling of two sweetpotato cultivars with contrasting flooding stress tolerance levels. Plant Biotechnol. Rep. 2020, 14, 743–756. [Google Scholar] [CrossRef]
- Gao, Y.B.; Jiang, Z.Y.; Shi, M.Q.; Zhou, Y.F.; Huo, L.Q.; Li, X.L.; Xu, K. Comparative transcriptome provides insight into responding mechanism of waterlogging stress in Actinidia valvata Dunn. Gene 2022, 845, 146843. [Google Scholar] [CrossRef]
- Zhu, J.; Yin, H.; Cao, C.; Sun, C.; Zhang, M.; Hong, Y.; Zhang, Y.; Lv, C.; Guo, B.; Wang, F.; et al. Comparative transcriptome analyses reveal the mechanisms underlying waterlogging tolerance in barley. Plants 2025, 14, 28. [Google Scholar] [CrossRef] [PubMed]
- Fan, Y.D.; Cui, C.Q.; Liu, Y.Y.; Wu, K.; Du, Z.W.; Jiang, X.L.; Zhao, F.L.; Zhang, R.P.; Wang, J.J.; Mei, H.X.; et al. Physiological and transcriptional responses of sesame (Sesamum indicum L.) to waterlogging stress. Int. J. Mol. Sci. 2025, 26, 2603. [Google Scholar] [CrossRef] [PubMed]
- Bimpong, D.; Zhao, L.L.; Ran, M.Y.; Zhao, X.Z.; Wu, C.C.; Li, Z.Q.; Wang, X.; Cheng, L.; Fang, Z.W.; Hu, Z.M.; et al. Transcriptomic analysis reveals the regulatory mechanisms of messenger RNA (mRNA) and long non-coding RNA (lncRNA) in response to waterlogging stress in rye (Secale cereale L.). BMC Plant Biol. 2024, 24, 534. [Google Scholar] [CrossRef]
- Cheng, X.; Ruyter-Spira, C.; Bouwmeester, H. The interaction between strigolactones and other plant hormones in the regulation of plant development. Front. Plant Sci. 2013, 4, 199. [Google Scholar] [CrossRef]
- Bashar, K.K.; Tareq, M.Z.; Amin, M.R.; Honi, U.; Tahjib-Ul-Arif, M.; Sadat, M.A.; Hossen, Q.M.M. Phytohormone-mediated stomatal response, escape and quiescence strategies in plants under flooding stress. Agronomy 2019, 9, 43. [Google Scholar] [CrossRef]
- Pan, J.; Sharif, R.; Xu, X.; Chen, X. Mechanisms of waterlogging tolerance in plants: Research progress and prospects. Front. Plant Sci. 2021, 11, 627331. [Google Scholar] [CrossRef]
- Pan, R.; Han, H.; Medison, M.B.; Abou-Elwafa, S.F.; Liu, Y.; Yang, X.; Zhang, W. Aerenchyma formation in the root of leaf-vegetable sweet potato: Programmed cell death initiated by ethylene-mediated H2O2 accumulation. Physiol. Plant. 2021, 173, 2361–2375. [Google Scholar] [CrossRef]
- Yoo, S.-D.; Sheen, J. MAPK signaling in plant hormone ethylene signal transduction. Plant Signal. Behav. 2008, 3, 848–849. [Google Scholar] [CrossRef]
- Müller, M.; Munné-Bosch, S. Ethylene response factors: A key regulatory hub in hormone and stress signaling. Plant Physiol. 2015, 169, 32–41. [Google Scholar] [CrossRef]
- Cisse, E.M.; Zhang, J.; Li, D.D.; Miao, L.F.; Yin, L.Y.; Yang, F. Exogenous ABA and IAA modulate physiological and hormonal adaptation strategies in Cleistocalyx operculatus and Syzygium jambos under long-term waterlogging conditions. BMC Plant Biol. 2022, 22, 523. [Google Scholar] [CrossRef] [PubMed]
- Pan, D.L.; Wang, G.; Wang, T.; Jia, Z.H.; Guo, Z.R.; Zhang, J.Y. AdRAP2.3, a novel Ethylene Response Factor VII from Actinidia deliciosa, enhances waterlogging resistance in transgenic tobacco through improving expression levels of PDC and ADH genes. Int. J. Mol. Sci. 2019, 20, 1189. [Google Scholar] [CrossRef] [PubMed]
- Chen, Y.; Du, H.; Sun, L.; Yang, A.; Nie, T.; Li, J.; Yin, Z. Selected crucial morpho-physiological indices of family may predict the rootstock quality in Magnolia ×soulangeana. Hortic. Environ. Biotechnol. 2025, 66, 205–217. [Google Scholar] [CrossRef]
- Sun, L.; Zu, X.; Cui, S.; Zhu, M.; Huang, T.; Duan, Y.; Ma, Q.; Yin, T.; Li, S. Postharvest water loss-induced transcriptomic reprogramming modulates non-structural carbohydrate remobilization in Quercus texana kernels. Ind. Crops Prod. 2025, 227, 120768. [Google Scholar] [CrossRef]
- Ru, C.; Hu, X.; Chen, D.; Wang, W.; Zhen, J. Photosynthetic, antioxidant activities, and osmoregulatory responses in winter wheat differ during the stress and recovery periods under heat, drought, and combined stress. Plant Sci. 2023, 327, 111557. [Google Scholar] [CrossRef]
- Chen, S.; Zhou, Y.; Chen, Y.; Gu, J. fastp: An ultra-fast all-in-one FASTQ preprocessor. Bioinformatics 2018, 34, i884–i890. [Google Scholar] [CrossRef]
- Langmead, B.; Salzberg, S.L. Fast gapped-read alignment with Bowtie 2. Nat. Methods 2012, 9, 357–359. [Google Scholar] [CrossRef] [PubMed]
- Pertea, M.; Pertea, G.M.; Antonescu, C.M.; Chang, T.C.; Mendell, J.T.; Salzberg, S.L. StringTie enables improved reconstruction of a transcriptome from RNA-seq reads. Nat. Biotechnol. 2015, 33, 290–295. [Google Scholar] [CrossRef] [PubMed]
- Li, B.; Dewey, C.N. RSEM: Accurate transcript quantification from RNA-Seq data with or without a reference genome. BMC Bioinform. 2011, 12, 323. [Google Scholar] [CrossRef] [PubMed]
- Wang, L.; Feng, Z.; Wang, X.; Wang, X.; Zhang, X. DEGseq: An R package for identifying differentially expressed genes from RNA-seq data. Bioinformatics 2010, 26, 136–138. [Google Scholar] [CrossRef]
- Langfelder, P.; Horvath, S. WGCNA: An R package for weighted correlation network analysis. BMC Bioinform. 2008, 9, 559. [Google Scholar] [CrossRef]






| Disclaimer/Publisher’s Note: The statements, opinions and data contained in all publications are solely those of the individual author(s) and contributor(s) and not of MDPI and/or the editor(s). MDPI and/or the editor(s) disclaim responsibility for any injury to people or property resulting from any ideas, methods, instructions or products referred to in the content. | 
© 2025 by the authors. Licensee MDPI, Basel, Switzerland. This article is an open access article distributed under the terms and conditions of the Creative Commons Attribution (CC BY) license (https://creativecommons.org/licenses/by/4.0/).
Share and Cite
Gao, Y.; Sui, D.; Shi, S.; Zou, J.; Wang, S.; Sun, L.; Lei, C.; Li, S.; Wang, H. Physiological and Molecular Adaptation of the Ahuehuete (Taxodium mucronatum Ten.) to Waterlogging. Plants 2025, 14, 3295. https://doi.org/10.3390/plants14213295
Gao Y, Sui D, Shi S, Zou J, Wang S, Sun L, Lei C, Li S, Wang H. Physiological and Molecular Adaptation of the Ahuehuete (Taxodium mucronatum Ten.) to Waterlogging. Plants. 2025; 14(21):3295. https://doi.org/10.3390/plants14213295
Chicago/Turabian StyleGao, Yunpeng, Dezong Sui, Shizheng Shi, Jingwen Zou, Shuai Wang, Liyong Sun, Cong Lei, Shuxian Li, and Hongling Wang. 2025. "Physiological and Molecular Adaptation of the Ahuehuete (Taxodium mucronatum Ten.) to Waterlogging" Plants 14, no. 21: 3295. https://doi.org/10.3390/plants14213295
APA StyleGao, Y., Sui, D., Shi, S., Zou, J., Wang, S., Sun, L., Lei, C., Li, S., & Wang, H. (2025). Physiological and Molecular Adaptation of the Ahuehuete (Taxodium mucronatum Ten.) to Waterlogging. Plants, 14(21), 3295. https://doi.org/10.3390/plants14213295
 
        


