Effects of Abscisic Acid Induction on the Underground Weed Inhibition Strategies of Allelopathic and Non-Allelopathic Rice Accessions
Abstract
1. Introduction
2. Results
2.1. Weed Inhibition Changes Under ABA Induction
2.2. Effect of ABA on Horizontal Distribution of Roots in Paddy Soil
2.2.1. Effect of Exogenous ABA on the Horizontal Distribution of Rice Allelochemicals in Soil
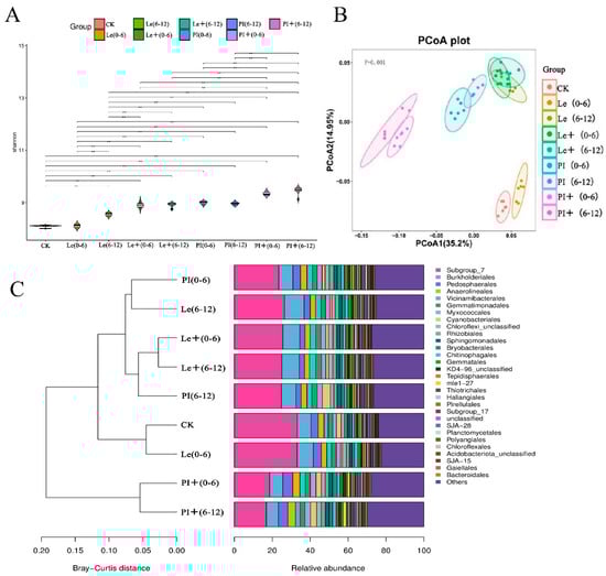
2.2.2. Effect of Exogenous ABA on the Bacterial Communities in Different Soil Layers
3. Discussion
3.1. Different Weed Inhibition Strategies of Allelopathic Rice and Non-Allelopathic Rice After ABA Induction
3.2. ABA Treatment Modulates the Diversity and Community Composition of Bacterial and Microbial Taxa in the Rhizosphere Soil of Allelopathic and Non-Allelopathic Rice
4. Materials and Methods
4.1. Pot-Culture Experiments of Rice–Barnyard Grass Mix
4.2. Measurement of Lateral Distribution of Rice Roots in Different Soil Layers
4.3. Quantification of Phenolic Acids in Different Soil Layers
4.4. Rhizosphere Soil DNA Extraction and Sequencing in Different Soil Layers
4.5. Statistical Analysis
5. Conclusions
Supplementary Materials
Author Contributions
Funding
Data Availability Statement
Acknowledgments
Conflicts of Interest
References
- Patni, B.; Chandra, H.; Mishra, A.P.; Guru, S.K.; Vitalini, S.; Iriti, M. Rice allelopathy in weed management—An integrated approach. Cell Mol. Biol. 2018, 64, 84–93. [Google Scholar] [CrossRef]
- Zhang, T.; Fan, B.; Wang, P. Barnyard grass root recognition behaviour for rice allelopathy. Agronomy 2018, 8, 39. [Google Scholar] [CrossRef]
- Jantapo, K.; Wimonchaijit, W.; Wang, W.; Chaiwanon, J. Supraoptimal brassinosteroid levels inhibit root growth by reducing root meristem and cell elongation in rice. Plants 2021, 10, 1962. [Google Scholar] [CrossRef]
- Kong, C.; Li, Z.; Li, F.; Xia, X.; Wang, P. Chemically mediated plant–plant Interactions: Allelopathy and allelobiosis. Plants 2024, 13, 626. [Google Scholar] [CrossRef] [PubMed]
- Xu, Y.; Cheng, H.; Kong, C.; Meiners, S.J. Intraspecific kin recognition contributes to interspecific allelopathy: A case study of allelopathic rice interference with paddy weeds. Plant Cell Environ. 2021, 44, 3709–3721. [Google Scholar] [CrossRef]
- Li, J.; Lin, S.; Ma, H.; Wang, Y.; He, H.; Fang, C. Spatial-temporal distribution of allelopathic rice roots in paddy soil and its impact on weed suppressive activity at the seedling stages. Front. Plant Sci. 2022, 13, 940218. [Google Scholar] [CrossRef]
- Li, J.; Lin, S.; Zhang, Q.; Hu, W.; He, H. Fine-root traits of allelopathic rice at the seedling stage and their relationship with allelopathic potential. Peer J. 2019, 7, e7006. [Google Scholar] [CrossRef]
- Zhong, Y.; Hu, J.; Xia, Q.; Zhang, S.; Wang, W. Soil microbial mechanisms promoting ultrahigh rice yield. Soil. Biol. Biochem. 2020, 143, 107741. [Google Scholar] [CrossRef]
- Amb, M.K.; Ahluwalia, A.S. Allelopathy: Potential role to achieve new milestones in rice cultivation. Rice Sci. 2016, 23, 165–183. [Google Scholar] [CrossRef]
- Zhang, Z.; Pan, L.; Li, H. Isolation, identification and characterization of soil microbes which degrade phenolic allelochemicals. J. Appl. Microbiol. 2010, 108, 1839–1849. [Google Scholar] [CrossRef]
- Kong, C.; Wang, P.; Zhao, H.; Xu, X.; Zhu, Y. Impact of allelochemical exuded from allelopathic rice on soil microbial community. Soil. Biol. Biochem. 2008, 40, 1862–1869. [Google Scholar] [CrossRef]
- Revillini, D.; David, A.S.; Reyes, A.L.; Knecht, L.D.; Vigo, C.; Allen, P.; Searcy, C.A.; Afkhami, M.E. Allelopathy-selected microbiomes mitigate chemical inhibition of plant performance. New Phytol. 2023, 240, 2007–2019. [Google Scholar] [CrossRef]
- Li, Y.; Jian, X.; Li, Y.; Zeng, X.; Xu, L.; Khan, M.U.; Lin, W. OsPAL2-1 Mediates allelopathic interactions between rice and specific microorganisms in the rhizosphere ecosystem. Front. Microbiol. 2020, 11, 1411. [Google Scholar] [CrossRef]
- Fang, C.; Li, Y.; Li, C.; Li, B.; Ren, Y.; Zheng, H.; Zeng, X.; Shen, L.; Lin, W. Identification and comparative analysis of microRNAs in barnyardgrass (Echinochloa crus-galli) in response to rice allelopathy. Plant Cell Environ. 2015, 38, 1368–1381. [Google Scholar] [CrossRef]
- Fang, C.; Xiong, J.; Qiu, L.; Wang, H.; Song, B.; He, H.; Lin, R.; Lin, W. Analysis of gene expressions associated with increased allelopathy in rice (Oryza sativa L.) induced by exogenous salicylic acid. Plant Growth Regul. 2009, 57, 163–172. [Google Scholar] [CrossRef]
- Patni, B.; Bhattacharyya, M.; Pokhriyal, A. The role of signaling compounds in enhancing rice allelochemicals for sustainable agriculture: An overview. Planta 2023, 258, 90. [Google Scholar] [CrossRef] [PubMed]
- Mahmood, K.; Khan, M.B.; Ullah, H.; Mahmood, A.; Song, Y.; Luo, S.; Zeng, R. Exogenous application of signaling compounds enhances rice allelopathic potential in rhizosphere soil. Int. J. Agric. Biol. 2013, 15, 1319–1324. [Google Scholar]
- Harris, J.M. Abscisic acid: Hidden architect of root system structure. Plants 2015, 4, 548–572. [Google Scholar] [CrossRef]
- Chen, C.W.; Yang, Y.W.; Lur, H.S.; Tsai, Y.G.; Chang, M.C. A novel function of abscisic acid in the regulation of rice (Oryza sativa L.) root growth and development. Plant Cell Physiol. 2006, 47, 1–13. [Google Scholar] [CrossRef]
- Li, J.; Wang, T.; Fan, Y.; Chen, S.; Ye, X.; Wang, Y.; Cheng, C. Inductive effect of exogenous abscisic acid on the weed-suppressive activity of allelopathic and non-allelopathic rice accessions at the root level. Agronomy 2024, 14, 2297. [Google Scholar] [CrossRef]
- Wang, T.; Ye, X.; Fan, Y.; Chen, S.; Ma, H.; Li, J. Study on the induction of exogenous plant hormones to enhance the weed suppression ability of allelopathic and non-allelopathic rice accessions. Peer J. 2025, 13, e19700. [Google Scholar] [CrossRef] [PubMed]
- van Dam, N.M.; Bouwmeester, H.J. Metabolomics in the rhizosphere: Tapping into belowground chemical communication. Trends Plant Sci. 2016, 21, 256–265. [Google Scholar] [CrossRef]
- Willey, R.W.; Rao, M.R. A competitive ratio for quantifying competition between intercrops. Exp. Agric. 1980, 16, 117–125. [Google Scholar] [CrossRef]
- Schmid, C.; Bauer, S.; Bartelheimer, M. Should stay or should I go? Roots segregate in response to competition intensity. Plant Soil. 2015, 391, 283–291. [Google Scholar] [CrossRef]
- Masum, S.M.; Hossain, M.A.; Akamine, H.; Sakagami, J.; Ishii, T.; Nakamura, I.; Asaduzzaman, M.; Prasanta, P.C. Performance of Bangladesh indigenous rice in a weed infested field and separation of allelopathy from resource competition. Weed Biol. Manag. 2019, 19, 39–50. [Google Scholar] [CrossRef]
- He, H.; Wang, H.; Fang, C.; Lin, Z.; Yu, Z.; Lin, W. Separation of allelopathy from resource competition using rice/barnyardgrass mixed-cultures. PLoS ONE 2012, 7, e37201. [Google Scholar] [CrossRef]
- Seal, A.N.; Haig, T.; Pratley, J.E. Evaluation of putative allelochemicals in rice root exudates for their role in the suppression of arrowhead root growth. J. Chem. Ecol. 2004, 30, 1663–1678. [Google Scholar] [CrossRef]
- Zhang, Q.; Zheng, X.; Lin, S.; Gu, C.; Li, L.; Li, J.; Fang, C.; He, H. Transcriptome analysis reveals that barnyardgrass exudates increase the allelopathic potential of allelopathic and non-allelopathic rice (Oryza sativa) accessions. Rice 2019, 12, 30. [Google Scholar] [CrossRef] [PubMed]
- Blum, U. Benefits of citrate over EDTA for extracting phenolic acids from soils and plant debris. J. Chem. Ecol. 1997, 23, 347–362. [Google Scholar] [CrossRef]
- Li, J.; Lin, S.; Zhang, Q.; Li, L.; Hu, W.; He, H. Phenolic acids and terpenoids in the soils of different weed-suppressive circles of allelopathic rice. Arch. Agro. Soil. Sci. 2020, 66, 266–278. [Google Scholar] [CrossRef]
- Nishanth, T.; Prasanta, C.B.; Baoshan, X. Bioavailability of allelochemicals as affected by companion compounds in soil matrices. J. Agr. Food Chem. 2008, 56, 3706–3713. [Google Scholar]
- Ding, L.; Zhao, H.; Li, H.; Yang, X.; Kong, C. Kin recognition in an herbicide-resistant barnyardgrass (Echinochloa crus-galli L.) biotype. Plants 2023, 12, 1498. [Google Scholar] [CrossRef]
- Ni, C.; Horton, D.; Rui, J.; Henson, M.W.; Jiang, Y.; Huang, X.; Learman, D.R. High concentrations of bioavailable heavy metals impact freshwater sediment microbial communities. Ann. Microbiol. 2016, 66, 1003–1012. [Google Scholar] [CrossRef]
- Laperriere, S.M.; Hilderbrand, R.H.; Trott, R.; Santoro, A.E. Headwater stream microbial diversity and function across agricultural and Urban Land use gradients. Appl. Environ. Microbiol. 2020, 86, e00018-20. [Google Scholar] [CrossRef] [PubMed]
- Cain, C.C.; Henry, A.T.; Waldo, R.H.; Casida, L.J.; Falkinham, J.O. Identification and characteristics of a novel Burkholderia strain with broad-spectrum antimicrobial activity. Appl. Environ. Microbiol. 2000, 66, 4139–4141. [Google Scholar] [CrossRef] [PubMed][Green Version]
- Bhadrecha, P.; Singh, S.; Dwibedi, V. ‘A plant’s major strength in rhizosphere’: The plant growth promoting rhizobacteria. Arch Microbiol. 2023, 205, 165. [Google Scholar] [CrossRef]
- Zhalnina, K.; Louie, K.B.; Hao, Z.; Mansoori, N.; Rocha, U.; Shi, S.; Cho, H.; Karaoz, U.; Loqué, D.; Bowen, B.P.; et al. Dynamic root exudate chemistry and microbial substrate preferences drive patterns in rhizosphere microbial community assembly. Nat. Microbiol. 2018, 3, 470–480. [Google Scholar] [CrossRef]
- Jung, S.; Back, K. Herbicidal and antioxidant responses of transgenic rice overexpressing Myxococcus xanthus protoporphyrinogen oxidase. Plant Physiol. Bioch. 2005, 43, 423–430. [Google Scholar] [CrossRef]
- Ali, F.; Fazal, A.; Qiu, Z.; Yang, Y.; Zhang, B. The biological and agronomic nexus behind protoporphyrinogen IX oxidase (PPO)-inhibiting herbicide resistance in crops. J. Exp. Bot. 2025, eraf220. [Google Scholar] [CrossRef]
- Yun, Y.B.; Jong, I.P.; Hyun-Sug, C.; Jung, H.; Jang, S.J.; Back, K.; Kuk, Y.I. Protoporphyrinogen oxidase–overexpressing transgenic rice is resistant to drought stress. Crop Sci. 2013, 53, 1076–1085. [Google Scholar] [CrossRef]
- Bahareh, N.; Bouaïcha, N.; Metcalf, J.S.; Porzani, S.J.; Konur, O. Plant-cyanobacteria interactions: Beneficial and harmful effects of cyanobacterial bioactive compounds on soil-plant systems and subsequent risk to animal and human health. Phytochemistry 2021, 192, 112959. [Google Scholar] [CrossRef] [PubMed]
- Asaf, S.; Numan, U.; Khan, A.L.; Al-Harrasi, A. Sphingomonas: From diversity and genomics to functional role in environmental remediation and plant growth. Crit. Rev. Biotechnol. 2020, 40, 138–152. [Google Scholar] [CrossRef] [PubMed]
- Dao, J.; Xing, Y.; Chen, C.; Chen, M.; Wang, Z. Adaptation of rhizosphere bacterial communities of drought-resistant sugarcane varieties under different degrees of drought stress. Microbiol. Spectr. 2023, 11, e01184-23. [Google Scholar] [CrossRef] [PubMed]
- Dilday, R.H.; Mattice, J.D.; Moldenhauer, K.A. An overview of rice allelopathy in the USA. In: Kim, K.U.; Shin, D.H. eds. In Rice Allelopathy; Kim, K.U., Shin, D.H., Eds.; 2000; pp. 15–26. [Google Scholar]







Disclaimer/Publisher’s Note: The statements, opinions and data contained in all publications are solely those of the individual author(s) and contributor(s) and not of MDPI and/or the editor(s). MDPI and/or the editor(s) disclaim responsibility for any injury to people or property resulting from any ideas, methods, instructions or products referred to in the content. |
© 2025 by the authors. Licensee MDPI, Basel, Switzerland. This article is an open access article distributed under the terms and conditions of the Creative Commons Attribution (CC BY) license (https://creativecommons.org/licenses/by/4.0/).
Share and Cite
Li, J.; Wang, T.; Ye, X.; Chen, S.; Wang, Y.; Fang, C. Effects of Abscisic Acid Induction on the Underground Weed Inhibition Strategies of Allelopathic and Non-Allelopathic Rice Accessions. Plants 2025, 14, 2813. https://doi.org/10.3390/plants14182813
Li J, Wang T, Ye X, Chen S, Wang Y, Fang C. Effects of Abscisic Acid Induction on the Underground Weed Inhibition Strategies of Allelopathic and Non-Allelopathic Rice Accessions. Plants. 2025; 14(18):2813. https://doi.org/10.3390/plants14182813
Chicago/Turabian StyleLi, Jiayu, Ting Wang, Xinyi Ye, Shuyu Chen, Yanping Wang, and Changxun Fang. 2025. "Effects of Abscisic Acid Induction on the Underground Weed Inhibition Strategies of Allelopathic and Non-Allelopathic Rice Accessions" Plants 14, no. 18: 2813. https://doi.org/10.3390/plants14182813
APA StyleLi, J., Wang, T., Ye, X., Chen, S., Wang, Y., & Fang, C. (2025). Effects of Abscisic Acid Induction on the Underground Weed Inhibition Strategies of Allelopathic and Non-Allelopathic Rice Accessions. Plants, 14(18), 2813. https://doi.org/10.3390/plants14182813

