Evaluating the Necessity of a Control Treatment for Assessing Salt Tolerance in Wheat Genotypes Based on Agro-Physiological Traits in Real-Field Conditions
Abstract
1. Introduction
2. Results
2.1. Analysis of Variance (ANOVA) of Different Agro-Physiological Traits
2.2. Genotypic Performance Variation in Agro-Physiological Traits Under Control and Salinity Stress Conditions
2.3. Grouping Genotypes Based on Their Performance Under Control and Salinity Stress Individually, as Well as Stress Tolerance Indices
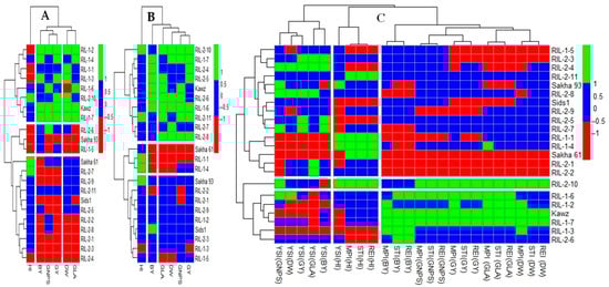
2.3.1. Grouping Genotypes Based on Ionic Traits
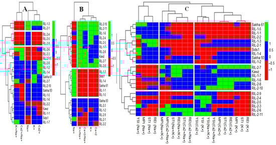
2.3.2. Grouping Genotypes Based on Physiological Traits
2.3.3. Grouping Genotypes Based on Growth and Yield Traits
3. Discussion
4. Materials and Methods
4.1. Experimental Setup Details
4.2. Agro-Physiological Traits Measurements
4.2.1. Determination of Ion and Physiological Traits
4.2.2. Determination of Agronomic Traits
4.3. Determination of Stress Tolerance Indices
4.4. Data Analysis
5. Conclusions
Supplementary Materials
Author Contributions
Funding
Data Availability Statement
Acknowledgments
Conflicts of Interest
References
- Shiferaw, B.; Smale, M.; Braun, H.J.; Duveiller, E.; Reynolds, M.; Muricho, G. Crops that feed the world 10. Past successes and future challenges to the role played by wheat in global food security. Food Secur. 2013, 5, 291–317. [Google Scholar] [CrossRef]
- El-Hendawy, S.E.; Hassan, W.M.; Al-Suhaibani, N.A.; Refay, Y.; Abdella, K.A. Comparative performance of multivariable agro-physiological parameters for detecting salt tolerance of wheat cultivars under simulated saline field growing conditions. Front. Plant Sci. 2017, 8, 435. [Google Scholar] [CrossRef] [PubMed]
- Dadshani, S.; Sharma, R.C.; Baum, M.; Ogbonnaya, F.C.; Léon, J.; Ballvora, A. Multi-dimensional evaluation of response to salt stress in wheat. PLoS ONE 2019, 14, e0222659. [Google Scholar] [CrossRef] [PubMed]
- Jeyasri, R.; Muthuramalingam, P.; Satish, L.; Pandian, S.; Chen, J.-T.; Ahmar, S.; Wang, X.; Mora-Poblete, F.; Ramesh, M. An overview of abiotic stress in cereal crops: Negative impacts, regulation, biotechnology and integrated omics. Plants 2021, 10, 1472. [Google Scholar] [CrossRef]
- Munns, R.; James, R.A.; Läuchli, A. Approaches to increasing the salt tolerance of wheat and other cereals. J. Exp. Bot. 2006, 57, 1025–1043. [Google Scholar] [CrossRef]
- Tavakkoli, E.; Rengasamyand, P.; Mcdonald, G.K. The response of barley to salinity stress differs between hydroponics and soil systems. Funct. Plant Biol. 2010, 37, 621–633. [Google Scholar] [CrossRef]
- Oyiga, B.C.; Sharma, R.C.; Shen, J.; Baum, M.; Ogbonnaya, F.C.; Leon, J.; Ballvora, A. Identification and characterization of salt tolerance of wheat germplasm using a multivariable screening approach. J. Agron. Crop Sci. 2016, 202, 472–485. [Google Scholar] [CrossRef]
- Moustafa, E.S.A.; Ali, M.M.A.; Kamara, M.M.; Awad, M.F.; Hassanin, A.A.; Mansour, E. Field sreening of wheat advanced lines for salinity tolerance. Agronomy 2021, 11, 281. [Google Scholar] [CrossRef]
- Pongprayoon, W.; Tisarum, R.; Theerawittaya, C.; Cha-Um, S. Evaluation and clustering on salt-tolerant ability in rice genotypes (Oryza sativa L. subsp. indica) using multivariate physiological indices. Physiol. Mol. Biol. Plants 2019, 25, 473–483. [Google Scholar] [CrossRef]
- Mubushar, M.; El-Hendawy, S.; Tahir, M.U.; Alotaibi, M.; Mohammed, N.; Refay, Y.; Tola, E. Assessing the suitability of multivariate analysis for stress tolerance indices, biomass, and grain yield for detecting salt tolerance in advanced spring wheat lines irrigated with saline water under field conditions. Agronomy 2022, 12, 3084. [Google Scholar] [CrossRef]
- Matkovíc Stojšin, M.; Petrovíc, S.; Banjac, B.; Zěcevíc, V.; Roljevíc Nikolíc, S.; Majstorovíc, H.; Ðordevíc, R.; Kneževíc, D. Assessment of genotype stress tolerance as an effective way to sustain wheat production under salinity stress conditions. Sustainability 2022, 14, 6973. [Google Scholar] [CrossRef]
- Tahir, M.U.; El-Hendawy, S.; Al-Suhaibani, N. Comparative performance of ionic and agrophysiological traits for detecting salt tolerance in wheat genotypes grown in real field conditions. Life 2024, 14, 1487. [Google Scholar] [CrossRef]
- Tao, R.; Ding, J.; Li, C.; Zhu, X.; Guo, W.; Zhu, M. Evaluating and screening of agro-physiological indices for salinity stress tolerance in wheat at the seedling stage. Front. Plant Sci. 2021, 12, 646175. [Google Scholar] [CrossRef]
- Chaurasia, S.; Kumar, A.; Singh, A.K. Comprehensive evaluation of morpho-physiological and ionic traits in wheat (Triticum aestivum L.) genotypes under salinity stress. Agriculture 2022, 12, 1765. [Google Scholar] [CrossRef]
- Akram, M.; Alia, Q.; Alib, S.; El-Sheikhd, M.A.; Sarker, P.K. Selection of salt-tolerant wheat genotypes for better yield considering physiobiochemical attributes and antioxidative defence potential: Agronomic traits and stress tolerance indices. Acta Agric. Scand. Sect. B-Soil Plant Sci. 2025, 75, 2466433. [Google Scholar]
- Saddiq, M.S.; Iqbal, S.; Hafeez, M.B.; Ibrahim, A.M.; Raza, A.; Fatima, E.M.; Baloch, H.; Woodrow, P.; Ciarmiello, L.F. Effect of salinity stress on physiological changes in winter and spring wheat. Agronomy 2021, 11, 1193. [Google Scholar] [CrossRef]
- Irshad, A.; Ahmed, R.I.; Ur Rehman, S.; Sun, G.; Ahmad, F.; Sher, M.A.; Aslam, M.Z.; Hassan, M.M.; Qari, S.H.; Aziz, M.K.; et al. Characterization of salt tolerant wheat genotypes by using morpho-physiological, biochemical, and molecular analysis. Front. Plant Sci. 2022, 13, 956298. [Google Scholar] [CrossRef] [PubMed]
- Orzechowska, A.; Trtílek, M.; Tokarz, K.M.; Szymańska, R.; Niewiadomska, E.; Rozpądek, P.; Wątor, K. Thermal analysis of stomatal response under salinity and high light. Int. J. Mol. Sci. 2021, 22, 4663. [Google Scholar] [CrossRef] [PubMed]
- Aloui, M.; Mahjoub, A.; Cheikh, N.B.; Ludidi, N.; Abdelly, C.; Badri, M. Genetic variation in responses to salt stress in tunisian populations of Medicago ciliaris. Agronomy 2022, 12, 1781. [Google Scholar] [CrossRef]
- Guidi, L.; Lo Piccolo, E.; Landi, M. Chlorophyll fluorescence, photoinhibition and abiotic stress: Does it make any difference the fact to Be a C3 or C4 species? Front. Plant Sci. 2019, 10, 174. [Google Scholar] [CrossRef]
- Stefanov, M.A.; Rashkov, G.D.; Apostolova, E.L. Assessment of the Photosynthetic apparatus functions by chlorophyll fluorescence and P700 absorbance in C3 and C4 plants under physiological conditions and under salt stress. Int. J. Mol. Sci. 2022, 23, 3768. [Google Scholar] [CrossRef] [PubMed]
- Aizpour, K.; Shakiba, M.R.; Sima, N.A.K.K.; Alyari, H.; Mogaddam, M.; Esfandiari, E.; Pessarakli, M. Physiological response of spring durum wheat genotypes to salinity. J. Plant Nutr. 2010, 33, 859–873. [Google Scholar] [CrossRef]
- Pour-Aboughadareh, A.; Mehrvar, M.R.; Sanjani, S.; Amini, A.; Nikkhah-Chamanabad, H.; Asadi, A. Effects of salinity stress on seedling biomass, physiochemical properties, and grain yield in different breeding wheat genotypes. Acta Physiol. Plant. 2021, 43, 98. [Google Scholar] [CrossRef]
- Xu, Y.; Bu, W.; Xu, Y.; Fei, H.; Zhu, Y.; Ahmad, I.; Nimir, N.E.A.; Zhou, G.; Zhu, G. Effects of salt stress on physiological and agronomic traits of rice genotypes with contrasting salt tolerance. Plants 2024, 13, 1157. [Google Scholar] [CrossRef]
- Munns, R.; Rebetzke, G.J.; Husain, S.; James, R.A.; Hare, R.A. Genetic control of sodium exclusion in durum wheat. Aust. J. Agric. Res. 2003, 54, 627–635. [Google Scholar] [CrossRef]
- Jiang, C.; Zu, C.; Lu, D.; Zheng, Q.; Shen, J.; Wang, H.; Li, D. Effect of exogenous selenium supply on photosynthesis, Na+ accumulation and antioxidative capacity of maize (Zea mays L.) under salinity stress. Sci. Rep. 2017, 7, 42039. [Google Scholar] [CrossRef]
- Hnilickova, H.; Kraus, K.; Vachova, P.; Hnilicka, F. Salinity stress affects photosynthesis, malondialdehyde formation, and proline content in Portulaca oleracea L. Plants 2021, 10, 845. Plants 2021, 10, 845. [Google Scholar] [CrossRef]
- El-Hendawy, S.E.; Hu, Y.; Schmidhalter, U. Growth, ion content, gas exchange, and water relations of wheat genotypes differing in salt tolerances. Aust. J. Agric. Res. 2005, 56, 123–134. [Google Scholar] [CrossRef]
- Gharib, M.; Qabil, N.; Salem, A.; Ali, M.; Awaad, H.; Mansour, E. Characterization of wheat landraces and commercial cultivars based on morpho-phenological and agronomic traits. Cereal Res. Commun. 2020, 49, 49–159. [Google Scholar] [CrossRef]
- Mansour, E.; Moustafa, E.S.; Desoky, E.-S.M.; Ali, M.M.; Yasin, M.A.; Attia, A.; Alsuhaibani, N.; Tahir, M.U.; El-Hendawy, S. Multidimensional evaluation for detecting salt tolerance of bread wheat genotypes under actual saline field growing conditions. Plants 2020, 9, 1324. [Google Scholar] [CrossRef]
- Hussain, S.; Hussain, S.; Ali, B.; Ren, X.; Chen, X.; Li, Q.; Ahmad, N. Recent progress in understanding salinity tolerance in plants: Story of Na+/K+ balance and beyond. Plant Physiol. Biochem. 2021, 160, 239–256. [Google Scholar] [CrossRef]
- Singh, S.; Sengar, R.S.; Kulshreshtha, N.; Datta, D.; Tomar, R.S.; Rao, V.P.; Garg, D.; Ojha, A. Assessment of multiple tolerance indices for salinity stress in bread wheat (Triticum aestivum L.). J. Agric. Sci. 2015, 7, 49–57. [Google Scholar] [CrossRef]
- Fernandez, G.C.J. Effective selection criteria for assessing plant stress tolerance. In Proceedings of the International Symposium on Adaptation of Vegetables and Other Food Crops in Temperature and Water Stress, Shanhua, Taiwan, 13–16 August 1992; pp. 257–270. [Google Scholar]
- Khalili, M.; Pour-Aboughadareh, A.; Naghavi, M.R. Assessment of drought tolerance in barley: Integrated selection criterion and drought tolerance indices. Environ. Exp. Biol. 2016, 14, 33–41. [Google Scholar] [CrossRef]
- Hammam, K.A.; Negim, O. Evaluation of wheat genotypes and some soil properties under saline water irrigation. Ann. Agric. Sci. 2014, 59, 165–176. [Google Scholar] [CrossRef]
- Mubushar, M.; El-Hendawy, S.; Dewir, Y.H.; Al-Suhaibani, N. Ability of different growth indicators to detect salt tolerance of advanced spring wheat lines grown in real field conditions. Plants 2024, 13, 882. [Google Scholar] [CrossRef] [PubMed]
- El-Hendawy, S.; Ruan, Y.; Hu, Y.; Schmidhalter, U. A comparison of screening criteria for salt tolerance in wheat under field and controlled environmental conditions. J. Agron. Crop Sci. 2009, 195, 356–367. [Google Scholar] [CrossRef]
- Kotula, L.; Zahra, N.; Farooq, M.; Shabala, S.; Siddique, K.H. Making wheat salt tolerant: What is missing? Crop J. 2024, 12, 1299–1308. [Google Scholar] [CrossRef]
- Quan, X.; Liang, X.; Li, H.; Xie, C.; He, W.; Qin, Y. Identification and characterization of wheat germplasm for salt tolerance. Plants 2021, 10, 268. [Google Scholar] [CrossRef]
- Isayenkov, S.V.; Maathuis, F.J.M. Plant salinity stress: Many unanswered questions remain. Front. Plant Sci. 2019, 10, 80. [Google Scholar] [CrossRef] [PubMed]
- Xue, Z.Y.; Zhi, D.Y.; Xue, G.P.; Zhang, H.; Zhao, Y.X.; Xia, G.M. Enhanced salt tolerance of transgenic wheat (Tritivum aestivum L.) expressing a vacuolar Na+/H+ antiporter gene with improved grain yields in saline soils in the field and a reduced level of leaf Na+. Plant Sci. 2004, 167, 849–859. [Google Scholar] [CrossRef]
- Wu, H. Plant salt tolerance and Na+ sensing and transport. Crop J. 2018, 6, 215–225. [Google Scholar] [CrossRef]
- Traye, I.D.; Oli, N.M.; Weng, X.; Li, K.; Suliman, M.S.E.; Guo, X.; Zhou, G.; Zhu, G.; Xu, Y. Salinity tolerance in wheat: Mechanisms and breeding approaches. Plants 2025, 14, 1641. [Google Scholar] [CrossRef] [PubMed]
- Zhu, J.; Fan, Y.; Shabala, S.; Li, C.; Lv, C.; Guo, B.; Xu, R.; Zhou, M. Understanding mechanisms of salinity tolerance in barley by proteomic and biochemical analysis of near-isogenic lines. Int. J. Mol. Sci. 2020, 21, 1516. [Google Scholar] [CrossRef]
- Boussora, F.; Triki, T.; Bennani, L.; Bagues, M.; Ali, S.B.; Ferchichi, A.; Ngaz, K.; Guasmi, F. Mineral accumulation, relative water content and gas exchange are the main physiological regulating mechanisms to cope with salt stress in barley. Sci. Rep. 2024, 14, 14931. [Google Scholar] [CrossRef]
- Arfan, M.; Athar, H.R.; Ashraf, M. Does exogenous application of salicylic acid through the rooting medium modulate growth and photosynthetic capacity in two differently adapted spring wheat cultivars under salt stress? J. Plant Physiol. 2007, 164, 685–694. [Google Scholar] [CrossRef]
- Li, Y.; Liu, G.B.; Gao, H.W.; Sun, G.Z.; Zhao, H.M.; Xie, N. A comprehensive evaluation of salt-tolerance and the physiological response of Medicago sativa at the seedling stage. Acta Pratacult. Sin. 2010, 19, 79–86. [Google Scholar]
- Ma, Y.; Wei, Z.; Liu, J.; Liu, X.; Liu, F. Growth and physiological responses of cotton plants to salt stress. J. Agron. Crop Sci. 2021, 207, 565–576. [Google Scholar] [CrossRef]
- Sharma, J.K.; Sihmar, M.; Santal, A.R.; Singh, N.P. Physiological and biochemical responses of seedlings of six contrasting barley (Hordeum vulgare L.) cultivars grown under salt-stressed conditions. J. Appl. Nat. Sci. 2021, 13, 1020–1031. [Google Scholar] [CrossRef]
- Chen, S.; Feng, J.; Xiong, Y.; Xiong, Y.; Liu, Y.; Zhao, J.; Dong, Z.; Ma, X.; Yan, L. Evaluation and screening of wild Elymus sibiricus L. germplasm resources under salt stress. Agronomy 2023, 13, 2675. [Google Scholar] [CrossRef]
- Munns, R.; Passioura, J.B.; Colmer, T.D.; Byrt, C.S. Osmotic adjustment and energy limitations to plant growth in saline soil. New Phytol. 2020, 225, 1091–1096. [Google Scholar] [CrossRef] [PubMed]
- Yadav, T.; Kumar, A.; Yadav, R.K.; Yadav, G.; Kumar, R.; Kushwaha, M. Salicylic acid and thiourea mitigate the salinity and drought stress on physiological traits governing yield in pearl millet–wheat. Saudi J. Biol. Sci. 2020, 27, 2010–2017. [Google Scholar] [CrossRef] [PubMed]
- Soni, S.; Kumar, A.; Sehrawat, N.; Kumar, A.; Kumar, N.; Lata, C.; Mann, A. Effect of saline irrigation on plant water traits, photosynthesis and ionic balance in durum wheat genotypes. Saudi J. Biol. Sci. 2021, 28, 2510–2517. [Google Scholar] [CrossRef]
- Feng, K.; Licao, C.; Shuzuo, L.; Jianxin, B.; Wang, M.; Song, W.; Xiaojun, N. Comprehensive evaluating of wild and cultivated emmer wheat (Triticum turgidum L.) genotypes response to salt stress. Plant Growth Regul. 2018, 84, 261–273. [Google Scholar] [CrossRef]
- Genc, Y.; Taylor, J.; Lyons, G.; Li, Y.; Cheong, J.; Appelbee, A.; Oldach, K.; Sutton, T. Bread wheat with high salinity and sodicity tolerance. Front. Plant Sci. 2019, 10, 280. [Google Scholar] [CrossRef]
- Saqib, Z.A.; Akhtar, J.; Ul-Haq, M.A.; Ahmad, I.; Bakhat, H.F. Rationality of using various physiological and yield related traits in determining salt tolerance in wheat. Afr. J. Biotechnol. 2012, 11, 3558–3568. [Google Scholar] [CrossRef]
- El-Hendawy, S.E.; Hu, Y.; Yakout, G.M.; Awad, A.M.; Hafiz, S.E.; Schmidhalter, U. Evaluating salt tolerance of wheat genotypes using multiple parameters. Eur. J. Agron. 2005, 22, 243–253. [Google Scholar] [CrossRef]
- Lichtenthaler, H.K.; Wellburn, A.R. Determinations of total carotenoids and chlorophylls A and B of leaf extracts in different solvents. Biochem. Soc. Trans. 1983, 603, 591–592. [Google Scholar] [CrossRef]
- Jones, H.G. Application of thermal imaging and infrared sensing in plant physiology and eco-physiology. Adv. Bot. Res. 2004, 41, 107–163. [Google Scholar]
- Bouslama, M.; Schapaugh, W.T. Stress tolerance in soybean. Part 1: Evaluation of three screening techniques for heat and drought tolerance. Crop. Sci. 1984, 24, 933–937. [Google Scholar] [CrossRef]
- Rosielle, A.; Hamblin, J. Theoretical aspects of selection for yield in stress and non-stress environment. Crop Sci. 1981, 21, 943–946. [Google Scholar] [CrossRef]
- Fischer, R.; Maurer, R. Drought resistance in spring wheat cultivars. I. Grain yield responses. Aust. J. Agric. Res. 1978, 29, 897–912. [Google Scholar] [CrossRef]





| Traits | Source | S | ST | S × ST | G | S × G | ST × G | S × ST × G | Error |
|---|---|---|---|---|---|---|---|---|---|
| DF | 1 | 1 | 1 | 21 | 21 | 21 | 21 | 168 | |
| Ionic traits | Na+ | 57,187.8 ns | 192,392,393.3 *** | 72,959.8 ns | 232,724.7 *** | 58,695.9 *** | 205,223.5 *** | 56,381.8 *** | 24,694.8 |
| K+ | 2,723,428.9 *** | 4725.2 ns | 1,463,895.5 *** | 102,353.4 *** | 23,520.6 *** | 298,397.5 *** | 32,574.6 *** | 7188.9 | |
| Ca2+ | 11.5 ns | 295,099.3 *** | 66,240.7 *** | 6651.3 *** | 2989.8 *** | 7116.7 *** | 6613.0 *** | 440.8 | |
| K+/Na+ | 22.24 *** | 6782.14 *** | 9.31 *** | 13.01 *** | 0.61 *** | 13.30 *** | 0.46 *** | 0.18 | |
| Ca2+/Na+ | 0.47 *** | 1332.72 *** | 0.61 *** | 1.91 *** | 0.20 *** | 1.68 *** | 0.22 *** | 0.07 | |
| Physiological traits | RWC | 55.47 * | 13,571.52 *** | 352.16 *** | 27.18 *** | 10.40 ns | 22.84 *** | 6.71 ns | 10.20 |
| CT | 298.05 *** | 5842.01 *** | 48.12 *** | 9.92 *** | 1.95 *** | 10.17 *** | 1.72 *** | 0.49 | |
| Fv/Fm | 0.0582 *** | 0.0740 *** | 0.0032 * | 0.0033 *** | 0.0031 *** | 0.0031 *** | 0.0016 *** | 0.0006 | |
| Chla/Chlb | 2.50 *** | 136.28 *** | 4.50 ns | 0.21 ns | 0.18 ns | 0.24 ns | 0.25 ns | 0.16 | |
| Chlt | 7.44 *** | 25.90 *** | 4.52 ns | 1.80 *** | 0.33 *** | 1.61 *** | 0.25 *** | 0.06 | |
| Growth and yield traits | PDW | 2.92 *** | 159.82 *** | 2.55 * | 2.14 *** | 0.43 *** | 2.17 *** | 0.24 ns | 0.18 |
| GLA | 461.3 ns | 568,570.8 *** | 258.6 ns | 10,254.4 *** | 2146.4 *** | 9181.7 *** | 2254.8 *** | 424.4 | |
| GNPS | 288.94 *** | 9018.02 *** | 23.26 ns | 64.32 *** | 8.22 ns | 24.12 *** | 4.13 ns | 7.75 | |
| GY | 52,714.8 *** | 2,463,835.2 *** | 1367.8 ns | 17,035.4 *** | 2114.0 ns | 13,600.9 *** | 825.0 ns | 1440.4 | |
| BY | 789,014.9 *** | 11,952,099.4 *** | 15,173.6 ns | 244,345.6 *** | 10,232.4 ns | 265,009.3 *** | 14,992.5 ns | 22,409.3 | |
| HI | 11.52 ns | 902.69 *** | 24.24 ns | 65.49 *** | 11.52 ns | 45.98 *** | 9.89 ns | 12.52 |
| Genotypes | Na+ | K+ | Ca2+ | K+/Na+ | Ca2+/Na+ | RWC | CT | Fv/Fm | Chla/Chlb | Chlt | PDW | GLA | GNPS | GY | BY | HI |
|---|---|---|---|---|---|---|---|---|---|---|---|---|---|---|---|---|
| Sakha 93 | −1587.0 | 16.7 | −16.3 | 95.1 | 93.1 | 13.5 | −31.8 | −1.7 | −31.0 | 22.0 | 18.6 | 31.1 | 17.5 | 27.7 | 33.3 | −8.5 |
| Sids1 | −2208.5 | 12.5 | −3.3 | 96.2 | 95.5 | 12.7 | −31.6 | 3.2 | 10.1 | 31.9 | 20.1 | 28.9 | 22.1 | 30.8 | 11.4 | 21.2 |
| Sakha 61 | −2276.8 | 39.8 | 1.6 | 97.5 | 95.8 | 21.5 | −39.5 | 11.2 | 72.3 | 40.7 | 41.4 | 51.3 | 32.6 | 47.3 | 33.5 | 20.8 |
| Kawz | −1488.0 | −1.7 | −25.4 | 93.7 | 92.1 | 19.8 | −28.9 | 3.7 | 17.1 | 31.4 | 34.5 | 48.8 | 26.7 | 40.0 | 26.0 | 19.1 |
| RIL1-1 | −2161.2 | 28.2 | −6.2 | 96.8 | 95.3 | 21.3 | −49.0 | 9.4 | 52.3 | 27.5 | 47.0 | 49.3 | 32.4 | 44.8 | 51.7 | −15.4 |
| RIL1-2 | −1822.9 | 29.4 | −6.9 | 96.3 | 94.3 | 23.3 | −37.8 | 5.9 | 50.5 | 32.8 | 35.2 | 59.5 | 24.4 | 45.6 | 38.8 | 11.2 |
| RIL1-3 | −1454.1 | 32.0 | 1.6 | 95.6 | 93.7 | 20.1 | −45.4 | 4.2 | 57.1 | 31.6 | 41.2 | 52.5 | 29.5 | 45.7 | 33.2 | 18.0 |
| RIL1-4 | −2223.4 | 23.8 | −1.7 | 96.7 | 95.6 | 19.8 | −47.4 | 3.0 | 56.4 | 38.9 | 43.4 | 60.0 | 29.6 | 45.5 | 52.6 | −15.9 |
| RIL1-5 | −1877.8 | 36.1 | 2.0 | 96.8 | 95.0 | 19.5 | −44.3 | 5.9 | 35.4 | 30.1 | 32.9 | 36.1 | 21.9 | 34.9 | 27.0 | 10.6 |
| RIL1-6 | −474.1 | −2.2 | −21.6 | 93.5 | 92.3 | 17.0 | −28.4 | −1.8 | −42.4 | 17.3 | 11.4 | 48.2 | 17.2 | 30.0 | 22.7 | 9.2 |
| RIL1-7 | −1783.6 | −0.7 | −17.1 | 94.3 | 93.5 | 20.5 | −38.8 | 0.6 | 4.3 | 24.1 | 31.1 | 52.3 | 21.2 | 37.5 | 21.4 | 20.7 |
| RIL2-1 | −1468.4 | 2.1 | −10.1 | 93.7 | 93.0 | 17.5 | −33.7 | 8.6 | −1.3 | 27.9 | 20.4 | 16.0 | 26.0 | 30.4 | 11.9 | 20.1 |
| RIL2-2 | −2279.2 | −3.3 | −16.2 | 95.7 | 95.1 | 17.2 | −37.0 | 9.3 | 18.4 | 23.7 | 20.9 | 14.2 | 28.6 | 32.3 | 24.1 | 9.6 |
| RIL2-3 | −2484.0 | −67.3 | −27.4 | 93.6 | 95.0 | 16.2 | −38.1 | 1.3 | 3.4 | 32.1 | 13.7 | 5.9 | 20.0 | 23.0 | 4.6 | 17.6 |
| RIL2-4 | −1671.6 | −63.0 | −33.9 | 90.8 | 92.4 | 17.8 | −23.9 | −0.6 | −57.5 | 24.8 | 8.2 | 11.7 | 17.5 | 17.3 | −1.2 | 17.7 |
| RIL2-5 | −1512.9 | −68.5 | −24.9 | 89.6 | 92.2 | 15.6 | −27.0 | 6.2 | −54.7 | 27.1 | 22.5 | 37.4 | 21.5 | 23.4 | 6.2 | 18.5 |
| RIL2-6 | −2055.1 | −13.1 | −16.8 | 94.5 | 94.5 | 19.8 | −38.0 | −0.2 | 11.7 | 38.2 | 17.4 | 23.2 | 23.3 | 33.7 | 19.8 | 17.5 |
| RIL2-7 | −1598.6 | 9.6 | −18.2 | 94.6 | 93.0 | 14.0 | −28.3 | 6.4 | −54.4 | 20.1 | 18.2 | 42.8 | 16.1 | 23.6 | 7.1 | 18.4 |
| RIL2-8 | −1468.9 | −13.2 | −12.3 | 92.8 | 92.8 | 11.0 | −26.0 | 2.1 | −60.5 | 21.7 | 6.4 | 18.8 | 15.9 | 21.4 | 11.1 | 12.0 |
| RIL2-9 | −1734.6 | −32.2 | −20.5 | 92.7 | 93.4 | 20.5 | −38.0 | 9.2 | 9.3 | 28.5 | 37.0 | 34.3 | 25.6 | 32.7 | 12.9 | 23.0 |
| RIL2-10 | −1416.3 | −37.9 | −29.8 | 90.9 | 91.2 | 14.7 | −26.5 | 0.6 | 10.1 | 23.3 | 19.8 | 44.4 | 17.1 | 29.7 | 32.0 | −4.7 |
| RIL2-11 | −1948.3 | −75.8 | −35.4 | 91.4 | 93.4 | 17.4 | −27.8 | 3.9 | −12.8 | 24.9 | 18.6 | 38.7 | 19.8 | 25.3 | 22.4 | 3.7 |
| Control Condition | Salinity Stress Condition | STIs | |||||||
|---|---|---|---|---|---|---|---|---|---|
| Groups | Group 1 | Group 2 | Group 3 | Group 1 | Group 2 | Group 3 | Group 1 | Group 2 | Group 3 |
| Grouping genotypes based on ionic traits | |||||||||
| Genotypes No. | 2 | 3 | 17 (S61 + S93 + S1) | 10 | 6 (S61 + S1) | 6 S93 | 10 (S61+ S93 + S1) | 6 | 6 |
| Na+ | 136.86 | 100.55 | 90.20 | 1554.58 | 2130.78 | 1890.00 | 1072.17 | 822.00 | 872.66 |
| K+ | 1132.62 | 747.51 | 1040.88 | 1169.08 | 807.37 | 975.65 | 988.13 | 1128.60 | 940.49 |
| Ca2+ | 468.47 | 415.38 | 448.91 | 546.06 | 465.38 | 505.46 | 468.13 | 504.53 | 473.51 |
| K+/Na+ | 8.27 | 7.49 | 11.58 | 0.76 | 0.38 | 0.52 | 5.77 | 6.21 | 4.92 |
| Ca2+/Na+ | 3.42 | 4.14 | 5.05 | 0.36 | 0.22 | 0.27 | 2.39 | 2.61 | 2.71 |
| Grouping genotypes based on physiological traits | |||||||||
| Genotypes No. | 10 | 2 | 10 (S93 + S1 + S61) | 9 (S61) | 3 (S93) | 10 (S1) | 4 | 3 (S61) | 15 (S93 + S1) |
| RWC | 81.92 | 80.12 | 79.25 | 64.35 | 69.33 | 66.93 | 75.57 | 71.68 | 73.12 |
| CT | 26.47 | 26.48 | 27.79 | 38.08 | 34.55 | 35.62 | 30.33 | 32.70 | 31.96 |
| Fv/Fm | 0.82 | 0.79 | 0.81 | 0.76 | 0.82 | 0.78 | 0.81 | 0.78 | 0.79 |
| Chla/Chlb | 2.93 | 2.39 | 2.37 | 1.86 | 2.64 | 2.43 | 2.35 | 2.94 | 2.34 |
| Chlt | 4.31 | 4.42 | 4.04 | 2.66 | 3.56 | 3.18 | 4.17 | 3.09 | 3.56 |
| Grouping genotypes based on growth and yield traits | |||||||||
| Genotypes No. | 8 | 3 (S 93) | 11 (S61 + S1) | 10 | 3 (S61) | 9 (S93 + S1) | 15 (S93 + S1 + S61) | 1 | 6 |
| PDW | 6.59 | 5.43 | 5.50 | 4.71 | 3.51 | 4.19 | 4.90 | 6.06 | 5.48 |
| GLA | 291.01 | 195.01 | 199.90 | 150.31 | 117.23 | 135.03 | 173.04 | 218.73 | 212.79 |
| GNPS | 53.17 | 50.48 | 48.93 | 41.32 | 35.00 | 37.74 | 43.62 | 48.16 | 47.33 |
| GY | 648.28 | 557.76 | 530.83 | 416.76 | 330.18 | 365.54 | 460.34 | 554.59 | 518.95 |
| BY | 2013.09 | 1845.35 | 1583.43 | 1462.93 | 979.76 | 1347.54 | 1488.59 | 1565.39 | 1747.19 |
| HI | 32.41 | 30.34 | 33.73 | 28.87 | 34.12 | 27.66 | 30.19 | 36.09 | 29.47 |
| Full Index Names | Abb. | Formula | Ref. |
|---|---|---|---|
| Stress Tolerance Index | STI | (VC × VS)/(VĆ)2 | [33] |
| Yield Stability Index | YSI | VS/VC | [60] |
| Mean Productivity Index | MPI | (VC + VS)/2 | [61] |
| Relative Efficiency Index | REI | (VS/VŚ) × (VC/VĆ) | [62] |
Disclaimer/Publisher’s Note: The statements, opinions and data contained in all publications are solely those of the individual author(s) and contributor(s) and not of MDPI and/or the editor(s). MDPI and/or the editor(s) disclaim responsibility for any injury to people or property resulting from any ideas, methods, instructions or products referred to in the content. |
© 2025 by the authors. Licensee MDPI, Basel, Switzerland. This article is an open access article distributed under the terms and conditions of the Creative Commons Attribution (CC BY) license (https://creativecommons.org/licenses/by/4.0/).
Share and Cite
El-Hendawy, S.; Tahir, M.U.; Hu, Y.; Al-Suhaibani, N. Evaluating the Necessity of a Control Treatment for Assessing Salt Tolerance in Wheat Genotypes Based on Agro-Physiological Traits in Real-Field Conditions. Plants 2025, 14, 2488. https://doi.org/10.3390/plants14162488
El-Hendawy S, Tahir MU, Hu Y, Al-Suhaibani N. Evaluating the Necessity of a Control Treatment for Assessing Salt Tolerance in Wheat Genotypes Based on Agro-Physiological Traits in Real-Field Conditions. Plants. 2025; 14(16):2488. https://doi.org/10.3390/plants14162488
Chicago/Turabian StyleEl-Hendawy, Salah, Muhammad Usman Tahir, Yuncai Hu, and Nasser Al-Suhaibani. 2025. "Evaluating the Necessity of a Control Treatment for Assessing Salt Tolerance in Wheat Genotypes Based on Agro-Physiological Traits in Real-Field Conditions" Plants 14, no. 16: 2488. https://doi.org/10.3390/plants14162488
APA StyleEl-Hendawy, S., Tahir, M. U., Hu, Y., & Al-Suhaibani, N. (2025). Evaluating the Necessity of a Control Treatment for Assessing Salt Tolerance in Wheat Genotypes Based on Agro-Physiological Traits in Real-Field Conditions. Plants, 14(16), 2488. https://doi.org/10.3390/plants14162488

