Effects of Combined Salt and Heat Stress on Agronomic Traits, Photosynthetic Parameters, and Physiological Biochemistry in Six Alfalfa (Medicago sativa L.) Cultivars
Abstract
1. Introduction
2. Results
2.1. Effects of Single and Combined Stresses on the Morphology and Growth Parameters of Alfalfa Cultivars
2.2. Effects of Single and Combined Stresses on Chlorophyll Content and Photosynthesis Characteristics
2.3. Effects of Single and Combined Stresses on Na+ and K+ Contents
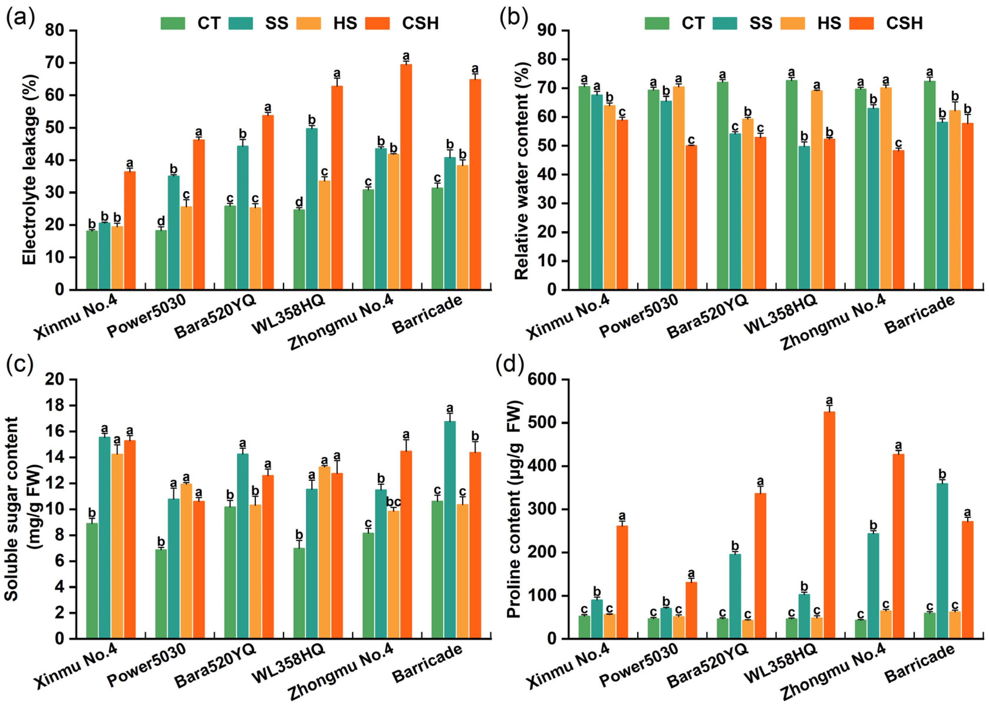
2.4. Effects of Single and Combined Stresses on Leaf Electrolyte Leakage, Relative Water Content, and Osmoregulatory Substance Content
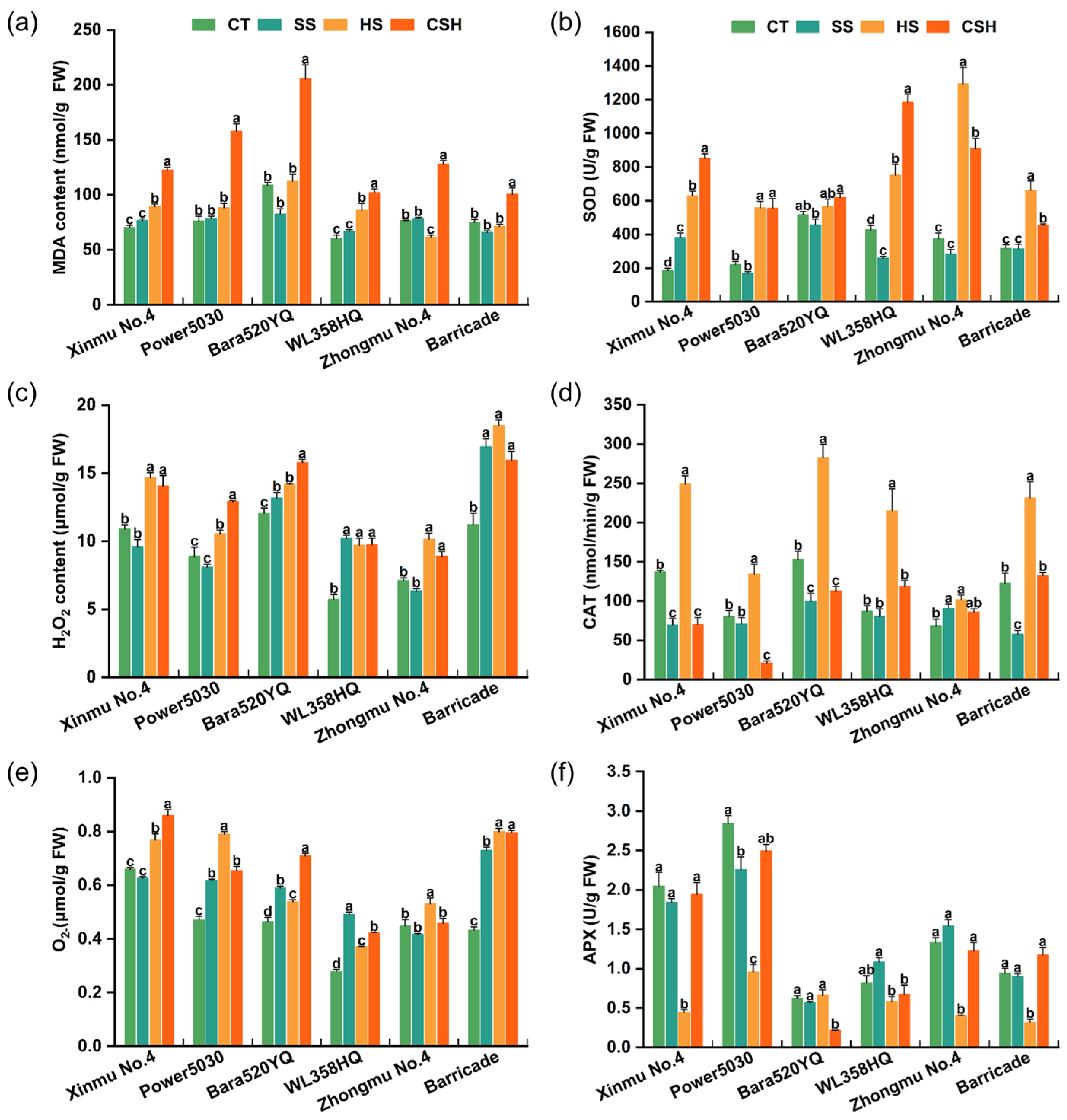
2.5. Effects of Single and Combined Stresses on ROS Accumulation and Antioxidative Enzyme Activity
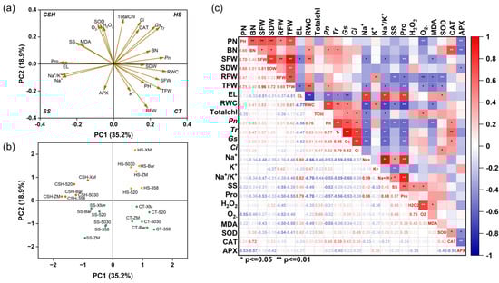
2.6. Multivariate Analyses
2.7. Clustered Heatmap Analyses
3. Discussion
3.1. Analysis of Morphology and Growth Parameters in Alfalfa in Response to Single and Combined Stresses
3.2. Analysis of Chlorophyll and Photosynthesis Characteristics in Alfalfa in Response to Single and Combined Stresses
3.3. Analysis of K+ and Na+ Levels in Alfalfa in Response to Single and Combined Stresses
3.4. Physiological Response of Alfalfa to Single and Combined Stresses
3.5. Multivariate Analysis and a Clustered Heatmap of Alfalfa Responses to Single and Combined Stresses
4. Materials and Methods
4.1. Plant Materials and Treatment
4.2. Agronomic Traits and Physio-Biochemistry Analysis
4.3. Chlorophyll Content and Photosynthetic Parameters
4.4. Statistical Analysis
5. Conclusions
Author Contributions
Funding
Data Availability Statement
Conflicts of Interest
References
- Anderegg, W.R.L.; Trugman, A.T.; Badgley, G.; Anderson, C.M.; Bartuska, A.; Ciais, P.; Cullenward, D.; Field, C.B.; Freeman, J.; Goetz, S.J.; et al. Climate-driven risks to the climate mitigation potential of forests. Science 2020, 368, eaaz7005. [Google Scholar] [CrossRef]
- Hassani, A.; Azapagic, A.; Shokri, N. Predicting long-term dynamics of soil salinity and sodicity on a global scale. Proc. Natl. Acad. Sci. USA 2020, 117, 33017–33027. [Google Scholar] [CrossRef]
- Rivero, R.M.; Mittler, R.; Blumwald, E.; Zandalinas, S.I. Developing climate-resilient crops: Improving plant tolerance to stress combination. Plant J. 2022, 109, 373–389. [Google Scholar] [CrossRef] [PubMed]
- Zandalinas, S.I.; Fritschi, F.B.; Mittler, R. Global Warming, Climate Change, and Environmental Pollution: Recipe for a Multifactorial Stress Combination Disaster. Trends Plant Sci. 2021, 26, 588–599. [Google Scholar] [CrossRef]
- Zhou, R.; Yu, X.Q.; Kjaer, K.H.; Rosenqvist, E.; Ottosen, C.O.; Wu, Z. Screening and validation of tomato genotypes under heat stress using Fv/Fm to reveal the physiological mechanism of heat tolerance. Environ. Exp. Bot. 2015, 118, 1–11. [Google Scholar] [CrossRef]
- Hsu, P.K.; Dubeaux, G.; Takahashi, Y.; Schroeder, J.I. Signaling mechanisms in abscisic acid-mediated stomatal closure. Plant J. 2021, 105, 307–321. [Google Scholar] [CrossRef] [PubMed]
- Jia, Y.; Zhao, H.; Niu, Y.; Wang, Y. Long noncoding RNA from Betula platyphylla, BplncSIR1, confers salt tolerance by regulating BpNAC2 to mediate reactive oxygen species scavenging and stomatal movement. Plant Biotechnol. J. 2024, 22, 48–65. [Google Scholar] [CrossRef]
- Zandalinas, S.I.; Peláez-Vico, M.; Sinha, R.; Pascual, L.S.; Mittler, R. The impact of multifactorial stress combination on plants, crops, and ecosystems: How should we prepare for what comes next? Plant J. 2024, 117, 1800–1814. [Google Scholar] [CrossRef]
- Sinha, R.; Zandalinas, S.I.; Fichman, Y.; Sen, S.; Zeng, S.; Gómez-Cadenas, A.; Joshi, T.; Fritschi, F.B.; Mittler, R. Differential regulation of flower transpiration during abiotic stress in annual plants. New Phytol. 2022, 235, 611–629. [Google Scholar] [CrossRef]
- Sinha, R.; Shostak, B.; Induri, S.P.; Sen, S.; Zandalinas, S.I.; Joshi, T.; Fritschi, F.B.; Mittler, R. Differential transpiration between pods and leaves during stress combination in soybean. Plant Physiol. 2023, 192, 753–766. [Google Scholar] [CrossRef]
- Zandalinas, S.I.; Sengupta, S.; Fritschi, F.B.; Azad, R.K.; Nechushtai, R.; Mittler, R. The impact of multifactorial stress combination on plant growth and survival. New Phytol. 2021, 230, 1034–1048. [Google Scholar] [CrossRef]
- Sinha, R.; Peláez-Vico, M.; Shostak, B.; Nguyen, T.T.; Pascual, L.S.; Ogden, A.M.; Lyu, Z.; Zandalinas, S.I.; Joshi, T.; Fritschi, F.B.; et al. The effects of multifactorial stress combination on rice and maize. Plant Physiol. 2024, 194, 1358–1369. [Google Scholar] [CrossRef]
- Munns, R.; Tester, M. Mechanisms of salinity tolerance. Annu. Rev. Plant Biol. 2008, 59, 651–681. [Google Scholar] [CrossRef]
- Challinor, A.J.; Watson, J.; Lobell, D.B.; Howden, S.M.; Smith, D.R.; Chhetri, N. A meta-analysis of crop yield under climate change and adaptation. Nat. Clim. Change 2014, 4, 287–291. [Google Scholar] [CrossRef]
- Yang, Y.Q.; Guo, Y. Elucidating the molecular mechanisms mediating plant salt-stress responses. New Phytol. 2018, 217, 523–539. [Google Scholar] [CrossRef]
- Pucciariello, C.; Banti, V.; Perata, P. ROS signaling as common element in low oxygen and heat stresses. Plant Physiol. Biochem. 2012, 59, 3–10. [Google Scholar] [CrossRef] [PubMed]
- Zhang, Z.; Zhang, H.; Yao, T.; Wang, K.; Xu, J.; Zhang, H.; Qi, S.; Ao, H.; Qin, B.; Zhang, H. The homeostasis of ions and reactive oxygen species in root and shoot play crucial roles in the tolerance of alfalfa to salt alkali stress. Plant Physiol. Biochem. 2024, 216, 109175. [Google Scholar] [CrossRef] [PubMed]
- Guo, R.; Zhou, Z.; Cai, R.; Liu, L.; Wang, R.; Sun, Y.; Wang, D.; Yan, Z.; Guo, C. Metabolomic and physiological analysis of alfalfa (Medicago sativa L.) in response to saline and alkaline stress. Plant Physiol. Biochem. 2024, 207, 108338. [Google Scholar] [CrossRef]
- Sun, Y.; Zhao, N.; Sun, H.; Xu, S.; Lu, Y.; Xi, H.; Guo, Z.; Shi, H. Transcriptome Profiling Reveals Molecular Responses to Salt Stress in Common Vetch (Vicia sativa L.). Plants 2024, 13, 714. [Google Scholar] [CrossRef]
- Rodrigues, F.; Sousa, B.; Soares, C.; Moreira, D.; Pereira, C.; Moutinho-Pereira, J.; Cunha, A.; Fidalgo, F. Are tomato plants co-exposed to heat and salinity able to ensure a proper carbon metabolism?—An insight into the photosynthetic hub. Plant Physiol. Biochem. 2024, 206, 108270. [Google Scholar] [CrossRef]
- Li, Y.; Jiang, F.; He, Z.; Liu, Y.; Chen, Z.; Ottosen, C.O.; Mittler, R.; Wu, Z.; Zhou, R. Higher Intensity of Salt Stress Accompanied by Heat Inhibits Stomatal Conductance and Induces ROS Accumulation in Tomato Plants. Antioxidants 2024, 13, 448. [Google Scholar] [CrossRef] [PubMed]
- Torun, H. Time-course analysis of salicylic acid effects on ROS regulation and antioxidant defense in roots of hulled and hulless barley under combined stress of drought, heat and salinity. Physiol. Plant. 2019, 165, 169–182. [Google Scholar] [CrossRef] [PubMed]
- Abbas, G.; Areej, F.; Asad, S.A.; Saqib, M.; Anwar-ul-Haq, M.; Afzal, S.; Murtaza, B.; Amjad, M.; Naeem, M.A.; Akram, M.; et al. Differential Effect of Heat Stress on Drought and Salt Tolerance Potential of Quinoa Genotypes: A Physiological and Biochemical Investigation. Plants 2023, 12, 774. [Google Scholar] [CrossRef]
- Da Ros, L.; Bollina, V.; Soolanayakanahally, R.; Pahari, S.; Elferjani, R.; Kulkarni, M.; Vaid, N.; Risseuw, E.; Cram, D.; Pasha, A.; et al. Multi-omics atlas of combinatorial abiotic stress responses in wheat. Plant J. 2023, 116, 1118–1135. [Google Scholar] [CrossRef]
- Li, Y.K.; Jiang, F.L.; Niu, L.F.; Wang, G.; Yin, J.; Song, X.M.; Ottosen, C.O.; Rosenqvist, E.; Mittler, R.; Wu, Z.; et al. Synergistic regulation at physiological, transcriptional and metabolic levels in tomato plants subjected to a combination of salt and heat stress. Plant J. 2024, 117, 1656–1675. [Google Scholar] [CrossRef]
- Rivero, R.M.; Mestre, T.C.; Mittler, R.; Rubio, F.; Garcia-Sanchez, F.; Martinez, V. The combined effect of salinity and heat reveals a specific physiological, biochemical and molecular response in tomato plants. Plant Cell Environ. 2014, 37, 1059–1073. [Google Scholar] [CrossRef]
- Wassie, M.; Zhang, W.; Zhang, Q.; Ji, K.; Chen, L. Effect of Heat Stress on Growth and Physiological Traits of Alfalfa (Medicago sativa L.) and a Comprehensive Evaluation for Heat Tolerance. Agronomy 2019, 9, 597. [Google Scholar] [CrossRef]
- Li, Y.; Li, X.; Zhang, J.; Li, D.; Yan, L.; You, M.; Zhang, J.; Lei, X.; Chang, D.; Ji, X.; et al. Physiological and Proteomic Responses of Contrasting Alfalfa (Medicago sativa L.) Varieties to High Temperature Stress. Front. Plant Sci. 2021, 12, 753011. [Google Scholar] [CrossRef]
- Yu, S.; Wu, J.; Sun, Y.; Zhu, H.; Sun, Q.; Zhao, P.; Huang, R.; Guo, Z. A calmodulin-like protein (CML10) interacts with cytosolic enzymes GSTU8 and FBA6 to regulate cold tolerance. Plant Physiol. 2022, 190, 1321–1333. [Google Scholar] [CrossRef] [PubMed]
- Shi, K.; Liu, J.; Liang, H.; Dong, H.; Zhang, J.; Wei, Y.; Zhou, L.; Wang, S.; Zhu, J.; Cao, M.; et al. An alfalfa MYB-like transcriptional factor MsMYBH positively regulates alfalfa seedling drought resistance and undergoes MsWAV3-mediated degradation. J. Integr. Plant Biol. 2024, 66, 683–699. [Google Scholar] [CrossRef]
- Shaar-Moshe, L.; Blumwald, E.; Peleg, Z. Unique Physiological and Transcriptional Shifts under Combinations of Salinity, Drought, and Heat. Plant Physiol. 2017, 174, 421–434. [Google Scholar] [CrossRef] [PubMed]
- van Zelm, E.; Zhang, Y.; Testerink, C. Salt Tolerance Mechanisms of Plants. Annu. Rev. Plant Biol. 2020, 71, 403–433. [Google Scholar] [CrossRef]
- Sousa, B.; Rodrigues, F.; Soares, C.; Martins, M.; Azenha, M.; Lino-Neto, T.; Santos, C.; Cunha, A.; Fidalgo, F. Impact of Combined Heat and Salt Stresses on Tomato Plants-Insights into Nutrient Uptake and Redox Homeostasis. Antioxidants 2022, 11, 478. [Google Scholar] [CrossRef]
- Munns, R.; Gilliham, M. Salinity tolerance of crops—What is the cost? New Phytol. 2015, 208, 668–673. [Google Scholar] [CrossRef]
- Dugasa, M.T.; Cao, F.; Ibrahim, W.; Wu, F. Differences in physiological and biochemical characteristics in response to single and combined drought and salinity stresses between wheat genotypes differing in salt tolerance. Physiol. Plant 2019, 165, 134–143. [Google Scholar] [CrossRef]
- Deinlein, U.; Stephan, A.B.; Horie, T.; Luo, W.; Xu, G.H.; Schroeder, J.I. Plant salt-tolerance mechanisms. Trends Plant Sci. 2014, 19, 371–379. [Google Scholar] [CrossRef] [PubMed]
- Li, Y.T.; Xu, W.W.; Ren, B.Z.; Zhao, B.; Zhang, J.W.; Liu, P.; Zhang, Z.S. High temperature reduces photosynthesis in maize leaves by damaging chloroplast ultrastructure and photosystem II. J. Agron. Crop Sci. 2020, 206, 548–564. [Google Scholar] [CrossRef]
- Kan, Y.; Mu, X.R.; Gao, J.; Lin, H.X.; Lin, Y. The molecular basis of heat stress responses in plants. Mol. Plant. 2023, 16, 1612–1634. [Google Scholar] [CrossRef]
- Shuyskaya, E.; Rakhmankulova, Z.; Prokofieva, M.; Lunkova, N.; Voronin, P. Salinity Mitigates the Negative Effect of Elevated Temperatures on Photosynthesis in the C3-C4 Intermediate Species Sedobassia sedoides. Plants 2024, 13, 800. [Google Scholar] [CrossRef]
- Schulze, L.M.; Britto, D.T.; Li, M.Y.; Kronzucker, H.J. A pharmacological analysis of high-affinity sodium transport in barley (Hordeum vulgare L.): A 24Na+/42K+ study. J. Exp. Bot. 2012, 63, 2479–2489. [Google Scholar] [CrossRef] [PubMed]
- Liu, L.; Si, L.; Zhang, L.; Guo, R.; Wang, R.; Dong, H.; Guo, C. Metabolomics and transcriptomics analysis revealed the response mechanism of alfalfa to combined cold and saline-alkali stress. Plant J. 2024, 119, 1900–1919. [Google Scholar] [CrossRef]
- Sahin, U.; Ekinci, M.; Ors, S.; Turan, M.; Yildiz, S.; Yildirim, E. Effects of individual and combined effects of salinity and drought on physiological, nutritional and biochemical properties of cabbage (Brassica oleracea var. capitata). Sci. Hortic. 2018, 240, 196–204. [Google Scholar] [CrossRef]
- García-Caparrós, P.; Vogelsang, L.; Persicke, M.; Wirtz, M.; Kumar, V.; Dietz, K.J. Differential sensitivity of metabolic pathways in sugar beet roots to combined salt, heat, and light stress. Physiol. Plant 2022, 174, e13786. [Google Scholar] [CrossRef] [PubMed]
- Zhu, Z.H.; Zhou, Y.Q.; Liu, X.Y.; Meng, F.X.; Xu, C.H.; Chen, M. Integrated transcriptomic and metabolomic analyses uncover the key pathways of Limonium bicolor in response to salt stress. Plant Biotechnol. J. 2025, 23, 715–730. [Google Scholar] [CrossRef]
- Miller, G.; Suzuki, N.; Ciftci-Yilmaz, S.; Mittler, R. Reactive oxygen species homeostasis and signalling during drought and salinity stresses. Plant Cell Environ. 2010, 33, 453–467. [Google Scholar] [CrossRef]
- Hinojosa, L.; Sanad, M.; Jarvis, D.E.; Steel, P.; Murphy, K.; Smertenko, A. Impact of heat and drought stress on peroxisome proliferation in quinoa. Plant J. 2019, 99, 1144–1158. [Google Scholar] [CrossRef]
- Mittler, R.; Vanderauwera, S.; Gollery, M.; Van Breusegem, F. Reactive oxygen gene network of plants. Trends Plant Sci. 2004, 9, 490–498. [Google Scholar] [CrossRef] [PubMed]
- Dietz, K.J.; Jacob, S.; Oelze, M.L.; Laxa, M.; Tognetti, V.; de Miranda, S.M.; Baier, M.; Finkemeier, I. The function of peroxiredoxins in plant organelle redox metabolism. J. Exp. Bot. 2006, 57, 1697–1709. [Google Scholar] [CrossRef]
- Kiran, S.; Furtana, G.B. Responses of Eggplant Seedlings to Combined Effects of Drought and Salinity Stress: Effects on Photosynthetic Pigments and Enzymatic and Non-Enzymatic Antioxidants. Gesunde Pflanz. 2023, 75, 2579–2590. [Google Scholar] [CrossRef]
- Zhang, R.Y.; Wang, Y.; Wang, X.X.; Jiao, S.J.; Lu, Y.; Du, Y.Y.; Zhang, W.N.; Kang, Y.C.; Liu, Y.H.; Qin, S.H. Differential responses of microstructure, antioxidant defense, and plant hormone signaling regulation in potato (Solanum tuberosum L.) under drought, alkaline salt, and combined stresses. Sci. Hortic. 2025, 341, 114014. [Google Scholar] [CrossRef]
- Li, M.N.; Yu, A.D.; Sun, Y.; Hu, Q.A.; Kang, J.M.; Chen, L.; Zhu, X.X.; Yang, Q.C.; Long, R.C. Lipid composition remodeling and storage lipid conversion play a critical role in salt tolerance in alfalfa (Medicago sativa L.) leaves. Environ. Exp. Bot. 2023, 205, 105144. [Google Scholar] [CrossRef]
- Guo, S.; Wang, X.; Li, X.; Ma, Y.; Yang, J.; Fu, B.; Li, S. Melatonin and calcium synergistically improve salt tolerance in alfalfa (Medicago sativa. L). Ind. Crop. Prod. 2025, 224, 120322. [Google Scholar] [CrossRef]
- Wu, M.; Xu, J.; Nie, Z.; Shi, H.; Liu, H.; Zhang, Y.; Li, C.; Zhao, P.; Liu, H. Physiological, biochemical and transcriptomic insights into the mechanisms by which molybdenum mitigates cadmium toxicity in Triticum aestivum L. J. Hazard. Mater. 2024, 472, 134516. [Google Scholar] [CrossRef] [PubMed]
- Zhang, X.Y.; Li, S.H.; Tang, T.; Liu, Y.D.; Tahir, M.M.; Wang, C.; Meng, Z.Q.; Niu, J.X.; Yang, W.W.; Ma, J.J.; et al. Comparison of morphological, physiological, and related-gene expression responses to saline-alkali stress in eight apple rootstock genotypes. Sci. Hortic. 2022, 306, 111455. [Google Scholar] [CrossRef]
- Yang, X.Y.; Li, C.L.; Zhang, Q.; Liu, Z.G.; Geng, J.B.; Zhang, M. Effects of polymer-coated potassium chloride on cotton yield, leaf senescence and soil potassium. Field Crop. Res. 2017, 212, 145–152. [Google Scholar] [CrossRef]
- Wei, T.J.; Jiang, C.J.; Jin, Y.Y.; Zhang, G.H.; Wang, M.M.; Liang, Z.W. Ca2+/Na+ ratio as a critical marker for field evaluation of saline-alkaline tolerance in alfalfa (Medicago sativa L.). Agronomy 2020, 10, 191. [Google Scholar] [CrossRef]
- Sun, Y.; Li, J.; Xing, J.; Yu, X.; Lu, Y.; Xu, W.; Zhao, N.; Liu, Z.; Guo, Z. Evaluation of salt tolerance in common vetch (Vicia sativa L.) germplasms and the physiological responses to salt stress. J. Plant Physiol. 2022, 278, 153811. [Google Scholar] [CrossRef] [PubMed]
- Hu, H.C.; Liu, Y.H.; He, B.B.; Chen, X.; Ma, L.; Luo, Y.L.; Fei, X.T.; Wei, A.Z. Integrative physiological, transcriptome, and metabolome analysis uncovers the drought responses of two Zanthoxylum bungeanum cultivars. Ind. Crop. Prod. 2022, 189, 115812. [Google Scholar] [CrossRef]
- Shunkao, S.; Theerakulpisut, P.; Wanichthanarak, K.; Pongdontri, P.; Thitisaksakul, M. Integrative physiological and metabolomics study reveals adaptive strategies of wheat seedlings to salt and heat stress combination. Plant Growth Regul. 2023, 100, 181–196. [Google Scholar] [CrossRef]








| No. | Cultivars | Source |
|---|---|---|
| 1 | Xinmu No. 4 | Harvest Forage Agro Co., Ltd. Urumqi, China. |
| 2 | Power5030 | Harvest Forage Agro Co., Ltd. Urumqi, China. |
| 3 | Bara520YQ | Bailv (Tianjin) International Seed Co., Ltd. Tianjin, China. |
| 4 | WL358HQ | Beijing Rytway Seed Co., Ltd. Beijing, China. |
| 5 | Zhongmu No. 4 | Institute of Animal Sciences of CAAS. Beijing, China. |
| 6 | Barricade | Beijing Green Animal Husbandry S&T Development Co., Ltd. Beijing, China. |
Disclaimer/Publisher’s Note: The statements, opinions and data contained in all publications are solely those of the individual author(s) and contributor(s) and not of MDPI and/or the editor(s). MDPI and/or the editor(s) disclaim responsibility for any injury to people or property resulting from any ideas, methods, instructions or products referred to in the content. |
© 2025 by the authors. Licensee MDPI, Basel, Switzerland. This article is an open access article distributed under the terms and conditions of the Creative Commons Attribution (CC BY) license (https://creativecommons.org/licenses/by/4.0/).
Share and Cite
Su, L.; Huang, R.; Fu, D.; Chen, Y.; Zhang, X.; Chen, Y.; Liu, C.; Hu, T.; Ma, C. Effects of Combined Salt and Heat Stress on Agronomic Traits, Photosynthetic Parameters, and Physiological Biochemistry in Six Alfalfa (Medicago sativa L.) Cultivars. Plants 2025, 14, 2479. https://doi.org/10.3390/plants14162479
Su L, Huang R, Fu D, Chen Y, Zhang X, Chen Y, Liu C, Hu T, Ma C. Effects of Combined Salt and Heat Stress on Agronomic Traits, Photosynthetic Parameters, and Physiological Biochemistry in Six Alfalfa (Medicago sativa L.) Cultivars. Plants. 2025; 14(16):2479. https://doi.org/10.3390/plants14162479
Chicago/Turabian StyleSu, Lihe, Rongzheng Huang, Dongqing Fu, Yongcheng Chen, Xudong Zhang, Ying Chen, Chaorong Liu, Tianyu Hu, and Chunhui Ma. 2025. "Effects of Combined Salt and Heat Stress on Agronomic Traits, Photosynthetic Parameters, and Physiological Biochemistry in Six Alfalfa (Medicago sativa L.) Cultivars" Plants 14, no. 16: 2479. https://doi.org/10.3390/plants14162479
APA StyleSu, L., Huang, R., Fu, D., Chen, Y., Zhang, X., Chen, Y., Liu, C., Hu, T., & Ma, C. (2025). Effects of Combined Salt and Heat Stress on Agronomic Traits, Photosynthetic Parameters, and Physiological Biochemistry in Six Alfalfa (Medicago sativa L.) Cultivars. Plants, 14(16), 2479. https://doi.org/10.3390/plants14162479

