Identification of Key Genes of Fruit Shape Variation in Jujube with Integrating Elliptic Fourier Descriptors and Transcriptome
Abstract
1. Introduction
2. Results
2.1. Image Processing and Extraction of EFDs
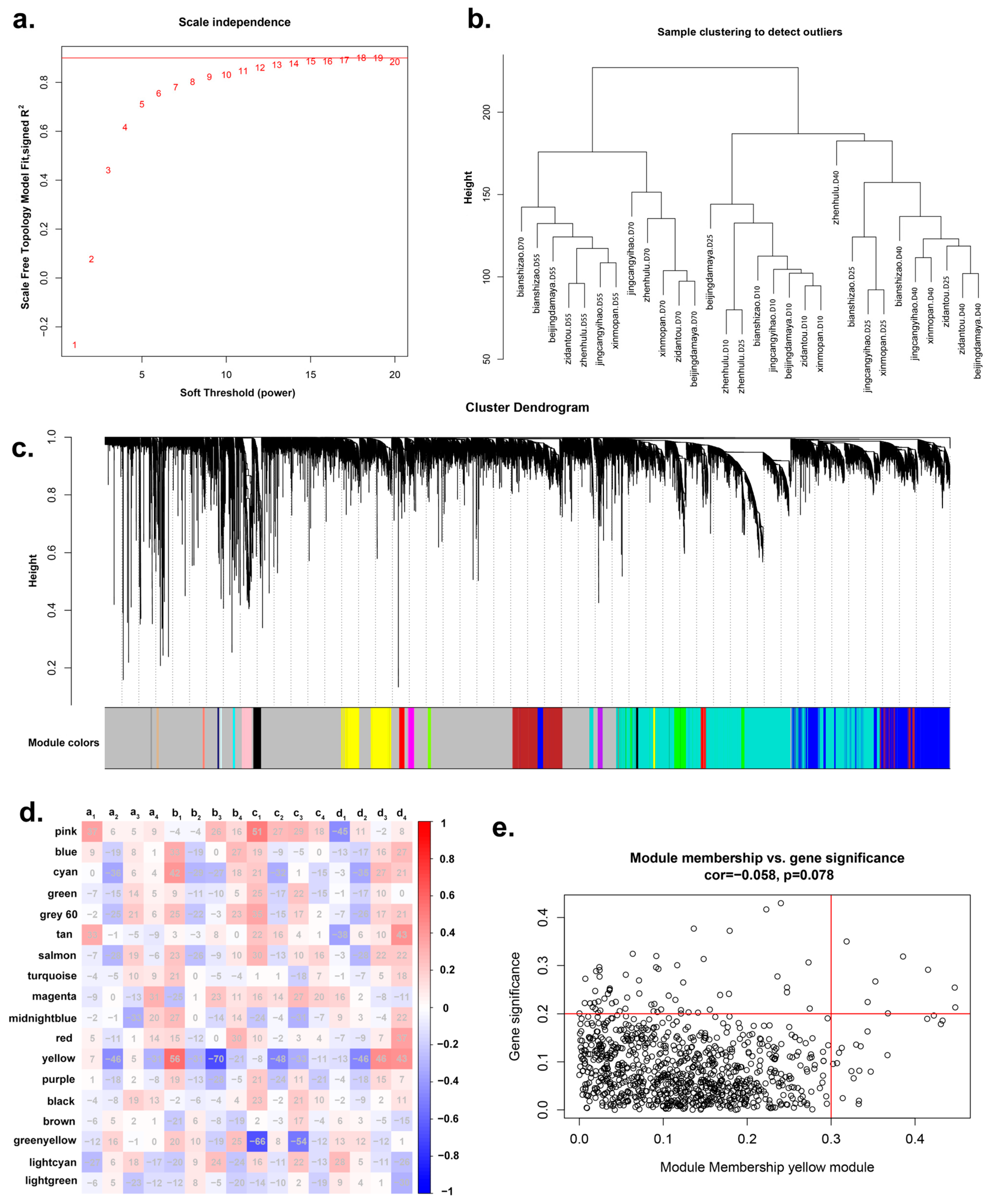
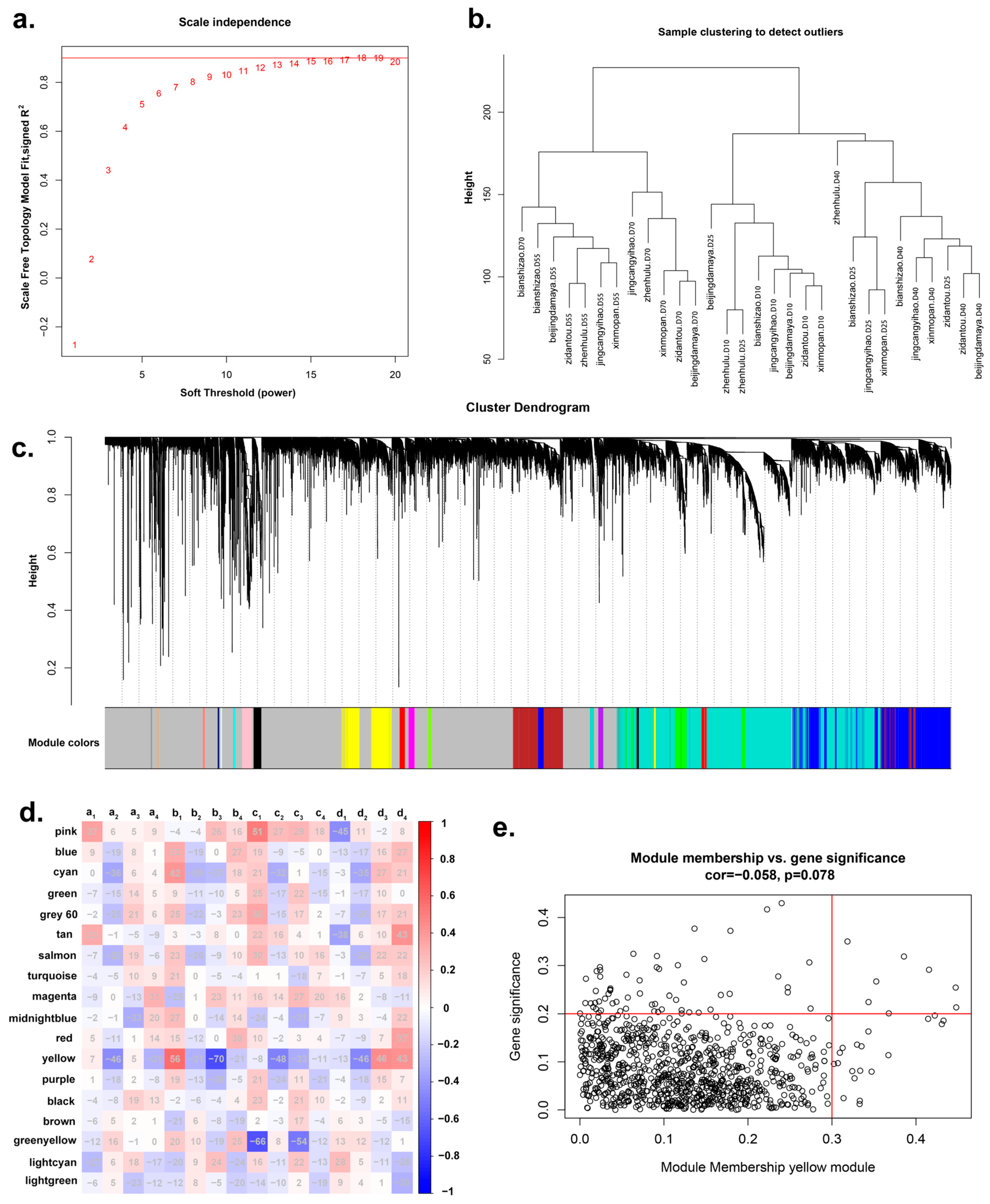
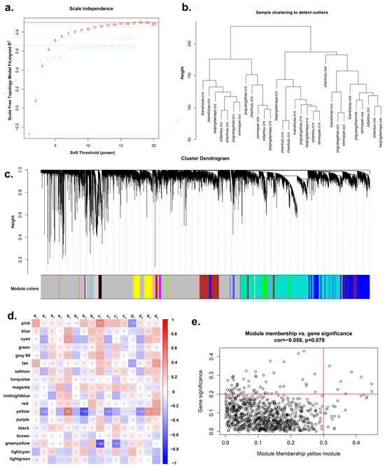
2.2. WGCNA Analyses during the Whole Developmental Period of Jujube Fruits of Different Shapes
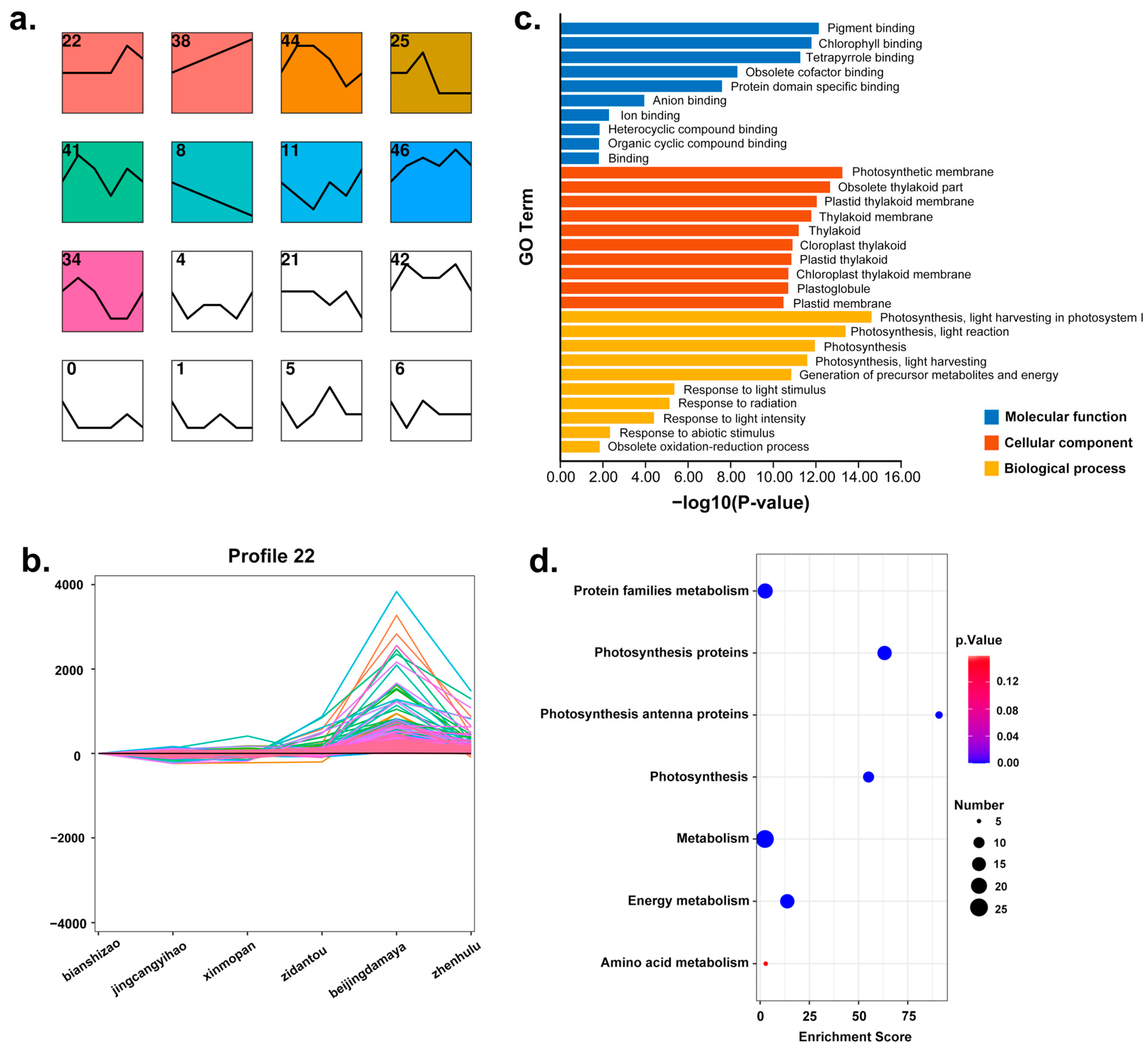
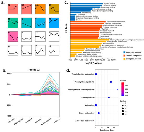
2.3. STEM Analysis during the Whole Developmental Period of Jujube Fruits of Different Shapes
3. Discussion
3.1. EFDs Can More Accurately Describe Fruit Shapes
3.2. WGCNA Analysis of Jujube Fruits of Different Periods and Shapes to Obtain Key Metabolic Pathways Related to Jujube Fruit Shape
3.3. STEM Analysis for Mining Candidate Genes of Jujube Fruit Shape Variation
3.4. The Genes Affecting the Shape of Jujube Fruit Were Discovered
4. Materials and Methods
4.1. Jujube Sample Collection and Library Preparation
4.2. Jujube EFDs Analysis
4.3. PCA Analysis of Jujube EFDs
4.4. RNA Isolation and Transcriptome Analysis
4.5. Weighted Gene Co-Expression Network Analysis
4.6. STEM Analysis
4.7. GO and KEGG Analysis of Key Genes
5. Conclusions
Supplementary Materials
Author Contributions
Funding
Data Availability Statement
Conflicts of Interest
References
- More, S.J.; Chaudhari, K.N.; Patel, A.I.; Patel, D. Combining Ability Analysis for Fruit Yield and Yield Attributing Traits in Okra (Abelmoschus esculentus L. Moench). Trends Biosci. 2015, 8, 3630–3637. [Google Scholar]
- Weng, Y.Q.; Colle, M.; Wang, Y.H.; Yang, L.M.; Rubinstein, M.; Sherman, A.; Ophir, R.; Grumet, R. Qtl Mapping in Multiple Populations and Development Stages Reveals Dynamic Quantitative Trait Loci for Fruit Size in Cu-cumbers of Different Market Classes. Theor. Appl. Genet. 2015, 128, 1747–1763. [Google Scholar] [CrossRef] [PubMed]
- Rey-Serra, P.; Mnejja, M.; Monfort, A. Shape, Firmness and Fruit Quality Qtls Shared in Two Non-Related Strawberry Populations. Plant Sci. 2021, 311, 111010. [Google Scholar] [CrossRef] [PubMed]
- Chakrabarti, M.; Zhang, N.; Sauvage, C.; Munos, S.; Blanca, J.; Canizares, J.; Diez, M.J.; Schneider, R.; Mazourek, M.; McClead, J.; et al. A Cytochrome P450 Regulates a Domestication Trait in Cultivated Tomato. Proc. Natl. Acad. Sci. USA 2013, 110, 17125–17130. [Google Scholar] [CrossRef] [PubMed]
- Mogensen, C.D.L. Gametes and Fertilization: Maize as a Model System for Experimental Embryogenesis in Flowering Plants. Plant Cell 1993, 5, 1337–1348. [Google Scholar]
- Hepworth, J.; Lenhard, M. Regulation of Plant Lateral-Organ Growth by Modulating Cell Number and Size. Curr. Opin. Plant Biol. 2014, 17, 36–42. [Google Scholar] [CrossRef] [PubMed]
- Cirilli, M.; Baccichet, I.; Chiozzotto, R.; Silvestri, C.; Rossini, L.; Bassi, D. Genetic and Phenotypic Analyses Reveal Major Quantitative Loci Associated to Fruit Size and Shape Traits in a Non-Flat Peach Collection (P. persica L. Batsch). Hortic. Res. 2021, 8, 232. [Google Scholar] [CrossRef] [PubMed]
- Zhang, C.; Cui, L.; Fang, J. Genome-Wide Association Study of the Candidate Genes for Grape Berry Shape-Related Traits. BMC Plant Biol. 2022, 22, 42. [Google Scholar] [CrossRef] [PubMed]
- Wang, Y.; Clevenger, J.P.; Illa-Berenguer, E.; Meulia, T.; van der Knaap, E.; Sun, L. A Comparison of Sun, Ovate, Fs8.1 and Auxin Application on Tomato Fruit Shape and Gene Expression. Plant Cell Physiol. 2019, 60, 1067–1081. [Google Scholar] [CrossRef]
- Huang, Z.; van der Knaap, E. Tomato Fruit Weight 11.3 Maps Close to Fasciated on the Bottom of Chromosome 11. Theor. Appl. Genet. 2011, 123, 465–474. [Google Scholar] [CrossRef]
- Munos, S.; Ranc, N.; Botton, E.; Bérard, A.; Rolland, S.; Duffé, P.; Carretero, Y.; Le Paslier, M.-C.; Delalande, C.; Bouzayen, M. Increase in Tomato Locule Number Is Controlled by Two Single-Nucleotide Polymorphisms Located near Wuschel. Plant Physiol. 2011, 156, 2244–2254. [Google Scholar] [CrossRef] [PubMed]
- Gibeaut, D.M.; Whiting, M.D.; Todd, E. Time Indices of Multiphasic Development in Genotypes of Sweet Cherry Are Similar from Dormancy to Cessation of Pit Growth. Ann. Bot. 2017, 119, 465–475. [Google Scholar] [CrossRef] [PubMed]
- Wan, X.; Wu, Z.; Sun, D.; Long, L.; Song, Q.; Gao, C. Cytological Characteristics of Blueberry Fruit Development. Bmc Plant Biol. 2024, 24, 184. [Google Scholar] [CrossRef] [PubMed]
- Hou, L.; Chen, W.; Zhang, Z.; Pang, X.; Li, Y. Genome-Wide Association Studies of Fruit Quality Traits in Jujube Germplasm Collections Using Genotyping-by: Equencing. Plant Genome 2020, 13, e20036. [Google Scholar] [CrossRef]
- Pan, H.; Jin, M.; Ghadiyaram, A.; Kaur, P.; Wang, H. Cohesin Sa1 and Sa2 Are Rna Binding Proteins That Localize to Rna Containing Regions on DNA. Nucleic Acids Res. 2020, 48, 5639–5655. [Google Scholar] [CrossRef]
- Galimba, K.D.; Bullock, D.G.; Dardick, C.; Liu, Z.; Callahan, A.M. Gibberellic Acid Induced Parthenocarpic ‘Honeycrisp’ Apples (Malus domestica) Exhibit Reduced Ovary Width and Lower Acidity. Hortic. Res. 2019, 6, 41. [Google Scholar] [CrossRef] [PubMed]
- Chen, S.; Wang, X.J.; Tan, G.F.; Zhou, W.Q.; Wang, G.L. Gibberellin and the Plant Growth Retardant Paclobutrazol Altered Fruit Shape and Ripening in Tomato. Protoplasma 2020, 257, 853–861. [Google Scholar] [CrossRef]
- Westwood, M.; Bjornstad, H. Effects of Gibberellin A3 on Fruit Shape and Subsequent Seed Dormancy of Apple1. Hortscience 1968, 3, 19–20. [Google Scholar] [CrossRef]
- Guo, S.; Zhang, J.; Sun, H.; Salse, J.; Lucas, W.J.; Zhang, H.; Zheng, Y.; Mao, L.; Ren, Y.; Wang, Z. The Draft Genome of Watermelon (Citrullus lanatus) and Resequencing of 20 Diverse Accessions. Nat. Genet. 2013, 45, 51–58. [Google Scholar] [CrossRef]
- Visa, S.; Cao, C.; Gardener, M.S.; Esther, V.D.K. Modeling of Tomato Fruits into Nine Shape Categories Using Elliptic Fourier Shape Modeling and Bayesian Classification of Contour Morphometric Data. Euphytica 2014, 200, 429–439. [Google Scholar] [CrossRef]
- Marin Talbot, B. Development of a Controlled Vocabulary and Software Application to Analyze Fruit Shape Variation in Tomato and Other Plant Species. Plant Physiol. 2006, 141, 15–25. [Google Scholar] [CrossRef] [PubMed]
- Cao, K.; Chang, Y.; Sun, R.; Shen, F.; Wu, T.; Wang, Y.; Zhang, X. Candidate Gene Prediction Via Quantitative Trait Locus Analysis of Fruit Shape Index Traits in Apple. Euphytica 2015, 206, 381–391. [Google Scholar] [CrossRef]
- Kurian, A.; Peter, K.V. Association of Fruit Shape Index and Quality Characters in Tomato. Indian J. Genet. Plant Breed. 1997, 57, 82–86. [Google Scholar]
- Currie, A.J.; Ganeshanandam, S.; Noiton, D.A.; Garrick, D.; Oraguzie, N. Quantitative Evaluation of Apple (Malus X Domestica Borkh.) Fruit Shape by Principal Component Analysis of Fourier Descriptors. Euphytica 2000, 111, 221–227. [Google Scholar] [CrossRef]
- Baylac, M.; Frie, M. Fourier Descriptors, Procrustes Superimposition, and Data Dimensionality: An Example of Cranial Shape Analysis in Modern Human Populations; Springer: Boston, MA, USA, 2005. [Google Scholar]
- Warheit, K.I. Proceedings of the Michigan Morphometrics Workshop; The University of Michigan Museum of Zoology: Ann Arbor, MI, USA, 1990; pp. 167–177. [Google Scholar]
- Zingaretti, L.M.; Monfort, A.; Perez-Enciso, M. Automatic Fruit Morphology Phenome and Genetic Analysis: An Application in the Octoploid Strawberry. Plant Phenomics 2021, 2021, 9812910. [Google Scholar] [CrossRef]
- Li, F.; Asami, T.; Wu, X.; Tsang, E.W.; Cutler, A.J. A Putative Hydroxysteroid Dehydrogenase Involved in Regulating Plant Growth and Development. Plant Physiol. 2007, 145, 87–97. [Google Scholar] [CrossRef] [PubMed]
- Xie, Y.; Liu, X.F.; Sun, C.Z.; Song, X.F.; Li, X.L.; Cui, H.N.; Guo, J.Y.; Liu, L.; Ying, A.; Zhang, Z.Q.; et al. Cstrm5 Regulates Fruit Shape Via Mediating Cell Division Direction and Cell Expansion in Cucumber. Hortic. Res. 2023, 10, uhad007. [Google Scholar] [CrossRef] [PubMed]
- Xu, R. Genome-Wide Analysis and Identification of Stress-Responsive Genes of the Ccch Zinc Finger Family in Solanum Lycopersicum. Mol. Genet. Genom. 2014, 289, 965–979. [Google Scholar] [CrossRef]
- Bogamuwa, S.; JANG, J.C. The Arabidopsis Tandem Ccch Zinc Finger Proteins Attzf4, 5 and 6 Are Involved in Light-, Abscisic Acid-and Gibberellic Acid-Mediated Regulation of Seed Germination. Plant Cell Environ. 2013, 36, 1507–1519. [Google Scholar] [CrossRef]
- Zhao, P.P.; Wang, F.P.; Deng, Y.J.; Zhong, F.J.; Tian, P.; Lin, D.B.; Deng, J.H.; Zhang, Y.X.; Huang, T.B. Sly-Mir159 Regulates Fruit Morphology by Modulating Ga Biosynthesis in Tomato. Plant Biotechnol. J. 2022, 20, 833–845. [Google Scholar] [CrossRef]
- Wang, Y.; Deng, D.; Zhang, R.; Wang, S.; Bian, Y.; Yin, Z. Systematic Analysis of Plant-Specific B3 Domain-Containing Proteins Based on the Genome Resources of 11 Sequenced Species. Mol. Biol. Rep. 2012, 39, 6267–6282. [Google Scholar] [CrossRef]
- Mönke, G.; Seifert, M.; Keilwagen, J.; Mohr, M.; Grosse, I.; Hähnel, U.; Junker, A.; Weisshaar, B.; Conrad, U.; Bäumlein, H. Toward the Identification and Regulation of the Arabidopsis Thaliana Abi3 Regulon. Nucleic Acids Res. 2012, 40, 8240–8254. [Google Scholar] [CrossRef] [PubMed]
- Jiang, W.B.; Huang, H.Y.; Hu, Y.W.; Zhu, S.W.; Lin, W. Brassinosteroid Regulates Seed Size and Shape in Arabidopsis. Plant Physiol. 2013, 162, 1965–1977. [Google Scholar] [CrossRef] [PubMed]
- Chai, G.; Kong, Y.; Zhu, M.; Yu, L.; Qi, G.; Tang, X.; Wang, Z.; Cao, Y.; Yu, C.; Zhou, G. Arabidopsis C3h14 and C3h15 Have Overlapping Roles in the Regulation of Secondary Wall Thickening and Anther Development. J. Exp. Bot. 2015, 66, 2595–2609. [Google Scholar] [CrossRef] [PubMed]
- Chen, H.C.; Klein, A.; Xiang, M.; Backhaus, R.A.; Kuntz, M. Drought-and Wound-Induced Expression in Leaves of a Gene Encoding a Chromoplast Carotenoid-Associated Protein. Plant J. 1998, 14, 317–326. [Google Scholar] [CrossRef]
- Guo, L.; Luo, X.; Li, M.; Joldersma, D.; Plunkert, M.; Liu, Z. Mechanism of Fertilization-Induced Auxin Synthesis in the Endosperm for Seed and Fruit Development. Nat. Commun. 2022, 13, 3985. [Google Scholar] [CrossRef] [PubMed]
- Sun, X.; Tomás Matus, J.; Darren, C.J.W.; Wang, Z.; Chai, F.; Zhang, L.; Fang, T.; Zhao, L.; Wang, Y.; Han, Y. The Garp/Myb-Related Grape Transcription Factor Aquilo Improves Cold Tolerance and Promotes the Accumulation of Raffinose Family Oligosaccharides. J. Exp. Bot. 2018, 69, 1749–1764. [Google Scholar] [CrossRef] [PubMed]
- Kong, F.; Ramonell, K.M. Arabidopsis Toxicos En Levadura 12 Modulates Salt Stress and Aba Responses in Arabidopsis Thaliana. Int. J. Mol. Sci. 2022, 23, 7290. [Google Scholar] [CrossRef] [PubMed]
- Nishimura, N.; Tsuchiya, W.; Moresco, J.J.; Hayashi, Y.; Satoh, K.; Kaiwa, N.; Irisa, T.; Kinoshita, T.; Schroeder, J.I.; Yates, J.R. Control of Seed Dormancy and Germination by Dog1-Ahg1 Pp2c Phosphatase Complex Via Binding to Heme. Nat. Commun. 2018, 9, 2132. [Google Scholar] [CrossRef] [PubMed]
- Otsu, N. A Threshold Selection Method from Gray-Level Histograms. IEEE Trans. Syst. Man. Cybern. 2007, 9, 62–66. [Google Scholar] [CrossRef]
- Wilkinson, L. Elegant Graphics for Data Analysis by Wickham, H.; Oxford University Press: Oxford, UK, 2011. [Google Scholar]
- Chen, S.; Zhou, Y.; Chen, Y.; Jia, G. Fastp: An Ultra-Fast All-in-One Fastq Preprocessor. Bioinformatics 2018, 34, i884–i890. [Google Scholar] [CrossRef]
- Kim, D.; Langmead, B.; Salzberg, S.L. Hisat: A Fast Spliced Aligner with Low Memory Requirements. Nat. Methods 2015, 12, 357–360. [Google Scholar] [CrossRef] [PubMed]
- Li, H.; Handsaker, B.; Wysoker, A.; Fennell, T.; Ruan, J.; Homer, N.; Marth, G.; Abecasis, G.; Durbin, R. The Sequence Alignment/Map format and SAMtools. Bioinformatics 2009, 25, 2078–2079. [Google Scholar] [CrossRef] [PubMed]
- Langfelder, P.; Horvath, S. Wgcna: An R Package for Weighted Correlation Network Analysis. BMC Bioinform. 2008, 9, 559. [Google Scholar] [CrossRef] [PubMed]
- Shannon, P.; Markiel, A.; Ozier, O.; Baliga, N.S.; Wang, J.T.; Ramage, D.; Amin, N.; Schwikowski, B.; Ideker, T. Cytoscape: A Software Environment for Integrated Models of Biomolecular Interaction Networks. Genome Res. 2003, 13, 2498–2504. [Google Scholar] [CrossRef] [PubMed]
- Ernst, J.; Bar-Joseph, Z. Stem: A Tool for the Analysis of Short Time Series Gene Expression Data. BMC Bioinform. 2006, 7, 191. [Google Scholar] [CrossRef] [PubMed]
- Chen, C.; Chen, H.; Zhang, Y.; Thomas, H.R.; Frank, M.H.; He, Y.; Xia, R. Tbtools: An Integrative Toolkit Developed for Interactive Analyses of Big Biological Data. Mol. Plant 2020, 13, 1194–1202. [Google Scholar] [CrossRef]
- Yao, J.-L.; Dong, Y.-H.; Kvarnheden, A.; Morris, B. Seven Mads-Box Genes in Apple Are Expressed in Different Parts of the Fruit. J. Am. Soc. Hortic. Sci. 1999, 124, 8–13. [Google Scholar] [CrossRef]




Disclaimer/Publisher’s Note: The statements, opinions and data contained in all publications are solely those of the individual author(s) and contributor(s) and not of MDPI and/or the editor(s). MDPI and/or the editor(s) disclaim responsibility for any injury to people or property resulting from any ideas, methods, instructions or products referred to in the content. |
© 2024 by the authors. Licensee MDPI, Basel, Switzerland. This article is an open access article distributed under the terms and conditions of the Creative Commons Attribution (CC BY) license (https://creativecommons.org/licenses/by/4.0/).
Share and Cite
Ren, Y.; Fu, W.; Gao, Y.; Chen, Y.; Kong, D.; Cao, M.; Pang, X.; Bo, W. Identification of Key Genes of Fruit Shape Variation in Jujube with Integrating Elliptic Fourier Descriptors and Transcriptome. Plants 2024, 13, 1273. https://doi.org/10.3390/plants13091273
Ren Y, Fu W, Gao Y, Chen Y, Kong D, Cao M, Pang X, Bo W. Identification of Key Genes of Fruit Shape Variation in Jujube with Integrating Elliptic Fourier Descriptors and Transcriptome. Plants. 2024; 13(9):1273. https://doi.org/10.3390/plants13091273
Chicago/Turabian StyleRen, Yue, Wenqing Fu, Yi Gao, Yuhan Chen, Decang Kong, Ming Cao, Xiaoming Pang, and Wenhao Bo. 2024. "Identification of Key Genes of Fruit Shape Variation in Jujube with Integrating Elliptic Fourier Descriptors and Transcriptome" Plants 13, no. 9: 1273. https://doi.org/10.3390/plants13091273
APA StyleRen, Y., Fu, W., Gao, Y., Chen, Y., Kong, D., Cao, M., Pang, X., & Bo, W. (2024). Identification of Key Genes of Fruit Shape Variation in Jujube with Integrating Elliptic Fourier Descriptors and Transcriptome. Plants, 13(9), 1273. https://doi.org/10.3390/plants13091273

