Abstract
The IV subfamily of receptor-like cytoplasmic kinase (RLCK-IV), known as calcium-binding receptor-like cytoplasmic kinases (CRCKs), plays a vital role in plant signal transduction, particularly in coordinating growth and responses to abiotic stresses. However, our comprehension of CRCK genes in Populus deltoides, a species characterized as fast-growing and pest-resistant but with drought intolerance, is limited. Here, we identify 6 members of the CRCK subfamily on a genome-wide scale in P. deltoides, denoted as PdeCRCK1–PdeCRCK6. An evolutionary and structural analysis revealed highly conserved kinase catalytic domains across all PdeCRCKs, characterized by calmodulin (CaM)-binding sites and serine (Ser)/threonine (Thr) phosphorylation sites. The cis-acting elements of promoters indicated the presence of responsive elements for plant hormones, abiotic stresses, and transcription factor binding sites, which is supported by the distinct transcriptional expression patterns of PdeCRCKs under abscisic acid (ABA), polyethylene glycol (PEG), and mannitol treatments. A transient overexpression of PdeCRCK3/5/6 in tobacco (Nicotiana benthamiana) leaves indicated their involvement in reactive oxygen species (ROS) scavenging, polyamine gene synthesis, and ABA signaling pathway modulation. Immunoprecipitation–Mass Spectrometry (IP–MS) and a yeast two-hybrid (Y2H) assay showed that PdeCRCK6 interacted with AAA-type ATPase proteins and ubiquitin, suggesting its potential function in being involved in chloroplast homeostasis and the 26S ubiquitin protease system. Taken together, these findings offer a comprehensive analysis of the RLCK-IV subfamily members in P. deltoides, especially laying a foundation for revealing the potential mechanism of PdeCRCK6 in response to osmotic stresses and accelerating the molecular design breeding of drought tolerance in poplar.
1. Introduction
Poplar, a crucial industrial wood resource known for its rapid growth and high wood yield, is widely distributed in the arid and semi-arid regions of the northern hemisphere [1]. Extreme climate changes have led to an increase in the frequency of droughts, significantly adversely affecting poplar growth and development, forest productivity, and quality and even leading to large dead areas. Cultivating new germplasm with enhanced drought tolerance and high yields is of great practical importance for poplar production. Identifying and characterizing the drought-responsive genes and mechanisms in poplar using a bioinformatic analysis and expression pattern analysis followed by preliminary functional validation will provide valuable insights for the cultivation of drought-tolerant poplar species via genetic improvements.
Plants encounter drought stress and rapidly respond to osmotic stress. Receptor-like kinases (RLKs) are conserved protein kinases on a plant cell membrane that transduce external signals to the nucleus of plant cells and affect plant growth, development, stress responses, and disease resistance. Upon detecting abiotic stress, RLKs undergo autophosphorylation or interact with other proteins, triggering the activation of downstream signaling cascades. The activation of these signaling pathways ultimately leads to the expression of stress-responsive genes, which can code for proteins that help in osmotic adjustments, protect cellular structures, and enhance tolerance to water deficits. RLKs consist of an amino-terminal extracellular domain (ECD), a transmembrane (TM) domain, and an intracellular kinase domain, i.e., Pkinase (pfam00069) and Pkinase-Try (pfam07714) [2,3,4]. Variable ECDs can be classified into 15 RLK subfamilies, including the leucine-rich repeat receptor (LRR), lectin (C-Lec and L-Lec), LysM-RLKs, cysteine-rich receptor-like kinases (CRKs), and receptor-like cytoplasmic kinase (RLCK), etc., which have been identified in various plant species in response to abiotic stresses [3,5,6,7]. LRR-RLKs represent the largest subfamily of RLKs playing diverse functions in plants. In Setaria, DROOPY LEAF1 (DPY1), a plasma-membrane (PM)-localized LRR-RLK, acts as a sensor and functions as a sensor and acts upstream of the activation of STRESS-ACTIVITED PROTEIN KINASES (SAPK6, a subclass of I SnRK2), which is essential for the acclimation of foxtail millet to drought stress [8]. In Arabidopsis thaliana, the LRR-RLK gene HSL3 negatively regulates drought tolerance by controlling abscisic acid (ABA) signaling pathways and modulating H2O2-mediated stomatal closures [9]. Lec-RLKs also form a large subfamily of RLKs, which include three types of lectins, G, L, and C lectin. Presently, Lec-RLKs have been identified in A. thaliana [10], cucumis sativus [11], Vigna radiata [5], peanut plants (Arachis hypogaea) [12], and wheat (Triticum aestivum) [13]. CRK is another cysteine-rich repeat domain kinase receptor that contains C-X8-C-X2-C motifs [14]. In A. thaliana, an overexpression of CRK5 confers higher drought tolerance, and CRK5 may mediate ABA signaling through catalyzing the phosphorylation of downstream targets by the cytoplasmic kinase domain [15]. In potatoes (Solanum tuberosum), ten CRLKs (cysteine-rich receptor-like kinases) have been identified. StCRLK9 has been identified as a potential candidate that responds to heat, salt, and drought stress [16]. Remarkably, several subfamilies of the RLK gene family have been reported in wheat, including LRR-RLK [17], Lys-M RLK [18], receptor-like protein kinase 1 (RPK 1) [19], CRK [20], etc. TaCRK10 acts as an important sensor of Puccinia striiformisf. sp. Tritici (Pst) infection and high temperatures [6]. TaPRK2697 directly interacts with TaSR and enhances Na+ uptake, thereby increasing salt tolerance in wheat [21]. TaRPK1 displays a higher expression in drought-tolerant varieties than drought-susceptible varieties [19]. The ortholog of wheat LRK10 in A. thaliana, AtLRK10L1.2, acts as a positive regulator in response to drought tolerance by closing stomata, which may occur either directly or indirectly via ABA-mediated signaling [22].
Receptor-like cytoplasmic kinases (RLCKs), a subfamily of RLKs lacking an extracellular domain, play major roles in plant growth and development, responses to biotic/abiotic stresses, and the regulation of endogenous extracellular signaling molecules by modulating cell activities [3,23,24]. Most RLCK proteins are characterized by a Ser/Thr intracellular kinase domain, while some RLCKs also contain additional domains, such as U-box, leucine-rich repeat sequences (LRRs), pentapeptide repeat sequences (PPRs), WD40, and epidermal growth factor (EGF) domains [23]. RLCKs, or their subfamily, have been identified in A. thaliana, rice [10,23], wheat [13], maize (Zea mays) [14], Gossypium hirsutum and upland cotton [15,16], and cassava (Manihot esculenta Crantz) [25].
The A. thaliana RLCK member ARCK1 (ABA-AND OSMOTIC-STRESS-INDUCIBLE RECEPTOR-LIKE CYTOSOLIC KINASE 1) interacts with and is phosphorylated by AtCRK36 to form a complex that functions as a negative regulator in the ABA and osmotic stress signaling pathways [26]. In A. thaliana, calcium/calmodulin-regulated receptor-like kinases (CRLKs) 1 and 2, which belong to the RLCK-IV subfamily, have been observed to inhibit the cold-induced activation of MPK3/6, which is intricately associated with the negative regulation of a cold stress response [27,28]. Similarly, in rice, the RLCK protein SALT TOLERANCE RECEPTOR-LIKE CYTOPLAS-MIC KINASE 1 (STRK1) interacts with and enhances catalase activity by phosphorylating CatC, thereby positively regulating responses to salt and oxidative stress [29]. Meanwhile, GROWTH UNDER DROUGHT KINASE (GUDK, VII-6), a drought-inducible receptor-like cytoplasmic kinase, positively regulates plant drought tolerance and yields by phosphorylating and activating APETALA2/ETHYLENE RESPONSE FACTOR 37 (OsAP37) [30]. In soybeans, GsCBRLK (Ca2+/CaM-binding RLK, an RLCK-IV member) overexpression increases the stress tolerance of transgenic Arabidopsis [11,27].
Calcium (Ca2+) ions act as a key secondary messenger, with calmodulin being an important Ca2+ binding protein [31,32]. Calmodulin consists of two similar domains, each containing two EF-hand motifs responsible for specifically binding Ca2+ [33]. Calmodulin’s binding sites typically consist of specific sequence motifs, the most common of which is the IQ motif, which is rich in hydrophobic amino acids and is capable of interacting with the C-terminal domain of calmodulin [33]. In A. thaliana, a helical wheel projection of the peptide sequences indicates that the amino acids 160–183 in the vicinity of subdomain II possess the structural characteristics necessary for CaM binding. Notably, a hydrophobic residue, Ile172, is embedded within a context of basic residues, Lys173 and Arg174, which are common features observed in known CaM targets [34]. Calcium-binding receptor-like cytoplasmic kinases are essential for maintaining cellular homeostasis in Ca2+ signaling. Early studies on RLCK-IV mainly focused on the function of a single gene, and there has been no comprehensive analysis of members of the RLCK-IV subfamily, whose genes encode calcium-binding receptor-like cytoplasmic kinases, known as CRCKs [34]. P. deltoides, classified within a section of Aigeiros, is a species of significant ecological and economic importance, noted for its rapid growth, disease resistance, moderate genome size (approximately 431 Mb), and ease of experimental manipulation [35,36]. Given the significant roles of RLCK-IV proteins on abiotic stresses in Arabidopsis and soybeans, it is hypothesized that they also play a crucial role in poplar.
Here, a comprehensive genome-wide analysis of RLCK-IV subfamily genes in P. deltoides was conducted. Phylogenetic relationships, gene structure, conserved domains and motifs, a collinearity analysis, and cis-acting elements were examined. The expression patterns of RLCK-IV genes under various osmotic stresses and ABA treatment conditions were examined. The potential interacting proteins of stress-responsive genes were explored in tobacco leaves. A further exploration of the potential interacting proteins of PdeCRCK6 in P. deltoides was conducted through Immunoprecipitation–Mass Spectrometry (IP–MS) and yeast two-hybrid (Y2H) assays. This study aims to provide valuable insights into the molecular mechanisms underlying the role of the RLCK-IV subfamily in the response to droughts in poplars and may contribute to the breeding of resistant poplar cultivars.
2. Results
2.1. Identification of RLCK-IV/CRCK Subfamily Members in P. deltoides
In this study, six RLCK-IV/CRCK subfamily genes were identified in P. deltoides and were designated as PdeCRCK1 to PdeCRCK6, according to their chromosomal position and annotations, as shown in Table 1. The coding sequences of the six PdeCRCKs ranged from 1171 bp (PdeCRCK1) to 1542 bp (PdeCRCK6). The encoded proteins consisted of 389 to 513 amino acids, with molecular weights ranging from 43.623 to 57.581 kDa. The isoelectric points were in the range from 8.78 (PdeCRCK1) to 9.49 (PdeCRCK4), while the instability index varied from 38.31 (PdeCRCK6) to 50.25 (PdeCRCK2). The aliphatic index varied from 76.7 (PdeCRCK2) to 93.1 (PdeCRCK6). Most of the PdeCRCK proteins were predicted to be localized in the nucleus, with some also being predicted to be associated with the cell membrane (Table 1).
Table 1.
Basic information about RLCK-IV/CRCKs subfamily members in Populus deltoides.
An examination of the PdeCRCK protein sequences revealed significant conservation of the kinase catalytic domain, which includes the CaM-binding domain and the Ser/Thr phosphorylation site. These domains are crucial for modulating the interaction between the calcium/calmodulin sensor protein and protein kinase activity (Figure 1). In contrast to the conserved calcium-binding domain, the N-terminal variable domains among PdeCRCK proteins exhibit considerable divergence, suggesting potential functional differences in PdeCRCK proteins (Figure 1).
Figure 1.
Sequence alignment of the conserved domain of RLCK-IV/CRCK subfamily proteins between Populus deltoides and Arabidopsis thaliana. The conserved kinase catalytic domain was analyzed in all PdeCRCKs. The black boxes indicate the conserved CaM-binding domain and Ser/Thr phosphorylation site. The blue line indicates the N-terminal variable domains among PdeCRCKs. The important residue Lysine (K) of the CaM-binding domain is highlighted by a blue star.
2.2. Phylogenetic Analysis of RLCK-IV/CRCKs
To investigate the genetic evolutionary relationship of the RLCK-IV subfamily among P. deltoides and various monocot and dicotyledonous plant species, the RLCK-IV subfamily genes from these six species were employed to construct a phylogenetic tree (Figure 2). The results reveal the classification of 41 members into six groups, designated as RLCK-IV-1 to RLCK-IV-6. Notably, RLCK-IV-1 contained additional LRR, NB-ARC, and RX-CC-like superfamily domains compared to the other five groups. This may have resulted from domain degradation due to functional redundancy during evolution, leading to the retention of the PKc-like superfamily domain, which plays a pivotal role in the RLCK family. Furthermore, it was observed that the members of the RLCK-IV subfamily from dicot and monocot plants cluster distinctly. Specifically, PdeCRCK3, PdeCRCK6, and AT2G115201 form a closely related cluster, indicating a closer phylogenetic relationship among them (Figure 2). Similarly, PdeCRCK1, PdeCRCK2, PdeCRCK5, and AT4G003301 were closely aligned, while PdeCRCK4 was closely aligned with AT5G589401 (Figure 2). Notably, the number of RLCK-IV subfamily members in monocot plants significantly exceeds that in dicot plants, possibly reflecting specific evolutionary adaptations in monocot plants.
Figure 2.
Phylogenetic analysis of green-plant RLCK-IV/CRCK subfamily members. A total of 41 RLCK-IVs were identified in A. thaliana, rice, wheat, maize, and P. deltoides. The phylogenetic relationship between P. deltoides and the aforementioned species was analyzed using the maximum likelihood method (ML) with JTT+G and a bootstrap analysis with 1000 replicates in MEGA 11.0.13. The 41 RLCK-IVs were divided into six groups and designated as RLCK-IV-1 to RLCK-IV-6. The different colors in the circle indicate the different species. The red star represents the dicot plants, while the blue star represents the monocot plants. The rectangles of different colors outside the circle represent different structural domains.
2.3. Gene Structure and Conserved Motifs of PdeCRCKs
The phylogenetic tree of the PdeCRCK subfamily expansion was constructed using MEGA 11.0.13 (Figure 3a). A gene structure analysis revealed that PdeCRCKs contain six to nine exons. Specifically, PdeCRCK1 has the most introns (nine), while PdeCRCK2, PdeCRCK3, and PdeCRCK4 each have six, and PdeCRCK5 and PdeCRCK6 have seven introns (Figure 3c). Overall, the similar gene structures of all PdeCRCKs suggest that they may have related functions.
Figure 3.
Structural organization of PdeCRCKs. (a) A phylogenetic tree that was generated using MEGA 11.0.13. (b) The conserved motifs of PdeCRCKs, with different motifs represented by different colors. (c) The exon/intron structure of the putative PdeCRCKs, with the yellow boxes indicating exons and green boxes indicating the 3′ or 5′ UTRs (untranslated regions). (d) Visualization of conserved motifs by WebLogo, with the red box representing the Ser/Thr phosphorylation site; the blue box representing the CaM-binding site; and the important residue, Lysine (K), of the CaM-binding site is highlighted by a red star.
The conserved motifs within PdeCRCKs were analyzed with the motif number set to ten. The results indicate that PdeCRCK6 and PdeCRCK3 contained ten motifs, whereas PdeCRCK2 and PdeCRCK5 contained eight motifs, excluding motifs 6 and 7. PdeCRCK1 comprised seven motifs, excluding motifs 6, 7, and 9. PdeCRCK4 lacked motifs 6, 7, and 10 (Figure 3b). Overall, genes within the same subgroup exhibited comparable gene sizes and structures, suggesting potential functional similarities in plant growth and development. Additionally, WebLogo was used to visualize conserved motifs, revealing the presence of Ser/Thr phosphorylation sites in motif 1 and the CaM-binding domain in motif 4, which aligns with the results of sequence alignment (Figure 3d).
2.4. Chromosome Distribution and Collinearity Analysis of PdeCRCKs
Based on the genomic locations of the six PdeCRCKs on their respective chromosomes, the chromosomal distribution of PdeCRCKs was mapped onto five chromosomes. Specifically, PdeCRCK1 and PdeCRCK2 are located on chromosome 1; PdeCRCK3 on chromosome 6; and PdeCRCK4, PdeCRCK5, and PdeCRCK6 are located on chromosomes 9, 14, and 18 (Figure 4).
Figure 4.
Synteny relationships of gene pairs. The relationships of RLCK-IV duplicated genes between P. deltoides and A. thaliana are indicated by green lines, between P. deltoides and rice by blue lines, and between P. deltoides and P. deltoides by red lines.
Rice and A. thaliana are extensively studied model species with well-characterized genomes. A synteny analysis was conducted using TBtools 2.0 to explore the duplication events of RLCK-IVs among P. deltoides, A. thaliana, and rice. The analysis revealed that P. deltoides contain four pairs of PdeCRCKs that show collinearity. Collinearity was observed in two pairs of RLCK-IVs between P. deltoides and rice and six pairs between P. deltoides and A. thaliana (Figure 4). The analysis indicated that the synteny between P. deltoides and A. thaliana is stronger than that between P. deltoides and rice, implying a closer genetic relationship between P. deltoides and A. thaliana.
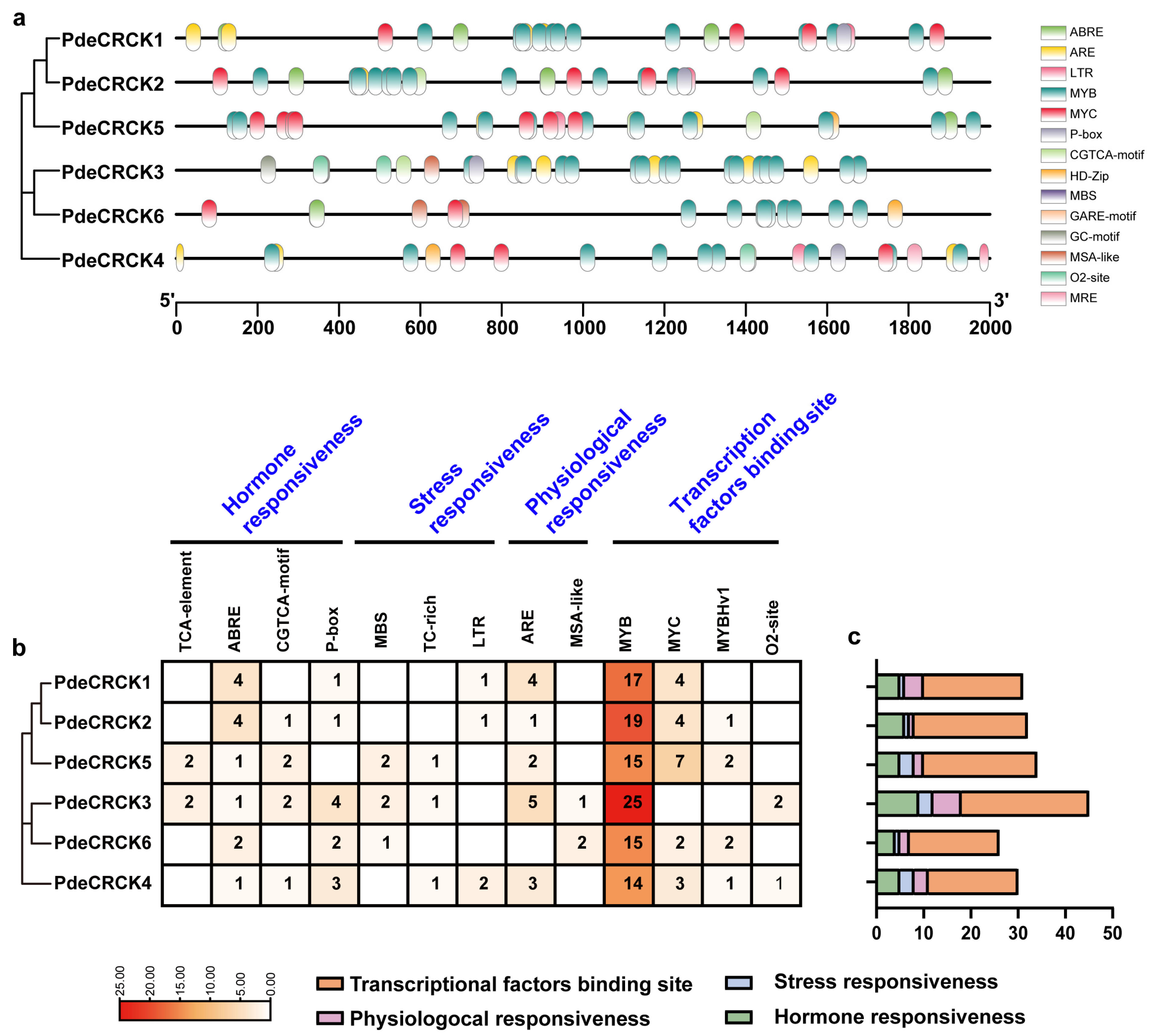
2.5. Cis-Acting Regulatory Element Identification in Promoter of PdeCRCKs
To investigate the biological functions and regulatory mechanisms of the six PdeCRCKs, a 2000 bp region upstream of the transcriptional start site was analyzed using PlantCARE. Various regulatory elements were identified, including the plant hormone metabolism (ABA, methyl jasmonate (MeJA), gibberellin (GA), and auxin); responses to abiotic stresses (light, droughts, and low temperatures); MYB transcription factor binding sites; and others. The distribution and abundance of cis-acting regulatory elements were examined across the six PdeCRCKs. Notably, ABRE motifs were present in PdeCRCKs, wherein PdeCRCK1 and PdeCRCK2 each contained four ABRE elements; PdeCRCK6 contained two ABRE elements; and PdeCRCK3, 4, 5 each contained one ABRE element (Figure 5b). Additionally, multiple cis-elements were responsive to salicylic acid (SA), MeJA, and GA. Furthermore, several other cis-elements, including transcription factor binding sites, cell cycle responsive elements, and anaerobic-related elements, were all detected in PdeCRCKs (Figure 5a). Overall, these results suggest that PdeCRCKs may be involved in responses to hormones and environmental stresses, as evidenced by the presence of multiple cis-acting regulatory elements associated with these genes (Figure 5).
Figure 5.
Cis-element analysis associated with abiotic stress and phytohormone responsiveness in the promoter regions of PdeCRCKs. The 2000 bp region upstream of the transcriptional start site in PdeCRCKs was obtained and used to analyze the responsive cis-elements. (a) The types and distribution of cis-elements in the promoters. (b) This heatmap shows the number of cis-elements, with higher numbers represented in red and lower numbers in white. (c) All cis-elements were categorized into four groups, and their numbers were counted. Orange represents transcription factor binding sites, blue represents stress-responsive elements, pink represents physiological-responsive elements, and green represents hormone-responsive elements.
2.6. Expression Profiles of PdeCRCKs Under Polyethylene Glycol (PEG), Mannitol, and ABA Stresses
Following PEG treatment, the transcripts of PdeCRCK1, PdeCRCK2, PdeCRCK4, and PdeCRCK5 initially increased at 12 h, followed by a decline at 24 h and 48 h, and rose sharply again at 72 h (Figure 6a). In contrast, their expression levels consistently decreased under mannitol and ABA treatments. Notably, the transcripts of PdeCRCK3 initially increased approximately 14.9-fold at 12 h under PEG treatment, subsequently declining to 0.02 times the initial level by 72 h (Figure 6a). Meanwhile, under mannitol treatment, PdeCRCK3 transcripts initially increased by 6.22-fold, exhibiting fluctuations thereafter, and reached 2.39 times the initial level by 72 h (Figure 6a). In contrast, under ABA treatment, PdeCRCK3 transcripts continuously decreased, reaching 0.01 times the initial level by 72 h. Conversely, PdeCRCK6 transcripts were induced under all treatments (PEG, mannitol, and ABA), showing consistent down-regulation after 24 h under PEG, an initial increase from 12 h to 24 h under mannitol, followed by a decline at 48 h and 72 h, and peaking at 12 h and 48 h under ABA. In all cases, expression at each time point was over 4-fold higher compared to 0 h (Figure 6a). All PdeCRCKs showed an induced expression following PEG treatment. The induction levels within 24 h for a short-term treatment under PEG was assessed, revealing distinct peak expressions of PdeCRCKs. Specifically, following PEG treatment, PdeCRCK1 peaked at 1 h, PdeCRCK3 at 12 h, and PdeCRCK6 at 9 h and 12 h (Figure 6b). Additionally, three genes exhibited two peaks: PdeCRCK2 peaked at 3 h to 6 h, PdeCRCK4 at 1 h and 12 h, and PdeCRCK5 at 1 h and 12 h (Figure 6b). These results suggest that the six PdeCRCKs may respond to osmotic stress in different ways.
Figure 6.
Expression patterns of PdeCRCKs responding to various stresses. (a) The relative expression levels of PdeCRCKs were analyzed based on the leaves of P. deltoides under treatments within 72 h. (b) The relative expression level of PdeCRCK genes were analyzed based on the leaves of P. deltoides treated with 10% PEG-6000 within 24 h. For each time point, the expression of PdeCRCKs in seedlings without any stress was regarded as a reference. Quantitative analyses of all the measurements were conducted using GraphPad Prism 8. Data are presented as a mean ± standard deviation of three biological replicates. Statistical significance was assessed using Student’s t-test and Duncan’s multiple range test: ns p > 0.05, * p < 0.05, ** p < 0.01.
2.7. Subcellular Localization and Potential Functions of PdeCRCK3/5/6
To investigate the gene function of PdeCRCKs, we determined the subcellular localization of three PdeCRCKs (PdeCRCK3, PdeCRCK5, and PdeCRCK6) in young tobacco leaf epidermal cells. The results show that the fluorescent signal of PdeCRCK3-GFP was mainly detected in the nucleus and cell membrane, PdeCRCK5-GFP is mainly localized in the nucleus, and PdeCRCK6-GFP is mainly localized in the cell membrane (Figure 7a). These results suggest that PdeCRCK3, PdeCRCK5, and PdeCRCK6 might have different functions.
Figure 7.
Subcellular localization and potential functions of PdeCRCK3, PdeCRCK5, and PdeCRCK6 in tobacco. (a) Subcellular localization of green fluorescent protein (GFP)-PdeCRCK3/5/6 fusion proteins in tobacco cells. Scale bar = 20 μm. D53 (DWARF 53) acts as a nuclear localization marker, and pm-rb CD3-1008 acts as a membrane-localization marker. (b) The relative expression levels of PdeCRCK3/5/6 and some stress-responsive genes (NtSOD, NtPOD, NtSAMDC, and NtNCED1) when PdeCRCK3/5/6 were overexpressed in tobacco at 0 h, 24 h and 48 h. Quantitative analyses of all measurements were conducted using GraphPad Prism 8. Data are presented as a mean ± standard deviation of three biological replicates. A 1.5-fold and 2-fold increase or decrease are denoted as * and **, respectively to indicate a statistically significant difference between the two conditions. The significance of differences was examined by Student’s t-test and Duncan’s multiple range test.
To further investigate the relationship between PdeCRCKs and stress-responsive genes, the expression levels of several stress-responsive genes in tobacco were determined using qRT–PCR. These genes encode enzymes involved in reactive oxygen species (ROS) scavenging (NtSOD and NtPOD), ABA biosynthesis (NtNCED1), and polyamine synthesis (NtSAMDC). Compared to the empty EV6 in tobacco, a transient overexpression of PdeCRCK3 resulted in a substantial increase, reaching 1054.18-fold at 24 h and further rising to 2844.78-fold at 48 h. Similarly, PdeCRCK5-OE led to an approximately 538.35-fold increase at 24 h and 452.89-fold increase at 48 h, and PdeCRCK6-OE expression increased approximately 1421.78-fold at 24 h and 394.50-fold at 48 h compared to the EV6 transient leaves. In leaves overexpressing PdeCRCK3 (PdeCRCK3-OE), the expression levels of NtPOD and NtSAMDC were significantly elevated compared to those in leaves of the empty vector control (EV6), whereas NtSOD and NtNCED1 showed no significant alterations. In PdeCRCK5-OE leaves, the expressions of NtSOD, NtPOD, and NtSAMDC were all significantly increased at 48 h, whereas NtNCED1 showed no changes. In PdeCRCK6-OE, the expression of stress-related genes was significantly induced at 24 h and 48 h (Figure 7b). Therefore, it was inferred that an overexpression of PdeCRCK3/5/6 activated genes involved in ROS scavenging and polyamine synthesis genes, particularly affecting the ABA signaling pathway in PdeCRCK6-mediated stress responses.
2.8. Proteins That Interact with PdeCRCK6
Based on the above results, PdeCRCK6 may respond to osmotic stress by modulating the ABA signaling pathway, which is involved in ROS scavenging and polyamine synthesis. Therefore, PdeCRCK6 was selected for further analysis. The full-length cDNA sequence of PdeCRCK6 was obtained, and a ProActin::PdeCRCK6-GFP vector was constructed and subsequently introduced into the leaves of ‘Danhong’ Populus. Immunoprecipitation followed by mass spectrometry (IP–MS) was employed to identify proteins interacting with PdeCRCK6 in vivo. An anti-GFP antibody was used to analyze input proteins from positive transgenic plants and IP extracts, suggesting that the IP product was suitable for an MS analysis. Following a peptide analysis of the MS data for PdeCRCK6, seven unique peptides were identified compared to a control IgG (Figure 8a). Among the proteins identified through IP, these peptides were found to encode glyceraldehyde-3-phosphate dehydrogenase B subunits, AAA-type ATPase family proteins, glyceraldehyde-3-phosphate dehydrogenase C subunit 1, glucose–methanol–choline (GMC) oxidoreductase family proteins, ubiquitin 6, and GDSL-like Lipase/Acylhydrolase superfamily proteins (Table 2).
Figure 8.
Proteins that interact with PdeCRCK6. (a) Co-immunoprecipitation of PdeCRCK6-GFP. The antibody is the ProteinFind Anti-GFP Mouse Monoclonal Antibody from TransGen Biotech. (b) PdeCRCK6 interacted with both AAA-type ATPase family proteins (Podel.05G065100.1) and ubiquitin 6 (Podel.14G119200.1), as determined by a yeast two-hybrid analysis.
Table 2.
Annotation of 7 interaction proteins with PdeCRCK6 by IP–MS.
To confirm the potential physical interactions between PdeCRCK6 and the identified interacting proteins, a Y2H assay was performed. While two of the genes were not successfully amplified, the cDNA from the other five genes was amplified and cloned into the pGADT7 vector, and PdeCRCK6 was cloned into the pGBKT7 vector. Then, five pairs of plasmids were co-transformed into yeast Y2H gold cells and grown on a synthetic dropout medium. The yeast colonies were subsequently tested on an SD/-Trp-Leu-His and SD/-Trp-Leu-Ade-His medium containing X-α-Gal. The results of the Y2H assay demonstrate that PdeCRCK6 interacted with both AAA-type ATPase family proteins (Podel.05G065100.1) and ubiquitin 6 (Podel.14G119200.1). The homologous gene of Podel.05G065100.1 in A. thaliana was AtFtsHi4 (Filamentation-Temperature-Sensitive Protein H) [37], a mutation of which leads to abnormalities in cotyledon growth, phenotype, and chloroplast ultrastructure. These results suggest that PdeCRCK6 could interact with Podel.05G065100.1, which is involved in chloroplast developments to mediate responses to abiotic stress (Figure 8b).
3. Discussion
The RLCK family, which lacks the extracellular domain, belongs to the RLK protein kinase superfamily that comprises all of the protein kinases identified in eukaryotes [38]. Calcium-binding receptor-like cytoplasmic kinases (CRCKs), also known as the receptor-like cytoplasmic kinases-IV (RLCK-IV) subfamily, function in post-translational protein modifications through their phosphorylation activity, a feature often reported in the analysis of RLK or RLCK family members. However, a comprehensive analysis of the RLCK-IV/CRCK subfamily members in plants remains insufficient. In this study, we identified six RLCK-IV subfamily genes in P. deltoides, which were distributed across five chromosomes. Most of the PdeCRCKs were located in the nucleus and cell membrane, as supported by PdeCRCK3 being expressed in the PM, cytoplasm, and nucleus and PdeCRCK6 being expressed in PM, which suggests that PdeCRCKs may function as an intermediate signal that travels from the cytoplasm to the nucleus. Conserved protein domains’ alignment of PdeCRCKs indicated that the kinase catalytic domain, encompassing the CaM-binding domain and the Ser/Thr phosphorylation site, were conserved, which plays an important role in modulating the interaction between the calcium/calmodulin sensor protein or the protein kinase activity. The exon–intron structures with conserved kinase catalytic domains were found in all PdeCRCKs, suggesting that PdeCRCKs have conserved functions within the RLCK-IV subfamily.
A phylogenetic analysis confirmed that most of the PdeCRCKs are more closely related to RLCK-IV genes of the dicot plant A. thaliana, suggesting similar functions during plant growth and development. As previously reported, most plant species have undergone large-scale whole-genome duplication events, including segmental duplication and tandem duplication, which have contributed to a larger genome size. In comparison with previous studies, there are three RLCK-IV subfamily genes in A. thaliana [10], four RLCK-IV subfamily genes in rice [23], twenty RLCK-IV subfamily genes in wheat [39], eight RLCK-IV subfamily genes in maize [40], and various genes identified in different plants, suggesting that whole-genome duplication events and tandem duplication are the main drivers behind the large differences in gene number in species. A collinear analysis of the P. deltoides genome, in comparison with rice and A. thaliana, revealed that the synteny relationship between P. deltoides and A. thaliana is stronger than that between P. deltoides and rice, suggesting a closer genetic relationship between dicots than between monocots and dicots.
RLCKs have been reported to modulate plant cell activities in response to abiotic stresses and endogenous extracellular signaling molecules. In A. thaliana, the RLCK-IV member AtARCK1 interacts with CRK36 (a cysteine-rich repeat RLK) to mediate ABA and osmotic-stress signaling pathways during post-germinative growth. In rice, a cytoplasmic receptor-like kinase, OsRLCK311, contributes to salinity tolerance by regulating ABA-dependent stomatal responses [41]. It was speculated that the members in poplar might possess similar functions in responding to osmotic stress via the ABA signaling pathway. In P. deltoides, six PdeCRCKs displayed diverse numbers of cis-elements and distinctive expression patterns under ABA, mannitol, and PEG stresses. The expression pattern of PdeCRCK3 suggests that with a continuous exposure to PEG and an escalating ABA level in the plant, subsequently, the expression of PdeCRCK3 was suppressed, thereby signifying its involvement in response to PEG via the ABA signaling pathway. In contrast, PdeCRCK6 was significantly induced under all three stresses, indicating that it may respond to stress through ABA-dependent pathways. These results imply that PdeCRCK3 and PdeCRCK6 might function in different signaling pathways involved in osmotic stress.
Interaction proteins can provide powerful regarding protein functions and aid in elucidating potential molecular mechanisms. Numerous studies have demonstrated that chloroplast homeostasis assumes a crucial role in balancing plant growth and responses to environmental stress, with chloroplast proteins implicated in the repair of the photosystem and the degradation of damaged proteins via chloroplast protease systems, including Clp, FtsH, and Deg [42,43,44,45]. Nevertheless, the mechanism of its involvement with RLCK in regulating plant stress resistance has rarely been reported. In P. deltoides, we found that PdeCRCK6 interacted with Podel.05G065100.1, which is homologous to FtsHi4 in A. thaliana, potentially shedding light on PdeCRCK6’s role in regulating chloroplast homeostasis to adapt to abiotic stress. In A. thaliana, the T-DNA insertion mutant of FtsHi4 led to an embryonic arrest at the globular-to-heart-shaped transition stage, accompanied by abnormal plastid differentiation and a severe defect in thylakoid formation within the mutant embryos [37]. The interaction results imply that PdeCRCK6 might regulate plant stress resistance by influencing the formation of chloroplast thylakoids and maintaining chloroplast homeostasis through the chloroplast degradation pathway. However, the functional mechanisms underlying the roles of PdeCRCKs in abiotic stress responses demand further investigation. Such studies could enhance our understanding of how plants grow in response to environmental stress, providing a foundation for molecular breeding strategies aimed at enhancing desirable traits in P. deltoides.
4. Materials and Methods
4.1. Identification of RLCK-IV Genes in P. deltoides
The genome-wide data for plant species including P. deltoides Marsh. (PdeltoidesWV94_445_v2.0), A. thaliana, wheat, maize, and rice were obtained from Phytozome V13 (Phytozome (doe.gov), accessed on 11 January 2024), TAIR (TAIR-Home (arabidopsis.org), accessed on 11 January 2024), and Ensembl Plants (Ensembl Plants, accessed on 11 January 2024). The protein sequences of 3 AtRLCK-IVs [10] and 4 OsRLCK-IVs [23] were used as query templates to search for the homologous genes in P. deltoides by BLASTp. Proteins with identities of >50% and an E value of >1 × 10−5 were selected from the retrieved list for each query, in which proteins were arranged in descending order of their bit scores.
The resulting genes from all the queries were consolidated, and the protein sequences of putative RLCK-IV/CRCK subfamily members in P. deltoides were submitted to the NCBI Conserved Domain Database (NCBI-CDD) for conserved domain analyses (E value = 1 × 10−2). The transmembrane domain was predicted using TMHMM (https://services.healthtech.dtu.dk/services/TMHMM-2.0/, accessed on 27 February 2024), and SMART was employed to further confirm the motifs and exclude proteins that were not RLCK-IVs. The conserved domains were analyzed and visualized using Jalview 2.11.4.0.
4.2. Physicochemical Property Characterization of PdeCRCKs
The physicochemical characteristics of RLCK-IVs/CRCKs in P. deltoides were characterized using the “Protein Parameter Calc program” in TBtools 2.0 and ExPASy (https://web.expasy.org/protparam/, accessed on 5 March 2024). Subcellular localizations were predicted using Plant-mPLoc (http://www.csbio.sjtu.edu.cn/bioinf/plant-multi/, accessed on 10 March 2024). Multiple sequence alignment was performed using MEGA 11.0.13. The conserved domains were analyzed with the Conserved Domain Database (CDD) in NCBI and TBtools 2.0 [46].
4.3. Sequence Alignment and Phylogenetic Tree Construction
The RLCK-IV subfamily protein sequences of 4 OsRLCK-IVs [23], 8 ZmaRLCK-IVs [40], 3 AtRLCK-IVs [10], and 20 TaRLCK-IVs [39] and 3 PdeCRCKs were utilized to construct a phylogenetic tree using ClustalW. The best protein models were analyzed using MEGA 11.0.13. The optimal model for maximum likelihood (ML) trees was selected by MEGA 11.0.13. The phylogenetic relationship among the five plant species was analyzed using the maximum likelihood method (ML) and a bootstrap analysis with 1000 replicates in MEGA 11.0.13. The resulting phylogenetic tree was visually enhanced using Evolview (https://www.evolgenius.info/evolview/, accessed on 25 March 2024).
4.4. Gene Structure, Motif Identification, and Chromosomal Location
To investigate the structure of PdeCRCKs, TBtools 2.0 was used to visualize the exon–intron map based on the genome and GFF files. The ten conserved motifs were identified using MEME (https://meme-suite.org/, accessed on 10 April 2024) by a classic model and were depicted using TBtools 2.0. The chromosomal positions of PdeCRCKs were extracted from the genome and GFF files of P. deltoides and were visualized using the Gene Location Visualization module of TBtools 2.0. Additionally, the conserved motifs were visualized using WebLogo (WebLogo—Create Sequence Logos (berkeley.edu), accessed on 25 May 2024).
4.5. Cis-Acting Regulatory Elements’ Identification in Putative Promoter Sequences
The promoters (2000 bp upstream of transcriptional start site) of PdeCRCKs were extracted using TBtools 2.0 from the genome and GFF files. The cis-elements, including those responsive to stresses, hormones, and transcription factor binding sites in the promoters, were predicted using PlantCARE (a database of plant promoters and their cis-acting regulatory elements (ugent.be), accessed on 6 May 2024).
4.6. Synteny Relationships of RLCK-IV/CRCK Subfamily Members
To investigate the collinearity relationships among P. deltoides, O. sativa, and A. thaliana, the One Step MCScanX-Super Fast program in TBtools 2.0 was utilized for a preliminary analysis of intra-species and inter-species collinearity in P. deltoides. The Advanced Circos program in TBtools 2.0 was used to visualize the collinearity among RLCK-IVs/CRCKs [46].
4.7. Plant Materials, Drought Stress, RNA Extraction, and qRT–PCR Analysis
The tissue-cultured seedlings of ‘Danhong’ populus were grown under constant conditions of 25 °C with 16 h of light and 8 h of darkness. Tissue-cultured seedlings that grew consistently were selected for pre-culturing in a growth medium for 3 days. Then, these plant materials were treated with 600 mM of mannitol, 400 μM of ABA, and 10% PEG-6000. Leaves of ‘Danhong’ populus were collected at 0 h, 12 h, 24 h, 48 h, and 72 h after treatment initiation. To assess the response of the PdeCRCKs to a simulated drought stress over a short period, leaves were collected when tissue-cultured seedlings were treated with 10% PEG-6000 at 1 h, 3 h, 6 h, 9 h, 12 h, and 24 h.
4.8. Subcellular Localization and Transient Expression Analysis of PdeCRCKs in Tobacco
The CDS of PdeCRCK3, PdeCRCK5, and PdeCRCK6 were cloned using the cDNA of ‘Danhong’ populus, and the CDS of these PdeCRCKs, without termination codons, were cloned into the ProUbi::GFP vector that is controlled by a UBI promoter to obtain the ProUbi::PdeCRCK3/4/5/6-GFP fusion vector with gene-specific primers (Table 3). The recombinant plasmid was then transformed into Agrobacterium GV3101, followed by a transient transformation of tobacco leaves. Gene localization in cells was observed, and leaf samples were collected at 0 h, 24 h, and 48 h after transformation. D53 (DWARF 53) [47] was used as a nuclear localization marker, and pm-rb CD3-1008 was used as a membrane-localization marker [48].
Table 3.
The primer sequences used in this study.
4.9. Quantitative qRT–PCR Analysis
The total RNA was extracted using the Tiangen RNAprep plant kit (Tiangen, Beijing, China), and the first-strand cDNA was synthesized using the ReverTra Ace qPCR RT Kit (Toyobo, Fukui, Japan). Quantitative real-time PCR was performed using TB Green Premix Ex Taq (TAKARA, Beijing, China) with gene-specific primers on a QuantStudioTM7 Flex Real-Time PCR instrument (Applied Biosystems, Foster City, CA, USA). RG5 [49] was used as an internal control in ‘Danhong’ populus, and ubiquitin [50] was used as an internal control in tobacco to normalize gene expressions. The primer sequences used in the qRT–PCR analysis are detailed in Table 3 [50].
4.10. Immunoprecipitation–Mass Spectrometry (IP–MS)
A full-length coding sequence of PdeCRCK6 was cloned into the pCAMBIA2300-Actin::GFP vector and subsequently transformed into the leaves of ‘Danhong’ Populus. An anti-GFP antibody was used to identify positive transgenic plants. Forty-day-old transgenic seedlings of P. deltoides expressing ProActin::PdeCRCK6-GFP, cultivated under 16 h of light and 8 h of darkness at 25 °C, were harvested. To facilitate the formation of immune complexes, we co-incubated the ProActin::PdeCRCK6-GFP total protein with the PdeCRCK6-GFP protein as a bait. Protein A/G, which binds to the Fc region of the anti-GFP mouse monoclonal antibody (TransGen Biotech, Beijing, China), was introduced to form ‘bait protein-target protein-target protein antibody-protein A/G beads’ complexes, which allowed the proteins interacting with PdeCRCK6-GFP to be co-precipitated. Finally, the purified complexes were separated by SDS-PAGE. The target protein strips were cut off and rinsed twice with ultrapure water, followed by decolorization and dehydration. After the removal of water, the dehydrated gels were freeze-dried under a vacuum. The freeze-dried gel pieces were blocked with a reducing solution, and the enzymolysis supernatant was obtained [51].
The nano-HPLC liquid chromatography UltiMate 3000 RSLCnano (ThermoFisher Scientific, Waltham, MA, USA) was used for sample separation. Dried polypeptide samples were re-dissolved and subsequently loaded by an automatic sampler onto a trap column, where they were separated. The samples were cleaned by a mobile phase gradient with a blank solvent and were separated by capillary high-performance liquid chromatography and were analyzed by Q-Exactive Plus mass spectrometry (ThermoFisher Scientific).
MS/MS spectra were searched using Proteome Discover 2.5 against the PdeltoidesWV94_445_v2.1 protein FASTA database. The search parameters were set as follows: static modifications: Carbamidomethyl (C); dynamic modifications: Acetyl (Protein N-term), Deamidated (NQ), and Oxidation (M); first-search peptide tolerance: 10 ppm; main-search peptide tolerance: 0.05 Da; max missed cleavages: 2.
4.11. Yeast Two-Hybird Assays
The full-length coding sequences of PdeCRCK6 and Podel.02G006800.1, Podel.04G229700.1, Podel.05G065100.1, Podel.10G049300.1, and Podel.14G119200.1 were amplified using the cDNA of P. deltoides and were fused to the GAL4 DNA binding domain of pGBKT7 and the GAL4 activation domain of pGADT7 to generate a prey vector and a bait vector. The combinations of bait and prey constructs were co-transformed into the yeast strain Y2H and were selected on an SD medium lacking leucine (Leu) and tryptophan (Trp) for 4 days at 30 °C. Yeast cells were plated on selection plates containing an SD medium lacking Trp, Leu, Ade (adenine), and His (histidine) for an interaction test. The primers are listed in Table 3.
4.12. Quantification and Statistical Analysis
Quantitative analyses for all measurements were performed using GraphPad Prism 8. Data are presented as a mean ± standard deviation (SD). Statistical significance was assessed using Students’ t-test and Duncan’s multiple range test: ns p > 0.05, * p < 0.05, ** p < 0.01.
5. Conclusions
In this study, we identified six PdeCRCK genes belonging to the RLCK-IV subfamily in P. deltoides, which are located on 5 chromosomes. A comprehensive analysis encompassing evolution, conserved domains and motifs, gene structure, chromosome distribution, synthesis, cis-acting elements, and responses to abiotic stresses and hormones was constructed. Notably, PdeCRCKs had conserved kinase catalytic domains and functions within RLCK-IV subfamily proteins. Segmental duplication appears to be the primary force driving the expansion of the PdeCRCK gene family. The expression of PdeCRCK6 was found to respond to the osmotic stresses in an ABA-dependent pathway. PdeCRCK6 interacted with AAA-type ATPase proteins, suggesting that PdeCRCK6 may be involved in regulating chloroplast homeostasis to adapt to osmotic stress. Overall, these findings enhance our understanding of the RLCK-IV subfamily in P. deltoides, and the potential function of PdeCRCK6 in osmotic stress may provide a key target and an important theoretical basis for accelerating the molecular breeding of drought tolerance in poplar.
Author Contributions
H.P.: investigation, formal analysis, validation, software, writing—original draft, and writing—review and editing; Z.H.: software and methodology; L.L., R.C. and Y.L.: formal analysis and validation; H.H., X.X., X.C., W.Q., Z.L., X.H. and G.Q.: methodology; R.Z.: funding acquisition; J.H.: resources; J.X.: conceptualization and supervision, writing—review and editing. All authors have read and agreed to the published version of the manuscript.
Funding
This research was funded by the National Key Research and Development Program of China grant number 2021YFD2200201.
Data Availability Statement
Data are contained within the article.
Conflicts of Interest
The authors declare that they have no known competing financial interests or personal relationships that could have appeared to influence the work reported in this paper.
References
- Tuskan, G.A. Short-Rotation Woody Crop Supply Systems in the United States: What Do We Know and What Do We Need to Know? Biomass Bioenergy 1998, 14, 307–315. [Google Scholar] [CrossRef]
- Yang, X.; Deng, F.; Ramonell, K.M. Receptor-like Kinases and Receptor-like Proteins: Keys to Pathogen Recognition and Defense Signaling in Plant Innate Immunity. Front. Biol. 2012, 7, 155–166. [Google Scholar] [CrossRef]
- Shiu, S.H.; Bleecker, A.B. Expansion of the Receptor-Like Kinase/Pelle Gene Family and Receptor-Like Proteins in Arabidopsis. Plant Physiol. 2003, 132, 530–543. [Google Scholar] [CrossRef] [PubMed]
- Plant Receptor-like Kinases; Elsevier: Amsterdam, The Netherlands, 2023; ISBN 978-0-323-90594-7.
- Singh, P.; Mishra, A.K.; Singh, C.M. Genome-Wide Identification and Characterization of Lectin Receptor-like Kinase (LecRLK) Genes in Mungbean (Vigna Radiata L. Wilczek). J. Appl. Genet. 2021, 62, 223–234. [Google Scholar] [CrossRef] [PubMed]
- Wang, J.; Wang, J.; Li, J.; Shang, H.; Chen, X.; Hu, X. The RLK Protein TaCRK10 Activates Wheat High-temperature Seedling-plant Resistance to Stripe Rust through Interacting with TaH2A.1. Plant J. 2021, 108, 1241–1255. [Google Scholar] [CrossRef] [PubMed]
- Shumayla; Upadhyay, S.K. An Overview of Receptor-like Kinases in Plants. In Plant Receptor-Like Kinases; Elsevier: Amsterdam, The Netherlands, 2023; pp. 1–23. ISBN 978-0-323-90594-7. [Google Scholar]
- Shekhawat, J.; Upadhyay, S.K. DPY1 as an Osmosensor for Drought Signaling. Trends Plant Sci. 2024, 29, 616–619. [Google Scholar] [CrossRef]
- Liu, X.; Liang, C.; Hou, S.; Wang, X.; Chen, D.; Shen, J.; Zhang, W.; Wang, M. The LRR-RLK Protein HSL3 Regulates Stomatal Closure and the Drought Stress Response by Modulating Hydrogen Peroxide Homeostasis. Front. Plant Sci. 2020, 11, 548034. [Google Scholar] [CrossRef]
- Shiu, S.H.; Karlowski, W.M.; Pan, R.; Tzeng, Y.H.; Mayer, K.F.X.; Li, W.H. Comparative Analysis of the Receptor-Like Kinase Family in Arabidopsis and Rice. Plant Cell 2004, 16, 1220–1234. [Google Scholar] [CrossRef] [PubMed]
- Lv, D.; Wang, G.; Xiong, L.R.; Sun, J.X.; Chen, Y.; Guo, C.L.; Yu, Y.; He, H.L.; Cai, R.; Pan, J.S. Genome-Wide Identification and Characterization of Lectin Receptor-Like Kinase Gene Family in Cucumber and Expression Profiling Analysis under Different Treatments. Genes 2020, 11, 1032. [Google Scholar] [CrossRef] [PubMed]
- Wang, X.; Wu, M.-H.; Xiao, D.; Huang, R.L.; Zhan, J.; Wang, A.Q.; He, L.F. Genome-Wide Identification and Evolutionary Analysis of RLKs Involved in the Response to Aluminium Stress in Peanut. BMC Plant Biol. 2021, 21, 281. [Google Scholar] [CrossRef]
- Shumayla; Sharma, S.; Pandey, A.K.; Singh, K.; Upadhyay, S.K. Molecular Characterization and Global Expression Analysis of Lectin Receptor Kinases in Bread Wheat (Triticum Aestivum). PLoS ONE 2016, 11, e0153925. [Google Scholar] [CrossRef] [PubMed]
- Zeiner, A.; Colina, F.J.; Citterico, M.; Wrzaczek, M. Cysteine-Rich Receptor-Like Protein Kinases: Their Evolution, Structure, and Roles in Stress Response and Development. J. Exp. Bot. 2023, 74, 4910–4927. [Google Scholar] [CrossRef] [PubMed]
- Lu, K.; Liang, S.; Wu, Z.; Bi, C.; Yu, Y.T.; Wang, X.F.; Zhang, D.P. Overexpression of an Arabidopsis Cysteine-Rich Receptor-like Protein Kinase, CRK5, Enhances Abscisic Acid Sensitivity and Confers Drought Tolerance. J. Exp. Bot. 2016, 67, 5009–5027. [Google Scholar] [CrossRef] [PubMed]
- Zameer, R.; Alwutayd, K.M.; Alshehri, D.; Mubarik, M.S.; Li, C.; Yu, C.; Li, Z. Identification of Cysteine-Rich Receptor-like Kinase Gene Family in Potato: Revealed StCRLK9 in Response to Heat, Salt and Drought Stresses. Funct. Plant Biol. 2024, 51, FP23320. [Google Scholar] [CrossRef] [PubMed]
- Shumayla; Sharma, S.; Kumar, R.; Mendu, V.; Singh, K.; Upadhyay, S.K. Genomic Dissection and Expression Profiling Revealed Functional Divergence in Triticum Aestivum Leucine Rich Repeat Receptor Like Kinases (TaLRRKs). Front. Plant Sci. 2016, 7, 1374. [Google Scholar] [CrossRef] [PubMed]
- Shumayla; Madhu; Singh, K.; Upadhyay, S.K. LysM Domain-Containing Proteins Modulate Stress Response and Signalling in Triticum Aestivum L. Environ. Exp. Bot. 2021, 189, 104558. [Google Scholar] [CrossRef]
- Rahim, A.A.; Uzair, M.; Rehman, N.; Rehman, O.U.; Zahra, N.; Khan, M.R. Genome-Wide Identification and Characterization of Receptor-Like Protein Kinase 1 (RPK1) Gene Family in Triticum Aestivum Under Drought Stress. Front. Genet. 2022, 13, 912251. [Google Scholar] [CrossRef] [PubMed]
- Shumayla; Tyagi, S.; Sharma, A.; Singh, K.; Upadhyay, S.K. Genomic Dissection and Transcriptional Profiling of Cysteine-Rich Receptor-like Kinases in Five Cereals and Functional Characterization of TaCRK68-A. Int. J. Biol. Macromol. 2019, 134, 316–329. [Google Scholar] [CrossRef]
- Ma, X.L.; Cui, W.N.; Zhao, Q.; Zhao, J.; Hou, X.N.; Li, D.Y.; Chen, Z.L.; Shen, Y.Z.; Huang, Z.J. Functional Study of a Salt-Inducible TaSR Gene in Triticum Aestivum. Physiol. Plant. 2016, 156, 40–53. [Google Scholar] [CrossRef] [PubMed]
- Lim, C.W.; Yang, S.H.; Shin, K.H.; Lee, S.C.; Kim, S.H. The AtLRK10L1.2, Arabidopsis Ortholog of Wheat LRK10, Is Involved in ABA-Mediated Signaling and Drought Resistance. Plant Cell Rep. 2015, 34, 447–455. [Google Scholar] [CrossRef] [PubMed]
- Vij, S.; Giri, J.; Dansana, P.K.; Kapoor, S.; Tyagi, A.K. The Receptor-Like Cytoplasmic Kinase (OsRLCK) Gene Family in Rice: Organization, Phylogenetic Relationship, and Expression during Development and Stress. Mol. Plant 2008, 1, 732–750. [Google Scholar] [CrossRef] [PubMed]
- Jurca, M.E.; Bottka, S.; Fehér, A. Characterization of a Family of Arabidopsis Receptor-like Cytoplasmic Kinases (RLCK Class VI). Plant Cell Rep. 2008, 27, 739–748. [Google Scholar] [CrossRef] [PubMed]
- Ye, Y. Identification of Two Cassava Receptor-like Cytoplasmic Kinase Genes Related to Disease Resistance via Genome-Wide and Functional Analysis. Genomics 2023, 115, 110626. [Google Scholar] [CrossRef] [PubMed]
- Tanaka, H.; Osakabe, Y.; Katsura, S.; Mizuno, S.; Maruyama, K.; Kusakabe, K.; Mizoi, J.; Shinozaki, K.; Yamaguchi-Shinozaki, K. Abiotic Stress-inducible Receptor-like Kinases Negatively Control ABA Signaling in Arabidopsis. Plant J. 2012, 70, 599–613. [Google Scholar] [CrossRef] [PubMed]
- Yang, T.; Chaudhuri, S.; Yang, L.; Du, L.; Poovaiah, B.W. A Calcium/Calmodulin-Regulated Member of the Receptor-like Kinase Family Confers Cold Tolerance in Plants. J. Biol. Chem. 2010, 285, 7119–7126. [Google Scholar] [CrossRef] [PubMed]
- Zhao, C.; Wang, P.; Si, T.; Hsu, C.C.; Wang, L.; Zayed, O.; Yu, Z.; Zhu, Y.; Dong, J.; Tao, W.A.; et al. MAP Kinase Cascades Regulate the Cold Response by Modulating ICE1 Protein Stability. Dev. Cell 2017, 43, 618–629.e5. [Google Scholar] [CrossRef] [PubMed]
- Hailemariam, S.; Liao, C.J.; Mengiste, T. Receptor-like Cytoplasmic Kinases: Orchestrating Plant Cellular Communication. Trends Plant Sci. 2024, 29, 1113–1130. [Google Scholar] [CrossRef] [PubMed]
- Ramegowda, V.; Basu, S.; Krishnan, A.; Pereira, A. Rice GROWTH UNDER DROUGHT KINASE Is Required for Drought Tolerance and Grain Yield under Normal and Drought Stress Conditions. Plant Physiol. 2014, 166, 1634–1645. [Google Scholar] [CrossRef]
- Furio, R.N. Role of Calcium in the Defense Response Induced by Brassinosteroids in Strawberry Plants. Sci. Hortic. 2020, 261, 109010. [Google Scholar] [CrossRef]
- Zhang, L.; Du, L.; Poovaiah, B.W. Calcium Signaling and Biotic Defense Responses in Plants. Plant Signal. Behav. 2014, 9, e973818. [Google Scholar] [CrossRef] [PubMed]
- Raina, M.; Kisku, A.V.; Joon, S.; Kumar, S.; Kumar, D. Calmodulin and Calmodulin-like Ca2+ Binding Proteins as Molecular Players of Abiotic Stress Response in Plants. In Calcium Transport Elements in Plants; Elsevier: Amsterdam, The Netherlands, 2021; pp. 231–248. ISBN 978-0-12-821792-4. [Google Scholar]
- Yang, T.; Chaudhuri, S.; Yang, L.; Chen, Y.; Poovaiah, B.W. Calcium/Calmodulin Up-Regulates a Cytoplasmic Receptor-like Kinase in Plants. J. Biol. Chem. 2004, 279, 42552–42559. [Google Scholar] [CrossRef]
- Fahrenkrog, A.M.; Neves, L.G.; Resende, M.F.R.; Dervinis, C.; Davenport, R.; Barbazuk, W.B.; Kirst, M. Population Genomics of the Eastern Cottonwood (Populus Deltoides). Ecol. Evol. 2017, 7, 9426–9440. [Google Scholar] [CrossRef] [PubMed]
- Bai, S.; Wu, H.; Zhang, J.; Pan, Z.; Zhao, W.; Li, Z.; Tong, C. Genome Assembly of Salicaceae Populus Deltoides (Eastern Cottonwood) I-69 Based on Nanopore Sequencing and Hi-C Technologies. J. Hered. 2021, 112, 303–310. [Google Scholar] [CrossRef]
- Lu, X.; Zhang, D.; Li, S.; Su, Y.; Liang, Q.; Meng, H.; Shen, S.; Fan, Y.; Liu, C.; Zhang, C. FtsHi4 Is Essential for Embryogenesis Due to Its Influence on Chloroplast Development in Arabidopsis. PLoS ONE 2014, 9, e99741. [Google Scholar] [CrossRef]
- Restrepo-Montoya, D.; Brueggeman, R.; McClean, P.E.; Osorno, J.M. Computational Identification of Receptor-like Kinases “RLK” and Receptor-like Proteins “RLP” in Legumes. BMC Genom. 2020, 21, 459. [Google Scholar] [CrossRef] [PubMed]
- Yan, J. Phylogeny of the Plant Receptor-like Kinase (RLK) Gene Family and Expression Analysis of Wheat RLK Genes in Response to Biotic and Abiotic Stresses. BMC Genom. 2023, 24, 224. [Google Scholar] [CrossRef] [PubMed]
- Fan, M.; Ma, W.; Liu, C.; Zhang, C.; Wu, S.; Chen, M.; Liu, K.; Cai, F.; Lin, F. Evolution and Expression Characteristics of Receptor-Like Cytoplasmic Protein Kinases in Maize, Rice and Arabidopsis. IJMS 2018, 19, 3680. [Google Scholar] [CrossRef] [PubMed]
- Sade, N.; Weng, F.; Tajima, H.; Zeron, Y.; Zhang, L. A Cytoplasmic Receptor-like Kinase Contributes to Salinity Tolerance. Plants 2020, 9, 1383. [Google Scholar] [CrossRef] [PubMed]
- Ito, K.; Akiyama, Y. Cellular functions, mechanism of action, and regulation of ftsh protease. Annu. Rev. Microbiol. 2005, 59, 211–231. [Google Scholar] [CrossRef] [PubMed]
- Olinares, P.D.B.; Kim, J.; Van Wijk, K.J. The Clp Protease System; a Central Component of the Chloroplast Protease Network. Biochim. Biophys. Acta (BBA) Bioenerg. 2011, 1807, 999–1011. [Google Scholar] [CrossRef] [PubMed]
- Butenko, Y.; Lin, A.; Naveh, L.; Kupervaser, M.; Levin, Y.; Reich, Z.; Adam, Z. Differential Roles of the Thylakoid Lumenal Deg Protease Homologs in Chloroplast Proteostasis. Plant Physiol. 2018, 178, 1065–1080. [Google Scholar] [CrossRef] [PubMed]
- Parcerisa, I.L.; Rosano, G.L.; Ceccarelli, E.A. Biochemical Characterization of ClpB3, a Chloroplastic Disaggregase from Arabidopsis Thaliana. Plant Mol. Biol. 2020, 104, 451–465. [Google Scholar] [CrossRef] [PubMed]
- Chen, C.; Wu, Y.; Li, J.; Wang, X.; Zeng, Z.; Xu, J.; Liu, Y.; Feng, J.; Chen, H.; He, Y.; et al. TBtools-II: A “One for All, All for One” Bioinformatics Platform for Biological Big-Data Mining. Mol. Plant 2023, 16, 1733–1742. [Google Scholar] [CrossRef] [PubMed]
- Zhou, F.; Lin, Q.; Zhu, L.; Ren, Y.; Zhou, K.; Shabek, N.; Wu, F.; Mao, H.; Dong, W.; Gan, L.; et al. D14–SCFD3-Dependent Degradation of D53 Regulates Strigolactone Signalling. Nature 2013, 504, 406–410. [Google Scholar] [CrossRef] [PubMed]
- Nelson, B.K.; Cai, X.; Nebenführ, A. A Multicolored Set of in Vivo Organelle Markers for Co-localization Studies in Arabidopsis and Other Plants. Plant J. 2007, 51, 1126–1136. [Google Scholar] [CrossRef] [PubMed]
- Wang, H.L.; Li, L.; Tang, S.; Yuan, C.; Tian, Q.; Su, Y.; Li, H.G.; Zhao, L.; Yin, W.; Zhao, R.; et al. Evaluation of Appropriate Reference Genes for Reverse Transcription-Quantitative PCR Studies in Different Tissues of a Desert Poplar via Comparision of Different Algorithms. IJMS 2015, 16, 20468–20491. [Google Scholar] [CrossRef] [PubMed]
- Huang, X.S.; Luo, T.; Fu, X.Z.; Fan, Q.J.; Liu, J.H. Cloning and Molecular Characterization of a Mitogen-Activated Protein Kinase Gene from Poncirus Trifoliata Whose Ectopic Expression Confers Dehydration/Drought Tolerance in Transgenic Tobacco. J. Exp. Bot. 2011, 62, 5191–5206. [Google Scholar] [CrossRef] [PubMed]
- Wisniewski, J.R.; Zougman, A.; Nagaraj, N.; Mann, M. Universal Sample Preparation Method for Proteome Analysis. Nat. Methods 2009, 6, 359–362. [Google Scholar] [CrossRef]
Disclaimer/Publisher’s Note: The statements, opinions and data contained in all publications are solely those of the individual author(s) and contributor(s) and not of MDPI and/or the editor(s). MDPI and/or the editor(s) disclaim responsibility for any injury to people or property resulting from any ideas, methods, instructions or products referred to in the content. |
© 2024 by the authors. Licensee MDPI, Basel, Switzerland. This article is an open access article distributed under the terms and conditions of the Creative Commons Attribution (CC BY) license (https://creativecommons.org/licenses/by/4.0/).







