Genome-Wide Analysis of Caffeoyl-CoA-O-methyltransferase (CCoAOMT) Family Genes and the Roles of GhCCoAOMT7 in Lignin Synthesis in Cotton
Abstract
1. Introduction
2. Results
2.1. Identification and Phylogenetic Analysis of the CCoAOMT Family Members in Cotton
2.2. CCoAOMTs Family Motif and Gene Structure Analysis
2.3. Chromosomal Distribution and Synteny Analysis of CCoAOMTs
2.4. Cis-Element Analysis of CCoAOMTs
2.5. Subcellular Localization of CCoAOMT Proteins
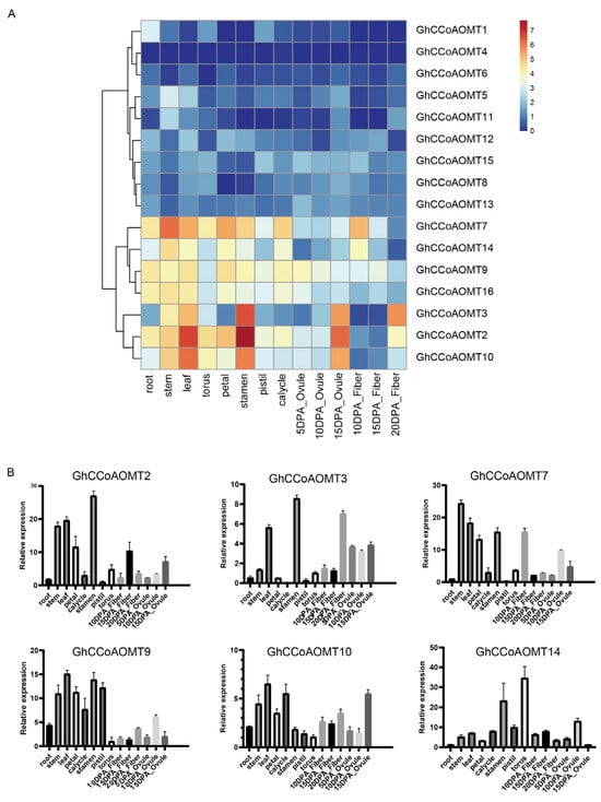
2.6. Expression Analysis of the GhCCoAOMT Genes in Different Tissues in G. hirsutum
2.7. Silencing of GhCCoAOMT7 Affects Lignin Synthesis in Cotton
3. Discussion
3.1. Characterization of CCoAOMTs in Cotton
3.2. Regulatory Mechanisms and Functions of CCoAOMTs
3.3. The Function of GhCCoAOMT7 in Cotton
4. Materials and Methods
4.1. Identification and Phylogenetic Analysis of CCoAOMT Proteins in Cotton
4.2. Bioinformatics Analysis of CCoAOMT Proteins in Cotton
4.3. Expression Pattern Analysis
4.4. Subcellular Localization Experiments
4.5. Plant Material and Virus-Induced Gene Silencing
4.6. RNA Extraction and qRT-PCR Detection
4.7. Lignin Content Determination and Histochemical Staining
5. Conclusions
Author Contributions
Funding
Data Availability Statement
Conflicts of Interest
Appendix A

Appendix B
| Gene Name | Gene ID | Chromosome | AA Size | MW (Da) | Isoelectric Point | Prediction of Subcellular Localization |
|---|---|---|---|---|---|---|
| GhCCoAOMT1 | Gh_A03G1660 | A03 | 194 | 21,852.3 | 6.94 | Cytoplasmic |
| GhCCoAOMT2 | Gh_A04G1032 | A04 | 248 | 28,009 | 5.97 | Cytoplasmic |
| GhCCoAOMT3 | Gh_A04G1207 | A04 | 191 | 21,654.7 | 4.66 | Cytoplasmic |
| GhCCoAOMT4 | Gh_A04G1208 | A04 | 234 | 26,668.4 | 4.81 | Cytoplasmic, PlasmaMembrane, Chloroplast |
| GhCCoAOMT5 | Gh_A06G0620 | A06 | 275 | 31,036 | 7.5 | Cytoplasmic |
| GhCCoAOMT6 | Gh_A08G2183 | A08 | 229 | 25,631.2 | 6.15 | Chloroplast |
| GhCCoAOMT7 | Gh_A12G0204 | A12 | 318 | 36,179.5 | 9.46 | Mitochondrial, Cytoplasmic, Nuclear |
| GhCCoAOMT8 | Gh_A12G1072 | A12 | 287 | 31,906.4 | 8.82 | Chloroplast |
| GhCCoAOMT9 | Gh_A13G0363 | A13 | 250 | 28,239.2 | 5.18 | Cytoplasmic |
| GhCCoAOMT10 | Gh_D04G1586 | D04 | 248 | 28,073 | 5.39 | Cytoplasmic |
| GhCCoAOMT11 | Gh_D04G1818 | D04 | 248 | 28,511.8 | 6.69 | Cytoplasmic |
| GhCCoAOMT12 | Gh_D06G0703 | D06 | 245 | 28,037.5 | 9.55 | Mitochondrial |
| GhCCoAOMT13 | Gh_D08G2549 | D08 | 274 | 31,102.5 | 6.69 | PlasmaMembrane, Cytoplasmic |
| GhCCoAOMT14 | Gh_D12G1196 | D12 | 306 | 34,079 | 9.16 | Chloroplast, Nuclear |
| GhCCoAOMT15 | Gh_D13G0408 | D13 | 250 | 28,287.2 | 5.18 | Cytoplasmic |
| GhCCoAOMT16 | Gh_D12G0206 | D12 | 223 | 25,039.7 | 5.36 | Cytoplasmic |
| GaCCoAOMT1 | Ga03G2453 | A03 | 194 | 21,852.3 | 6.94 | Cytoplasmic |
| GaCCoAOMT2 | Ga04G0015 | A04 | 241 | 27,513.4 | 4.73 | Cytoplasmic |
| GaCCoAOMT3 | Ga04G0016 | A04 | 234 | 26,668.4 | 4.81 | Cytoplasmic |
| GaCCoAOMT4 | Ga04G0313 | A04 | 260 | 29,427.8 | 7.13 | Cytoplasmic |
| GaCCoAOMT5 | Ga05G3423 | A05 | 108 | 11,912.8 | 5.08 | PlasmaMembrane, Chloroplast |
| GaCCoAOMT6 | Ga06G0722 | A06 | 269 | 30,296 | 5.85 | Cytoplasmic |
| GaCCoAOMT7 | Ga08G2876 | A08 | 242 | 27,170 | 5.02 | Cytoplasmic, Chloroplast |
| GaCCoAOMT8 | Ga12G1724 | A12 | 287 | 31,932.5 | 8.82 | Chloroplast |
| GaCCoAOMT9 | Ga13G0397 | A13 | 250 | 28,330.3 | 5.91 | Cytoplasmic |
| GrCCoAPMT1 | Gorai.004G283700 | D04 | 237 | 26,632.4 | 5.69 | Cytoplasmic, Chloroplast |
| GrCCoAPMT2 | Gorai.005G237100 | D05 | 240 | 27,340.2 | 6.17 | Cytoplasmic |
| GrCCoAPMT3 | Gorai.008G024000 | D08 | 318 | 36,161.6 | 9.69 | Mitochondrial, Cytoplasmic, Nuclear |
| GrCCoAPMT4 | Gorai.008G133100 | D08 | 306 | 33,994.9 | 9.32 | Chloroplast |
| GrCCoAPMT5 | Gorai.010G081000 | D10 | 274 | 30,720.3 | 4.97 | Cytoplasmic, Chloroplast |
| GrCCoAPMT6 | Gorai.012G149800 | D12 | 248 | 28,073 | 5.39 | Cytoplasmic |
| GrCCoAPMT7 | Gorai.012G175500 | D12 | 241 | 27,482.3 | 4.66 | Cytoplasmic |
| GrCCoAPMT8 | Gorai.013G045300 | D13 | 250 | 28,356.3 | 5.39 | Cytoplasmic |
| GbCCoAOMT1 | GB_A03G2207 | A03 | 247 | 28,000 | 6.17 | Cytoplasmic |
| GbCCoAOMT2 | GB_A04G1485 | A04 | 248 | 28,025 | 5.97 | Cytoplasmic |
| GbCCoAOMT3 | GB_A04G1725 | A04 | 234 | 26,668.4 | 4.81 | Cytoplasmic |
| GbCCoAOMT4 | GB_A04G1726 | A04 | 191 | 21,626.6 | 4.42 | PlasmaMembrane, Chloroplast, Cytoplasmic |
| GbCCoAOMT5 | GB_A06G0796 | A06 | 238 | 26,897.9 | 4.93 | Cytoplasmic |
| GbCCoAOMT6 | GB_A08G2894 | A08 | 267 | 29,974 | 6.11 | Cytoplasmic |
| GbCCoAOMT7 | GB_A12G0214 | A12 | 318 | 36,223.6 | 9.46 | Mitochondrial, Cytoplasmic, Nuclear |
| GbCCoAOMT8 | GB_A12G1419 | A12 | 287 | 31,906.4 | 8.82 | Chloroplast |
| GbCCoAOMT9 | GB_A13G0414 | A13 | 250 | 28,308.3 | 5.39 | Cytoplasmic |
| GbCCoAOMT10 | GB_D04G1874 | D04 | 215 | 24,341 | 5.38 | Cytoplasmic |
| GbCCoAOMT11 | GB_D04G2117 | D04 | 190 | 21,780.8 | 4.95 | Cytoplasmic |
| GbCCoAOMT12 | GB_D04G2118 | D04 | 241 | 27,553.4 | 4.74 | Cytoplasmic |
| GbCCoAOMT13 | GB_D06G0782 | D06 | 236 | 26,900.1 | 8.95 | Mitochondrial, Cytoplasmic, Chloroplast |
| GbCCoAOMT14 | GB_D08G2886 | D08 | 242 | 27,287.2 | 5.39 | Cytoplasmic, Chloroplast |
| GbCCoAOMT15 | GB_D12G0230 | D12 | 318 | 36,094.4 | 9.31 | Cytoplasmic, Mitochondrial |
| GbCCoAOMT16 | GB_D12G1416 | D10 | 287 | 32,005.5 | 8.64 | Cytoplasmic, Chloroplast |
| GbCCoAOMT17 | GB_D13G0404 | D11 | 250 | 28,356.3 | 5.39 | Cytoplasmic |
| Gene Pairs | Ka_Ks | Gene Pairs | Ka_Ks | ||
|---|---|---|---|---|---|
| GbCCoAOMT1 | GaCCoAOMT9 | 0.065068696 | GhCCoAOMT4 | GaCCoAOMT2 | 0.541581445 |
| GbCCoAOMT4 | GaCCoAOMT2 | 0.540163087 | GhCCoAOMT5 | GaCCoAOMT6 | 0.100265716 |
| GbCCoAOMT5 | GaCCoAOMT6 | 0.911349732 | GhCCoAOMT6 | GaCCoAOMT7 | 1.548836158 |
| GbCCoAOMT10 | GaCCoAOMT4 | 0.040931697 | GhCCoAOMT10 | GaCCoAOMT4 | 0.070833499 |
| GbCCoAOMT12 | GaCCoAOMT2 | 0.229109501 | GhCCoAOMT12 | GaCCoAOMT6 | 0.095121818 |
| GbCCoAOMT13 | GaCCoAOMT6 | 0.114461472 | GhCCoAOMT13 | GaCCoAOMT7 | 0.322398054 |
| GbCCoAOMT14 | GaCCoAOMT7 | 0.314951527 | GhCCoAOMT14 | GaCCoAOMT8 | 0.192725361 |
| GbCCoAOMT16 | GaCCoAOMT8 | 0.267528849 | GhCCoAOMT15 | GaCCoAOMT9 | 0.382526196 |
| GbCCoAOMT17 | GaCCoAOMT9 | 0.28693383 | GhCCoAOMT2 | GrCCoAPMT6 | 0.163281629 |
| GbCCoAOMT1 | GrCCoAPMT8 | 0.060498137 | GhCCoAOMT4 | GrCCoAPMT7 | 0.472390717 |
| GbCCoAOMT2 | GrCCoAPMT6 | 0.1226389 | GhCCoAOMT5 | GrCCoAPMT5 | 0.454166854 |
| GbCCoAOMT4 | GrCCoAPMT7 | 0.471143834 | GhCCoAOMT6 | GrCCoAPMT1 | 0.671213344 |
| GbCCoAOMT5 | GrCCoAPMT5 | 0.600294416 | GhCCoAOMT7 | GrCCoAPMT3 | 0.166795279 |
| GbCCoAOMT7 | GrCCoAPMT3 | 0.145483775 | GhCCoAOMT8 | GrCCoAPMT4 | 0.184354187 |
| GbCCoAOMT8 | GrCCoAPMT4 | 0.184354187 | GhCCoAOMT9 | GrCCoAPMT8 | 0.2865639 |
| GbCCoAOMT9 | GrCCoAPMT8 | 0.191069052 | GhCCoAOMT12 | GrCCoAPMT5 | 0.443452894 |
| GbCCoAOMT12 | GrCCoAPMT7 | 0.131872778 | GhCCoAOMT13 | GrCCoAPMT1 | 0.302139173 |
| GbCCoAOMT13 | GrCCoAPMT5 | 0.29703111 | GhCCoAOMT14 | GrCCoAPMT4 | 0.786156023 |
| GbCCoAOMT14 | GrCCoAPMT1 | 0.204346831 | GhCCoAOMT15 | GrCCoAPMT8 | 0.143345629 |
| GbCCoAOMT16 | GrCCoAPMT4 | 0.786002408 | |||
| Name | Sequence | Explain |
|---|---|---|
| GCN4_motif | TGAGTCA | cis-regulatory element involved in endosperm expression |
| AC-I | (T/C)C(T/C)(C/T)ACC(T/C)ACC | lignin correlation |
| AC-II | TCACCAACCCCC | |
| ABRE | ACGTG | cis-acting element involved in the abscisic acid responsiveness |
| AuxRR-core | GGTCCAT | cis-acting regulatory element involved in auxin responsiveness |
| TGA-element | AACGAC | |
| WUN-motif | AAATTACT | wound-responsive element |
| TATA-box | TATAA | core promoter element |
| O2-site | GATGATGTGG | |
| ARE | AAACCA | cis-acting regulatory element essential for the anaerobic induction |
| LTR | CCGAAA | cis-acting element involved in low-temperature responsiveness |
| CAT-box | GCCACT | cis-acting regulatory element related to meristem expression |
| TGACG-motif | TGACG | cis-acting regulatory element involved in the MeJA-responsiveness |
| TATC-box | TATCCCA | cis-acting element involved in gibberellin-responsiveness |
| TC-rich repeats | ATTCTCTAAC | cis-acting element involved in defense and stress responsiveness |
| MBS | CAACTG | MYB binding site involved in drought-inducibility |
| GC-motif | CCCCCG | enhancer-like element involved in anoxic specific inducibility |
| HD-zip | CTTTACCAACC | Palisade differentiation |
| Primer Name | Primer Sequence | Primer Function |
|---|---|---|
| GhCCoAOMT2-F | CAACACCACCCAAGAGCAAC | gene clone |
| GhCCoAOMT2-R | TTGACACGGCGGCAAAGGG | |
| GhCCoAOMT7-F | GAGATGGGTCCCAGTCCAGC | |
| GhCCoAOMT7-R | TCATTTAACGCGACGGCAAA | |
| GhCCoAOMT14-F | ATGACAAAAAGCGCAGCAA | |
| GhCCoAOMT14-R | TCGGCATATTGTCATTCCAT | |
| eGFP-GhCCoAOMT2-F | GGGGCCCGGGGTCGACATGGCAACCAACACCACCC | carrier conjugation |
| eGFP-GhCCoAOMT2-R | TACCGGATCCACTAGTTTTGACACGGCGGCAAAG | |
| eGFP-GhCCoAOMT7-F | GGGGCCCGGGGTCGACATGGGTCCCAGTCCAGCT | |
| eGFP-GhCCoAOMT7-R | TACCGGATCCACTAGTTTTAACGCGACGGCAAAGG | |
| eGFP-GhCCoAOMT14-F | GGGGCCCGGGGTCGACATGGCAACCAATACGCAAGAGC | |
| eGFP-GhCCoAOMT14-R | TACCGGATCCACTAGTTTTGACGCGACGGCAAAG | |
| TRV-GhCCoAOMT7-F | TAAGGTTACCGAATTCCTCGAGACCAGTGTGTATCCGAG | |
| TRV-GhCCoAOMT7-R | GCTCGGTACCGGATCCAGGGCCCTCTTTGAAATCAATTTTGT | |
| GhCCoAOMT2-YG-F | AACACACTGTGGAATGGGTCGG | qRT-PCR |
| GhCCoAOMT2-YG-R | TCACCAACAGGGAGCATGCAAA | |
| GhCCoAOMT3-YG-F | CATTGCCTGAGGATGGCAAGGT | |
| GhCCoAOMT3-YG-R | AGGCATCTGAGGGGAAGAACTCA | |
| GhCCoAOMT7-YG-F | TGTATCCGAGGGAGCCTGAA | |
| GhCCoAOMT7-YG-R | GCAGACCCAGCTCGTAGTTT | |
| GhCCoAOMT9-YG-F | GCAACCAACAAAACAGAAGAGC | |
| GhCCoAOMT9-YG-R | TTGAGGCGACGGCAAAGG | |
| GhCCoAOMT10-YG-F | AGAGCTCAGAGAGTTGACCGCT | |
| GhCCoAOMT10-YG-R | TTGTGTGCAACGCCAGCTTTTT | |
| GhCCoAOMT14-YG-F | GCAACCAATACGCAAGAGCA | |
| GhCCoAOMT14-YG-R | GACGCGACGGCAAAGGGTGA |
References
- Dong, N.Q.; Lin, H.X. Contribution of phenylpropanoid metabolism to plant development and plant-environment interactions. J. Integr. Plant Biol. 2021, 63, 180–209. [Google Scholar] [CrossRef] [PubMed]
- Moura, J.C.; Bonine, C.A.; de Oliveira Fernandes Viana, J.; Dornelas, M.C.; Mazzafera, P. Abiotic and biotic stresses and changes in the lignin content and composition in plants. J. Integr. Plant Biol. 2010, 52, 360–376. [Google Scholar] [CrossRef] [PubMed]
- Wang, G.F.; Balint-Kurti, P.J. Maize Homologs of CCoAOMT and HCT, Two Key Enzymes in Lignin Biosynthesis, Form Complexes with the NLR Rp1 Protein to Modulate the Defense Response. Plant Physiol. 2016, 171, 2166–2177. [Google Scholar] [CrossRef]
- Gallego-Giraldo, L.; Posé, S.; Pattathil, S.; Peralta, A.G.; Hahn, M.G.; Ayre, B.G.; Sunuwar, J.; Hernandez, J.; Patel, M.; Shah, J.; et al. Elicitors and defense gene induction in plants with altered lignin compositions. New Phytol. 2018, 219, 1235–1251. [Google Scholar] [CrossRef]
- Barros, J.; Serk, H.; Granlund, I.; Pesquet, E. The cell biology of lignification in higher plants. Ann. Bot. 2015, 115, 1053–1074. [Google Scholar] [CrossRef]
- Fan, L.; Linker, R.; Gepstein, S.; Tanimoto, E.; Yamamoto, R.; Neumann, P.M. Progressive inhibition by water deficit of cell wall extensibility and growth along the elongation zone of maize roots is related to increased lignin metabolism and progressive stelar accumulation of wall phenolics. Plant Physiol. 2006, 140, 603–612. [Google Scholar] [CrossRef]
- Sarkanen, K.V.; Hergert, H.L. Lignins: Occurrence, Formation, Structure and Reactions; Wiley Interscience: New York, NY, USA, 1971. [Google Scholar]
- Rumpf, J.; Do, X.T.; Burger, R.; Monakhova, Y.; Schulze, M. Chapter 4—Types of lignin, properties, and structural characterization techniques. In Lignin-Based Materials for Biomedical Applications; Santos, H., Figueiredo, P., Eds.; Elsevier: Amsterdam, The Netherlands, 2021; pp. 105–158. [Google Scholar]
- Fellenberg, C.; van Ohlen, M.; Handrick, V.; Vogt, T. The role of CCoAOMT1 and COMT1 in Arabidopsis anthers. Planta 2012, 236, 51–61. [Google Scholar] [CrossRef]
- Vanholme, R.; Demedts, B.B.; Morreel, K.; Ralph, J.; Boerjan, W. Lignin Biosynthesis and Structure. Plant Physiol. 2010, 153, 895–905. [Google Scholar] [CrossRef]
- Su, N.; Ling, F.; Xing, A.; Zhao, H.; Zhu, Y.; Wang, Y.; Deng, X.; Wang, C.; Xu, X.; Hu, Z.; et al. Lignin synthesis mediated by CCoAOMT enzymes is required for the tolerance against excess Cu in Oryza sativa. Environ. Exp. Bot. 2020, 175, 104059. [Google Scholar] [CrossRef]
- Kai, K.; Mizutani, M.; Kawamura, N.; Yamamoto, R.; Tamai, M.; Yamaguchi, H.; Sakata, K.; Shimizu, B. Scopoletin is biosynthesized via ortho-hydroxylation of feruloyl CoA by a 2-oxoglutarate-dependent dioxygenase in Arabidopsis thaliana. Plant J. Cell Mol. Biol. 2008, 55, 989–999. [Google Scholar] [CrossRef]
- Wang, Y.; Wang, T.; Qi, S.; Zhao, J.; Kong, J.; Xue, Z.; Sun, W.; Zeng, W. Genome-wide identification, expression profiling, and protein interaction analysis of the CCoAOMT gene family in the tea plant (Camellia sinensis). BMC Genom. 2024, 25, 238. [Google Scholar] [CrossRef] [PubMed]
- Meyermans, H.; Morreel, K.; Lapierre, C.; Pollet, B.; De Bruyn, A.; Busson, R.; Herdewijn, P.; Devreese, B.; Van Beeumen, J.; Marita, J.M.; et al. Modifications in lignin and accumulation of phenolic glucosides in poplar xylem upon down-regulation of caffeoyl-coenzyme A O-methyltransferase, an enzyme involved in lignin biosynthesis. J. Biol. Chem. 2000, 275, 36899–36909. [Google Scholar] [CrossRef]
- Wang, Z.; Ge, Q.; Chen, C.; Jin, X.; Cao, X.; Wang, Z. Function Analysis of Caffeoyl-CoA O-Methyltransferase for Biosynthesis of Lignin and Phenolic Acid in Salvia miltiorrhiza. Appl. Biochem. Biotechnol. 2017, 181, 562–572. [Google Scholar] [CrossRef]
- Li, X.; Chen, W.; Zhao, Y.; Xiang, Y.; Jiang, H.; Zhu, S.; Cheng, B. Downregulation of caffeoyl-CoA O-methyltransferase (CCoAOMT) by RNA interference leads to reduced lignin production in maize straw. Genet. Mol. Biol. 2013, 36, 540–546. [Google Scholar] [CrossRef]
- Wagner, A.; Tobimatsu, Y.; Phillips, L.; Flint, H.; Torr, K.; Donaldson, L.; Pears, L.; Ralph, J. CCoAOMT suppression modifies lignin composition in Pinus radiata. Plant J. 2011, 67, 119–129. [Google Scholar] [CrossRef]
- Ji, P.; Lin, M.; Chen, M.; Kashif, M.H.; Fan, Y.; Ali, T.; Dai, R.; Peng, C.; Wang, Z.; Liu, Z. Caffeoyl-coenzyme A O-methyltransferase mediates regulation of carbon flux fluctuations during phenylpropenes and lignin biosynthesis in the vegetative organ roots of Asarum sieboldii Miq. Plant Physiol. Biochem. 2023, 201, 107855. [Google Scholar] [CrossRef]
- Liu, S.J.; Huang, Y.H.; He, C.J.; Cheng, F.A.N.G.; Zhang, Y.W. Cloning, bioinformatics and transcriptional analysis of caffeoyl-coenzyme A 3-O-methyltransferase in switchgrass under abiotic stress. J. Integr. Agric. 2016, 15, 636–649. [Google Scholar] [CrossRef]
- Wei, L.; Zhao, X.; Gu, X.; Peng, J.; Song, W.; Deng, B.; Cao, Y.; Hu, S. Genome-Wide Identification and Expression Analysis of Dendrocalamus farinosus CCoAOMT Gene Family and the Role of DfCCoAOMT14 Involved in Lignin Synthesis. Int. J. Mol. Sci. 2023, 24, 8965. [Google Scholar] [CrossRef]
- Kahie, M.A.; Wang, Y.; Fang, P.; Qi, J.; Lei, R.; Xu, J.; Lin, L.; Zhang, L.; Zhang, J.; Tao, A. Evolution and expression analysis of the caffeoyl-CoA 3-O-methyltransferase (CCoAOMT) gene family in jute (Corchorus L.). BMC Genom. 2023, 24, 204. [Google Scholar] [CrossRef]
- Liao, Z.; Liu, X.; Zheng, J.; Zhao, C.; Wang, D.; Xu, Y.; Sun, C. A multifunctional true caffeoyl coenzyme A O-methyltransferase enzyme participates in the biosynthesis of polymethoxylated flavones in citrus. Plant Physiol. 2023, 192, 2049–2066. [Google Scholar] [CrossRef]
- Lai, Z.; Wang, J.; Fu, Y.; Wang, M.; Ma, H.; Peng, S.; Chang, F. Revealing the role of CCoAOMT1: Fine-tuning bHLH transcription factors for optimal anther development. Sci. China Life Sci. 2024, 67, 565–578. [Google Scholar] [CrossRef] [PubMed]
- Kühnl, T.; Koch, U.; Heller, W.; Wellmann, E. Elicitor induced S-adenosyl-l-methionine: Caffeoyl-CoA 3-O-methyltransferase from carrot cell suspension cultures-Science Direct. Plant Sci. 1989, 60, 21–25. [Google Scholar] [CrossRef]
- Pakusch, A.E.; Kneusel, R.E.; Matern, U. S-adenosyl-L-methionine:trans-caffeoyl-coenzyme A 3-O-methyltransferase from elicitor-treated parsley cell suspension cultures. Arch. Biochem. Biophys. 1989, 271, 488–494. [Google Scholar] [CrossRef] [PubMed]
- Do, C.T.; Pollet, B.; Thévenin, J.; Sibout, R.; Denoue, D.; Barrière, Y.; Lapierre, C.; Jouanin, L. Both caffeoyl Coenzyme A 3-O-methyltransferase 1 and caffeic acid O-methyltransferase 1 are involved in redundant functions for lignin, flavonoids and sinapoyl malate biosynthesis in Arabidopsis. Planta 2007, 226, 1117–1129. [Google Scholar] [CrossRef]
- Zhao, H. Characterization of three rice CCoAOMT genes. Chin. Sci. Bull. Engl. Ed. 2004, 49, 5. [Google Scholar] [CrossRef]
- Pinçon, G.; Maury, S.; Hoffmann, L.; Geoffroy, P.; Lapierre, C.; Pollet, B.; Legrand, M. Repression of O-methyltransferase genes in transgenic tobacco affects lignin synthesis and plant growth. Phytochemistry 2001, 57, 1167–1176. [Google Scholar] [CrossRef]
- Song, J.L.; Wang, Z.Y.; Wang, Y.H.; Du, J.; Wang, C.Y.; Zhang, X.Q.; Chen, S.; Huang, X.L.; Xie, X.M.; Zhong, T.X. Overexpression of Pennisetum purpureum CCoAOMT Contributes to Lignin Deposition and Drought Tolerance by Promoting the Accumulation of Flavonoids in Transgenic Tobacco. Front. Plant Sci. 2022, 13, 884456. [Google Scholar] [CrossRef]
- Yang, G.; Pan, W.; Zhang, R.; Pan, Y.; Guo, Q.; Song, W.; Zheng, W.; Nie, X. Genome-wide identification and characterization of caffeoyl-coenzyme A O-methyltransferase genes related to the Fusarium head blight response in wheat. BMC Genom. 2021, 22, 504. [Google Scholar] [CrossRef]
- Rakoczy, M.; Femiak, I.; Alejska, M.; Figlerowicz, M.; Podkowinski, J. Sorghum CCoAOMT and CCoAOMT-like gene evolution, structure, expression and the role of conserved amino acids in protein activity. Mol. Genet. Genom. 2018, 293, 1077–1089. [Google Scholar] [CrossRef]
- Zhao, H.; Qu, C.; Zuo, Z.; Cao, L.; Zhang, S.; Xu, X.; Xu, Z.; Liu, G. Genome Identification and Expression Profiles in Response to Nitrogen Treatment Analysis of the Class I CCoAOMT Gene Family in Populus. Biochem. Genet. 2022, 60, 656–675. [Google Scholar] [CrossRef]
- Wang, W.; Cheng, Y.; Chen, D.; Liu, D.; Hu, M.; Dong, J.; Zhang, X.; Song, L.; Shen, F. The Catalase Gene Family in Cotton: Genome-Wide Characterization and Bioinformatics Analysis. Cells 2019, 8, 86. [Google Scholar] [CrossRef] [PubMed]
- Wendel, J.F. Polyploidy and the evolutionary history of cotton. Adv. Agron. 2003, 78, 139–186. [Google Scholar]
- Hatton, D.; Sablowski, R.; Yung, M.H.; Smith, C.; Schuch, W.; Bevan, M. Two classes of cis sequences contribute to tissue-specific expression of a PAL2 promoter in transgenic tobacco. Plant J. 1995, 7, 859–876. [Google Scholar] [CrossRef]
- Kim, W.C.; Ko, J.H.; Han, K.H. Identification of a cis-acting regulatory motif recognized by MYB46, a master transcriptional regulator of secondary wall biosynthesis. Plant Mol. Biol. 2012, 78, 489–501. [Google Scholar] [CrossRef]
- Shen, H.; He, X.; Poovaiah, C.R.; Wuddineh, W.A.; Ma, J.; Mann, D.G.J.; Wang, H.; Jackson, L.; Tang, Y.; Neal Stewart, C., Jr.; et al. Functional characterization of the switchgrass (Panicum virgatum) R2R3-MYB transcription factor PvMYB4 for improvement of lignocellulosic feedstocks. New Phytol. 2012, 193, 121–136. [Google Scholar] [CrossRef]
- Wang, G.-L.; Wu, J.-Q.; Chen, Y.-Y.; Xu, Y.-J.; Zhou, C.-L.; Hu, Z.-Z.; Ren, X.-Q.; Xiong, A.-S. More or Less: Recent Advances in Lignin Accumulation and Regulation in Horticultural Crops. Agronomy 2023, 13, 2819. [Google Scholar] [CrossRef]
- Gillani, M.; Pollastri, G. Protein subcellular localization prediction tools. Comput. Struct. Biotechnol. J. 2024, 23, 1796–1807. [Google Scholar] [CrossRef]
- Huang, G.; Wu, Z.; Percy, R.G.; Bai, M.; Li, Y.; Frelichowski, J.E.; Hu, J.; Wang, K.; Yu, J.Z.; Zhu, Y. Genome sequence of Gossypium herbaceum and genome updates of Gossypium arboreum and Gossypium hirsutum provide insights into cotton A-genome evolution. Nat. Genet. 2020, 52, 516–524. [Google Scholar] [CrossRef]
- Cvijović, I.; Good, B.H.; Desai, M.M. The Effect of Strong Purifying Selection on Genetic Diversity. Genetics 2018, 209, 1235–1278. [Google Scholar] [CrossRef]
- Ruan, Q.; Wang, Y.; Xu, H.; Wang, B.; Zhu, X.; Wei, B.; Wei, X. Genome-wide identification, phylogenetic, and expression analysis under abiotic stress conditions of Whirly (WHY) gene family in Medicago sativa L. Sci. Rep. 2022, 12, 18676. [Google Scholar] [CrossRef]
- Bonthala, V.S.; Mayes, K.; Moreton, J.; Blythe, M.; Wright, V.; May, S.T.; Massawe, F.; Mayes, S.; Twycross, J. Identification of Gene Modules Associated with Low Temperatures Response in Bambara Groundnut by Network-Based Analysis. PLoS ONE 2016, 11, e0148771. [Google Scholar] [CrossRef] [PubMed]
- Wittkopp, P.J.; Kalay, G. Cis-regulatory elements: Molecular mechanisms and evolutionary processes underlying divergence. Nat. Rev. Genet. 2011, 13, 59–69. [Google Scholar] [CrossRef]
- Corchete, L.A.; Rojas, E.A.; Alonso-López, D.; De Las Rivas, J.; Gutiérrez, N.C.; Burguillo, F.J. Systematic comparison and assessment of RNA-seq procedures for gene expression quantitative analysis. Sci. Rep. 2020, 10, 19737. [Google Scholar] [CrossRef]
- Froussios, K.; Mourão, K.; Simpson, G.; Barton, G.; Schurch, N. Relative Abundance of Transcripts (RATs): Identifying differential isoform abundance from RNA-seq. F1000Research 2019, 8, 213. [Google Scholar] [CrossRef]
- Zhu, T.; Liang, C.; Meng, Z.; Sun, G.; Meng, Z.; Guo, S.; Zhang, R. CottonFGD: An integrated functional genomics database for cotton. BMC Plant Biol. 2017, 17, 101. [Google Scholar] [CrossRef]
- Letunic, I.; Doerks, T.; Bork, P. SMART: Recent updates, new developments and status in 2015. Nucleic Acids Res. 2015, 43, D257–D260. [Google Scholar] [CrossRef]
- Kumar, S.; Stecher, G.; Tamura, K. MEGA7: Molecular Evolutionary Genetics Analysis Version 7.0 for Bigger Datasets. Mol. Biol. Evol. 2016, 33, 1870–1874. [Google Scholar] [CrossRef]
- Letunic, I.; Bork, P. Interactive Tree of Life (iTOL) v4: Recent updates and new developments. Nucleic Acids Res. 2019, 47, W256–W259. [Google Scholar] [CrossRef]
- Miller, M.A.; Pfeiffer, W.; Schwartz, T. The CIPRES science gateway: A community resource for phylogenetic analyses. In Proceedings of the 2011 TeraGrid Conference: Extreme Digital Discovery, Salt Lake City, UT, USA, 18–21 July 2011. [Google Scholar]
- Artimo, P.; Jonnalagedda, M.; Arnold, K.; Baratin, D.; Csardi, G.; de Castro, E.; Duvaud, S.; Flegel, V.; Fortier, A.; Gasteiger, E.; et al. ExPASy: SIB bioinformatics resource portal. Nucleic Acids Res. 2012, 40, W597–W603. [Google Scholar] [CrossRef]
- Yupeng, W.; Haibao, T.; Debarry, J.D.; Xu, T.; Jingping, L.; Xiyin, W.; Tae-Ho, L.; Huizhe, J.; Barry, M.; Hui, G. MCScanX: A toolkit for detection and evolutionary analysis of gene synteny and collinearity. Nucleic Acids Res. 2012, 40, e49. [Google Scholar]
- Zhang, Z. KaKs_Calculator 3.0: Calculating Selective Pressure on Coding and Non-coding Sequences. Genom. Proteom. Bioinform. 2022, 20, 536–540. [Google Scholar] [CrossRef] [PubMed]
- Wang, Y.; Li, J.; Paterson, A.H. MCScanX-transposed: Detecting transposed gene duplications based on multiple colinearity scans. Bioinformatics 2013, 29, 1458–1460. [Google Scholar] [CrossRef]
- Hu, B.; Jin, J.; Guo, A.Y.; Zhang, H.; Luo, J.; Gao, G. GSDS 2.0: An upgraded gene feature visualization server. Bioinformatics 2015, 31, 1296–1297. [Google Scholar] [CrossRef]
- Rombauts, S.; Déhais, P.; Van Montagu, M.; Rouzé, P. PlantCARE, a plant cis-acting regulatory element database. Nucleic Acids Res. 1999, 27, 295–296. [Google Scholar] [CrossRef]
- Xie, M.; Muchero, W.; Bryan, A.C.; Yee, K.; Guo, H.B.; Zhang, J.; Tschaplinski, T.J.; Singan, V.R.; Lindquist, E.; Payyavula, R.S.; et al. A 5-Enolpyruvylshikimate 3-Phosphate Synthase Functions as a Transcriptional Repressor in Populus. Plant Cell 2018, 30, 1645–1660. [Google Scholar] [CrossRef]
- Kang, B.H.; Anderson, C.T.; Arimura, S.I.; Bayer, E.; Bezanilla, M.; Botella, M.A.; Brandizzi, F.; Burch-Smith, T.M.; Chapman, K.D.; Dünser, K.; et al. A glossary of plant cell structures: Current insights and future questions. Plant Cell 2022, 34, 10–52. [Google Scholar] [CrossRef]







Disclaimer/Publisher’s Note: The statements, opinions and data contained in all publications are solely those of the individual author(s) and contributor(s) and not of MDPI and/or the editor(s). MDPI and/or the editor(s) disclaim responsibility for any injury to people or property resulting from any ideas, methods, instructions or products referred to in the content. |
© 2024 by the authors. Licensee MDPI, Basel, Switzerland. This article is an open access article distributed under the terms and conditions of the Creative Commons Attribution (CC BY) license (https://creativecommons.org/licenses/by/4.0/).
Share and Cite
Ma, L.; Wang, J.; Qiao, K.; Quan, Y.; Fan, S.; Wu, L. Genome-Wide Analysis of Caffeoyl-CoA-O-methyltransferase (CCoAOMT) Family Genes and the Roles of GhCCoAOMT7 in Lignin Synthesis in Cotton. Plants 2024, 13, 2969. https://doi.org/10.3390/plants13212969
Ma L, Wang J, Qiao K, Quan Y, Fan S, Wu L. Genome-Wide Analysis of Caffeoyl-CoA-O-methyltransferase (CCoAOMT) Family Genes and the Roles of GhCCoAOMT7 in Lignin Synthesis in Cotton. Plants. 2024; 13(21):2969. https://doi.org/10.3390/plants13212969
Chicago/Turabian StyleMa, Lina, Jin Wang, Kaikai Qiao, Yuewei Quan, Shuli Fan, and Liqiang Wu. 2024. "Genome-Wide Analysis of Caffeoyl-CoA-O-methyltransferase (CCoAOMT) Family Genes and the Roles of GhCCoAOMT7 in Lignin Synthesis in Cotton" Plants 13, no. 21: 2969. https://doi.org/10.3390/plants13212969
APA StyleMa, L., Wang, J., Qiao, K., Quan, Y., Fan, S., & Wu, L. (2024). Genome-Wide Analysis of Caffeoyl-CoA-O-methyltransferase (CCoAOMT) Family Genes and the Roles of GhCCoAOMT7 in Lignin Synthesis in Cotton. Plants, 13(21), 2969. https://doi.org/10.3390/plants13212969
