Comprehensive Transcriptomic Analysis Reveals Defense-Related Genes and Pathways of Rice Plants in Response to Fall Armyworm (Spodoptera frugiperda) Infestation
Abstract
1. Introduction
2. Results
2.1. Overview of Quality Control and Mapping Statistics of Transcriptome Dataset
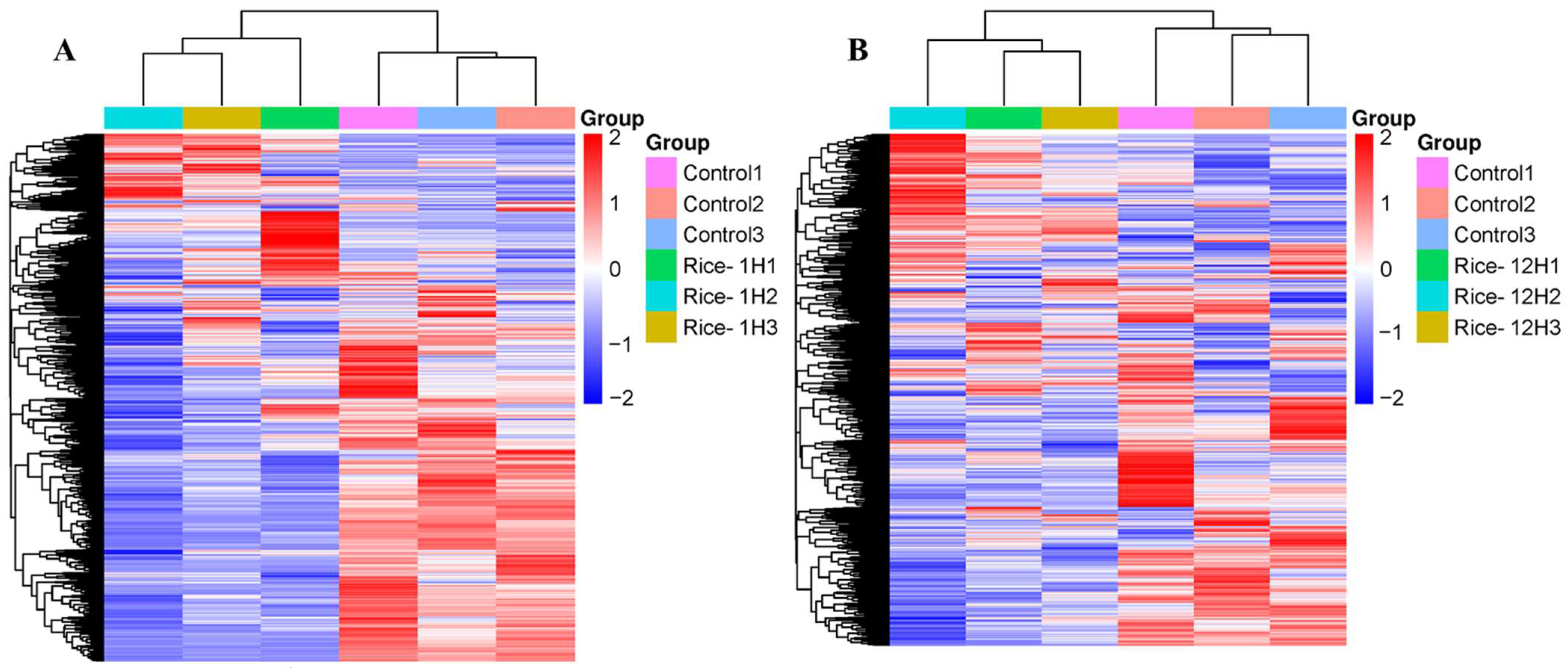
2.2. Analyses of Differentially Expressed Genes
2.3. GO Enrichment Analysis of DEGs Induced by FAW Larval Feeding

2.4. KEGG Enrichment Pathways Analysis of DEGs Induced by FAW Larval Feeding
2.5. Identification of Important Genes Based on Functional Classification and GO Enrichment Analysis of DEGs in Response to FAW Larvae Feeding
2.6. Identification of Genes Related to Secondary Metabolism Transcriptional Regulation, Hormone Regulation, and Antioxidant and Detoxification Processes
2.7. qRT-PCR for the Validation of Differentially Expressed Genes (DEGs)

3. Discussion
4. Materials and Methods
4.1. Plants and Insect Infestation
4.2. RNA Extraction, Library Preparation, and RNA-Sequencing Analysis
4.3. Reads’ Preprocessing and Differential Expression Analysis
4.4. GO Terms and KEGG Pathways Enrichment Analysis
4.5. Validation of Transcripts DEGs Using qRT-PCR
Supplementary Materials
Author Contributions
Funding
Data Availability Statement
Conflicts of Interest
References
- Erb, M.; Reymond, P. Molecular Interactions between Plants and Insect Herbivores. Annu. Rev. Plant Biol. 2019, 70, 527–557. [Google Scholar] [CrossRef] [PubMed]
- Anstett, D.N.; Chen, W.; Johnson, M.T.J. Latitudinal Gradients in Induced and Constitutive Resistance against Herbivores. J. Chem. Ecol. 2016, 42, 72–781. [Google Scholar] [CrossRef] [PubMed]
- Hafeez, M.; Li, X.-W.; Zhang, J.-M.; Zhang, Z.-J.; Huang, J.; Wang, L.-K.; Khan, M.M.; Shah, S.; Fernández-Grandon, G.M.; Lu, Y.-B. Role of Digestive Protease Enzymes and Related Genes in Host Plant Adaptation of a Polyphagous Pest, Spodoptera frugiperda. Insect Sci. 2021, 28, 611–626. [Google Scholar] [CrossRef] [PubMed]
- Jing, S.; Zhao, Y.; Du, B.; Chen, R.; Zhu, L.; He, G. Genomics of Interaction between the Brown Planthopper and Rice. Curr. Opin. Insect Sci. 2017, 19, 82–87. [Google Scholar] [CrossRef] [PubMed]
- Zheng, X.; Zhu, L.; He, G. Genetic and Molecular Understanding of Host Rice Resistance and Nilaparvata lugens Adaptation. Curr. Opin. Insect Sci. 2021, 45, 14–20. [Google Scholar] [CrossRef] [PubMed]
- Subudhi, P.K. Molecular Research in Rice. Int. J. Mol. Sci. 2023, 24, 10063. [Google Scholar] [CrossRef]
- Xu, H.; Yang, Y.; Lu, Y.; Zheng, X.; Tian, J.; Lai, F.; Fu, Q.; Lu, Z. Sustainable Management of Rice Insect Pests by Non-Chemical-Insecticide Technologies in China. Rice Sci. 2017, 24, 61–72. [Google Scholar]
- Sarkowi, F.N.; Mokhtar, A.S. The Fall Armyworm (Faw) Spodoptera frugiperda: A Review on Biology, Life History, Invasion, Dispersion and Control. Outlooks Pest Manag. 2021, 32, 82–87. [Google Scholar]
- Cruz, I.; Figueiredo, M.L.C.; Oliveira, A.C.; Vasconcelos, C.A. Damage of Spodoptera frugiperda (Smith) in Different Maize Genotypes Cultivated in Soil under Three Levels of Aluminium Saturation. Int. J. Pest Manag. 1999, 45, 293–296. [Google Scholar] [CrossRef]
- Andrews, K.L. The Whorlworm, Spodoptera frugiperda, in Central America and Neighboring Areas. Fla. Entomol. 1980, 63, 456–467. [Google Scholar] [CrossRef]
- Nagoshi, R.N.; Meagher, R.L. Seasonal Distribution of Fall Armyworm (Lepidoptera: Noctuidae) Host Strains in Agricultural and Turf Grass Habitats. Environ. Entomol. 2004, 33, 881–889. [Google Scholar] [CrossRef]
- Quisenberry, S.S. Fall Armyworm (Lepidoptera: Noctuidae) Host Strain Reproductive Compatibility. Fla. Entomol. 1991, 74, 194–199. [Google Scholar] [CrossRef]
- Skendžić, S.; Zovko, M.; Živković, I.P.; Lešić, V.; Lemić, D. The Impact of Climate Change on Agricultural Insect Pests. Insects 2021, 12, 440. [Google Scholar] [CrossRef]
- Aljbory, Z.; Chen, M.S. Indirect Plant Defense against Insect Herbivores: A Review. Insect Sci. 2018, 25, 2–23. [Google Scholar] [CrossRef]
- Yactayo-Chang, J.P.; Tang, H.V.; Mendoza, J.; Christensen, S.A.; Block, A.K. Plant Defense Chemicals against Insect Pests. Agronomy 2020, 10, 1156. [Google Scholar] [CrossRef]
- Rashid War, A.; Kumar Taggar, G.; Hussain, B.; Sachdeva Taggar, M.; Nair, R.M.; Sharma, H.C. Plant Defense Against Herbivory and Insect Adaptations. AoB Plants 2018, 10, ply037. [Google Scholar] [CrossRef]
- Hu, L.; Ye, M.; Li, R.; Zhang, T.; Zhou, G.; Wang, Q.; Lu, J.; Lou, Y. The Rice Transcription Factor WRKY53 Suppresses Herbivore-Induced Defenses by Acting as a Negative Feedback Modulator of Mitogen-Activated Protein Kinase Activity. Plant Physiol. 2015, 169, 2907–2921. [Google Scholar]
- Yang, J.; Ma, C.; Jia, R.; Zhang, H.; Zhao, Y.; Yue, H.; Li, H.; Jiang, X. Different Responses of Two Maize Cultivars to Spodoptera frugiperda (Lepidoptera: Noctuidae) Larvae Infestation Provide Insights into Their Differences in Resistance. Front. Plant Sci. 2023, 14, 1065891. [Google Scholar] [CrossRef]
- Divya, D.; Sahu, N.; Reddy, P.S.; Nair, S.; Bentur, J.S. RNA-Sequencing Reveals Differentially Expressed Rice Genes Functionally Associated with Defense against BPH and WBPH in RILs Derived from a Cross between RP2068 and TN1. Rice 2021, 14, 21. [Google Scholar] [CrossRef]
- Turlings, T.C.J.; Erb, M. Tritrophic Interactions Mediated by Herbivore-Induced Plant Volatiles: Mechanisms, Ecological Relevance, and Application Potential. Annu. Rev. Entomol. 2018, 63, 433–452. [Google Scholar] [CrossRef]
- Wu, J.; Baldwin, I.T. New Insights into Plant Responses to the Attack from Insect Herbivores. Annu. Rev. Genet. 2010, 44, 1–24. [Google Scholar] [CrossRef] [PubMed]
- Yang, M.; Cheng, J.; Yin, M.; Wu, J. NaMLP, a New Identified Kunitz Trypsin Inhibitor Regulated Synergistically by JA and Ethylene, Confers Spodoptera litura Resistance in Nicotiana attenuata. Plant Cell Rep. 2023, 42, 723–734. [Google Scholar] [CrossRef] [PubMed]
- Bruinsma, M.; van Loon, J.J.A.; Dicke, M. Increasing Insight into Induced Plant Defense Mechanisms Using Elicitors and Inhibitors. Plant Signal. Behav. 2010, 5, 271–274. [Google Scholar] [CrossRef] [PubMed]
- Gallon, M.E.; Smilanich, A.M. Effects of Host Plants on Development and Immunity of a Generalist Insect Herbivore. J. Chem. Ecol. 2023, 49, 142–154. [Google Scholar] [CrossRef]
- Stam, J.M.; Kroes, A.; Li, Y.; Gols, R.; Van Loon, J.J.A.; Poelman, E.H.; Dicke, M. Plant Interactions with Multiple Insect Herbivores: From Community to Genes. Annu. Rev. Plant Biol. 2014, 65, 689–713. [Google Scholar] [CrossRef]
- Kroes, A.; Stam, J.M.; David, A.; Boland, W.; van Loon, J.J.A.; Dicke, M.; Poelman, E.H. Plant-Mediated Interactions between Two Herbivores Differentially Affect a Subsequently Arriving Third Herbivore in Populations of Wild Cabbage. Plant Biol. 2016, 18, 981–991. [Google Scholar] [CrossRef]
- Wang, Y.; Liu, Q.; Du, L.; Hallerman, E.M.; Li, Y. Transcriptomic and Metabolomic Responses of Rice Plants to Cnaphalocrocis medinalis Caterpillar Infestation. Insects 2020, 11, 705. [Google Scholar] [CrossRef]
- Pieterse, C.M.J.; Van Der Does, D.; Zamioudis, C.; Leon-Reyes, A.; Van Wees, S.C.M. Hormonal Modulation of Plant Immunity. Annu. Rev. Cell Dev. Biol. 2012, 28, 489–521. [Google Scholar] [CrossRef]
- Leclerc, L.; Nguyen, T.H.; Duval, P.; Mariotti, V.; Petitot, A.S.; Orjuela, J.; Ogier, J.C.; Gaudriault, S.; Champion, A.; Nègre, N. Early Transcriptomic Responses of Rice Leaves to Herbivory by Spodoptera frugiperda. Sci. Rep. 2024, 14, 2836. [Google Scholar] [CrossRef]
- Malook, S.U.; Maqbool, S.; Hafeez, M.; Karunarathna, S.C.; Suwannarach, N. Molecular and Biochemical Mechanisms of Elicitors in Pest Resistance. Life 2022, 12, 844. [Google Scholar] [CrossRef]
- War, A.R.; Paulraj, M.G.; Ahmad, T.; Buhroo, A.A.; Hussain, B.; Ignacimuthu, S.; Sharma, H.C. Mechanisms of Plant Defense against Insect Herbivores. Plant Signal. Behav. 2012, 7, 1306–1320. [Google Scholar] [CrossRef] [PubMed]
- Zhuang, Y.; Wang, X.; Llorca, L.C.; Lu, J.; Lou, Y.; Li, R. Role of Jasmonate Signaling in Rice Resistance to the Leaf Folder Cnaphalocrocis medinalis. Plant Mol. Biol. 2022, 109, 627–637. [Google Scholar] [CrossRef] [PubMed]
- Liu, Z.; Zhang, S.; Sun, N.; Liu, H.; Zhao, Y.; Liang, Y.; Zhang, L.; Han, Y. Functional Diversity of Jasmonates in Rice. Rice 2015, 8, 42. [Google Scholar] [CrossRef] [PubMed]
- Schweizer, F.; Fernández-Calvo, P.; Zander, M.; Diez-Diaz, M.; Fonseca, S.; Glauser, G.; Lewsey, M.G.; Ecker, J.R.; Solano, R.; Reymond, P. Arabidopsis Basic Helix-Loop-Helix Transcription Factors MYC2,MYC3, AndMYC4 Regulate Glucosinolate Biosynthesis, Insect Performance, and Feeding Behavior. Plant Cell 2013, 25, 3117–3132. [Google Scholar] [CrossRef]
- Barah, P.; Bones, A.M. Multidimensional Approaches for Studying Plant Defence against Insects: From Ecology to Omics and Synthetic Biology. J. Exp. Bot. 2015, 66, 479–493. [Google Scholar] [CrossRef]
- Dietz, K.J.; Mittler, R.; Noctor, G. Recent Progress in Understanding the Role of Reactive Oxygen Species in Plant Cell Signaling. Plant Physiol. 2016, 171, 1535–1539. [Google Scholar] [CrossRef]
- Hafeez, M.; Li, X.; Ullah, F.; Zhang, Z.; Zhang, J.; Huang, J.; Khan, M.M.; Chen, L.; Ren, X.; Zhou, S.; et al. Behavioral and Physiological Plasticity Provides Insights into Molecular Based Adaptation Mechanism to Strain Shift in Spodoptera frugiperda. Int. J. Mol. Sci. 2021, 22, 10284. [Google Scholar] [CrossRef]
- Bolger, A.M.; Lohse, M.; Usadel, B. Trimmomatic: A Flexible Trimmer for Illumina Sequence Data. Bioinformatics 2014, 30, 2114–2120. [Google Scholar] [CrossRef]
- Fürstenberg-Hägg, J.; Zagrobelny, M.; Bak, S. Plant Defense against Insect Herbivores. Int. J. Mol. Sci. 2013, 14, 10242–10297. [Google Scholar] [CrossRef]
- Kutty, N.N.; Mishra, M. Dynamic Distress Calls: Volatile Info Chemicals Induce and Regulate Defense Responses during Herbivory. Front. Plant Sci. 2023, 14, 1135000. [Google Scholar] [CrossRef]
- Huang, X.Z.; Chen, J.Y.; Xiao, H.J.; Xiao, Y.T.; Wu, J.; Wu, J.X.; Zhou, J.J.; Zhang, Y.J.; Guo, Y.Y. Dynamic Transcriptome Analysis and Volatile Profiling of Gossypium hirsutum in Response to the Cotton Bollworm Helicoverpa armigera. Sci. Rep. 2015, 5, srep11867. [Google Scholar] [CrossRef] [PubMed]
- Hoseinzadeh, A.H.; Soorni, A.; Shoorooei, M.; Mahani, M.T.; Amiri, R.M.; Allahyari, H.; Mohammadi, R. Comparative Transcriptome Provides Molecular Insight into Defense-Associated Mechanisms against Spider Mite in Resistant and Susceptible Common Bean Cultivars. PLoS ONE 2020, 15, e0228680. [Google Scholar] [CrossRef] [PubMed]
- Li, W.; Yang, S.; He, Z.; Jin, B. Research Advances in the Regulatory Mechanisms of Leaf Coloration. Acta Hortic. Sin. 2017, 44, 1811. [Google Scholar]
- Cao, H.; Li, H.; Chen, X.; Zhang, Y.; Lu, L.; Li, S.; Tao, X.; Zhu, W.Y.; Wang, J.; Ma, L. Insight into the Molecular Mechanisms of Leaf Coloration in Cymbidium ensifolium. Front. Genet. 2022, 13, 23082. [Google Scholar] [CrossRef]
- Ferrer, J.L.; Austin, M.B.; Stewart, C.; Noel, J.P. Structure and Function of Enzymes Involved in the Biosynthesis of Phenylpropanoids. Plant Physiol. Biochem. 2008, 46, 356–370. [Google Scholar] [CrossRef]
- Li, Z.; Wang, J.; Zhang, X.; Xu, L. Comparative Transcriptome Analysis of Anthurium “Albama” and Its Anthocyanin-Loss Mutant. PLoS ONE 2015, 10, e0119027. [Google Scholar] [CrossRef]
- Yin, X.; Zhang, Y.; Zhang, L.; Wang, B.; Zhao, Y.; Irfan, M.; Chen, L.; Feng, Y. Regulation of MYB Transcription Factors of Anthocyanin Synthesis in Lily Flowers. Front. Plant Sci. 2021, 12, 761668. [Google Scholar] [CrossRef]
- Chakraborty, P.; Biswas, A.; Dey, S.; Bhattacharjee, T.; Chakrabarty, S. Cytochrome P450 Gene Families: Role in Plant Secondary Metabolites Production and Plant Defense. J. Xenobiotics 2023, 13, 402–423. [Google Scholar] [CrossRef]
- Grubor, V.D.; Heckel, D.G. Evaluation of the Role of CYP6B Cytochrome P450s in Pyrethroid Resistant Australian Helicoverpa armigera. Insect Mol. Biol. 2007, 16, 15–23. [Google Scholar] [CrossRef]
- Seo, E.; Choi, D. Functional Studies of Transcription Factors Involved in Plant Defenses in the Genomics Era. Brief. Funct. Genom. 2015, 14, 260–267. [Google Scholar] [CrossRef]
- Viswanath, K.K.; Kuo, S.Y.; Tu, C.W.; Hsu, Y.H.; Huang, Y.W.; Hu, C.C. The Role of Plant Transcription Factors in the Fight against Plant Viruses. Int. J. Mol. Sci. 2023, 24, 8433. [Google Scholar] [CrossRef] [PubMed]
- Xu, W.; Dubos, C.; Lepiniec, L. Transcriptional Control of Flavonoid Biosynthesis by MYB-BHLH-WDR Complexes. Trends Plant Sci. 2015, 20, 176–185. [Google Scholar] [CrossRef]
- Dao, T.T.H.; Linthorst, H.J.M.; Verpoorte, R. Chalcone Synthase and Its Functions in Plant Resistance. Phytochem. Rev. 2011, 10, 397–412. [Google Scholar] [CrossRef]
- Saslowsky, D.E.; Dana, C.D.; Winkel-Shirley, B. An Allelic Series for the Chalcone Synthase Locus in Arabidopsis. Gene 2000, 255, 127–138. [Google Scholar] [CrossRef]
- Yan, H.; Pei, X.; Zhang, H.; Li, X.; Zhang, X.; Zhao, M.; Chiang, V.L.; Sederoff, R.R.; Zhao, X. Myb-Mediated Regulation of Anthocyanin Biosynthesis. Int. J. Mol. Sci. 2021, 22, 3103. [Google Scholar] [CrossRef]
- Li, Z.; Liu, W.; Chen, Q.; Zhang, S.; Mei, Z.; Yu, L.; Wang, C.; Mao, Z.; Chen, Z.; Chen, X.; et al. Mdm-MiR858 Targets MdMYB9 and MdMYBPA1 to Participate Anthocyanin Biosynthesis in Red-Fleshed Apple. Plant J. 2023, 13, 1295–1309. [Google Scholar] [CrossRef]
- Ye, M.; Glauser, G.; Lou, Y.; Erb, M.; Hu, L. Molecular Dissection of Early Defense Signaling Underlying Volatile-Mediated Defense Regulation and Herbivore Resistance in Rice. Plant Cell 2019, 31, 687–698. [Google Scholar] [CrossRef]
- Li, R.; Zhang, J.; Li, J.; Zhou, G.; Wang, Q.; Bian, W.; Erb, M.; Lou, Y. Prioritizing Plant Defence over Growth through WRKY Regulation Facilitates Infestation by Non-Target Herbivores. Elife 2015, 4, e04805. [Google Scholar] [CrossRef]
- Han, G.; Lu, C.; Guo, J.; Qiao, Z.; Sui, N.; Qiu, N.; Wang, B. C2H2 Zinc Finger Proteins: Master Regulators of Abiotic Stress Responses in Plants. Front. Plant Sci. 2020, 11, 115. [Google Scholar] [CrossRef]
- Liu, H.; Timko, M.P. Jasmonic Acid Signaling and Molecular Crosstalk with Other Phytohormones. Int. J. Mol. Sci. 2021, 22, 2914. [Google Scholar] [CrossRef]
- Rehrig, E.M.; Appel, H.M.; Jones, A.D.; Schultz, J.C. Roles for Jasmonate- and Ethylene-Induced Transcription Factors in the Ability of Arabidopsis to Respond Differentially to Damage Caused by Two Insect Herbivores. Front. Plant Sci. 2014, 5, 407. [Google Scholar] [CrossRef] [PubMed]
- Xu, P.; Zhao, P.X.; Cai, X.T.; Mao, J.L.; Miao, Z.Q.; Xiang, C. Bin Integration of Jasmonic Acid and Ethylene Into Auxin Signaling in Root Development. Front. Plant Sci. 2020, 11, 271. [Google Scholar] [CrossRef] [PubMed]
- Ye, W.; Bustos-Segura, C.; Degen, T.; Erb, M.; Turlings, T.C.J. Belowground and Aboveground Herbivory Differentially Affect the Transcriptome in Roots and Shoots of Maize. Plant Direct 2022, 6, e426. [Google Scholar] [CrossRef] [PubMed]
- Acosta, I.F.; Gasperini, D.; Chételat, A.; Stolz, S.; Santuari, L.; Farmer, E.E. Role of NINJA in Root Jasmonate Signaling. Proc. Natl. Acad. Sci. USA 2013, 110, 15473–15478. [Google Scholar] [CrossRef]
- Schuman, M.C.; Baldwin, I.T. The Layers of Plant Responses to Insect Herbivores. Annu. Rev. Entomol. 2016, 61, 373–394. [Google Scholar] [CrossRef]
- Ma, F.; Yang, X.; Shi, Z.; Miao, X. Novel Crosstalk between Ethylene- and Jasmonic Acid-Pathway Responses to a Piercing–Sucking Insect in Rice. New Phytol. 2020, 225, 474–487. [Google Scholar] [CrossRef]
- Tong, L.; Wu, W.; Lin, Y.; Chen, D.; Zeng, R.; Lu, L.; Song, Y. Insect Herbivory on Main Stem Enhances Induced Defense of Primary Tillers in Rice (Oryza sativa L.). Plants 2023, 12, 1199. [Google Scholar] [CrossRef]
- Agut, B.; Pastor, V.; Jaques, J.A.; Flors, V. Can Plant Defence Mechanisms Provide New Approaches for the Sustainable Control of the Two-Spotted Spider Mite Tetranychus urticae? Int. J. Mol. Sci. 2018, 19, 614. [Google Scholar] [CrossRef]
- Luo, K.; Yao, X.J.; Luo, C.; Hu, X.S.; Hu, Z.Q.; Zhang, G.S.; Zhao, H.Y. Previous Aphid Infestation Induces Different Expression Profiles of Genes Associated with Hormone-Dependent Responses in near-Isogenic Winter Wheat Lines. J. Econ. Entomol. 2020, 113, 461–470. [Google Scholar] [CrossRef]
- Song, X.; Xiong, Y.; Kong, X.; Huang, G. Roles of Auxin Response Factors in Rice Development and Stress Responses. Plant Cell Environ. 2023, 46, 1075–1086. [Google Scholar] [CrossRef]
- Bouzroud, S.; Gouiaa, S.; Hu, N.; Bernadac, A.; Mila, I.; Bendaou, N.; Smouni, A.A.; Bouzayen, M.; Zouine, M. Auxin Response Factors (ARFs) Are Potential Mediators of Auxin Action in Tomato Response to Biotic and Abiotic Stress (Solanum lycopersicum). PLoS ONE 2018, 13, e0193517. [Google Scholar] [CrossRef] [PubMed]
- Hu, L.; Ye, M.; Kuai, P.; Ye, M.; Erb, M.; Lou, Y. OsLRR-RLK1, an Early Responsive Leucine-Rich Repeat Receptor-like Kinase, Initiates Rice Defense Responses against a Chewing Herbivore. New Phytol. 2018, 219, 1097–1111. [Google Scholar] [CrossRef] [PubMed]
- Wilkinson, S.W.; Mageroslashy, M.H.; Lopez Sanchez, A.; Smith, L.M.; Furci, L.; Cotton, T.E.A.; Krokene, P.; Ton, J. Surviving in a Hostile World: Plant Strategies to Resist Pests and Diseases. Annu. Rev. Phytopathol. 2019, 57, 505–529. [Google Scholar] [CrossRef] [PubMed]
- Tang, D.; Wang, G.; Zhou, J.M. Receptor Kinases in Plant-Pathogen Interactions: More than Pattern Recognition. Plant Cell 2017, 29, 618–637. [Google Scholar] [CrossRef]
- Jamieson, P.A.; Shan, L.; He, P. Plant Cell Surface Molecular Cypher: Receptor-like Proteins and Their Roles in Immunity and Development. Plant Sci. 2018, 274, 242–251. [Google Scholar] [CrossRef]
- Das, K.; Roychoudhury, A. Reactive Oxygen Species (ROS) and Response of Antioxidants as ROS-Scavengers during Environmental Stress in Plants. Front. Environ. Sci. 2014, 2, 53. [Google Scholar] [CrossRef]
- Farahani, S.; Bandani, A.R.; Alizadeh, H.; Goldansaz, S.H.; Whyard, S. Differential Expression of Heat Shock Proteins and Antioxidant Enzymes in Response to Temperature, Starvation, and Parasitism in the Carob Moth Larvae, Ectomyelois ceratoniae (Lepidoptera: Pyralidae). PLoS ONE 2020, 15, e0228104. [Google Scholar] [CrossRef]
- Liu, J.; Xu, Y.; Zhang, L.; Li, W.; Cai, Z.; Li, F.; Peng, M.; Li, F.; Hu, B. De Novo Assembly and Analysis of the Transcriptome of Rumex patientia L. during Cold Stress. PLoS ONE 2017, 12, 0186470. [Google Scholar] [CrossRef]
- .Sahraeian, S.M.E.; Mohiyuddin, M.; Sebra, R.; Tilgner, H.; Afshar, P.T.; Au, K.F.; Bani Asadi, N.; Gerstein, M.B.; Wong, W.H.; Snyder, M.P.; et al. Gaining Comprehensive Biological Insight into the Transcriptome by Performing a Broad-Spectrum RNA-Seq Analysis. Nat. Commun. 2017, 8, 59. [Google Scholar] [CrossRef]
- Love, M.I.; Huber, W.; Anders, S. Moderated Estimation of Fold Change and Dispersion for RNA-Seq Data with DESeq2. Genome Biol. 2014, 15, 550. [Google Scholar] [CrossRef]
- Du, Z.; Zhou, X.; Ling, Y.; Zhang, Z.; Su, Z. AgriGO: A GO Analysis Toolkit for the Agricultural Community. Nucleic Acids Res. 2010, 38, W64–W70. [Google Scholar] [CrossRef] [PubMed]
- Schmittgen, T.D.; Livak, K.J. Analysis of Relative Gene Expression Data Using Real-Time Quantitative PCR and the 2(-Delta Delta C(T)) Method. Methods 2001, 25, 402–408. [Google Scholar]
- Mitchell, C.; Brennan, R.M.; Graham, J.; Karley, A.J. Plant Defense against Herbivorous Pests: Exploiting Resistance and Tolerance Traits for Sustainable Crop Protection. Front. Plant Sci. 2016, 7, 1132. [Google Scholar] [CrossRef] [PubMed]









| Sample | Raw Data | Valid Data | Valid Ratio (Reads) | Q20% | Q30% | GC Content% | ||
|---|---|---|---|---|---|---|---|---|
| Read | Base | Read | Base | |||||
| Control1 | 52,435,330 | 7.87G | 46,488,478 | 6.97G | 88.66 | 99.96 | 97.85 | 49.5 |
| Control2 | 49,733,028 | 7.46G | 42,199,050 | 6.33G | 84.85 | 99.96 | 97.96 | 49 |
| Control3 | 48,440,398 | 7.27G | 40,780,310 | 6.12G | 84.19 | 99.95 | 97.94 | 49 |
| Rice_12H1 | 39,611,302 | 5.94G | 38,707,090 | 5.81G | 97.72 | 99.97 | 96.39 | 50 |
| Rice_12H2 | 36,895,594 | 5.53G | 35,867,176 | 5.38G | 97.21 | 99.97 | 96.16 | 49.5 |
| Rice_12H3 | 47,139,810 | 7.07G | 37,954,992 | 5.69G | 80.52 | 99.96 | 97.89 | 50 |
| Rice_1H1 | 44,931,270 | 6.74G | 43,857,698 | 6.58G | 97.61 | 99.97 | 96.94 | 52.5 |
| Rice_1H2 | 33,816,536 | 5.07G | 32,920,526 | 4.94G | 97.35 | 99.97 | 96.24 | 50 |
| Rice_1H3 | 37,937,056 | 5.69G | 35,665,200 | 5.35G | 94.01 | 99.97 | 96.45 | 48 |
Disclaimer/Publisher’s Note: The statements, opinions and data contained in all publications are solely those of the individual author(s) and contributor(s) and not of MDPI and/or the editor(s). MDPI and/or the editor(s) disclaim responsibility for any injury to people or property resulting from any ideas, methods, instructions or products referred to in the content. |
© 2024 by the authors. Licensee MDPI, Basel, Switzerland. This article is an open access article distributed under the terms and conditions of the Creative Commons Attribution (CC BY) license (https://creativecommons.org/licenses/by/4.0/).
Share and Cite
Zhang, X.; Wang, X.; Wang, T. Comprehensive Transcriptomic Analysis Reveals Defense-Related Genes and Pathways of Rice Plants in Response to Fall Armyworm (Spodoptera frugiperda) Infestation. Plants 2024, 13, 2879. https://doi.org/10.3390/plants13202879
Zhang X, Wang X, Wang T. Comprehensive Transcriptomic Analysis Reveals Defense-Related Genes and Pathways of Rice Plants in Response to Fall Armyworm (Spodoptera frugiperda) Infestation. Plants. 2024; 13(20):2879. https://doi.org/10.3390/plants13202879
Chicago/Turabian StyleZhang, Xueyan, Xihao Wang, and Tao Wang. 2024. "Comprehensive Transcriptomic Analysis Reveals Defense-Related Genes and Pathways of Rice Plants in Response to Fall Armyworm (Spodoptera frugiperda) Infestation" Plants 13, no. 20: 2879. https://doi.org/10.3390/plants13202879
APA StyleZhang, X., Wang, X., & Wang, T. (2024). Comprehensive Transcriptomic Analysis Reveals Defense-Related Genes and Pathways of Rice Plants in Response to Fall Armyworm (Spodoptera frugiperda) Infestation. Plants, 13(20), 2879. https://doi.org/10.3390/plants13202879
