Glutamine Synthetase and Glutamate Synthase Family Perform Diverse Physiological Functions in Exogenous Hormones and Abiotic Stress Responses in Pyrus betulifolia Bunge (P.be)
Abstract
1. Introduction
2. Results
2.1. Identification and Physicochemical Properties of GS and GOGAT Genes in P.be, P.br, and P.py
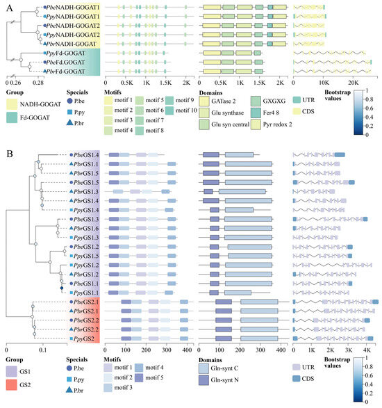
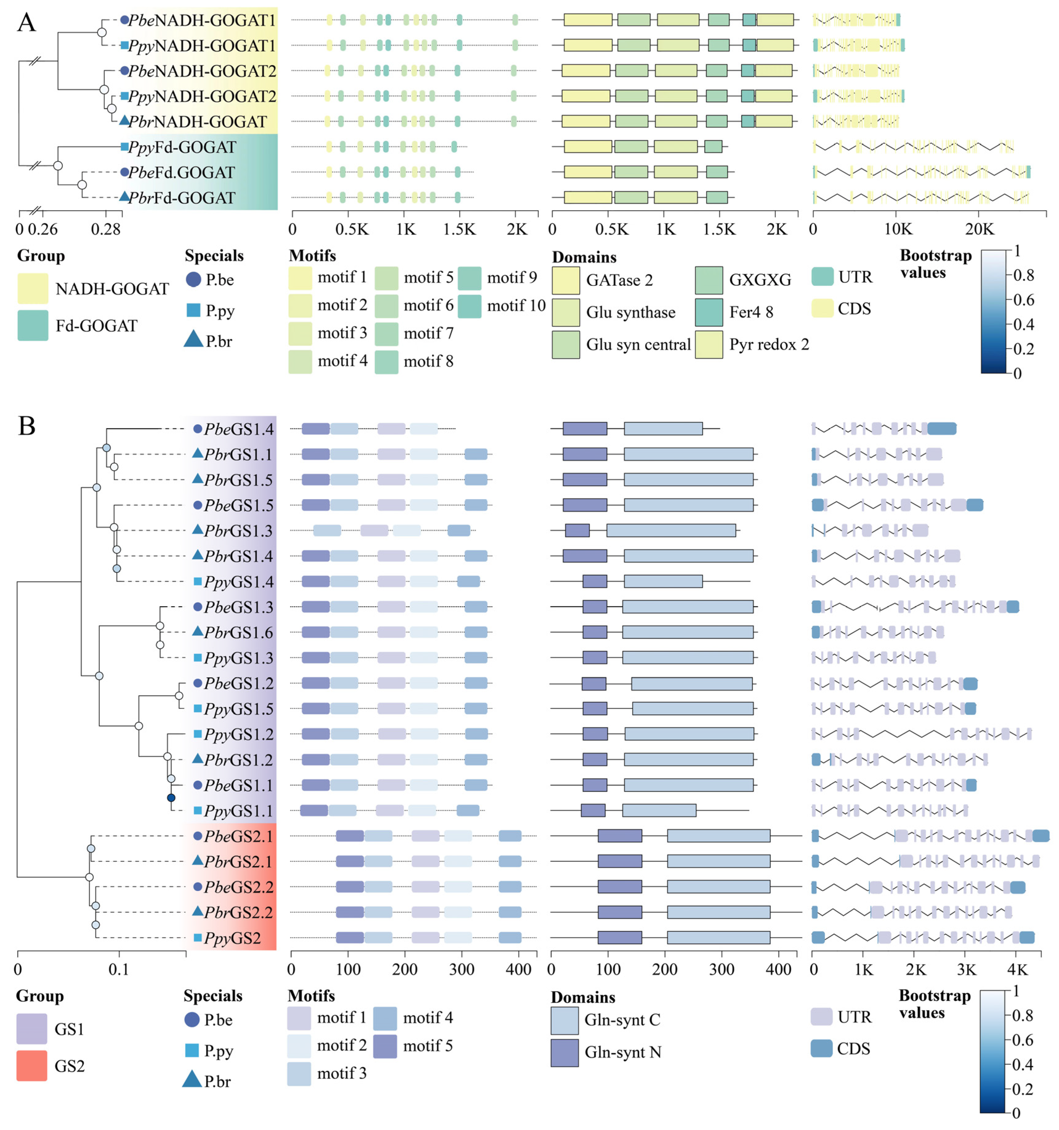
2.2. Phylogenetic Relationships of GS and GOGAT Members
2.3. Chromosomal Analysis and Collinearity Analysis of Pear GOGAT Members
2.4. Conserved Motif and Gene Structure Analyses of GSs and GOGATs
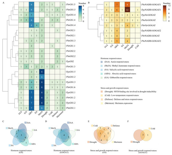
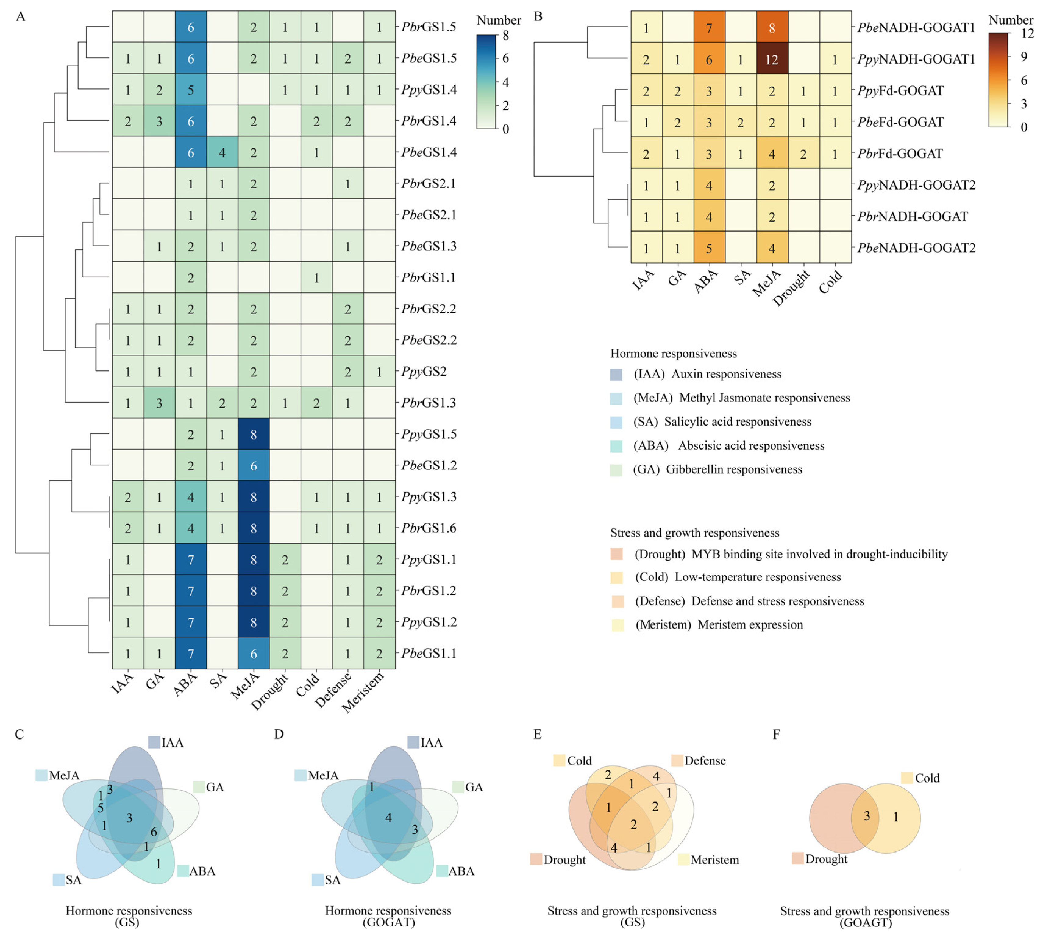
2.5. Cis–Acting Elements Were Present in the Promotor Regions of GSs and GOGATs
2.6. Expression Patterns of PbeGSs and PbeGOGATs Genes in Different Tissues of P.be
2.7. Expression Profile Analysis of PbeGSs and PbeGOGATs under Exogenous Hormone, Different NO3− Concentrations, and Salt Stress
2.8. Effects of Exogenous Hormones, Different NO3− Concentrations, and Salt Stress on Chlorophyll Content, Enzyme Activity, and N Content of P.be
2.9. Correlation Analysis
3. Discussion
4. Materials and Methods
4.1. Plant Materials and Treatment
4.2. Identification and Physicochemical Analysis of the GS and GOGAT Family in P.be, P.br, and P.py
4.3. Evolutionary Analysis of the GS and GOGAT Family in P.be, P.br, and P.py
4.4. Analysis of Gene Structure and Conserved Motif
4.5. Analysis of Synteny and Gene Duplication
4.6. Prediction and Analysis of Cis-Elements in the Promoter Regions of GSs and GOGATs of P.be
4.7. Total RNA Extraction and First–Strand cDNA Synthesis and qRT–PCR Assay
4.8. The Chlorophyll Content, Enzyme Activity, and N Content Measurements
4.9. Statistical Analysis
5. Conclusions
Supplementary Materials
Author Contributions
Funding
Data Availability Statement
Conflicts of Interest
References
- Marschner, H. Mineral Nutrition of Higher Plants; Academic Press: London, UK, 1995. [Google Scholar]
- Turano, F.J.; Muhitch, M.J. Differential accumulation of ferredoxin– and NADH–dependent glutamate synthase activities, peptides, and transcripts in developing soybean seedlings in response to light, nitrogen, and nodulation. Physiol. Plant. 1999, 107, 407–418. [Google Scholar] [CrossRef]
- Kojima, S.; Minagawa, H.; Yoshida, C.; Inoue, E.; Takahashi, H.; Ishiyama, K. Coregulation of glutamine synthetase1;2 (GLN1;2) and NADH–dependent glutamate synthase (GLT1) Gene Expression in Arabidopsis Roots in Response to Ammonium Supply. Front. Plant Sci. 2023, 14, 1127006. [Google Scholar] [CrossRef]
- Willner, I.; Lapidot, N.; Riklin, A. Photoinduced enzyme–catalyzed reduction of nitrate (NO3−) and nitrite (NO2−) to ammonia (NH3). J. Am. Chem. Soc. 1989, 111, 1883–1884. [Google Scholar] [CrossRef]
- Vega–Mas, I.; Cukier, C.; Coleto, I.; Gonzalez–Murua, C.; Limami, A.M.; Gonzalez–Moro, B.; Marino, D. Isotopic labelling reveals the efficient adaptation of wheat root TCA cycle flux modes to match carbon demand under ammonium nutrition. Sci. Rep. 2019, 9, 8925. [Google Scholar] [CrossRef]
- Lea, P.J.; Miflin, B.J. Alternative route for nitrogen assimilation in higher plants. Nature 1974, 251, 614–616. [Google Scholar] [CrossRef] [PubMed]
- Li, X.J.; Lu, X.H.; Liu, M.S.; Xiang, C.G.; Liu, W.Q.; Wang, C.C.; Zhang, X.J.; Wang, T.; Liu, Z.X.; Gao, L.H.; et al. Genome–wide characterization of glutamine synthetase family genes in cucurbitaceae and their potential roles in cold response and rootstock–scion signaling communication. Agriculture 2021, 11, 1156. [Google Scholar] [CrossRef]
- McNally, S.F.; Hirel, B.; Gadal, P.; Mann, A.F.; Stewart, G.R. Glutamine synthetases of higher plants: Evidence for a specific isoform content related to their possible physiological role and their compartmentation within the leaf. Plant Physiol. 1983, 72, 22–25. [Google Scholar] [CrossRef]
- Morey, K.J.; Ortega, J.L.; Sengupta–Gopalan, C. Cytosolic glutamine synthetase in soybean is encoded by a multigene family, and the members are regulated in an organ–specific and developmental manner. Plant Physiol. 2002, 128, 182–193. [Google Scholar] [CrossRef] [PubMed]
- Dragicevic, M.; Simonovic, A.; Bogdanovic, M.; Subotic, A.; Ghalawenji, N.; Dragicevic, I.; Todorovic, S. Differential regulation of GS–GOGAT gene expression by plant growth regulators in Arabidopsis seedlings. Arch. Biol. Sci. 2016, 68, 399–404. [Google Scholar] [CrossRef]
- Seabra, A.R.; Silva, L.S.; Carvalho, H.G. Novel aspects of glutamine synthetase (GS) regulation revealed by a detailed expression analysis of the entire GS gene family of Medicago truncatula under different physiological conditions. BMC Plant Biol. 2013, 13, 137. [Google Scholar] [CrossRef]
- Man, H.M.; Boriel, R.; El–Khatib, R.; Kirby, E.G. Characterization of transgenic poplar with ectopic expression of pine cytosolic glutamine synthetase under conditions of varying nitrogen availability. New Phytol. 2005, 167, 31–39. [Google Scholar] [CrossRef] [PubMed]
- Tabuchi, M.; Sugiyama, K.; Ishiyama, K.; Inoue, E.; Sato, T.; Takahashi, H.; Yamaya, T. Severe reduction in growth rate and grain filling of rice mutants lacking OsGS1;1, a cytosolic glutamine synthetase1;1. Plant J. 2005, 42, 641–651. [Google Scholar] [CrossRef]
- Martin, A.; Lee, J.; Kichey, T.; Gerentes, D.; Zivy, M.; Tatout, C.; Dubois, F.; Balliau, T.; Valot, B.; Davanture, M.; et al. Two cytosolic glutamine synthetase isoforms of maize are specifically involved in the control of grain production. Plant Cell 2006, 18, 3252–3274. [Google Scholar] [CrossRef]
- Xin, M.; Wang, L.; Liu, Y.P.; Feng, Z.; Zhou, X.Y.; Qin, Z.W. Transcriptome profiling of cucumber genome expression in response to long–term low nitrogen stress. Acta Physiol. Plant. 2017, 39, 130. [Google Scholar] [CrossRef]
- Bai, L.Q.; Deng, H.H.; Zhang, X.C.; Yu, X.C.; Li, Y.S. Gibberellin is involved in inhibition of cucumber growth and nitrogen uptake at suboptimal root–zone temperatures. PLoS ONE 2016, 11, e0156188. [Google Scholar] [CrossRef] [PubMed]
- Jiang, N.; Zou, T.; Huang, H.T.; Li, C.W.; Xia, Y.X.; Yang, L. Auxin synthesis promotes N metabolism and optimizes root structure enhancing N acquirement in maize (Zea mays L.). Planta 2024, 259, 46. [Google Scholar] [CrossRef] [PubMed]
- Lothier, J.; Gaufichon, L.; Sormani, R.; Lemaitre, T.; Azzopardi, M.; Morin, H.; Chardon, F.; Reisdorf–Cren, M.; Avice, J.C.; Masclaux–Daubresse, C. The cytosolic glutamine synthetase GLN1;2 plays a role in the control of plant growth and ammonium homeostasis in Arabidopsis rosettes when nitrate supply is not limiting. J. Exp. Bot. 2011, 62, 1375–1390. [Google Scholar] [CrossRef]
- Garcia–Gutierrez, A.; Canovas, F.M.; Avila, C. Glutamate synthases from conifers: Gene structure and phylogenetic studies. BMC Genom. 2018, 19, 65. [Google Scholar] [CrossRef] [PubMed]
- Masclaux–Daubresse, C.; Reisdorf–Cren, M.; Pageau, K.; Lelandais, M.; Grandjean, O.; Kronenberger, J.; Valadier, M.H.; Feraud, M.; Jouglet, T.; Suzuki, A. Glutamine synthetase–glutamate synthase pathway and glutamate dehydrogenase play distinct roles in the sink–source nitrogen cycle in tobacco. Plant Physiol. 2006, 140, 444–456. [Google Scholar] [CrossRef]
- Zhao, X.Q.; Shi, W.M. Expression analysis of the glutamine synthetase and glutamate synthase gene families in young rice (Oryza sativa) seedlings. Plant Sci. 2006, 170, 748–754. [Google Scholar] [CrossRef]
- Cao, L.N.; Xu, C.F.; Sun, Y.; Niu, C.; Leng, X.; Hao, B.Q.; Ma, J.; Liu, Z.Y.; Xu, Z.R.; Yang, C.P.; et al. Genome–wide identification of glutamate synthase gene family and expression patterns analysis in response to carbon and nitrogen treatment in Populus. Gene 2023, 851, 146996. [Google Scholar] [CrossRef] [PubMed]
- Loulakakis, K.A.; RoubelakisAngelakis, K.A. Molecular cloning and characterization of cDNAs coding for ferredoxin–dependent glutamate synthase from Vitis vinifera. Physiol. Plant. 1997, 101, 220–228. [Google Scholar] [CrossRef]
- Hirose, N.; Yamaya, T. Okadaic Acid Mimics Nitrogen–stimulated transcription of the NADH–glutamate synthase gene in rice cell cultures. Plant Physiol. 1999, 121, 805–812. [Google Scholar] [CrossRef] [PubMed][Green Version]
- Lu, Y.E.; Luo, F.; Yang, M.; Li, X.H.; Lian, X.M. Suppression of glutamate synthase genes significantly affects carbon and nitrogen metabolism in rice (Oryza sativa L.). Sci. China Life Sci. 2011, 54, 651–663. [Google Scholar] [CrossRef]
- Lancien, M.; Martin, M.; Hsieh, M.H.; Leustek, T.; Goodman, H.; Coruzzi, G.M. Arabidopsis glt1–T mutant defines a role of NADH–GOGAT in the non–photorespiratory ammonium assimilatory pathway. Plant J. 2002, 29, 347–358. [Google Scholar] [CrossRef]
- Schoenbeck, M.A.; Temple, S.J.; Trepp, G.B.; Blumenthal, J.M.; Samac, D.A.; Gantt, J.S.; Hernandez, G.; Vance, C.P. Decreased NADH glutamate synthase activity in nodules and flowers of alfalfa (Medicago sativa L.) transformed with an antisense glutamate synthase transgene. J. Exp. Bot. 2000, 51, 29–39. [Google Scholar] [PubMed]
- Chichkova, S.; Arellano, J.; Vance, C.P.; Hernández, G. Transgenic tobacco plants that overexpress alfalfa NADH–glutamate synthase have higher carbon and nitrogen content. J. Exp. Bot. 2001, 52, 2079–2087. [Google Scholar] [CrossRef]
- Song, P.L.; Li, G.; Xu, J.F.; Ma, Q.C.; Qi, B.X.; Zhang, Y.X. Genome–wide analysis of genes involved in the GA signal transduction pathway in ‘duli’ pear (Pyrus betulifolia Bunge). Int. J. Mol. Sci. 2022, 23, 6570. [Google Scholar] [CrossRef]
- Liang, Z.X.; Sun, M.D.; Wu, Y.; Liu, J.; Zhao, Y.Y.; Tian, H.Q.; Du, R.R.; Liu, S.Z. Analysis of nutrient input and soil nutrient profit and loss of pear orchards in Beijing. Hortscience 2022, 57, 769–773. [Google Scholar] [CrossRef]
- Pang, H.G.; Yan, Q.; Zhao, S.L.; He, F.; Xu, J.F.; Qi, B.X.; Zhang, Y.X. Knockout of the S–acyltransferase gene, PbPAT14, confers the dwarf yellowing phenotype in ffirst generation pear by ABA accumulation. Int. J. Mol. Sci. 2019, 20, 6347. [Google Scholar] [CrossRef]
- Li, G.; Song, P.L.; Wang, X.; Ma, Q.C.; Xu, J.F.; Zhang, Y.X.; Qi, B.X. Genome–wide identification of genes encoding for rho–related proteins in ‘Duli’ pear (Pyrus betulifolia Bunge) and their expression analysis in response to abiotic stress. Plants 2022, 11, 1608. [Google Scholar] [CrossRef] [PubMed]
- Okubo, M.; Sakuratani, T. Effects of sodium chloride on survival and stem elongation of two Asian pear rootstock seedlings. Sci. Hortic. 2000, 85, 85–90. [Google Scholar] [CrossRef]
- Koprivova, A.; Harper, A.L.; Trick, M.; Bancroft, I.; Kopriva, S. Dissection of the control of anion homeostasis by associative transcriptomics in Brassica napus. Plant Physiol. 2014, 166, 442–450. [Google Scholar] [CrossRef] [PubMed]
- Liao, G.L.; Xu, X.B.; Huang, C.H.; Zhong, M.; Jia, D.F. Resource evaluation and novel germplasm mining of actinidia eriantha. Sci. Hortic. 2021, 282, 110037. [Google Scholar] [CrossRef]
- Suzuki, A.; Knaff, D.B. Glutamate synthase: Structural, mechanistic and regulatory properties, and role in the amino acid metabolism. Photosynth. Res. 2005, 83, 191–217. [Google Scholar] [CrossRef]
- Zhu, Y.; Wu, N.N.; Song, W.L.; Yin, G.J.; Qin, Y.J.; Yan, Y.M.; Hu, Y.K. Soybean (Glycine max) expansin gene superfamily origins: Segmental and tandem duplication events followed by divergent selection among subfamilies. BMC Plant Biol. 2014, 14, 93. [Google Scholar] [CrossRef]
- Kong, H.Z.; Landherr, L.L.; Frohlich, M.W.; Leebens-Mack, J.; Ma, H.; dePamphilis, C.W. Patterns of gene duplication in the plant SKP1 gene family in angiosperms: Evidence for multiple mechanisms of rapid gene birth. Plant J. 2007, 50, 873–885. [Google Scholar] [CrossRef]
- Ma, C.; Wang, M.; Zhao, M.; Yu, M.; Zheng, X.; Tian, Y.; Sun, Z.; Liu, X.; Wang, C. The Δ1–pyrroline–5–carboxylate synthetase family performs diverse physiological functions in stress responses in pear (Pyrus betulifolia). Front. Plant Sci. 2022, 13, 1066765. [Google Scholar] [CrossRef]
- Wang, X.C.; Wei, Y.H.; Shi, L.X.; Ma, X.M.; Theg, S.M. New isoforms and assembly of glutamine synthetase in the leaf of wheat (Triticum aestivum L.). J. Exp. Bot. 2015, 66, 6827–6834. [Google Scholar] [CrossRef]
- Konishi, N.; Ishiyama, K.; Matsuoka, K.; Maru, I.; Hayakawa, T.; Yamaya, T.; Kojima, S. NADH–dependent Glutamate Synthase Plays a Crucial Role in Assimilating Ammonium in the Arabidopsis Root. Physiol. Plantarum 2014, 152, 138–151. [Google Scholar] [CrossRef]
- Hudson, D.; Guevara, D.; Yaish, M.W.; Hannam, C.; Long, N.; Clarke, J.D.; Bi, Y.M.; Rothstein, S.J. GNC and CGA1 modulate chlorophyll biosynthesis and glutamate synthase (GLU1 Fd–GOGAT) expression in Arabidopsis. PLoS ONE 2011, 6, e26765. [Google Scholar] [CrossRef] [PubMed]
- Nascimento, R.D.; Mosquim, P.R. Efeito do ácido giberélico e diferentes aminoácidos sobre as atividades da sintetase da glutamina e sintase do glutamato e sobre o crescimento de frutos de soja. Braz. J. Bot. 2004, 27, 63–70. [Google Scholar] [CrossRef]
- Zhang, W.L.; Cheng, X.H.; Jing, Z.T.; Cao, Y.; Yuan, S.; Zhang, H.X.; Zhang, Y.X. Exogenous GA3 enhances nitrogen uptake and metabolism under low nitrate conditions in ‘Duli’ (Pyrus betulifolia Bunge) seedlings. Int. J. Mol. Sci. 2024, 25, 7967. [Google Scholar] [CrossRef]
- Li, S.; Tian, Y.H.; Wu, K.; Ye, Y.F.; Yu, J.P.; Zhang, J.Q.; Liu, Q.; Hu, M.Y.; Li, H.; Tong, Y.P.; et al. Modulating plant growth–metabolism coordination for sustainable agriculture. Nature 2018, 560, 595–600. [Google Scholar] [CrossRef]
- Man, H.; Pollmann, S.; Weiler, E.W.; Kirby, E.G. Increased glutamine in leaves of poplar transgenic with pine GS1a caused greater anthranilate synthetase α–subunit (ASA1) transcript and protein abundances: An auxin–related mechanism for enhanced growth in GS transgenics? J. Exp. Bot. 2011, 62, 4423–4431. [Google Scholar] [CrossRef]
- Du, P.H.; Yin, B.Y.; Zhou, S.S.; Li, Z.Y.; Zhang, X.Y.; Cao, Y.; Han, R.X.; Shi, C.J.; Liang, B.W.; Xu, J.Z. Melatonin and dopamine mediate the regulation of nitrogen uptake and metabolism at low ammonium levels in Malus hupehensis. Plant Physiol. Bioch. 2022, 171, 182–190. [Google Scholar] [CrossRef] [PubMed]
- Gao, S.; Yang, Y.; Guo, J.; Zhang, X.; Feng, M.; Su, Y.; Que, Y.; Xu, L. Ectopic expression of sugarcane ScAMT1.1 has the potential to improve ammonium assimilation and grain yield in transgenic rice under low nitrogen stress. Int. J. Mol. Sci. 2023, 24, 1595. [Google Scholar] [CrossRef] [PubMed]
- Ranathunge, K.; El–kereamy, A.; Gidda, S.; Bi, Y.M.; Rothstein, S.J. AMT1;1 Transgenic rice plants with enhanced NH4+ permeability show superior growth and higher yield under optimal and suboptimal NH4+ conditions. J. Exp. Bot. 2014, 65, 965–979. [Google Scholar] [CrossRef]
- Tabuchi, M.; Abiko, T.; Yamaya, T. Assimilation of ammonium ions and reutilization of nitrogen in rice (Oryza sativa L.). J. Exp. Bot. 2007, 58, 2319–2327. [Google Scholar] [CrossRef]
- Bassham, D.C. Plant autophagy—more than a starvation response. Curr. Opin. Plant. Biol. 2007, 10, 587–593. [Google Scholar] [CrossRef]
- Zhang, H.H.; Huo, Y.Z.; Xu, Z.S.; Guo, K.W.; Wang, Y.; Zhang, X.S.; Xu, N.; Sun, G.Y. Physiological and proteomics responses of nitrogen assimilation and glutamine/glutamine family of amino acids metabolism in mulberry (Morus alba L.) leaves to NaCl and NaHCO3 stress. Plant Signal. Behav. 2020, 15, 1798108. [Google Scholar] [CrossRef] [PubMed]
- Zhang, H.H.; Shi, G.L.; Shao, J.Y.; Li, X.; Li, M.B.; Liang, M.; Xu, N.; Sun, G.Y. Photochemistry and proteomics of mulberry (Mortis alba L.) seedlings under NaCl and NaHCO3 stress. Ecotoxicol. Environ. Saf. 2019, 184, 109624. [Google Scholar]
- Matoh, T.; Ida, S.; Takahashi, E. Isolation and characterization of NADH–glutamate synthase from pea (Pisum sativum L.). Plant Cell Physiol. 1980, 21, 1461–1474. [Google Scholar] [CrossRef] [PubMed]
- Chen, G.D.; Wang, L.; Fabrice, M.R.; Tian, Y.N.; Qi, K.J.; Chen, Q.; Cao, P.; Wang, P.; Zhang, S.L.; Wu, J.Y.; et al. Physiological and nutritional responses of pear seedlings to nitrate concentrations. Front. Plant Sci. 2018, 9, 1679. [Google Scholar] [CrossRef] [PubMed]
- Gao, L.J.; Zhang, Y.X. Effects of salicylic acid on the expression of SOD, PPO isozymes and NPR1 in pear. Hortic. Plant J. 2013, 40, 41–48. (In Chinese) [Google Scholar]
- Li, J.Z.; Xu, Y.; Niu, Q.F.; He, L.F.; Teng, Y.W.; Bai, S.L. Abscisic acid (ABA) promotes the induction and maintenance of pear (Pyrus pyrifolia White Pear Group) flower bud endodormancy. Int. J. Mol. Sci. 2018, 19, 310. [Google Scholar] [CrossRef]
- Zhang, X.X. Studies on the Physiological Response of Pyrus betulaefolia Bunge. To Salt Stress and Screening out of Salt–Tolerance Resources; Hebei Agricultural University: Baoding, China, 2015. [Google Scholar]
- Arnon, D.I. Copper enzymes in isolated chloroplasts. Polyphenoloxidase in beta vulgaris. Plant Physiol. 1949, 24, 1–15. [Google Scholar] [CrossRef]
- Hedden, P. The current status of research on gibberellin biosynthesis. Plant Cell Physiol. 2020, 61, 1832–1849. [Google Scholar] [CrossRef]
- Zhang, W.L.; Song, P.L.; Li, G.; Wang, E.Q.; Lv, Z.X.; Zhang, Y.; Zhang, Q.; Liang, F.H.; Yang, J.H. Exogenous application of nutrient elements effectively reduces grape cracking and improves fruit quality. Sci. Hortic. 2023, 319, 112157. [Google Scholar] [CrossRef]
- Liang, B.W.; Ma, C.Q.; Zhang, Z.J.; Wei, Z.W.; Gao, T.T.; Zhao, Q.; Ma, F.W.; Li, C. Long–term exogenous application of melatonin improves nutrient uptake fluxes in apple plants under moderate drought stress. Environ. Exp. Bot. 2018, 155, 650–661. [Google Scholar] [CrossRef]










| Name | Protein ID | Length (aa) | CDS Length(bp) | Molecular Weight (kDa) | Theoretical pI | Aliphatic Index | Instability Index | Cell Localization | Alpha Helix (%) | Extended Strand (%) | Beta Turn (%) |
|---|---|---|---|---|---|---|---|---|---|---|---|
| PbeGS1.1 | GWHPAAYT024454 | 355 | 1068.00 | 38.87 | 6.27 | 79.21 | 41.89 | Chloroplast. Cytoplasm | 26.20 | 14.65 | 0.00 |
| PbeGS1.2 | GWHPAAYT012997 | 355 | 1068.00 | 38.04 | 5.55 | 81.97 | 39.57 | Chloroplast. Cytoplasm | 28.17 | 11.83 | 0.00 |
| PbeGS1.3 | GWHPAAYT019348 | 356 | 1071.00 | 39.24 | 5.87 | 79.49 | 43.02 | Chloroplast. Cytoplasm | 27.81 | 15.17 | 0.00 |
| PbeGS1.4 | GWHPAAYT056312 | 291 | 876.00 | 31.69 | 5.65 | 83.85 | 38.32 | Cytoplasm | 33.33 | 12.03 | 0.00 |
| PbeGS1.5 | GWHPAAYT030844 | 356 | 1071.00 | 39.10 | 5.94 | 78.96 | 38.70 | Cytoplasm | 27.25 | 14.61 | 0.00 |
| PbeGS2.1 | GWHPAAYT026125 | 432 | 1299.00 | 47.55 | 6.37 | 77.71 | 43.08 | Chloroplast. Mitochondrion | 23.61 | 16.44 | 0.00 |
| PbeGS2.2 | GWHPAAYT014733 | 432 | 1299.00 | 47.55 | 6.37 | 77.94 | 42.90 | Chloroplast. Mitochondrion | 25.93 | 14.81 | 0.00 |
| PpyGS1.1 | GWHPBAOS040677 | 341 | 1026.00 | 27.31 | 7.02 | 79.59 | 44.83 | Chloroplast | 24.34 | 16.44 | 0.00 |
| PpyGS1.2 | GWHPBAOS017647 | 356 | 1071.00 | 38.97 | 6.02 | 78.99 | 41.73 | Chloroplast. Cytoplasm | 24.72 | 15.45 | 0.00 |
| PpyGS1.3 | GWHPBAOS011637 | 256 | 771.00 | 28.32 | 6.21 | 75.12 | 39.15 | Chloroplast. Cytoplasm | 28.52 | 13.28 | 0.00 |
| PpyGS1.4 | GWHPBAOS021779 | 343 | 1032.00 | 37.75 | 5.50 | 78.83 | 40.71 | Cytoplasm | 28.57 | 13.70 | 0.00 |
| PpyGS1.5 | GWHPBAOS011461 | 355 | 1068.00 | 38.82 | 5.55 | 82.23 | 39.09 | Chloroplast. Cytoplasm | 28.45 | 12.39 | 0.00 |
| PpyGS2 | GWHPBAOS009980 | 432 | 1299.00 | 47.55 | 6.37 | 77.94 | 42.90 | Chloroplast. Mitochondrion | 25.93 | 14.81 | 0.00 |
| PbrGS1.1 | rna24437 | 356 | 1071.00 | 38.96 | 5.94 | 78.96 | 35.15 | Cytoplasm | 29.49 | 12.92 | 0.00 |
| PbrGS1.2 | rna5646 | 355 | 1068.00 | 38.87 | 6.27 | 80.59 | 40.93 | Chloroplast. Cytoplasm | 26.20 | 15.49 | 0.00 |
| PbrGS1.3 | rna24970 | 326 | 981.00 | 35.75 | 6.12 | 74.26 | 37.63 | Chloroplast. Mitochondrion | 23.62 | 14.11 | 0.00 |
| PbrGS1.4 | rna24969 | 356 | 1071.00 | 39.02 | 5.78 | 79.24 | 37.73 | Cytoplasm | 27.25 | 14.33 | 0.00 |
| PbrGS1.5 | rna39988 | 356 | 1071.00 | 38.90 | 5.94 | 78.68 | 35.69 | Cytoplasm | 28.37 | 13.76 | 0.00 |
| PbrGS1.6 | rna14132 | 356 | 1071.00 | 39.25 | 5.87 | 79.49 | 44.63 | Chloroplast. Cytoplasm | 28.37 | 16.49 | 0.00 |
| PbrGS2.1 | rna41071 | 432 | 1299.00 | 47.57 | 6.37 | 78.38 | 42.74 | Chloroplast. Mitochondrion | 24.31 | 16.90 | 0.00 |
| PbrGS2.2 | rna6045 | 432 | 1299 | 47.55 | 6.37 | 77.94 | 42.9 | Chloroplast. Mitochondrion | 25.93 | 14.81 | 0.00 |
| PbeFd–GOGAT | GWHPAAYT017638 | 1628 | 4887.00 | 177.03 | 6.25 | 90.15 | 35.84 | Chloroplast | 39.62 | 14.68 | 0.00 |
| PbeNADH–GOGAT1 | GWHPAAYT002126 | 2205 | 6618.00 | 242.07 | 6.22 | 84.12 | 35.77 | Chloroplast | 37.05 | 15.78 | 0.00 |
| PbeNADH–GOGAT2 | GWHPAAYT050332 | 2189 | 6570.00 | 240.71 | 6.42 | 84.33 | 35.90 | Chloroplast | 37.32 | 16.31 | 0.00 |
| PpyNADH–GOGAT1 | GWHPBAOS000126 | 2202 | 6609.00 | 241.80 | 6.28 | 84.33 | 35.78 | Chloroplast | 37.19 | 15.67 | 0.00 |
| PpyNADH–GOGAT2 | GWHPBAOS035473 | 2189 | 6570.00 | 240.51 | 6.23 | 84.19 | 36.10 | Chloroplast | 37.14 | 16.45 | 0.00 |
| PpyFd–GOGAT | GWHPBAOS012871 | 1570 | 4713.00 | 171.34 | 6.05 | 88.94 | 36.26 | Chloroplast | 39.49 | 13.76 | 0.00 |
| PbrNADH–GOGAT | rna33473 | 2190 | 6573.00 | 240.56 | 6.23 | 84.42 | 36.17 | Chloroplast | 37.20 | 16.44 | 0.00 |
| PbrFd–GOGAT | rna37178 | 1628 | 4887.00 | 177.01 | 6.34 | 90.09 | 35.50 | Chloroplast | 39.31 | 14.77 | 0.00 |
Disclaimer/Publisher’s Note: The statements, opinions and data contained in all publications are solely those of the individual author(s) and contributor(s) and not of MDPI and/or the editor(s). MDPI and/or the editor(s) disclaim responsibility for any injury to people or property resulting from any ideas, methods, instructions or products referred to in the content. |
© 2024 by the authors. Licensee MDPI, Basel, Switzerland. This article is an open access article distributed under the terms and conditions of the Creative Commons Attribution (CC BY) license (https://creativecommons.org/licenses/by/4.0/).
Share and Cite
Zhang, W.; Yuan, S.; Liu, N.; Zhang, H.; Zhang, Y. Glutamine Synthetase and Glutamate Synthase Family Perform Diverse Physiological Functions in Exogenous Hormones and Abiotic Stress Responses in Pyrus betulifolia Bunge (P.be). Plants 2024, 13, 2759. https://doi.org/10.3390/plants13192759
Zhang W, Yuan S, Liu N, Zhang H, Zhang Y. Glutamine Synthetase and Glutamate Synthase Family Perform Diverse Physiological Functions in Exogenous Hormones and Abiotic Stress Responses in Pyrus betulifolia Bunge (P.be). Plants. 2024; 13(19):2759. https://doi.org/10.3390/plants13192759
Chicago/Turabian StyleZhang, Weilong, Shuai Yuan, Na Liu, Haixia Zhang, and Yuxing Zhang. 2024. "Glutamine Synthetase and Glutamate Synthase Family Perform Diverse Physiological Functions in Exogenous Hormones and Abiotic Stress Responses in Pyrus betulifolia Bunge (P.be)" Plants 13, no. 19: 2759. https://doi.org/10.3390/plants13192759
APA StyleZhang, W., Yuan, S., Liu, N., Zhang, H., & Zhang, Y. (2024). Glutamine Synthetase and Glutamate Synthase Family Perform Diverse Physiological Functions in Exogenous Hormones and Abiotic Stress Responses in Pyrus betulifolia Bunge (P.be). Plants, 13(19), 2759. https://doi.org/10.3390/plants13192759
