Chemical Composition, Antioxidant Activities, Antidepressant Effect, and Lipid Peroxidation of Peruvian Blueberry: Molecular Docking Studies on Targets Involved in Oxidative Stress and Depression
Abstract
1. Introduction
2. Results
2.1. Chemical Composition of Vaccinium corymbosum L. Fruit Extract
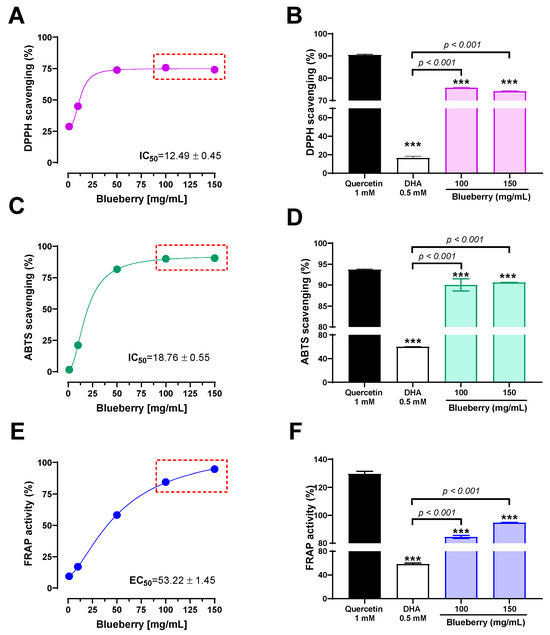
2.2. Total Phenolic, Flavonoid Content and Antioxidant Capacity of V. corymbosum Fruit Extract
2.3. Antidepressant Effect
2.4. Lipid Peroxidation
2.5. Molecular Docking
2.6. ADMET Profiles of Blueberry Fruit Extract
3. Discussion
4. Materials and Methods
4.1. Chemicals, Drugs, and Solvents
4.2. Plant Material
4.3. Sample Preparation
4.4. Chemical Identification by HPLC-ESI-QTOF-MS/MS
4.5. Total Phenolic Content (TPC)
4.6. Total Flavonoid Content (TFC)
4.7. Antioxidant Capacity Assays
4.7.1. FRAP Assay
4.7.2. ABTS•+ Free-Radical-Scavenging Activity
4.7.3. DPPH Free-Radical-Scavenging Activity
4.8. Animals
4.9. Forced Swimming Test (FST)
4.10. Lipid Peroxidation Model Chronically Treated with Fluoxetine and V. corymbosum in Different Rat Tissues
4.10.1. Lipid Peroxidation in Serum
4.10.2. Lipid Peroxidation in Brain
4.10.3. Lipid Peroxidation in Liver
4.10.4. Lipid Peroxidation in Stomach
4.11. Computational Methods
4.12. ADMET Prediction
4.13. Statistical Analysis
5. Conclusions
Supplementary Materials
Author Contributions
Funding
Data Availability Statement
Acknowledgments
Conflicts of Interest
References
- Akimova, S.; Radzhabov, A.; Esaulko, A.; Samoshenkov, E.; Nechiporenko, I.; Kazakov, P.; Voskoboinikov, Y.; Matsneva, A.; Zubkov, A.; Aisanov, T. Improvement of Ex Vitro Growing Completion of Highbush Blueberry (Vaccinium corymbosum L.) in Containers. Forests 2022, 13, 1550. [Google Scholar] [CrossRef]
- United States Department of Agriculture. 2021 Export Overview USDA Foreign Agricultural Service. Available online: https://fas.usda.gov/2021-export-overview (accessed on 29 May 2024).
- SIEA. Sistema Integrado de Estadística Agraria; Ministerio de Desarrollo Agrario y Riego Gobierno del Perú: Lima, Peru, 2024; Available online: https://siea.midagri.gob.pe/portal/phocadownload/datos_estadisticas/mensual/VBP/2024/VBP_03_2024.pdf (accessed on 27 May 2024).
- Cappai, F.; Garcia, A.; Cullen, R.; Davis, M.; Munoz, P.R. Advancements in low-chill blueberry Vaccinium corymbosum L. tissue culture practices. Plants 2020, 9, 1624. [Google Scholar] [CrossRef] [PubMed]
- Duan, Y.; Tarafdar, A.; Chaurasia, D.; Singh, A.; Bhargava, P.C.; Yang, J.; Li, Z.; Ni, X.; Tian, Y.; Li, H.; et al. Blueberry fruit valorization and valuable constituents: A review. Int. J. Food Microbiol. 2022, 381, 109890. [Google Scholar] [CrossRef] [PubMed]
- Bilawal, A.; Ishfaq, M.; Gantumur, M.A.; Qayum, A.; Shi, R.; Fazilani, S.A.; Anwar, A.; Jiang, Z.; Hou, J. A Review of the Bioactive Ingredients of Berries and Their Applications in Curing Diseases. Food Biosci. 2021, 44, 101407. [Google Scholar] [CrossRef]
- Yang, W.; Guo, Y.; Liu, M.; Chen, X.; Xiao, X.; Wang, S.; Gong, P.; Ma, Y.; Chen, F. Structure and Function of Blueberry Anthocyanins: A Review of Recent Advances. J. Funct. Foods 2022, 88, 104864. [Google Scholar] [CrossRef]
- Xue, H.; Sang, Y.; Gao, Y.; Zeng, Y.; Liao, J.; Tan, J. Research Progress on Absorption, Metabolism, and Biological Activities of Anthocyanins in Berries: A Review. Antioxidants 2023, 12, 3. [Google Scholar] [CrossRef] [PubMed]
- Sivaprgasam, N.; Neelakandan, N.; Rupasinghe, H.P.V. Potential health benefits of fermented blueberry: A review of current scientific evidende. Trends Food Sci. Technol. 2023, 132, 103–120. [Google Scholar] [CrossRef]
- Spohr, L.; Luduvico, K.P.; Soares, M.S.P.; Bona, N.P.; Oliveira, P.S.; de Mello, J.E.; Alvez, F.L.; Teixeira, F.C.; Felix, A.O.C.; Stefanello, F.M.; et al. Blueberry extract as a potential pharmacological tool for preventing depressive-like behavior and neurochemical dysfunctions in mice exposed to lipopolysaccharide. Nutr. Neurosci. 2022, 25, 857–870. [Google Scholar] [CrossRef] [PubMed]
- Sies, H.; Jones, D.P. Reactive Oxygen Species (ROS) as Pleiotropic Physiological Signalling Agents. Nat. Rev. Mol. Cell Biol. 2020, 21, 363–383. [Google Scholar] [CrossRef]
- Correia, A.S.; Cardoso, A.; Vale, N. Oxidative Stress in Depression: The Link with the Stress Response, Neuroinflammation, Serotonin, Neurogenesis and Synaptic Plasticity. Antioxidants 2023, 12, 470. [Google Scholar] [CrossRef]
- Houldsworth, A. Role of Oxidative Stress in Neurodegenerative Disorders: A Review of Reactive Oxygen Species and Prevention by Antioxidants. Brain Commun. 2023, 6, fcad356. [Google Scholar] [CrossRef] [PubMed]
- Bhatt, S.; Nagappa, A.N.; Patil, C.R. Role of Oxidative Stress in Depression. Drug Discov. Today 2020, 25, 1270–1276. [Google Scholar] [CrossRef] [PubMed]
- Park, S.J.; Jaiswal, V.; Lee, H.J. Dietary Intake of Flavonoids and Carotenoids Is Associated with Anti-Depressive Symptoms: Epidemiological Study and In Silico-Mechanism Analysis. Antioxidants 2021, 11, 53. [Google Scholar] [CrossRef] [PubMed]
- Santos-Rufo, A.; Rodríguez-Solana, R.; Fernández-Recamales, M.A.; Sagayo-Gómez, A.; Weiland-Ardaiz, C.M. Comparative analysis of anatomical characteristics and phenolic compounds of two highbush blueberry (Vaccinium corymbosum L.) cultivars with different rooting ability of semi-hardwood cuttings. Sci. Hortic. 2024, 324, 112591. [Google Scholar] [CrossRef]
- Muñoz-Fariña, O.; López-Casanova, V.; García-Figueroa, O.; Roman-Benn, A.; Ah-Hen, K.; Bastias-Montes, J.M.; Quevedo-León, R.; Ravanal-Espinosa, M.C. Bioaccessibility of phenolic compounds in fresh and dehydrated blueberries (Vaccinium corymbosum L.). Food Chem. Adv. 2023, 2, 100171. [Google Scholar] [CrossRef]
- Becker Pertuzatti, P.; Teixeira Barcia, M.; Gómez-Alonso, S.; Teixeira Godoy, H.; Hermosin-Gutierrez, I. Phenolics profiling by HPLC-DAD-ESI-MSn aided by principal component analysis to classify Rabbiteye and Highbush blueberries. Food Chem. 2021, 340, 127958. [Google Scholar] [CrossRef] [PubMed]
- Tenuta, M.C.; Malfa, G.A.; Bonesi, M.; Acquaviva, R.; Loizzo, M.R.; Dugay, A.; Bouzidi, C.; Tomasello, B.; Tundis, R.; Deguin, B. LC-ESI-QTOF-MS profiling, protective effects on oxidative damage, and inhibitory activity of enzymes linked to type 2 diabetes and nitric oxide production of Vaccinium corymbosum L. (Ericaceae) extracts. J. Berry Res. 2020, 10, 603–622. [Google Scholar] [CrossRef]
- Diaconeasa, Z.; Florica, R.; Rugina, D.; Lucian, C.; Socaciu, C. HPLC/PDA–ESI/MS Identification of Phenolic Acids, Flavonol Glycosides and Antioxidant Potential in Blueberry, Blackberry, Raspberries and Cranberries. J. Food Nutr. Res. 2014, 2, 781–785. [Google Scholar] [CrossRef]
- Contreras, R.A.; Köhler, H.; Pizarro, M.; Zúñiga, G.E. In Vitro Cultivars of Vaccinium corymbosum L. (Ericaceae) Are a Source of Antioxidant Phenolics. Antioxidants 2015, 4, 281–292. [Google Scholar] [CrossRef]
- Zhao, Y.; Wu, X.; Yu, L.; Chen, P. Retention of polyphenols in blueberries (Vaccinium corymbosum) after different cooking methods, using UHPLC–DAD–MS based metabolomics. J. Food Compos. Anal. 2017, 56, 55–66. [Google Scholar] [CrossRef]
- Lin, Y.; Huang, G.; Zhang, Q.; Wang, Y.; Dia, V.P.; Meng, X. Ripening affects the physicochemical properties, phytochemicals and antioxidant capacities of two blueberry cultivars. Postharvest Biol. Technol. 2020, 162, 111097. [Google Scholar] [CrossRef]
- Sun, Y.; Li, M.; Mitra, S.; Hafiz Muhammad, R.; Debnath, B.; Lu, X.; Jian, H.; Qiu, D. Comparative Phytochemical Profiles and Antioxidant Enzyme Activity Analyses of the Southern Highbush Blueberry (Vaccinium corymbosum) at Different Developmental Stages. Molecules 2018, 23, 2209. [Google Scholar] [CrossRef] [PubMed]
- Ancillotti, C.; Ciofi, L.; Rossini, D.; Chiuminatto, U.; Stahl-Zeng, J.; Orlandini, S.; Furlanetto, S.; Del Bubba, M. Liquid chromatographic/electrospray ionization quadrupole/time of flight tandem mass spectrometric study of polyphenolic composition of different Vaccinium berry species and their comparative evaluation. Anal. Bioanal. Chem. 2017, 409, 1347–1368. [Google Scholar] [CrossRef] [PubMed]
- Giovanelli, G.; Buratti, S. Comparison of Polyphenolic Composition and Antioxidant Activity of Wild Italian Blueberries and Some Cultivated Varieties. Food Chem. 2009, 112, 903–908. [Google Scholar] [CrossRef]
- Sellappan, S.; Akoh, C.C.; Krewer, G. Phenolic Compounds and Antioxidant Capacity of Georgia-Grown Blueberries and Blackberries. J. Agric. Food Chem. 2002, 50, 2432–2438. [Google Scholar] [CrossRef] [PubMed]
- Garzón, G.A.; Soto, C.Y.; López-R, M.; Riedl, K.M.; Browmiller, C.R.; Howard, L. Phenolic Profile, in Vitro Antimicrobial Activity and Antioxidant Capacity of Vaccinium meridionale Swartz Pomace. Heliyon 2020, 6, e03845. [Google Scholar] [CrossRef] [PubMed]
- Rojas-Ocampo, E.; Torrejón-Valqui, L.; Muñóz-Astecker, L.D.; Medina-Mendoza, M.; Mori-Mestanza, D.; Castro-Alayo, E.M. Antioxidant Capacity, Total Phenolic Content and Phenolic Compounds of Pulp and Bagasse of Four Peruvian Berries. Heliyon 2021, 7, e07787. [Google Scholar] [CrossRef] [PubMed]
- Monge-Sevilla, R.D.; Fernández, L.; Espinoza-Montero, P.J.; Méndez-Durazno, C.; Cisneros-Pérez, P.A.; Romero-Estévez, D.; Bolaños-Méndez, D.; Alvarez-Paguay, J.; Jadán, M. Chemical Composition and Antioxidant Properties of Native Ecuadorian Fruits: Rubus glabratus Kunth, Vaccinium floribundum Kunth, and Opuntia soederstromiana. Heliyon 2024, 10, e30593. [Google Scholar] [CrossRef] [PubMed]
- Gavrilova, V.; Kajdžanoska, M.; Gjamovski, V.; Stefova, M. Separation, Characterization and Quantification of Phenolic Compounds in Blueberries and Red and Black Currants by HPLC−DAD−ESI-MSn. J. Agric. Food Chem. 2011, 59, 4009–4018. [Google Scholar] [CrossRef]
- Guevara-Terán, M.; Padilla-Arias, K.; Beltrán-Novoa, A.; González-Paramás, A.M.; Giampieri, F.; Battino, M.; Vásquez-Castillo, W.; Fernandez-Soto, P.; Tejera, E.; Alvarez-Suarez, J.M. Influence of Altitudes and Development Stages on the Chemical Composition, Antioxidant, and Antimicrobial Capacity of the Wild Andean Blueberry (Vaccinium floribundum Kunth). Molecules 2022, 27, 7525. [Google Scholar] [CrossRef]
- Vendrame, S.; Alaba, T.; Marchi, N.; Tsakiroglou, P.; Klimis-Zacas, D. In Vitro and In Vivo Evaluation of Bioactive Compounds from Berries for Wound Healing. Curr. Dev. Nutr. 2024, 8, 102078. [Google Scholar] [CrossRef] [PubMed]
- Zou, H.; Ye, H.; Zhang, J.; Ren, L. Recent Advances in Nuclear Receptors-Mediated Health Benefits of Blueberry. Phytomedicine 2022, 100, 154063. [Google Scholar] [CrossRef] [PubMed]
- Silva, S.; Costa, E.M.; Veiga, M.; Morais, R.M.; Calhau, C.; Pintado, M. Health Promoting Properties of Blueberries: A Review. Crit. Rev. Food Sci. Nutr. 2020, 60, 181–200. [Google Scholar] [CrossRef] [PubMed]
- Ma, L.; Sun, Z.; Zeng, Y.; Luo, M.; Yang, J. Molecular Mechanism and Health Role of Functional Ingredients in Blueberry for Chronic Disease in Human Beings. Int. J. Mol. Sci. 2018, 19, 2785. [Google Scholar] [CrossRef]
- Ekowati, J.; Diyah, N.W.; Nofianti, K.A.; Hamid, I.S. Molecular Docking of Ferulic Acid Derivatives on P2Y12 Receptor and their ADMET Prediction. J. Math. Fundam. Sci. 2018, 50, 203–219. [Google Scholar] [CrossRef]
- Cheng, F.; Li, W.; Zhou, Y.; Shen, J.; Wu, Z.; Liu, G.; Lee, P.W.; Tang, Y. admetSAR: A Comprehensive Source and Free Tool for Assessment of Chemical ADMET Properties. J. Chem. Inf. Model. 2012, 52, 3099–3105. [Google Scholar] [CrossRef] [PubMed]
- Nau, R.; Sorgel, F.; Eiffert, H. Penetration of Drugs through the Blood-Cerebrospinal Fluid/Blood-Brain Barrier for Treatment of Central Nervous System Infections. Clin. Microbiol. Rev. 2010, 23, 858–883. [Google Scholar] [CrossRef] [PubMed]
- Morris-Schaffer, K.; McCoy, M.J. A Review of the LD50 and Its Current Role in Hazard Communication. ACS Chem. Health Safe. 2021, 28, 25–33. [Google Scholar] [CrossRef]
- Gapski, A.; Gomes, T.M.; Bredun, M.A.; Ferreira-Lima, N.E.; Ludka, F.K.; Bordignon-Luiz, M.T.; Burin, V.M. Digestion Behavior and Antidepressant-like Effect Promoted by Acute Administration of Blueberry Extract on Mice. Food Res. Int. 2019, 125, 108618. [Google Scholar] [CrossRef]
- Castrejón, A.D.R.; Eichholz, I.; Rohn, S.; Kroh, L.W.; Huyskens-Keil, S. Phenolic Profile and Antioxidant Activity of Highbush Blueberry (Vaccinium corymbosum L.) during Fruit Maturation and Ripening. Food Chem. 2008, 109, 564–572. [Google Scholar] [CrossRef]
- Scalzo, J.; Stevenson, D.; Hedderley, D. Blueberry estimated harvest from seven new cultivars: Fruit and anthocyanins. Food Chem. 2013, 139, 44–50. [Google Scholar] [CrossRef]
- Wang, S.Y.; Chen, C.T.; Sciarappa, W.; Wang, C.Y.; Camp, M.J. Fruit quality, antioxidant capacity, and flavonoid content of organically and conventionally grown blueberries. J. Agric. Food Chem. 2008, 56, 5788–5794. [Google Scholar] [CrossRef] [PubMed]
- Hakkinen, S.H.; Törrönen, A.R. Content of flavonols and selected phenolic acids in strawberries and Vaccinium species: Influence of cultivar, cultivation site and technique. Food Res. Int. 2000, 33, 517–524. [Google Scholar] [CrossRef]
- De Souza, V.R.; Pereira, P.A.P.; Da Silva, T.L.T.; De Oliveira Lima, L.C.; Pio, R.; Queiroz, F. Determination of the Bioactive Compounds, Antioxidant Activity and Chemical Composition of Brazilian Blackberry, Red Raspberry, Strawberry, Blueberry and Sweet Cherry Fruits. Food Chem. 2014, 156, 362–368. [Google Scholar] [CrossRef]
- Ehlenfeldt, M.K.; Prior, R.L. Oxygen radical absorbance capacity (ORAC) and phenolic and anthocyanin concentrations in fruit and leaf tissues of highbush blueberry. J. Agric. Food Chem. 2001, 49, 2222–2227. [Google Scholar] [CrossRef]
- Taruscio, T.G.; Barney, D.L.; Exon, J. Content and Profile of Flavanoid and Phenolic Acid Compounds in Conjunction with the Antioxidant Capacity for a Variety of Northwest Vaccinium Berries. J. Agric. Food Chem. 2004, 52, 3169–3176. [Google Scholar] [CrossRef] [PubMed]
- Kalt, W.; Ryan, D.A.J.; Duy, J.C.; Prior, R.L.; Ehlenfeldt, M.K.; Vander Kloet, S.P. Interspecific Variation in Anthocyanins, Phenolics, and Antioxidant Capacity among Genotypes of Highbush and Lowbush Blueberries (Vaccinium Section Cyanococcus Spp.). J. Agric. Food Chem. 2001, 49, 4761–4767. [Google Scholar] [CrossRef]
- Koca, I.; Karadeniz, B. Antioxidant Properties of Blackberry and Blueberry Fruits Grown in the Black Sea Region of Turkey. Sci. Hortic. 2009, 121, 447–450. [Google Scholar] [CrossRef]
- Figueira, M.E.; Oliveira, M.; Direito, R.; Rocha, J.; Alves, P.; Serra, A.T.; Duarte, C.; Bronze, R.; Fernandes, A.; Brites, D.; et al. Protective Effects of a Blueberry Extract in Acute Inflammation and Collagen-Induced Arthritis in the Rat. Biomed. Pharmacother. 2016, 83, 1191–1202. [Google Scholar] [CrossRef]
- You, Q.; Wang, B.; Chen, F.; Huang, Z.; Wang, X.; Luo, P.G. Comparison of Anthocyanins and Phenolics in Organically and Conventionally Grown Blueberries in Selected Cultivars. Food Chem. 2011, 125, 201–208. [Google Scholar] [CrossRef]
- Debom, G.; Gazal, M.; Soares, M.S.P.; do Couto, C.A.T.; Mattos, B.; Lencina, C.; Kaster, M.P.; Ghisleni, G.C.; Tavares, R.; Braganhol, E.; et al. Preventive Effects of Blueberry Extract on Behavioral and Biochemical Dysfunctions in Rats Submitted to a Model of Manic Behavior Induced by Ketamine. Brain Res. Bull. 2016, 127, 260–269. [Google Scholar] [CrossRef]
- Moyer, R.A.; Hummer, K.E.; Finn, C.E.; Frei, B.; Wrolstad, R.E. Anthocyanins, Phenolics, and Antioxidant Capacity in Diverse Small Fruits: Vaccinium, Rubus, and Ribes. J. Agric. Food Chem. 2001, 50, 519–525. [Google Scholar] [CrossRef] [PubMed]
- Shibata, H.; Sakamoto, Y.; Oka, M.; Kono, Y. Natural antioxidant, chlorogenic acid, protects against DNA breakage caused by monochloramine. Biosci. Biotecnhol. Biochem. 1999, 63, 1295–1297. [Google Scholar] [CrossRef] [PubMed]
- Pietta, P.G. Flavonoids as antioxidants. J. Nat. Prod. 2000, 63, 1035–1042. [Google Scholar] [CrossRef]
- Rice-Evans, C.A.; Miller, N.J.; Paganga, G. Structure-antioxidant activity relationships of flavonoids and phenolic acids. Free Radic. Biol. Med. 1996, 20, 933–956. [Google Scholar] [CrossRef] [PubMed]
- Ramos-Hryb, A.B.; Cunha, M.P.; Kaster, M.P.; Rodrigues, A.L.S. Natural polyphenols and Terpenoids for depression treatment: Current status. Stud. Nat. Prod. Chem. 2018, 55, 181–221. [Google Scholar] [CrossRef]
- Kumar, B.; Arora, V.; Kuhad, A.; Chopra, K. Vaccinium myrtillus Ameliorates Unpredictable Chronic Mild Stress Induced Depression: Possible Involvement of Nitric Oxide Pathway. Phytother. Res. 2012, 26, 488–497. [Google Scholar] [CrossRef]
- Schneider Cezarotto, V.; Mota Ferreira, L.; Pizzi Dal’Pupo, R.; dos Santos, A.; Freitas Santos, K.; Blanco Linares, C.E.; Stein, A.C.; Marcondes Sari, M.H.; Cruz, L. Hydroalcoholic Extract of Rabbiteye Blueberry (Vaccinium ashei) Leaves Mitigates Unpredictable Chronic Mild Stress Model Inducing Depressive-Like Behavior in Rats. Chem. Biodivers. 2023, 20, e202200514. [Google Scholar] [CrossRef] [PubMed]
- Oliveira, P.S.; Gazal, M.; Flores, N.P.; Zimmer, A.R.; Chaves, V.C.; Reginatto, F.H.; Kaster, M.P.; Tavares, R.G.; Spanevello, R.M.; Lencina, C.L.; et al. Vaccinium virgatum fruit extract as an important adjuvant in biochemical and behavioral alterations observed in animal model of metabolic syndrome. Biomed. Pharmacother. 2017, 88, 939–947. [Google Scholar] [CrossRef]
- Oh, D.R.; Kim, Y.; Choi, E.J.; Jung, M.A.; Oh, K.N.; Hong, J.A.; Bae, D.; Kim, K.; Kang, H.; Kim, J.; et al. Antidepressant-Like Effects of Vaccinium bracteatum in Chronic Restraint Stress Mice: Functional Actions and Mechanism Explorations. Am. J. Chin. Med. 2018, 46, 357–387. [Google Scholar] [CrossRef]
- Oh, D.R.; Yoo, J.S.; Kim, Y.; Kang, H.; Lee, H.; Lm, S.J.; Choi, E.J.; Jung, M.A.; Bae, D.; Oh, K.N.; et al. Vaccinium bracteatum Leaf Extract Reverses Chronic Restraint Stress-Induced Depression-Like Behavior in Mice: Regulation of Hypothalamic-Pituitary-Adrenal Axis, Serotonin Turnover Systems, and ERK/Akt Phosphorylation. Front. Pharmacol. 2018, 9, 604. [Google Scholar] [CrossRef] [PubMed]
- Vega Custódio, S.; Spohr, L.; Pontes Bona, N.; de Souza, A.A.; de Moraes Meine, B.; Keske, S.; Pereira Luduvico, K.; Lopez Alvez, F.; Maria Spanevello, R.; Moro Stefanello, F.; et al. Effect of blueberry (Vaccinium virgatum) extract on depressive-like behavior and metabolic serum alterations in lipopolysaccharide-challenged mice. J. Food Biochem. 2021, 45, e13920. [Google Scholar] [CrossRef] [PubMed]
- Can, Ö.D.; Demir Özkay, Ü.; Üçel, U.İ. Anti-depressant-like effect of vitexin in BALB/c mice and evidence for the involvement of monoaminergic mechanisms. Eur. J. Pharmacol. 2013, 699, 250–257. [Google Scholar] [CrossRef] [PubMed]
- Chen, X.D.; Tang, J.J.; Feng, S.; Huang, H.; Lu, F.N.; Lu, X.M.; Wang, Y.T. Chlorogenic Acid Improves PTSD-like Symptoms and Associated Mechanisms. Curr. Neuropharmacol. 2021, 19, 2180–2187. [Google Scholar] [CrossRef] [PubMed]
- James, A.N.; Ryan, J.P.; Parkman, H.P. Effects of the Selective Serotonin Reuptake Inhibitor, Fluoxetine, on Regional Gastric Contractility. Neurogastroenterol. Motil. 2005, 17, 76–82. [Google Scholar] [CrossRef]
- Ganguly, R.; Kumar, R.; Pandey, A.K. Baicalin provides protection against fluoxetine-induced hepatotoxicity by modulation of oxidative stress and inflammation. World J. Hepatol. 2022, 14, 729–743. [Google Scholar] [CrossRef] [PubMed]
- Hwang, S.; Kim, J.K. Fluoxetine Induces Apoptotic and Oxidative Neuronal Death Associated with The Influx of Copper Ions in Cultured Neuronal Cells. Chonnam. Med. J. 2020, 56, 20–26. [Google Scholar] [CrossRef] [PubMed]
- Curti, C.; Mingatto, F.E.; Polizello, A.C.M.; Galastri, L.O.; Uyemura, S.A.; Santos, A.C. Fluoxetine Interacts with the Lipid Bilayer of the Inner Membrane in Isolated Rat Brain Mitochondria, Inhibiting Electron Transport and F1F0-ATPase Activity. Mol. Cell Biochem. 1999, 199, 103–109. [Google Scholar] [CrossRef] [PubMed]
- Kroeze, Y.; Peeters, D.; Boulle, F.; Van Den Hove, D.L.A.; Van Bokhoven, H.; Zhou, H.; Homberg, J.R. Long-Term Consequences of Chronic Fluoxetine Exposure on the Expression of Myelination-Related Genes in the Rat Hippocampus. Transl. Psychiatry 2015, 5, e642. [Google Scholar] [CrossRef]
- Valentová, K.; Ulrichová, J.; Cvak, L.; Šimánek, V. Cytoprotective effect of a bilberry extract against oxidative damage of rat hepatocytes. Food Chem. 2007, 101, 912–917. [Google Scholar] [CrossRef]
- Çoban, J.; Betül-Kalaz, E.; Küçükgergin, C.; Aydin, A.F.; Doǧan-Ekici, I.; Doǧru-Abbasoǧlu, S.; Uysal, M. Blueberry Treatment Attenuates D-Galactose-Induced Oxidative Stress and Tissue Damage in Rat Liver. Geriatr. Gerontol. Int. 2014, 14, 490–497. [Google Scholar] [CrossRef] [PubMed]
- Çoban, J.; Doğan-Ekici, I.; Aydın, A.F.; Betül-Kalaz, E.; Doğru-Abbasoğlu, S.; Uysal, M. Blueberry treatment decreased D-galactose-induced oxidative stress and brain damage in rats. Metab. Brain Dis. 2015, 30, 793–802. [Google Scholar] [CrossRef] [PubMed]
- Spohr, L.; Soares, M.S.P.; Oliveira, P.S.; da Silveira de Mattos, B.; Bona, N.P.; Pedra, N.S.; Teixeira, F.C.; do Couto, C.A.T.; Chaves, V.C.; Reginatto, F.H.; et al. Combined actions of blueberry extract and lithium on neurochemical changes observed in an experimental model of mania: Exploiting possible synergistic effects. Metab. Brain Dis. 2019, 34, 605–619. [Google Scholar] [CrossRef] [PubMed]
- Oh, D.R.; Kim, Y.; Choi, E.J.; Jo, A.; Shin, J.; Kang, H.; Lee, S.G.; Kim, J.; Kim, Y.R.; Choi, C.Y. Antidepressant Effects of Vaccinium bracteatum via Protection Against Hydrogen Peroxide-Induced Oxidative Stress and Apoptosis. Am. J. Chin. Med. 2018, 46, 1499–1518. [Google Scholar] [CrossRef] [PubMed]
- Singleton, V.L.; Rossi, J., Jr. Colorimetry of total phenolics with phosphomolybdic phosphotungstic acid reagents. Am. J. Enol. Vitic. 1965, 16, 144–153. [Google Scholar] [CrossRef]
- Chang, C.; Yang, M.; Wen, H.; Chern, J. Estimation of total flavonoid content in propolis by two complementary colorimetric methods. J. Food Drug Anal. 2002, 10, 178–182. [Google Scholar] [CrossRef]
- Minchán-Herrera, P.; Ybañez-Julca, R.O.; Quispe-Díaz, I.M.; Venegas-Casanova, E.A.; Jara-Aguilar, R.; Salas, F.; Zevallos-Escobar, L.; Yáñez, O.; Pino-Rios, R.; Calderon, P.B.; et al. Valeriana pilosa Roots Essential Oil: Chemical Composition, Antioxidant Activities, and Molecular Docking Studies on Enzymes Involved in Redox Biological Processes. Antioxidants 2022, 11, 1337. [Google Scholar] [CrossRef] [PubMed]
- Ybañez-Julca, R.O.; Quispe-Díaz, I.M.; Asunción-Alvarez, D.; Sánchez-Muñoz, K.; Vargas-Goñas, A.; Morote-Guzman, J.; Yaro-Marcelo, R.; Venegas-Casanova, E.A.; Jara-Aguilar, R.; Buc, P.; et al. Antidepressant-Like Behavioral and Spatial Memory Effects in Peruvian Red Maca (Lepidium meyenii)-Treated Rats. Pharmacogn. J. 2021, 13, 81–88. [Google Scholar] [CrossRef]
- Ybañez-Julca, R.O.; Asunción-Alvarez, D.; Palacios, J.; Nwokocha, C.R. Maca extracts and estrogen replacement therapy in ovariectomized rats exposed at high altitude. Reprod. Med. Biol. 2020, 20, 88–95. [Google Scholar] [CrossRef]
- Ybañez-Julca, R.O.; Palacios, J.; Asunción-Alvarez, D.; Quispe-Díaz, I.; Nwokocha, C.R.; de Albuquerque, R.D.D.G. Lepidium meyenii Walp (red maca) Supplementation Prevents Acrylamide-Induced Oxidative Stress and Liver Toxicity in Rats: Phytochemical Composition by UHPLC-ESI-MS/MS. Plant Foods Hum. Nutr. 2022, 77, 460–466. [Google Scholar] [CrossRef]
- Benites, J.; Asunción-Alvarez, H.D.; Ybañez-Julca, R.O.; Ganoza-Yupanqui, M.L.; Jacinto-Fernandez, J.J.; Reyes-De la Vega, J.B.; Zavaleta-Cruz, H.J.; Pinedo-Alcántara, A.N.; Lavado-Fonseca, C.M.; Medina-Mejia, C.A.; et al. Chemical composition by HPLC-ESI-QTOF-MS/MS: Estrogenic and antioxidant effects of Mangifera indica L. cv. “Kent” leave extracts on ovariectomized rats. Bol. Latinoam. Caribe Plantas Med. Aromát 2019, 18, 336–346. [Google Scholar] [CrossRef]
- Lountos, G.T.; Jiang, R.; Wellborn, W.B.; Thaler, T.L.; Bommarius, A.S.; Orville, A.M. The crystal structure of NAD(P)H oxidase from Lactobacillus sanfranciscensis: Insights into the conversion of O2 into two water molecules by the flavoenzyme. Biochemistry 2006, 45, 9648–9659. [Google Scholar] [CrossRef] [PubMed]
- Sea, K.; Sohn, S.H.; Durazo, A.; Sheng, Y.; Shaw, B.F.; Cao, X.; Taylor, A.B.; Whitson, L.J.; Holloway, S.P.; Hart, P.J.; et al. Insights into the role of the unusual disulfide bond in copper-zinc superoxide dismutase. J. Biol. Chem. 2015, 290, 2405–2418. [Google Scholar] [CrossRef] [PubMed]
- Cao, H.; Pauff, J.M.; Hille, R. Substrate Orientation and Catalytic Specificity in the Action of Xanthine Oxidase: The Sequential Hydroxylation of Hypoxanthine to Uric Acid. J. Biol. Chem. 2010, 285, 28044–28053. [Google Scholar] [CrossRef]
- Kimura, K.T.; Asada, H.; Inoue, A.; Kadji, F.M.N.; Im, D.; Mori, C.; Arakawa, T.; Hirata, K.; Nomura, Y.; Nomura, N.; et al. Structures of the 5-HT2A receptor in complex with the antipsychotics risperidone and zotepine. Nat. Struct. Mol. Biol. 2019, 26, 121–128. [Google Scholar] [CrossRef] [PubMed]
- Ma, J.; Yoshimura, M.; Yamashita, E.; Nakagawa, A.; Ito, A.; Tsukihara, T. Structure of rat monoamine oxidase A and its specific recognitions for substrates and inhibitors. J. Mol. Biol. 2004, 338, 103–114. [Google Scholar] [CrossRef] [PubMed]
- Hilge, M.; Siegal, G.; Vuister, G.W.; Güntert, P.; Gloor, S.M.; Abrahams, J.P. ATP-induced conformational changes of the nucleotide-binding domain of Na, K-ATPase. Nat. Struct. Biol. 2003, 10, 468–474. [Google Scholar] [CrossRef] [PubMed]
- Berman, H.M.; Westbrook, J.; Feng, Z.; Gilliland, G.; Bhat, T.N.; Weissig, H.; Shindyalov, I.N.; Bourne, P.E. The Protein Data Bank. Nucleic Acids Res. 2000, 28, 235–242. [Google Scholar] [CrossRef] [PubMed]
- Rappe, A.K.; Casewit, C.J.; Colwell, K.S.; Goddard III, W.A.; Skiff, W.M. UFF, a full periodic table force field for molecular mechanics and molecular dynamics simulations. J. Am. Chem. Soc. 1992, 114, 10024–10035. [Google Scholar] [CrossRef]
- Hanwell, M.D.; Curtis, D.E.; Lonie, D.C.; Vandermeersch, T.; Zurek, E.; Hutchison, G.R. Avogadro: An advanced semantic chemical editor, visualization, and analysis platform. J. Cheminform. 2012, 4, 17. [Google Scholar] [CrossRef]
- Weininger, D. SMILES, a chemical language and information system. 1. Introduction to methodology and encoding rules. J. Chem. Inf. Comput. Sci. 1988, 28, 31–36. [Google Scholar] [CrossRef]
- Pettersen, E.F.; Goddard, T.D.; Huang, C.C.; Couch, G.S.; Greenblatt, D.M.; Meng, E.C.; Ferrin, T. UCSF Chimera--a visualization system for exploratory research and analysis. J. Comput. Chem. 2004, 25, 1605–1612. [Google Scholar] [CrossRef] [PubMed]
- Yang, X.; Liu, Y.; Gan, J.; Xiao, Z.X.; Cao, Y. FitDock: Protein-ligand docking by template fitting. Brief. Bioinform. 2022, 23, bbac087. [Google Scholar] [CrossRef] [PubMed]
- Liu, Y.; Yang, X.; Gan, J.; Chen, S.; Xiao, Z.X.; Cao, Y. CB-Dock2: Improved protein-ligand blind docking by integrating cavity detection, docking and homologous template fitting. Nucleic. Acids Res. 2022, 50, W159–W164. [Google Scholar] [CrossRef] [PubMed]
- Cao, Y.; Li, L. Improved protein-ligand binding affinity prediction by using a curvature-dependent surface-area model. Bioinformatics 2014, 30, 1674–1680. [Google Scholar] [CrossRef]
- Liu, Y.; Grimm, M.; Dai, W.T.; Hou, M.C.; Xiao, Z.X.; Cao, Y. CB-Dock: A web server for cavity detection-guided protein-ligand blind docking. Acta Pharmacol. Sin. 2020, 41, 138–144. [Google Scholar] [CrossRef]
- Trott, O.; Olson, A.J. AutoDock Vina: Improving the speed and accuracy of docking with a new scoring function, efficient optimization, and multithreading. J. Comput. Chem. 2010, 31, 455–461. [Google Scholar] [CrossRef] [PubMed]
- Costa, J.D.S.; Ramos, R.D.S.; Costa, K.D.S.L.; Brasil, D.D.S.B.; Silva, C.H.T.P.D.; Ferreira, E.F.B.; Borges, R.D.S.; Campos, J.M.; Macêdo, W.J.D.C.; Santos, C.B.R.D. An In Silico Study of the Antioxidant Ability for Two Caffeine Analogs Using Molecular Docking and Quantum Chemical Methods. Molecules 2018, 23, 2801. [Google Scholar] [CrossRef] [PubMed]
- Vadabingi, N.; Avula, V.K.R.; Zyryanov, G.V.; Vallela, S.; Anireddy, J.S.; Pasupuleti, V.R.; Mallepogu, V.; Chamarthi, N.R.; Ponne, V.C. Multiple molecular targets mediated antioxidant activity, molecular docking, ADMET, QSAR and bioactivity studies of halo substituted urea derivatives of α-Methyl-l-DOPA. Bioorg. Chem. 2020, 97, 103708. [Google Scholar] [CrossRef]
- Taysi, M.R.; Kirici, M.; Kirici, M.; Tuzun, B.; Poustforoosh, A. Antioxidant enzyme activities, molecular docking studies, MM-GBSA, and molecular dynamic of chlorpyrifos in freshwater fish Capoeta umbla. J. Biomol. Struct. Dyn. 2024, 42, 163–176. [Google Scholar] [CrossRef]
- Hejazi, I.I.; Khanam, R.; Mehdi, S.H.; Bhat, A.R.; Moshahid Alam Rizvi, M.; Islam, A.; Thakur, S.C.; Athar, F. New insights into the antioxidant and apoptotic potential of Glycyrrhiza glabra L. during hydrogen peroxide mediated oxidative stress: An in vitro and in silico evaluation. Biomed. Pharmacother. 2017, 94, 265–279. [Google Scholar] [CrossRef] [PubMed]
- Hejazi, I.I.; Khanam, R.; Mehdi, S.H.; Bhat, A.R.; Rizvi, M.M.A.; Thakur, S.C.; Athar, F. Antioxidative and anti-proliferative potential of Curculigo orchioides Gaertn in oxidative stress induced cytotoxicity: In vitro, ex vivo and in silico studies. Food Chem. Toxicol. 2018, 115, 244–259. [Google Scholar] [CrossRef] [PubMed]
- Reyes-Parada, M.; Fierro, A.; Iturriaga-Vasquez, P.; Cassels, K.B. Monoamine Oxidase Inhibition In the Light of New Structural Data. Curr. Enzyme Inhib. 2005, 1, 85–95. [Google Scholar] [CrossRef]
- Wang, Q.; Luo, Z.; Li, D.; Qin, J.; Pan, Z.; Guo, B.; Deng, L.; Nong, Y.; Huang, Z.; He, Y.; et al. Investigation of the Therapeutic Effect of Total Alkaloids of Corydalis saxicola Bunting on CCl4-Induced Liver Fibrosis in Rats by LC/MS-Based Metabolomics Analysis and Network Pharmacology. Metabolites 2022, 13, 9. [Google Scholar] [CrossRef]
- Pires, D.; Blundell, T.; Ascher, D. pkCSM: Predicting Small-Molecule Pharmacokinetic and Toxicity Properties Using Graph-Based Signatures. J. Med. Chem. 2015, 58, 4066–4072. [Google Scholar] [CrossRef]







| N° | Proposed Compound | Molecular Formula | RT (min) | Mode of Ionization | Molecular Weight | Theoretical (m/z) | Observed (m/z) |
|---|---|---|---|---|---|---|---|
| 1 | Hydroxymethyl coumarin | C10H8O3 | 2.2 | [M + H]+ | 176.047 | 177.0546 | 177.0505 |
| 2 | Chlorogenic acid | C16H18O9 | 2.7 | [M + H]+ | 354.095 | 355.1024 | 355.0957 |
| 3 | p-Coumaroyl sinapoyl tartaric acid | C24H22O12 | 3.3 | [M + H]+ | 502.428 | 503.1184 | 503.1082 |
| 4 | 5-O-Caffeoylshikimic acid | C16H16O8 | 4.1 | [M + H]+ | 336.293 | 337.0918 | 337.0851 |
| 5 | 3,5-Di-O-caffeoylquinic acid | C25H24O12 | 4.3 | [M + H]+ | 516.451 | 517.1341 | 517.1235 |
| 6 | Myricetin-3-O-glucoside | C21H20O13 | 4.8 | [M + H]+ | 480.376 | 481.0977 | 481.0875 |
| 7 | 3,5-Dicaffeoylquinic acid methyl ester | C26H26O12 | 5.3 | [M + H]+ | 530.477 | 531.1497 | 531.1387 |
| 8 | Caffeoyl coumaroylquinic acid | C25H24O11 | 5.5 | [M + H]+ | 500.451 | 501.1391 | 501.1289 |
| 9 | Quercetin-3-O-glucoside | C21H20O12 | 6.0 | [M + H]+ | 464.376 | 465.1028 | 465.0931 |
| 10 | Quercetin-3-O-arabinoside | C20H18O11 | 7.1 | [M + H]+ | 434.350 | 435.0922 | 435.0822 |
| 11 | Quercitrin | C21H20O11 | 7.9 | [M + H]+ | 448.377 | 449.1078 | 449.0986 |
| Compounds | Antioxidant | Antidepressant | Average | |||||
|---|---|---|---|---|---|---|---|---|
| Free Binding Energy | Antioxidant | Antidepressant | ||||||
| 2CDU | 3NRZ | 4MCM | 1MO7 | 1O5W | 6A94 | |||
| 1 | −6.7 | −7.0 | −5.7 | −5.5 | −7.6 | −6.8 | −6.5 | −6.6 |
| 2 | −8.8 | −8.3 | −6.5 | −6.6 | −9.5 | −8.4 | −7.9 | −8.2 |
| 3 | −9.1 | −8.3 | −4.7 | −6.7 | −9.2 | −9.2 | −7.9 | −8.4 |
| 4 | −8.7 | −8.6 | −6.8 | −6.8 | −9.8 | −8.7 | −8.0 | −8.4 |
| 5 | −9.8 | −9.9 | −7.7 | −6.9 | −7.7 | −9.4 | −9.1 | −8.0 |
| 6 | −8.9 | −8.6 | −7.2 | −7.5 | −7.7 | −8.9 | −8.2 | −8.0 |
| 7 | −9.2 | −9.1 | −7.7 | −7.1 | −11.3 | −9.1 | −8.7 | −9.2 |
| 8 | −9.2 | −8.8 | −7.4 | −6.1 | −11.1 | −11.0 | −8.5 | −9.4 |
| 9 | −9.4 | −8.9 | −7.1 | −7.6 | −8.1 | −8.7 | −8.5 | −8.1 |
| 10 | −9.6 | −9.3 | −6.6 | −7.6 | −8.2 | −9.2 | −8.5 | −8.3 |
| 11 | −10.2 | −9.4 | −7.0 | −7.9 | −7.7 | −8.6 | −8.9 | −8.1 |
| Average | −9.0 | −8.7 | −7.0 | −6.9 | −8.9 | −8.8 | −8.2 | −8.2 |
| Property | ||||||||||
|---|---|---|---|---|---|---|---|---|---|---|
| Absorption | Distribution | Metabolism | Excretion | Toxicity | ||||||
| Model Name | ||||||||||
| Compounds | Caco-2 | IA | SP | VDss | BBB | CNS | CYP2D6/ CYP3A4 Inhibitor | TC | Oral Rat Acute Tox. (LD50) | Oral Rat Chronic Tox. (LOAEL) |
| 1 | 1.259 | 71.519 | −2.374 | −0.232 | −0.160 | −2.220 | No/No | 0.830 | 2.032 | 2.550 |
| 2 | −0.644 | 13.558 | −2.735 | −0.291 | −1.499 | −3.973 | No/No | 0.353 | 2.238 | 3.341 |
| 3 | −0.640 | 0.00 | −2.735 | 0.146 | −2.327 | −4.075 | No/No | −0.024 | 2.482 | 4.243 |
| 4 | −0.627 | 30.806 | −2.731 | −0.578 | −1.251 | −3.684 | No/No | 0.439 | 2.068 | 2.833 |
| 5 | −0.850 | 9.831 | −2.735 | 0.780 | −2.030 | −3.991 | No/No | 0.025 | 3.072 | 4.084 |
| 6 | −1.037 | 29.655 | −2.735 | 0.056 | −2.592 | −4.731 | No/No | 0.486 | 2.551 | 4.118 |
| 7 | −0.110 | 41.849 | −2.735 | 0.740 | −1.999 | −3.957 | No/No | 0.073 | 3.009 | 3.352 |
| 8 | −0.814 | 13.060 | −2.735 | 0.048 | −1.848 | −3.854 | No/No | 0.206 | 2.637 | 2.717 |
| 9 | −0.865 | 33.986 | −2.735 | 0.275 | −2.185 | −4.658 | No/No | 0.541 | 2.634 | 4.097 |
| 10 | −0.674 | 48.463 | −2.735 | 0.204 | −1.962 | −4.378 | No/No | 0.549 | 2.711 | 3.620 |
| 11 | −0.682 | 49.287 | −2.735 | 0.212 | −1.984 | −4.319 | No/No | 0.549 | 2.715 | 3.583 |
Disclaimer/Publisher’s Note: The statements, opinions and data contained in all publications are solely those of the individual author(s) and contributor(s) and not of MDPI and/or the editor(s). MDPI and/or the editor(s) disclaim responsibility for any injury to people or property resulting from any ideas, methods, instructions or products referred to in the content. |
© 2024 by the authors. Licensee MDPI, Basel, Switzerland. This article is an open access article distributed under the terms and conditions of the Creative Commons Attribution (CC BY) license (https://creativecommons.org/licenses/by/4.0/).
Share and Cite
Quispe-Díaz, I.M.; Ybañez-Julca, R.O.; Pino-Ríos, R.; Quispe-Rodríguez, J.D.; Asunción-Alvarez, D.; Mantilla-Rodríguez, E.; Rengifo-Penadillos, R.A.; Vásquez-Corales, E.; de Albuquerque, R.D.D.G.; Gutiérrez-Alvarado, W.O.; et al. Chemical Composition, Antioxidant Activities, Antidepressant Effect, and Lipid Peroxidation of Peruvian Blueberry: Molecular Docking Studies on Targets Involved in Oxidative Stress and Depression. Plants 2024, 13, 1643. https://doi.org/10.3390/plants13121643
Quispe-Díaz IM, Ybañez-Julca RO, Pino-Ríos R, Quispe-Rodríguez JD, Asunción-Alvarez D, Mantilla-Rodríguez E, Rengifo-Penadillos RA, Vásquez-Corales E, de Albuquerque RDDG, Gutiérrez-Alvarado WO, et al. Chemical Composition, Antioxidant Activities, Antidepressant Effect, and Lipid Peroxidation of Peruvian Blueberry: Molecular Docking Studies on Targets Involved in Oxidative Stress and Depression. Plants. 2024; 13(12):1643. https://doi.org/10.3390/plants13121643
Chicago/Turabian StyleQuispe-Díaz, Iván M., Roberto O. Ybañez-Julca, Ricardo Pino-Ríos, José D. Quispe-Rodríguez, Daniel Asunción-Alvarez, Elena Mantilla-Rodríguez, Roger A. Rengifo-Penadillos, Edison Vásquez-Corales, Ricardo D. D. G. de Albuquerque, Wilfredo O. Gutiérrez-Alvarado, and et al. 2024. "Chemical Composition, Antioxidant Activities, Antidepressant Effect, and Lipid Peroxidation of Peruvian Blueberry: Molecular Docking Studies on Targets Involved in Oxidative Stress and Depression" Plants 13, no. 12: 1643. https://doi.org/10.3390/plants13121643
APA StyleQuispe-Díaz, I. M., Ybañez-Julca, R. O., Pino-Ríos, R., Quispe-Rodríguez, J. D., Asunción-Alvarez, D., Mantilla-Rodríguez, E., Rengifo-Penadillos, R. A., Vásquez-Corales, E., de Albuquerque, R. D. D. G., Gutiérrez-Alvarado, W. O., & Benites, J. (2024). Chemical Composition, Antioxidant Activities, Antidepressant Effect, and Lipid Peroxidation of Peruvian Blueberry: Molecular Docking Studies on Targets Involved in Oxidative Stress and Depression. Plants, 13(12), 1643. https://doi.org/10.3390/plants13121643

