Annual Accumulation of CymMV May Lead to Loss in Production of Asymptomatic Vanilla Propagated by Cuttings
Abstract
1. Introduction
2. Results and Discussion
2.1. Significant Decline in Vanilla Pod Yield over the Past 10 Years
2.2. The Process of Planting, Growing, and Harvesting Vanilla in the Fields
2.3. Glucovanillin Accumulates Normally in Vanilla Pods
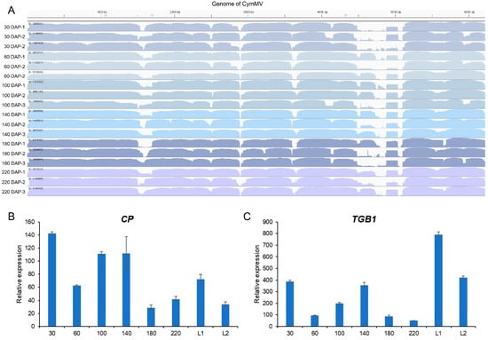
2.4. CymMV Massively Accumulates in Pods and Leaves of Vanilla
3. Materials and Methods
3.1. Materials
3.2. Growth Condition and Anatomical Observations
3.3. Vanilla Yield in Field Condition
3.4. Determination of Glucovanillin
3.5. Transcript Analysis
3.6. qRT-PCR Analysis
3.7. Statistical Analysis
4. Conclusions
Supplementary Materials
Author Contributions
Funding
Data Availability Statement
Conflicts of Interest
References
- Lubinsky, P.; Bory, S.; Hernández Hernández, J.; Kim, S.-C.; Gómez-Pompa, A. Origins and dispersal of cultivated vanilla (Vanilla planifolia Jacks.[Orchidaceae]). Econ. Bot. 2008, 62, 127–138. [Google Scholar] [CrossRef]
- Kaur, B.; Chakraborty, D. Biotechnological and molecular approaches for vanillin production: A review. Appl. Biochem. Biotechnol. 2013, 169, 1353–1372. [Google Scholar] [CrossRef] [PubMed]
- Sreedhar, R.; Roohie, K.; Venkatachalam, L.; Narayan, M.; Bhagyalakshmi, N. Specific pretreatments reduce curing period of vanilla (Vanilla planifolia) beans. J. Agric. Food Chem. 2007, 55, 2947–2955. [Google Scholar] [CrossRef] [PubMed]
- Odoux, E.; Brillouet, J.M. Anatomy, histochemistry and biochemistry of glucovanillin, oleoresin and mucilage accumulation sites in green mature vanilla pod (Vanilla planifolia; Orchidaceae): A comprehensive and critical reexamination. Fruits 2009, 64, 221–241. [Google Scholar] [CrossRef]
- Odoux, E.; Grisoni, M. Vanilla; CRC Press: Boca Raton, FL, USA, 2010. [Google Scholar]
- Hasing, T.; Tang, H.; Brym, M.; Khazi, F.; Huang, T.; Chambers, A.H. A phased Vanilla planifolia genome enables genetic improvement of flavour and production. Nat. Food 2020, 1, 811–819. [Google Scholar] [CrossRef] [PubMed]
- Pearson, M.; Jackson, G.; Pone, S.; Howitt, R. Vanilla viruses in the South Pacific. Plant Pathol. 1993, 42, 127–131. [Google Scholar] [CrossRef]
- Grisoni, M.; Davidson, F.; Hyrondelle, C.; Farreyrol, K.; Caruana, M.-L.; Pearson, M. Nature, incidence, and symptomatology of viruses infecting Vanilla tahitensis in French Polynesia. Plant Dis. 2004, 88, 119–124. [Google Scholar] [CrossRef] [PubMed]
- Richard, A.; Farreyrol, K.; Rodier, B.; Leoce-Mouk-San, K.; Wong, M.; Pearson, M.; Grisoni, M. Control of virus diseases in intensively cultivated vanilla plots of French Polynesia. Crop Prot. 2009, 28, 870–877. [Google Scholar] [CrossRef]
- Ajjikuttira, P.; Wong, S.M. Virology: Molecular Biology of Two Orchid Infecting Viruses: Cymbidium Mosaic Potexvirus and Odontoglossum Ringspot Tobamovirus. In Orchid Biology: Reviews and Perspectives, X; Springer: Dordrecht, The Netherlands, 2009; pp. 251–277. [Google Scholar]
- Koh, K.W.; Lu, H.C.; Chan, M.T. Virus resistance in orchids. Plant Sci. 2014, 228, 26–38. [Google Scholar] [CrossRef] [PubMed]
- Cánovas, S.E.; Ballari, M.C.; Nome, C.F. First report of Cymbidium mosaic virus and Odontoglossum ring spot virus in Argentina. Australas. Plant Dis. Notes 2016, 11, 2. [Google Scholar] [CrossRef]
- Pant, R.P.; Rashmi, E.R.; Manjunath, N.; Baranwal, V.K. Status of orchid viruses in India and management strategies for them. In Applied Plant Virology; Academic Press: Cambridge, MA, USA, 2020; pp. 725–745. [Google Scholar]
- He, Z.; Jiang, D.; Liu, A.; Sang, L.; Li, W.; Li, S. The complete sequence of Cymbidium mosaic virus from Vanilla fragrans in Hainan, China. Virus Genes 2011, 42, 440–443. [Google Scholar] [CrossRef] [PubMed]
- Yusop, M.S.M.; Mohamed-Hussein, Z.-A.; Ramzi, A.B.; Bunawan, H. Cymbidium mosaic virus infecting orchids: What, how, and what next? Iran. J. Biotechnol. 2022, 20, e3020. [Google Scholar]
- Leclercq-Le Quillec, F.; Rivière, C.; Lagorce, A. Spread of cymbidium mosaic potexvirus and potyviruses in vanilla plants grown in shade houses in Reunion Island. Fruits 2001, 56, 249–260. [Google Scholar] [CrossRef]
- Odoux, E.; Escoute, J.; Verdeil, J.L.; Brillouet, J.M. Localization of β-D-glucosidase activity and glucovanillin in vanilla bean (Vanilla planifolia Andrews). Ann. Bot. 2003, 92, 437–444. [Google Scholar] [CrossRef] [PubMed]
- Van Dyk, S.; Holford, P.; Subedi, P.; Walsh, K.; Williams, M.; Mcglasson, W.B. Determining the harvest maturity of vanilla beans. Sci. Hortic. 2014, 168, 249–257. [Google Scholar] [CrossRef]
- Valentova, L.; Rejlova, M.; Franova, J.; Cmejla, R. Symptomless infection by strawberry virus 1 (StrV-1) leads to losses in strawberry yields. Plant Pathol. 2022, 71, 1220–1228. [Google Scholar] [CrossRef]
- Dong, Z.; Gu, F.; Xu, F.; Wang, Q. Comparison of four kinds of extraction techniques and kinetics of microwave-assisted extraction of vanillin from Vanilla planifolia Andrews. Food Chem. 2014, 149, 54–61. [Google Scholar] [CrossRef] [PubMed]
- Rao, X.; Krom, N.; Tang, Y.; Widiez, T.; Havkin-Frenkel, D.; Belanger, F.C.; Dixon, R.A.; Chen, F. A deep transcriptomic analysis of pod development in the vanilla orchid (Vanilla planifolia). BMC Genom. 2014, 15, 964. [Google Scholar] [CrossRef] [PubMed]





Disclaimer/Publisher’s Note: The statements, opinions and data contained in all publications are solely those of the individual author(s) and contributor(s) and not of MDPI and/or the editor(s). MDPI and/or the editor(s) disclaim responsibility for any injury to people or property resulting from any ideas, methods, instructions or products referred to in the content. |
© 2024 by the authors. Licensee MDPI, Basel, Switzerland. This article is an open access article distributed under the terms and conditions of the Creative Commons Attribution (CC BY) license (https://creativecommons.org/licenses/by/4.0/).
Share and Cite
Gu, F.; Xu, F.; Wu, G.; Zhu, H.; Ji, C.; Wang, Y.; Zhao, Q.; Zhang, Z. Annual Accumulation of CymMV May Lead to Loss in Production of Asymptomatic Vanilla Propagated by Cuttings. Plants 2024, 13, 1505. https://doi.org/10.3390/plants13111505
Gu F, Xu F, Wu G, Zhu H, Ji C, Wang Y, Zhao Q, Zhang Z. Annual Accumulation of CymMV May Lead to Loss in Production of Asymptomatic Vanilla Propagated by Cuttings. Plants. 2024; 13(11):1505. https://doi.org/10.3390/plants13111505
Chicago/Turabian StyleGu, Fenglin, Fei Xu, Guiping Wu, Hongying Zhu, Changmian Ji, Yu Wang, Qingyun Zhao, and Zhiyuan Zhang. 2024. "Annual Accumulation of CymMV May Lead to Loss in Production of Asymptomatic Vanilla Propagated by Cuttings" Plants 13, no. 11: 1505. https://doi.org/10.3390/plants13111505
APA StyleGu, F., Xu, F., Wu, G., Zhu, H., Ji, C., Wang, Y., Zhao, Q., & Zhang, Z. (2024). Annual Accumulation of CymMV May Lead to Loss in Production of Asymptomatic Vanilla Propagated by Cuttings. Plants, 13(11), 1505. https://doi.org/10.3390/plants13111505

