Next Article in Journal
Globisporangium and Pythium Species Associated with Yield Decline of Pyrethrum (Tanacetum cinerariifolium) in Australia
Next Article in Special Issue
Marsupella lusitanica (Gymnomitriaceae, Marchantiophyta), a New Species of Sect. Ustulatae from Mountain Ranges of Portugal
Previous Article in Journal
Photosynthetic Physiological Basis of No Tillage with Wheat Straw Returning to Improve Maize Yield with Plastic Film Mulching in Arid Irrigated Areas
Previous Article in Special Issue
Thresholds in the Species–Area–Habitat Model: Evidence from the Bryophytes on Continental Islands
 
 
Font Type:
Arial Georgia Verdana
Font Size:
Aa Aa Aa
Line Spacing:
Column Width:
Background:
Article

New Taxonomic Arrangement of Dicranella s.l. and Aongstroemia s.l. (Dicranidae, Bryophyta)

1
Biological Faculty, Lomonosov Moscow State University, 119234 Moscow, Russia
2
Botanical Garden-Institute, FEB RAS, 690024 Vladivostok, Russia
3
Main Botanical Garden, Russian Academy of Sciences, 127276 Moscow, Russia
4
Department of Botany, Faculty of Science, University of South Bohemia, 370 05 České Budějovice, Czech Republic
*
Author to whom correspondence should be addressed.
Plants 2023, 12(6), 1360; https://doi.org/10.3390/plants12061360
Submission received: 29 January 2023 / Revised: 6 March 2023 / Accepted: 14 March 2023 / Published: 17 March 2023
(This article belongs to the Special Issue New Knowledge in Bryology 2.0)

Abstract

The recent molecular phylogenetic study of the families Aongstroemiaceae and Dicranellaceae, which resolved the genera Aongstroemia and Dicranella as polyphyletic, indicated the need for changes in their circumscription and provided new morphological evidence to support the formal description of newly recognized lineages. Following up on these results, the present study adds another molecular marker, the highly informative trnK–psbA region, to a subset of previously analyzed taxa and presents molecular data from newly analyzed austral representatives of Dicranella and collections of Dicranella-like plants from North Asia. The molecular data are linked with morphological traits, particularly the leaf shape, tuber morphology, and capsule and peristome characters. Based on this multi-proxy evidence, we propose three new families (Dicranellopsidaceae, Rhizogemmaceae, and Ruficaulaceae) and six new genera (Bryopalisotia, Calcidicranella, Dicranellopsis, Protoaongstroemia, Rhizogemma, and Ruficaulis) to accommodate the described species according to the revealed phylogenetic affinities. Additionally, we amend the circumscriptions of the families Aongstroemiaceae and Dicranellaceae, as well as the genera Aongstroemia and Dicranella. In addition to the monotypic Protoaongstroemia that contains the newly described dicranelloid plant with a 2–3-layered distal leaf portion from Pacific Russia, P. sachalinensis, Dicranella thermalis is described for a D. heteromalla-like plant from the same region. Fourteen new combinations, including one new status change, are proposed.

1. Introduction

Molecular phylogenetic studies of bryophytes [1,2,3,4,5,6,7,8,9,10] have shown that the traditional morphology-based circumscriptions of genera are often biased by morphological convergence and in reality comprise a suite of phylogenetically unrelated lineages. This is especially the case for genera with reduced morphology, such as pioneer species with short life cycles, e.g., Entosthodon Schwägr. ex Hornsch., Physcomitrium (Brid.) Brid. [11,12], or Ditrichum Timm ex Hampe [8], although the larger pleurocarpous mosses, such as in the traditionally delimited Hygrohypnum or Hypnum, have also been shown to be prone to the homoplasic retention of distinct morphological features in unrelated lineages [7,13,14,15].
It was thus perhaps not very surprising that a molecular-phylogenetic study of the northern temperate genera of Aongstroemia Bruch & Schimp. and Dicranella (Müll. Hal.) Schimp. [10] revealed a striking polyphyly in the existing delimitation of these genera. The traditional morphological circumscription of the genus Dicranella included plants of small size with a stem central strand, elongated linear-lanceolate to subulate leaves, costae with guide cells in the cross-section, predominantly dioicous sexual condition, and dicranoid peristome [16,17,18,19,20]. This allowed for a considerable variability of the other gametophytic and sporophytic traits, which found a reflection in the molecular differentiation of the thirteen analyzed species of the genus that were found in seven different phylogenetic lineages of haplolepidous mosses (the subclass of Dicranidae), three of which could be considered orphaned in the system of the representatives of dicranids analyzed to date. On the other hand, the genus Aongstroemia, originally introduced for a single species, A. longipes, was soon substantially expanded [16] to include most species of the modern Dicranella s.lat., and later again reduced [21] to harbor species sharing the julaceous habit originating from the ovate leaves, which are broadly rounded to acute or slightly attenuate at the tips and appressed to the stem. Despite this restriction in the generic concept of Aongstroemia, the rate of cryptic molecular diversity was similar to that revealed in Dicranella; Bonfim-Santos et al. [10] showed that the three analyzed species (out of the 11 accepted names in the genus) appear in three lineages belonging to three currently recognized families. Although the polyphyly of both genera was demonstrated quite convincingly, this study has not yet resulted in a taxonomic treatment. The major reason for this was the insufficient taxonomic sampling, particularly in Dicranella: of the 161 accepted species according to the Tropicos database [22], plus the 47 accepted species in Leptotrichella and five accepted names in Anisothecium, less than one tenth have been phylogenetically studied, which means that the generic and familial assignment of the bulk of the species remains pending after the splitting of Dicranella according to the obtained results. The recent description of a previously unknown dicranelloid moss from SW Portugal, which necessitated the erection of a new genus, Neodicranella Porley & Fedosov, following the assessment of molecular affinities [23], confirms that the diversity of dicranelloid mosses has not been fully captured, even in the relatively well-surveyed Europe. Although a thorough taxonomic revision of all included taxa and checking of the type material would be most appropriate, such a revision will hardly be possible in the near future for a complex and species-rich genus such as Dicranella, where many of the accepted species are based on a few historical collections from southern tropical countries, whose localities are difficult to access. Nomenclaturally, it would nevertheless be more relevant if the types of the generic names placed earlier in synonymy with Dicranella and Aongstroemia were designated, and their phylogenetic affinities known; a task that has been partly accomplished and the missing pieces of information do not threaten the stability of most proposed taxonomic solutions. Moreover, further accepting clearly polyphyletic taxa is in our opinion a less desirable alternative than establishing a baseline for further development of a phylogenetically-based system of haplolepidous mosses, which can be further elaborated as soon as new information appears.
Although we generally followed the molecular sampling of Bonfim Santos et al. [10], who employed only organellar markers, plastid trnL–trnF and rps4 and mitochondrial nad5 intron 2, with respect to the absence of reasonably informative nuclear markers that would be generally used in subclass-spanning phylogenetic studies of mosses, we deepened the molecular sampling to include the highly informative trnK–psbA region, which has been used with success, e.g., in the treatments [24] or [25], and also sampled the two variable spacers flanking the gene for tRNA-Thr, which is located between the previously sampled trnL–trnF and rps4. The purpose of this was the testing of the weakly supported deeper nodes of Dicranidae, which was one of the unresolved questions in [10] that we aimed to address in our novel analyses. Secondly, we broadened the sampling in several critical groups, such as the South American representatives of Dicranella assigned to Anisothecium by Mitten [26], accessions of Neodicranella and several putatively new taxa of unclear affinity from North Asia, which were not included in [10]. We also deliver arguments for treating the two varieties of Dicranella schreberiana (Hedw.) Hilf. ex H.A. Crum & L.E. Anderson at the species level and resolve the molecular variation between D. varia (Hedw.) Schimp. and D. howei Renauld & Cardot. This study thus represents a state-of-the-art taxonomic treatment based on both previously published and newly obtained molecular and morphological data, which is expected to be updated, particularly for the southern and tropical taxa.

2. Results

The concatenated matrix consisted of 6381 aligned sites, of which 563 belonged to L partition, 975 to T partition, 728 to R, 2899 to K, and 1216 to N. Indels scored for the L, R, and N partitions yielded an additional 193 binary sites, and 251 indels were scored for the T and 218 for the K partition. The partitions corresponding to the dataset used by Bonfim-Santos et al. [10], i.e., L, R, and N, contained 907 variable and 603 parsimony-informative sites, the T partition had 526 variable and 346 parsimony-informative sites, and the K partition contained 1410 variable and 901 parsimony-informative sites.
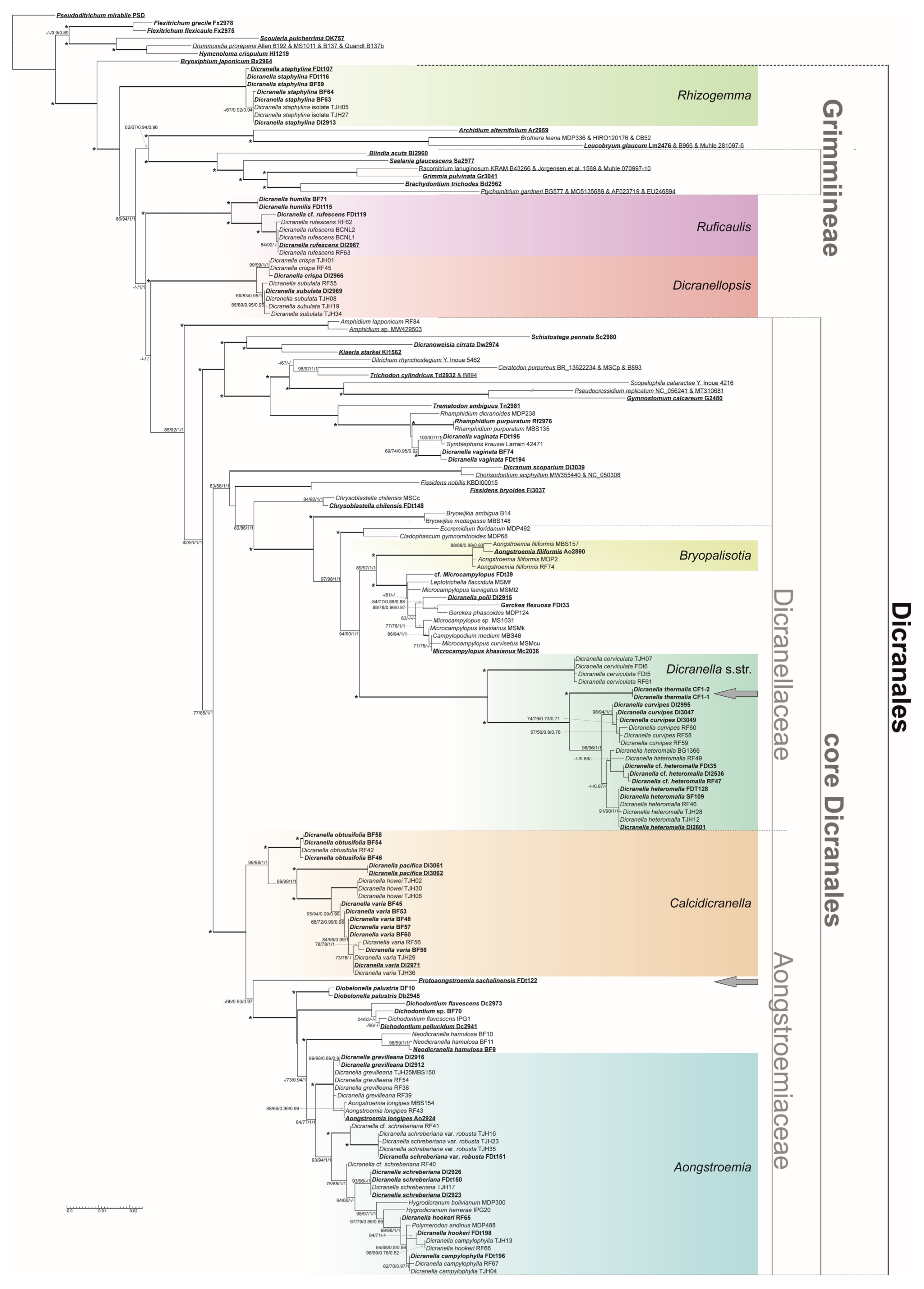
The trees inferred from the combined L, R, and N data, and those with an added T region dataset, had essentially identical topology, with generally higher support values from the expanded dataset. The addition of indel data generally further improved the support values, without changes in topology at the supported nodes, however only when T indel data were not considered. At the same time, the trees estimated from the separate analysis of K data, which again had generally higher support node values in the version with SIC-coded indels included, yielded a topological incongruence compared to the trees derived from LTRN data, with respect to the estimated affinities of Chrysoblastella chilensis, Neodicranella hamulosa, and Archidium + Leucobryaceae and Grimmiales clades. Hence, we present here the results representing the total evidence of the fully concatenated dataset (LTRKN) in Figure 1, and the trees resulting from partial analyses of the LTRN and K data are presented as the supplementary Figures S1 and S2. In the following description of the results, we only comment on results differing from those obtained by Bonfim-Santos et al. [10], which was used as a reference.
In contrast to this study, after reconsidering the reading of several bases in the raw chromatograms, the position of Pseudoditrichum mirabile was newly assessed as unresolved among the basal protohaplolepidous clades (Flexitrichum, Scouleria + Drummondia + Hymenoloma clade) and the clade containing all other analyzed taxa, i.e., Bryoxiphium + rest of Dicranales incl. Grimmiales), rather than being found in the basal grade of Dicranales. This position was shared by the analyses resulting from the LTRN and K datasets (Figure S1 and Figure 2). Additional Dicranella staphylina accessions from northeastern Asia (Putorana, Yakutia, and Khabarovsk Territory) were found in the maximally supported clade with European accessions, although three accessions collected in the heart of the permafrost zone of northeast Asia (BF59, FDt107, and 116) differed in several substitutions, despite the absence of notable morphological differences, except for the slightly more robust habit. European accessions of the previously unanalyzed D. humilis from the Czech Republic and Russian Leningrad Province proved identical and distinct from the rest of the analyzed accessions of D. rufescens and Far Eastern accessions earlier referred to D. humilis based on their seemingly inclined capsules (yet all sporulating collections from that area were collected with immature sporophytes, which prevented the assessment of a basal membrane height). Additionally, the accession FDt119 from plants morphologically approaching D. humilis collected in Sakhalin Island was found to be molecularly distinct, in a sister position to the maximally supported D. rufescens clade. The topology between the maximally supported D. rufescens + humilis clade, D. crispa + subulata clade, and the crown clade of Dicranales has not been resolved, even with our deeper molecular sampling, yet the analysis of trnK data alone (Supplementary Figure S2) yielded an unsupported clade containing D. rufescens + humilis plus D. crispa + subulata lineages. Stronger support (BI PP 1 but without support from ML) was found for the clade containing these two lineages and the clade containing the core Dicranales. The ambiguous affinities of these two lineages might partly result from the ambiguous affinities of the Archidiaceae + Leucobryaceae clade, which was resolved in the sister position to the clade containing Grimmiales based on the LTRN data (now with BS 94/PP 1 support), as opposed to the unsupported (BS < 50/PP 0.79) sister position of the Archidiaceae + Leucobryaceae clade to the rest of the Dicranales, excluding D. rufescens + humilis and D. crispa + subulata lineages, in the analysis of K data alone. The signal from LTRN data was stronger than that of K data, weakening the support for Archidiaceae/Leucobryaceae plus Grimmiales clade to BS 67/PP 0.94 in the combined LTRKN analysis.
Support for the core Dicranales clade has grown substantially in both ML (BS 85–100 according to the dataset) and BI (PP 1), and similar support was obtained for the sister relationship between Amphidium and the rest of the core Dicranales clade. The same is true for the three larger clades within the core Dicranales, the first one including Schistostega, Rhabdoweisiaceae, Ditrichaceae, Pottiaceae, Bruchiaceae, and a maximally supported clade containing accessions of Rhamphidium, Symblepharis krausei, and Dicranella vaginata; the second containing Dicranaceae, Fissidentaceae, Chrysoblastella, Bryowijkia, and Dicranellaceae; and the third containing Aongstroemiaceae.
The nearly maximally supported (BS 98–100/PP 1) Dicranellaceae clade does not contain northern representatives of Dicranella s.l., except for the genus in its amended delimitation itself, and the newly analyzed accession of Dicranella polii from Madagascar appeared in a poorly supported clade with two accessions of the genus Garckea, which itself appeared nested within a maximally supported clade containing accessions of Microcampylopus, Campylopodium, and Leptotrichella flaccidula. This clade is resolved in sister position to the clade containing Aongstroemia filiformis s.lat. accessions. The Madagascan and Reunion accessions of that species appear molecularly distinct from the Neotropical accessions, which earlier were recognized as A. jamaicensis Müll. Hal. Within the Dicranella s.str. clade, accessions of D. cerviculata formed a clade sister to the remaining accessions of the genus. Within the latter, two molecularly identical accessions of D. heteromalla/Campylopus pyriformis-like plants from Southern Kuril Islands are separated in a maximally supported clade and are described below as Dicranella thermalis. The maximally supported sister clade to the D. thermalis clade consists of (1) the nearly maximally supported clade containing accessions of D. curvipes and (2) the unsupported clade containing the accessions of D. heteromalla. Within this clade, two smaller clades can be recognized, one with high support containing both European and non-European plants referable to this species, and the other unsupported clade containing only accessions from the Russian Far East, which might in the future receive formal status upon a detailed account of their molecular and morphological variability.
Within the now maximally (except for ML BS 87 in the LTRN-based tree) supported Aongstroemiaceae sensu [10], the sister group relationship between Dicranella varia s.lat. + D. howei + D. pacifica clade and the rest of the taxa was confirmed, yet the clade containing Aongstroemiaceae without the D. varia group now only has weak support (BS 63–78 only from K data and PP 0.67–0.97 according to dataset and indel scoring), with respect to the inclusion of the newly analyzed basalmost lineage containing the plants described below as a new genus, Protoangstroemia. Within the D. varia group, four maximally or nearly so supported lineages could be recognized. Apart from D. varia and D. howei, the newly analyzed D. pacifica appeared sister to D. varia + howei clade, and four accessions, containing the RF42, which earlier was assigned to D. varia but now is referred to Dicranella varia var. obtusifolia Berggren raised to the species rank below, form a lineage sister to the rest of the entire D. varia group. Within the Aongstroemiaceae s.str. clade, the basal grade consists of Protoangstroemia and the maximally supported lineages of Diobelonella, Dichodontium, and Neodicranella. However, the clade containing accessions of Neodicranella appears in a different position in the analysis of LTRN and K data (cf. Figures S1 and S2), essentially unresolved in the grade between Diobelonella and Dichodontium according to LTRN data but deeply nested within Aongstroemia s.lat., sister to the Dicranella grevilleana + Aongstroemia longipes clade according to K data. The crown clade (Aongstroemia s. lat.) contains the Dicranella grevilleana + Aongstroemia longipes, Dicranella schreberiana var. robusta, D. schreberiana var. schreberiana, Hygrodicranum bolivianum, H. herrerae, and Dicranella campylophylla + D. hookeri + Polymerodon andinus clades. Additional accessions of Aongstroemia longipes, Dicranella grevilleana, D. schreberiana var. schreberiana, D. campylophylla, and D. hookeri support the distinctness of Aongstroemia longipes from Dicranella grevilleana, Dicranella schreberiana var. robusta from var. schreberiana, and of D. campylophylla from D. hookeri, yet a more detailed study of taxa in this group needs to be performed in the future with respect to one isolated accession of Dicranella schreberiana s.lat. from Russia (RF40), the similarly isolated accession of D. hookeri RF65, and the nested position of D. campylophylla TJH13 within the clade, which otherwise contained specimens referable to D. hookeri.

3. Discussion

Our trees are largely congruent with those published by [10,23], yet bring more resolution to the relationships among the haplolepidous lineages, identify affinities of the seven previously unsampled species, and verify the previously assessed affinities using additional accessions of previously insufficiently sampled taxa.
Dicranella staphylina. The totally orphaned position of Dicranella staphylina within the system of haplolepidous mosses came as one the most surprising results of the phylogenetic reconstruction by [10]. This moss has to date been known from Europe essentially only from its gametophytic stage, which does not have any distinct autapomorphic traits. Several immature sporophytes have only been observed by [27]. They had yellow to orange seta (speculated to be red at maturity), erect, symmetrical, smooth capsules with irregular and incrassate exothecial cells and few stomata, longitudinally striate peristome teeth bifid to the middle, and unmatured spores 15–20 µm. The character of annulus was not mentioned. Neither of these characters is outstanding among northern Dicranella s.lat. species. Unexpectedly, sporulating plants not matching the description of any other known species of the genus were recently discovered in the north Siberian Putorana Plateau. They had yellow setae, asymmetric furrowed capsules, bright red peristome, and well-developed revoluble annulus (Figure 2). Surprisingly, the molecular barcoding of these plants revealed their identity with the previously analyzed accessions of D. staphylina and, indeed, the gametophytic characters matched the European material except for plants from Khabarovsk Territory, discovered upon the subsequent herbarium revision, which lack the characteristic rhizoidal tubers. The difference in the capsule shape as compared to [27] might result from the ontogenetic stage, when young straight and smooth capsules may also become curved and furrowed with age. With respect to the isolated position of Dicranella staphylina, we propose a new genus and family to accommodate it.
The sister group relationship between D. staphylina and the clade containing both the rest of the order Dicranales (including Archidiaceae and Leucobryaceae) and the species currently recognized within the order Grimmiales opens the question of the ordinal placement of the lineage containing D. staphylina. While the resolved topology based on LTRN and K data differs in the assessment of affinities of the Archidium + Leucobryaceae clade, both topologies agree on the nested position of the currently recognized Grimmiales within Dicranales, should the D. staphylina-lineage remain in Dicranales. D. staphylina has a fairly typical dicranoid peristome with triangular, in basal and median part longitudinally striolate rather than filiform teeth, split to half of their length into unequal lobes, without a basal membrane (Figure 2), which clearly fits the description of the dicranoid peristome type by [28]. This favors the idea of including this lineage in the delimitation of Dicranales, rather than establishing an isolated new order to accommodate it, suggesting that the dicranoid peristome is the plesiomorphic character state for the whole large lineage, from which the more derived peristomes in Grimmiales and Pottiaceae evolved (see also [9] for a discussion of the secondarily modified peristomes in, e.g., Glyphomitrium Brid. or Pseudoblindia Fedosov, M. Stech & Ignatov of Rhabdoweisiaceae). The idea of a broad Dicranales, with the currently recognized Grimmiales being lowered to the rank of suborder, has further support from the absence of any derived morphological trait that is typical for the earlier diverging lineages, such as Catoscopium Brid., Distichium Bruch & Schimp., Bryoxiphium Mitt., or Pseudoditrichum Steere & Z. Iwats.
Dicranella rufescens and D. humilis. These two species share the red color of their stems [29], rather sparsely foliated stems with leaves hardly homomallous or secund, plane leaf margins (which however can be narrowly recurved on one side in D. humilis), and a weakly differentiated costa, especially in D. rufescens. A unique character of D. rufescens among other ex-Dicranella species is the high basal membrane (up to 10 rows), while the membrane of D. humilis does not extend four rows; basal membranes extending three rows are nevertheless rare in all other species except D. varia. Both species markedly differ in their capsule shape (characteristically straight and symmetric in D. rufescens, while inclined, slightly curved, and asymmetric in D. humilis). It was therefore important to confirm that D. humilis is indeed closely related to D. rufescens, which we accomplished. All Asian specimens referred to D. humilis on the available morphological grounds appeared in the D. rufescens clade. Thus, although our study confirmed the species status of D. humilis, further morphological study of additional Asian specimens is needed to clarify the differentiation of D. humilis and D. rufescens. The isolated position of the clade precludes any other taxonomic solution except for establishing a new genus for the two species of the lineage, with the familial placement being somewhat ambiguous. The very weak clustering with the Dicranella subulata + crispa based in trnK data (Figure S2) might favor creating a family harboring both these lineages; however, the total evidence from all studied regions (Figure 1) does not support this solution and favors the creation of a separate family for this monogeneric lineage. This is supported by the salient morphological differences between the lineages (absent versus well-developed revoluble annulus, basal membrane 3–10 versus 1–3 rows, sparse leaves, never clasping and shouldered versus leaves dense and contiguous, at least perichaetial leaves clasping) in the absence of other nonhomoplasic common characters.
Dicranella subulata and D. crispa. The morphological synapomorphies of this lineage were discussed at length by [10]. While the affinities with the preceding lineage have not been convincingly resolved, the same set of arguments can be used for segregating the two known representatives of this lineage to a separate genus and family (see Taxonomic treatment). The previous names adopted for Dicranella crispa and D. subulata include either names that are in use for other distinct genera, or the illegitimate genus names Dicranodon Béhéré and Leptotrichum Hampe ex Müll. Hal. Similarly, the possibility of raising Dicranella sect. Pseudodicranella Nyholm to the genus level is prevented by the name being invalid with respect to a missing Latin description and is illegitimate, as it includes the conserved type of Dicranella, D. heteromalla. Therefore, we propose to erect a new genus and family name for this group in the Taxonomy section.
Dicranellaceae. In agreement with [10], we concur with the proposal of reducing the delimitation of Dicranellaceae to only include members of the Dicranella heteromalla group, Microcampylopus/Leptotrichella/Garckea/Campylopodium polytomy, Aongstroemia filiformis s.lat., Eccremidium, and Cladophascum. With its remarkably distinct morphology [30], Bryowijkia, albeit robustly supported molecularly as a sister group to the above-specified assemblage, should remain separate at the family rank, as proposed by [31]. The question of the inclusion of Trichodontium falcatum (R. Br. bis) Fife remains open. The species was merged with Kiaeria pumila (Mitt.) Ochyra by [32], which was resolved as a member of Arctoa within Rhabdoweisiaceae [9]. However, the only available Trichodontium GenBank accessions AF435304/AF435353 from the specimen Streimann 51155 appeared in the clade with Leptotrichella flaccidula and Campylopodium medium in the analysis of [10], which suggests the possibility of an incorrect identification in one of the treatments, and the matter needs to be revisited in the future.
The maximally supported clade containing accessions of Aongstroemia filiformis s.lat. sister to the clade of other tropical Dicranellaceae also leaves us with no other option than to establish a new genus to accommodate it, as the species has never been included in genera other than Aongstroemia, Dicranella, Dicranum, and Thysanomitrion, which cannot be used for this purpose. This solution is put into effect later in the text. The geographically meaningful pattern of molecular variability, as supported by the analysis of an additional Aongstroemia filiformis specimen from Madagascar, seems to support the resurrection of A. jamaicensis from the synonymy of A. filiformis, but this task requires additional sampling and morphological study.
The well-supported tropical Dicranellaceae clade, consisting of analyzed accessions of Aongstroemia filiformis s.lat., Microcampylopus, Leptotrichella, Garckea, and Campylopodium also contains a single analyzed specimen of Dicranella polii. Its closest affinities were revealed to be with the previously analyzed Garckea species, with which it forms a clade moderately supported from ML and not supported from BI (BS 77–81, PP 0.86–0.88), nested within the well-supported clade containing the tropical Dicranellaceae, except for Aongstroemia filiformis s.lat. While the combination of D. polii under Garckea would make sense from a nomenclatural point of view, as the latter appears to be the oldest available generic name in this clade (Leptotrichella incl. the younger Microdus, Microcampylopus), the sporophytic characters currently used for delimitation between Garckea, Leptotrichella (generally considered synonymous to Dicranella [20,33,34], and Microcampylopus do not match the revealed phylogenetic affinities, and hence we prefer to postpone this taxonomic decision, pending a deeper sampling in this lineage. This brings, however, another piece of evidence that the tropical species referred previously to Dicranella s.lat., Leptotrichella, and Microdus might belong to this lineage, or to the lineage containing Rhamphidium species (see below for a discussion of Dicranella vaginata).
The affinities within Dicranella s.str. support the description of a new species, as realized below, and the continued recognition of D. curvipes from D. heteromalla at the specific rank, as suggested by [35], with the molecular support presented in a more limited dataset by [10]. Our additional data support the recognition of Dicranella curvipes as a separate entity, while further documenting the molecular variability within the lineage. Our review of gametophytic morphology revealed that, in some of Dicranella curvipes specimens, the leaves tend to be homomallous vs. mostly falcate secund in D. heteromalla; the costa is narrower (less than 1/5 of the leaf base width), well-delimited from leaf lamina (a unique trait in Dicranella s.str.), and unistratose throughout (vs. wider costa weakly delimited from leaf lamina, which is partly to nearly entirely bistratose distally in D. heteromalla); the cells in the basal leaf portion are narrowly rectangular and moderately thick-walled vs. short-rectangular to subquadrate, thin-walled in D. heteromalla). In addition, most specimens of D. curvipes have leaves with rather distinct shoulders. It needs to be acknowledged, though, that some specimens of D. curvipes (such as Kučera 21379, 21778) from the Russian Far East have other combinations of these characters and could not be identified without mature sporophytes. Moreover, there appears to be an internal differentiation of the clade consisting of plants currently assigned to D. heteromalla s.str., with the specimens from the Russian Far East (RF47, 49, FDt35, Kučera 21639) and one from the eastern United States (Goffinet 8162) showing several distinct molecular synapomorphies at the level of one-base substitutions. Although this clade is only weakly supported on the tree, with respect to the unequal sequenced regions in the studied accessions and ambiguous reads at several points, the lineage is probably molecularly distinct. The most diverged lineage in molecular terms is, however, the one harboring two accessions of plants collected on Iturup Island and originally identified as Campylopus pyriformis. Despite the few morphological traits differentiating these plants from D. heteromalla, the plants are described below as a morphologically semicryptic species; nevertheless, they are distinct with respect to their rate of molecular differentiation.
Aongstroemiaceae. The common characters of Aongstroemiaceae and features which differentiate the Dicranella varia group as the most alien element in Aongstroemiaceae were discussed in detail by [10]. Both morphology and molecular support for the clade containing D. varia, D. varia var. obtusifolia, D. howei, and D. pacifica require the generic rank to be used for this clade. In theory, the name Anisothecium could be applied to it, as Anisothecium varium is one of the six species cited in the protologue. However, we believe that this would be the least appropriate option for the typification of the genus, as [26] proposed this name in his “Musci Austro-Americani …” for a group of predominantly South American species, which mostly share vaginate or semivaginate leaves with distinctly widened leaf bases, while Dicranella varia, which was included based on a single specimen from Cuba, forms a distinctly discordant element in his circumscription of the genus, as was also emphasized in his key to the species. Therefore, we believe that Anisothecium is much more appropriately typified with one of the predominantly South American species with expanded leaf bases, as done below, and we propose a new genus name for the clade of Dicranella varia and closely related species.
Previous analysis [10] suggested that Dicranella varia was paraphyletic with respect to a specimen (RF42) from northern Siberia. Extended sampling of Asian material that was supposed to represent D. varia resulted in both plants being molecularly identical or closely related to specimens from Europe and plants identical to the previously studied RF42. The provenance of the latter specimens mostly included northern Siberia, while the lineage containing European plants included specimens collected throughout boreal Asia. Morphological examination of the north Siberian plants and comparison to D. varia s.str., as represented by both European specimens (the Central European lectotype from Leipzig, Germany, was reviewed by [36] and a specimen from the southern Siberia and the southern part of Russian Far East), confirmed the morphological differences between the two groups. It appeared that plants similar to the analyzed north Siberian ones had already been described. Lindberg and Arnell [37], who proceeded extensive bryophyte collections from the Russian Arctic, described Anisothecium rubrum var. obtusiusculum based on the plants from the lower course of the Yenisey River. Their description matches our plants well. They also mentioned that a similar taxon, Dicranella varia var. obtusifolia Berggren occurs in Svalbard and indeed provided a description that seems to match morphologically both the variety later described by [37] and the plants that we collected in northern Siberia. The type material held in MO (MO-407808, accession 2226886) shows a good match with the north Asian plants analyzed by us. Hence, we raise the variety earliest described by Berggren to the species rank in the newly established genus, as effected below in the Taxonomy section. The previously unsampled NW American endemic Dicranella pacifica W.R. Schofield, which shares with D. varia multiple characters including recurved leaf margins, inclined asymmetric capsules, and absent annulus [20,38], was confirmed as another member of this lineage. While the specific status of D. howei, which morphologically sometimes seems indistinct from D. varia [20], now appears unequivocal with respect to the resolved identity of D. varia var. obtusifolia, the elaboration of morphological differences remains the task for a future dedicated study with more numerous molecularly barcoded specimens.
The core Aongstroemiaceae clade contains two basal lineages, which were not sampled by [10]. The basalmost lineage is represented by a single collection of a plant from Sakhalin Island with a unique combination of the otherwise typical Aongstroemiaceae characters, including shouldered leaves; elongate laminal cells; a single costal stereid band and lack of guide cells; reddish setae; and short, dark, curved, smooth, or slightly furrowed exannulate capsules. On the contrary, the upper leaf lamina is bistratose to tristratose, a character that only occurs in some representatives of the family. This plant is therefore described below as a new monospecific genus. The second previously unsampled lineage is the likewise monotypic Neodicranella, whose affinities had not been well resolved in its protologue [23]. We were not able to convincingly assess its affinities, even now, due to the conflict in the resolved topologies between the LTRN and K datasets. Although the “dicranelloid” rather than “dichodontioid” habit would favor the affinities as assessed through analysis of the trnK data, we refrain, however, from merging Neodicranella with Aongstroemia at this point.
The crown clade of core Aongstroemiaceae contains the species recognized to date, aside from the above-mentioned conflicting position of Neodicranella, in at least four genera: Aongstroemia (type species A. longipes), Hygrodicranum (type species H. falklandicum Cardot, not analyzed), Polymerodon (monotypic), and Dicranella species with expanded, mostly vaginate leaf bases, which earlier were often assigned to Anisothecium (the analyzed Dicranella campylophylla is among the six Anisothecium species eligible for the type of the genus). The high molecular support for this clade, as well as the suite of morphological characters common in the analyzed taxa of this clade, strongly support the idea of recognizing this clade as one genus, for which the oldest available name is Aongstroemia (see below in the Taxonomy section). Within the genus, we were able to additionally analyze four specimens of Dicranella schreberiana s.str. from previously unsampled parts of Europe (Czech Republic, Greece, European Russia), which confirmed the distinctness from D. schreberiana var. robusta. Moreover, we morphologically revised the type specimen of Cynodontium canadense Mitt., which proved to be identical to D. schreberiana var. robusta. Having priority at species rank, Cynodontium canadense is combined under Aongstroemia later in the Taxonomy section, leaving however open the question of the specimen RF40, with the morphology rather suggesting D. schreberiana s.str., which was however found to be isolated from the clades representing both recognized varieties and did not form a monophylum with either of them. Additional analyzed specimens of D. campylophylla (including the specimens labelled as D. cardotii (R. Br. bis) Dixon, considered synonymous by [39] and subsequent authors) and D. hookeri brought more certainty to the taxonomic evaluation of these taxa. They were found to be closely related, yet probably distinct species, which however may be at times difficult to separate morphologically, as the accession D. campylophylla TJH13, which was unavailable for our study, was resolved in the polytomy formed by the accessions of D. hookeri, together with an accession labelled as Polymerodon andinus, which was downloaded from GenBank. The pattern is further complicated by the accession RF65, identified also as D. hookeri, which however is molecularly clearly distinct from all other accessions identified as this species, as well as from D. campylophylla. The type of Hygrodicranum, H. falklandicum Cardot remains unsampled, and hence the generic status of Hygrodicranum remains to be assessed. Based on the two analyzed accessions of H. bolivianum and one of H. herrerae, it appears rather safe to infer that both species are very closely related to D. campylophylla, yet possibly specifically distinct, although the protologue and illustrations of Hygrodicranum herrerae in [40] do not provide information that would distinguish this species from the descriptions and illustrations of D. campylophylla available in the literature [39]. The sequenced specimens IPG20 (H. herrerae), as well as TJH04 and TJH13 (D. campylophylla and D. campylophylla/hookeri) from Chile, are nearly identical, with bistratose leaf lamina and dorsally mamillose cells characteristic for both taxa. The specimen of Hygrodicranum bolivianum (Buck 39497), as well as the additionally studied Chilean specimen (Larraín 43529), matches the species description [41], which resembles some closely related Dicranella (Aongstroemia) species. Consequently, we propose to combine both H. bolivianum and H. herrerae in Aongstroemia and expect that H. falklandicum might be resolved in this clade as well, but until the species is analyzed, we prefer not to put this taxonomic change into effect. The same applies to the assessment of Polymerodon andinus (rps4 and nad5 sequences obtained from specimen M. Lewis 87608, 7/87 (DUKE) and Eucamptodontopsis pilifera (Mitt.) Broth. (nad5 sequence obtained from specimen S.R. Hill 27912, 2/97 (DUKE)). If the sequences indeed correspond to these taxa, then they should be considered conspecific with D. hookeri, but in the absence of type studies and a more representative selection of analyzed material, such a proposal is premature, as further corroborated by the affinities of GenBank sequences of Eucamptodontopsis brittoniae (E.B. Bartram) B.H. Allen (AF435285, AF435328), which appear to be closely related to Holomitrium species based on BLAST searches.
The caution with the taxonomic evaluation of this group of taxa can be illustrated by the example of Dicranella vaginata. This species was considered to be closely related to the group of South Hemispheric Dicranella species recognized as Anisothecium by [26] in the protologue of the genus. However, three Chilean accessions analyzed by us were found to be resolved in the maximally supported clade containing two Rhamphidium species and Symblepharis krausei (Lorentz) Ochyra & Matteri. Indeed, all species have the vaginate leaf base, elongate basal leaf cells with porose longitudinal cell walls, subquadrate upper leaf cells, mostly unistratose upper leaf lamina, and rather short erect or inclined, nearly symmetric capsule with markedly spiculose, deeply divided peristome teeth, different from the typical dicranoid, i.e., not spiculose, and less divided peristome shared by Aongstroemia species. Recent morphological studies found Dicranella vaginata very similar to Aongstroemia gayana [42,43], which further indicates the necessity of a modern polyphasic reassessment of the lineage containing the type of Rhamphidium.
Consequently, we propose to typify the genus Anisothecium with A. campylophyllum, which in our opinion best preserves Mitten’s original idea to include in it mostly South American representatives of the then recognized broad genus Aongstroemia with broadened, mostly clasping leaf bases and dicranoid affinities. Neither A. varium nor A. vaginatum (see above) seem to qualify better for this purpose. The identity of A. jamesonii Mitt. is currently ambiguous, as it was considered synonymous either to A. vaginatum [44] or to Dicranella hookeri [45], which were not found to be closely related by us, and hence a new investigation of the type is necessary in light of this finding. Similarly, we have no molecular data for the remaining South American species of the original Anisothecium, A. convolutum (Hampe) Mitt. and A. planinervium (Taylor) Mitt.
The polyphyly of Aongstroemia, Dicranella, and Ditrichum demonstrated by the analyses in [8,10] and this study is yet another example of homoplasy of morphological characters that were considered taxonomically relevant in earlier classifications. The superficially similar small pioneer mosses that are adapted to opportunistic life strategies sometimes occupy a remarkably isolated phylogenetic position among the basal lineages of Dicranidae. They share with most other protohaplolepideous lineages the broad, typically circumholarctic ranges, usually associated with humid climates, suggesting that the early diversification of Dicranidae was associated with cool to mild conditions, and therefore might be underestimated in temperate and subarctic, and by analogy possibly also in subantarctic, areas. The early radiation might not have been followed by excessive diversification according to our current knowledge, but the pioneer strategy of their representatives might have allowed them to survive until the present.
In contrast, the later diverging lineages of (mostly) opportunistic pioneer mosses (Aongstroemiaceae s.str., Dicranellaceae s.str., Ditrichaceae s.str. and some groups of Pottiaceae) are remarkably more diverse, in terms of species numbers, morphologically, and ecologically, often occupying xeric environments (such as several groups of Pottiaceae) and displaying multiple transitions to annual life strategies. Although only a limited number of Aongstroemia and especially Dicranella species from outside the Holarctic have been studied, the preliminary rps4-based phylogenetic analysis of Brazilian Dicranella s.lat. species indicates that the studied Neotropical Dicranella species all belong to the lineage of Dicranellaceae [46].
Our results demonstrate the unexpectedly underestimated diversity of northern temperate and subarctic pioneer mosses with dicranelloid habit and the resulting limitations of the currently used floras, especially in North Asia. In addition, northern Asia is an area of higher molecular diversity of Dicranella s.l. species, while European accessions are typically uniform in sequences, which might indicate the role of northeastern Asia as a source of diversity in these lineages worldwide.
The stunning extent of convergence in the available morphological traits within the studied genera underlines the need for obtaining molecular data for the representatives of the as yet unevaluated taxa and also the revision of types for existing names. Given the number of poorly known taxa (>600 names in Dicranella and >260 in Aongstroemia, [22]), such a project would require the efforts of the whole bryological community.

4. Taxonomy

Rhizogemmaceae Bonfim Santos, Siebel & Fedosov, fam. nov.–Type: Rhizogemma Bonfim Santos, Siebel & Fedosov
Diagnosis: This family differs from the other families of haplolepideous mosses in possessing the following combination of characters: plants small to medium-sized; stems with central strand; leaves with widened leaf bases abruptly narrowed to short subulate leaf tips; leaf margins recurved; costae with central stereid band, dorsal and ventral epidermis, without guide cells; laminal cells elongate, smooth; sexual condition dioicous; setae yellow; capsules asymmetric, furrowed; peristome dicranoid, bright-red; annulus revoluble.
The family is currently considered monogeneric.
Rhizogemma Bonfim Santos, Siebel & Fedosov, gen. nov.–Type: Rhizogemma staphylina (H. Whitehouse) Bonfim Santos, Siebel & Fedosov (Figure 2 and Figure 3).
Diagnosis: The single species segregated into the newly established genus differs from other dicranelloid mosses in possessing non-vaginate leaf bases and rather shortly subulate leaf acumina, recurved leaf margins, costae with single central stereid band, leaf lamina unistratose or bistratose along upper margins, yellow setae, yellow-purplish to brownish, asymmetric, furrowed capsules, revoluble annulus, and rhizoidal gemmae irregular in shape, composed of bulging cells.
Etymology: The name (composed of the Greek ῥίζα, root, and Latin gemma, gem) refers to the characteristic rhizoidal tubers (commonly also referred to as gemmae) of the only currently known species of the genus.
Description: Plants bright green, lacking red pigmentation. Stems about 5 mm, forming rather dense tufts, with a central strand. Leaves up to 1 mm long, lanceolate, erect-spreading to spreading, not secund; margins plane or recurved only at base or nearly throughout, smooth or denticulate distally, partly bistratose distally; costae percurrent to short excurrent, in transverse section with differentiated dorsal and ventral epidermis and single stereid band; leaf lamina unistratose, cells rectangular to elongate-rectangular, bulging in transverse sections, smooth. Rhizoidal tubers constantly present, in young stage red, turning dark brown, irregularly shaped with protruding cells, 3–4 cells long and 1–3 cells wide. Perichaetial leaves differentiated, larger than lower leaves, from broadly sheathing base rather abruptly narrowed into squarrose or flexuose apex. Setae yellowish, straight; capsules incurved, longitudinally furrowed, without or weak strumae, yellow to purplish along ribs and around the mouth. Exothecial cells irregular in shape to rectangular, with evenly incrassate walls. Annulus well differentiated, composed of one row of large hyaline thick-walled cells, revoluble. Operculum long rostrate. Peristome bright red, teeth unequally split to half of their length, longitudinally striolate proximally, papillose distally. Calyptrae cucullate.
The genus is currently considered monotypic.
Rhizogemma staphylina (H. Whitehouse) Bonfim Santos, Siebel & Fedosov, comb. nov.Dicranella staphylina H. Whitehouse in Trans. Brit. Bryol. Soc. 5: 757. f. 2-3a. 1969.–Type: United Kingdom, E. Norfolk (v.-c. 27), Pockthorpe, near Lyng, arable field, Sept. 1968, H.L.K. Whitehouse s.n. (Holotype: CGE) ≡ Anisothecium staphylinum (H. Whitehouse) Sipman, Rubers & Riemann in Lindbergia 1: 217. 1972.
Ruficaulaceae Bonfim Santos & Fedosov, fam. nov.–Type: Ruficaulis Bonfim Santos & Fedosov
Diagnosis: This family differs from the other families of haplolepideous mosses in possessing the following combination of characters: small plant size; mature stems reddish-brown; costae with only dorsal stereid band; leaf lamina unistratose or with bistratose margin, composed of elongate to linear cells; sexual condition dioicous; red setae; peristome dicranoid, with rather weak ornamentation, well-developed basal membrane and weakly developed annulus.
The family is currently considered monogeneric.
Ruficaulis Bonfim Santos & Fedosov gen. nov.–Type: Ruficaulis rufescens (With.) Bonfim Santos & Fedosov
Etymology: The generic name originates from the Latin caulis, stem, and the prefix rufi- (from Latin rufus, red), referring to the characteristic reddish-brown coloration of the stem.
Diagnosis: species combined in the newly established genus differ from other dicranelloid mosses in possessing reddish-brown mature stems; leaves from narrow-triangular base gradually narrowed to a subulate acumina; costae with single stereid band; leaf lamina unistratose or with bistratose margins, composed of elongate to linear cells; red setae; peristome with mostly high basal membrane and weakly developed annulus.
Description: Plants very small, in loose reddish-brownish tufts. Stems with central strand. Well-developed parts of stems reddish-brown and rhizoids with vinaceous pigmentation. Leaves up to 2 mm long, fuscous, weakly secund; margins plane throughout, denticulate at apex; costa rather weak, percurrent, sharply delimited from leaf lamina, with compact stereid band, ventral and dorsal epidermis, or with weakly developed dorsal band, composed of substereids and guide cells covered by ventral epidermis. Tubers consisting of one row of (1–)2–3(–6) much enlarged cells, pale reddish to wine-red. Perichaetial leaves similar to upper leaves. Setae reddish. Capsules erect to inclined, symmetric or curved, smooth or slightly furrowed. Exothecial cells short rectangular, in longitudinal rows. Annulus weakly differentiated, not revoluble. Peristome dicranoid, with high basal membrane.
Accepted species:
Ruficaulis rufescens (With.) Bonfim Santos & Fedosov, comb. nov.Bryum rufescens With. in Syst. Arr. Brit. Pl. (ed. 4) 3: 801. 1801–Type: “ad ripas rivulorum lutosas, in Scotia” ≡ Dicranum rufescens (With.) Turner in Muscol. Hibern. Spic. 66. 1804 ≡ Dicranum varium var. rufescens (With.) Röhl. in Deutschl. Fl. (ed. 2), Kryptog. Gew. 3: 71. 1813 ≡ Dicranodon varium var. rufescens (With.) Béhéré in Muscol. Rothom. 29. 1826 ≡ Dicranum crispum var. rufescens (With.) Hampe in Flora 20: 283. 1837 ≡ Aongstroemia rufescens (With.) Müll. Hal. in Syn. Musc. Frond. 1: 436. 1848 ≡ Dicranella rufescens (With.) Schimp. in Coroll. Bryol. Eur. 13: 1856 ≡ Anisothecium rufescens (With.) Lindb. in Musci Scand. 26. 1879.
Ruficaulis humilis (R. Ruthe) Jan Kučera & Fedosov, comb. nov.Dicranella humilis R. Ruthe, Hedwigia 12: 147. 1873.–Type: [Germany] In locis paucis prope Bärwalde Neomarchicae. ≡ Anisothecium humile (R. Ruthe) Lindb., Meddeland. Soc. Fauna Fl. Fenn. 14: 74. 1887 ≡ Aongstroemia humilis (R. Ruthe) Müll. Hal., Gen. Musc. Frond. 323. 1900. ≡ Dicranella rufescens subsp. humilis (R. Ruthe) Kindb., Eur. N. Amer. Bryin. 2: 209. 1897.
Dicranellopsidaceae Bonfim Santos, Siebel & Fedosov, fam. nov.–Type: Dicranellopsis Bonfim Santos, Siebel & Fedosov
Diagnosis: This family differs from the other families of haplolepideous mosses in possessing the following combination of characters: plants small to medium-sized; stems with central strand; leaves with widened to vaginate leaf bases, abruptly narrowed to subulate leaf acumina; leaf margins plane; costae with two stereid bands and guide cells; leaf lamina bistratose distally; laminal cells elongate, smooth; sexual condition dioicous; red setae; ribbed capsules; Dicranoid peristome and revoluble annulus.
The family is currently considered monogeneric.
Dicranellopsis Bonfim Santos, Siebel & Fedosov, gen. nov.–Type: Dicranellopsis subulata (Hedw.) Bonfim Santos, Siebel & Fedosov
Etymology: The generic name originates from Dicranella, the genus to which the species of Dicranellopsis had been assigned previously, and the suffix -opsis (from Greek ὄψις, meaning aspect, appearance, sight), referring to the morphological similarity between the genera.
Diagnosis: Species combined in the newly established genus differ from other dicranelloid mosses in possessing a combination of widened to vaginate leaf bases and subulate leaf tips, plane leaf margins, costae with two stereid bands and guide cells, bistratose upper leaf lamina, red setae, ribbed capsules and revoluble annulus.
Description: Plants yellowish green to dark green, lacking red pigmentation. Stems with central strand. Leaves with oblong bases abruptly tapering into a long, channeled, subulate acumina, upper stem leaves sheathing, erect to squarrose-flexuose, patent or secund, crispate or not when dry; margins entire or very slightly denticulate at leaf tip, plane, unistratose; costae percurrent to short excurrent, sharply delimited from leaf lamina, with dorsal and ventral epidermis, guide cells and dorsal and ventral or only dorsal stereid band; distal leaf lamina bistratose, median leaf cells linear. Rhizoidal tubers, when present, dark brown, irregularly shaped without protruding cells, curved. Perichaetial leaves resemble upper stem leaves. Capsules erect to slightly inclined, symmetric or distinctly curved, not strumose, strongly longitudinally ribbed, with more or less differentiated exothecial bands and quadrate to short rectangular, rather thin-walled cells between them. Annulus differentiated in 2–3 rows of widened cells, revoluble. Peristome dicranoid.
Accepted species:
Dicranellopsis crispa (Hedw.) Bonfim Santos, Siebel & Fedosov, comb. nov.Dicranum crispum Hedw. in Sp. Musc. Frond. 132. 1801–Lectotype: Sweden, J.F. Ehrhart s.n. (G, barcode G00040017, [36]: Figure 1B–D; [47]: Figure 51) ≡ Aongstroemia crispa (Hedw.) Müll. Hal. in Syn. Musc. Frond. 1: 439. 1848 ≡ Dicranella crispa (Hedw.) Schimp. in Coroll. Bryol. Eur. 13. 1856 ≡ Leptotrichum crispum (Hedw.) Mitt. in J. Proc. Linn. Soc., Bot., Supplementary 1: 158. 1859 ≡ Cynodontium crispum (Hedw.) Mitt. in J. Proc. Linn. Soc., Bot. 8: 15. 1864 ≡ Anisothecium crispum (Hedw.) C.E.O. Jensen in Skand. Bladmossfl. 314. 1939, nom. illeg., non Lindb. in Utkast Eur. Bladmoss. 33. 1878.
Dicranellopsis subulata (Hedw.) Bonfim Santos, Siebel & Fedosov, comb. nov.Dicranum subulatum Hedw. in Sp. Musc. Frond. 128. T. 34. f. 1–5. 1801–Lectotype: Sweden, Swartz s.n. (G, Hb. Hedwig-Schwägrichen, barcode G00040102, [36]: Figure 5A–C, [47]: Figure 61) ≡ Dicranodon subulatum (Hedw.) Béhéré in Muscol. Rothom. 29. 1826 ≡ Dicranum heteromallum var. subulatum (Hedw.) Wallr. in Fl. Crypt. Germ. 1: 160. 1831 nom. illeg.Aongstroemia subulata (Hedw.) Mül. Hal. in Syn. Musc. Frond. 1: 433. 1848 ≡ Dicranella subulata (Hedw.) Schimp. in Coroll. Bryol. Eur. 13: 1856 ≡ Leptotrichum subulatum (Hedw.) Mitt., in J. Proc. Linn. Soc., Bot., Supplementary 1: 9. 1859 ≡ Cynodontium subulatum (Hedw.) Mitt. in J. Proc. Linn. Soc., Bot. 8: 15. 1864.
Dicranellaceae Stech in Nova Hedwigia 86: 14. 2008–Type: Dicranella (Müll. Hal.) Schimp.
Accepted genera: Campylopodium (Müll. Hal.) Besch. (only C. medium studied), Cladophascum Dixon, Dicranella (Müll. Hal.) Schimp. Eccremidium Wilson (only E. floridanum studied), Garckea Müll. Hal., Leptotrichella (Müll. Hal.) Lindb. (only L. flaccidula studied), Microcampylopus (Müll. Hal.) Fleisch., Bryopalisotia Bonfim Santos & Fedosov.
Tentatively included genus (pending molecular confirmation): Bryotestua Thér. & P. de la Varde. As for Trichodontium (Dixon) Fife, see the Discussion.
Description: Plants small to medium-sized, growing in turfs. Acrocarpous or cladocarpous. Central strand present. Leaves appressed or erect-spreading, often flexuose or falcate-secund, narrowly lanceolate, often subulate. Lamina cells rectangular, smooth, not porose. Alar cells not differentiated. Costa single, strong, (sub-)percurrent to (long) excurrent, with guide cells, dorsal and ventral stereid bands and differentiated ventral and dorsal epidermis. Dioicous or autoicous. Seta elongate, erect, sinuose or arcuate, or short, erect or curved. Capsule erect to horizontal or pendulous, symmetric or gibbous, occasionally strumose, smooth or plicate, ovoid to short-cylindric with operculum conic to long-rostrate, or globose with operculum dome-shaped to hemispheric with a blunt apiculus. Stomata present or absent. Peristome dicranoid or absent. Spores usually papillose, sometimes warty. Calyptra cucullate or mitrate.
The following synopsis only includes the genera where taxonomic novelties are proposed.
Dicranella (Müll. Hal.) Schimp. in Coroll. Bryol. Eur. 13. 1856–Type: Dicranella heteromalla (Hedw.) Schimp.
Accepted species: Dicranella cerviculata (Hedw.) Schimp., D. curvipes (Lindb.) Ignatov, D. heteromalla (Hedw.) Schimp., D. thermalis Fedosov & Ignatova (see below).
Excluded species: Dicranella campylophylla (Taylor) A. Jaeger, D. crispa (Hedw.) Schimp., D. grevilleana (Brid.) Schimp., D. hookeri (Müll. Hal.) Cardot, D. howei Renauld & Cardot, D. humilis Ruthe, D. pacifica W.B. Schofield, D. riparia (H. Lindb.) Mårtensson & Nyholm, D. rufescens (With.) Schimp., D. schreberiana (Hedw.) Hilf. ex H.A. Crum & L.E. Anderson, D. staphylina H. Whitehouse, D. subulata (Hedw.) Schimp., D. varia (Hedw.) Schimp.
Species with uncertain placement: all other accepted species (cf. [22]), pending morpho-molecular studies, including Dicranella polii Renauld & Cardot and D. vaginata (Hook.) Cardot, for which our molecular phylogenetic data suggest placement outside Dicranella as recognized here, but additional sampling is needed to assign the generic affinities, as discussed above.
Dicranella thermalis Fedosov, Ignatova & Jan Kučera, sp. nov. (Figure 4).
Diagnosis: The new species resembles D. heteromalla in the rather robust plant size, non-shouldered leaves, wide costae occupying up to ½ of the leaf width and weakly delimited from leaf lamina, with thin-walled cells with large lumen forming ventral surface of costa in basal leaf portion, but differs from it in having homomalous rather than falcate secund leaves and weakly serrulate to nearly entire upper leaf margins.
Type: Russia, Sakhalin Province, Iturup Island. South-West slope of Baranskogo Volcano, Goryachaya River. Fedosov & Pisarenko 19 September 2015, Mosses of the Russian Far East Exsiccatae No. 78 (as Campylopus pyriformis). (Holotype: MW: MW9090383, Isotypes: MHA, NSK, VGBI, MO, NY).
Etymology: The species name refers to the typical habitat of the species at the type locality.
Description: Plants medium-sized, stems up to 3 cm, single, with well-developed central strand, evenly foliate, tomentose in lower part. Leaves more or less appressed when dry, spreading when wet, gently falcate-secund, 2.5–3.2 × 0.25–0.35 mm, widest at base, from lanceolate base gradually tapering into canaliculate subulate acumen; margins plane, unistratose, weakly and bluntly toothed throughout or only in upper half, near apex with double teeth: costae strong, occupying 1/3–1/2 of leaf base, rather indistinctly delimited from the leaf lamina, with one row of guide cells, two stereid bands, and differentiated dorsal and ventral epidermis; sometimes ventral epidermis immediately covering guide cells or guide cells forming surface of costa ventrally; leaf lamina partly or completely bistratose distally, upper leaf cells 24–38 × 5–6 µm, elongate-rectangular, smooth, moderately thick-walled; basal leaf cells of the same length and 8–11 µm wide. Sexual condition and sporophytes unknown.
Differentiation: We did not find more characteristics to differentiate this molecularly distinct species from Dicranella heteromalla than those specified in the diagnosis. D. thermalis resembles Campylopus pyriformis (Schultz) Brid. in having wide costae, undifferentiated alar regions, and thin-walled cells with wide lumen on a ventral surface in the basal portion of leaf. In contrast to most Campylopus species, D. thermalis possesses two stereid bands.
Ecology and distribution: The species is known from numerous collections (held mostly in MW) on the slope of Baranskogo volcano in Iturup Island (45.07° N, 147.98° E), where it grows along the hot stream banks under Sasa understory at altitudinal range of 220–280 m a.s.l. Similar non-sporulating Dicranella plants were frequently encountered in thermal habitats of Kamchatka Peninsula and northern part of Kunashir Island, but they were mostly not collected and therefore their identity remains uncertain.
Paratypes (the same locality, date and collectors as in the holotype): Accession numbers MW9073555-MW9073558, MW9007288-MW9007292, MW9073559.
Bryopalisotia Bonfim Santos & Fedosov, gen. nov.–Type: Bryopalisotia filiformis (P. Beauv.) Bonfim Santos & Fedosov
Etymology: The name was chosen as a tribute to A.M.F.J. Palisot, Baron de Beauvois (1752–1820), a French naturalist and author of Prodrome des cinquième et sixième familles de l’Æthéogamie, les mousses, les lycopodes [48], in which the type species of the genus was described as Dicranum filiforme P. Beauv.
Diagnosis: This genus differs from A. longipes and several other species of Aongstroemia in its traditional circumscription in its robust habit, leaves with sheathing leaf base, abruptly narrowed into a long, subulate leaf apex, and elongate to linear, extremely thick-walled basal leaf cells. From the genus Aongstroemia in its newly proposed circumscription, Bryopalisotia differs in having cylindric rather than ovoid or shortly ellipsoid capsules. Elongate to linear, extremely thick-walled basal leaf cells differ Bryopalisotia from A. guayana.
The genus is presently considered monospecific, although the below-stated synonymy should be revisited (see Discussion).
Bryopalisotia filiformis (P. Beauv.) Bonfim Santos & Fedosov, comb. nov.Dicranum filiforme P. Beauv. in Prodr. Aethéogam. 53. 1805–Type: Isle de Bourbon [=Réunion], Bory s.n.Thysanomitrion filiforme (P. Beauv.) Arn. In Mém. Soc. Linn. Paris 5: 263. 1827 ≡ Aongstroemia filiformis (P. Beauv.) Wijk & Margad. in Taxon 9: 50. 1960 = Aongstroemia jamaicensis Müll. Hal., Bull. Herb. Boissier 5: 554, 1897 fide [49].
Aongstroemiaceae De Not. in Atti Reale Univ. Genova 1: 30. 1869–Type: Aongstroemia Bruch & Schimp.
Accepted genera: Aongstroemia Bruch & Schimp., Calcidicranella Bonfim Santos, Fedosov & Jan Kučera, Dichodontium Schimp., Diobelonella Ochyra, Neodicranella Porley & Fedosov, Protoaongstroemia Fedosov, Ignatova & Jan Kučera.
Tentatively included genus (pending molecular confirmation): Aongstroemiopsis M. Fleisch. Genera tentatively moved in synonymy (see below): Hygrodicranum Cardot, Polymerodon Herzog.
Plants minute to medium-sized, in loose to dense turfs. Stems julaceous or not, central strand present. Stem leaves with a broad sheathing base tapering into a blunt apex or abruptly narrowed to a short or long acumen. Margins entire, crenulate or weakly denticulate to dentate. Leaf lamina 1–2(–3) stratose; laminal cells variable in shape, usually smooth but mamillose or papillose in some species. Alar cells not differentiated. Costa subpercurrent to mostly short to long excurrent, weak to strong. Asexual reproduction via gemmae (on filamentous branches at the leaf axils) or rhizoidal tubers. Dioicous. Seta elongate, straight or flexuose. Capsule variable in shape, ovoid to curved and sometimes slightly strumose, smooth or furrowed when dry, operculate, with peristome teeth vertically pitted-striolate at base. Annulus not or poorly differentiated. Operculum conic or rostrate. Calyptra cucullate.
The following synopsis only includes genera where taxonomic novelties are proposed.
Calcidicranella Bonfim Santos, Fedosov & Jan Kučera, gen. nov.–Type: Calcidicranella varia (Hedw.) Bonfim Santos, Fedosov & Jan Kučera.
Etymology: The generic name originates from the generic name Dicranella, where this species has been placed for a long time, and the prefix calci- referring to the ecological preference for calcareous substrates in the species included in the genus.
Diagnosis: Species combined in the newly established genus differ from other dicranelloid mosses in possessing non-vaginate leaf bases, partly to nearly entirely recurved leaf margins, smooth laminal cells, costae with well-differentiated stereids in one or two bands, red setae, dark reddish-brown, asymmetric, inclined capsules, and non-revoluble annulus, and by its ecological preference for base-rich mineral soil.
Description: Central strand present. Leaves lanceolate, gradually narrowed to blunt, acute or acuminate apex, without sheathing base, margins recurved on one or both sides; costa weakly or rather sharply delimited from leaf lamina, typically with guide cells and two or rarely only dorsal stereid band, differentiated dorsal and, in several species, also ventral epidermis; leaf lamina unistratose or with bistratose patches to entirely bistratose distally; leaf cells rectangular. Rhizoid tubers occasionally present, irregular in shape, with protruding cells, 100–140(–250) × 60–95 μm. Dioicous. Perichaetial leaves similar to lower leaves. Setae red. Capsules inclined, asymmetric, ovoid, gibbous, smooth or furrowed when dry, dark red when mature. Exothecial cells irregular in shape or rectangular, with thickened longitudinal walls. Annulus weakly differentiated, not revoluble. Peristome dicranoid.
Calcidicranella howei (Renauld & Cardot) Bonfim Santos, Fedosov & Jan Kučera, comb. nov.Dicranella howei Renauld & Cardot in Rev. Bryol. 20: 30. 1893.–Type: [United States of America], Cal. [=California], M.A. Howe.
Calcidicranella varia (Hedw.) Bonfim Santos, Fedosov & Jan Kučera, comb. nov.Dicranum varium Hedw. in Sp. Musc. Frond.: 133. 1801–Lectotype: [Germany, Leipzig], [Hedwig?] s.n. (G, Hb. Hedwig-Schwägrichen, barcode G00040364, [36]: Figure 5D–F; [47]: Figure 77) ≡ Dicranodon varium (Hedw.) Béhéré in Muscol. Rothom. 29. 1826 ≡ Aongstroemia varia (Hedw.) Müll. Hal. in Syn. Musc. Frond. 1: 435. 1848 ≡ Dicranella varia (Hedw.) Schimp. Coroll. Bryol. Eur. 13: 1856 ≡ Anisothecium varium (Hedw.) Mitt. in J. Linn. Soc., Bot. 12: 40. 1869.
Calcidicranella pacifica (W.B. Schofield) Jan Kučera & Fedosov, comb. nov.Dicranella pacifica W.B. Schofield, Bryologist 73: 703, 1970.–Holotype: Canada. British Columbia: Vancouver, Spanish Banks, 49°16′ N, 123°14′ W, seepy silt cliffs and cliff base, Schofield 40,422 (UBC).
Calcidicranella obtusifolia (Berggren) Fedosov, Ignatova & Jan Kučera, comb. et stat. nov.Dicranella varia var. obtusifolia Berggren, Kongl. Svenska Vetensk. Acad. Handl., n.s. 13(7): 36. 1875–Type: Musci Spetsbergens. Exsicc. No. 9. Figure 5Anisothecium varium var. obtusifolium (Berggr.) Podp., Consp. Musc. Eur. 118. 1954.
=Anisothecium rubrum var. obtusiusculum Lindb. & Arnell, Kongl. Svenska Vetensk. Acad. Handl., 23(10): 85. 1890, syn. nov.–Type: ‘Fl. Jen., T. subarct., Polovinka fr.’ [Flora Jeniseensis, subarctic Taimyr, vicinity of Polovinka River] ≡ Dicranella varia var. obtusiuscula (Lindb. & Arnell) Paris, Index Bryol. 336. 1896 ≡ Anisothecium varium var. obtusiusculum (Lindb. & Arnell) Podp., Consp. Musc. Eur. 118. 1954.
Description: Plants small, gregarious, light green or yellowish. Stems simple, ca. 0.1–0.2 cm, with strong round central strand and weak sclerodermis, evenly foliated. Leaves appressed, straight or slightly curved when dry, spreading when moist, 1.0–1.8(–2.2) mm, with wide, ovate bases and more or less distinct shoulders, above shoulders gradually narrowed towards blunt acumen, concave, lower leaves not widened, triangular; margins plane at base, narrowly recurved at shoulders and just above and below them or almost to the leaf tip, unistratose proximally and partly bistratose distally, uneven above, rarely throughout the margin; costae ending just below apices, rarely percurrent, rather strong, occupying ca. 1/7–1/5 of leaf base, distinctly delimited from leaf lamina, in transverse section with 2–4(–5) large ventral guide cells, differentiated dorsal epidermis and single weak stereid band; leaf lamina unistratose with occasional bistratose strands distally; upper leaf cells short rectangular to subquadrate, 12–20 × 7–12 µm, smooth, not bulging, proximally longer and wider, 44–90 × 10–17 µm, elongate-rectangular, 2–3 rows of cells along margins narrower, ca. 4–6 µm wide. Dioicous. Perichaetial leaves of the same length, but with wider and longer base, more abruptly narrowed to lanceolate or short subulate acumen. Setae 3–5 mm red to brownish. Capsules ca. 1 mm, asymmetric, curved, ovate, with short neck, strumose, brownish-red, distinctly furrowed, red rimmed distally, exothecial cells irregular in shape, thick-walled with equally thickened walls, longer and narrower along furrows, with few stomata proximally. Annulus not differentiated. Operculum conic. Peristome teeth red to brownish, 450–500 µm long, unequally split for nearly half of their length, longitudinally striolate proximally, papillose distally. Spores 14–17 µm, smooth, yellowish-brown, mature in summer. Rhizoidal tubers not seen.
Differentiation: C. obtusifolia resembles C. varia or C. howei in habit but differs in smaller plants with stems up to 5 mm, while stems of C. varia often extend to 1 cm. Leaf margins in C. obtusifolia are plane below shoulders, while C. varia has leaf margins recurved from the basal leaf portion and C. howei has leaf margins recurved mostly in the lower leaf part only, often only on one side. Leaf tips in C. obtusifolia are typically blunt, with costae ending a few cells below tips to being percurrent, while in C. varia/howei leaf tips are sharp and costae excurrent. Capsules of C. obtusifolia are strumose and distinctly longitudinally furrowed, while in C. varia/howei capsules are not strumose, smooth or rarely indistinctly furrowed. Exothecial cells in C. obtusifolia approach C. howei, they are irregular in shape, with equally thickened walls, while in C. varia longitudinal walls of exothecial cells typically are thicker than transverse ones. Although in many formal characters C. obtusifolia resembles North American C. pacifica, the latter species is much larger; moreover, with its contorted to crisped leaves and smooth capsules it is quite distinct from C. obtusifolia.
Distribution and ecology: A predominantly Arctic species, described from Svalbard and also known from a single locality in Nenets Autonomous District (European Russia), suite of localities along Yenisey River, in Taimyr Peninsula, Anabar Plateau and from a single locality in Yakutia. According to the protologue of Anisothecium rubrum var. obtusiusculum [37], it is also one of the most frequent mosses along the Yenisey River banks, although it rarely occurs in sufficient amounts, while in Svalbard it is either rare or not recognized from C. varia. It grows on bare loamy soil and silty sediments including saline ones on eroded slopes along rivers and in massives of baidzarakhs (thermokarst mounds), most often with Hennediella heimii var. arctica, Funaria spp., Tortula leucostoma, T. cf. cernua, Bryoerythrophyllum spp., Aloina brevirostris, Stegonia latifolia, Pohlia atropurpurea, Bryum spp., and many other pioneer mosses. At the same time, according to our field experience, it differs from other Dicranella s.l. species widespread in Siberian Arctic in occupied habitats, since these usually settle on acidic sandy sediments, typically with gemmiferous species of Pohlia, Pogonatum and Psilopilum species.
Protoaongstroemia sachalinensis Fedosov, Ignatova & Jan Kučera, gen. et spec. nov.–Type: Russian Far East, Sakhalin Island, Tym’ River valley, 50.89518° N, 142.65693° E, in silty alluvium, 4 September 2009, O.Yu. Pisarenko op03352, MHA (Holotype), MW, NSK 2,003,352 (Isotypes) (Figure 6).
Etymology: The generic name originates from Aongstroemia (a genus of dicranoid mosses) and the prefix proto- (from Greek πρῶτος, first), which reflects the basalmost position of the genus within the core Aongstroemiaceae clade. The specific epithet reflects the provenance of the original collection, the Sakhalin Island.
Diagnosis: Differs from other Holarctic Dicranella s.l. species by the combination of distinctly shouldered leaves, distally regularly 2–3-stratose lamina, costa with a single stereid band and undifferentiated guide cells, elongate rectangular laminal cells and irregularly furrowed, curved capsules.
Description: Plants small, gregarious, light green or yellowish, mixed with other pioneer mosses. Stems simple, ca. 0.1–0.2 cm, with central strand and weak sclerodermis, evenly foliated. Leaves appressed, straight or slightly curved when dry, spreading when moist, gradually increasing in size distally, 1.5–1.9 × 0.4–0.53 mm, with wide, ovate base, widest at ca. 1/10–1/5 of leaf length with distinct shoulders, abruptly narrowed into gradually tapering blunt acumen, concave; margins plane, with few blunt distant teeth at shoulders and upper part of acumen to nearly entire, plane, partly bistratose proximally; costa weak, weakly delimited from leaf lamina, percurrent, in transverse section with ventral and dorsal epidermis and single band of substereids between them, without guide cells proximally, weakly differentiated distally; leaf lamina unistratose with bistratose strands proximally, 2–3 stratose distally; leaf cells elongate-rectangular, 37–62 × 6–13 µm, smooth, bulging on both sides, proximally somewhat longer, 45–75 µm long. Dioicous, male plants not seen. Perichaetial leaves with wider base, abruptly narrowed to short subulate acumen. Setae reddish, 5–7 mm, spirally twisted when dry and moving around after wetting. Capsules 1.2–1.5 mm long, asymmetric, curved, ovate, with short neck, weakly furrowed, not strumose, reddish-brown, red-rimmed distally; exothecial cells rectangular, moderately thick-walled with evenly incrassate transverse and longitudinal walls, longer and narrower along furrows, with few stomata in proximal part. Annulus not differentiated. Operculum conic or with short blunt oblique beak. Peristome teeth bright red, ca. 300 µm, unequally split for nearly half of their length, longitudinally striolate proximally, papillose distally. Spores 13–17 µm smooth, yellowish-brown, mature in autumn. Rhizoidal tubers not seen.
Differentiation: With its shouldered and then gradually narrowed leaves, elongate rectangular laminal cells and short curved capsules, P. sachalinensis habitually resembles a small Diobelonella, especially Asian populations with narrower leaves. However, it differs not only in its size but also in having bistratose leaf lamina. The same trait and plain margins differentiate P. sachalinensis from the somewhat similar Calcidicranella varia. Among species with partially bistratose lamina, P. sachalinensis differs from Dicranellopsis subulata in its non-subulate distal leaf portion, lack of guide cells and undifferentiated annulus; it differs from Calcidicranella pacifica in having shouldered leaves, narrower and longer leaf cells and lack of guide cells; and from C. howei in shouldered leaves and narrower costa.
Distribution and ecology: This newly described species is known from a single specimen, which was collected on silty alluvium sediments of Tym’ River in the middle part of Sakhalin Island. This pioneer moss grew together with Ruficaulis cf. rufescens, Ceratodon purpureus and male plants of Pohlia cf. lescuriana.
Aongstroemia Bruch & Schimp. in Bryol. Eur. 1: 171 (fasc. 33-36. Mon. 1). 1846, nom. & orth. cons. ‘Angstroemia’. Type: Aongstroemia longipes (Sommerf.) Bruch & Schimp. [50]
=Anisothecium Mitt., J. Linn. Soc., Bot. 12: 39, 1869, syn. nov.–Type: Anisothecium campylophyllum (Taylor) Mitt., J. Linn. Soc., Bot. 12: 40. 1869, designated here.
=Dicranella p.pte., Hygrodicranum Cardot p.pte.
? = Eucamptodontopsis Broth. p.pte.
? = Polymerodon Herzog.
Note: Since Dicranella now has a conserved type, D. heteromalla (Hedw.) Schimp. [51], the name Anisothecium should no longer be considered illegitimate. As argued above, the best candidate to typify the name is Anisothecium campylophyllum with respect to the good match with the general intent of the author and known phylogenetic affinities of this species.
Diagnostic characters: Stem leaves with a broad sheathing base tapering into a blunt apex (in less developed A. longipes plants) or abruptly narrowed to short or long pointed, spreading to squarrose leaf apex. Lamina cells rectangular, smooth or sometimes mamillose or papillose, sometimes (irregularly) bistratose. Tubers, if present, spherical without protruding cells. Capsules erect to inclined, symmetric to asymmetric, oval/obloid to curved and sometimes slightly strumose, on a straight, erect, red to brownish seta. Annulus not or poorly differentiated.
For a list of accepted species see below.
Excluded species: Aongstroemia filiformis (P. Beauv.) Wijk & Margad. (see above under Bryopalisotia).
Species with uncertain placement: all other accepted species (cf. [22]), pending morpho-molecular studies, and also Aongstroemia orientalis Mitt., for which molecular phylogenetic data [10] suggest placement in Ditrichaceae, but additional sampling is required to assess its affinities within this family.
Aongstroemia boliviana (Herzog) Bonfim Santos & Fedosov, comb. nov.Hygrodicranum bolivianum Herzog in Biblioth. Bot. 87: 15. pl. 1: f. 1. 1916–Type: [Bolivia] Glazialtümpel am Cerro Incachacca, ca. 4600 m, No. 2599; an Steinen im Bach, oberes Llavetal, ca. 4200 m, No. 4832; in einem Quellbach des Pajonaltales, ca. 4000 m, No. 3264; in einem Quellbach der Cerros de Malaga, ca. 4000 m, No. 4359.
Aongstroemia campylophylla (Taylor) Müll.Hal. in Syn. Musc. Frond. 2: 608. 1851. ≡ Dicranum campylophyllum Taylor in London J. Bot. 7: 281. 1848–Lectotype (designated in [39,45]): 8 Aug. 1847 W. Jameson 133 (BM000879353, Isolectotypes BM0006722168, BM000879354) ≡ Anisothecium campylophyllum (Taylor) Mitt. in J. Linn. Soc., Bot. 12: 40. 1869 ≡ Dicranella campylophylla (Taylor) A. Jaeger in Ber. Thätigk. St. Gallischen Naturwiss. Ges. 1870-71: 382 (Gen. Sp. Musc. 1: 86). 1872.
=Dicranum cardotii R.Br. bis in Trans. & Proc. New Zealand Inst. 35: 329. 36 f. 9. 1903, fide [50].–Type: [New Zealand], “on damp banks, tributary of the River Hapuka, near Kaikoura” Robert Brown s.n. (Holotype: BM-Dixon [52]). ≡ Dicranella cardotii (R.Br. bis) Dixon in New Zealand Inst. Bull. 3(3): 77. 1923 ≡ Anisothecium cardotii (R. Br. bis) Ochyra in Moss Fl. King George Island Antarctica 114. 1998.
=Cheilothela vaginata H. Rob. fide [45] = Dicranella convoluta (Hampe) A. Jaeger fide [45] = Symblepharis tenuis R.S. Williams fide [45].
Aongstroemia canadensis (Mitt.) Siebel & Fedosov, comb. nov.Cynodontium canadense Mitt., Proc. Linn. Soc., Bot. 8: 17. 1864–Type: [Canada] British N. America (probably from the Rocky Mountains) T. Drummond, no 101 in part, (probable holotype NY325565) ≡ Dicranella canadensis (Mitt.) Austin in Bot. Gaz. 2: 96. 1877 ≡ Dichodontium canadense (Mitt.) Lesq. & James in Man. Mosses N. America 62. 1884.
=Dicranella schreberi var. robusta Schimp. ex Braithw. in J. Bot. 9: 289. 1871, syn. nov.–Type: [United Kingdom, England], at various places in Cheshire, at Milnthorpe (Barnes) and near Melnrose (c. fr., Jerdon) [specimen Rabenhorst, Bryotheca Europaea No. 74 mentioned as bearing well-developed sporophytes ≡ Dicranella schreberiana var. robusta (Schimp. ex Braithw.) H.A. Crum & L.E. Anderson].
=Anisothecium schreberianum var. elatum (Schimp.) Wijk & Margad. in Taxon 7: 288. 1958, fide [53].
The identity of Dicranella schreberiana var. robusta, treated under this name by [10], with the type of Cynodontium canadense was suggested by H. Siebel (pers. comm.), who prepared a detailed account on this taxon.
Aongstroemia grevilleana (Brid.) Müll. Hal. in Syn. Musc. Frond. 1: 439. 1848 ≡ Dicranum schreberi var. grevilleanum Brid. in Bryol. Univ. 1: 450. 1826–Type: [UK] In humidis argillaceis Scotiae. Greville, Hooker, Arnott s.n.Dicranum grevilleanum (Brid.) Bruch & Schimp. in Bryol. Eur. 1: 123. 54 (fasc. 37-40. Mon. 19. 7.). 1847 ≡ Dicranella grevilleana (Brid.) Schimp. in Coroll. Bryol. Eur. 13. 1856 ≡ Anisothecium grevilleanum (Brid.) Arnell & C.E.O. Jensen in Bih. Kongl. Svenska Vetensk.-Akad. Handl. 21 Afd. 3(10): 49. 1896 ≡ Dicranella schreberi var. grevilleana (Brid.) Mönk. in Laubm. Eur. 179. 1927.
Aongstroemia herrerae (R.S. Williams) Bonfim Santos & Fedosov, comb. nov.Hygrodicranum herrerae R.S. Williams in Bryologist 29: 37. pl. 3: f. 1–9. 1926 (‘herrerai’, cf. ICN Art. 60.8.a)–Type: “Growing about waterfalls, Río Tapfi, province of Cuzco, Peru, at 3600 m.” F.L. Herrera No. 792, Sept. 1925, same locality, F.L. Herrera No. 798a”.
Aongstroemia hookeri Müll.Hal., Syn. Musc. Frond. 2: 607. 1851.–Type: Insula Eremitae ad Cap. Horn: J.D. Hooker. ≡ Anisothecium hookeri (Müll. Hal.) Broth., Nat. Pflanzenfam. (ed. 2) 10: 178. 1924. ≡ Dicranella hookeri (Müll. Hal.) Cardot, Bull. Herb. Boissier, sér. 2, 6: 4. 1906.
=Anisothecium perpusillum Dusén fide [54] = Dicranella subclathrata Lorentz fide [55] = Meesia patagonica Dusén fide [55].
? = Polymerodon andinus Herzog, Beih. Bot. Centralbl., 26(2): 48. pl. 1. 1909.–Type: Bolivia: An feuchten Felsen neben dem Weg im Valle de Llave (bei Cochabamba), ca. 3600 m, mit Wollnya stellata Herzog: Januar, 08.
? = Eucamptodontopsis pilifera (Mitt.) Broth., Nat. Pflanzenfam. (ed. 2) 10: 202. 1924. ≡ Eucamptodon piliferpiliferus’ Mitt., J. Linn. Soc., Bot., 12: 69. 1869.–Type: Trinidad, Margarita, Palma Real, Crüger.
Aongstroemia longipes (Sommerf.) Bruch & Schimp., Bryol. Eur. 1: 173 (fasc. 33–36 Monogr. 3). 1846. ≡ Weissia longipes Sommerf., Suppl. Fl. Lapp. 52, pl. 1, f. 1–10. 1826.–Type: “In terra argillosa humida ad rivulos montanos in provincia Saltdalen Norvegiae (Sommerfelt s.n.); in Canada superiore (Drummond s.n.)”.
Aongstroemia schreberiana (Hedw.) Bonfim Santos & Fedosov, comb. nov.Dicranum schreberianum Hedw. in Sp. Musc. Frond. 144, pl. 33, f. 6-10. 1801–Lectotype: [Germany, Saxony, Leipzig], sin. coll. s.n. (G, Hb. Hedwig-Schwägrichen, barcode G00040018, [36]: Figure 3F–H; [47]: Figure 73) ≡ Anisothecium schreberianum (Hedw.) Dixon in Rev. Bryol. Lichénol. 6: 104. 1934 ≡ Dicranella schreberiana (Hedw.) Hilf. ex H.A. Crum & L.E. Anderson in Mosses E. N. Amer. 1: 169. 1981 = Bryum crispum Schreber, nom. inval., Spic. Fl. Lips. 79 (no. 1038). 1771 = Dicranum schreberi Sw. nom. illeg., Monthly Rev. 34: 538. 1801.

5. Materials and Methods

5.1. Taxon Sampling

The matrix of molecular data was largely based on that used for the backbone phylogeny of Dicranidae, with a focus on Dicranella and Aongstroemia [10]. With respect to the absence of dicranelloid taxa in some lineages of haplolepidous mosses, we reduced the matrix by leaving out or reducing the number of accessions in lineages where these taxa were absent, in order to decrease the complexity of the alignment. The outgroups were thus reduced to include only Pseudoditrichum, Flexitrichum, Scouleria, Drummondia, Hymenoloma, and Bryoxiphium, and we further substantially reduced the representation of Leucobryaceae, Rhabdoweisiaceae, Dicranaceae, and related families (leaving out completely Mittenia, Pleurophascum, Serpotortella, Hypodontiaceae, Octoblepharaceae, and Calymperaceae), and also Ditrichaceae including Aongstroemia orientalis and A. julacea, which will be treated in a dedicated future article. On the other hand, we added accessions of Dicranella staphylina, D. humilis, D. varia incl. its neglected var. obtusifolia, D. pacifica, D. grevilleana, D. schreberiana incl. its var. robusta, D. campylophylla, D. hookeri, D. heteromalla, D. curvipes, D. polii, D. vaginata, Aongstroemia longipes, A. filiformis, Neodicranella hamulosa, and unassigned dicranelloid plants from Pacific Russia, which were found to be related to Dicranella s.str. and to Diobelonella/Dichodontium/Neodicranella grade. Newly generated trnK–psbA data were added for at least one representative of each major lineage left. Laboratory protocols for isolation of DNA, amplification and sequencing followed the protocols described in [8,10,56,57]. Genbank accession numbers of the included specimens and vouchers of specimens studied de novo are compiled in Appendix A.

5.2. Phylogenetic Analyses

Sequences were aligned using MAFFT v. 7 [58] with the E-INS-i strategy and otherwise default settings, and the resulting alignment was improved manually at obviously misaligned sites. The concatenated dataset (available in http://purl.org/phylo/treebase/phylows/study/TB2:S30163, accessed on 28 January 2023) was tentatively partitioned according to the sequenced regions (trnF–trnL, abbreviated L hereafter, trnL–rps4 (T), rps4–trnS (R), trnK–psbA (K), nad5 (N) with respect to their significantly differing coverage, rather than according to coding and non-coding regions. The best-fit partitioning scheme and models of nucleotide evolution were searched for in PartitionFinder2 [59]. The results of the greedy algorithm used suggested partitioning according to all of the initially suggested partitions, with the HKY + I+G model for the trnF–trnL partition and GTR + I+G for the remaining ones. Indel data were scored for individual partitions using the simple indel coding (SIC) approach [60] in SeqState 1.4.1 [61] and added to the dataset in three variants: (1) indels scored only for L, R, and N partitions; (2) indels scored for L, T, R, and N partitions; and (3) indels scored for all partitions. Based on the results of [10], we did not separately analyze the L, R, and N data with respect to the reported absence of conflicts in topology and relatively low resolution of trees obtained from single-gene analyses, but we explored the influence of previously unused regions, i.e., (a) data from spacers flanking trnT between trnL and rps4 (T) and (b) trnK–psbA (K) data, which were successively added to the working pilot analyses. Given the amount of phylogenetic signal, the K data were also analyzed separately from the 52 accessions for which these data were available.
Phylogenetic reconstructions were performed using Bayesian inference (BI) and maximum likelihood (ML). BI was run in MrBayes v.3.2.7 [62] in two parallel runs, each consisting of eight Markov chains run for 2,000,000 generations as default, and with further generations added if the convergence between runs did not reach 0.01, with the default number of swaps and a sampling frequency of one tree for each 100 generations. The chain temperature was initially set at 0.1 and lowered as necessary according to the acceptance rates. The models were sampled throughout the GTR model space and gamma-distributed rate variation across sites, and a proportion of invariable sites, as suggested by the PartitionFinder. PSRF values, were checked as being close to 1.000. ESS values were checked using Tracer v.1.7.2 [63] as being higher than 200. Consensus trees were calculated after omitting the burn-in of the first 25% of trees. The best-scoring maximum likelihood (ML) trees were searched using the new rapid hill-climbing algorithm in RAxML 8.2.12 [64] under the GTR model with gamma model of rate heterogeneity in 50 independent runs, each starting from a different random tree. The extended majority-rule consensus tree criterion was used to stop the bootstrapping used for the assessment of the node robustness. Analyses were performed using the grid computational services provided by the MetaCentrum Virtual Organization (see Acknowledgement). Trees were visualized using TreeGraph2 [65].

5.3. Morphological Studies

In addition to standard microscopic observations during the revision of herbarium specimens, preparation of taxon descriptions, and illustrations, images of peristomes were obtained by scanning electron microscopy (SEM) with a JSM-6380 (JEOL) at the User Facilities Center of M.V. Lomonosov Moscow State University. Peristomes mounted on stubs were coated with gold without any additional preparation, and light microscope illustrations were made under a stereomicroscope Olympus SZX-7 with a digital camera Infinity 8, with Z-stacking in Helicon Software [66].

Supplementary Materials

The following supporting information can be downloaded at: https://www.mdpi.com/article/10.3390/plants12061360/s1. Figure S1: Maximum Likelihood tree, inferred from the concatenated data matrix from the chloroplast trnF–trnS and mitochondrial nad5 intron 2 sequence alignment (LTRN dataset) of selected species of Dicranidae. Bootstrap support values inferred from ML analyses without and with indel coding are shown above branches, posterior probabilities inferred from BI without and with indel coding are shown below branches. The same tree with saved branch lengths is shown in the lower left corner. For details, see File S1; Figure S2: Maximum Likelihood tree, inferred from and trnK–psbA of selected species of Dicranidae. Bootstrap support values inferred from ML analyses without and with indel coding are shown above branches, posterior probabilities inferred from BI without and with indel coding are shown below branches. The same tree with saved branch lengths is shown in the lower left corner. For details, see File S1.

Author Contributions

Conceptualization, V.F. and J.K.; Methodology, V.F., A.F. and J.K.; Validation, E.I. and J.K.; Formal analysis, J.K.; Investigation, V.F., A.F., E.I. and J.K.; Resources, V.F. and J.K.; Data curation, E.I. and J.K.; Writing—original draft, V.F., E.I. and J.K.; Visualization, V.F. and E.I. All authors have read and agreed to the published version of the manuscript.

Funding

The work of V.E. Fedosov, E.A. Ignatova, and A.V. Fedorova was supported by Grant # 14-18-00121 and 14-18-00121П from the Russian Science Foundation (RNF). We also thank the Ministry of Higher Education and Science of the Russian Federation for support and the Center of Collective Use “Herbarium MBG RAS” (grant 075-15-2021-678). Molecular analyses performed by Jan Kučera at the University of South Bohemia were funded by the institutional sources of the Faculty of Science. Computational resources (‘Metacentrum VO’) were supplied by the Ministry of Education, Youth and Sports of the Czech Republic under the Projects CESNET (Project No. LM2015042). The work of A.V. Fedorova was also supported by Tsitsin Main Botanical Garden state assignment no. 122042500074-5.

Institutional Review Board Statement

Not applicable.

Informed Consent Statement

Not applicable.

Data Availability Statement

All authors agree with MDPI Research Data Policies.

Acknowledgments

First of all, we are grateful to Marina Bonfim Santos and Michael Stech (Naturalis Biodiversity Center and Leiden University, Leiden, The Netherlands) as well as Henk Siebel (Natuurmonumenten, Hilversum, The Netherlands) for permission to use the results of their study. We acknowledge the molecular laboratory work performed by Alžběta Manukjanová (University of South Bohemia) and curators of herbaria, which provided specimens for DNA extraction and the morphological study (B, CONC, DUKE, LE, MHA, NSK, MO, NY). The work on SEM was performed under the financial support of the Ministry of Education and Science of the Russian Federation. We also are grateful to Juan Larraín for useful comments on the identity of several south-Hemispheric taxa and to John Brinda for checking the syntype specimen of Dicranella varia var. obtusifolia in MO.

Conflicts of Interest

The authors declare no conflict of interest.

Appendix A

Studied specimens and GenBank accession numbers. Specimens are annotated with the isolate codes shown in the trees (indicated as “N/A” for sequences for which “isolate” annotation is omitted in GenBank), geographic origin and specimen ID (where available). Isolate codes of the originally studied specimens are in bold. Each isolate starts with a new line, so different isolates of the same species combined in the concatenated datasets are indicated with an “&” mark after the isolate code, which means that the present sequence(s) was combined with the one on the next line.
IsolateOrganismCountrySpecimen VouchertrnL-trnFrps4-trnLtrnS-rps4trnKNad5
PSDPseudoditrichum mirabile Russia: Taimyr Eriechka River upper courseFedosov 13-3-1028 MWOQ199090OQ199090OQ199090OQ199854KR026964
Fx2975Flexitrichum flexicauleCzech Republic: VápennáKučera 19465 (CBFS)OQ094918OQ094918OQ094918OQ094950OQ094881
Fx2978Flexitrichum gracileCzech Republic: Horní AlbeřiceKučera 22345 (CBFS)OQ094919OQ094919OQ094919--
N/A &Drummondia prorepens Allen 6192JQ690728JQ690728---
MS1011 &Drummondia prorepens --KX580512--
B137 &Drummondia prorepens ---LN828317-
N/ADrummondia prorepens Quandt B137b----EU095282
OK757Scouleria pulcherrimaRussia: Irkutsk ProvinceMamontov LE321KX446936-KX369282OQ199855KX369284
Hl1219Hymenoloma crispulum Austria: Tyrol, Mt Hoher RifflerKučera 18871 (CBFS)OQ094921OQ094921OQ094921OQ094952OQ094883
Bx2964Bryoxiphium japonicumRussia: Primorsky Territory, Mt PidanKučera 21746 (CBFS)OQ094895OQ094895OQ094895OQ094934OQ094864
Dl2913Dicranella staphylinaCzech Republic: Kaplice, Střítež, Malý ChuchelecKučera 22785 (CBFS)OQ094911OQ094911OQ094911OQ094943OQ094874
TJH05Dicranella staphylinaNetherlandsAptroot 69818 (L)MN178095-MN187514-MN178020
TJH27Dicranella staphylinaNetherlandsSiebel 2013.451 (L)MN178096-MN187515-MN178021
FDt107Dicranella staphylinaRussia: Krasnoyarsk Territory, Putorana PlateauMW9117945OQ199091-OQ199091OQ199856OQ199058
FDt116Dicranella staphylinaRussia: Krasnoyarsk Territory, Putorana PlateauMW9117878OQ199092-OQ199092--
BF59Dicranella staphylina Russia: YakutiaMHA9049571OQ199093-OQ199093-OQ199059
BF63Dicranella staphylinaRussia: Khabarovsk Territory, BadzhalPisarenko, NSK (as D. humilis), dupl. MWOQ199094-OQ199094-OQ199060
BF64Dicranella staphylinaRussia: Khabarovsk Territory, BadzhalFedosov, MW9130183OQ199095-OQ199095-OQ199061
Ar2959Archidium alternifoliumCzech Republic: ZvůleKučera 23203 (CBFS)OQ094892OQ094892OQ094892OQ094931OQ094861
Lm2476 &Leucobryum glaucumCzech Republic: Žofinka reserveKučera 23239 (CBFS)OP081669----
B966 &Leucobryum glaucum M. Krug, B966---LN828327-
N/ALeucobryum glaucum Muhle 281097-6 (ULM)----AJ291560
MDP336 &Brothera leana Long DG 21998 April 19 1992 (DUKE)--AY908129-AY908911
N/A &Brothera leana HIRO120176---AB742510-
CB52Brothera leanaChina FJ572426----
Sa2977Saelania glaucescensCzech Republic: Krkonoše Mts. Čertova zahrádkaKučera 23757 (CBFS)OQ094925OQ094925OQ094925OQ094955OQ094886
BG577 &Ptychomitrium gardneri Ireland 7038 (PMAE)--AY908616-AY908951
N/A &Ptychomitrium gardneri AF023719----
N/A &Ptychomitrium gardneri -EU246894---
MO5135689Ptychomitrium gardneri MO5135689---KX024249-
Bd2962Brachydontium trichodesCzech Republic: Krkonoše Mts. Čertova loukaKučera 23844 (CBFS)OQ094894OQ094894OQ094894OQ094933OQ094863
Gr3041Grimmia pulvinataCzech Republic: Rašovické skályKučera 20140 (CBFS)OQ094920OQ094920OQ094920OQ094951OQ094882
N/A &Racomitrium lanuginosum KRAM B 43266MN239148-MN239160--
N/A &Racomitrium lanuginosum Jorgensen et al. 1589 (MA)-HE586592-HE588126-
N/ARacomitrium lanuginosum Muhle 070997-10 (ULM)----EU095285
Bl2960Blindia acutaCzech Republic: Krkonoše Mts. Čertova zahrádka Kučera 23747 (CBFS)OQ094893OQ094893OQ094893OQ094932OQ094862
RF55Dicranella subulataRussia: East Siberian NorthMW9007554MN178097-MN187516-MN178022
TJH08Dicranella subulataItalySiebel 2015.313 (L)MN178098-MN187517-MN178023
TJH19Dicranella subulataNorwaySiebel 2014.610 (L)MN178099-MN187518-MN178024
TJH34Dicranella subulataItalySiebel 2015.357 (L)MN178100-MN187519-MN178025
Dl2969Dicranella subulataCzech Republic: Krkonoše Mts., Rudný potok Kučera 23770 (CBFS)OQ094912OQ094912OQ094912OQ094944OQ094875
RF45Dicranella crispaRussia: East Siberian NorthMW9007542MN178069-MN187488-MN177999
TJH01Dicranella crispaNorwaySiebel 2014.765 (L)MN178070-MN187489-MN178000
Dl2966Dicranella crispaSweden: Lule Lappmark, KamajokkKučera 19719 (CBFS)OQ094897OQ094897OQ094897OQ094936OQ094866
FDt115Dicranella humilisCzech Republic: RýmařovKoval s.n. (CBFS:14897)OQ199096-OQ199096--
BF71Dicranella humilisRussia: Leningrad ProvLEOQ199097-OQ199097-OQ199062
FDt119Dicranella cf. rufescensRussia: Sakhalinop03352 (MHA)OQ199098-OQ199098-OQ199063
RF63Dicranella cf. rufescensRussia: Ural Mts.MW9030966MN178088-MN187507-MN178014
RF62Dicranella rufescensRussia: West SiberiaMW9030986MN178087-MN187506-MN178013
BCNL2Dicranella rufescensNetherlandsSmulders 08151 (L0872909)MN178086-MN187505-MN178012
BCNL1Dicranella rufescensNetherlandsPellicaan s.n. (L0873203)MN178085-MN187504--
Dl2967Dicranella rufescensCzech Republic: Šumava Mts., Nová Pec, ŘíjištěKučera 23913 (CBFS)OQ094908OQ094908OQ094908OQ094941OQ094872
RF84Amphidium lapponicumRussia: Kola PeninsulaMW9078004MN092374-MN092437OQ199857MN092571
49156Amphidium sp. 49156MW429503MW429503MW429503MW429503-
Sc2980Schistostega pennataCzech Republic: Krkonoše Mts. Čistá valley Kučera 21209 (CBFS)OQ094926OQ094926OQ094926OQ094956OQ094887
Dw2974Dicranoweisia cirrataCzech Republic: ŘevničovKučera 23389 (CBFS)OQ094914OQ094914OQ094914OQ094946OQ094877
Ki1562Kiaeria starkeiCzech Republic: Krkonoše Mts. Studniční horaKučera 19081 (CBFS)OQ094922OQ094922OQ094922OQ094953OQ094884
Tn2981Trematodon ambiguusNorway: Nordland, Rana, SvartisvatnetKučera 6965 (CBFS)OQ094927OQ094927OQ094927OQ094957OQ094888
Rf2976Rhamphidium purpuratumGreece: Crete, ChaniaBlockeel 40/147 (CBFS)OQ094924OQ094924---
MBS135 Rhamphidium purpuratumPortugal, AzoresStech 08-392 (L)MN178117-MN187538-MN178044
MDP238Rhamphidium dicranoides Ramirez B.R. et al. 8.339A Aug 23 1995 (MO)--AY908089-AY908867
N/ASymblepharis krausei Larrain 42471 (CONC)MN718488-MN718549-MN718519
BF74Dicranella vaginataChileIgnatov & Ignatova 2019 (MW)OQ199099-OQ199099-OQ199064
FDt194Dicranella vaginataChileLarraín 41567 (MW)OQ199100OQ199100OQ199100-OQ199065
FDt195Dicranella vaginataChileLarraín 39297 (MW)OQ199101OQ199101OQ199101-OQ199066
Td2932Trichodon cylindricusCzech Republic: Krkonoše Mts., Mt. KotelKučera 22223 (CBFS)OQ094928OQ094928OQ094928-OQ094889
B894Trichodon cylindricus M. Krug---LN828325-
BR_13622234 &Ceratodon purpureusFranceBR 5040136222346 Bamps P.4685MN552345----
MSCp &Ceratodon purpureus --KX580500-AY908862
B893Ceratodon purpureus ---LN828324-
N/ADitrichum rhynchostegium Y. Inoue 5462 (HIRO)LC716918LC716918LC716918LC716918LC716919
N/AScopelophila cataractae Y. Inoue 4216 (HIRO)LC634773LC634773LC634773LC634773LC634774
N/APseudocrossidium replicatum coll. Miguel Angel VillalobosNC_056241NC_056241NC_056241NC_056241MT310681
G2480Gymnostomum calcareumGreece: Central Macedonia, Litochoro, Enipeas valleyKučera 19624 (CBFS)OQ199102OQ199102OQ199102OQ199858OQ199067
KBDI00015Fissidens nobilis NC_044155NC_044155NC_044155NC_044155-
Fi3037Fissidens bryoidesCzech Republic: BítovKučera 24319 (CBFS)OQ094917OQ094917OQ094917OQ094949OQ094880
N/AChorisodontium aciphyllum MW355440MW355440MW355440MW355440NC_050308
Di3039Dicranum scopariumCzech Republic: Krkonoše Mts. Kotelský potok Kučera 21176 (CBFS)OQ094915OQ094915OQ094915OQ094947OQ094878
FDt148Chrysoblastella chilensisChile: ValdiviaMW9113147OQ199103-OQ199103OQ199859-
MSCcChrysoblastella chilensis AF135097-KX580501-KX580439
MBS148Bryowijkia madagassaMadagascarMagill & al. 9975 (L)MN178055-MN187476--
B14Bryowijkia ambigua Ellis 901 (BM)--AY908100-AY908873
MDP492Eccremidium floridanum Allen 7505 (DUKE)--AY908098-AY908872
MDP68Cladophascum gymnomitrioidesPerold 2475 (MO)--AY908097-AY908871
Ao2890Aongstroemia filiformisMadagascar: Vakona Reserve Brinda 12381 (CBFS)OQ094890OQ094890OQ094890OQ094929OQ094859
MBS157Aongstroemia filiformisReunionSchäfer-Verwimp & Verwimp s.n. (MA)MN178046----
N/AAongstroemia filiformis Allen 6403 (DUKE)--AY908094-AY908869
RF74Aongstroemia filiformisColombiaMA-Musci-29275 (duplicate in LE)MN178047-MN187469--
FDt39Microcampylopus sp.Australia: New South Wales Streimann 63666 (as Ditrichum difficile) (LE)OQ199104-OQ199104-OQ199068
MSMl2Microcampylopus laevigatusReunionGreven & Khoeblal 4000/12 (L)MN178115-MN187535-MN178041
MSMfLeptotrichella flaccidula Schultze-Motel 3209 (B)--KX580520-KX580400
Dl2915Dicranella poliiMadagascar: Vakona Reserve Brinda 12371 (CBFS)OQ094907OQ094907OQ094907OQ094940OQ094871
FDt33Garckea flexuosaAustralia: Melville IslandStreimann 42410 (LE)--OQ199105--
MDP124Garckea phascoides Magill & Pocs 11583 (MO)--AY908096-AY908870
MS1031Microcampylopus sp.SalvadorBacaro s.n. (ITIC, dupl. in L)MN178114-MN187533-MN178039
MBS48Campylopodium mediumLesser Sunda IslandsSchmutz 6706 (L)MN178056-MN187477--
MSMkMicrocampylopus khasianus --KX580527-KX580412
Mc2036Microcampylopus khasianusCameroon: Mt CameroonDančák et al. (CBFS22732)OQ094923OQ094923OQ094923OQ094954OQ094885
MSMcuMicrocampylopus curvisetusVenezuelaSchäfer-Verwimp & Verwimp 12351 (L)--MN187534-MN178040
FDt5 Dicranella cerviculataRussia: Kamchatka PeninsulaMW9030767MN178063-MN187483-MN177995
FDt6Dicranella cerviculataRussia: North SiberiaMW9036970MN178064-MN187484-MN177996
TJH07Dicranella cerviculataNetherlandsAptroot 69861 (L)MN178066-MN187486--
RF61Dicranella cerviculataRussia: Far EastMW 9030770MN178065-MN187485-MN177997
RF49Dicranella heteromallaRussia: Vladimir ProvinceMW9030717OQ199106-OQ199106-OQ199069
RF47Dicranella heteromallaRussia: Vladimir ProvinceMW9030879MN178079-MN187498-MN178007
FDt35Dicranella heteromallaRussia: Primorsky TerritoryMHA9109527 (as Ditrichum macrorrhynchum)OQ199107-OQ199107-OQ199070
Dl2536Dicranella heteromallaRussia: Primorsky Territory, ChandolazKučera 21639 (CBFS)-OQ094903OQ094903--
BG1366Dicranella heteromalla Goffinet 8162 (CONN)--AY908099-AY908938
FDT128Dicranella heteromallaChile Larraín 39274 (MW)OQ199108-OQ199108--
TJH28Dicranella heteromallaNetherlandsButer s.n. (L0873082)MN178081-MN187500-MN178009
TJH12Dicranella heteromallaNetherlandsZwarts s.n. (L0873198)MN178080-MN187499-MN178008
SF109Dicranella heteromallaChile: FalklandsLarraín 39210 (MW)OQ199109-OQ199109--
RF46Dicranella heteromallaNorwayMW 9030851MN178078-MN187497--
Dl2601Dicranella heteromallaCzech Republic: Krkonoše Mts. Hrazený důl Kučera 23556 (CBFS)OQ094904OQ094904OQ094904OQ094938OQ094869
Dl2995Dicranella curvipesRussia: Irkutskaya Province, Snezhnaya River Kučera 20616 (CBFS)OQ094898OQ094898OQ094898--
Dl3047Dicranella curvipesRussia: Primorsky Territory, Mt PidanKučera 21778 (CBFS)OQ094899OQ094899OQ094899--
Dl3049Dicranella curvipesRussia: Primorsky Territory, Elomovsky KlyuchKučera 21379 (CBFS)OQ094900OQ094900OQ094900--
RF58Dicranella cf. curvipesRussia: Far EastMW9030958MN178071-MN187490-MN178001
RF59Dicranella cf. curvipes Russia: Far EastMW9030952MN178072-MN187491-MN178002
RF60Dicranella curvipesRussia: Far EastMW9030946MN178073-MN187492--
CF1_1Dicranella thermalisRussia: Iturup IslandMW9090383OQ199110-OQ199110-OQ199071
CF1_2Dicranella thermalisRussia: Iturup IslandMW9073557OQ199111-OQ199111-OQ199072
Dl3061Dicranella pacificaCanada: British Columbia, Kaien IslandSchofield & Sharp 25837 (CAS)-OQ094905OQ094905--
Dl3062Dicranella pacificaCanada: British Columbia, Moresby IslandSchofield & Sharp 25944 (CAS)OQ094906OQ094906OQ094906OQ094939OQ094870
TJH02Dicranella howeiNetherlandsSiebel 2014.155MN178082-MN187501-MN178010
TJH06Dicranella howeiFranceBijlsma 12266 (L)MN178083-MN187502--
TJH30Dicranella howeiGreeceNieuwkoop 2015559 (L0255415)MN178084-MN187503-MN178011
BF45Dicranella variaRussia: IngushetiaMW9090785OQ199112-OQ199112-OQ199073
RF56Dicranella variaBelarusMW9031125MN178102-MN187521-MN178027
TJH29Dicranella variaNetherlandsSiebel 2015.531 (L)MN178103-MN187522-MN178028
TJH36Dicranella variaBelgiumSiebel 2015.440 (L)MN178104-MN187523-MN178029
BF48Dicranella variaFinlandMW9078071OQ199113-OQ199113-OQ199074
BF56Dicranella variaRussia: Pskov Province MHA9049664OQ199114-OQ199114-OQ199075
BF57Dicranella variaRussia: AltaiMHA9049545OQ199115-OQ199115-OQ199076
BF60Dicranella variaRussia: Sakhalin IslandMHA9049544OQ199116-OQ199116-OQ199077
BF53Dicranella variaRussia: Krasnoyarsk Terr. Putorana PlateauMW9007559OQ199117-OQ199117-OQ199078
Dl2971Dicranella variaCzech Republic: Dolní Červená Voda Kučera 23946 (CBFS)OQ094913OQ094913OQ094913OQ094945OQ094876
RF42Dicranella obtusifoliaRussia: Krasnoyarsk Terr. Anabar PlateauMW9031184MN178101-MN187520-MN178026
BF54Dicranella obtusifoliaRussia: Krasnoyarsk Terr. Taimyr, Ary-MasMW9031190OQ199118-OQ199118-OQ199079
BF58Dicranella obtusifoliaRussia: Yakutia MHA9049564OQ199119-OQ199119-OQ199080
BF46Dicranella obtusifoliaRussia: Krasnoyarsk Terr. Taimyr, DicksonMW9114171OQ199120-OQ199120-OQ199081
FDt122Protoaongstroemia sachalinensisRussia: Sakhalin Islandop03352 MHA (admixture)OQ199121-OQ199121OQ199860OQ199082
DF10Diobelonella palustrisRussia: Iturup Island Parusnaya Bay MW9007534OQ199122-OQ199122-OQ199083
Db2945Diobelonella palustrisCzech Republic: Krkonoše Mts. Velka Kotelní jámaKučera 22284 (CBFS)OQ094916OQ094916OQ094916OQ094948OQ094879
Dc2941Dichodontium pellucidumCzech Republic: Jablonec nad Jizerou, Hradsko Kučera 15658 (CBFS)OQ094896OQ094896OQ094896OQ094935OQ094865
Dc2973Dichodontium flavescensUnited Kingdom: Scotland, vc89, PitlochryKučera 10090 (CBFS)-OQ199123OQ199123--
BF70Dichodontium cf. flavescens Russia: Shikotan IslandFedosov 2021 MWOQ199124-OQ199124-OQ199084
IPG1Dichodontium flavescensLuxembourgSiebel 2012.223 (L)MN178059-MN187479--
BF9Neodicranella hamulosaPortugalPorley 17.V.2020 (dupla in MW)MW798729-MW798725OQ199861MW798721
BF10Neodicranella hamulosaPortugalPorley 20.I.2019 (dupla in MW)--MW798726-MW798722
BF11Neodicranella hamulosaPortugalPorley 30.I.2017 (dupla in MW)MW798730-MW798727-MW798723
Ao2924Aongstroemia longipesAustria: Carinthia, SanderseeKučera 12803 (CBFS)OQ094891OQ094891OQ094891OQ094930OQ094860
MBS154Aongstroemia longipesNorwayBrand s.n. (herb. H.J. During)MN178048-MN187470-MN177982
RF43Aongstroemia longipesRussia: North SiberiaMW9002156MN178050-MN187471-MN177984
Dl2912Dicranella grevilleanaNorway: Troms og Finnmark, Målselv, Návsti Kučera 15895 (CBFS)OQ094901OQ094901OQ094901OQ094937OQ094867
Dl2916Dicranella grevilleanaAustria: Carinthia, SanderseeKučera 12802 (CBFS)OQ094902OQ094902OQ094902-OQ094868
RF54Dicranella grevilleanaRussia: YakutiaMW9074884MN178076-MN187495-MN178005
RF38Dicranella grevilleanaRussia: Far East, Sakhalin IslandMW9030841MN178074-MN187493-MN178003
RF39Dicranella grevilleanaRussia: North SiberiaMW9030839MN178075-MN187494-MN178004
TJH25MBS150Dicranella grevilleanaNorwaySiebel 2012.291 (L)MN178077-MN187496-MN178006
Dl2923Dicranella schreberianaCzech Republic: Horní AlbeřiceKučera 22365 (CBFS)OQ094909OQ094909OQ094909OQ094942OQ094873
Dl2926Dicranella schreberianaGreece: Epirus, Ioannina, PadesKučera 19559 (CBFS)OQ094910OQ094910OQ094910--
RF40Dicranella cf. schreberianaRussia: Murmansk ProvinceM-M-1569 (MW)MW881239-MW881242-OQ199085
RF41Dicranella cf. schreberianaRussia: Altai Mts.MW9031017MN178090-MN187509-MN178016
FDt150Dicranella schreberianaRussia: Moscow MW9111436OQ199126-OQ199126-OQ199087
TJH17Dicranella schreberianaNetherlandsAptroot 69819 (L)MN178089-MN187508-MN178015
TJH16Dicranella schreberiana var. robustaNetherlandsNieuwkoop 2012060 (L)MN178091-MN187510-MN178017
TJH23Dicranella schreberiana var. robustaNorwaySiebel 2014.732 (L)MN178092-MN187511-MN178018
TJH35Dicranella schreberiana var. robustaNetherlandsSiebel 2015.561 (L)MN178094-MN187513-MN178019
FDt151Dicranella schreberiana var. robustaRussia: Moscow ProvinceMW9031001OQ199125-OQ199125-OQ199086
MDP300Hygrodicranum bolivianum Buck, 39497 (DUKE)--AY908115-AY908904
IPG20Hygrodicranum herreraeChileStech 15-028 (L)MN178113-MN187531-MN178037
MDP488Polymerodon andinus M. Lewis 87608 (DUKE)--AY908166-AY908903
RF66Dicranella hookeri Greene 2988 (LE)MW881240-MW881243--
RF65Dicranella hookeriChileGreene 1265 (LE)--OQ199127--
FDt198Dicranella hookeriChileLarraín 38481 (MW)OQ199128-OQ199128-OQ199088
TJH13Dicranella campylophyllaChileStech 15-006 (L)MN178062-MN187482-MN177993
TJH04Dicranella campylophyllaChileStech 15-007 (L)MN178061-MN187481-MN177992
RF67Dicranella campylophylla R. Smith 2763 (LE)MW881241-MW881244--
FDt196Dicranella campylophyllaChileLarraín 45977 (MW)OQ199129-OQ199129-OQ199089

References

  1. Ignatov, M.S.; Huttunen, S. Brachytheciaceae (Bryophyta)—A family of sibling genera. Arctoa 2002, 11, 245–296. [Google Scholar] [CrossRef]
  2. Vanderpoorten, A.; Hedenäs, L.; Cox, C.J.; Shaw, A.J. Phylogeny and Morphological Evolution of the Amblystegiaceae (Bryopsida). Mol. Phylogenet. Evol. 2002, 23, 1–21. [Google Scholar] [CrossRef]
  3. Vanderpoorten, A.; Hedenäs, L.; Cox, C.J.; Shaw, A.J. Circumscription, classification, and (Bryopsida) inferred from nuclear and chloroplast DNA sequence data and morphology taxonomy of Amblystegiaceae. Taxon 2002, 51, 115–122. [Google Scholar] [CrossRef]
  4. Hedenäs, L. Additional insights into the phylogeny of Calliergon, Loeskypnum, Straminergon, and Warnstorfia (Bryophyta: Calliergonaceae). J. Hattori Bot. Lab. 2006, 100, 125–134. [Google Scholar]
  5. Olsson, S.; Buchbender, V.; Enroth, J.; Hedenäs, L.; Huttunen, S.; Quandt, D. Phylogenetic analyses reveal high levels of polyphyly among pleurocarpous lineages as well as novel clades. Bryologist 2009, 112, 447–466. [Google Scholar] [CrossRef]
  6. Plášek, V.; Sawicki, J.; Ochyra, R.; Szczecińska, M.; Kulik, T. New taxonomical arrangement of the traditionally conceived genera Orthotrichum and Ulota (Orthotrichaceae, Bryophyta). Acta Musei Sil. Sci. Nat. 2015, 64, 169–174. [Google Scholar] [CrossRef]
  7. Kučera, J.; Kuznetsova, O.I.; Manukjanová, A.; Ignatov, M.S. A phylogenetic revision of the genus Hypnum: Towards completion. Taxon 2019, 68, 628–660. [Google Scholar] [CrossRef]
  8. Fedosov, V.E.; Fedorova, A.V.; Fedosov, A.E.; Ignatov, M.S. Phylogenetic inference and peristome evolution in haplolepideous mosses, focusing on Pseudoditrichaceae and Ditrichaceae s.l. Bot. J. Linn. Soc. 2016, 181, 139–155. [Google Scholar] [CrossRef]
  9. Fedosov, V.E.; Fedorova, A.V.; Larraín, J.; Bonfim-Santos, M.; Stech, M.; Kučera, J.; Brinda, J.C.; Tubanova, D.Y.; von Konrat, M.; Ignatova, E.A.; et al. Unity in diversity: Phylogeny and taxonomy of Rhabdoweisiaceae (Dicranales, Bryophyta). Bot. J. Linn. Soc. 2021, 195, 545–567. [Google Scholar] [CrossRef]
  10. Santos, M.B.; Fedosov, V.; Hartman, T.; Fedorova, A.; Siebel, H.; Stech, M. Phylogenetic inferences reveal deep polyphyly of Aongstroemiaceae and Dicranellaceae within the haplolepideous mosses (Dicranidae, Bryophyta). Taxon 2021, 70, 246–262. [Google Scholar] [CrossRef]
  11. Medina, R.; Johnson, M.; Liu, Y.; Wilding, N.; Hedderson, T.A.; Wickett, N.; Goffinet, B. Evolutionary dynamism in bryophytes: Phylogenomic inferences confirm rapid radiation in the moss family Funariaceae. Mol. Phylogenet. Evol. 2018, 120, 240–247. [Google Scholar] [CrossRef] [PubMed]
  12. Medina, R.; Johnson, M.G.; Liu, Y.; Wickett, N.; Shaw, A.J.; Goffinet, B. Phylogenomic delineation of Physcomitrium (Bryophyta: Funariaceae) based on targeted sequencing of nuclear exons and their flanking regions rejects the retention of Physcomitrella, Physcomitridium and Aphanorrhegma. J. Syst. Evol. 2019, 57, 404–417. [Google Scholar] [CrossRef]
  13. Ignatov, M.S.; Ignatova, E.A. Mosses of Middle Part of European Russia; KMK Press: Moscow, Russia, 2004; Volume 2, pp. 609–960. [Google Scholar]
  14. Oliván, G.; Hedenäs, L.; Newton, A.E. Phylogeny of Hygrohypnum Lindb, based on molecular data. In Pleurocarpous Mosses, Systematics and Evolution; Newton, A.E., Tangney, R.S., Eds.; CRC Press: Boca Raton, FL, USA, 2007; pp. 215–226. [Google Scholar]
  15. Schlesak, S.; Hedenäs, L.; Nebel, M.; Quandt, D. Cleaning a taxonomic dustbin: Placing the European Hypnum species in a phylogenetic context! Bryophyt. Divers. Evol. 2018, 40, 37–54. [Google Scholar] [CrossRef]
  16. Müller, C. Synopsis Muscorum Frondosorum omnium hucusque Cognitorum; Sumptibus A. Foerstner: Berolini, Germany, 1848; Volume 1, p. 812. [Google Scholar]
  17. Schimper, W.P. Corollarium Bryologiae Europaeae; E. Schweizerbart: Stuttgart, Germany, 1856; p. 141. [Google Scholar]
  18. Brotherus, V.F. Musci. In Die Natürlichen Pflanzenfamilien, 2nd ed.; Engler, A., Prantl, K., Eds.; Duncker and Humblot: Berlin, Germany, 1924; Volume 10, pp. 143–478. [Google Scholar]
  19. Smith, A.J.E. The Moss Flora of Britain and Ireland, 2nd ed.; Cambridge University Press: Cambridge, UK, 2004; p. 1012. [Google Scholar]
  20. Crum, H.A. Dicranella. In Flora of North America Editorial Committee, Flora of North America North of Mexico, Bryophyta; Oxford University Press: Oxford, UK, 2007; Volume 27, pp. 386–393. [Google Scholar]
  21. Brotherus, V.F. Musci. In Die Natürlichen Pflanzenfamilien Teil 3 Abteilung, 1st ed.; Engler, A., Prantl, K., Eds.; W. Engelmann: Leipzig, Germany, 1909; p. 700. [Google Scholar]
  22. Brinda, J.C.; Atwood, J.J. The Bryophyte Nomenclator. Available online: https://www.bryonames.org/nomenclator?group=Dicranella (accessed on 11 October 2022).
  23. Porley, R.D.; Fedosov, V.E.; Plášek, V.; Fedorova, A.V. Undiscovered biodiversity of the European moss flora: Neodicranella hamulosa (Aongstroemiaceae), a new genus and species from SW Portugal. Plants 2021, 10, 2289. [Google Scholar] [CrossRef]
  24. Hernández-Maqueda, R.; Quandt, D.; Werner, O.; Muñoz, J. Phylogeny and classification of the Grimmiaceae/Ptychomitriaceae complex (Bryophyta) inferred from cpDNA. Mol. Phylogenet. Evol. 2008, 46, 863–877. [Google Scholar] [CrossRef]
  25. Wynns, J.T.; Munk, K.R.; Lange, C.B.A. Molecular phylogeny of Plagiothecium and similar hypnalean mosses, with a revised sectional classification of Plagiothecium. Cladistics 2018, 34, 469–501. [Google Scholar] [CrossRef]
  26. Mitten, W. Musci Austro-Americani, sive Enumeratio Muscorum omnium Austro-Americanorum mihi hucusque cognitorum, eorum praecipue in terris Amazonicis Andinisque Ricardo Spruceo lectorum. J. Linn. Soc. Bot. 1869, 12, 1–659. [Google Scholar] [CrossRef]
  27. Arts, T. Young sporophytes of Dicranella staphylina Whitehouse (Musci). Lindbergia 1985, 11, 55–58. [Google Scholar]
  28. La Farge, C.; Mishler, B.D.; Wheeler, J.A.; Wall, D.P.; Johannes, K.; Schaffer, S.; Shaw, A.J. Phylogenetic Relationships Within the Haplolepideous Mosses. Bryologist 2000, 103, 257–276. [Google Scholar] [CrossRef]
  29. Hallingbäck, T.; Lönnel, N.; Weibull, H.; Hedenäs, L.; von Knorring, P. Nationalnyckeln Till Sveriges Flora Och Fauna. Bladmossor: Sköldmossor—Blåmossor. In Bryophyta: Buxbaumia—Leucobryum; ArtDatabanken, SLU: Uppsala, Sweden, 2006; p. 416. [Google Scholar]
  30. Vitt, D.H.; Buck, W.R. The Familial Placement of Bryowijkia (Musci: Trachypodaceae). Brittonia 1984, 36, 300–306. [Google Scholar] [CrossRef]
  31. Stech, M.; Frey, W. A morpho-molecular classification of the mosses (Bryophyta). Nova Hedwig. 2008, 86, 1–21. [Google Scholar] [CrossRef]
  32. Fife, A.J. Flora of New Zealand. Fasc. 42. Mosses. Dicranaceae; Manaaki Whenua Press: Lincoln, NZ, USA, 2019; p. 124. [Google Scholar]
  33. Crosby, M.R.; Bauer, C.R. Index Muscorum Supplementum: 1978–1979. Taxon 1981, 30, 667–693. [Google Scholar] [CrossRef]
  34. Ochyra, R. Leptotrichella replaces Microdus (Musci, Dicranaceae). Fragm. Florist. Geobot. 1997, 42, 559–565. [Google Scholar]
  35. Suárez, G.M.; Larraín, J.B. The genus Aongstroemia in Latin America (Dicranaceae, Bryophyta) with special reference to Aongstroemia gayana. Phytotaxa 2019, 405, 290–296. [Google Scholar] [CrossRef]
  36. Ignatov, M.S.; Afonina, O.M.; Ignatova, E.A.; Abolina, A.A.; Akatova, T.V.; Baisheva, E.Z.; Bardunov, L.V.; Baryakina, O.A.; Belkina, O.A.; Bezgodov, A.G.; et al. Check-list of mosses of East Europe and North Asia. Arctoa 2006, 15, 1–130. [Google Scholar] [CrossRef]
  37. Ellis, L.T.; Price, M.J. Review of the type specimens for Hedwig’s species of Dicranella(Dicranaceae). J. Bryol. 2013, 35, 275–289. [Google Scholar] [CrossRef]
  38. Lindberg, S.O.; Arnell, H.W. Musci Asiae borealis. Zweiter Theil. Laubmoose. Kongliga Sven. Vetensk. Acad. Handl. Ny Följd 1890, 23, 1–163. [Google Scholar]
  39. Schofield, W.B. A New Species of Dicranella Endemic to Western North America. Bryologist 1970, 73, 702–706. [Google Scholar] [CrossRef]
  40. Ochyra, R.; Smith, R.I.L.; Bednarek-Ochyra, H. The Illustrated Moss Flora of Antarctica; Cambridge University Press: New York, NY, USA, 2008; p. 704. [Google Scholar]
  41. Williams, R.S. Peruvian Mosses. Bryologist 1926, 29, 37–39. [Google Scholar] [CrossRef]
  42. Herzog, T.C.J. Die Bryophyten meiner zweiten Reise durch Bolivia. Biblioth. Bot. 1916, 87, 1–347. [Google Scholar] [CrossRef]
  43. Larraín, J.B.; Suárez, G.; Bednarek-Ochyra, H.; Ochyra, R. The rediscovery of Dicranella circinata (Dicranellaceae, Bryophyta), with comments on other southern South American species of Dicranella. Nova Hedwig. 2010, 91, 361–376. [Google Scholar] [CrossRef]
  44. Greene, D.M. A Conspectus of the Mosses of Antarctica, South Georgia, the Falkland Islands and Southern South America; British Antarctic Survey: Cambridge, UK, 1986; p. 300. [Google Scholar]
  45. Churchill, S.P. Bryophyta (Mosses). In Catálogo de Plantas y Líquenes de Colombia; Bernal González, R., Gradstein, S.R., Celis, M., Eds.; Universidad Nacional de Colombia (Sede Bogotá) Instituto de Ciencias Naturales: Bogotá, Colombia, 2016; pp. 353–441. [Google Scholar]
  46. Carmo, M.D. Revisão das Espécies Neotropicais de Dicranella s.l. (Dicranellaceae, Bryophyta). Ph.D. Thesis, Instituto de Botânica da Secretaria de Infraestrutura e Meio Ambiente, São Paulo, Brazil, 2019. [Google Scholar]
  47. Price, M.J. Catalogue of the Hedwig-Schwägrichen herbarium (G). Part 1. Type material and a review of typifications for the Hedwig moss names. Boissiera 2005, 61, 1–388. [Google Scholar]
  48. Palisot, A.M.F.J. Prodrome des Cinquième et Sixième Familles de l’Aethéogamie; Pournier Fils: Paris, France, 1805; p. 114. [Google Scholar]
  49. Schmid, R.; Allen, B. Moss Flora of Central America. Part 1. Sphagnaceae—Calymperaceae. Monogr. Syst.Bot. Mo. Bot. Gard. 1994, 43, 513. [Google Scholar] [CrossRef]
  50. Schimper, W.P. Synopsis Muscorum Europaeorum; E. Schweizerbart: Stuttgart, Germany, 1860; 733p. [Google Scholar]
  51. Margadant, W.D.; Geissler, P. (1175-1191) Seventeen proposals concerning nomina conservanda for genera of Musci. Taxon 1995, 44, 613–624. [Google Scholar] [CrossRef]
  52. Ochyra, R.; Newton, M.E. The Taxonomy and Distribution of Dicranella cardotii (R.br. ter.) Dix., an addition to the Moss Flora of Antarctica. Lindbergia 1985, 11, 94–98. [Google Scholar]
  53. Crum, H.A.; Anderson, L.E. Mosses of Eastern North America; Columbia University Press: New York, NY, USA, 1981; Volume 85, pp. 173–175. [Google Scholar]
  54. Newton, M.E. A synoptic flora of South Georgian mosses: VI. Cheilothela, Dicranella, Distichium, Myurella and Catagonium. Br. Antarct. Surv. Bull. 1977, 46, 1–21. [Google Scholar]
  55. Matteri, C.M.; Ochyra, R. The Meesiaceae (Musci) in southern South America, with notes on the subdivision of the family. Haussknechtia Beih. 1999, 9, 225–242. [Google Scholar]
  56. Fedosov, V.E.; Fedorova, A.V.; Troitsky, A.; Bobrova, V.K.; Ignatov, M.S. On the systematic position of Hymenoloma (Bryophyta). Arctoa 2016, 25, 119–130. [Google Scholar] [CrossRef]
  57. Fedosov, V.E.; Shkurko, A.V.; Fedorova, A.V.; Ignatova, E.A.; Solovyeva, E.N.; Brinda, J.C.; Ignatov, M.S.; Kučera, J. Need for split: Integrative taxonomy reveals unnoticed diversity in the subaquatic species of Pseudohygrohypnum (Pylaisiaceae, Bryophyta). PeerJ 2022, 10, e13260. [Google Scholar] [CrossRef]
  58. Katoh, K.; Standley, D.M. MAFFT Multiple Sequence Alignment Software Version 7: Improvements in Performance and Usability. Mol. Biol. Evol. 2013, 30, 772–780. [Google Scholar] [CrossRef] [PubMed]
  59. Lanfear, R.; Calcott, B.; Ho, S.Y.W.; Guindon, S. PartitionFinder: Combined Selection of Partitioning Schemes and Substitution Models for Phylogenetic Analyses. Mol. Biol. Evol. 2012, 29, 1695–1701. [Google Scholar] [CrossRef]
  60. Simmons, M.P.; Ochoterena, H. Gaps as Characters in Sequence-Based Phylogenetic Analyses. Syst. Biol. 2000, 49, 369–381. [Google Scholar] [CrossRef]
  61. Müller, K. SeqState. Appl. Bioinform. 2005, 4, 65–69. [Google Scholar] [CrossRef] [PubMed]
  62. Ronquist, F.; Teslenko, M.; van der Mark, P.; Ayres, D.L.; Darling, A.; Höhna, S.; Larget, B.; Liu, L.; Suchard, M.A.; Huelsenbeck, J.P. MrBayes 3.2: Efficient Bayesian Phylogenetic Inference and Model Choice across a Large Model Space. Syst. Biol. 2012, 61, 539–542. [Google Scholar] [CrossRef] [PubMed]
  63. Rambaut, A.; Drummond, A.J.; Xie, D.; Baele, G.; Suchard, M.A. Posterior Summarization in Bayesian Phylogenetics Using Tracer 1.7. Syst. Biol. 2018, 67, 901–904. [Google Scholar] [CrossRef]
  64. Stamatakis, A. RAxML version 8: A tool for phylogenetic analysis and post-analysis of large phylogenies. Bioinformatics 2014, 30, 1312–1313. [Google Scholar] [CrossRef]
  65. Stöver, B.C.; Müller, K.F. TreeGraph 2: Combining and visualizing evidence from different phylogenetic analyses. BMC Bioinform. 2010, 11, 7. [Google Scholar] [CrossRef] [PubMed]
  66. Kozub, D.; Khmelik, V.; Shapoval, Y.; Chentsov, V.; Yatsenko, S.; Litovchenko, B.; Starykh, V. Helicon Focus Software. 2008. Available online: http://www.heliconsoft.com (accessed on 1 December 2022).
Figure 1. Maximum likelihood tree, inferred from the concatenated data matrix from the chloroplast trnF–trnS and trnK–psbA and mitochondrial nad5 intron 2 sequence data (LTRKN dataset) of selected species of Dicranidae, focused on the genera Dicranella and Aongstroemia, rooted with Pseudoditrichum mirabile. Bootstrap support values higher than 60 inferred from ML analyses, without and with indel coding, and posterior probabilities higher than 0.7 inferred from BI, without and with indel coding, are shown above the branches; hyphens in place of support values denote lower support of the node, while a blank space indicates that the node is absent from the topology inferred from the particular analysis; maximally supported nodes are indicated by solid lines and asterisks. Newly studied terminals, as well as terminals for which at least one marker was obtained de novo, are printed in bold, and terminals for which the trnK–psbA sequence is available are underlined. For details, see Appendix A.
Figure 1. Maximum likelihood tree, inferred from the concatenated data matrix from the chloroplast trnF–trnS and trnK–psbA and mitochondrial nad5 intron 2 sequence data (LTRKN dataset) of selected species of Dicranidae, focused on the genera Dicranella and Aongstroemia, rooted with Pseudoditrichum mirabile. Bootstrap support values higher than 60 inferred from ML analyses, without and with indel coding, and posterior probabilities higher than 0.7 inferred from BI, without and with indel coding, are shown above the branches; hyphens in place of support values denote lower support of the node, while a blank space indicates that the node is absent from the topology inferred from the particular analysis; maximally supported nodes are indicated by solid lines and asterisks. Newly studied terminals, as well as terminals for which at least one marker was obtained de novo, are printed in bold, and terminals for which the trnK–psbA sequence is available are underlined. For details, see Appendix A.
Plants 12 01360 g001
Figure 2. Sporophytes and peristome of Dicranella staphylina (from North Siberia, MW9117945, FDt107). (A) fragment of specimen with sporophytes, (B) wet opening capsule with dehiscent annulus, (CE) dry capsules, (F) SEM image of peristome, (G) outer surface of the lower part of segment, (H) spore. Scale bars: 1 mm for (A); 0.5 mm for (BE); 100 μm for (F); 10 μm for (G); 2 μm for (H).
Figure 2. Sporophytes and peristome of Dicranella staphylina (from North Siberia, MW9117945, FDt107). (A) fragment of specimen with sporophytes, (B) wet opening capsule with dehiscent annulus, (CE) dry capsules, (F) SEM image of peristome, (G) outer surface of the lower part of segment, (H) spore. Scale bars: 1 mm for (A); 0.5 mm for (BE); 100 μm for (F); 10 μm for (G); 2 μm for (H).
Plants 12 01360 g002
Figure 3. Line drawings of gametophyte and sporophyte of Siberian plants of Rhizogemma staphylina (from Russia: Krasnoyarsk Territory, Putorana Plateau, MW9117945, isolate FDt107): (A) fertile plant, wet, (B) fertile plant, dry, (CE,O) capsules, dry, (F) exothecial cells, (GJ) leaf transverse sections, (K,P) perichaetial leaves, (L,M,Q,R,T,U,V) stem leaves, (N,W) upper-leaf cells, (S,X) mid-leaf cells, (Y,BB) basal leaf cells, (Z,AA) gemmae. Scale bars: 2 mm for (A,B); 0.5 mm for (CE,O); 1 mm for (KM,PR,T,U,V); 100 μm for (FJ,N,S,WBB).
Figure 3. Line drawings of gametophyte and sporophyte of Siberian plants of Rhizogemma staphylina (from Russia: Krasnoyarsk Territory, Putorana Plateau, MW9117945, isolate FDt107): (A) fertile plant, wet, (B) fertile plant, dry, (CE,O) capsules, dry, (F) exothecial cells, (GJ) leaf transverse sections, (K,P) perichaetial leaves, (L,M,Q,R,T,U,V) stem leaves, (N,W) upper-leaf cells, (S,X) mid-leaf cells, (Y,BB) basal leaf cells, (Z,AA) gemmae. Scale bars: 2 mm for (A,B); 0.5 mm for (CE,O); 1 mm for (KM,PR,T,U,V); 100 μm for (FJ,N,S,WBB).
Plants 12 01360 g003
Figure 4. Line drawings of gametophyte of Dicranella thermalis (from: Holotype, isolate CF1-1): (AC) leaf transverse sections, (D,E) view of sterile plants, (FH) leaves, (I) upper-leaf cells, (J) mid-leaf cells, (K) basal leaf cells. Scale bars: 5 mm for (D); 2 mm for (E); 1 mm for (FH); 100 μm for (AC,IK).
Figure 4. Line drawings of gametophyte of Dicranella thermalis (from: Holotype, isolate CF1-1): (AC) leaf transverse sections, (D,E) view of sterile plants, (FH) leaves, (I) upper-leaf cells, (J) mid-leaf cells, (K) basal leaf cells. Scale bars: 5 mm for (D); 2 mm for (E); 1 mm for (FH); 100 μm for (AC,IK).
Plants 12 01360 g004
Figure 5. Line drawings of gametophyte and sporophyte of Calcidicranella obtusifolia (from: Russia, Krasnoyarsk Territory, Anabar Plateau, MW9031184, isolate RF42): (A,D) view of fertile plants, dry, (B) view of fertile plant, wet, (C) capsule, dry, (E) mid-leaf cells, (F) upper-leaf cells, (G,H) leaf transverse sections, (I) exothecial cells, (JN) stem leaves, (O) perichaetial leaf, (P) basal leaf cells. Scale bars: 5 mm for (A,B); 2 mm for (C,D); 1 mm for (JO); 100 μm for (E,F,I,P).
Figure 5. Line drawings of gametophyte and sporophyte of Calcidicranella obtusifolia (from: Russia, Krasnoyarsk Territory, Anabar Plateau, MW9031184, isolate RF42): (A,D) view of fertile plants, dry, (B) view of fertile plant, wet, (C) capsule, dry, (E) mid-leaf cells, (F) upper-leaf cells, (G,H) leaf transverse sections, (I) exothecial cells, (JN) stem leaves, (O) perichaetial leaf, (P) basal leaf cells. Scale bars: 5 mm for (A,B); 2 mm for (C,D); 1 mm for (JO); 100 μm for (E,F,I,P).
Plants 12 01360 g005
Figure 6. Line drawings of gametophyte and sporophyte of Protoaongstroemia sachalinensis (from: Holotype, isolate FDt122): (A) capsule, dry, (B) perichaetial leaf, (C,H,I) stem leaves, (D) mid-leaf cells, (E) upper-leaf cells, (F) view of fertile plant, wet, (G) fertile plant, dry, (J) basal leaf cells, (KM) leaf transverse sections. Scale bars: 2 mm for (F,G); 1 mm for (B,C,H,I); 0.5 mm for (A); 100 μm for (D,E,JM).
Figure 6. Line drawings of gametophyte and sporophyte of Protoaongstroemia sachalinensis (from: Holotype, isolate FDt122): (A) capsule, dry, (B) perichaetial leaf, (C,H,I) stem leaves, (D) mid-leaf cells, (E) upper-leaf cells, (F) view of fertile plant, wet, (G) fertile plant, dry, (J) basal leaf cells, (KM) leaf transverse sections. Scale bars: 2 mm for (F,G); 1 mm for (B,C,H,I); 0.5 mm for (A); 100 μm for (D,E,JM).
Plants 12 01360 g006
Disclaimer/Publisher’s Note: The statements, opinions and data contained in all publications are solely those of the individual author(s) and contributor(s) and not of MDPI and/or the editor(s). MDPI and/or the editor(s) disclaim responsibility for any injury to people or property resulting from any ideas, methods, instructions or products referred to in the content.

Share and Cite

MDPI and ACS Style

Fedosov, V.; Fedorova, A.; Ignatova, E.; Kučera, J. New Taxonomic Arrangement of Dicranella s.l. and Aongstroemia s.l. (Dicranidae, Bryophyta). Plants 2023, 12, 1360. https://doi.org/10.3390/plants12061360

AMA Style

Fedosov V, Fedorova A, Ignatova E, Kučera J. New Taxonomic Arrangement of Dicranella s.l. and Aongstroemia s.l. (Dicranidae, Bryophyta). Plants. 2023; 12(6):1360. https://doi.org/10.3390/plants12061360

Chicago/Turabian Style

Fedosov, Vladimir, Alina Fedorova, Elena Ignatova, and Jan Kučera. 2023. "New Taxonomic Arrangement of Dicranella s.l. and Aongstroemia s.l. (Dicranidae, Bryophyta)" Plants 12, no. 6: 1360. https://doi.org/10.3390/plants12061360

APA Style

Fedosov, V., Fedorova, A., Ignatova, E., & Kučera, J. (2023). New Taxonomic Arrangement of Dicranella s.l. and Aongstroemia s.l. (Dicranidae, Bryophyta). Plants, 12(6), 1360. https://doi.org/10.3390/plants12061360

Note that from the first issue of 2016, this journal uses article numbers instead of page numbers. See further details here.

Article Metrics

Back to TopTop