Megalurothrips usitatus Directly Causes the Black-Heads and Black-Tail Symptoms of Cowpea along with the Production of Insect-Resistance Flavonoids
Abstract
:1. Introduction
2. Results
2.1. M. usitatus Alters Cowpea Pod Epidermal Morphology
2.2. M. usitatus Alters Cell Wall Components and Stress Indicators
2.3. M. usitatus does Not Reduce the Protein or Free Amino Acid Content of Cowpea Pods
2.4. Pathogenic Bacteria Were Not Enriched in M. usitatus-Damaged Cowpea Pods
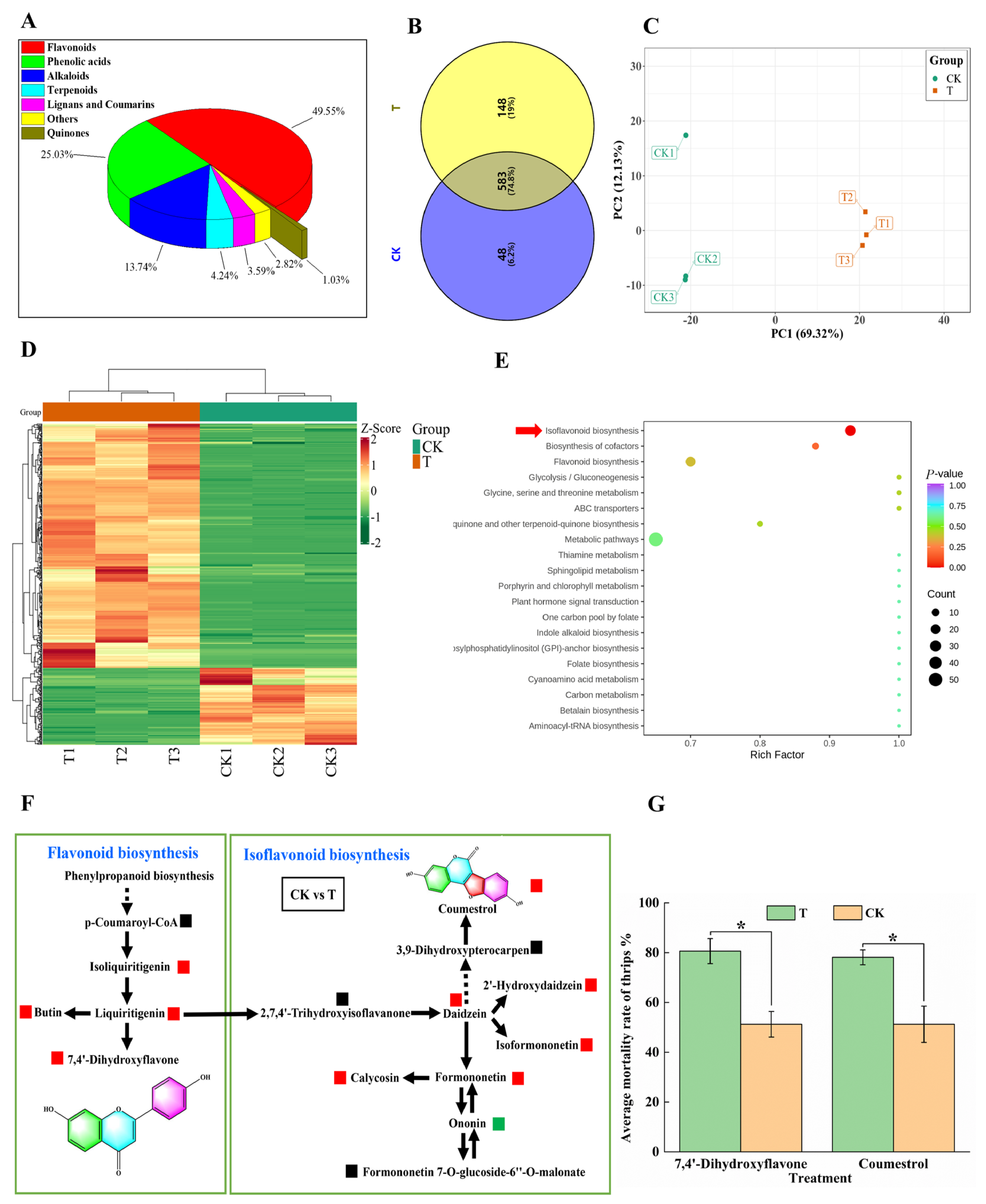
2.5. M. usitatus Induced the Biosynthesis of Anti-Herbivory Metabolites
3. Discussion
3.1. BHBT Symptoms Are Caused Directly by M. usitatus
3.2. M. usitatus Altered Stress-Responsive Markers but Not Nutritional Value
3.3. M. usitatus Induced the Biosynthesis of Anti-Herbivory Metabolites
4. Materials and Methods
4.1. Plant Materials
4.2. Morphological Analysis
4.2.1. Light Microscopy
4.2.2. Paraffin Sectioning
4.2.3. Scanning Electron Microscopy
4.3. Physiological and Biochemical Analyses
4.4. Free Amino Acid Analysis
4.5. Plant Hormone Analysis
4.6. Secondary Metabolome Analysis
4.7. Illumina MiSeq Sequencing and 16S rRNA Data Processing
4.8. Thrip Bioassay
4.9. Statistical Analysis
5. Conclusions
Supplementary Materials
Author Contributions
Funding
Data Availability Statement
Conflicts of Interest
References
- Muhammad, A.; Malgwi, A.M.; Nahunnaro, H.; Adamu, R.S.; Tamò, M.; Dannon, E.; Datinon, B. Effect of sowing dates, intra-row spacings and pesticides on cowpea pod borer, Maruca vitrata (Fab.) [Lepidoptera: Crambidae] populations on cowpea, Vigna unguiculata L. (Walp) in Katsina, Sudan savanna. Int. J. Trop. Insect Sci. 2022, 42, 581–589. [Google Scholar] [CrossRef]
- Gerrano, A.S.; Thungo, Z.G.; Shimelis, H.; Mashilo, J.; Mathew, I. Genotype-by-environment interaction for the contents of micro-nutrients and Protein in the green pods of cowpea (Vigna unguiculata L. Walp.). Agriculture 2022, 12, 531. [Google Scholar] [CrossRef]
- Apea-Bah, F.B.; Serem, J.C.; Bester, M.J.; Duodu, K.G.; Beta, T. Effect of simulated in vitro upper gut digestion of processed cowpea beans on phenolic composition, antioxidant properties and cellular protection. Food Res. Int. 2021, 150, 110750. [Google Scholar] [CrossRef]
- MacWilliams, J.R.; Chesnais, Q.; Nabity, P.; Mauck, K.; Kaloshian, I. Cowpea aphid resistance in cowpea line CB77 functions primarily through antibiosis and eliminates phytotoxic symptoms of aphid feeding. J. Pest Sci. 2023, 96, 539–553. [Google Scholar] [CrossRef]
- Fotso, T.G.; Tofel, H.K.; Abdou, J.P.; Tchao, N.; Zourmba, C.M.; Adler, C.; Nukenine, E.N. Control of Callosobruchus maculatus (Coleoptera: Chrysomelidae) using fractionated extracts from cameroonian Hemizygia welwitschii (Lamiaceae) leaf on stored Vigna unguiculata (Fabales: Fabaceae). J. Insect Sci. 2019, 19, 22. [Google Scholar] [CrossRef]
- Agbessenou, A.; Tounou, A.K.; Dannon, E.A.; Datinon, B.; Agboton, C.; Ramasamy, S.; Pittendrigh, B.R.; Tamo, M. The parasitic fly Nemorilla maculosa exploits host-plant volatiles to locate the legume pod borer, Maruca vitrata. Entomol. Exp. Appl. 2018, 166, 673–682. [Google Scholar] [CrossRef]
- Fu, B.L.; Tao, M.; Xue, H.; Jin, H.F.; Liu, K.; Qiu, H.Y.; Yang, S.Y.; Yang, X.; Gui, L.Y.; Zhang, Y.J.; et al. Spinetoram resistance drives interspecific competition between Megalurothrips usitatus and Frankliniella intonsa. Pest Manag. Sci. 2022, 78, 2129–2140. [Google Scholar] [CrossRef] [PubMed]
- Liu, P.P.; Qin, Z.F.; Feng, M.Y.; Zhang, L.; Huang, X.Z.; Shi, W.P. The male-produced aggregation pheromone of the bean flower thrips Megalurothrips usitatus in China: Identification and attraction of conspecifics in the laboratory and field. Pest Manag. Sci. 2020, 76, 2986–2993. [Google Scholar] [CrossRef]
- Tang, L.D.; Yan, K.L.; Fu, B.L. The life table parameters of Megalurothrips usitatus (Thysanopera: Thripidea) on four leguminous crops. Fla. Entomol. 2015, 98, 620–625. [Google Scholar] [CrossRef]
- Wang, J.J.; Wu, D.W.; Wang, Y.P.; Xie, D.X. Jasmonate action in plant defense against insects. J. Exp. Bot. 2019, 70, 3391–3400. [Google Scholar] [CrossRef] [PubMed]
- Agbahoungba, S.; Karungi, J.; Odong, T.L.; Badji, A.; Kumi, F.; Mwila, N.; Rubaihayo, P.R. Biochemical constituents influencing the resistance to flower bug thrips in cowpea [Vigna unguiculata (L.) Walp] germplasm. J. Anim. Plant Sci. 2018, 28, 128–137. [Google Scholar]
- Berny Mier Y Teran, J.C.; Konzen, E.R.; Palkovic, A.; Tsai, S.M.; Rao, I.M.; Beebe, S.; Gepts, P. Effect of drought stress on the genetic architecture of photosynthate allocation and remobilization in pods of common bean (Phaseolus vulgaris L.), a key species for food security. BMC Plant Biol. 2019, 19, 171. [Google Scholar] [CrossRef] [PubMed]
- Li, A.M.; Wang, M.; Chen, Z.L.; Qin, C.X.; Liao, F.; Wu, Z.; He, W.Z.; Lakshmanan, P.; Pan, Y.Q.; Huang, D.L. Integrated transcriptome and metabolome analysis to identify sugarcane gene defense against fall armyworm (Spodoptera frugiperda) herbivory. Int. J. Mol. Sci. 2022, 23, 13712. [Google Scholar] [CrossRef]
- Liu, Y.H.; Cao, J.S.; Li, G.J.; Wu, X.H.; Wang, B.G.; Xu, P.; Hu, T.T.; Lu, Z.F.; Patrick, J.W.; Ruan, Y.L. Genotypic differences in pod wall and seed growth relate to invertase activities and assimilate transport pathways in asparagus bean. Ann. Bot. 2012, 109, 1277–1284. [Google Scholar] [CrossRef] [PubMed]
- Chavez Mendoza, K.; Peña-Valdivia, C.B.; Hernández Rodríguez, M.; Vázquez Sánchez, M.; Morales Elías, N.C.; Jiménez Galindo, J.C.; García Esteva, A.; Padilla Chacón, D. Phenotypic, anatomical, and diel variation in sugar concentration linked to cell wall invertases in common bean pod racemes under water restriction. Plants 2022, 11, 1622. [Google Scholar] [CrossRef]
- Burdon, J.J.; Thrall, P.H. Coevolution of plants and their pathogens in natural habitats. Science 2009, 324, 755–756. [Google Scholar] [CrossRef]
- Norbert, B.; Ute, T.-K.; Monika, H. Early plant defence against insect attack: Involvement of reactive oxygen species in plant responses to insect egg deposition. Planta 2017, 245, 993–1007. [Google Scholar]
- Jiang, Y.J.; Zhang, C.X.; Chen, R.Z.; He, S.Y. Challenging battles of plants with phloem-feeding insects and prokaryotic pathogens. Proc. Natl. Acad. Sci. USA 2019, 47, 23390–23397. [Google Scholar] [CrossRef] [PubMed]
- Stange, J.R.R.; Ralph, J.; Peng, J.P.; Sims, J.J.; Midland, S.L.; McDonald, R.E. Acidolysis and hot water extraction provide new insights into the composition of the induced “lignin-like” material from squash fruit. Phytochemistry 2001, 57, 1005–1011. [Google Scholar] [CrossRef]
- Brodeur-Campbell, S.E.; Vucetich, J.A.; Richter, D.L.; Waite, T.A.; Rosemier, J.N.; Tsai, C.J. Insect herbivory on low-lignin transgenic aspen. Environ. Entomol. 2006, 35, 1696–1701. [Google Scholar] [CrossRef]
- Stevenson, P.C.; Anderson, J.C.; Blaney, W.M.; Simmonds, M.S.J. Developmental inhibition of Spodoptera litura (Fab.) larvae by a novel caffeoylquinic acid from the wild groundnut, Arachis paraguariensis (Chod et Hassl.). J. Chem. Ecol. 1993, 19, 2917–2933. [Google Scholar] [CrossRef] [PubMed]
- Cui, J.; Jander, G.; Racki, L.R.; Kimura, S. Increase in cell wall of aphid-resistant wheat is associated with reduced virulence of the grain aphid, Sitobion avenae. J. Exp. Bot. 2014, 65, 5403–5413. [Google Scholar]
- Awal, M.A.; Liu, Q.; Koide, S.; Okubo, A. Correlation analysis between fiber properties and chemical composition of kenaf bast fiber. BioResources 2012, 7, 369–376. [Google Scholar]
- Mun, B.G.; Kim, H.H.; Yuk, H.J.; Hussain, A.; Loake, G.J.; Yun, B.W. A potential role of coumestrol in soybean leaf senescence and its interaction with phytohormones. Front. Plant Sci. 2021, 12, 756308. [Google Scholar] [CrossRef] [PubMed]
- Bodenhausen, N.; Reymond, P. Signaling pathways controlling induced resistance to insect herbivores in Arabidopsis. Mol. Plant-Microbe Interact. 2007, 20, 1406–1420. [Google Scholar] [CrossRef] [PubMed]
- Li, T.; Feng, M.; Chi, Y.; Shi, X.; Sun, Z.; Wu, Z.; Li, A.; Shi, W. Defensive resistance of cowpea vigna unguiculata control Megalurothrips usitatus mediated by jasmonic acid or insect damage. Plants 2023, 12, 942. [Google Scholar] [CrossRef]
- Li, T.; Huang, Y.; Xu, Z.S.; Wang, F.; Xiong, A.S. Salicylic acid-induced differential resistance to the Tomato yellow leaf curl virus among resistant and susceptible tomato cultivars. BMC Plant Biol. 2019, 19, 173. [Google Scholar] [CrossRef]
- Sanchez-Arcos, C.; Kai, M.; Svatoš, A.; Gershenzon, J.; Kunert, G. Untargeted metabolomics approach reveals differences in host plant chemistry before and after infestation with different pea aphid host races. Front. Plant Sci. 2019, 10, 188. [Google Scholar] [CrossRef]
- Zhang, Z.; Chen, Q.; Tan, Y.; Shuang, S.; Dai, R.; Jiang, X.; Temuer, B. Combined transcriptome and metabolome analysis of alfalfa response to thrips infection. Genes 2021, 12, 1967. [Google Scholar] [CrossRef]
- Dixon, R.A.; Pasinetti, G.M. Flavonoids and isoflavonoids: From plant biology to agriculture and neuroscience. Plant Physiol. 2010, 154, 453–457. [Google Scholar] [CrossRef]
- Pineda, S.; Martin, M.; Murillo, R. 7,4′-Dihydroxyflavone affects development and fatty acid metabolism in Spodoptera frugiperda. Pestic. Biochem. Physiol. 2017, 138, 36–43. [Google Scholar]
- Gao, Y.; Xu, H.; Li, W.; Zhang, X.; Liu, X. 7,4′-Dihydroxyflavone affects the feeding and survival of brown planthopper, Nilaparvata lugens. J. Asia-Pac. Entomol. 2019, 22, 476–480. [Google Scholar]
- Simons, R.; Gruppen, H.; Bovee, T.F.; Verbruggen, M.A.; Vincken, J.P. Prenylated isoflavonoids from plants as selective estrogen receptor modulators (phytoSERMs). Food Funct. 2012, 3, 810–827. [Google Scholar] [CrossRef] [PubMed]
- Sutherland, O.R.W.; Russell, G.B.; Biggs, D.R.; Lane, G.A. Insect feeding deterrent activity of phytoalexin isoflavonoids. Biochem. Syst. Ecol. 1980, 8, 73–75. [Google Scholar] [CrossRef]
- Burden, B.J.; Norris, D.M. Role of the isoflavonoid coumestrol in the constitutive antixenosic properties of “Davis” soybeans against an oligophagous insect, the mexican bean beetle. J. Chem. Ecol. 1992, 18, 1069–1081. [Google Scholar] [CrossRef]
- Lozovaya, V.V.; Lygin, A.V.; Zernova, O.V.; Li, S.; Hartman, G.L.; Widholm, J.M. Isoflavonoid accumulation in soybean hairy roots upon treatment with Fusarium solani. Plant Physiol. Biochem. 2004, 42, 671–679. [Google Scholar] [CrossRef]





| Compound | T 1 (μg/g) | CK 1 (μg/g) | Foldchange | Log2FC | Up_Down | p-Value | Sig 2 |
|---|---|---|---|---|---|---|---|
| Val | 5.688474 | 6.265304 | 0.907933 | −0.139340 | 0.543471 | no | |
| Gly | 1.132279 | 1.640758 | 0.690095 | −0.535130 | 0.000076 | no | |
| Ala | 13.23861 | 6.051965 | 2.187490 | 1.129276 | up | 0.044021 | yes |
| Ser | 22.79589 | 14.80773 | 1.539459 | 0.622424 | 0.006758 | no | |
| Pro | 8.507030 | 5.584443 | 1.523345 | 0.607242 | 0.101650 | no | |
| Thr | 6.209276 | 8.046606 | 0.771664 | −0.37396 | 0.014603 | no | |
| Ile | 10.13251 | 9.572607 | 1.058490 | 0.082008 | 0.800122 | no | |
| Leu | 11.30029 | 10.66793 | 1.059278 | 0.083081 | 0.807528 | no | |
| Asn | 79.92255 | 79.55666 | 1.004599 | 0.006620 | 0.906895 | no | |
| Asp | 53.37339 | 54.02035 | 0.988024 | −0.01738 | 0.953402 | no | |
| Hcy | 2.892285 | 2.956404 | 0.978312 | −0.03163 | 0.237605 | no | |
| Gln | 61.41007 | 84.6171 | 0.725741 | −0.46247 | 0.001916 | no | |
| Lys | 65.82454 | 91.84549 | 0.716688 | −0.48058 | 0.002440 | no | |
| Glu | 31.82564 | 27.71020 | 1.148517 | 0.199772 | 0.510139 | no | |
| Met | 5.799168 | 8.766233 | 0.661535 | −0.59611 | 0.017968 | no | |
| His | 33.50499 | 38.20139 | 0.877062 | −0.18925 | 0.282981 | no | |
| Phe | 9.351112 | 9.565434 | 0.977594 | −0.03269 | 0.822482 | no | |
| Arg | 12.22800 | 11.52820 | 1.060704 | 0.085022 | 0.885041 | no | |
| Tyr | 2.705990 | 3.206760 | 0.843839 | −0.24496 | 0.258981 | no | |
| Trp | 3.880709 | 3.601588 | 1.077500 | 0.107687 | 0.163580 | no |
Disclaimer/Publisher’s Note: The statements, opinions and data contained in all publications are solely those of the individual author(s) and contributor(s) and not of MDPI and/or the editor(s). MDPI and/or the editor(s) disclaim responsibility for any injury to people or property resulting from any ideas, methods, instructions or products referred to in the content. |
© 2023 by the authors. Licensee MDPI, Basel, Switzerland. This article is an open access article distributed under the terms and conditions of the Creative Commons Attribution (CC BY) license (https://creativecommons.org/licenses/by/4.0/).
Share and Cite
He, Y.; Gao, Y.; Hong, H.; Geng, J.; Chen, Q.; Zhou, Y.; Zhu, Z. Megalurothrips usitatus Directly Causes the Black-Heads and Black-Tail Symptoms of Cowpea along with the Production of Insect-Resistance Flavonoids. Plants 2023, 12, 3865. https://doi.org/10.3390/plants12223865
He Y, Gao Y, Hong H, Geng J, Chen Q, Zhou Y, Zhu Z. Megalurothrips usitatus Directly Causes the Black-Heads and Black-Tail Symptoms of Cowpea along with the Production of Insect-Resistance Flavonoids. Plants. 2023; 12(22):3865. https://doi.org/10.3390/plants12223865
Chicago/Turabian StyleHe, Yunchuan, Yang Gao, Hainuo Hong, Jiamei Geng, Qiulin Chen, Ying Zhou, and Zengrong Zhu. 2023. "Megalurothrips usitatus Directly Causes the Black-Heads and Black-Tail Symptoms of Cowpea along with the Production of Insect-Resistance Flavonoids" Plants 12, no. 22: 3865. https://doi.org/10.3390/plants12223865
APA StyleHe, Y., Gao, Y., Hong, H., Geng, J., Chen, Q., Zhou, Y., & Zhu, Z. (2023). Megalurothrips usitatus Directly Causes the Black-Heads and Black-Tail Symptoms of Cowpea along with the Production of Insect-Resistance Flavonoids. Plants, 12(22), 3865. https://doi.org/10.3390/plants12223865

