Radial Oxygen Loss from the Roots of Mangrove Seedlings Enhances the Removal of Polycyclic Aromatic Hydrocarbons
Abstract
:1. Introduction
2. Materials and Methods
2.1. Experimental Materials and Potted Method
2.2. ROL Determination and Root Anatomical Analysis
2.3. Determination of the PAHs in Soil
2.4. Microbiological Analysis
2.4.1. Analysis of Quantitative Real-Time PCR
2.4.2. 16S rRNA Gene Illumina Sequencing
2.5. Statistical and Correlation Analysis
3. Results
3.1. The PAH Removal Rate and ROL Values
3.2. The Comparative Analysis of Root Anatomy in Three Mangrove Seedling Species
3.3. The Abundance of PAH-RHDα and 16S rRNA Genes
3.4. Correlation between ROL, PAHs Removal, and the Abundance of PAH-RHDα Gene
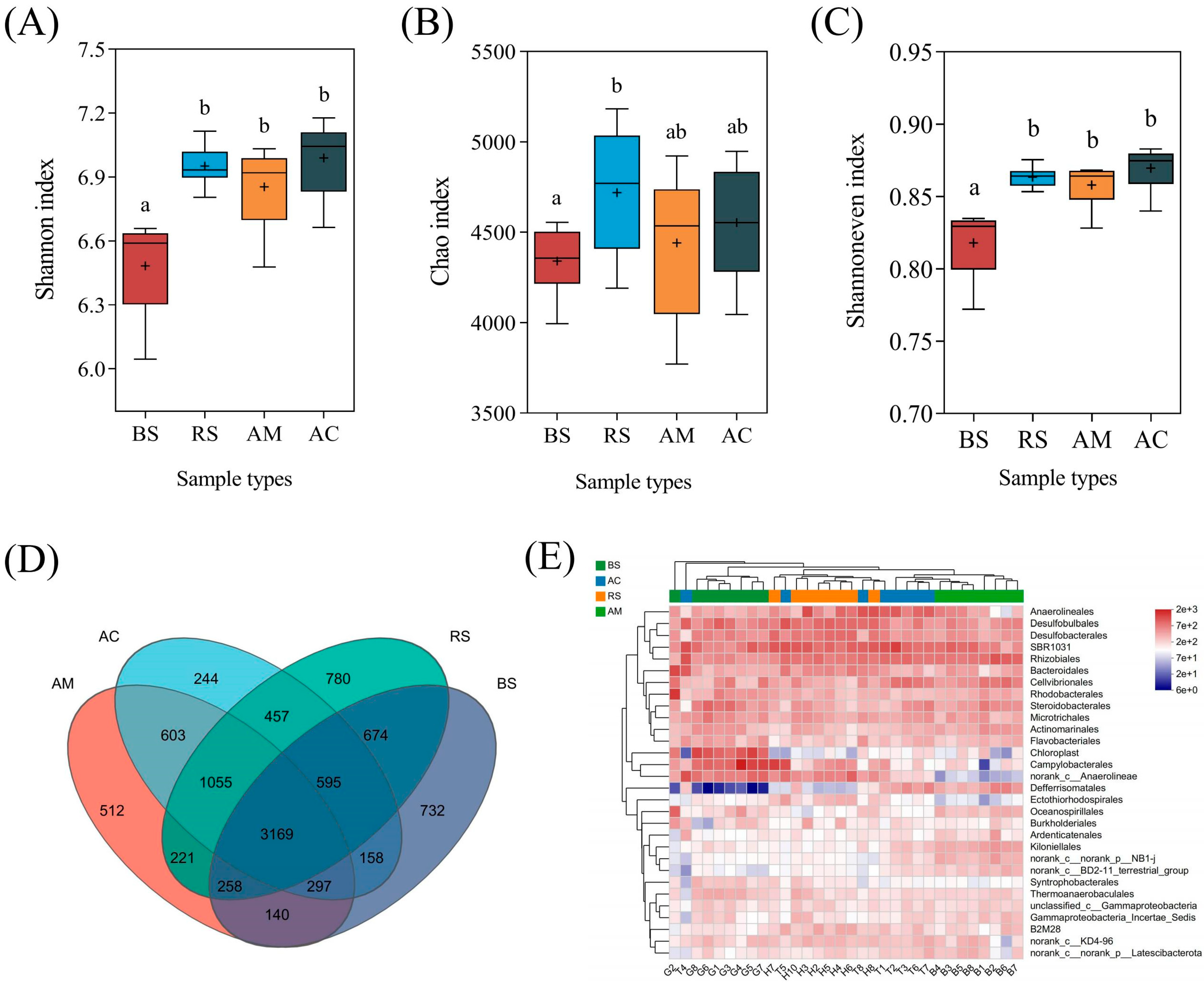
3.5. Diversity and Abundance of Microbial Communities
3.6. The Variation in Microbial Compositions and Potential Bacterial Taxa Contributes to PAHs Removal
4. Discussion
4.1. Variations in PAH Removal in Soil Associated with Different Mangrove Plantations
4.2. The Importance of ROL in PAH Removal
5. Conclusions
Author Contributions
Funding
Conflicts of Interest
References
- Bayen, S. Occurrence, bioavailability and toxic effects of trace metals and organic contaminants in mangrove ecosystems: A review. Environ. Int. 2012, 48, 84–101. [Google Scholar] [CrossRef] [PubMed]
- Simonich, S.L.; Hites, R.A. Importance of vegetation in removing polycyclic aromatic hydrocarbons from the atmosphere. Nature 1994, 370, 49–51. [Google Scholar] [CrossRef]
- Wang, Y.; Wu, Y.; Pi, N.; Tam, N.F. Investigation of microbial community structure in constructed mangrove microcosms receiving wastewater-borne polycyclic aromatic hydrocarbons (PAHs) and polybrominated diphenyl ethers (PBDEs). Environ. Pollut. 2014, 187, 136–144. [Google Scholar] [CrossRef] [PubMed]
- Bamforth, S.M.; Singleton, I. Bioremediation of polycyclic aromatic hydrocarbons: Current knowledge and future directions. J. Chem. Technol. Biotechnol. 2005, 80, 723–736. [Google Scholar] [CrossRef]
- Kaur, T.; Lakhawat, S.; Kumar, V.; Kumar Sharma, D.; Neeraj, R.; Sharma, P. Polyaromatic hydrocarbon specific ring hydroxylating dioxygenases: Diversity, structure, function, and protein engineering. Curr. Protein Pept. Sci. 2022, 24, 7–21. [Google Scholar] [CrossRef]
- Armstrong, J.; Armstrong, W. Light-enhanced convective throughflow increases oxygenation in rhizomes and rhizosphere of Phragmites australis (Cav.) Trin. ex Steud. New Phytol. 1990, 114, 121–128. [Google Scholar] [CrossRef] [PubMed]
- Cheng, H.; Liu, Y.; Tam, N.F.Y.; Wang, X.; Li, S.Y.; Chen, G.Z.; Ye, Z.H. The role of radial oxygen loss and root anatomy on zinc uptake and tolerance in mangrove seedlings. Environ. Pollut. 2010, 158, 1189–1196. [Google Scholar] [CrossRef]
- Cheng, H.; Liu, Y.; Jiang, Z.; Wang, Y. Radial oxygen loss is correlated with nitrogen nutrition in mangroves. Tree Physiol. 2020, 44, 1548–1560. [Google Scholar] [CrossRef]
- Hong, D.; Zhihong, Y.E.; Minghong, H. Characteristics of radial oxygen loss from root of wetland plants. J. East China Norm. Univ. Nat. Sci. 2007, 2007, 69–76. [Google Scholar]
- Kumar, M.; Bolan, N.S.; Hoang, S.A.; Sawarkar, A.D.; Jasemizad, T.; Gao, B.W.; Keerthanan, S.; Padhye, L.P.; Singh, L.; Kumar, S.; et al. Remediation of soils and sediments polluted with polycyclic aromatic hydrocarbons: To immobilize, mobilize, or degrade? J. Hazard. Mater. 2021, 420, 25. [Google Scholar] [CrossRef]
- Sakshi; Singh, S.K.; Haritash, A.K. Bacterial degradation of mixed-PAHs and expression of PAH-catabolic genes. World J. Microbiol. Biotechnol. 2022, 39, 47. [Google Scholar] [CrossRef]
- Peng, A.; Liu, J.; Ling, W.; Chen, Z.; Gao, Y. Diversity and distribution of 16S rRNA and phenol monooxygenase genes in the rhizosphere and endophytic bacteria isolated from PAH-contaminated sites. Sci. Rep. 2015, 5, 12173. [Google Scholar] [CrossRef]
- Law, A.T.; Teo, K.S. Oil biodegradation in the Straits of Malacca: Phenanthrene degradation by AR-3. J. Mar. Biot. 1997, 5, 162–167. [Google Scholar]
- Xu, M.; Wu, M.; Zhang, Y.; Zhang, H.; Liu, W.; Chen, G.; Xiong, G.; Guo, L. Biodegradation of polycyclic aromatic hydrocarbons (PAHs) by bacterial mixture. Int. J. Environ. Sci. Technol. 2022, 19, 3833–3844. [Google Scholar] [CrossRef]
- Ismail, N.A.; Kasmuri, N.; Hamzah, N. Microbial bioremediation techniques for polycyclic aromatic hydrocarbon (PAHs)-a review. Water Air Soil Pollut. 2022, 233, 124. [Google Scholar] [CrossRef]
- Kludze, H.K.; Delaune, R.D.; Patrick, W.H.J. A colorimetric method for assaying dissolved oxygen loss from container-grown rice roots. Agron. J. 1994, 86, 483–487. [Google Scholar] [CrossRef]
- Chen, S.; Peng, J.; Duan, G. Enrichment of functional microbes and genes during pyrene degradation in two different soils. J. Soils Sediments 2016, 16, 417–426. [Google Scholar] [CrossRef]
- Cébron, A.; Norini, M.-P.; Beguiristain, T.; Leyval, C. Real-Time PCR quantification of PAH-ring hydroxylating dioxygenase (PAH-RHDα) genes from Gram positive and Gram negative bacteria in soil and sediment samples. J. Microbiol. Methods 2008, 73, 148–159. [Google Scholar] [CrossRef]
- Mai, Z.; Zeng, X.; Wei, X.; Sun, C.; Niu, J.; Yan, W.; Du, J.; Sun, Y.; Cheng, H. Mangrove restoration promotes the anti-scouribility of the sediments by modifying inherent microbial community and extracellular polymeric substance. Sci. Total Environ. 2022, 811, 152369. [Google Scholar] [CrossRef]
- Magoč, T.; Salzberg, S.L. FLASH: Fast length adjustment of short reads to improve genome assemblies. Bioinformatics 2011, 27, 2957–2963. [Google Scholar] [CrossRef]
- Caporaso, J.G.; Kuczynski, J.; Stombaugh, J.; Bittinger, K.; Bushman, F.D.; Costello, E.K.; Fierer, N.; Peña, A.G.; Goodrich, J.K.; Gordon, J.I.; et al. QIIME allows analysis of high-throughput community sequencing data. Nat. Methods 2010, 7, 335–336. [Google Scholar] [CrossRef]
- Edgar, R.C.; Haas, B.J.; Clemente, J.C.; Quince, C.; Knight, R. UCHIME improves sensitivity and speed of chimera detection. Bioinformatics 2011, 27, 2194–2200. [Google Scholar] [CrossRef]
- Quast, C.; Pruesse, E.; Yilmaz, P.; Gerken, J.; Schweer, T.; Yarza, P.; Peplies, J.; Glöckner, F.O. The SILVA ribosomal RNA gene database project: Improved data processing and web-based tools. Nucleic Acids Res. 2013, 41, D590–D596. [Google Scholar] [CrossRef] [PubMed]
- Muratova, A.; Dubrovskaya, E.; Golubev, S.; Grinev, V.; Chernyshova, M.; Turkovskaya, O. The coupling of the plant and microbial catabolisms of phenanthrene in the rhizosphere of Medicago sativa. J. Plant Physiol. 2015, 188, 1–8. [Google Scholar] [CrossRef] [PubMed]
- Yang, H.; Su, Y.H.; Zhu, Y.G.; Chen, M.M.; Chen, B.D.; Liu, Y.X. Influences of polycyclic aromatic hydrocarbons (PAHs) on soil microbial community composition with or without Vegetation. J. Environ. Sci. Health Part A 2007, 42, 65–72. [Google Scholar] [CrossRef]
- Lu, S.; Teng, Y.; Wang, J.; Sun, Z. Enhancement of pyrene removed from contaminated soils by Bidens maximowicziana. Chemosphere 2010, 81, 645–650. [Google Scholar] [CrossRef]
- Naidoo, G.; Naidoo, K. Uptake and accumulation of polycyclic aromatic hydrocarbons in the mangroves Avicennia marina and Rhizophora mucronata. Environ. Sci. Pollut. Res. 2018, 25, 28875–28883. [Google Scholar] [CrossRef]
- Sasikala, S.; Tanaka, N.; Wah Wah, H.S.Y.; Jinadasa, K.B.S.N. Effects of water level fluctuation on radial oxygen loss, root porosity, and nitrogen removal in subsurface vertical flow wetland mesocosms. Ecol. Eng. 2009, 35, 410–417. [Google Scholar] [CrossRef]
- Xu, Y.; Feng, J.; Li, H. Water management increased rhizosphere redox potential and decreased Cd uptake in a low-Cd rice cultivar but decreased redox potential and increased Cd uptake in a high-Cd rice cultivar under intercropping. Sci. Total Environ. 2021, 751, 141701. [Google Scholar] [CrossRef]
- Pi, N.; Tam, N.F.Y.; Wu, Y.; Wong, M.H. Root anatomy and spatial pattern of radial oxygen loss of eight true mangrove species. Aquat. Bot. 2009, 90, 222–230. [Google Scholar] [CrossRef]
- Hansel, C.M.; Fendorf, S.; Sutton, S.; Newville, M. Characterization of Fe plaque and associated metals on the roots of mine-waste impacted aquatic plants. Environ. Sci. Technol. 2001, 35, 3863–3868. [Google Scholar] [CrossRef] [PubMed]
- Cao, B.; Nagarajan, K.; Loh, K.-C. Biodegradation of aromatic compounds: Current status and opportunities for biomolecular approaches. Appl. Microbiol. Biotechnol. 2009, 85, 207–228. [Google Scholar] [CrossRef] [PubMed]
- Kauppi, B.; Lee, K.; Carredano, E.; Parales, R.E.; Gibson, D.T.; Eklund, H.; Ramaswamy, S. Structure of an aromatic-ring-hydroxylating dioxygenase-naphthalene 1,2-dioxygenase. Structure 1998, 6, 571–586. [Google Scholar] [CrossRef] [PubMed]
- Li, J.; Luo, C.; Zhang, D.; Zhao, X.; Dai, Y.; Cai, X.; Zhang, G. The catabolic pathways of in situ rhizosphere PAH degraders and the main factors driving PAH rhizoremediation in oil-contaminated soil. Environ. Microbiol. 2021, 23, 7042–7055. [Google Scholar] [CrossRef]
- Delmotte, N.; Knief, C.; Chaffron, S.; Innerebner, G.; Roschitzki, B.; Schlapbach, R.; von Mering, C.; Vorholt, J.A. Community proteogenomics reveals insights into the physiology of phyllosphere bacteria. Proc. Natl. Acad. Sci. USA 2009, 106, 16428–16433. [Google Scholar] [CrossRef]
- Garrido-Oter, R.; Nakano, R.T.; Dombrowski, N.; Ma, K.; McHardy, A.C.; Schulze-Lefert, P. Modular traits of the rhizobiales root microbiota and their evolutionary relationship with symbiotic rhizobia. Cell Host Microbe 2018, 24, 155–167.e5. [Google Scholar] [CrossRef]
- Dunlevy, S.R.; Singleton, D.R.; Aitken, M.D. Biostimulation reveals functional redundancy of anthracene-degrading bacteria in polycyclic aromatic hydrocarbon-contaminated soil. Environ. Eng. Sci. 2013, 30, 697–705. [Google Scholar] [CrossRef]
- Zhao, H.; Chen, P.; Tang, X.; Chen, Y.; Li, J. Effects of in-situ biochar amendment on the microbial community structure of sediments in aquaculture ponds. J. Agro-Environ. Sci. 2021, 40, 2770–2778. [Google Scholar]







| Parameters | Values |
|---|---|
| pH | 6.9 ± 0.3 |
| Sand (%) | 33 ± 2.4 |
| Sitl (%) | 43 ± 3.2 |
| Clay (%) | 24 ± 1.8 |
| Organic matter (%) | 5.7 ± 2.1 |
Disclaimer/Publisher’s Note: The statements, opinions and data contained in all publications are solely those of the individual author(s) and contributor(s) and not of MDPI and/or the editor(s). MDPI and/or the editor(s) disclaim responsibility for any injury to people or property resulting from any ideas, methods, instructions or products referred to in the content. |
© 2023 by the authors. Licensee MDPI, Basel, Switzerland. This article is an open access article distributed under the terms and conditions of the Creative Commons Attribution (CC BY) license (https://creativecommons.org/licenses/by/4.0/).
Share and Cite
Mai, Z.; Wang, H.; Wang, Y.; Chen, Q.; Lyu, L.; Wei, X.; Zhou, W.; Cheng, H. Radial Oxygen Loss from the Roots of Mangrove Seedlings Enhances the Removal of Polycyclic Aromatic Hydrocarbons. Plants 2023, 12, 3711. https://doi.org/10.3390/plants12213711
Mai Z, Wang H, Wang Y, Chen Q, Lyu L, Wei X, Zhou W, Cheng H. Radial Oxygen Loss from the Roots of Mangrove Seedlings Enhances the Removal of Polycyclic Aromatic Hydrocarbons. Plants. 2023; 12(21):3711. https://doi.org/10.3390/plants12213711
Chicago/Turabian StyleMai, Zhimao, Hui Wang, Youshao Wang, Qiqi Chen, Lina Lyu, Xing Wei, Weiwen Zhou, and Hao Cheng. 2023. "Radial Oxygen Loss from the Roots of Mangrove Seedlings Enhances the Removal of Polycyclic Aromatic Hydrocarbons" Plants 12, no. 21: 3711. https://doi.org/10.3390/plants12213711
APA StyleMai, Z., Wang, H., Wang, Y., Chen, Q., Lyu, L., Wei, X., Zhou, W., & Cheng, H. (2023). Radial Oxygen Loss from the Roots of Mangrove Seedlings Enhances the Removal of Polycyclic Aromatic Hydrocarbons. Plants, 12(21), 3711. https://doi.org/10.3390/plants12213711

