Cytological and Molecular Mechanism of Low Pollen Grain Viability in a Germplasm Line of Double Lotus
Abstract
1. Introduction
2. Results
2.1. Self-Pollination and Embryo Development
2.2. Cytological Observation
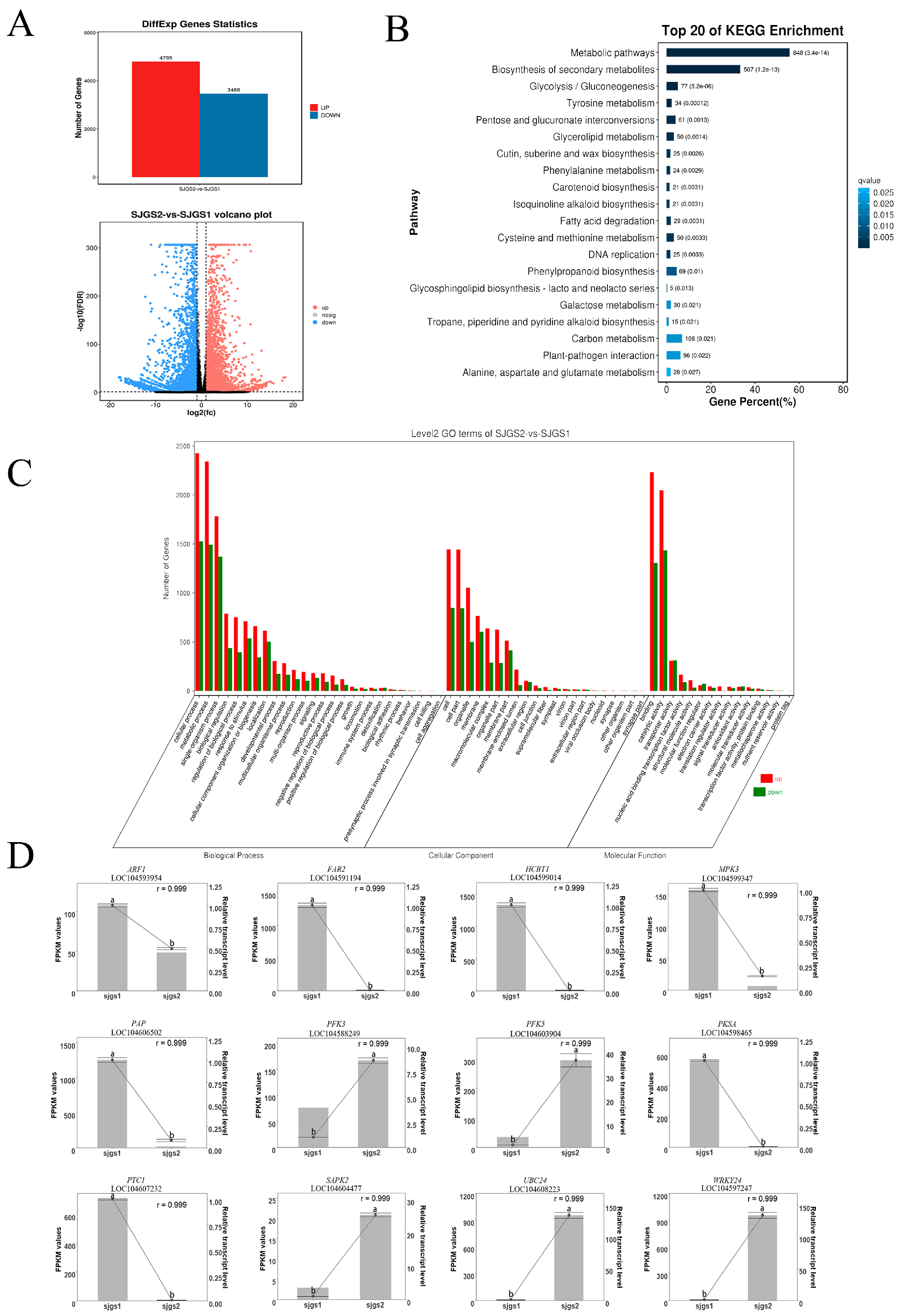
2.3. Transcriptome Analysis
2.4. Expression Pattern of NnPTC1
2.5. Phylogenetic Tree and Sequence Analysis
2.6. Subcellular Localization of NnPTC1
2.7. The Seed Setting Rate of Overexpressing NnPTC1 Was Down-Regulated
3. Discussion
3.1. Cytological Mechanism of Low Seed Setting Rate in the Double Lotus
3.2. Gene Mining of Low Seed Setting Rate in the Double Lotus
3.3. NnPTC1 Promotes Pollen Abortion of Double Lotus
4. Materials and Methods
4.1. Experimental Materials
4.2. Artificial Pollination
4.3. Pollen Grain Viability and Quantity of Loose Powder
4.4. Pollen Grain Morphology Observation
4.5. Observation of Pollen Grain Germination on Stigma
4.6. Embryonic Development
4.7. Pollen Development
4.8. Transcriptome Sequencing
4.9. qRT-PCR Analysis of DEGS and NnPTC1
4.10. NnPTC1-Based Transformation
4.11. Gene Sequence Analysis
4.12. Subcellular Localization of NnPTC1
5. Conclusions
Supplementary Materials
Author Contributions
Funding
Institutional Review Board Statement
Informed Consent Statement
Data Availability Statement
Conflicts of Interest
References
- Man, J.; Cai, J.; Cai, C.; Xu, B.; Huai, H.; Wei, C. Comparison of physicochemical properties of starches from seed and rhizome of lotus. Carbohydr. Polym. 2012, 88, 676–683. [Google Scholar] [CrossRef]
- Zeng, H.; Cai, L.; Cai, X.; Wang, Y.; Li, Y. Amino acid profiles and quality from lotus seed proteins. J. Sci. Food Agric. 2013, 93, 1070–1075. [Google Scholar] [CrossRef] [PubMed]
- Moghaddam, A.H.; Nabavi, S.M.; Nabavi, S.F.; Bigdellou, R.; Mohammadzadeh, S.; Ebrahimzadeh, M.A. Antioxidant, antihemolytic and nephroprotective activity of aqueous extract of diospyros lotus seeds. Acta. Pol. Pharm. 2012, 69, 687–692. Available online: https://pubmed.ncbi.nlm.nih.gov/22876611/ (accessed on 8 January 2023). [PubMed]
- Sohn, D.-H.; Kim, Y.-C.; Oh, S.-H.; Park, E.-J.; Li, X.; Lee, B.-H. Hepatoprotective and free radical scavenging effects of Nelumbo nucifera. Phytomedicine 2003, 10, 165–169. [Google Scholar] [CrossRef]
- Li, X.; Jiang, H.; Liu, J.; Li, J.; Jiang, H. Different types of lotus in hybridization, open pollination, sturdy and seedling emergence study. Acta Agric. Jiangxi 2013, 25, 43–45+48. [Google Scholar] [CrossRef]
- Lu, X.; Liu, F.; Li, J.; Jing, J.; Wang, Y.; Jin, Q. Comprehensive evaluation and screening of double petal type of lotus cultivars. J. Plant Resour. Environ. 2022, 31, 93–100. [Google Scholar] [CrossRef]
- Vedel, F.; Pla, M.; Vitart, V. Molecular basis of nuclear and cytoplasmic male sterility in higher plants. Plant Physiol. Bioch. 1994, 32, 601–618. [Google Scholar]
- Kempken, F.; Pring, D. Plant Breeding: Male Sterility in Higher Plants-Fundamentals and Applications. In Progress in Botany; Esser, K., Kadereit, J.W., Lüttge, U., Runge, M., Eds.; Springer: Berlin/Heidelberg, Germany, 1999; Volume 60. [Google Scholar] [CrossRef]
- Mohan, L.H. Kaul Male Sterility in Higher Plants; Springer: Berlin/Heidelberg, Germany, 1988; Volume 10, pp. 3–13. [Google Scholar] [CrossRef]
- Kang, J. Anther Abortion Characteristics and Gene Expression Profile Analysis of Four Types of Male Sterile Lines in Brassica oleracea L. Ph.D. Thesis, Chinese Academy of Agricultural Sciences, Beijing, China, 2006. [Google Scholar]
- Pacini, E.; Franchi, G.G.; Hesse, M. The tapetum: Its form, function, and possible phylogeny in Embryophyta. Plant Syst. Evol. 1985, 149, 155–185. [Google Scholar] [CrossRef]
- Piffanelli, P.; Ross, J.H.E.; Murphy, D.J. Biogenesis and unction of the lipidic structures of pollens. Sex. Plant Reprod. 1998, 11, 65–80. [Google Scholar] [CrossRef]
- Zhang, W.; Sun, Y.; Timofejeva, L.; Chen, C.; Grossniklaus, U.; Ma, H. Regulation of Arabidopsis tapetum development and function by DYSFUNCTIONAL TAPETUM1 (DYT1) encoding a putative bHLH transcription factor. Development 2006, 133, 3085–3095. [Google Scholar] [CrossRef]
- Millar, A.A.; Gubler, F. The Arabidopsis GAMYB-Like Genes, MYB33 and MYB65, Are MicroRNA-Regulated Genes That Redundantly Facilitate Anther Development. Plant Cell 2005, 17, 705–721. [Google Scholar] [CrossRef]
- Zhang, Z.-B.; Zhu, J.; Gao, J.-F.; Wang, C.; Li, H.; Li, H.; Zhang, H.-Q.; Zhang, S.; Wang, D.-M.; Wang, Q.-X.; et al. Transcription factor AtMYB103 is required for anther development by regulating tapetum development, callose dissolution and exine formation in Arabidopsis. Plant J. 2007, 52, 528–538. [Google Scholar] [CrossRef] [PubMed]
- Wilson, Z.A.; Yang, C. Plant gametogenesis: Conservation and contrasts in development. Reproduction 2004, 128, 483–492. [Google Scholar] [CrossRef] [PubMed]
- Dong, X.; Hong, Z.; Sivaramakrishnan, M.; Mahfouz, M.; Verma, D.P.S. Callose synthase (CalS5) is required for exine formation during microgametogenesis and for pollen viability in Arabidopsis. Plant J. 2005, 42, 315–328. [Google Scholar] [CrossRef] [PubMed]
- Wang, F.; Zhong, X.; Huang, L.; Fang, W.; Chen, F.; Teng, N. Cellular and molecular characteristics of pollen abortion in chrysanthemum cv. Kingfisher. Plant Mol. Biol. 2018, 98, 233–247. [Google Scholar] [CrossRef]
- Li, Z.; Zhang, C.; Guo, Y.; Niu, W.; Wang, Y.; Xu, Y. Evolution and expression analysis reveal the potential role of the HD-Zip gene family in regulation of embryo abortion in grapes (Vitis vinifera L.). BMC Genom. 2017, 18, 744. [Google Scholar] [CrossRef]
- Yu, J.-H.; Zhao, Y.-X.; Qin, Y.-T.; Yue, B.; Zheng, Y.-L.; Xiao, H.-L. Discovery of MicroRNAs Associated with the S Type Cytoplasmic Male Sterility in Maize. J. Integr. Agric. 2013, 12, 229–238. [Google Scholar] [CrossRef]
- Gomez, J.F.F.; Wilson, Z.A. A barley PHD finger transcription factor that confers male sterility by affecting tapetal development. Plant Biotechnol. J. 2014, 12, 765–777. [Google Scholar] [CrossRef]
- Li, H.; Yuan, Z.; Vizcay-Barrena, G.; Yang, C.; Liang, W.; Zong, J.; Wilson, Z.A.; Zhang, D. PERSISTENT TAPETAL CELL1 Encodes a PHD-Finger Protein That Is Required for Tapetal Cell Death and Pollen Development in Rice. Plant Physiol. 2011, 156, 615–630. [Google Scholar] [CrossRef]
- Mouriz, A.; López-González, L.; Jarillo, J.A.; Piñeiro, M. PHDs govern plant development. Plant Signal. Behav. 2015, 10, e993253. [Google Scholar] [CrossRef]
- Yang, Z.; Sun, L.; Zhang, P.; Zhang, Y.; Yu, P.; Liu, L.; Abbas, A.; Xiang, X.; Wu, W.; Zhan, X.; et al. TDR INTERACTING PROTEIN 3, encoding a PHD-finger transcription factor, regulates Ubisch bodies and pollen wall formation in rice. Plant J. 2019, 99, 844–861. [Google Scholar] [CrossRef] [PubMed]
- Yuan, C.-Q.; Sun, Y.-H.; Li, Y.-F.; Zhao, K.-Q.; Hu, R.-Y. Selection occurs within linear fruit and during the early stages of reproduction in Robinia pseudoacacia. BMC Evol. Biol. 2014, 14, 53. [Google Scholar] [CrossRef] [PubMed]
- He, J.; Ma, W.; Su, H.; Chen, Y.; Zhao, X.; Wei, J.; Chen, H. Changes of endogenous hormones in mango fruit with normal embryo and embryo abortion. Acta Hortic. Sin. 2012, 39, 1167–1174. [Google Scholar] [CrossRef]
- Hu, H.; Leng, P.; Gao, Q. Study on the characteristics of Hybrid abortion in Mopan persimmon. J. Fruit Sci. 2006, 1, 13–16. [Google Scholar] [CrossRef]
- Glaive, A.-S.; Modjinou, T.; Versace, D.-L.; Abbad-Andaloussi, S.; Dubot, P.; Langlois, V.; Renard, E. Design of Antibacterial and Sustainable Antioxidant Networks Based on Plant Phenolic Derivatives Used as Delivery System of Carvacrol or Tannic Acid. ACS Sustain. Chem. Eng. 2017, 5, 2320–2329. [Google Scholar] [CrossRef]
- Duan, Q.; Kita, D.; Johnson, E.A.; Aggarwal, M.; Gates, L.; Wu, H.-M.; Cheung, A.Y. Reactive oxygen species mediate pollen tube rupture to release sperm for fertilization in Arabidopsis. Nat. Commun. 2014, 5, 3129. [Google Scholar] [CrossRef]
- Duan, Q.; Liu, M.-C.J.; Kita, D.; Jordan, S.S.; Yeh, F.-L.J.; Yvon, R.; Carpenter, H.; Federico, A.N.; Garcia-Valencia, L.E.; Eyles, S.J.; et al. FERONIA controls pectin- and nitric oxide-mediated male–female interaction. Nature 2020, 579, 561–566. [Google Scholar] [CrossRef] [PubMed]
- Lee, Y.-P.; Park, S.; Lim, C.; Kim, H.; Lim, H.; Ahn, Y.; Sung, S.-K.; Yoon, M.-K.; Kim, S. Discovery of a novel cytoplasmic male-sterility and its restorer lines in radish (Raphanus sativus L.). Theor. Appl. Genet. 2008, 117, 905–913. [Google Scholar] [CrossRef] [PubMed]
- Shi, S.; Ding, D.; Mei, S.; Wang, J. A comparative light and electron microscopic analysis of microspore and tapetum development in fertile and cytoplasmic male sterile radish. Protoplasma 2010, 241, 37–49. [Google Scholar] [CrossRef]
- Isshiki, S.; Kawajiri, N. Effect of cytoplasm of Solanum violaceum Ort. on fertility of eggplant (S. melongena L.). Sci. Hortic. 2002, 93, 9–18. [Google Scholar] [CrossRef]
- Morant, M.; Jorgensen, K.; Schaller, H. CYP703 is an ancient cytochrome P450 in land plants catalyzingin-chain hydroxylation of lauric acid to provide building blocks for sporopollenin synthesis in pollen. Plant Cell 2007, 19, 3398–3403. [Google Scholar] [CrossRef] [PubMed]
- Luo, D.; Xu, H.; Liu, Z.; Guo, J.; Li, H.; Chen, L.; Fang, C.; Zhang, Q.; Bai, M.; Yao, N.; et al. A detrimental mitochondrial-nuclear interaction causes cytoplasmic male sterility in rice. Nat. Genet. 2013, 45, 573–577. [Google Scholar] [CrossRef] [PubMed]
- Edlund, A.F.; Swanson, R.; Preuss, D. Pollen and Stigma Structure and Function: The Role of Diversity in Pollination. Plant Cell 2004, 16, S84–S97. [Google Scholar] [CrossRef] [PubMed]
- Wang, A.; Xia, Q.; Xie, W.; Dumonceaux, T.; Zou, J.; Datla, R.; Selvaraj, G. Male gametophyte development in bread wheat (Triticum aestivum L.): Molecular, cellular, and biochemical analyses of a sporophytic contribution to pollen wall ontogeny. Plant J. 2002, 30, 613–623. [Google Scholar] [CrossRef] [PubMed]
- Yu, X.; Yuan, Y.; Wang, J.; Tao, J. Morphological and cytological observation of semi-sterile pollen grains and expression analysis of related genes in Grape. Acta Bot. Boreali-Occident. Sin. 2015, 35, 1317–1325. [Google Scholar] [CrossRef]
- Liu, Q.; Zhou, B.; Zhang, Q.; Zhang, Z.; Tao, J. Grape male sterile germplasm characteristics and its pollen cytological study. J. Fruit Sci. 2010, 27, 514–520. [Google Scholar]
- Yang, W.-C.; Ye, D.; Xu, J.; Sundaresan, V. The SPOROCYTELESS gene of Arabidopsis is required for initiation of sporogenesis and encodes a novel nuclear protein. Genes Dev. 1999, 13, 2108–2117. [Google Scholar] [CrossRef]
- Zhu, J.; Lou, Y.; Xu, X.; Yang, Z.-N. A Genetic Pathway for Tapetum Development and Function in Arabidopsis. J. Integr. Plant Biol. 2011, 53, 892–900. [Google Scholar] [CrossRef]
- Wu, C.; Yang, Y.; Su, D.; Yu, C.; Xian, Z.; Pan, Z.; Guan, H.; Hu, G.; Chen, D.; Li, Z.; et al. The SlHB8 acts as a negative regulator in tapetum development and pollen wall formation. Hortic. Res. 2022, 9, uhac185. [Google Scholar] [CrossRef] [PubMed]
- Zhang, M.; Xu, S. Identification of a rice cDNA encoding the acyl-CoA-binding protein (ACBP). Acta Phytophysiol. Sin. 1999, 25, 327–331. [Google Scholar]
- Dorion, S.; Lalonde, S.; Saini, H.S. Induction of Male Sterility in Wheat by Meiotic-Stage Water Deficit Is Preceded by a Decline in Invertase Activity and Changes in Carbohydrate Metabolism in Anthers. Plant Physiol. 1996, 111, 137–145. [Google Scholar] [CrossRef]
- Cecchetti, V.; Altamura, M.M.; Falasca, G.; Costantino, P.; Cardarelli, M. Auxin Regulates Arabidopsis Anther Dehiscence, Pollen Maturation, and Filament Elongation. Plant Cell 2008, 20, 1760–1774. [Google Scholar] [CrossRef] [PubMed]
- Dobritzsch, S.; Weyhe, M.; Schubert, R.; Dindas, J.; Hause, G.; Kopka, J.; Hause, B. Dissection of jasmonate functions in tomato stamen development by transcriptome and metabolome analyses. BMC Biol. 2015, 13, 1–18. [Google Scholar] [CrossRef] [PubMed]
- Halbach, T.; Scheer, N.; Werr, W. Transcriptional activation by the PHD finger is inhibited through an adjacent leucine zipper that binds 14-3-3 proteins. Nucleic Acids Res. 2000, 28, 3542–3550. [Google Scholar] [CrossRef] [PubMed]
- Ito, T.; Nagata, N.; Yoshiba, Y.; Ohme-Takagi, M.; Ma, H.; Shinozaki, K. Arabidopsis MALE STERILITY1 Encodes a PHD-Type Transcription Factor and Regulates Pollen and Tapetum Development. Plant Cell 2007, 19, 3549–3562. [Google Scholar] [CrossRef] [PubMed]
- Dickinson, H. Pollen dressed for success. Nature 1993, 364, 573–574. [Google Scholar] [CrossRef]
- Sato, S.; Peet, M.M.; Thomas, J.F. Determining critical pre- and post-anthesis periods and physiological processes in Lycopersicon esculentum Mill. exposed to moderately elevated temperatures. J. Exp. Bot. 2002, 53, 1187–1195. [Google Scholar] [CrossRef]
- Parish, R.W.; Phan, H.A.; Iacuone, S.; Li, S.F. Tapetal development and abiotic stress: A centre of vulnerability. Funct. Plant Biol. 2012, 39, 553–559. [Google Scholar] [CrossRef]
- De Storme, N.; Geelen, D. The impact of environmental stress on male reproductive development in plants: Biological processes and molecular mechanisms. Plant Cell Environ. 2014, 37, 1–18. [Google Scholar] [CrossRef]
- Fu, Z.; Yu, J.; Cheng, X.; Zong, X.; Xu, J.; Chen, M.; Li, Z.; Zhang, D.; Liang, W. The Rice Basic Helix-Loop-Helix Transcription Factor TDR INTERACTING PROTEIN2 Is a Central Switch in Early Anther Development. Plant Cell 2014, 26, 1512–1524. [Google Scholar] [CrossRef]
- Love, M.I.; Huber, W.; Anders, S. Moderated estimation of fold change and dispersion for RNA-seq data with DESeq2. Genome Biol. 2014, 15, 550. [Google Scholar] [CrossRef] [PubMed]
- Robinson, M.D.; McCarthy, D.J.; Smyth, G.K. EdgeR: A Bioconductor package for differential expression analysis of digital gene expression data. Bioinformatics 2010, 26, 139–140. [Google Scholar] [CrossRef] [PubMed]
- Wang, Y.; Chen, Y.; Xue, Z.; Zhou, H.; Jin, Q.; Xu, Y. Screening and validation of reference genes in real-time fluorescence quantitative PCR for Lotus petal coloration. J. Nanjing Agric. Univ. 2017, 40, 408–415. [Google Scholar]
- Zhang, B.; Li, X.; Li, X.; Lu, Z.; Cai, X.; Yang, Q.O.; Ma, P.; Dong, J. Lipopolysaccharide Enhances Tanshinone Biosynthesis via a Ca2+-Dependent Manner in Salvia miltiorrhiza Hairy Roots. Int. J. Mol. Sci. 2020, 21, 9576. [Google Scholar] [CrossRef] [PubMed]
- Gover, O.; Peretz, Y.; Mozes-Koch, R.; Maori, E.; Rabinowitch, H.D.; Sela, I. Only minimal regions of tomato yellow leaf curl virus (TYLCV) are required for replication, expression and movement. Arch. Virol. 2014, 159, 2263–2274. [Google Scholar] [CrossRef] [PubMed]
- Peretz, Y.; Mozes-Koch, R.; Akad, F.; Tanne, E.; Czosnek, H.; Sela, I. A Universal Expression/Silencing Vector in Plants. Plant Physiol. 2007, 145, 1251–1263. [Google Scholar] [CrossRef]






| Number of Stigmas in Open Pollination | Seed Number in Open Pollination | Seed Setting Rate by Open Pollination (%) | Stigma Number of Artificial Pollination | Seed Number in Artificial Pollination | Seed Setting Rate by Artificial Pollination (%) | |
|---|---|---|---|---|---|---|
| CK | 124.3 ± 5.6 a | 100.4 ± 3.3 a | 80.77 ± 1.12 a | 133.1 ± 5.1 a | 81.2 ± 3.12 a | 61.00 ± 2.14 a |
| pIR-X | 128.2 ± 4.3 a | 104.3 ± 2.8 a | 81.48 ± 2.12 a | 145.1 ± 6.2 a | 92.3 ± 4.3 a | 63.61 ± 2.12 a |
| pIR-NnPTC1 | 121.3 ± 5.7 a | 99.27 ± 4.2 a | 81.84 ± 3.12 a | 137.1 ± 3.5 b | 48.2 ± 6.2 b | 35.15 ± 3.12 b |
Disclaimer/Publisher’s Note: The statements, opinions and data contained in all publications are solely those of the individual author(s) and contributor(s) and not of MDPI and/or the editor(s). MDPI and/or the editor(s) disclaim responsibility for any injury to people or property resulting from any ideas, methods, instructions or products referred to in the content. |
© 2023 by the authors. Licensee MDPI, Basel, Switzerland. This article is an open access article distributed under the terms and conditions of the Creative Commons Attribution (CC BY) license (https://creativecommons.org/licenses/by/4.0/).
Share and Cite
Liu, G.; Liu, F.; Jiang, H.; Li, J.; Jing, J.; Jin, Q.; Wang, Y.; Qian, P.; Xu, Y. Cytological and Molecular Mechanism of Low Pollen Grain Viability in a Germplasm Line of Double Lotus. Plants 2023, 12, 387. https://doi.org/10.3390/plants12020387
Liu G, Liu F, Jiang H, Li J, Jing J, Jin Q, Wang Y, Qian P, Xu Y. Cytological and Molecular Mechanism of Low Pollen Grain Viability in a Germplasm Line of Double Lotus. Plants. 2023; 12(2):387. https://doi.org/10.3390/plants12020387
Chicago/Turabian StyleLiu, Guangyang, Fengjun Liu, Huiyan Jiang, Jun Li, Jing Jing, Qijiang Jin, Yanjie Wang, Ping Qian, and Yingchun Xu. 2023. "Cytological and Molecular Mechanism of Low Pollen Grain Viability in a Germplasm Line of Double Lotus" Plants 12, no. 2: 387. https://doi.org/10.3390/plants12020387
APA StyleLiu, G., Liu, F., Jiang, H., Li, J., Jing, J., Jin, Q., Wang, Y., Qian, P., & Xu, Y. (2023). Cytological and Molecular Mechanism of Low Pollen Grain Viability in a Germplasm Line of Double Lotus. Plants, 12(2), 387. https://doi.org/10.3390/plants12020387

