Impact of Heat and Drought Stress on Grasspea and Its Wild Relatives
Abstract
1. Introduction
2. Results
2.1. Analysis of Variance and Tukey’s Test
2.2. Stress Effect on Phenology
2.3. Effect on Growth and Grain Yield
2.4. Effect on Leaf Water Status and Photosynthetic Function
2.5. Effect on ODAP and Crude Protein Contents
2.6. Effect on Seed Size and Shape Parameters
2.7. Effect of Heat and Heat + Drought Stresses on Interrelationships among the Observed Traits
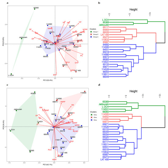
2.8. Principal Component Analysis
2.9. Hierarchical Cluster Analysis
2.10. Identification of Promising Germplasm
3. Discussion
4. Materials and Methods
4.1. Plant Material
4.2. Growth Conditions and Experimental Treatment
4.3. Data Collection
4.4. Relative Leaf Water Content (RLWC)
4.5. Leaf Temperature of Plants
4.6. Chlorophyll Concentration
4.7. Leaf Free Proline Content
4.8. Seed Size and Shape Parameters
4.9. ODAP Content in Leaves and Seeds
4.10. Protein Content
4.11. Statistical Analysis
5. Conclusions
Supplementary Materials
Author Contributions
Funding
Data Availability Statement
Conflicts of Interest
References
- Arora, N.K. Impact of Climate Change on Agriculture Production and Its Sustainable Solutions. Environ. Sustain. 2019, 2, 95–96. [Google Scholar] [CrossRef]
- Lesk, C.; Rowhani, P.; Ramankutty, N. Influence of Extreme Weather Disasters on Global Crop Production. Nature 2016, 529, 84–87. [Google Scholar] [CrossRef] [PubMed]
- Sita, K.; Sehgal, A.; Bhandari, K.; Kumar, J.; Kumar, S.; Singh, S.; Siddique, K.H.M.; Nayyar, H. Impact of Heat Stress during Seed Filling on Seed Quality and Seed Yield in Lentil (Lens culinaris Medikus) Genotypes. J. Sci. Food Agric. 2018, 98, 5134–5141. [Google Scholar] [CrossRef] [PubMed]
- Kumar Singh, A.; Singh, S.S.; Prakash, V.; Kumar, S.; Dwivedi, S.K. Pulses Production in India: Present Status, Bottleneck and Way Forward. J. AgriSearch 2015, 2, 75–83. [Google Scholar]
- United Nations Department of Economic and Social Affairs Population Division. World Population Prospects 2022; United Nations: New York, NY, USA, 2022; ISBN 978-92-1-148373-4. [Google Scholar]
- Dai, A. Increasing Drought under Global Warming in Observations and Models. Nat. Clim. Chang. 2013, 3, 52–58. [Google Scholar] [CrossRef]
- Massawe, F.; Mayes, S.; Cheng, A. Crop Diversity: An Unexploited Treasure Trove for Food Security. Trends Plant Sci. 2016, 21, 365–368. [Google Scholar] [CrossRef]
- Ramya, K.R.; Tripathi, K.; Pandey, A.; Barpete, S.; Gore, P.G.; Raina, A.P.; Khawar, K.M.; Swain, N.; Sarker, A. Rediscovering the Potential of Multifaceted Orphan Legume Grasspea- a Sustainable Resource with High Nutritional Values. Front. Nutr. 2022, 8, 826208. [Google Scholar] [CrossRef] [PubMed]
- Hanbury, C.D.; Siddique, K.H.M.; Galwey, N.W.; Cocks, P.S. Genotype-Environment Interaction for Seed Yield and ODAP Concentration of Lathyrus sativus L. and L. cicera L. in Mediterranean-Type Environments. Euphytica 1999, 110, 45–60. [Google Scholar] [CrossRef]
- Grela, E.R.; Rybiński, W.; Klebaniuk, R.; Matras, J. Morphological Characteristics of Some Accessions of Grass Pea (Lathyrus sativus L.) Grown in Europe and Nutritional Traits of Their Seeds. Genet. Resour. Crop Evol. 2010, 57, 693–701. [Google Scholar] [CrossRef]
- Patto, M.C.V.; Skiba, B.; Pang, E.C.K.; Ochatt, S.J.; Lambein, F.; Rubiales, D. Lathyrus Improvement for Resistance against Biotic and Abiotic Stresses: From Classical Breeding to Marker Assisted Selection. Euphytica 2006, 147, 133–147. [Google Scholar] [CrossRef]
- Pratap, A.; Gupta, S. The Beans and the Peas: From Orphan to Mainstream Crops; Woodhead Publishing: Sawston, UK, 2020. [Google Scholar]
- Tripathi, K.; Pamarthi, R.; Gowthami, R.; Gore, P.G.; Gayacharan, C.; Barpete, S.; Singh, N.; Sarker, A.; Kumar, A. Deciphering Morpho-Taxonomic Variability in Lathyrus Species. Indian J. Plant Genet. Resour. 2021, 34, 279–289. [Google Scholar] [CrossRef]
- Kislev, M.E. Origins of the Cultivation of Lathyrus sativus and L. cicera (Fabaceae). Econ. Bot. 1989, 43, 262–270. [Google Scholar] [CrossRef]
- Sarker, A.; El Moneim, A.A.; Maxted, N. Grasspea and Chicklings (Lathyrus L). Plant Genet. Resour. Legumes Mediterr. 2001, 39, 159–180. [Google Scholar] [CrossRef]
- Sarkar, A.; Emmrich, P.M.F.; Sarker, A.; Zong, X.; Martin, C.; Wang, T.L. Genomic Designing of Climate-Smart Pulse Crops; Springer International Publishing: Cham, Switzerland, 2019; ISBN 9783319969329. [Google Scholar]
- Kumar, S.; Bejiga, G.; Ahmed, S.; Nakkoul, H.; Sarker, A. Genetic Improvement of Grass Pea for Low Neurotoxin (β-ODAP) Content. Food Chem. Toxicol. 2011, 49, 589–600. [Google Scholar] [CrossRef] [PubMed]
- Lambein, F.; Travella, S.; Kuo, Y.H.; Van Montagu, M.; Heijde, M. Grass Pea (Lathyrus sativus L.): Orphan Crop, Nutraceutical or Just Plain Food? Planta 2019, 250, 821–838. [Google Scholar] [CrossRef] [PubMed]
- Schulz, S.; Keatinge, J.D.H.; Wells, G.J. Productivity and Residual Effects of Legumes in Rice-Based Cropping Systems in a Warm-Temperate Environment: I. Legume Biomass Production and N Fixation. Field Crops Res. 1999, 61, 23–35. [Google Scholar] [CrossRef]
- Aletor, V.A.; El-Moneim, A.A.; Goodchild, A.V. Evaluation of the Seeds of Selected Lines of Three Lathyrus spp. for Β-N-oxalylamino-L- Alanine (BOAA), Tannins, Trypsin Inhibitor Activity and Certain In-vitro Characteristics. J. Sci. Food Agric. 1994, 65, 143–151. [Google Scholar] [CrossRef]
- Duranti, M. Grain Legume Proteins and Nutraceutical Properties. Fitoterapia 2006, 77, 67–82. [Google Scholar] [CrossRef]
- Polignano, G.B.; Bisignano, V.; Tomaselli, V.; Uggenti, P.; Alba, V.; Della Gatta, C. Genotype Environment Interaction in Grass Pea (Lathyrus sativus L.) Lines. Int. J. Agron. 2009, 2009, 898396. [Google Scholar] [CrossRef]
- Tamburino, R.; Guida, V.; Pacifico, S.; Rocco, M.; Zarelli, A.; Parente, A.; Di Maro, A. Nutritional Values and Radical Scavenging Capacities of Grass Pea (Lathyrus sativus L.) Seeds in Valle Agricola District, Italy. Aust. J. Crop Sci. 2012, 6, 149–156. [Google Scholar]
- Spencer, P.S.; Ludolph, A.; Dwivedi, M.P.; Roy, D.N.; Hugon, J.; Schaumburg, H.H. Lathyrism: Evidence for Role of the Neuroexcitatory Aminoacid Boaa. Lancet 1986, 328, 1066–1067. [Google Scholar] [CrossRef] [PubMed]
- Enneking, D. The Nutritive Value of Grasspea (Lathyrus sativus) and Allied Species, Their Toxicity to Animals and the Role of Malnutrition in Neurolathyrism. Food Chem. Toxicol. 2011, 49, 694–709. [Google Scholar] [CrossRef] [PubMed]
- Vaz Patto, M.C.; Rubiales, D. Lathyrus Diversity: Available Resources with Relevance to Crop Improvement—L. sativus and L. cicera as Case Studies. Ann. Bot. 2014, 113, 895–908. [Google Scholar] [CrossRef] [PubMed]
- Dixit, G.P.; Parihar, A.K.; Bohra, A.; Singh, N.P. Achievements and Prospects of Grass Pea (Lathyrus sativus L.) Improvement for Sustainable Food Production. Crop J. 2016, 4, 407–416. [Google Scholar] [CrossRef]
- Tadesse, W. Stability of Grasspea (Lathyrus sativus L.) Varieties for ODAP Content and Grain Yield in Ethiopia. Lathyrus Latthyrism Newsl. 2003, 3, 32–34. [Google Scholar]
- Fikre, A.; Negwo, T.; Kuo, Y.H.; Lambein, F.; Ahmed, S. Climatic, Edaphic and Altitudinal Factors Affecting Yield and Toxicity of Lathyrus sativus Grown at Five Locations in Ethiopia. Food Chem. Toxicol. 2011, 49, 623–630. [Google Scholar] [CrossRef]
- Haque, R.M.; Kuo, Y.H.; Lambein, F.; Hussain, M. Effect of Environmental Factors on the Biosynthesis of the Neuro-Excitatory Amino Acid β-ODAP (β-N-Oxalyl-l-α,β-Diaminopropionic Acid) in Callus Tissue of Lathyrus sativus. Food Chem. Toxicol. 2011, 49, 583–588. [Google Scholar] [CrossRef]
- Jiao, C.J.; Jiang, J.L.; Ke, L.M.; Cheng, W.; Li, F.M.; Li, Z.X.; Wang, C.Y. Factors Affecting β-ODAP Content in Lathyrus sativus and Their Possible Physiological Mechanisms. Food Chem. Toxicol. 2011, 49, 543–549. [Google Scholar] [CrossRef]
- Xing, G.; Cui, K.; Li, J.; Wang, Y.; Li, Z. Water Stress and Accumulation of β-N-Oxalyl-L-α,β-Diaminopropionic Acid in Grass Pea (Lathyrus sativus). J. Agric. Food Chem. 2001, 49, 216–220. [Google Scholar] [CrossRef]
- Basaran, U.; Mut, H.; Gulumser, E.; Dogrusoz, M.C. Evaluation of Turkish Grass Pea (Lathyrus sativus L.) Collections for Its Agronomic Characters with a Special Reference to ODAP Content. Legum. Res. 2016, 39, 876–882. [Google Scholar] [CrossRef][Green Version]
- Yang, H.M.; Zhang, X.Y.; Wang, G.X. Relationships between Stomatal Character, Photosynthetic Character and Seed Chemical Composition in Grass Pea at Different Water Availabilities. J. Agric. Sci. 2004, 142, 675–681. [Google Scholar] [CrossRef]
- Herwig, S. The Effect of Genotype and Environment [Sic] on B-N-Oxalyl-LAB-Diaminopropionic Acid (ODAP) Concentration in Lathyrus sativus (L.) Seeds; University of Western Australia: Perth, Australia, 2001. [Google Scholar]
- Prasad, P.V.V.; Staggenborg, S.A.; Ristic, Z. Impacts of Drought and/or Heat Stress on Physiological, Developmental, Growth, and Yield Processes of Crop Plants. In Response of Crops to Limited Water: Understanding and Modeling Water Stress Effects on Plant Growth Processes; ASA, CSSA, SSSA: Madison, WI, USA, 2008; Volume 1, pp. 301–355. [Google Scholar] [CrossRef]
- Awasthi, R.; Kaushal, N.; Vadez, V.; Turner, N.C.; Berger, J.; Siddique, K.H.M.; Nayyar, H. Individual and Combined Effects of Transient Drought and Heat Stress on Carbon Assimilation and Seed Filling in Chickpea. Funct. Plant Biol. 2014, 41, 1148–1167. [Google Scholar] [CrossRef]
- Triboï, E.; Martre, P.; Triboï-Blondel, A.M. Environmentally-Induced Changes in Protein Composition in Developing Grains of Wheat Are Related to Changes in Total Protein Content. J. Exp. Bot. 2003, 54, 1731–1742. [Google Scholar] [CrossRef] [PubMed]
- Barnabás, B.; Jäger, K.; Fehér, A. The Effect of Drought and Heat Stress on Reproductive Processes in Cereals. Plant Cell Environ. 2007, 31, 11–38. [Google Scholar] [CrossRef]
- Lobell, D.B.; Hammer, G.L.; Chenu, K.; Zheng, B.; McLean, G.; Chapman, S.C. The Shifting Influence of Drought and Heat Stress for Crops in Northeast Australia. Glob. Chang. Biol. 2015, 21, 4115–4127. [Google Scholar] [CrossRef] [PubMed]
- Nankishore, A.; Farrell, A.D. The Response of Contrasting Tomato Genotypes to Combined Heat and Drought Stress. J. Plant Physiol. 2016, 202, 75–82. [Google Scholar] [CrossRef] [PubMed]
- Shinohara, T.; Leskovar, D.I. Effects of ABA, Antitranspirants, Heat and Drought Stress on Plant Growth, Physiology and Water Status of Artichoke Transplants. Sci. Hortic. 2014, 165, 225–234. [Google Scholar] [CrossRef]
- Gooding, M.J.; Ellis, R.H.; Shewry, P.R.; Schofield, J.D. Effects of Restricted Water Availability and Increased Temperature on the Grain Filling, Drying and Quality of Winter Wheat. J. Cereal Sci. 2003, 37, 295–309. [Google Scholar] [CrossRef]
- Sehgal, A.; Sita, K.; Kumar, J.; Kumar, S.; Singh, S.; Siddique, K.H.M.; Nayyar, H. Effects of Drought, Heat and Their Interaction on the Growth, Yield and Photosynthetic Function of Lentil (Lens culinaris Medikus) Genotypes Varying in Heat and Drought Sensitivity. Front. Plant Sci. 2017, 8, 1776. [Google Scholar] [CrossRef]
- Sehgal, A.; Sita, K.; Bhandari, K.; Kumar, S.; Kumar, J.; Vara Prasad, P.V.; Siddique, K.H.M.; Nayyar, H. Influence of Drought and Heat Stress, Applied Independently or in Combination during Seed Development, on Qualitative and Quantitative Aspects of Seeds of Lentil (Lens culinaris Medikus) Genotypes, Differing in Drought Sensitivity. Plant Cell Environ. 2018, 42, 198–211. [Google Scholar] [CrossRef] [PubMed]
- Choukri, H.; Hejjaoui, K.; El-Baouchi, A.; El Haddad, N.; Smouni, A.; Maalouf, F.; Thavarajah, D.; Kumar, S. Heat and Drought Stress Impact on Phenology, Grain Yield, and Nutritional Quality of Lentil (Lens culinaris Medikus). Front. Nutr. 2020, 7, 596307. [Google Scholar] [CrossRef] [PubMed]
- Choukri, H.; El Haddad, N.; Aloui, K.; Hejjaoui, K.; El-Baouchi, A.; Smouni, A.; Thavarajah, D.; Maalouf, F.; Kumar, S. Effect of High Temperature Stress During the Reproductive Stage on Grain Yield and Nutritional Quality of Lentil (Lens culinaris Medikus). Front. Nutr. 2022, 9, 857469. [Google Scholar] [CrossRef] [PubMed]
- El Haddad, N.; Choukri, H.; Ghanem, M.E.; Smouni, A.; Mentag, R.; Rajendran, K.; Hejjaoui, K.; Maalouf, F.; Kumar, S. High-Temperature and Drought Stress Effects on Growth, Yield and Nutritional Quality with Transpiration Response to Vapor Pressure Deficit in Lentil. Plants 2022, 11, 95. [Google Scholar] [CrossRef]
- Gusmao, M.; Siddique, K.H.M.; Flower, K.; Nesbitt, H.; Veneklaas, E.J. Water Deficit during the Reproductive Period of Grass Pea (Lathyrus sativus L.) Reduced Grain Yield but Maintained Seed Size. J. Agron. Crop Sci. 2012, 198, 430–441. [Google Scholar] [CrossRef]
- Beebe, S.E.; Rao, I.M.; Blair, M.W.; Acosta-Gallegos, J.A. Phenotyping Common Beans for Adaptation to Drought. Front. Physiol. 2013, 4, 35. [Google Scholar] [CrossRef]
- Devasirvatham, V.; Tan, D.K.Y. Impact of High Temperature and Drought Stresses on Chickpea Production. Agronomy 2018, 8, 145. [Google Scholar] [CrossRef]
- Kotak, S.; Larkindale, J.; Lee, U.; von Koskull-Döring, P.; Vierling, E.; Scharf, K.D. Complexity of the Heat Stress Response in Plants. Curr. Opin. Plant Biol. 2007, 10, 310–316. [Google Scholar] [CrossRef]
- Chen, W.R.; Zheng, J.S.; Li, Y.Q.; Guo, W.D. Effects of High Temperature on Photosynthesis, Chlorophyll Fluorescence, Chloroplast Ultrastructure, and Antioxidant Activities in Fingered Citron. Russ. J. Plant Physiol. 2012, 59, 732–740. [Google Scholar] [CrossRef]
- Fathi, A.; Tari, D.B. Effect of Drought Stress and Its Mechanism in Plants. Int. J. Life Sci. 2016, 10, 1–6. [Google Scholar] [CrossRef]
- Sainz, M.; Díaz, P.; Monza, J.; Borsani, O. Heat Stress Results in Loss of Chloroplast Cu/Zn Superoxide Dismutase and Increased Damage to Photosystem II in Combined Drought-Heat Stressed Lotus Japonicus. Physiol. Plant. 2010, 140, 46–56. [Google Scholar] [CrossRef] [PubMed]
- Jiang, J.; Su, M.; Chen, Y.; Gao, N.; Jiao, C.; Sun, Z.; Li, F.; Wang, C. Correlation of Drought Resistance in Grass Pea (Lathyrus sativus) with Reactive Oxygen Species Scavenging and Osmotic Adjustment. Biologia 2013, 68, 231–240. [Google Scholar] [CrossRef]
- Piwowarczyk, B.; Tokarz, K.; Makowski, W.; Łukasiewicz, A. Different Acclimatization Mechanisms of Two Grass Pea Cultivars to Osmotic Stress in in Vitro Culture. Acta Physiol. Plant. 2017, 39, 96. [Google Scholar] [CrossRef]
- Tokarz, B.; Wójtowicz, T.; Makowski, W.; Jedrzejczyk, R.J.; Tokarz, K.M. What Is the Difference between the Response of Grass Pea (Lathyrus sativus L.) to Salinity and Drought Stress?—A Physiological Study. Agronomy 2020, 10, 833. [Google Scholar] [CrossRef]
- Ulemale, C.S.; Mate, S.N.; Deshmukh, D.V. Physiological Indices for Drought Tolerance in Chickpea (Cicer arietinum L.). World J. Agric. Sci. 2013, 9, 123–131. [Google Scholar] [CrossRef]
- Dien, D.C.; Mochizuki, T.; Yamakawa, T. Effect of Various Drought Stresses and Subsequent Recovery on Proline, Total Soluble Sugar and Starch Metabolisms in Rice (Oryza sativa L.) Varieties. Plant Prod. Sci. 2019, 22, 530–545. [Google Scholar] [CrossRef]
- Ábrahám, E.; Hourton-Cabassa, C.; Erdei, L.; Szabados, L. Methods for Determination of Proline in Plants. Plant Stress Toler. Methods Protoc. 2010, 639, 317–331. [Google Scholar]
- Anjum, S.A.; Xie, X.; Wang, L.C.; Saleem, M.F.; Man, C.; Lei, W. Morphological, Physiological and Biochemical Responses of Plants to Drought Stress. Afr. J. Agric. Res. 2011, 6, 2026–2032. [Google Scholar]
- Alia; Mohanty, P.; Matysik, J. Effect of Proline on the Production of Singlet Oxygen. Amino Acids 2001, 21, 195–200. [Google Scholar] [CrossRef]
- Demiral, T.; Türkan, I. Does Exogenous Glycinebetaine Affect Antioxidative System of Rice Seedlings under NaCl Treatment? J. Plant Physiol. 2004, 161, 1089–1100. [Google Scholar] [CrossRef]
- Ashraf, M.; Foolad, M.R. Roles of Glycine Betaine and Proline in Improving Plant Abiotic Stress Resistance. Environ. Exp. Bot. 2007, 59, 206–216. [Google Scholar] [CrossRef]
- Kavi Kishor, P.B.; Sangam, S.; Amrutha, R.N.; Sri Laxmi, P.; Naidu, K.R.; Rao, K.R.S.S.; Rao, S.; Reddy, K.J.; Theriappan, P.; Sreenivasulu, N. Regulation of Proline Biosynthesis, Degradation, Uptake and Transport in Higher Plants: Its Implications in Plant Growth and Abiotic Stress Tolerance. Curr. Sci. 2005, 88, 424–438. [Google Scholar]
- Kong, H.; Palta, J.A.; Siddique, K.H.M.; Stefanova, K.; Xiong, Y.C.; Turner, N.C. Photosynthesis Is Reduced, and Seeds Fail to Set and Fill at Similar Soil Water Contents in Grass Pea (Lathyrus sativus L.) Subjected to Terminal Drought. J. Agron. Crop Sci. 2014, 201, 241–252. [Google Scholar] [CrossRef]
- Ghosh, A. Assessing the Impact of Agro-Climatic Factors on Pod Filling of Grass Pea. Legum. Res. 2018, 43, 563–567. [Google Scholar] [CrossRef]
- Kaushal, N.; Awasthi, R.; Gupta, K.; Gaur, P.; Siddique, K.H.M.; Nayyar, H. Heat-Stress-Induced Reproductive Failures in Chickpea (Cicer Arietinum) Are Associated with Impaired Sucrose Metabolism in Leaves and Anthers. Funct. Plant Biol. 2013, 40, 1334–1349. [Google Scholar] [CrossRef] [PubMed]
- Boukecha, D.; Laouar, M.; Mekliche-Hanifi, L.; Harek, D. Drought Tolerance in Some Populations of Grass Pea (Lathyrus sativus L.). Legum. Res. 2018, 41, 12–19. [Google Scholar] [CrossRef]
- Bhandari, K.; Siddique, K.H.M.; Turner, N.C.; Kaur, J.; Singh, S.; Agrawal, S.K.; Nayyar, H. Heat Stress at Reproductive Stage Disrupts Leaf Carbohydrate Metabolism, Impairs Reproductive Function, and Severely Reduces Seed Yield in Lentil. J. Crop Improv. 2016, 30, 118–151. [Google Scholar] [CrossRef]
- El Haddad, N.; Rajendran, K.; Smouni, A.; Es-Safi, N.E.; Benbrahim, N.; Mentag, R.; Nayyar, H.; Maalouf, F.; Kumar, S. Screening the FIGS Set of Lentil (Lens culinaris Medikus) Germplasm for Tolerance to Terminal Heat and Combined Drought-Heat Stress. Agronomy 2020, 10, 1036. [Google Scholar] [CrossRef]
- Lambein, F.; Kuo, Y.-H.; Ikegami, F.; Murakoshi, I. Toxic and Non-Toxic Nonprotein Amino Acids in the Vicieae. In Amino Acids Chemistry, Biology and Medicine; Springer: Escom, Leiden, 1990; pp. 21–28. [Google Scholar] [CrossRef]
- Haque, R.M. Studies on the Effect of Nutritional and Agro-Ecological Factors on the Neurotoxin b-N-Oxalyl-L-a,b-Diaminopropionic Acid (ODAP) and Other Protein and Non-Protein Amino Acids in Lathyrus sativus (Khesari) Aimed at Repressing Its Synthesis; Bangladesh Agricultural University: Mymensingh, Bangladesh, 1997. [Google Scholar]
- Kuo, Y.H.; Ikegami, F.; Lambein, F. Metabolic Routes of β-(Isoxazolin-5-on-2-Yl)-L-Alanine (BIA), the Precursor of the Neurotoxin ODAP (β-n-Oxalyl-L-α,β,-Diaminopropionic Acid), in Different Legume Seedlings. Phytochemistry 1998, 49, 43–48. [Google Scholar] [CrossRef]
- Xiong, Y.C.; Xing, G.M.; Li, F.M.; Wang, S.M.; Fan, X.W.; Li, Z.X.; Wang, Y.F. Abscisic Acid Promotes Accumulation of Toxin ODAP in Relation to Free Spermine Level in Grass Pea Seedlings (Lathyrus sativus L.). Plant Physiol. Biochem. 2006, 44, 161–169. [Google Scholar] [CrossRef]
- Gongke, Z.; Yingzhen, K.; Kairong, C.; Zhixiao, L.; Yafu, W. Hydroxyl Radical Scavenging Activity of β-N-Oxalyl-l-α, β-Diaminopropionic Acid. Phytochemistry 2001, 58, 759–762. [Google Scholar] [CrossRef]
- Emmrich, P.M.F.; Rejzek, M.; Hill, L.; Brett, P.; Edwards, A.; Sarkar, A.; Field, R.A.; Martin, C.; Wang, T.L. Linking a Rapid Throughput Plate-Assay with High-Sensitivity Stable-Isotope Label LCMS Quantification Permits the Identification and Characterisation of Low β-L-ODAP Grass Pea Lines. BMC Plant Biol. 2019, 19, 489. [Google Scholar] [CrossRef] [PubMed]
- Prakash, S.; Misra, B.K.; Adsule, R.N.; Barat, G.K. Distribution of β-N-Oxalyl-L-α-β Diaminopropionic Acid in Different Tissues of Aging Lathyrus sativus Plant. Biochem. Physiol. Pflanz. 1977, 171, 369–374. [Google Scholar] [CrossRef]
- Jiao, C.J.; Xu, Q.L.; Wang, C.Y.; Li, F.M.; Li, Z.X.; Wang, Y.F. Accumulation Pattern of Toxin β-ODAP during Lifespan and Effect of Nutrient Elements on β-ODAP Content in Lathyrus sativus Seedlings. J. Agric. Sci. 2006, 144, 369–375. [Google Scholar] [CrossRef]
- Fikre, A. Improving the Nutritional Quality of Lathyrus sativus L. (Grass Pea) for Safer Consumption. Doctoral Dissertation, Ghent University, Ghent, Belgium, 2008. [Google Scholar]
- Gresta, F.; Rocco, C.; Lombardo, G.M.; Avola, G.; Ruberto, G. Agronomic Characterization and α- And β-ODAP Determination through the Adoption of New Analytical Strategies (HPLC-ELSD and NMR) of Ten Sicilian Accessions of Grass Pea. J. Agric. Food Chem. 2014, 62, 2436–2442. [Google Scholar] [CrossRef] [PubMed]
- Kirda, C.; Danso, S.K.A.; Zapata, F. Temporal Water Stress Effects on Nodulation, Nitrogen Accumulation and Growth of Soybean. Plant Soil 1989, 120, 49–55. [Google Scholar] [CrossRef]
- Ramos, M.L.G.; Gordon, A.J.; Minchin, F.R.; Sprent, J.I.; Parsons, R. Effect of Water Stress on Nodule Physiology and Biochemistry of a Drought Tolerant Cultivar of Common Bean (Phaseolus vulgaris L.). Ann. Bot. 1999, 83, 57–63. [Google Scholar] [CrossRef]
- Barrs, H.D.; Weatherley, P.E. A Re-Examination of the Relative Turgidity Technique for Estimating Water Deficits in Leaves. Aust. J. Biol. Sci. 1962, 15, 413–428. [Google Scholar] [CrossRef]
- Arnon, D.I. Copper Enzymes in Isolated Chloroplasts. Polyphenoloxidase in Beta Vulgaris. Plant Physiol. 1949, 24, 1–15. [Google Scholar] [CrossRef] [PubMed]
- Troll, W.; Lindsley, J. A Photometric Method for the Determination of Proline. J. Biol. Chem. 1955, 215, 655–660. [Google Scholar] [CrossRef]
- Rao, S.L.N. A Sensitive and Specific Colorimetric Method for the Determination of α,β-Diaminopropionic Acid and the Lathyrus sativus Neurotoxin. Anal. Biochem. 1978, 86, 386–395. [Google Scholar] [CrossRef] [PubMed]
- Briggs, C.J.; Parreno, N.; Campbell, C.G. Phytochemical Assessment of Lathyrus Species for the Neurotoxic Agent, β-N-Oxalyl-L-α-β-Diaminopropionic Acid. Planta Med. 1983, 47, 188–190. [Google Scholar] [CrossRef]
- Baethgen, W.E.; Alley, M.M. A Manual Colorimetric Procedure for Measuring Ammonium Nitrogen in Soil and Plant Kjeldahl Digests. Commun. Soil Sci. Plant Anal. 1989, 20, 961–969. [Google Scholar] [CrossRef]
- Olivoto, T.; Lúcio, A.D.C. Metan: An R Package for Multi-Environment Trial Analysis. Methods Ecol. Evol. 2020, 11, 783–789. [Google Scholar] [CrossRef]
- Kassambara, A.; Mundt, F. Factoextra: Extract and Visualize the Results of Multivariate Data Analyses, R Package Version 1.0.7. 2020. Available online: http://www.sthda.com/english/rpkgs/factoextra (accessed on 9 August 2023).
- Husson, F.; Josse, J.; Le, S.; Mazet, J. FactoMineR: Multivariate Exploratory Data Analysis and Data Mining [Computer Software]. 2019. Available online: https://CRAN.Rproject.org/package=FactoMineR (accessed on 9 August 2023).
- Galili, T. Dendextend: An R Package for Visualizing, Adjusting and Comparing Trees of Hierarchical Clustering. Bioinformatics 2015, 31, 3718–3720. [Google Scholar] [CrossRef] [PubMed]




| Trait | Treatment | Range | Mean ± SD | Genotype Effect | Treatment Effect | G × T Effect | Error | R2 |
|---|---|---|---|---|---|---|---|---|
| DF (DAS) | No stress | 39.33–63.67 | 46.74 ± 6.79 | ** | ** | ** | 2.04 | 0.98 |
| H | 36.00–60.00 | 42.47 ± 5.59 | ||||||
| H + D | 31.33–58.00 | 38.69 ± 5.88 | ||||||
| DP (DAS) | No stress | 47.33–71.00 | 54.93 ± 6.71 | ** | ** | ** | 2.88 | 0.97 |
| H | 44.00–67.00 | 49.75 ± 5.98 | ||||||
| H + D | 40.67–64.00 | 45.42 ± 5.48 | ||||||
| DM (DAS) | No stress | 77.50–92.00 | 84.42 ± 3.86 | ** | ** | ** | 4.52 | 0.95 |
| H | 70.00–83.00 | 75.12 ± 3.56 | ||||||
| H + D | 66.00–81.00 | 69.06 ± 3.68 |
| Trait | Treatment | Range | Mean ± SD | Genotype Effect | Treatment Effect | G × T Effect | Error | R2 |
|---|---|---|---|---|---|---|---|---|
| BYP (g) | No stress | 4.27–12.41 | 7.23 ± 2.38 | ** | ** | ** | 1.4 | 0.88 |
| H | 1.40–7.21 | 3.91 ± 1.50 | ||||||
| H + D | 1.71–4.36 | 2.72 ± 0.72 | ||||||
| PLH (cm) | No stress | 30.67–91.33 | 50.76 ± 16.20 | ** | ** | ** | 51 | 0.85 |
| H | 20.33–59.00 | 36.34 ± 7.5 | ||||||
| H + D | 23.80–41.50 | 31.72 ± 5.37 | ||||||
| NFPP | No stress | 7.00–13.67 | 11.08 ± 1.94 | ** | ** | ** | 0.5 | 0.97 |
| H | 3.00–7.44 | 6.05 ± 0.84 | ||||||
| H + D | 2.00–5.28 | 4.36 ± 0.78 | ||||||
| NUPP | No stress | 4.00–6.67 | 4.80 ± 0.7 | ** | ** | ** | 0.3 | 0.72 |
| H | 4.00–7.44 | 5.56 ± 0.58 | ||||||
| H + D | 3.00–7.17 | 5.39 ± 0.78 | ||||||
| NTPP | No stress | 11.22–18.89 | 15.76 ± 2.23 | ** | ** | ** | 0.9 | 0.94 |
| H | 8.00–14.06 | 11.66 ± 1.12 | ||||||
| H + D | 5.00–11.67 | 9.62 ± 1.46 | ||||||
| SN | No stress | 17.60–40.43 | 26.94 ± 6.55 | ** | ** | ** | 14 | 0.92 |
| H | 7.06–15.35 | 10.68 ± 2.20 | ||||||
| H + D | 3.00–12.92 | 6.73 ± 2.29 | ||||||
| SNPP | No stress | 1.54–4.19 | 2.45 ± 0.57 | ** | ** | * | 0.2 | 0.77 |
| H | 1.06–2.25 | 1.76 ± 0.31 | ||||||
| H + D | 0.90–2.46 | 1.55 ± 0.43 | ||||||
| GYP (g) | No stress | 1.39–5.53 | 3.11 ± 1.08 | ** | ** | ** | 0.3 | 0.92 |
| H | 0.59–1.65 | 0.97 ± 0.34 | ||||||
| H + D | 0.30–0.97 | 0.57 ± 0.20 | ||||||
| HSW (g) | No stress | 7.43–18.72 | 11.39 ± 2.99 | ** | ** | NS | 4.5 | 0.81 |
| H | 5.45–21.27 | 9.22 ± 3.60 | ||||||
| H + D | 5.00–17.44 | 9.04 ± 3.22 | ||||||
| HI (%) | No stress | 26.03–59.38 | 43.81 ± 9.23 | ** | ** | NS | 61 | 0.79 |
| H | 11.10–47.50 | 27.11 ± 6.79 | ||||||
| H + D | 9.59–32.87 | 21.99 ± 5.59 |
| Trait | Treatment | Range | Mean ± SD | Genotype Effect | Treatment Effect | G × T Effect | Error | R2 |
|---|---|---|---|---|---|---|---|---|
| LT (°C) | No stress | 25.76–28.98 | 27.35 ± 0.77 | ** | ** | ** | 0.61 | 0.98 |
| H | 32.26–36.69 | 34.61 ± 1.18 | ||||||
| H + D | 33.83–38.96 | 36.50 ± 1.53 | ||||||
| RLWC (%) | No stress | 73.30–86.73 | 80.43 ± 4.03 | ** | ** | * | 30.49 | 0.88 |
| H | 55.13–76.78 | 68.07 ± 5.44 | ||||||
| H + D | 44.78–69.20 | 58.86 ± 6.46 | ||||||
| Tchll (mg g−1 DW) | No stress | 13.45–17.68 | 16.03 ± 1.32 | ** | ** | NS | 3.22 | 0.92 |
| H | 6.31–14.79 | 10.09 ± 2.55 | ||||||
| H + D | 3.06–11.54 | 6.69 ± 2.00 | ||||||
| PC (µmol g−1 DW) | No stress | 1.90–7.62 | 4.34 ± 1.68 | ** | ** | ** | 5.76 | 0.95 |
| H | 2.76–26.10 | 14.02 ± 6.31 | ||||||
| H + D | 1.52–26.80 | 12.15 ± 7.06 | ||||||
| S-ODAP (% DW) | No stress | 0.06–0.30 | 0.12 ± 0.06 | ** | ** | * | 0.001 | 0.94 |
| H | 0.09–0.34 | 0.16 ± 0.06 | ||||||
| H + D | 0.11–0.35 | 0.22 ± 0.06 | ||||||
| L-ODAP (% DW) | No stress | 0.15–0.49 | 0.26 ± 0.07 | ** | ** | ** | 0.002 | 0.92 |
| H | 0.22–0.57 | 0.34 ± 0.11 | ||||||
| H + D | 0.27–0.81 | 0.44 ± 0.14 | ||||||
| CP (%) | No stress | 15.64–28.67 | 22.35 ± 3.11 | ** | ** | NS | 2.414 | 0.94 |
| H | 10.10–23.37 | 17.26 ± 2.71 | ||||||
| H + D | 9.75–19.78 | 14.28 ± 1.76 |
| Trait | Treatment | Range | Mean ± SD | Genotype Effect | Treatment Effect | G × T Effect | Error | R2 |
|---|---|---|---|---|---|---|---|---|
| SL (mm) | No stress | 5.75–10.53 | 6.74 ± 1.06 | ** | ** | NS | 0.27 | 0.87 |
| H | 4.64–9.36 | 6.17 ± 1.02 | ||||||
| H + D | 4.53–8.83 | 6.14 ± 1.05 | ||||||
| SW (mm) | No stress | 4.82–8.40 | 5.68 ± 0.78 | ** | ** | * | 0.15 | 0.87 |
| H | 4.16–7.71 | 5.29 ± 0.78 | ||||||
| H + D | 3.87–7.37 | 5.19 ± 0.84 | ||||||
| SA (mm2) | No stress | 20.59–67.50 | 29.14 ± 9.95 | ** | ** | NS | 18.92 | 0.88 |
| H | 14.20–56.09 | 25.51 ± 8.52 | ||||||
| H + D | 13.15–50.92 | 25.16 ± 8.73 | ||||||
| SP (mm) | No stress | 20.64–37.978 | 24.48 ± 3.80 | ** | ** | NS | 3.59 | 0.87 |
| H | 16.90–34.10 | 22.63 ± 3.56 | ||||||
| H + D | 15.83–32.70 | 22.30 ± 3.95 | ||||||
| SD (mm) | No stress | 5.05–9.23 | 5.99 ± 0.91 | ** | ** | NS | 0.2 | 0.63 |
| H | 4.25–8.42 | 5.61 ± 0.86 | ||||||
| H + D | 4.09–8.00 | 5.55 ± 0.91 | ||||||
| SE (mm) | No stress | 0.39–0.54 | 0.46 ± 0.04 | ** | NS | ** | 0.002 | 0.74 |
| H | 0.31–0.61 | 0.45 ± 0.08 | ||||||
| H + D | 0.30–0.62 | 0.47 ± 0.08 | ||||||
| SFD | No stress | 1.09–1.23 | 1.15 ± 0.04 | ** | NS | NS | 0.003 | 0.62 |
| H | 1.07–1.28 | 1.14 ± 0.08 | ||||||
| H + D | 1.05–1.30 | 1.14 ± 0.06 | ||||||
| SC | No stress | 1.02–1.49 | 1.12 ± 0.11 | ** | * | NS | 0.019 | 0.36 |
| H | 1.02–1.40 | 1.06 ± 0.07 | ||||||
| H + D | 1.00–1.08 | 1.05 ± 0.02 | ||||||
| ST | No stress | 0.72–0.76 | 0.74 ± 0.01 | NS | ** | NS | 0.0002 | 0.64 |
| H | 0.72–0.78 | 0.75 ± 0.02 | ||||||
| H + D | 0.72–0.78 | 0.75 ± 0.01 | ||||||
| SR | No stress | 0.21–0.26 | 0.24 ± 0.01 | ** | * | NS | 0.0001 | 0.66 |
| H | 0.20–0.25 | 0.23 ± 0.01 | ||||||
| H + D | 0.20–0.25 | 0.23 ± 0.02 |
| Treatment | Cluster | GYP | S-ODAP | CP |
|---|---|---|---|---|
| Mean ± SD | Mean ± SD | Mean ± SD | ||
| No stress | Cluster I | 3.28 ± 1.12 | 0.19 ± 0.05 | 22.51 ± 2.65 |
| Cluster II | 2.46 ± 0.54 | 0.10 ± 0.02 | 20.96 ± 2.56 | |
| Cluster III | 4.42 ± 0.71 | 0.09 ± 0.02 | 25.48 ± 3.00 | |
| Heat stress | Cluster I | 1.41 ± 0.16 | 0.14 ± 0.04 | 17.95 ± 1.94 |
| Cluster II | 0.76 ± 0.11 | 0.13 ± 0.03 | 17.64 ± 2.62 | |
| Cluster III | 0.72 ± 0.13 | 0.27 ± 0.05 | 14.77 ± 3.50 | |
| Heat + Drought | Cluster I | 0.87 ± 0.07 | 0.18 ± 0.04 | 14.59 ± 1.20 |
| Cluster II | 0.42 ± 0.10 | 0.27 ± 0.04 | 13.56 ± 1.51 | |
| Cluster III | 0.56 ± 0.07 | 0.17 ± 0.04 | 15.17 ± 2.22 |
| Accession | Species | No Stress | Heat Stress | Heat + Drought Stress | ||||||
|---|---|---|---|---|---|---|---|---|---|---|
| GYP | S-ODAP | CP | GYP | S-ODAP | CP | GYP | S-ODAP | CP | ||
| 66026 | L. tingitanus | 5.53 | 0.07 | 25.12 | 1.41 | 0.10 | 20.12 | 0.90 | 0.14 | 16.13 |
| 65018 | L. inconspicuus | 2.46 | 0.07 | 21.61 | 0.85 | 0.09 | 16.08 | 0.61 | 0.11 | 14.33 |
| 65687 | L. sativus | 2.79 | 0.07 | 21.39 | 1.54 | 0.10 | 16.52 | 0.84 | 0.13 | 14.00 |
| 118511 | L. sativus | 3.16 | 0.10 | 20.90 | 0.73 | 0.14 | 16.97 | 0.52 | 0.16 | 12.67 |
| 64931 | L. sativus | 4.37 | 0.11 | 27.62 | 0.68 | 0.11 | 23.37 | 0.54 | 0.16 | 14.98 |
| 65273 | L. annuus | 4.61 | 0.11 | 20.90 | 1.53 | 0.12 | 15.41 | 0.65 | 0.17 | 14.19 |
Disclaimer/Publisher’s Note: The statements, opinions and data contained in all publications are solely those of the individual author(s) and contributor(s) and not of MDPI and/or the editor(s). MDPI and/or the editor(s) disclaim responsibility for any injury to people or property resulting from any ideas, methods, instructions or products referred to in the content. |
© 2023 by the authors. Licensee MDPI, Basel, Switzerland. This article is an open access article distributed under the terms and conditions of the Creative Commons Attribution (CC BY) license (https://creativecommons.org/licenses/by/4.0/).
Share and Cite
Aloui, K.; Choukri, H.; El Haddad, N.; Gupta, P.; El Bouhmadi, K.; Emmrich, P.M.F.; Singh, A.; Edwards, A.; Maalouf, F.; Bouhlal, O.; et al. Impact of Heat and Drought Stress on Grasspea and Its Wild Relatives. Plants 2023, 12, 3501. https://doi.org/10.3390/plants12193501
Aloui K, Choukri H, El Haddad N, Gupta P, El Bouhmadi K, Emmrich PMF, Singh A, Edwards A, Maalouf F, Bouhlal O, et al. Impact of Heat and Drought Stress on Grasspea and Its Wild Relatives. Plants. 2023; 12(19):3501. https://doi.org/10.3390/plants12193501
Chicago/Turabian StyleAloui, Khawla, Hasnae Choukri, Noureddine El Haddad, Priyanka Gupta, Keltoum El Bouhmadi, Peter M. F. Emmrich, Akanksha Singh, Anne Edwards, Fouad Maalouf, Outmane Bouhlal, and et al. 2023. "Impact of Heat and Drought Stress on Grasspea and Its Wild Relatives" Plants 12, no. 19: 3501. https://doi.org/10.3390/plants12193501
APA StyleAloui, K., Choukri, H., El Haddad, N., Gupta, P., El Bouhmadi, K., Emmrich, P. M. F., Singh, A., Edwards, A., Maalouf, F., Bouhlal, O., Staples, J., & Kumar, S. (2023). Impact of Heat and Drought Stress on Grasspea and Its Wild Relatives. Plants, 12(19), 3501. https://doi.org/10.3390/plants12193501

