Classification of Camellia oleifera Diseases in Complex Environments by Attention and Multi-Dimensional Feature Fusion Neural Network
Abstract
1. Introduction
2. Results
2.1. Experiment Setup
2.2. Model Evaluation Indicators
2.2.1. Time of a Single Image (Ts)
2.2.2. Parameter Size (Params)
paramconv = (kw + kh + cin) × cout + cout
paramf c = cin × cout + cout
2.2.3. Floating Points of Operations (FLOPs)
FLOPsconv = [2 × (kw × kh × cin) × cout + cout] × H × W
FLOPsf c = 2 × (cin × cout) + cout
2.2.4. Accuracy (Acc)
2.2.5. Recall (R)
2.2.6. Precision (P)
2.3. Analysis and Comparison of Model Results
2.4. Ablation Experiment
2.5. Attention Visualization
3. Materials and Methods
3.1. Data Acquisition and Preprocessing
- Image scaling: scale the image to the specified size.
- Image flipping: random horizontal and vertical flipping of images.
- Image rotation: rotate images at random angles.
- Image clipping: random cropping of the input image to segment multiple disease features in a single image into multiple images.
- Cutout: randomly masking out square regions of the input image.
3.2. Image Recognition Model for Camellia oleifera Diseases
3.2.1. Convolutional Neural Networks (CNNs)
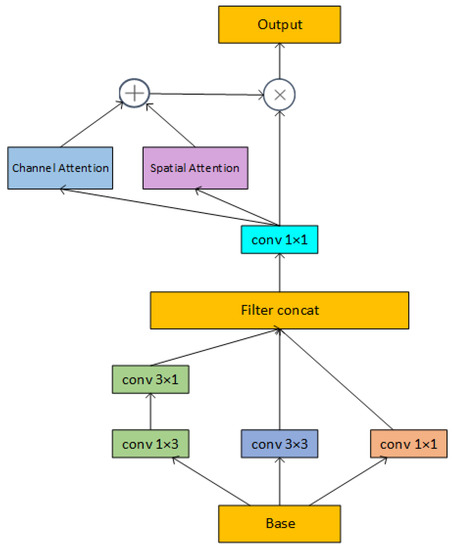
3.2.2. Multi-Feature Fusion Block
3.2.3. Attention Mechanism Module
- Spatial attention, by obtaining spatial information from the original image, generating a weighted mask for each location, and weighting the output with a spatial transformation module to enhance specific regions of interest.
- Channel attention, focusing on the correlation between channels. Channel attention improves the differentiation of each channel feature by one-dimensioning the input feature map and then learning the weights of each channel using a multilayer perceptron.
3.2.4. Attention and Multi-Dimensional Feature Fusion Neural Network (AMDFNet)
4. Discussion
5. Conclusions
Author Contributions
Funding
Data Availability Statement
Acknowledgments
Conflicts of Interest
References
- Yang, L.; Gao, C.; Xie, J.; Qiu, J.; Deng, Q.; Zhou, Y.; Liao, D.; Deng, C. Fruit economic characteristics and yields of 40 superior Camellia oleifera Abel plants in the low-hot valley area of Guizhou Province, China. Sci. Rep. 2022, 12, 7068. [Google Scholar] [CrossRef]
- Zhang, F.; Zhu, F.; Chen, B.; Su, E.; Chen, Y.; Cao, F. Composition, bioactive substances, extraction technologies and the influences on characteristics of Camellia oleifera oil: A review. Food Res. Int. 2022, 156, 111159. [Google Scholar] [CrossRef] [PubMed]
- Xu, Z.; Zhang, H.; Yang, Y.; Ma, X.; Yang, C. Camellia oil (Camellia oleifera Abel.) alleviates gastric injury induced by ethanol associated with modulation of gut microbiota in mice. Oil Crop. Sci. 2023, 8, 61–71. [Google Scholar] [CrossRef]
- Jin, X. Bioactivities of water-soluble polysaccharides from fruit shell of Camellia oleifera Abel: Antitumor and antioxidant activities. Carbohydr. Polym. 2012, 87, 2198–2201. [Google Scholar] [CrossRef]
- Chaydarreh, K.C.; Lin, X.; Guan, L.; Yun, H.; Gu, J.; Hu, C. Utilization of tea oil camellia (Camellia oleifera Abel.) shells as alternative raw materials for manufacturing particleboard. Ind. Crop. Prod. 2021, 161, 113221. [Google Scholar] [CrossRef]
- Yan, Z.; Liu, W.; Chen, J.; Dong, B.; Qiao, J. Simulation of the spreading trend of Camellia oleifera Anthracnose in Guangdong Province. Environ. Resour. Ecol. J. 2021, 5, 6–15. [Google Scholar] [CrossRef]
- Lu, J.; Tan, L.; Jiang, H. Review on convolutional neural network (CNN) applied to plant leaf disease classification. Agriculture 2021, 11, 707. [Google Scholar] [CrossRef]
- Barbedo, J.G.A. Plant disease identification from individual lesions and spots using deep learning. Biosyst. Eng. 2019, 180, 96–107. [Google Scholar] [CrossRef]
- Too, E.C.; Yujian, L.; Njuki, S.; Yingchun, L. A comparative study of fine-tuning deep learning models for plant disease identification. Comput. Electron. Agric. 2019, 161, 272–279. [Google Scholar] [CrossRef]
- Zhang, S.; Zhang, S.; Zhang, C.; Wang, X.; Shi, Y. Cucumber leaf disease identification with global pooling dilated convolutional neural network. Comput. Electron. Agric. 2019, 162, 422–430. [Google Scholar] [CrossRef]
- Sladojevic, S.; Arsenovic, M.; Anderla, A.; Culibrk, D.; Stefanovic, D. Deep neural networks based recognition of plant diseases by leaf image classification. Comput. Intell. Neurosci. 2016, 2016, 3289801. [Google Scholar] [CrossRef]
- Selvi, C.T.; Subramanian, R.S.; Ramachandran, R. Weed Detection in Agricultural fields using Deep Learning Process. In Proceedings of the 2021 7th International Conference on Advanced Computing and Communication Systems (ICACCS), Coimbatore, India, 19–20 March 2021; pp. 1470–1473. [Google Scholar]
- Liu, B.; Ding, Z.; Tian, L.; He, D.; Li, S.; Wang, H. Grape leaf disease identification using improved deep convolutional neural networks. Front. Plant Sci. 2020, 11, 1082. [Google Scholar] [CrossRef] [PubMed]
- Bruno, A.; Moroni, D.; Dainelli, R.; Rocchi, L.; Morelli, S.; Ferrari, E.; Toscano, P.; Martinelli, M. Improving plant disease classification by adaptive minimal ensembling. Front. Artif. Intell. 2022, 5, 868926. [Google Scholar] [CrossRef]
- Fu, J.; Zheng, H.; Mei, T. Look closer to see better: Recurrent attention convolutional neural network for fine-grained image recognition. In Proceedings of the 2017 IEEE Conference on Computer Vision and Pattern Recognition (CVPR), Honolulu, HI, USA, 21–26 July 2017; pp. 4438–4446. [Google Scholar]
- Wang, G.; Cheng, L.; Lin, J.; Dai, Y.; Zhang, T. Fine-grained classification based on multi-scale pyramid convolution networks. PLoS ONE 2021, 16, e0254054. [Google Scholar] [CrossRef]
- Niu, Z.; Zhong, G.; Yu, H. A review on the attention mechanism of deep learning. Neurocomputing 2021, 452, 48–62. [Google Scholar] [CrossRef]
- Zhao, Y.; Sun, C.; Xu, X.; Chen, J. RIC-Net: A plant disease classification model based on the fusion of Inception and residual structure and embedded attention mechanism. Comput. Electron. Agric. 2022, 193, 106644. [Google Scholar] [CrossRef]
- Zhao, X.; Li, K.; Li, Y.; Ma, J.; Zhang, L. Identification method of vegetable diseases based on transfer learning and attention mechanism. Comput. Electron. Agric. 2022, 193, 106703. [Google Scholar] [CrossRef]
- Pandey, A.; Jain, K. Plant leaf disease classification using deep attention residual network optimized by opposition-based symbiotic organisms search algorithm. Neural Comput. Appl. 2022, 34, 21049–21066. [Google Scholar] [CrossRef]
- Turkoglu, M.; Hanbay, D.; Sengur, A. Multi-model LSTM-based convolutional neural networks for detection of apple diseases and pests. J. Ambient. Intell. Humaniz. Comput. 2019, 13, 3335–3345. [Google Scholar] [CrossRef]
- Lin, T.Y.; Dollár, P.; Girshick, R.; He, K.; Hariharan, B.; Belongie, S. Feature pyramid networks for object detection. In Proceedings of the 2017 IEEE Conference on Computer Vision and Pattern Recognition (CVPR), Honolulu, HI, USA, 21–26 July 2017; pp. 2117–2125. [Google Scholar]
- Dai, Y.; Gieseke, F.; Oehmcke, S.; Wu, Y.; Barnard, K. Attentional feature fusion. In Proceedings of the 2021 IEEE Winter Conference on Applications of Computer Vision (WACV), Waikoloa, HI, USA, 3–8 January 2021; pp. 3560–3569. [Google Scholar]
- Fan, X.; Luo, P.; Mu, Y.; Zhou, R.; Tjahjadi, T.; Ren, Y. Leaf image based plant disease identification using transfer learning and feature fusion. Comput. Electron. Agric. 2022, 196, 106892. [Google Scholar] [CrossRef]
- Selvaraju, R.R.; Cogswell, M.; Das, A.; Vedantam, R.; Parikh, D.; Batra, D. Grad-CAM: Visual explanations from deep networks via gradient-based localization. In Proceedings of the 2017 IEEE International Conference on Computer Vision (ICCV), Venice, Italy, 22–29 October 2017; pp. 618–626. [Google Scholar]
- Wang, Y.; Pan, Z.; Pan, Y. A Training Data Set Cleaning Method by Classification Ability Ranking for the k-Nearest Neighbor Classifier. IEEE Trans. Neural Netw. Learn. Syst. 2019, 31, 1544–1556. [Google Scholar] [CrossRef] [PubMed]
- Wang, Y.; Yao, Q.; Kwok, J.T.; Ni, L.M. Generalizing from a few examples: A survey on few-shot learning. ACM Comput. Surv. 2020, 53, 1–34. [Google Scholar] [CrossRef]
- Soekhoe, D.; Van Der Putten, P.; Plaat, A. On the impact of data set size in transfer learning using deep neural networks. In Proceedings of the Advances in Intelligent Data Analysis XV: 15th International Symposium, IDA 2016, Stockholm, Sweden, 13–15 October 2016; Proceedings 15. Springer: Cham, Switzerland, 2016; pp. 50–60. [Google Scholar]
- Dhaka, V.S.; Meena, S.V.; Rani, G.; Sinwar, D.; Ijaz, M.F.; Woz´niak, M. A survey of deep convolutional neural networks applied for prediction of plant leaf diseases. Sensors 2021, 21, 4749. [Google Scholar] [CrossRef] [PubMed]
- Krizhevsky, A.; Sutskever, I.; Hinton, G.E. Imagenet classification with deep convolutional neural networks. Commun. ACM 2017, 60, 84–90. [Google Scholar] [CrossRef]
- Simonyan, K.; Zisserman, A. Very deep convolutional networks for large-scale image recognition. In Proceedings of the 3rd International Conference on Learning Representations (ICLR 2015), San Diego, CA, USA, 7–9 May 2015. [Google Scholar]
- Szegedy, C.; Liu, W.; Jia, Y.; Sermanet, P.; Reed, S.; Anguelov, D.; Erhan, D.; Vanhoucke, V.; Rabinovich, A. Going deeper with convolutions. In Proceedings of the 2015 IEEE Conference on Computer Vision and Pattern Recognition (CVPR), Boston, MA, USA, 7–12 June 2015; pp. 1–9. [Google Scholar]
- Szegedy, C.; Vanhoucke, V.; Ioffe, S.; Shlens, J.; Wojna, Z. Rethinking the inception architecture for computer vision. In Proceedings of the 2016 IEEE Conference on Computer Vision and Pattern Recognition (CVPR), Las Vegas, NV, USA, 27–30 June 2016; pp. 2818–2826. [Google Scholar]
- He, K.; Zhang, X.; Ren, S.; Sun, J. Deep residual learning for image recognition. In Proceedings of the 2016 IEEE Conference on Computer Vision and Pattern Recognition (CVPR), Las Vegas, NV, USA, 27–30 June 2016; pp. 770–778. [Google Scholar]
- Huang, G.; Liu, Z.; Van Der Maaten, L.; Weinberger, K.Q. Densely connected convolutional networks. In Proceedings of the 2017 IEEE Conference on Computer Vision and Pattern Recognition (CVPR), Honolulu, HI, USA, 21–26 July 2017; pp. 4700–4708. [Google Scholar]
- Li, Z.; Li, C.; Deng, L.; Fan, Y.; Xiao, X.; Ma, H.; Qin, J.; Zhu, L. Improved AlexNet with Inception-V4 for Plant Disease Diagnosis. Comput. Intell. Neurosci. 2022, 2022, 5862600. [Google Scholar] [CrossRef]
- Ding, X.; Guo, Y.; Ding, G.; Han, J. Acnet: Strengthening the kernel skeletons for powerful cnn via asymmetric convolution blocks. In Proceedings of the 2019 IEEE/CVF International Conference on Computer Vision (ICCV), Seoul, Republic of Korea, 27 October–2 November 2019; pp. 1911–1920. [Google Scholar]
- Chaudhari, S.; Mithal, V.; Polatkan, G.; Ramanath, R. An attentive survey of attention models. ACM Trans. Intell. Syst. Technol. 2021, 12, 1–32. [Google Scholar] [CrossRef]
- Hu, J.; Shen, L.; Sun, G. Squeeze-and-excitation networks. In Proceedings of the 2018 IEEE/CVF Conference on Computer Vision and Pattern Recognition, Salt Lake City, UT, USA, 18–23 June 2018; pp. 7132–7141. [Google Scholar]
- Woo, S.; Park, J.; Lee, J.Y.; Kweon, I.S. Cbam: Convolutional block attention module. In Proceedings of the European Conference on Computer Vision (ECCV), Munich, Germany, 8–14 September 2018; pp. 3–19. [Google Scholar]
- Wei, X.S.; Luo, J.H.; Wu, J.; Zhou, Z.H. Selective Convolutional Descriptor Aggregation for Fine-Grained Image Retrieval. IEEE Trans. Image Process. 2017, 26, 2868–2881. [Google Scholar] [CrossRef]











| Model | Ts (s) | Params (MB) | FLOPs (GB) | Acc (%) | R (%) | P (%) |
|---|---|---|---|---|---|---|
| VGG19 | 0.278 | 532.54 | 39.3 | 68.01 | 61.76 | 62.90 |
| GoogLeNet | 0.254 | 21.45 | 3.0 | 84.48 | 80.37 | 83.38 |
| Inception V3 | 0.275 | 83.30 | 11.4 | 87.73 | 84.33 | 86.75 |
| ResNet50 | 0.265 | 89.94 | 8.2 | 86.29 | 83.48 | 84.29 |
| DenseNet 121 | 0.263 | 26.88 | 5.7 | 86.21 | 82.67 | 83.82 |
| DICNN | 0.271 | 15.01 | 6.2 | 84.86 | 81.89 | 83.74 |
| AMDFNet | 0.250 | 23.21 | 2.7 | 86.78 | 84.95 | 84.61 |
| Model | Ts (s) | Params (MB) | FLOPs (GB) | Acc (%) | R (%) | P (%) |
|---|---|---|---|---|---|---|
| Basic Inception Structure | 0.259 | 23.70 | 3.4 | 75.86 | 70.53 | 73.60 |
| Inception Structure + Add fusion | 0.250 | 17.85 | 2.2 | 75.67 | 69.36 | 73.31 |
| MDF Structure | 0.250 | 22.80 | 2.6 | 82.37 | 79.60 | 77.86 |
| AMDF Structure | 0.250 | 23.21 | 2.7 | 86.78 | 84.95 | 84.61 |
| Disease | Original Numbers | Expanded Numbers |
|---|---|---|
| Tea anthracnose disease | 183 | 1473 |
| Soft rot disease | 127 | 1554 |
| Red leaf spot | 137 | 1481 |
| Tea sooty mold disease | 219 | 1540 |
| Tea white scab disease | 514 | 1594 |
| Tea round disease | 163 | 1531 |
| Algal leaf spot | 142 | 1542 |
| Healthy leaves | 279 | 1455 |
| Type | Kernel Size/Stride/Padding | Output Size |
|---|---|---|
| Convolutional Layer | 7 × 7/2/3 | 112 × 112 × 64 |
| Max Pooling | 3 × 3/2/1 | 56 × 56 × 64 |
| AMDF Block | 56 × 56 × 64 | |
| AMDF Block | 28 × 28 × 128 | |
| AMDF Block | 28 × 28 × 128 | |
| AMDF Block | 14 × 14 × 256 | |
| AMDF Block | 14 × 14 × 256 | |
| AMDF Block | 7 × 7 × 512 | |
| GAP | 1 × 1 × 512 | |
| FC Layer | 8 |
Disclaimer/Publisher’s Note: The statements, opinions and data contained in all publications are solely those of the individual author(s) and contributor(s) and not of MDPI and/or the editor(s). MDPI and/or the editor(s) disclaim responsibility for any injury to people or property resulting from any ideas, methods, instructions or products referred to in the content. |
© 2023 by the authors. Licensee MDPI, Basel, Switzerland. This article is an open access article distributed under the terms and conditions of the Creative Commons Attribution (CC BY) license (https://creativecommons.org/licenses/by/4.0/).
Share and Cite
Chen, Y.; Wang, X.; Chen, Z.; Wang, K.; Sun, Y.; Jiang, J.; Liu, X. Classification of Camellia oleifera Diseases in Complex Environments by Attention and Multi-Dimensional Feature Fusion Neural Network. Plants 2023, 12, 2701. https://doi.org/10.3390/plants12142701
Chen Y, Wang X, Chen Z, Wang K, Sun Y, Jiang J, Liu X. Classification of Camellia oleifera Diseases in Complex Environments by Attention and Multi-Dimensional Feature Fusion Neural Network. Plants. 2023; 12(14):2701. https://doi.org/10.3390/plants12142701
Chicago/Turabian StyleChen, Yixin, Xiyun Wang, Zhibo Chen, Kang Wang, Ye Sun, Jiarong Jiang, and Xuhao Liu. 2023. "Classification of Camellia oleifera Diseases in Complex Environments by Attention and Multi-Dimensional Feature Fusion Neural Network" Plants 12, no. 14: 2701. https://doi.org/10.3390/plants12142701
APA StyleChen, Y., Wang, X., Chen, Z., Wang, K., Sun, Y., Jiang, J., & Liu, X. (2023). Classification of Camellia oleifera Diseases in Complex Environments by Attention and Multi-Dimensional Feature Fusion Neural Network. Plants, 12(14), 2701. https://doi.org/10.3390/plants12142701

