Transcriptome Analysis of Near-Isogenic Lines Provides Novel Insights into Genes Associated with Seed Low-Temperature Germination Ability in Maize (Zea mays L.)
Abstracts
1. Introduction
2. Results
2.1. Characteristics of qp1ER1-1 NILs
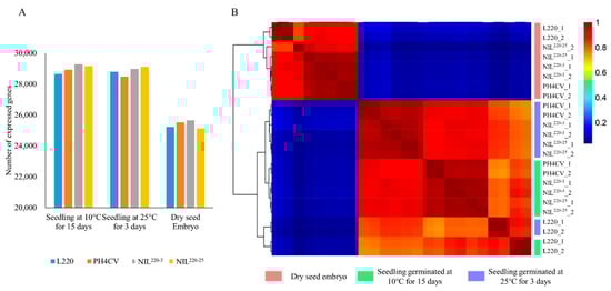
2.2. Transcriptome Analysis for Seed LGTA
2.3. Identification of L220 Specifically Expressed DEGs for LTGA
2.4. Identification of DEGs Related to qp1ER1-1 Mediated Seed LTGA
3. Discussion
3.1. Cell Cycle Participates in Regulating Maize LTGA
3.2. Plasma Membrane Proteins Participate in Regulating Maize LTGA
3.3. Transcriptome Analysis of NILs for Predicting Genes Related to qp1ER1-1
4. Materials and Methods
4.1. Plant Materials
4.2. Emergence Rate and Seedling Morphological Traits’ Evaluation at Low Temperature
4.3. Sample Preparation, Transcriptome Sequencing, and Data Analysis
4.4. qRT-PCR Validation of RNAseq Data
5. Conclusions
Supplementary Materials
Author Contributions
Funding
Data Availability Statement
Conflicts of Interest
References
- He, F.; Shen, H.; Lin, C.; Fu, H.; Sheteiwy, M.S.; Guan, Y.; Huang, Y.; Hu, J. Transcriptome Analysis of Chilling-Imbibed Embryo Revealed Membrane Recovery Related Genes in Maize. Front. Plant Sci. 2016, 7, 1978. [Google Scholar] [CrossRef] [PubMed] [Green Version]
- Stirling, C.M.; Nie, G.Y.; Aguilera, C.; Nugawela, A.; Long, S.P.; Baker, N.R. Photosynthetic Productivity of an Immature Maize Crop: Changes in Quantum Yield of CO2 Assimilation, Conversion Efficiency and Thylakoid Proteins. Plant Cell Environ. 1991, 14, 947–954. [Google Scholar] [CrossRef]
- Leipner, J.; Fracheboud, Y.; Stamp, P. Effect of Growing Season on the Photosynthetic Apparatus and Leaf Antioxidative Defenses in Two Maize Genotypes of Different Chilling Tolerance. Environ. Exp. Bot. 1999, 42, 129–139. [Google Scholar] [CrossRef]
- Adamczyk, J.; Królikowski, Z. From Open Pollinated Varieties to Single Crosses: Rapid Development in Polish Maize Breeding. In Crop Development for Cool and Wet European Climate; Sowiński, P., Zagdańska, B., Aniol, A., Pithan, K., Eds.; European Cooperation in the Field of Scientific and Technical Research, Commission of European Communities: Brussels, Belgium, 1998; pp. 65–69. [Google Scholar]
- Guo, L.; Yang, H.; Zhang, X.; Yang, S. Lipid Transfer Protein 3 as a Target of MYB96 Mediates Freezing and Drought Stress in Arabidopsis. J. Exp. Bot. 2013, 64, 1755–1767. [Google Scholar] [CrossRef]
- Gong, F.; Yang, L.; Tai, F.; Hu, X.; Wang, W. “Omics” of Maize Stress Response for Sustainable Food Production: Opportunities and Challenges. Omics 2014, 18, 714–732. [Google Scholar] [CrossRef] [Green Version]
- Ma, S.; Xi, Z.; Wang, Q. Risk Evaluation of Cold Damage to Corn in Northeast China. J. Nat. Disasters 2003, 12, 137–141. [Google Scholar]
- Ma, Q.; Dai, X.; Xu, Y.; Guo, J.; Liu, Y.; Chen, N.; Xiao, J.; Zhang, D.; Xu, Z.; Zhang, X. Enhanced Tolerance to Chilling Stress in OsMYB3R-2 Transgenic Rice Is Mediated by Alteration in Cell Cycle and Ectopic Expression of Stress Genes. Plant Physiol. 2009, 150, 244–256. [Google Scholar] [CrossRef]
- Die, J.V.; Arora, R.; Rowland, L.J. Global Patterns of Protein Abundance during the Development of Cold Hardiness in Blueberry. Environ. Exp. Bot. 2016, 124, 11–21. [Google Scholar] [CrossRef]
- Chen, N.; Xu, Y.; Wang, X.; Cheng, D.U.; Chong, K. OsRAN2, Essential for Mitosis, Enhances Cold Tolerance in Rice by Promoting Export of Intranuclear Tubulin and Maintaining Cell Division under Cold Stress. Plant Cell Environ. 2011, 34, 52–64. [Google Scholar] [CrossRef]
- Xu, P.; Cai, W. RAN1 Is Involved in Plant Cold Resistance and Development in Rice (Oryza sativa). J. Exp. Bot. 2014, 65, 3277–3287. [Google Scholar] [CrossRef] [Green Version]
- Rymen, B.; Fiorani, F.; Kartal, F.; Vandepoele, K.; Inze, D.; Beemster, G.T.S. Cold Nights Impair Leaf Growth and Cell Cycle Progression in Maize through Transcriptional Changes of Cell Cycle Genes. Plant Physiol. 2007, 143, 1429–1438. [Google Scholar] [CrossRef] [PubMed] [Green Version]
- Simon, E.W. Phospholipids and Plant Membrane Permeability. New Phytol. 1974, 73, 377–420. [Google Scholar] [CrossRef]
- Simon, E.W.; Harun, R.M.R. Leakage during Seed Imbibition. J. Exp. Bot. 1972, 23, 1076–1085. [Google Scholar] [CrossRef]
- Yan, A.; Chen, Z. The Control of Seed Dormancy and Germination by Temperature, Light and Nitrate. Bot. Rev. 2020, 86, 39–75. [Google Scholar] [CrossRef]
- Miransari, M.; Smith, D.L. Plant Hormones and Seed Germination. Environ. Exp. Bot. 2014, 99, 110–121. [Google Scholar] [CrossRef]
- Graeber, K.; Linkies, A.; Müller, K.; Wunchova, A.; Rott, A.; Leubner-Metzger, G. Cross-Species Approaches to Seed Dormancy and Germination: Conservation and Biodiversity of ABA-Regulated Mechanisms and the Brassicaceae DOG1 Genes. Plant Mol. Biol. 2010, 73, 67–87. [Google Scholar] [CrossRef]
- Fowler, S.; Thomashow, M.F. Arabidopsis Transcriptome Profiling Indicates That Multiple Regulatory Pathways Are Activated during Cold Acclimation in Addition to the CBF Cold Response Pathway. Plant Cell 2002, 14, 1675–1690. [Google Scholar] [CrossRef] [Green Version]
- Dasgupta, P.; Das, A.; Datta, S.; Banerjee, I.; Tripathy, S.; Chaudhuri, S. Understanding the Early Cold Response Mechanism in IR64 Indica Rice Variety through Comparative Transcriptome Analysis. BMC Genom. 2020, 21, 425. [Google Scholar] [CrossRef]
- Jia, Y.; Liu, H.; Qu, Z.; Wang, J.; Wang, X.; Wang, Z.; Yang, L.; Zhang, D.; Zou, D.; Zhao, H. Transcriptome Sequencing and ITRAQ of Different Rice Cultivars Provide Insight into Molecular Mechanisms of Cold-Tolerance Response in Japonica Rice. Rice 2020, 13, 43. [Google Scholar] [CrossRef]
- da Maia, L.C.; Cadore, P.R.B.; Benitez, L.C.; Danielowski, R.; Braga, E.J.B.; Fagundes, P.R.R.; Magalhaes, A.M.; Costa de Oliveira, A. Transcriptome Profiling of Rice Seedlings under Cold Stress. Funct. Plant Biol. 2017, 44, 419–429. [Google Scholar] [CrossRef]
- Pan, Y.; Liang, H.; Gao, L.; Dai, G.; Chen, W.; Yang, X.; Qing, D.; Gao, J.; Wu, H.; Huang, J.; et al. Transcriptomic Profiling of Germinating Seeds under Cold Stress and Characterization of the Cold-Tolerant Gene LTG5 in Rice. BMC Plant Biol. 2020, 20, 371. [Google Scholar] [CrossRef] [PubMed]
- Li, Z.; Hu, G.; Liu, X.; Zhou, Y.; Li, Y.; Zhang, X.; Yuan, X.; Zhang, Q.; Yang, D.; Wang, T.; et al. Transcriptome Sequencing Identified Genes and Gene Ontologies Associated with Early Freezing Tolerance in Maize. Front. Plant Sci. 2016, 7, 1477. [Google Scholar] [CrossRef] [PubMed] [Green Version]
- Li, M.; Sui, N.; Lin, L.; Yang, Z.; Zhang, Y. Transcriptomic Profiling Revealed Genes Involved in Response to Cold Stress in Maize. Funct. Plant Biol. 2019, 46, 830–844. [Google Scholar] [CrossRef] [PubMed]
- Lu, X.; Zhou, X.; Cao, Y.; Zhou, M.; McNeil, D.; Liang, S.; Yang, C. RNA-Seq Analysis of Cold and Drought Responsive Transcriptomes of Zea mays Ssp. Mexicana L. Front. Plant Sci. 2017, 8, 136. [Google Scholar] [CrossRef] [Green Version]
- Jończyk, M.; Sobkowiak, A.; Trzcinska-Danielewicz, J.; Skoneczny, M.; Solecka, D.; Fronk, J.; Sowiński, P. Global Analysis of Gene Expression in Maize Leaves Treated with Low Temperature. II. Combined Effect of Severe Cold (8 °C) and Circadian Rhythm. Plant Mol. Biol. 2017, 95, 279–302. [Google Scholar] [CrossRef] [Green Version]
- Sowiński, P.; Fronk, J.; Jończyk, M.; Grzybowski, M.; Kowalec, P.; Sobkowiak, A. Maize Response to Low Temperatures at the Gene Expression Level: A Critical Survey of Transcriptomic Studies. Front. Plant Sci. 2020, 11, 57694. [Google Scholar] [CrossRef]
- Neta, I.; Pinho, D.; Abreu, V.E.; Vilela, D.R.; Santos, M.C.; Santos, H. Gene Expression and Genetic Control to Cold Tolerance during Maize Seed Germination. BMC Plant Biol. 2020, 20, 188. [Google Scholar]
- Li, H.; Yue, H.; Xie, J.; Bu, J.; Li, L.; Xin, X.; Zhao, Y.; Zhang, H.; Yang, L.; Wang, J.; et al. Transcriptomic Profiling of the High-vigour Maize (Zea mays L.) Hybrid Variety Response to Cold and Drought Stresses during Seed Germination. Sci. Rep. 2021, 11, 19345. [Google Scholar] [CrossRef]
- Li, Y.; Wang, X.; Li, Y.; Zhang, Y.; Gou, Z.; Qi, X.; Zhang, J. Transcriptomic Analysis Revealed the Common and Divergent Responses of Maize Seedling Leaves to Cold and Heat Stresses. Genes 2020, 11, 881. [Google Scholar] [CrossRef]
- Li, X.; Wang, G.; Fu, J.; Li, L.; Jia, G.; Ren, L.; Lubberstedt, T.; Wang, G.; Wang, J.; Gu, R. QTL Mapping in Three Connected Populations Reveals a Set of Consensus Genomic Regions for Low Temperature Germination Ability in Zea mays L. Front. Plant Sci. 2018, 9, 65. [Google Scholar] [CrossRef] [Green Version]
- Gu, R.; Li, L.; Liang, X.; Wang, Y.; Fan, T.; Wang, Y.; Wang, J. The Ideal Harvest Time for Seeds of Hybrid Maize (Zea mays L.) XY335 and ZD958 Produced in Multiple Environments. Sci. Rep. 2017, 7, 17537. [Google Scholar] [CrossRef] [PubMed]
- Sánchez, B.; Rasmussen, A.; Porter, J.R. Temperatures and the Growth and Development of Maize and Rice: A Review. Glob. Change Biol. 2014, 20, 408–417. [Google Scholar] [CrossRef] [PubMed]
- Hu, S.; Lübberstedt, T.; Zhao, G.; Lee, M. QTL Mapping of Low-temperature Germination Ability in the Maize IBM syn4 RIL Population. PLoS ONE 2016, 11, e0152795. [Google Scholar] [CrossRef] [PubMed] [Green Version]
- Han, Q.; Zhu, Q.; Shen, Y.; Lee, M.; Lübberstedt, T.; Zhao, G. QTL Mapping Low-Temperature Germination Ability in the Maize IBM Syn10 DH Population. Plants 2022, 11, 214. [Google Scholar] [CrossRef] [PubMed]
- Tian, T.; Liu, Y.; Yan, H.; You, Q.; Yi, X.; Du, Z.; Xu, W.; Su, Z. AgriGO v2.0: A GO Analysis Toolkit for the Agricultural Community, 2017 Update. Nucleic Acids Res. 2017, 45, W122–W129. [Google Scholar] [CrossRef]
- Zhang, H.; Zhang, J.; Xu, Q.; Wang, D.; Di, H.; Huang, J.; Yang, X.; Wang, Z.; Zhang, L.; Dong, L.; et al. Identification of Candidate Tolerance Genes to Low-Temperature during Maize Germination by GWAS and RNA-Seqapproaches. BMC Plant Biol. 2020, 20, 333. [Google Scholar] [CrossRef]
- Calixto, C.P.G.; Guo, W.; James, A.B.; Tzioutziou, N.A.; Entizne, J.C.; Panter, P.E.; Knight, H.; Nimmo, H.G.; Zhang, R.; Brown, J.W.S. Rapid and Dynamic Alternative Splicing Impacts the Arabidopsis Cold Response Transcriptome. Plant Cell 2018, 30, 1424–1444. [Google Scholar] [CrossRef] [Green Version]
- Rieder, C.L.; Cole, R.W. Cold-Shock and the Mammalian Cell Cycle. Cell Cycle 2002, 1, 168–174. [Google Scholar] [CrossRef] [Green Version]
- Ma, Z.; Tan, Y.; Cui, G.; Feng, Y.; Cui, Q.; Song, X. Transcriptome and Gene Expression Analysis of DHA Producer Aurantiochytrium under Low Temperature Conditions. Sci. Rep. 2015, 5, 14446. [Google Scholar] [CrossRef] [Green Version]
- Dar, A.; Wu, D.; Lee, N.; Shibata, E.; Dutta, A. 14-3-3 Proteins Play a Role in the Cell Cycle by Shielding Cdt2 from Ubiquitin-Mediated Degradation. Mol. Cell. Biol. 2014, 34, 4049–4061. [Google Scholar] [CrossRef] [Green Version]
- Ding, D.; Muthuswamy, S.; Meier, I. Functional Interaction between the Arabidopsis Orthologs of Spindle Assembly Checkpoint Proteins MAD1 and MAD2 and the Nucleoporin NUA. Plant Mol. Biol. 2012, 79, 203. [Google Scholar] [CrossRef] [PubMed]
- Castellano, M.M.; del Pozo, J.C.; Ramirez-Parra, E.; Brown, S.; Gutierrez, C. Expression and Stability of Arabidopsis CDC6 Are Associated with Endoreplication. Plant Cell 2001, 13, 2671–2686. [Google Scholar] [CrossRef] [PubMed] [Green Version]
- Liu, B.; De Storme, N.; Geelen, D. Cold Interferes with Male Meiotic Cytokinesis in Arabidopsis Thaliana Independently of the AHK2/3-AHP2/3/5 Cytokinin Signaling Module: Male Meiotic Cytokinesis Does Not Depend on CK. Cell Biol. Int. 2017, 41, 879–889. [Google Scholar] [CrossRef] [PubMed]
- Tang, Z.; Zhang, L.; Yang, D.; Zhao, C.; Zheng, Y. Cold Stress Contributes to Aberrant Cytokinesis during Male Meiosis I in a Wheat Thermosensitive Genic Male Sterile Line: Cold Stress Contributes to Aberrant Cytokinesis. Plant Cell Environ. 2011, 34, 389–405. [Google Scholar] [CrossRef] [PubMed]
- Hotta, T.; Kong, Z.; Ho, C.-M.K.; Zeng, C.J.T.; Horio, T.; Fong, S.; Vuong, T.; Lee, Y.-R.J.; Liu, B. Characterization of the Arabidopsis Augmin Complex Uncovers Its Critical Function in the Assembly of the Acentrosomal Spindle and Phragmoplast Microtubule Arrays. Plant Cell 2012, 24, 1494–1509. [Google Scholar] [CrossRef] [Green Version]
- Battaje, R.R.; Panda, D. Lessons from Bacterial Homolog of Tubulin, FtsZ for Microtubule Dynamics. Endocr. Relat. Cancer 2017, 24, T1–T21. [Google Scholar] [CrossRef] [Green Version]
- Suetsugu, N.; Yamada, N.; Kagawa, T.; Yonekura, H.; Uyeda, T.Q.P.; Kadota, A.; Wada, M. Two Kinesin-like Proteins Mediate Actin-Based Chloroplast Movement in Arabidopsis Thaliana. Proc. Natl. Acad. Sci. USA 2010, 107, 8860–8865. [Google Scholar] [CrossRef] [Green Version]
- Hamann, T. The Plant Cell Wall Integrity Maintenance Mechanism—A Case Study of a Cell Wall Plasma Membrane Signaling Network. Phytochemistry 2015, 112, 100–109. [Google Scholar] [CrossRef]
- Ackermann, F.; Stanislas, T. The Plasma Membrane—An Integrating Compartment for Mechano-Signaling. Plants 2020, 9, 505. [Google Scholar] [CrossRef] [Green Version]
- Su, H.; Chu, Y.; Bai, J.; Gong, L.; Huang, J.; Xu, W.; Zhang, J.; Qiu, X.; Xu, J.; Huang, Z. Genome-Wide Identification and Comparative Analysis for OPT Family Genes in Panax Ginseng and Eleven Flowering Plants. Molecules 2018, 24, E15. [Google Scholar] [CrossRef] [Green Version]
- Wang, L.; Yao, L.; Hao, X.; Li, N.; Qian, W.; Yue, C.; Ding, C.; Zeng, J.; Yang, Y.; Wang, X. Tea Plant SWEET Transporters: Expression Profiling, Sugar Transport, and the Involvement of CsSWEET16 in Modifying Cold Tolerance in Arabidopsis. Plant Mol. Biol. 2018, 96, 577–592. [Google Scholar] [CrossRef] [PubMed]
- Hir, R.L.; Spinner, L.; Klemens, P.A.W.; Chakraborti, D.; Marco, F.D.; Vilaine, F.; Wolff, N. Disruption of the Sugar Transporters AtSWEET11 and AtSWEET12 Affects Vascular Development and Freezing Tolerance in Arabidopsis. Mol. Plant 2015, 8, 1687–1690. [Google Scholar] [PubMed] [Green Version]
- Guo, W.J.; Nagy, R.; Chen, H.Y.; Pfrunder, S.; Yu, Y.C.; Santelia, D.; Frommer, W.B.; Martinoia, E. SWEET17, a Facilitative Transporter, Mediates Fructose Transport across the Tonoplast of Arabidopsis Roots and Leaves. Plant Physiol. 2014, 164, 777–789. [Google Scholar] [CrossRef] [Green Version]
- Klemens, P.A.W.; Patzke, K.; Deitmer, J.; Spinner, L.; Le Hir, R.; Bellini, C.; Bedu, M.; Chardon, F.; Krapp, A.; Neuhaus, H.E. Overexpression of the Vacuolar Sugar Carrier AtSWEET16 Modifies Germination, Growth, and Stress Tolerance in Arabidopsis. Plant Physiol. 2013, 163, 1338–1352. [Google Scholar] [CrossRef] [PubMed] [Green Version]
- Yang, J.; Ding, C.; Xu, B.; Chen, C.; Narsai, R.; Whelan, J.; Hu, Z.; Zhang, M. A Casparian Strip Domain-like Gene, CASPL, Negatively Alters Growth and Cold Tolerance. Sci. Rep. 2015, 5, 14299. [Google Scholar] [CrossRef] [Green Version]
- Hu, G.; Li, Z.; Lu, Y.; Li, C.; Gong, S.; Yan, S.; Li, G.; Wang, M.; Ren, H.; Guan, H.; et al. Genome-Wide Association Study Identified Multiple Genetic Loci on Chilling Resistance During Germination in Maize. Sci. Rep. 2017, 7, 10840. [Google Scholar] [CrossRef]
- Roppolo, D.; De Rybel, B.; Dénervaud Tendon, V.; Pfister, A.; Alassimone, J.; Vermeer, J.E.M.; Yamazaki, M.; Stierhof, Y.-D.; Beeckman, T.; Geldner, N. A Novel Protein Family Mediates Casparian Strip Formation in the Endodermis. Nature 2011, 473, 380–383. [Google Scholar] [CrossRef]
- Wlazło, A.; Święcicka, M.; Koter, M.D.; Krępski, T.; Bolibok, L.; Stochmal, A.; Kowalczyk, M.; Rakoczy-Trojanowska, M. Genes ScBx1 and ScIgl-Competitors or Cooperators? Genes 2020, 11, 223. [Google Scholar] [CrossRef] [Green Version]
- Sang, G.K.; Lee, J.S.; Kim, J.T.; Kwon, Y.S.; Shin, S. Physiological and Proteomic Analysis of the Response to Drought Stress in an Inbred Korean Maize Line. Plant Omics 2015, 8, 159–168. [Google Scholar]
- Zhao, Z.; Tan, L.; Dang, C.; Zhang, H.; Wu, Q.; An, L. Deep-Sequencing Transcriptome Analysis of Chilling Tolerance Mechanisms of a Subnival Alpine Plant, Chorispora Bungeana. BMC Plant Biol. 2012, 12, 222. [Google Scholar] [CrossRef] [Green Version]
- Yang, Y.; Liao, W.; Yu, X.; Wang, B.; Peng, M.; Ruan, M. Overexpression of MeDREB1D Confers Tolerance to Both Drought and Cold Stresses in Transgenic Arabidopsis. Acta Physiol. Plant. 2016, 38, 243. [Google Scholar] [CrossRef]
- Bolger, A.M.; Lohse, M.; Usadel, B. Trimmomatic: A Flexible Trimmer for Illumina Sequence Data. Bioinformatics 2014, 30, 2114–2120. [Google Scholar] [CrossRef] [PubMed] [Green Version]
- Kim, D.; Langmead, B.; Salzberg, S.L. HISAT: A Fast Spliced Aligner with Low Memory Requirements. Nat. Methods 2015, 12, 357–360. [Google Scholar] [CrossRef] [PubMed] [Green Version]
- Jiao, Y.; Peluso, P.; Shi, J.; Liang, T.; Stitzer, M.C.; Wang, B.; Campbell, M.S.; Stein, J.C.; Wei, X.; Chin, C.-S.; et al. Improved Maize Reference Genome with Single-Molecule Technologies. Nature 2017, 546, 524–527. [Google Scholar] [CrossRef]
- Liao, Y.; Smyth, G.K.; Shi, W. FeatureCounts: An Efficient General Purpose Program for Assigning Sequence Reads to Genomic Features. Bioinformatics 2014, 30, 923–930. [Google Scholar] [CrossRef] [PubMed] [Green Version]
- Chen, Q.; Zhang, J.; Wang, J.; Xie, Y.; Cui, Y.; Du, X.; Li, L.; Fu, J.; Liu, Y.; Wang, J.; et al. Small Kernel 501 (Smk501) Encodes the RUBylation Activating Enzyme E1 Subunit ECR1 (E1 C-TERMINAL RELATED 1) and Is Essential for Multiple Aspects of Cellular Events during Kernel Development in Maize. New Phytol. 2021, 230, 2337–2354. [Google Scholar] [CrossRef]






| Lines | Rep | Total Reads | Rate of Total Mapped Reads (%) | Rate of Uniquely Mapped Reads (%) | Num. of Expressed Genes | Rate of Expressed Genes (%) |
|---|---|---|---|---|---|---|
| Seedlings germinated at 10 °C for 15 days | ||||||
| L220 | 1 | 24,027,959 | 85.81 | 73.47 | 28,758 | 73.14 |
| 2 | 21,709,642 | 85.81 | 73.51 | 28,553 | 72.62 | |
| PH4CV | 1 | 27,815,147 | 86.04 | 74.13 | 28,852 | 73.38 |
| 2 | 23,897,333 | 85.77 | 73.83 | 29,023 | 73.81 | |
| NIL220-3 | 1 | 25,654,608 | 85.36 | 73.38 | 29,349 | 74.64 |
| 2 | 25,184,639 | 79.07 | 65.48 | 29,211 | 74.29 | |
| NIL220-25 | 1 | 22,445,754 | 85.60 | 73.97 | 29,025 | 73.82 |
| 2 | 22,072,033 | 84.45 | 72.31 | 29,298 | 74.51 | |
| Seedlings germinated at 25 °C for 3 days | ||||||
| L220 | 1 | 21,186,558 | 89.75 | 79.59 | 28,827 | 73.31 |
| 2 | 27,799,551 | 89.58 | 78.79 | 28,756 | 73.13 | |
| PH4CV | 1 | 25,034,433 | 89.45 | 78.60 | 28,202 | 71.72 |
| 2 | 22,058,337 | 88.82 | 77.78 | 28,787 | 73.21 | |
| NIL220-3 | 1 | 23,740,395 | 90.31 | 80.27 | 28,888 | 73.47 |
| 2 | 23,529,687 | 89.12 | 78.53 | 29,072 | 73.94 | |
| NIL220-25 | 1 | 17,003,680 | 89.76 | 79.70 | 29,062 | 73.91 |
| 2 | 18,777,146 | 89.44 | 79.26 | 29,183 | 74.22 | |
| Dry seed embryo | ||||||
| L220 | 1 | 22,004,941 | 90.05 | 80.04 | 25,352 | 64.48 |
| 2 | 23,104,023 | 88.92 | 78.28 | 25,110 | 63.86 | |
| PH4CV | 1 | 14,774,469 | 89.99 | 79.85 | 25,568 | 65.03 |
| 2 | 23,542,315 | 89.46 | 78.43 | 25,486 | 64.82 | |
| NIL220-3 | 1 | 25,681,524 | 89.54 | 78.57 | 25,860 | 65.77 |
| 2 | 28,918,479 | 89.73 | 78.99 | 25,447 | 64.72 | |
| NIL220-25 | 1 | 25,480,625 | 90.76 | 80.96 | 25,538 | 64.95 |
| 2 | 28,438,354 | 90.82 | 81.03 | 24,732 | 62.90 | |
| Gene | Position | Description | Cluster | Up/Down |
|---|---|---|---|---|
| Zm00001d012591 | Chr8:176955466-176958213 | protein disulfide isomerase | Cluster 3 | Up |
| Zm00001d029091 | Chr1:57485976-57493258 | sucrose synthase 2 | Cluster 1 | Up |
| Zm00001d031209 | Chr1:182293107-182294953 | bx9-benzoxazinone synthesis9 | Cluster 5 | Up |
| Zm00001d031292 | Chr1:185477807-185478616 | harpin-induced protein | Cluster 5 | Up |
| Zm00001d042493 | Chr3:169439385-169441492 | extensin | Cluster 5 | Up |
| Zm00001d037680 | Chr6:133844417-133848578 | Vegetative storage protein 2 | Cluster 3 | Up |
| Zm00001d018029 | Chr5:212390087-212391281 | casparian strip membrane protein 3 | Cluster 3 | Up |
| Zm00001d008587 | Chr8:13681436-13683379 | Class I glutamine amidotransferase-like superfamily protein | Cluster 3 | Up |
| Zm00001d030338 | Chr1:123276181-123277143 | expressed protein | Cluster 5 | Up |
| Zm00001d030080 | Chr1:104119711-104120879 | NADH dehydrogenase ubiquinone 1 beta subcomplex subunit 10-A | Cluster 5 | Up |
| Zm00001d029794 | Chr1:87314979-87316146 | Basic endochitinase B | Cluster 5 | Up |
| Zm00001d044816 | Chr9:3595060-3596502 | casparian strip membrane protein 1 | Cluster 3 | Up |
| Zm00001d028721 | Chr1:44340623-44341737 | lbd4-LBD-transcription factor 4 | Cluster 5 | Up |
| Zm00001d039788 | Chr3:14747663-14748751 | dirigent-like protein | Cluster 3 | Up |
| Zm00001d003418 | Chr2:43780271-43781507 | casparian strip membrane protein 4 | Cluster 3 | Up |
| Zm00001d011720 | Chr8:159835548-159840848 | violaxanthin de-epoxidase3 | Cluster 4 | Up |
| Zm00001d029314 | Chr1:65618909-65621774 | cationic amino acid transporter | Cluster 2 | Down |
| Zm00001d011413 | Chr8:149844919-149847262 | wrky28-WRKY-transcription factor 28 | Cluster 4 | Down |
| Zm00001d005715 | Chr2:184452989-184461356 | vacuolar iron transporter 1.2 | Cluster 2 | Down |
| Zm00001d035725 | Chr6:43572975-43574070 | late embryogenesis abundant protein-related/LEA protein-related | Cluster 2 | Down |
| Zm00001d030086 | Chr1:104416569-104417982 | Tetratricopeptide repeat (TPR)-like superfamily protein | Cluster 1 | Down |
| Zm00001d030988 | Chr1:172180389-172181046 | expressed protein | Cluster 4 | Down |
| Zm00001d013088 | Chr5:4532993-4533650 | Cytochrome P450 | Cluster 4 | Down |
| Zm00001d030627 | Chr1:149688164-149696743 | prefoldin subunit 3 | Cluster 2 | Down |
| Zm00001d030981 | Chr1:171564539-171568092 | probable LRR receptor-like serine/threonine-protein kinase | Cluster 4 | Down |
| Zm00001d030464 | Chr1:134521008-134522680 | carbohydrate transporter/sugar porter | Cluster 1 | Down |
| Zm00001d030232 | Chr1:114928784-114930818 | bhlh111–bHLH-transcription factor 111 | Cluster 2 | Down |
Publisher’s Note: MDPI stays neutral with regard to jurisdictional claims in published maps and institutional affiliations. |
© 2022 by the authors. Licensee MDPI, Basel, Switzerland. This article is an open access article distributed under the terms and conditions of the Creative Commons Attribution (CC BY) license (https://creativecommons.org/licenses/by/4.0/).
Share and Cite
Li, X.; Hu, H.; Hu, X.; Wang, G.; Du, X.; Li, L.; Wang, F.; Fu, J.; Wang, G.; Wang, J.; et al. Transcriptome Analysis of Near-Isogenic Lines Provides Novel Insights into Genes Associated with Seed Low-Temperature Germination Ability in Maize (Zea mays L.). Plants 2022, 11, 887. https://doi.org/10.3390/plants11070887
Li X, Hu H, Hu X, Wang G, Du X, Li L, Wang F, Fu J, Wang G, Wang J, et al. Transcriptome Analysis of Near-Isogenic Lines Provides Novel Insights into Genes Associated with Seed Low-Temperature Germination Ability in Maize (Zea mays L.). Plants. 2022; 11(7):887. https://doi.org/10.3390/plants11070887
Chicago/Turabian StyleLi, Xuhui, Hairui Hu, Xinmin Hu, Guihua Wang, Xuemei Du, Li Li, Feng Wang, Junjie Fu, Guoying Wang, Jianhua Wang, and et al. 2022. "Transcriptome Analysis of Near-Isogenic Lines Provides Novel Insights into Genes Associated with Seed Low-Temperature Germination Ability in Maize (Zea mays L.)" Plants 11, no. 7: 887. https://doi.org/10.3390/plants11070887
APA StyleLi, X., Hu, H., Hu, X., Wang, G., Du, X., Li, L., Wang, F., Fu, J., Wang, G., Wang, J., & Gu, R. (2022). Transcriptome Analysis of Near-Isogenic Lines Provides Novel Insights into Genes Associated with Seed Low-Temperature Germination Ability in Maize (Zea mays L.). Plants, 11(7), 887. https://doi.org/10.3390/plants11070887

