Genome-Wide Identification, Characterization and Expression Analysis of Lipoxygenase Gene Family in Artemisia annua L.
Abstract
:1. Introduction
2. Results
2.1. Identification and Analysis of the Basic Physicochemical Properties of AaLOX Family Members in A. annua
2.2. Chromosomal Distribution and Collinearity of AaLOX Genes
2.3. Selective Pressure Analysis
2.4. Phylogenetic Analysis of AaLOX Genes
2.5. Exon–Intron Gene Structure and Conserved Motif Analysis
2.6. Modeling of the Secondary and Tertiary Structural Homology of AaLOX Gene Family
2.7. Promoter Analysis of AaLOX Genes
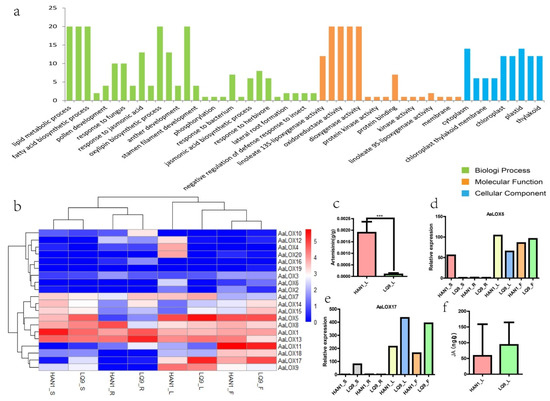
2.8. GO Enrichment Analysis of AaLOX
2.9. Tissue Specificity of AaLOX Gene Expression and JA and Artemisinin Content
3. Discussion
4. Materials and Methods
4.1. Plant Materials and Genome Sequences Acquisition
4.2. Identification of LOX Genes in A. annua
4.3. Chromosome Location Analysis
4.4. Selective Pressure Analysis
4.5. Multiple Sequence Alignment and Evolutionary Analysis
4.6. Gene Structure and Conservative Motif Analysis
4.7. Secondary Structure and Tertiary Structure Prediction of AaLOX Proteins
4.8. Analysis of the Promoter Regions of A. annua
4.9. GO Enrichment Analysis of AaLOX Genes
4.10. Expression Analysis of AaLOX Genes
4.11. Artemisinin Content in A. annua Leaves
4.12. JA Content in A. annua Leaves
5. Conclusions
Supplementary Materials
Author Contributions
Funding
Institutional Review Board Statement
Informed Consent Statement
Data Availability Statement
Acknowledgments
Conflicts of Interest
References
- Eskin, N.A.M.; Grossman, S.; Pinsky, A.; Whitaker, J.R. Biochemistry of lipoxygenase in relation to food quality. CRC Crit. Rev. Food Sci. Nutr. 1977, 9, 1–40. [Google Scholar] [CrossRef]
- Siedow, N.J. Plant Lipoxygenase: Structure and Function. Annu. Rev. Plant. Physiol. Plant Mol. Boil. 1991, 42, 145–188. [Google Scholar] [CrossRef]
- Schaller, F.; Schaller, A.; Stintzi, A. Biosynthesis and metabolism of jasmonates. J. Plant Growth Regul. 2004. [Google Scholar] [CrossRef]
- Browse, J. Jasmonate passes muster: A receptor and targets for the defense hormone. Annu. Rev. Plant. Biol. 2009, 60, 183–205. [Google Scholar] [CrossRef] [PubMed]
- Viswanath, K.K.; Varakumar, P.; Pamuru, R.R.; Basha, S.J.; Mehta, S.; Rao, A.D. Plant Lipoxygenases and Their Role in Plant Physiology. J. Plant Biol. 2020, 63, 83–95. [Google Scholar] [CrossRef]
- Umate, P. Genome-wide analysis of lipoxygenase gene family in Arabidopsis and rice. Plant Signal. Behav. 2011, 6, 335–338. [Google Scholar] [CrossRef] [Green Version]
- Sarde, S.J.; Kumar, A.; Remme, R.N.; Dicke, M. Genome-wide identification, classification and expression of lipoxygenase gene family in pepper. Plant Mol. Biol. 2018, 98, 375–387. [Google Scholar] [CrossRef] [Green Version]
- Podolyan, A.; White, J.; Jordan, B.; Winefield, C. Identification of the lipoxygenase gene family from Vitis vinifera and biochemical characterisation of two 13-lipoxygenases expressed in grape berries of Sauvignon Blanc. Funct. Plant Biol. 2010, 37, 767–784. [Google Scholar] [CrossRef]
- Zhu, C.; Xue, C.; Yan, H.; Li, W.; Yuan, L.; Cai, R.; Yan, X. The Lipoxygenase Gene Family in Poplar: Identification, Classification, and Expression in Response to MeJA Treatment. PLoS ONE 2015, 10, 0125526. [Google Scholar]
- Porta, H. Plant Lipoxygenases. Physiological and Molecular Features. Plant Physiol. 2002, 130, 15–21. [Google Scholar] [CrossRef] [Green Version]
- Oronel, O.A.D.N.; Arcía, E.L.; Utiérrez, G.V.; Eyes, J.R.; García, H.S. Lipoxygenase activity associated to fruit ripening and senescence in chayote (Sechium edule Jacq. Sw. cv. “virens levis”). J. Food Biochem. 2017, 42, 12438. [Google Scholar]
- Ahmad, S.S.; Tahir, I. Putrescine and Jasmonates Outplay Conventional Growth Regulators in Improving Postharvest Performance of Iris germanica L. Cut Scapes. Proc. Natl. Acad. Sci. USA India - Sect. B Biol. Sci. 2018, 88, 391–402. [Google Scholar] [CrossRef]
- Prasad, A.; Sedláov, M.; Kal, R.S.; Pospíi, P. Lipoxygenase in singlet oxygen generation as a response to wounding: In vivo imaging in Arabidopsis thaliana. Sci. Rep. 2017, 7, 9831. [Google Scholar] [CrossRef]
- Crozier, A. Biosynthesis of hormones and elicitor molecules. Biochem. Mol. Biol. Plants 2000, 46, 1674–1681. [Google Scholar]
- Christensen, S.A.; Huffaker, A.; Kaplan, F.; Sims, J.; Ziemann, S.; Doehlemann, G.; Ji, L.; Schmitz, R.J.; Kolomiets, M.V.; Alborn, H.T. Maize death acids, 9-lipoxygenase–derived cyclopente(a)nones, display activity as cytotoxic phytoalexins and transcriptional mediators. Proc. Natl. Acad. Sci. USA 2015, 112, 11407–11412. [Google Scholar] [CrossRef] [Green Version]
- Cao, S.; Zhang, C.; Tang, Y.; Qi, H. Characteristics of Plant lipoxygenase protein and its role in fruit ripening and senescence and stress. J. Plant Physiol. 2014, 050, 1096–1108. [Google Scholar]
- Melan, M.A.; Dong, X.; Endara, M.E.; Davis, K.R.; Ausubel, F.M.; Peterman, T.K. An Arabidopsis thaliana lipoxygenase gene can be induced by pathogens, abscisic acid, and methyl jasmonate. Plant Physiol. 1993, 101, 441–450. [Google Scholar] [CrossRef] [Green Version]
- Bell, E.; Creelman, R.A.; Mullet, J.E. A chloroplast lipoxygenase is required for wound-induced jasmonic acid accumulation in Arabidopsis. Proc. Natl. Acad. Sci. USA 1995, 92, 8675–8679. [Google Scholar] [CrossRef] [Green Version]
- Vellosillo, T. Oxylipins Produced by the 9-Lipoxygenase Pathway in Arabidopsis Regulate Lateral Root Development and Defense Responses through a Specific Signaling Cascade. Plant Cell 2007, 19, 831–846. [Google Scholar] [CrossRef] [Green Version]
- Caldelari, D.; Wang, G.; Farmer, E.E.; Dong, X. Arabidopsis lox3 lox4 double mutants are male sterile and defective in global proliferative arrest. Plant Mol. Biol. 2011, 75, 25–33. [Google Scholar] [CrossRef]
- Francesca, S.; Rosa, D.; Gabriella, P.; Cristiana, S.; Roberta, A. Liquid and Vapor-Phase Activity of Artemisia annua Essential Oil against Pathogenic Malassezia spp. Planta Med. Nat. Prod. Med. Plant Res. 2018, 84, 160–167. [Google Scholar]
- Wiebke, G. Lipoxygenase6-Dependent Oxylipin Synthesis in Roots Is Required for Abiotic and Biotic Stress Resistance of Arabidopsis. Plant Physiol. 2013, 161, 2159–2170. [Google Scholar]
- Ekiert, H.; Witkowska, J.; Klin, P.; Rzepiela, A.; Szopa, A. Artemisia annua—Importance in Traditional Medicine and Current State of Knowledge on the Chemistry, Biological Activity and Possible Applications. Planta Med. 2021, 87, 584–599. [Google Scholar] [CrossRef]
- Seo, D.J.; Lee, M.; Jeon, S.B.; Park, H.; Jeong, S.; Lee, B.H.; Choi, C. Antiviral activity of herbal extracts against the hepatitis A virus. Food Control 2017, 72, 9–13. [Google Scholar] [CrossRef]
- Santomauro, F.; Donato, R.; Sacco, C.; Pini, G.; Flamini, G.; Bilia, A. Vapour and Liquid-Phase Artemisia annua Essential Oil Activities against Several Clinical Strains of Candida. Planta Medica 2016, 82, 1016–1020. [Google Scholar] [CrossRef] [Green Version]
- Min, Y.; Ming-Yang, G.; Yong, L.; Ming-Dong, Y.; Jiao, Y.; Tao, L.; Chang-Hong, X. Effect of Artemisia annua extract on treating active rheumatoid arthritis: A randomized controlled trial. Chin. J. Integr. Med. Engl. Ed. 2017, 23, 496–503. [Google Scholar]
- Haw-Luximon, A.B.; Jhurry, D. Artemisinin and its derivatives in cancer therapy: Status of progress, mechanism of action, and future perspectives. Cancer Chemother. Pharmacol. 2017, 79, 451–466. [Google Scholar] [CrossRef]
- Feng, X.; Cao, S.; Qiu, F.; Zhang, B. Traditional application and modern pharmacological research of Artemisia annua L. Pharmacol. Ther. 2020, 216 Pt 1, 107650. [Google Scholar] [CrossRef]
- Ozalvo, R.; Cabrera, J.; Escobar, C.; Christensen, S.A.; Horowitz, S.B. Two closely related members of Arabidopsis 13-LOXs, LOX3 and LOX4, reveal distinct functions in response to plant-parasitic nematode infection. Mol. Plant Pathol. 2014, 15, 319–332. [Google Scholar] [CrossRef]
- Zheng, S.J.; Dijk, J.; Bruinsma, M.; Dicke, M. Sensitivity and speed of induced defense of cabbage (Brassica oleracea L.): Dynamics of BoLOX expression patterns during insect and pathogen attack. Mol. Plant-Microbe Interact. 2007, 20, 1332–1345. [Google Scholar] [CrossRef] [Green Version]
- Cao, S.; Hao, C.; Chong, Z.; Tang, Y.; Liu, J.; Qi, H.; Nie, D. Heterologous Expression and Biochemical Characterization of Two Lipoxygenases in Oriental Melon, Cucumis melo var. makuwa Makino. PLoS ONE 2016, 11, e153801. [Google Scholar] [CrossRef]
- Kolomiets, M.V.; Hannapel, D.J.; Chen, H.; Tymeson, M.; Gladon, R.J. Lipoxygenase is involved in the control of potato tuber development. Plant Cell. 2001, 13, 613–626. [Google Scholar] [CrossRef]
- Li, L.; Hao, X.L.; Liu, H.; Wang, W.; Fu, X.Q.; Ma, Y.A.; Shen., Q.; Chen, M.H.; Tang, K.X. Jasmonic acid-responsive AabHLH1 positively regulates artemisinin biosynthesis in Artemisia annua. Biotechnol. Appl. Biochem. 2019, 66, 369–375. [Google Scholar] [CrossRef]
- Septembre-Malaterre, A.; Rakoto, M.L.; Marodon, C.; Bedoui, Y.; Nakab, J.; Simon, E.; Hoarau, L.; Savriama, S.; Strasberg, D.; Guiraud, P.; et al. Artemisia annua, a Traditional Plant Brought to Light. Int. J. Mol. Sci. 2020, 21, 4986. [Google Scholar] [CrossRef]
- Rolta, R.; Sharma, A.; Sourirajan, A.; Mallikarjunan, P.K.; Dev, K. Combination between antibacterial and antifungal antibiotics with phytocompounds of Artemisia annua L: A strategy to control drug resistance pathogens - ScienceDirect. J. Ethnopharmacol. 2020, 266, 113420. [Google Scholar] [CrossRef]
- Allmann, S.; Baldwin, R.T. Insects Betray Themselves in Nature to Predators by Rapid Isomerization of Green Leaf Volatiles. Science 2010, 329, 1075–1078. [Google Scholar] [CrossRef]
- Joo, Y.C.; Oh, D.K. Lipoxygenases: Potential starting biocatalysts for the synthesis of signaling compounds. Biotechnol. Adv. 2012, 30, 1524–1532. [Google Scholar] [CrossRef]
- Zhang, Q. Genome-Wide Identification and Characterization of Caffeic Acid O-Methyltransferase Gene Family in Soybean. Plants 2021, 10, 2816. [Google Scholar] [CrossRef]
- Hao, X.; Zhong, Y.; Fu, X.; Lv, A.; Shen, Q.; Yan, T.; Shi, P.; Ma, Y.; Chen, M.; Lv, X.; et al. Transcriptome Analysis of Genes Associated with the Artemisinin Biosynthesis by Jasmonic Acid Treatment under the Light in Artemisia annua. Front. Plant Sci. 2017, 8. [Google Scholar] [CrossRef] [Green Version]
- Shrestha, K.; Pant, S.; Huang, Y. Genome-wide identification and classification of Lipoxygenase gene family and their roles in sorghum-aphid interaction. Plant Molecular Biology 2021, 105, 527–541. [Google Scholar] [CrossRef]
- Muhammad, S.; Mahmood, A.M.; Heng, S.; Abid, U.; Zhu, L. Genome-wide identification of lipoxygenase gene family in cotton and functional characterization in response to abiotic stresses. BMC Genom. 2018, 19, 599. [Google Scholar]
- Chen, G.; Hackett, R.; Walker, D.; Taylor, A.; Grierson, D. Identification of a Specific Isoform of Tomato Lipoxygenase (TomloxC) Involved in the Generation of Fatty Acid-Derived Flavor Compounds. Plant Physiol. 2004, 136, 2641–2651. [Google Scholar] [CrossRef] [Green Version]
- Ealing, P.M. Lipoxygenase activity in ripening tomato fruit pericarp tissue. Phytochemistry 1994, 36, 547–552. [Google Scholar] [CrossRef]
- Shi, Y.; Fu, F. Relationship between LOX activity and JA accumulations in cucumber leaves induced by pathogen. Acta Phytophylacica Sin. 2008, 35, 486–490. [Google Scholar]
- Maes, L.; Van Nieuwerburgh, F.C.; Zhang, Y.; Maes, L.; Reed, D.W.; Pollier, J.; Vande Casteele, S.R.; Inzé, D.; Covello, P.S.; Deforce, D.L.; et al. Dissection of the phytohormonal regulation of trichome formation and biosynthesis of the antimalarial compound artemisinin in Artemisia annua plants. New Phytol. 2011, 189, 176–189. [Google Scholar] [CrossRef] [Green Version]
- Liao, B.; Hu, H.; Xiao, S.; Zhou, G.; Sun, W.; Chu, Y.; Meng, X.; Wei, J.; Zhang, H.; Xu, J.; et al. Global Pharmacopoeia Genome Database is an integrated and mineable genomic database for traditional medicines derived from eight international pharmacopoeias. Sci. China Life Sci. 2021, 1–9. [Google Scholar] [CrossRef]
- Alex, B.; Ewan, B.; Richard, D.; Finn, R.D.; Hollich, V.; Griffiths-Jones, S.; Khanna, A.; Marshall, M.; Moxon, S.; Sonnhammer, E.L.L.; et al. The Pfam protein families database. Nucleic Acids Res. 2002, 276, D138–D141. [Google Scholar]
- Campbell, M.S.; Holt, C.; Moore, B.; Yandell, M. Genome Annotation and Curation Using MAKER and MAKER-P. Curr. Protoc. Bioinform. 2014, 48, 4–11. [Google Scholar] [CrossRef] [Green Version]
- Dunn, N.; Unni, D.; Diesh, C.; Munoz-Torres, M.; Harris, N.L.; Yao, E.; Rasche, H.; Holmes, I.H.; Elsik, C.G.; Lewis, S.E. Apollo: Democratizing genome annotation. PLoS Comput. Biol. 2019, 15, 1006790. [Google Scholar] [CrossRef] [Green Version]
- Chen, C.; Chen, H.; Zhang, Y.; Thomas, H.R.; Frank, M.H.; He, Y.; Xia, R. TBtools: An Integrative Toolkit Developed for Interactive Analyses of Big Biological Data. Mol. Plant 2020, 13, 1194–1202. [Google Scholar] [CrossRef]
- Chen, C.; Rui, X.; Hao, C.; He, Y. TBtools, a Toolkit for Biologists integrating various HTS-data handling tools with a user-friendly interface. BioRxiv 2018, 289660. [Google Scholar]
- Hall, B.G. Building Phylogenetic Trees from Molecular Data with MEGA. Mol. Biol. Evol. 2013, 30, 1229–1235. [Google Scholar] [CrossRef] [Green Version]
- Bailey, T.L.; Mikael, B.; Buske, F.A.; Martin, F.; Grant, C.E.; Luca, C.; Jingyuan, R.; Li, W.W.; Noble, W.S. MEME SUITE: Tools for motif discovery and searching. Nucleic Acids Res. 2009, 37, W202–W208. [Google Scholar] [CrossRef]
- Lescot, M. PlantCARE, a database of plant cis-acting regulatory elements and a portal to tools for in silico analysis of promoter sequences. Nucleic Acids Res. 2002, 30, 325–327. [Google Scholar] [CrossRef]
- Livak, K.J.; Schmittgen, T.D. Analysis of relative gene expression data using real-time quantitative PCR and the 2(-Delta Delta C(T)) Method. Methods 2001, 25, 402–408. [Google Scholar] [CrossRef]






Publisher’s Note: MDPI stays neutral with regard to jurisdictional claims in published maps and institutional affiliations. |
© 2022 by the authors. Licensee MDPI, Basel, Switzerland. This article is an open access article distributed under the terms and conditions of the Creative Commons Attribution (CC BY) license (https://creativecommons.org/licenses/by/4.0/).
Share and Cite
Meng, Y.; Liang, Y.; Liao, B.; He, W.; Liu, Q.; Shen, X.; Xu, J.; Chen, S. Genome-Wide Identification, Characterization and Expression Analysis of Lipoxygenase Gene Family in Artemisia annua L. Plants 2022, 11, 655. https://doi.org/10.3390/plants11050655
Meng Y, Liang Y, Liao B, He W, Liu Q, Shen X, Xu J, Chen S. Genome-Wide Identification, Characterization and Expression Analysis of Lipoxygenase Gene Family in Artemisia annua L. Plants. 2022; 11(5):655. https://doi.org/10.3390/plants11050655
Chicago/Turabian StyleMeng, Ying, Yu Liang, Baosheng Liao, Wenrui He, Qianwen Liu, Xiaofeng Shen, Jiang Xu, and Shilin Chen. 2022. "Genome-Wide Identification, Characterization and Expression Analysis of Lipoxygenase Gene Family in Artemisia annua L." Plants 11, no. 5: 655. https://doi.org/10.3390/plants11050655
APA StyleMeng, Y., Liang, Y., Liao, B., He, W., Liu, Q., Shen, X., Xu, J., & Chen, S. (2022). Genome-Wide Identification, Characterization and Expression Analysis of Lipoxygenase Gene Family in Artemisia annua L. Plants, 11(5), 655. https://doi.org/10.3390/plants11050655

