Changes of Endophytic Bacterial Community in Mature Leaves of Prunus laurocerasus L. during the Seasonal Transition from Winter Dormancy to Vegetative Growth
Abstract
:1. Introduction
2. Results
2.1. Bacterial Community Found in Cherry Laurel Leaves
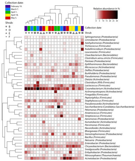
2.2. Community Composition of Leaf Endophytic Bacteria among Different Collection Dates
2.3. Temporal Variation in Diversity of Mature Leaf Endophytic Bacteria
2.4. Community Structure of Leaf Endophytic Bacteria among Collection Dates during Seasonal Transition from Winter to Spring
3. Discussion
4. Materials and Methods
4.1. Study Site, Sampling and Processing of Samples
4.2. DNA Extraction, PCR Conditions and Library Construction
4.3. Sequence Processing
4.4. Community Structure Composition, Temporal Variation of Individual Community Members, and Analysis of Differential Abundance
4.5. Analyses of Diversity
5. Conclusions
Supplementary Materials
Author Contributions
Funding
Institutional Review Board Statement
Informed Consent Statement
Data Availability Statement
Acknowledgments
Conflicts of Interest
References
- Bacon, C.W.; Hinton, D.M. Bacterial endophytes: The endophytic niche, its occupants, and its utility. In Plant-Associated Bacteria; Springer: Amstredam, The Netherlands, 2006; pp. 155–194. ISBN 9781402045387. [Google Scholar]
- Porras-Alfaro, A.; Bayman, P. Hidden fungi, emergent properties: Endophytes and microbiomes. Annu. Rev. Phytopathol. 2011, 49, 291–315. [Google Scholar] [CrossRef] [PubMed] [Green Version]
- Carrell, A.A.; Frank, A.C. Pinus flexilis and Picea engelmannii share a simple and consistent needle endophyte microbiota with a potential role in nitrogen fixation. Front. Microbiol. 2014, 5, 333. [Google Scholar] [CrossRef] [PubMed] [Green Version]
- Petrini, O. Fungal Endophytes of Tree Leaves. In Microbial Ecology of Leaves; Springer: New York, NY, USA, 1991; pp. 179–197. [Google Scholar]
- Wilson, D. Endophyte: The evolution of a term, and clarification of its use and definition. Oikos 1995, 73, 274. [Google Scholar] [CrossRef]
- Schulz, B.; Boyle, C. What are Endophytes? In Microbial Root Endophytes; Springer: Berlin/Heidelberg, Germany, 2007; pp. 1–13. [Google Scholar]
- Hallmann, J.; Quadt-Hallmann, A.; Mahaffee, W.F.; Kloepper, J.W. Bacterial endophytes in agricultural crops. Can. J. Microbiol. 1997, 43, 895–914. [Google Scholar] [CrossRef]
- Sessitsch, A.; Reiter, B.; Berg, G. Endophytic bacterial communities of field-grown potato plants and their plant-growth-promoting and antagonistic abilities. Can. J. Microbiol. 2004, 50, 239–249. [Google Scholar] [CrossRef] [PubMed]
- Hardoim, P.R.; van Overbeek, L.S.; Elsas, J.D. Properties of bacterial endophytes and their proposed role in plant growth. Trends Microbiol. 2008, 16, 463–471. [Google Scholar] [CrossRef] [PubMed]
- Loaces, I.; Ferrando, L.; Scavino, A.F. Dynamics, diversity and function of endophytic siderophore-producing bacteria in rice. Microb. Ecol. 2011, 61, 606–618. [Google Scholar] [CrossRef] [PubMed]
- Quecine, M.C.; Araújo, W.L.; Rossetto, P.B.; Ferreira, A.; Tsui, S.; Lacava, P.T.; Mondin, M.; Azevedo, J.L.; Pizzirani-Kleiner, A.A. Sugarcane growth promotion by the endophytic bacterium Pantoea agglomerans 33.1. Appl. Environ. Microbiol. 2012, 78, 7511–7518. [Google Scholar] [CrossRef] [Green Version]
- Knoth, J.; Kim, S.; Ettl, G.; Doty, S. Biological nitrogen fixation and biomass accumulation within poplar clones as a result of inoculations with diazotrophic endophyte consortia. New Phytol. 2014, 201, 599–609. [Google Scholar] [CrossRef]
- Glick, B. Bacteria with ACC deaminase can promote plant growth and help to feed the world. Microbiol. Res. 2014, 169, 30–39. [Google Scholar] [CrossRef] [PubMed]
- Liu, H.; Carvalhais, L.C.; Crawford, M.; Singh, E.; Dennis, P.G.; Pieterse, C.M.J.; Schenk, P.M. Inner plant values: Diversity, colonization and benefits from endophytic bacteria. Front. Microbiol. 2017, 8, 2552. [Google Scholar] [CrossRef]
- Hardoim, P.R.; van Overbeek, L.S.; Berg, G.; Pirttilä, A.M.; Compant, S.; Campisano, A.; Döring, M.; Sessitsch, A. The hidden world within plants: Ecological and evolutionary considerations for defining functioning of microbial endophytes. Microbiol. Mol. Biol. Rev. 2015, 79, 293–320. [Google Scholar] [CrossRef] [Green Version]
- Lipková, N.; Medo, J.; Artimová, R.; Maková, J.; Petrová, J.; Javoreková, S.; Michalko, J. Growth promotion of rapeseed (Brassica napus L.) and blackleg disease (Leptosphaeria maculans) suppression mediated by endophytic bacteria. Agronomy 2021, 11, 1966. [Google Scholar] [CrossRef]
- Ardanov, P.; Ovcharenko, L.; Zaets, I.; Kozyrovska, N.; Pirttilä, A.M. Endophytic bacteria enhancing growth and disease resistance of potato (Solanum tuberosum L.). Biol. Control 2011, 56, 43–49. [Google Scholar] [CrossRef]
- Compant, S.; Clément, C.; Sessitsch, A. Plant growth-promoting bacteria in the rhizo- and endosphere of plants: Their role, colonization, mechanisms involved and prospects for utilization. Soil Biol. Biochem. 2010, 42, 669–678. [Google Scholar] [CrossRef] [Green Version]
- Ando, S.; Goto, M.; Hayashi, H.; Yoneyama, T.; Meunchang, S.; Thongra-ar, P.; Fujiwara, T. Detection of nifH sequences in sugarcane (Saccharum officinarum L.) and pineapple (Ananas comosus [L.] Merr.). Soil Sci. Plant Nutr. 2005, 51, 303–308. [Google Scholar] [CrossRef]
- Vartoukian, S.R.; Palmer, R.M.; Wade, W.G. Strategies for culture of ‘unculturable’ bacteria. FEMS Microbiol. Lett. 2010, 309, 1–7. [Google Scholar] [CrossRef] [Green Version]
- Liu, J.; Abdelfattah, A.; Norelli, J.; Burchard, E.; Schena, L.; Droby, S.; Wisniewski, M. Apple endophytic microbiota of different rootstock/scion combinations suggests a genotype-specific influence. Microbiome 2018, 6, 18. [Google Scholar] [CrossRef]
- Tardif, S.; Yergeau, É.; Tremblay, J.; Legendre, P.; Whyte, L.G.; Greer, C.W. The willow microbiome is influenced by soil petroleum-hydrocarbon concentration with plant compartment-specific effects. Front. Microbiol. 2016, 7, 1363. [Google Scholar] [CrossRef] [Green Version]
- Gomes, T.; Pereira, J.A.; Lino-Neto, T.; Bennett, A.E.; Baptista, P. Bacterial disease induced changes in fungal communities of olive tree twigs depend on host genotype. Sci. Rep. 2019, 9, 5882. [Google Scholar] [CrossRef] [Green Version]
- Elmagzob, A.A.H.; Ibrahim, M.M.; Zhang, G.-F. Seasonal diversity of endophytic bacteria associated with Cinnamomum camphora (L.) presl. Diversity 2019, 11, 112. [Google Scholar] [CrossRef] [Green Version]
- Ren, F.; Dong, W.; Yan, D.H. Endophytic bacterial communities of Jingbai Pear trees in north China analyzed with Illumina sequencing of 16S rDNA. Arch. Microbiol. 2019, 201, 199–208. [Google Scholar] [CrossRef] [PubMed]
- Liu, Y.; Li, Y.; Yao, S.; Hui, W.; Yanhua, C.; Jie, L.; Feirong, B.; Chuangzhao, Q.; Xin, F.; Wenkui, D.; et al. Diversity and distribution of endophytic bacterial community in the Noni (Morinda citrifolia L.) plant. Afr. J. Microbiol. Res. 2015, 9, 1649–1657. [Google Scholar] [CrossRef] [Green Version]
- Sapp, M.; Lewis, E.; Moss, S.; Barrett, B.; Kirk, S.; Elphinstone, J.; Denman, S. Metabarcoding of bacteria associated with the acute oak decline syndrome in England. Forests 2016, 7, 95. [Google Scholar] [CrossRef] [Green Version]
- Woźniak, M.; Grzadziel, J.; Gałazka, A.; Frac, M. Metagenomic analysis of bacterial and fungal community composition associated with Paulownia elongata × Paulownia fortunei. BioResources 2019, 14, 8511–8529. [Google Scholar] [CrossRef]
- Carrell, A.A.; Carper, D.L.; Frank, A.C. Subalpine conifers in different geographical locations host highly similar foliar bacterial endophyte communities. FEMS Microbiol. Ecol. 2016, 92, 124. [Google Scholar] [CrossRef] [Green Version]
- Beckers, B.; De Beeck, M.O.; Weyens, N.; Boerjan, W.; Vangronsveld, J. Structural variability and niche differentiation in the rhizosphere and endosphere bacterial microbiome of field-grown poplar trees. Microbiome 2017, 5, 1–17. [Google Scholar] [CrossRef] [Green Version]
- Yang, R.; Liu, P.; Ye, W. Illumina-based analysis of endophytic bacterial diversity of tree peony (Paeonia Sect. Moutan) roots and leaves. Braz. J. Microbiol. 2017, 48, 695–705. [Google Scholar] [CrossRef]
- Redford, A.J.; Fierer, N. Bacterial succession on the leaf surface: A novel system for studying successional dynamics. Microb. Ecol. 2009, 58, 189–198. [Google Scholar] [CrossRef]
- Shen, S.Y.; Fulthorpe, R. Seasonal variation of bacterial endophytes in urban trees. Front. Microbiol. 2015, 6, 427. [Google Scholar] [CrossRef]
- Filteau, M.; Lagacé, L.; LaPointe, G.; Roy, D. Seasonal and regional diversity of maple sap microbiota revealed using community PCR fingerprinting and 16S rRNA gene clone libraries. Syst. Appl. Microbiol. 2010, 33, 165–173. [Google Scholar] [CrossRef]
- Pirttila, A.M.; Pospiech, H.; Laukkanen, H.; Myllyla, R.; Hohtola, A. Seasonal variations in location and population structure of endophytes in buds of Scots pine. Tree Physiol. 2005, 25, 289–297. [Google Scholar] [CrossRef] [Green Version]
- Jackson, C.R.; Denney, W.C. Annual and seasonal variation in the Phyllosphere bacterial community associated with leaves of the southern magnolia (Magnolia grandiflora). Microb. Ecol. 2011, 61, 113–122. [Google Scholar] [CrossRef]
- Demirbolat, İ.; Kartal, M. Prulaurasin content of leaves, kernels and pulps of Prunus lauracerasus L. (Cherry Laurel) during ripening. J. Res. Pharm. 2018, 23, 69–75. [Google Scholar] [CrossRef] [Green Version]
- Qadir, M.; Fatima, K. Review on pharmacological activity of amygdalin. Arch. Cancer Res. 2017, 5, 160. [Google Scholar] [CrossRef] [Green Version]
- Halilova, H.; Ercisli, S. Several physico-chemical characteristics of cherry laurel (Laurocerasos Officinalis Roem.) fruits. Biotechnol. Biotechnol. Equip. 2010, 24, 1970–1973. [Google Scholar] [CrossRef]
- Segata, N.; Izard, J.; Waldron, L.; Gevers, D.; Miropolsky, L.; Garrett, W.S.; Huttenhower, C. Metagenomic biomarker discovery and explanation. Genome Biol. 2011, 12, 1–18. [Google Scholar] [CrossRef] [Green Version]
- Shirazi, S.; Meyer, R.S.; Shapiro, B. Revisiting the effect of PCR replication and sequencing depth on biodiversity metrics in environmental DNA metabarcoding. Ecol. Evol. 2021, 11, 15766–15779. [Google Scholar] [CrossRef]
- Ding, T.; Melcher, U. Influences of plant species, season and location on leaf endophytic bacterial communities of non-cultivated plants. PLoS ONE 2016, 11, e0150895. [Google Scholar] [CrossRef] [Green Version]
- Carrell, A.A.; Frank, A.C. Bacterial endophyte communities in the foliage of coast redwood and giant sequoia. Front. Microbiol. 2015, 6, 1008. [Google Scholar] [CrossRef]
- Rúa, M.A.; Wilson, E.C.; Steele, S.; Munters, A.R.; Hoeksema, J.D.; Frank, A.C. Associations between ectomycorrhizal fungi and bacterial needle endophytes in Pinus radiata: Implications for biotic selection of microbial communities. Front. Microbiol. 2016, 7, 399. [Google Scholar] [CrossRef]
- Dong, C.J.; Wang, L.L.; Li, Q.; Shang, Q.M. Bacterial communities in the rhizosphere, phyllosphere and endosphere of tomato plants. PLoS ONE 2019, 14, e0223847. [Google Scholar] [CrossRef]
- Zhao, K.; Li, J.; Shen, M.; Chen, Q.; Liu, M.; Ao, X.; Liao, D.; Gu, Y.; Xu, K.; Ma, M.; et al. Actinobacteria associated with Chinaberry tree are diverse and show antimicrobial activity. Sci. Rep. 2018, 8, 11103. [Google Scholar] [CrossRef] [PubMed]
- Collins, M.D. Corynebacterium caspium sp. nov., from a Caspian seal (Phoca caspica). Int. J. Syst. Evol. Microbiol. 2004, 54, 925–928. [Google Scholar] [CrossRef] [PubMed]
- Bacilio-Jiménez, M.; Aguilar-Flores, S.; del Valle, M.V.; Pérez, A.; Zepeda, A.; Zenteno, E. Endophytic bacteria in rice seeds inhibit early colonization of roots by Azospirillum brasilense. Soil Biol. Biochem. 2001, 33, 167–172. [Google Scholar] [CrossRef]
- Bugbee, W.M. Sugar beet as a symptomless host for Corynebacterium sepedonicum. Phytopathology 1987, 77, 765. [Google Scholar] [CrossRef]
- Araújo, W.L.; Marcon, J.; Maccheroni, W., Jr.; Van Elsas, J.D.; Van Vuurde, J.W.L.; Azevedo, J.L. Diversity of endophytic bacterial populations and their interaction with Xylella fastidiosa in citrus plants. Appl. Environ. Microbiol. 2002, 68, 4906–4914. [Google Scholar] [CrossRef] [Green Version]
- Suhandono, S.; Kusumawardhani, M.K.; Aditiawati, P. Isolation and molecular identification of endophytic bacteria from rambutan fruits (Nephelium lappaceum L.) cultivar binjai. HAYATI J. Biosci. 2016, 23, 39–44. [Google Scholar] [CrossRef] [Green Version]
- Oliveira, A.; Oliveira, L.C.; Aburjaile, F.; Benevides, L.; Tiwari, S.; Jamal, S.B.; Silva, A.; Figueiredo, H.C.P.; Ghosh, P.; Portela, R.W.; et al. Insight of genus Corynebacterium: Ascertaining the role of pathogenic and non-pathogenic species. Front. Microbiol. 2017, 8, 1937. [Google Scholar] [CrossRef]
- Cho, S.-H.; Lee, K.S.; Shin, D.-S.; Han, J.-H.; Park, K.S.; Lee, C.H.; Park, K.H.; Kim, S.B. Four new species of Chryseobacterium from the rhizosphere of coastal sand dune plants, Chryseobacterium elymi sp. nov., Chryseobacterium hagamense sp. nov., Chryseobacterium lathyri sp. nov. and Chryseobacterium rhizosphaerae sp. nov. Syst. Appl. Microbiol. 2010, 33, 122–127. [Google Scholar] [CrossRef]
- Liu, Y.; Zuo, S.; Xu, L.; Zou, Y.; Song, W. Study on diversity of endophytic bacterial communities in seeds of hybrid maize and their parental lines. Arch. Microbiol. 2012, 194, 1001–1012. [Google Scholar] [CrossRef]
- Miguel, P.S.B.; Delvaux, J.C.; de Oliveira, M.N.V.; Monteiro, L.C.P.; Freitas, F.d.S.; Costa, M.D.; Tótola, M.R.; de Moraes, C.A.; Borges, A.C. Diversity of endophytic bacteria in the fruits of Coffea canephora. Afr. J. Microbiol. Res. 2013, 7, 586–594. [Google Scholar] [CrossRef]
- Jeong, J.-J.; Lee, D.W.; Park, B.; Sang, M.K.; Choi, I.-G.; Kim, K.D. Chryseobacterium cucumeris sp. nov., an endophyte isolated from cucumber (Cucumis sativus L.) root, and emended description of Chryseobacterium arthrosphaerae. Int. J. Syst. Evol. Microbiol. 2017, 67, 610–616. [Google Scholar] [CrossRef]
- Pathma, J.; Sakthivel, N. Molecular and functional characterization of bacteria isolated from straw and goat manure based vermicompost. Appl. Soil Ecol. 2013, 70, 33–47. [Google Scholar] [CrossRef]
- Mara, K.; Decorosi, F.; Viti, C.; Giovannetti, L.; Papaleo, M.C.; Maida, I.; Perrin, E.; Fondi, M.; Vaneechoutte, M.; Nemec, A.; et al. Molecular and phenotypic characterization of Acinetobacter strains able to degrade diesel fuel. Res. Microbiol. 2012, 163, 161–172. [Google Scholar] [CrossRef]
- Gkorezis, P.; Bottos, E.M.; Van Hamme, J.D.; Franzetti, A.; Abbamondi, G.R.; Balseiro-Romero, M.; Weyens, N.; Rineau, F.; Vangronsveld, J. Draft genome sequence of Acinetobacter calcoaceticus strain GK1, a hydrocarbon-degrading plant growth-promoting rhizospheric bacterium. Genome Announc. 2015, 3, e00909-15. [Google Scholar] [CrossRef] [Green Version]
- Doty, S.L.; Oakley, B.; Xin, G.; Kang, J.W.; Singleton, G.; Khan, Z.; Vajzovic, A.; Staley, J.T. Diazotrophic endophytes of native black cottonwood and willow. Symbiosis 2009, 47, 23–33. [Google Scholar] [CrossRef]
- Zhang, Y.; He, L.; Chen, Z.; Zhang, W.; Wang, Q.; Qian, M.; Sheng, X. Characterization of lead-resistant and ACC deaminase-producing endophytic bacteria and their potential in promoting lead accumulation of rape. J. Hazard. Mater. 2011, 186, 1720–1725. [Google Scholar] [CrossRef]
- Yamaga, F.; Washio, K.; Morikawa, M. Sustainable Biodegradation of Phenol by Acinetobacter calcoaceticus P23 Isolated from the Rhizosphere of Duckweed Lemna aoukikusa. Environ. Sci. Technol. 2010, 44, 6470–6474. [Google Scholar] [CrossRef]
- Ma, Y.; Rajkumar, M.; Zhang, C.; Freitas, H. Beneficial role of bacterial endophytes in heavy metal phytoremediation. J. Environ. Manag. 2016, 174, 14–25. [Google Scholar] [CrossRef] [PubMed]
- Bent, S.J.; Forney, L.J. The tragedy of the uncommon: Understanding limitations in the analysis of microbial diversity. ISME J. 2008, 2, 689–695. [Google Scholar] [CrossRef] [PubMed] [Green Version]
- Baldan, E.; Nigris, S.; Populin, F.; Zottini, M.; Squartini, A.; Baldan, B. Identification of culturable bacterial endophyte community isolated from tissues of Vitis vinifera “Glera. ” Plant Biosyst. Int. J. Deal. All Asp. Plant Biol. 2014, 148, 508–516. [Google Scholar] [CrossRef]
- Bulgari, D.; Casati, P.; Quaglino, F.; Bianco, P.A. Endophytic bacterial community of grapevine leaves influenced by sampling date and phytoplasma infection process. BMC Microbiol. 2014, 14, 1–11. [Google Scholar] [CrossRef] [Green Version]
- Mocali, S.; Bertelli, E.; Cello, F.; Mengoni, A.; Sfalanga, A.; Viliani, F.; Caciotti, A.; Tegli, S.; Surico, G.; Fani, R. Fluctuation of bacteria isolated from elm tissues during different seasons and from different plant organs. Res. Microbiol. 2003, 154, 105–114. [Google Scholar] [CrossRef]
- Fahlgren, C.; Hagström, A.; Nilsson, D.; Zweifel, U.L. Annual variations in the diversity, viability, and origin of airborne bacteria. Appl. Environ. Microbiol. 2010, 76, 3015–3025. [Google Scholar] [CrossRef] [Green Version]
- Pástor, M.; Gabriela, J.; Dušan, J.; Ladislav, B.; Ján, K.; Benčať, T. Occurrence of oriental chestnut gall wasp Dryocosmus kuriphilus (Hymenoptera, Cynipidae) in Slovakia—short communication. Plant Prot. Sci. 2017, 53, 243–246. [Google Scholar] [CrossRef] [Green Version]
- Verhoeven, A. Sustained energy dissipation in winter evergreens. New Phytol. 2013, 201, 57–65. [Google Scholar] [CrossRef]
- Niinemets, Ü. Does the touch of cold make evergreen leaves tougher? Tree Physiol. 2016, 36, 267–272. [Google Scholar] [CrossRef] [Green Version]
- Cong, Y.; Wang, A.; He, H.S.; Yu, F.H.; Tognetti, R.; Cherubini, P.; Wang, X.; Li, M.H. Evergreen Quercus aquifolioides remobilizes more soluble carbon components but less N and P from leaves to shoots than deciduous Betula ermanii at the end-season. Iforest—Biogeosciences For. 2018, 11, 517–525. [Google Scholar] [CrossRef]
- Caruso, V.; Song, X.; Asquith, M.; Karstens, L. Performance of microbiome sequence inference methods in environments with varying biomass. mSystems 2019, 4, e00163-18. [Google Scholar] [CrossRef] [Green Version]
- Peredo, E.L.; Simmons, S.L. Leaf-FISH: Microscale imaging of bacterial taxa on phyllosphere. Front. Microbiol. 2018, 8, 2669. [Google Scholar] [CrossRef] [PubMed]
- Given, C.; Häikiö, E.; Kumar, M.; Nissinen, R. Tissue-Specific Dynamics in the Endophytic Bacterial Communities in Arctic Pioneer Plant Oxyria digyna. Front. Plant Sci. 2020, 11, 561. [Google Scholar] [CrossRef] [PubMed]
- Caporaso, J.G.; Lauber, C.L.; Walters, W.A.; Berg-Lyons, D.; Lozupone, C.A.; Turnbaugh, P.J.; Fierer, N.; Knight, R. Global patterns of 16S rRNA diversity at a depth of millions of sequences per sample. Proc. Natl. Acad. Sci. USA 2011, 108, 4516–4522. [Google Scholar] [CrossRef] [PubMed] [Green Version]
- Chelius, M.K.; Triplett, E.W. The diversity of archaea and bacteria in association with the roots of Zea mays L. Microb. Ecol. 2001, 41, 252–263. [Google Scholar] [CrossRef]
- Lundberg, D.S.; Yourstone, S.; Mieczkowski, P.; Jones, C.D.; Dangl, J.L. Practical innovations for high-throughput amplicon sequencing. Nat. Methods 2013, 10, 999–1002. [Google Scholar] [CrossRef]
- Vetrovský, T.; Baldrian, P.; Morais, D. SEED 2: A user-friendly platform for amplicon high-throughput sequencing data analyses. Bioinformatics 2018, 34, 2292–2294. [Google Scholar] [CrossRef]
- Bolyen, E.; Rideout, J.R.; Dillon, M.R.; Bokulich, N.A.; Abnet, C.C.; Al-Ghalith, G.A.; Alexander, H.; Alm, E.J.; Arumugam, M.; Asnicar, F.; et al. Reproducible, interactive, scalable and extensible microbiome data science using QIIME 2. Nat. Biotechnol. 2019, 37, 852–857. [Google Scholar] [CrossRef]
- Callahan, B.J.; McMurdie, P.J.; Rosen, M.J.; Han, A.W.; Johnson, A.J.A.; Holmes, S.P. DADA2: High-resolution sample inference from Illumina amplicon data. Nat. Methods 2016, 13, 581–583. [Google Scholar] [CrossRef] [Green Version]
- Wang, Q.; Garrity, G.M.; Tiedje, J.M.; Cole, J.R. Naïve Bayesian classifier for rapid assignment of rRNA sequences into the new bacterial taxonomy. Appl. Environ. Microbiol. 2007, 73, 5261–5267. [Google Scholar] [CrossRef] [Green Version]
- R Core Team. R: A Language and Environment for Statistical Computing; R Foundation for Statistical Computing: Vienna, Austria, 2021; Available online: https://www.R-project.org/ (accessed on 13 January 2022).
- Piepho, H.P. An algorithm for a letter-based representation of all-pairwise comparisons. J. Comput. Graph. Stat. 2004, 13, 456–466. [Google Scholar] [CrossRef]
- Zhao, S.; Guo, Y.; Sheng, Q.; Shyr, Y. Heatmap3: An improved heatmap package with more powerful and convenient features. BMC Bioinform. 2014, 15, 1–2. [Google Scholar] [CrossRef] [Green Version]
- Dusa, A. Draw Venn Diagrams [R package venn version 1.10]; R Foundation for Statistical Computing: Vienna, Austria, 2021. [Google Scholar]
- Lozupone, C.; Lladser, M.E.; Knights, D.; Stombaugh, J.; Knight, R. UniFrac: An effective distance metric for microbial community comparison. ISME J. 2010, 5, 169–172. [Google Scholar] [CrossRef] [Green Version]
- Oksanen, J. Vegan: An Introduction to Ordination. 2015. Available online: http://cran.r-project.org/web/packages/vegan/vignettes/introvegan.pdf (accessed on 20 December 2021).
- Hervé, M. Testing and plotting procedures for biostatistics. In Package ‘RVAideMemoire’; R Foundation for Statistical Computing: Vienna, Austria, 2018. [Google Scholar]






| Collection date | 19 February | 7 March | 1 April | 18 April |
|---|---|---|---|---|
| 19 February | ||||
| 7 March | 0.002 | |||
| 1 April | 0.001 | 0.162 | ||
| 18 April | 0.002 | 0.018 | 0.002 | |
| 4 May | 0.001 | 0.069 | 0.004 | 0.014 |
| Phylum | Average RA percent (number of positive samples)p-value | Mean RA of all samples (%) | |||||||||
|---|---|---|---|---|---|---|---|---|---|---|---|
| Class | 19.2. | 7.3. | 1.4. | 18.4. | 4.5. | ||||||
| Order | |||||||||||
| Family | |||||||||||
| Genus | |||||||||||
| ASV | |||||||||||
| Actinobacteria | 19.2 (12)ab | 24.0 (12)ab | 27.7 (12)a | 26.2 (12)a | 15.3 (12)b | 22.5 | |||||
| Actinobacteria | 19.2 (12)ab | 24.0 (12)ab | 27.7 (12)a | 26.2 (12)a | 15.3 (12)b | 22.5 | |||||
| Actinomycetales | 18.9 (12)a | 23.8 (12)a | 27.0 (12)a | 22.5 (12)a | 14.4 (12)a | 21.3 | |||||
| Corynebacteriaceae | 13.2 (10)a | 16.2 (11)a | 16.0 (12)a | 12.7 (12)a | 8.5 (8)a | 13.3 | |||||
| Corynebacterium | 13.2 (10)a | 16.2 (11)a | 16.0 (12)a | 12.7 (12)a | 8.5 (8)a | 13.3 | |||||
| 0003 | 4.5 (7)ab | 6.5 (11)a | 10.0 (11)a | 6.4 (10)ab | 2.9 (6)b | 6.0 | |||||
| Micrococcaceae | 2.4 (7)ab | 4.8 (10)a | 1.7 (7)ab | 2.2 (11)a | 1.1 (6)b | 2.4 | |||||
| Bacteroidetes | 11.0 (12)a | 14.6 (12)a | 11.3 (12)a | 14.7 (12)a | 15.6 (12)a | 13.4 | |||||
| Flavobacteriia | 8.8 (11)ab | 10.7 (12)ab | 8.6 (11)a | 10.5(12)ab | 13.9 (12)b | 10.5 | |||||
| Flavobacteriales | 8.8 (11)ab | 10.7(12) ab | 8.6 (11)a | 10.5(12)ab | 13.9 (12)b | 10.5 | |||||
| Flavobacteriaceae | 8.8 (11)ab | 10.7 (12)ab | 8.6 (11)a | 10.5(12)ab | 13.9 (12)b | 10.5 | |||||
| Epilithonimonas | 3.2 (9)ab | 2.6 (9)ab | 2.8 (9)ab | 1.1 (8)a | 4.4 (12)b | 2.8 | |||||
| 0008 | 3.2 (9)ab | 2.6 (9)ab | 2.8 (9)ab | 1.1 (8)a | 4.4 (12)b | 2.8 | |||||
| Chryseobacterium | 5.0 (10)a | 6.2 (12)ab | 5.8 (10)ab | 7.7 (12)ab | 9.4 (12)b | 6.8 | |||||
| 0002 | 3.9 (10)a | 5.4 (12)ab | 5.4 (10)ab | 6.9 (11)ab | 8.6 (12)b | 6.0 | |||||
| Firmicutes | 17.2 (12)ab | 30.6 (12)ac | 27.7 (12)c | 16 (12)b | 17.6 (12)ab | 21.8 | |||||
| Bacilli | 14.7 (12)ab | 22.1 (12)ab | 20.6 (12)a | 13.2 (12)b | 13.5 (12)b | 16.8 | |||||
| Bacillales | 4.8 (9)a | 5.5 (12)ab | 8.2 (12)b | 7.1 (12)ab | 4.6 (12)ab | 6.1 | |||||
| Staphylococcaceae | 4.2 (8)ab | 4.2 (12)ab | 7.0 (12)a | 4.8 (12)ab | 3.1 (11)b | 4.7 | |||||
| Staphylococcus | 4.1 (8)ab | 4.1 (12)ab | 6.9 (12)a | 4.8 (12)ab | 3.1 (11)b | 4.6 | |||||
| 0006 | 4.1 (8)ab | 4.1 (12)ab | 6.9 (12)a | 4.8 (12)ab | 3.1 (11)b | 4.6 | |||||
| Lactobacillales | 9.9 (12)ab | 16.6 (12)a | 12.4 (12)a | 6.0 (12)b | 8.9 (12)ab | 10.8 | |||||
| Streptococcaceae | 7.3 (11)a | 15.0 (12)a | 11.3 (12)a | 3.7 (12)b | 8.1 (12)a | 9.1 | |||||
| Lactococcus | 4.3 (11)ab | 7.8 (12)ab | 7.0 (12)a | 2.5 (12)b | 6.2 (12)a | 5.5 | |||||
| 0004 | 4.2 (11)ab | 7.6 (12)a | 6.7 (12)a | 2.3 (12)b | 6.1 (12)a | 5.4 | |||||
| Streptococcus | 3.0 (11)ab | 7.2 (12)a | 4.3 (12)a | 1.3 (9)b | 2.0 (12)b | 3.6 | |||||
| 0014 | 0.7 (7)ab | 4.7 (12)a | 1.7 (9)ab | 0.8 (8)b | 0.5 (7)b | 1.7 | |||||
| Clostridia | 2.5 (9)a | 8.5 (12)ab | 7.0 (12)b | 2.6 (12)a | 3.9 (11)a | 4.9 | |||||
| Clostridiales | 2.5 (9)a | 8.5 (12)ab | 7.0 (12)b | 2.6 (12)a | 3.9 (11)a | 4.9 | |||||
| Clostridiales_Incertae Sedis XI | 1.0 (7)a | 2.9 (11)ab | 3.3 (12)b | 2.1 (10)ab | 0.9 (11)a | 2.0 | |||||
| Proteobacteria | 49.8 (12)ab | 28.6 (12)ac | 22.6 (12)c | 38.4 (12)a | 47.7 (12)b | 37.4 | |||||
| Alphaproteobacteria | 13.1 (12)ab | 2.9 (10)ac | 2.5 (11)c | 8 (12)b | 3.9 (12)c | 6.1 | |||||
| Rhizobiales | 1.1 (9)a | 0.9 (9)a | 1.1 (9)ab | 4.6 (11)c | 2.2 (12)bc | 2.0 | |||||
| Sphingomonadales | 2.7 (10)a | 0.8 (9)ab | 0.9 (8)b | 2.3 (9)ab | 0.9 (8)b | 1.5 | |||||
| Sphingomonadaceae | 2.6 (10)a | 0.8 (9)ab | 0.9 (7)b | 1.9 (9)ab | 0.9 (8)b | 1.4 | |||||
| Sphingomonas | 1.8 (9)a | 0.6 (9)a | 0.9 (7)a | 1.3 (7)a | 0.8 (8)a | 1.1 | |||||
| Betaproteobacteria | 12.8 (12)a | 5.7 (12)a | 5.5 (12)a | 7.3 (12)a | 9.8 (12)a | 8.2 | |||||
| Burkholderiales | 11.9 (12)a | 4.7 (12)ab | 3.9 (12)b | 4.4 (12)ab | 5.7 (12)ab | 6.1 | |||||
| Comamonadaceae | 2.6 (11)ab | 3.5 (12)a | 2.9 (12)ab | 3.5 (12)ab | 1.7 (12)b | 2.9 | |||||
| Delftia | 1.5 (9)ab | 2.6 (12)a | 1.7 (12)ab | 2.8 (10)ab | 1.4 (11)b | 2.0 | |||||
| 0016 | 1.5 (9)ab | 2.6 (12)a | 1.7 (12)ab | 2.8 (10)ab | 1.4 (11)b | 2.0 | |||||
| Gammaproteobacteria | 23.9 (12)ab | 19.9 (12)ab | 14.5 (12)a | 23.0 (12)b | 33.9 (12)c | 23.0 | |||||
| Enterobacteriales | 3.1 (12)ab | 3.6 (11)ab | 2.4 (10)a | 3.9 (12)ab | 4.8 (12)b | 3.6 | |||||
| Enterobacteriaceae | 3.1 (12)ab | 3.6 (11)ab | 2.4 (10)a | 3.9 (12)ab | 4.8 (12)b | 3.6 | |||||
| Enterobacter | 2.4 (12)ab | 2.2 (9)ab | 1.6 (10)a | 3.2 (12)ab | 4.0 (12)b | 2.7 | |||||
| 0010 | 2.4 (12)ab | 2.2 (9)ab | 1.6 (10)a | 3.2 (12)ab | 4.0 (12)b | 2.7 | |||||
| Pseudomonadales | 16.6 (12)ab | 13.4 (12)ab | 10.1 (12)a | 11.6 (12)a | 19.2 (12)b | 14.2 | |||||
| Moraxellaceae | 11.6 (12)ab | 8.5 (12)ab | 6.6 (12)a | 6.8 (12)a | 14.1 (12)b | 9.5 | |||||
| Acinetobacter | 8.7 (12)ab | 7.2 (12)a | 3.9 (11)b | 6.3 (12)ab | 8.5 (12)a | 6.9 | |||||
| 0007 | 6.0 (10)ab | 3.8 (12)a | 1.3 (9)b | 3.7 (11)ab | 4.1 (12)a | 3.8 | |||||
| 0015 | 1.8 (12)a | 2.2 (10)a | 1.9 (9)a | 1.7 (7)a | 1.4 (8)a | 1.8 | |||||
| Pseudomonadaceae | 5.0 (12)a | 4.9 (12)a | 3.3 (12)a | 4.8 (12)a | 5.1 (12)a | 4.6 | |||||
| Pseudomonas | 5.0 (12)a | 4.9 (12)a | 3.3 (12)a | 4.8 (12)a | 5.1 (12)a | 4.6 | |||||
| 0017 | 2.9 (10)ab | 2.1 (12)a | 1.6 (10)ab | 1.1 (9)b | 2.8 (10)ab | 2.1 | |||||
| 0021 | 1.4 (8)a | 1.3 (11)a | 0.8 (8)a | 1.4 (11)a | 1.3 (12)a | 1.2 | |||||
| Xanthomonadales | 3.6 (10)abc | 2.1 (10)ab | 1.7 (11)a | 5.7 (11)bc | 6.3 (12)c | 3.9 | |||||
| Xanthomonadaceae | 3.6 (10)ab | 2.1 (10)a | 1.7 (11)a | 5.5 (11)ab | 5.9 (12)b | 3.8 | |||||
| Stenotrophomonas | 3.1 (8)ab | 1.9 (10)a | 1.4 (10)a | 4.5 (9)ab | 4.9 (12)b | 3.2 | |||||
| 0011 | 3.1 (8)ab | 1.8 (9)a | 1.4 (10)a | 2.8 (9)ab | 4.8 (12)b | 2.8 | |||||
Publisher’s Note: MDPI stays neutral with regard to jurisdictional claims in published maps and institutional affiliations. |
© 2022 by the authors. Licensee MDPI, Basel, Switzerland. This article is an open access article distributed under the terms and conditions of the Creative Commons Attribution (CC BY) license (https://creativecommons.org/licenses/by/4.0/).
Share and Cite
Michalko, J.; Medo, J.; Ferus, P.; Konôpková, J.; Košútová, D.; Hoťka, P.; Barta, M. Changes of Endophytic Bacterial Community in Mature Leaves of Prunus laurocerasus L. during the Seasonal Transition from Winter Dormancy to Vegetative Growth. Plants 2022, 11, 417. https://doi.org/10.3390/plants11030417
Michalko J, Medo J, Ferus P, Konôpková J, Košútová D, Hoťka P, Barta M. Changes of Endophytic Bacterial Community in Mature Leaves of Prunus laurocerasus L. during the Seasonal Transition from Winter Dormancy to Vegetative Growth. Plants. 2022; 11(3):417. https://doi.org/10.3390/plants11030417
Chicago/Turabian StyleMichalko, Jaroslav, Juraj Medo, Peter Ferus, Jana Konôpková, Dominika Košútová, Peter Hoťka, and Marek Barta. 2022. "Changes of Endophytic Bacterial Community in Mature Leaves of Prunus laurocerasus L. during the Seasonal Transition from Winter Dormancy to Vegetative Growth" Plants 11, no. 3: 417. https://doi.org/10.3390/plants11030417
APA StyleMichalko, J., Medo, J., Ferus, P., Konôpková, J., Košútová, D., Hoťka, P., & Barta, M. (2022). Changes of Endophytic Bacterial Community in Mature Leaves of Prunus laurocerasus L. during the Seasonal Transition from Winter Dormancy to Vegetative Growth. Plants, 11(3), 417. https://doi.org/10.3390/plants11030417

