Barley in the Production of Cereal-Based Products
Abstract
1. Introduction
2. Barley Production and Uses
3. Types and Forms of Barley
3.1. Species and Botanical Characteristics of Barley
- Germ (embryo),
- endosperm,
- aleuron,
- pericarp and testa,
- husk (glume or hull).
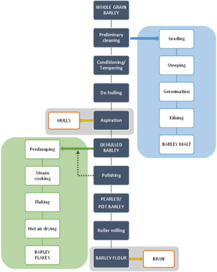
3.2. Processing of Barley Grain
3.3. Barley Forms and Processing By-Products Available on the Market
- Covered barley is a grain with an outer inedible husk that should be removed to make the grain suitable for food production (while the bran and endosperm layer may remain intact). It is also known as barley groats. It is rich in fiber, which makes it chewier and take longer to cook. However, naked barley has a greater potential for food development than covered barley. One of the main problems in developing functional barley-based products is that the husk of covered barley must be removed for consumption, which makes covered barley less attractive for food production [31].
- Roasted Covered Barley. Roasted barley grains from covered barley are used to prepare non-alcoholic beverages such as coffee substitute and roasted barley tea, called mugi-cha in Japan [32].
- Barley flakes (rolled barley) are the result of conditioning, steaming and flaking of pre-cleaned, partially debranned barley grains, flattened and sliced, similar to oat flakes. They are cooked quickly, but have a lower nutritional content than covered barley. Two types of rolled barley flakes can be distinguished: de-hulled and pearled rolled barley flakes. While de-hulled rolled flakes are made from whole grain barley after de-hulling, pearled rolled flakes are slightly smaller, have an attractive round shape with no discernible bran and can be made from either naked or de-hulled barley [33].
- Barley malt is a sprouted grain produced in the malting process by controlled germination of cereal grains that have been previously soaked in water, and then further germination is stopped by drying at high temperatures. Malting involves three main steps: steeping (soaking the barley), germination of grain (to open it up for the fermentation process in which the starch is converted into sugar, which becomes alcohol) and kilning (heating the barley grain to dry it and obtain its final color and flavor) [9]. Barley malt is usually used in the production of beer, whiskey and other alcoholic beverages. Of all the cereals, barley is the most used, but wheat, rye or oats can also be used. The drying temperature affects the type and color of malt, so we distinguish: pale, crystal, coffee, chocolate, black, etc. [34].
- Malted (sprouted) barley flour is made from barley malt. Because of its lower gluten content, it is used as a dough conditioner in the production of many products such as bread, pizza crusts, crackers, rolls, pretzels, etc. [9]. It is considered a functional ingredient because it is rich in fiber, especially β-glucan, which can lower cholesterol and blood sugar levels. In addition, malted barley flour is used as an improver in various bakery products [35]. Two types of barley malt flour can be distinguished: diastatic and non-diastatic malt powder.
- Diastatic malt flour is neutral in taste and used as an additive for other bread flours with low natural diastatic activity. The addition of diastatic malt flour gives a moister product with a higher protein content [9].
- Non-diastatic malt barley flour (malt flour) has no active enzymes in it. It is used for its distinctive flavor. It has many applications, such as in malted milk and in cereal-based products, to give them a softer crumb, glossy surface and complement the taste [36].
- Naked (hulless) barley is a barley grain in which the hulled layer falls off naturally and the bran layer and the endosperm layer remain intact during processing. Research confirms the growing interest in its use in manufacturing cereal-based products. The addition of naked barley flour affects the nutritional value of the product by increasing the content of antioxidants and soluble fiber (β-glucan) [36,37,38,39].
- Pearled (Pearl) barley is produced by gradually removing the husk, bran and germ by grinding in a stone mill by the process of pearling. It can be produced from covered barley or naked barley. In the case of covered barley, the grain is obtained by removing the husk and germ from the grain. In naked barley, the barrier around the endosperm and germ must be removed to obtain a white grain. This is the most common form of barley. It cooks faster than covered barley but has fewer nutrients.
- In addition, there is another co-variety called pot barley. The difference between pot barley and pearled barley is subtle. The production of pot barley occurs in the first stage of pearling (and still has most of the barley bran intact), while further abrasion leads to pearled barley. Pearled barley gets its name from the extra rounds of polishing it undergoes, and is mainly used in traditional recipes as a substitute for rice or as breakfast cereal [2]. The by-products of pearled barley production are used as animal feed. However, recent research suggests that the by-products obtained from pearled barley production are a potential natural source of folate for the manufacturing of cereal-based products [40].
- Puffed barley is a type of barley made by puffing naked barley grains at medium temperature and pressure, which does not lose the fiber, vitamins and minerals contained in the grain. Puffed barley has a low glycemic index and is, therefore, suitable for diabetics. In addition, it is known for its anti-inflammatory properties, lowering blood pressure, controlling blood sugar levels by improving insulin response and lowering cholesterol levels. Puffed barley is easily incorporated into various food products or consumed directly [41].
- Barley sprouts are obtained from the germination of seeds and their development in water (or other medium), harvested before the development of true leaves and intended for consumption whole (including the seeds). Barley seedlings can be consumed in the form of ready-to-eat sprouts or further processed (dried or roasted) [42]. The use of dried sprouted cereals is possible in producing pasta, noodles, unleavened bread and porridge [43]. Barley sprouts have more available nutrients than mature grains. These nutrients include folic acid, iron, vitamin C, zinc, magnesium and protein [44].
- Barley brewers’ spent grain (BSG) is an important by-product of the brewing industry, produced during the malt mashing phase by enzymatic changes that cause about 60–70% of the dry matter to pass into the wort, while the rest remains BSG. It is a lignocellulosic material composed mainly of the husk, germ, protein and non-fermentable fibers, thus having high protein content (20%) and fibers (70%). Its main use was limited to animal feed, energy production and biotechnological processes, although, today, it is used to produce functionally enriched products [45,46].
- Barley grits are made from de-hulled or naked barley grains that are roasted and cut into smaller pieces. Sometimes, the pieces are steamed or boiled and then dried for shipment. Steaming or parboiling speeds up the subsequent cooking time and makes the grits last longer. The nutritional content varies depending on the origin (de-hulled or pearled barley) [47].
- Barley malt is normally used for brewing and distilling. Malt is a germinated grain that has been dried in the malting process and is used in the production of beer, whiskey and other alcoholic beverages. Malt is produced by controlled germination of cereal grains that have been previously soaked in water, and then further germination is stopped by drying at high temperatures. Of all the cereals, barley is commonly used, but wheat, rye or oats can also be used. The drying temperature affects the type and color of malt, so we distinguish: pale, crystal, coffee, chocolate, black, etc. [34].
- Barley flour is usually produced by roller milling of pearled, covered or naked barley. The use of barley flour is varied; it can be used for making wheat-based products (bread, flatbread, cakes, cookies, pasta, extruded snack foods) and for making bread with yeast as a component of composite flours [17]. Because barley flour contains hordeins (not gliadins as in wheat flour), it is less able to form a gluten complex after hydration and mixing.
- Barley bran is obtained as a by-product of barley milling naked or de-hulled barley. It consists of testa and pericarp, germ, the three-celled aleurone layer, and the subaleurone layer. Due to its high content of soluble dietary fibre, in particular its β-glucan content, its use is becoming more widespread in baking. The addition of bran to cereal-based products has several effects and increases dough yield. Due to its high water absorption capacity, it causes the formation of a moister and shorter dough, a lower tolerance to fermentation, a lower volume, a tense and inelastic crumb and an altered taste, depending on the type of fiber and the type of bread [48].
- Barley husk (hull or glume) usually accounts for about 10–16% of the total dry weight of the grain and consists mainly of arabinoxylan, cellulose, lignin, other phenolic compounds and protein. In naked barley, the husks are removed during threshing, while in covered barley, they remain associated with the pericarp tissue [49]. Barley husk plays no role in the food industry and is classified as waste or production residue. It is a by-product of the food and agricultural industries, obtained by processing barley through milling. Some studies have focused on the use of barley husk as a raw material for producing value-added products, such as ethanol [50]. Cruz et al. [51] investigated the possibilities of chemical-biotechnological processing of barley husk, obtained after the beer brewing process, with sulfuric acid and sodium hydroxide to fully utilize the three fractions cellulose, hemicellulose and lignin and eventually obtain natural lactic acid and phenolic compounds with high antioxidant capacity. Höije et al. [49] analyzed the use of different methods to isolate arabinoxylan from barley husk, the influence of the isolation method on the yield, composition and physicochemical properties of the material. This extraction process yields about 57% of the available arabinoxylan in dry barley husk.
- Barley starch is a white to cream-colored powder with a neutral odor and taste [52]. In the dry weight of barley grains, the average starch content varies from 45% (in some Chinese barley varieties [53]) to 72% (in Canadian barley varieties [54]). Genetic variations between different barley varieties are the cause of differences in the starch content, as well as chemical composition, structure and physicochemical properties of barley starch [55]. For example, barley genotypes with a high proportion of high-resistance starch and amylose content usually have a low starch content in the grain [56]. The ratio of amylose, amylopectin and other storage substances affects the physicochemical properties, as well as the final use of starch [57,58]. Based on the concentration of barley amylose, starch can be divided into normal (~25–27% amylose), waxy (not measurable up to <5% amylose) and elevated amylose (>35% amylose) [58,59,60]. It can be used in food (in confectionery, bakery products and snacks, sauces, soups and beer production) and industrial food systems (as a thickener, gelling agent, bulking agent, water binder, colloidal stabilizer, adhesive, texture stabilizer and regulator) [61]. Starch with an amylopectin content of 95 to 100% (waxy starch) is used in the food industry to improve product properties, such as stability, texture, uniformity, increased swelling capacity and water holding capacity, as well as better freeze-thaw ability of foods [62]. Some barley starch products can be used in “gluten-free” and “very low gluten” foods if the remaining gluten content is below the levels set by EU legislation. The physicochemical properties of starch, its functional characteristics and its specific use in food depend on the biological origin of the starch [63]. Depending on the botanical origin, there are differences in the shape, size and composition of starch granules [64]. However, due to low shear strength, heat resistance, thermal degradation and high retrogradation, there are limitations in the use of starch in some industrial food applications. Chemical and physical modifications of starch are made to overcome these shortcomings and meet the properties required by the industry [64], or a native starch blend is used (i.e., starch obtained from various sources) [65]. While modified starches generally exhibit better paste clarity, stability and increased resistance to retrogradation [66], chemical modification of starches is intended to produce thickeners with desired rheological properties during storage and transportation [67].
4. Chemical Composition of Barley
4.1. Carbohydrates: Starch and Sugars
4.2. Carbohydrates: Dietary Fiber
β-Glucan
4.3. Proteins
- Albumins—soluble in water, denatured at elevated temperatures, barley albumin is leucosin;
- globulins—soluble in 5% K2SO4 solution, partially denatured on heating, barley globulin is edestin;
- prolamins—soluble in 70% ethanol solution, barley prolamin is hordein;
- glutenins—soluble in dilute acids or alkalis, barley glutenin is hordenine [88].
4.4. Fats
4.5. Ash
4.6. Vitamins
5. Barley in Modern Human Nutrition
5.1. Application of Barley in the Manufacturing of Cereal-Based Products
5.2. Malted Barley-Based Food Products
6. Conclusions
Author Contributions
Funding
Conflicts of Interest
References
- Sharma, P.; Gujral, H.S. Milling Behavior of Hulled Barley and Its Thermal and Pasting Properties. J. Food Eng. 2010, 97, 329–334. [Google Scholar] [CrossRef]
- Baik, B.K.; Ullrich, S.E. Barley for Food: Characteristics, Improvement, and Renewed Interest. J. Cereal Sci. 2008, 48, 233–242. [Google Scholar] [CrossRef]
- FAO. Harvesting & Post-Harvest Processing; FAO: Rome, Italy, 2012. [Google Scholar]
- Badr, A.; Müller, K.; Schäfer-Pregl, R.; El Rabey, H.; Effgen, S.; Ibrahim, H.H.; Pozzi, C.; Rohde, W.; Salamini, F. On the Origin and Domestication History of Barley (Hordeum Vulgare). Mol. Biol. Evol. 2000, 17, 499–510. [Google Scholar] [CrossRef] [PubMed]
- Zohary, D.; Hopf, M. Domestication of Plants in the Old World: The Origin and Spread of Cultivated Plants in West Asia, Europe, and the Nile Valley; Clarendon Press: Oxford, UK, 1988; Volume 26. [Google Scholar] [CrossRef]
- Nevo, E. Origin, Evolution, Population Genetics and Resources for Breeding of Wild Barley, Hordeum Spontaneum, in the Fertile Crescent. In Barley: Genetics, Biochemistry, Molecular Biology and Biotechnology; Biology, M., Shewry, B.P.R., Eds.; CAB International: Wallingford, UK, 1992; pp. 19–43. [Google Scholar]
- Harlan, J.R. On the Origin of Barley. In Barley: Origin, Botany, Culture, Winter Hardiness, Genetics Utilization, Pests; Agriculture Handbook 338; USDA: Washington, DC, USA, 1979. [Google Scholar]
- MacGregor, A.W. Barley. In Encyclopaedia of Food Science, Food Technology, and Nutrition; Macrae, R., Robinson, R.K., Sadler, M.J., Eds.; Academic Press: New York, NY, USA, 1993. [Google Scholar]
- Newman, R.K.; Newman, C.W. Barley for Food and Health: Science, Technology, and Products. In Barley for Food and Health: Science, Technology, and Products, 1st ed.; John Wiley & Sons, Inc.: Hoboken, NJ, USA, 2008; pp. 1–245. [Google Scholar] [CrossRef]
- Shahbandeh, M. World Barley Production from 2008/2009 to 2021/2022. Barley Production Worldwide 2008/2009-2021/2022. Available online: https://www.statista.com/statistics/271973/world-barley-production-since-2008/ (accessed on 19 October 2022).
- Zhou, M.X. Barley Production and Consumption. In Advanced Topics in Science and Technology in China; Springer: Berlin/Heidelberg, Germany, 2010; pp. 1–17. [Google Scholar] [CrossRef]
- Rasmusson, D.C. Barley; Agronomy Monographs; American Society of Agronomy, Crop Science Society of America, Soil Science Society of America: Madison, WI, USA, 2015. [Google Scholar] [CrossRef]
- Shewry, P.R.; Ullrich, S.E. Barley: Chemistry and Technology, 2nd ed.; Elsevier: St. Paul, MN, USA, 2014. [Google Scholar]
- Domon, E.; Saito, A.; Takeda, K. Nonmalting Uses of Barley. In Barley: Chemistry and Technology; MacGregor, A., Bhatty, R.S., Eds.; AACC: St. Paul, MN, USA, 1993; Volume 77, pp. 355–417. [Google Scholar]
- Von Bothmer, R. Barley: Genetics, Biochemistry, Molecular Biology and Biotechnology; Shewry, P.R., Ed.; CAB International: Wallingford, UK, 1992. [Google Scholar]
- Jadhav, S.J.; Lutz, S.E.; Ghorpade, V.M.; Salunkhe, D.K. Barley: Chemistry and Value-Added Processing. Crit. Rev. Food Sci. Nutr. 1998, 38, 123–171. [Google Scholar] [CrossRef] [PubMed]
- Newman, R.K.; Newman, C.W. Barley as a Food Grain. Cereal Foods World 1991, 36, 800–805. [Google Scholar]
- Evers, A.D.; O’Brien, L.; Blakeney, A.B. Cereal Structure and Composition. Aust. J. Agric. Res. 1999, 50, 629. [Google Scholar] [CrossRef]
- Sullivan, P.; Arendt, E.; Gallagher, E. The Increasing Use of Barley and Barley By-Products in the Production of Healthier Baked Goods. Trends Food Sci. Technol. 2013, 29, 124–134. [Google Scholar] [CrossRef]
- Oscarsson, M.; Andersson, R.; Salomonsson, A.C.; Åman, P. Chemical Composition of Barley Samples Focusing on Dietary Fibre Components. J. Cereal Sci. 1996, 24, 161–170. [Google Scholar] [CrossRef]
- Baik, B.K. Processing of Barley Grain for Food and Feed. In Barley: Chemistry and Technology, 2nd ed.; Shewry, P.R., Ullrich, S.E., Eds.; AACC International, Inc.: St. Paul, MN, USA, 2014; Volume 2, pp. 233–268. [Google Scholar] [CrossRef]
- Baik, B.K. Current and Potential Barley Grain Food Products. Cereal Foods World 2016, 61, 188–196. [Google Scholar] [CrossRef]
- Tricase, C.; Amicarelli, V.; Lamonaca, E.; Leonardo Rana, R. Economic Analysis of the Barley Market and Related Uses. In Grasses as Food and Feed; IntechOpen: London, UK, 2018. [Google Scholar] [CrossRef]
- Griffey, C.; Brooks, W.; Kurantz, M.; Thomason, W.; Taylor, F.; Obert, D.; Moreau, R.; Flores, R.; Sohn, M.; Hicks, K. Grain Composition of Virginia Winter Barley and Implications for Use in Feed, Food, and Biofuels Production. J. Cereal Sci. 2010, 51, 41–49. [Google Scholar] [CrossRef]
- Obadi, M.; Sun, J.; Xu, B. Highland Barley: Chemical Composition, Bioactive Compounds, Health Effects, and Applications. Food Res. Int. 2021, 140, 110065. [Google Scholar] [CrossRef]
- Martínez-Villaluenga, C.; Peñas, E. Health Benefits of Oat: Current Evidence and Molecular Mechanisms. Curr. Opin. Food Sci. 2017, 14, 26–31. [Google Scholar] [CrossRef]
- Becker, F. Tocopherols in Wheat and Rye: A Review of Research within the Subject. Inst. Livsmed. 2013, 1–32. [Google Scholar]
- Xie, M.; Liu, J.; Tsao, R.; Wang, Z.; Sun, B.; Wang, J. Whole Grain Consumption for the Prevention and Treatment of Breast Cancer. Nutrients 2019, 11, 1769. [Google Scholar] [CrossRef]
- Fast, R.B.; Perdon, A.A.; Schonauer, S.L. Breakfast-Forms, Ingredients, and Process Flow. In Breakfast Cereals and How They Are Made: Raw Materials, Processing, and Production; Perdon, A.A., Schonauer, S.L., Poutanen, K.S., Eds.; AACC International Press: Washington, DC, USA, 2020; pp. 5–35. [Google Scholar] [CrossRef]
- Poutanen, K.S. Cereal Raw Material Pretreatment. In Breakfast Cereals and How They Are Made; Elsevier: Kidlington, UK, 2020; pp. 97–107. [Google Scholar] [CrossRef]
- Andersson, A.A.H.; Åman, P. Functional Barley Products. In Technology of Functional Cereal Products; Hamaker, B.R., Ed.; Elsevier: Boca Raton, FL, USA; Boston, MA, USA; New York, NY, USA; Washington, DC, USA, 2007; pp. 261–280. [Google Scholar] [CrossRef]
- Tatsu, S.; Matsuo, Y.; Nakahara, K.; Hofmann, T.; Steinhaus, M. Key Odorants in Japanese Roasted Barley Tea (Mugi-Cha)—Differences between Roasted Barley Tea Prepared from Naked Barley and Roasted Barley Tea Prepared from Hulled Barley. J. Agric. Food Chem. 2020, 68, 2728–2737. [Google Scholar] [CrossRef]
- Sundberg, B.; Abrahamsson, L.; Åman, P. Quality of Rolled Barley Flakes as Affected by Batch of Grain and Processing Technique. Plant Foods Hum. Nutr. 1994, 45, 145–154. [Google Scholar] [CrossRef]
- Rani, H.; Bhardwaj, R.D. Quality Attributes for Barley Malt: “The Backbone of Beer”. J. Food Sci. 2021, 86, 3322–3340. [Google Scholar] [CrossRef]
- Rico, D.; Peñas, E.; Del Carmen García, M.; Martínez-Villaluenga, C.; Rai, D.K.; Birsan, R.I.; Frias, J.; Martín-Diana, A.B. Sprouted Barley Flour as a Nutritious and Functional Ingredient. Foods 2020, 9, 296. [Google Scholar] [CrossRef]
- Jukić, M.; Nakov, G.; Komlenić, D.K.; Šumanovac, F.; Koljđeraj, A.; Lukinac, J. Quality Assessment of Sponge Cake with Reduced Sucrose Addition Made from Composite Wheat and Barley Malt Flour. Ukr. Food J. 2022, 11, 64–77. [Google Scholar] [CrossRef]
- Nakov, G.; Jukić, M.; Šimić, G.; Šumanovac, F.; Komlenić, D.K.; Lukinac, J. Effect of the Addition of Hulless Barley Flour on the Quality of Short-Dough Cookies. Foods 2022, 11, 2428. [Google Scholar] [CrossRef]
- Jukić, M.; Nakov, G.; Komlenić, D.K.; Vasileva, N.; Šumanovac, F.; Lukinac, J. Quality Assessment of Cookies Made from Composite Flours Containing Malted Barley Flour and Wheat Flour. Plants 2022, 11, 761. [Google Scholar] [CrossRef] [PubMed]
- Yu, L.; Ma, Y.; Zhao, Y.; Pan, Y.; Tian, R.; Yao, X.; Yao, Y.; Cao, X.; Geng, L.; Wang, Z.; et al. Effect of Hulless Barley Flours on Dough Rheological Properties, Baking Quality, and Starch Digestibility of Wheat Bread. Front. Nutr. 2021, 8. [Google Scholar] [CrossRef] [PubMed]
- Ruggeri, S.; De Arcangelis, E.; Aguzzi, A.; Messia, M.C.; Marconi, E. Design of Cereal Products Naturally Enriched in Folate from Barley Pearling By-Products. Nutrients 2022, 14, 3729. [Google Scholar] [CrossRef] [PubMed]
- Hoke, K.; Houška, M.; Průchová, J.; Gabrovská, D.; Vaculová, K.; Paulíčková, I. Optimisation of Puffing Naked Barley. J. Food Eng. 2007, 80, 1016–1022. [Google Scholar] [CrossRef]
- Hübner, F.; Arendt, E.K. Germination of Cereal Grains as a Way to Improve the Nutritional Value: A Review. Crit. Rev. Food Sci. Nutr. 2013, 53, 853–861. [Google Scholar] [CrossRef]
- Shingare, S.P.; Thorat, B.N. Fluidized Bed Drying of Sprouted Wheat (Triticum aestivum). Int. J. Food Eng. 2013, 10, 29–37. [Google Scholar] [CrossRef]
- Ortiz, L.T.; Velasco, S.; Treviño, J.; Jiménez, B.; Rebolé, A. Changes in the Nutrient Composition of Barley Grain (Hordeum vulgare L.) and of Morphological Fractions of Sprouts. Scientifica 2021, 2021, 1–7. [Google Scholar] [CrossRef]
- Mussatto, S.I.; Dragone, G.; Roberto, I.C. Brewers’ Spent Grain: Generation, Characteristics and Potential Applications. J. Cereal Sci. 2006, 43, 1–14. [Google Scholar] [CrossRef]
- Czubaszek, A.; Wojciechowicz-Budzisz, A.; Spychaj, R.; Kawa-Rygielska, J. Effect of Added Brewer’s Spent Grain on the Baking Value of Flour and the Quality of Wheat Bread. Molecules 2022, 27, 1624. [Google Scholar] [CrossRef]
- Kiryluk, J.; Kawka, A.; Gasiorowski, H.; Chalcarz, A.; Anioła, J. Milling of Barley to Obtain β-Glucan Enriched Products. Nahrung-Food 2000, 44, 238–241. [Google Scholar] [CrossRef]
- Hartikainen, K.; Katina, K. Improving the Quality of High-Fibre Breads. In Breadmaking: Improving Quality, 2nd ed.; Cauvain, S.P., Ed.; Elsevier: Amsterdam, The Netherlands, 2012; pp. 736–753. [Google Scholar] [CrossRef]
- Höije, A.; Gröndahl, M.; Tømmeraas, K.; Gatenholm, P. Isolation and Characterization of Physicochemical and Material Properties of Arabinoxylans from Barley Husks. Carbohydr. Polym. 2005, 61, 266–275. [Google Scholar] [CrossRef]
- Palmarola-Adrados, B.; Galbe, M.; Zacchi, G. Pretreatment of Barley Husk for Bioethanol Production. J. Chem. Technol. Biotechnol. 2005, 80, 85–91. [Google Scholar] [CrossRef]
- Cruz, J.M.; Moldes, A.B.; Bustos, G.; Torrado, A.; Domínguez, J.M. Integral Utilisation of Barley Husk for the Production of Food Additives. J. Sci. Food Agric. 2007, 87, 1000–1008. [Google Scholar] [CrossRef]
- Gao, J.; Vasanthan, T.; Hoover, R. Isolation and Characterization of High-Purity Starch Isolates from Regular, Waxy, and High-Amylose Hulless Barley Grains. Cereal Chem. 2009, 86, 157–163. [Google Scholar] [CrossRef]
- Ping, H.; Wang, J.; Ren, G. Prediction of The Total Starch and Amylose Content in Barley Using Near-Infrared Reflectance Spectroscopy. Intell. Autom. Soft Comput. 2013, 19, 231–237. [Google Scholar] [CrossRef]
- Asare, E.K.; Jaiswal, S.; Maley, J.; Båga, M.; Sammynaiken, R.; Rossnagel, B.G.; Chibbar, R.N. Barley Grain Constituents, Starch Composition, and Structure Affect Starch in Vitro Enzymatic Hydrolysis. J. Agric. Food Chem. 2011, 59, 4743–4754. [Google Scholar] [CrossRef]
- Zhu, F. Barley Starch: Composition, Structure, Properties, and Modifications. Compr. Rev. Food Sci. Food Saf. 2017, 16, 558–579. [Google Scholar] [CrossRef]
- Ahmed, Z.; Tetlow, I.J.; Falk, D.E.; Liu, Q.; Emes, M.J. Resistant Starch Content Is Related to Granule Size in Barley. Cereal Chem. 2016, 93, 618–630. [Google Scholar] [CrossRef]
- Hang, A.; Obert, D.; Gironella, A.I.N.; Burton, C.S. Barley Amylose and β-Glucan: Their Relationships to Protein, Agronomic Traits, and Environmental Factors. Crop Sci. 2007, 47, 1754–1760. [Google Scholar] [CrossRef]
- Izydorczyk, M.S.; Storsley, J.; Labossiere, D.; MacGregor, A.W.; Rossnagel, B.G. Variation in Total and Soluble β-Glucan Content in Hulless Barley: Effects of Thermal, Physical, and Enzymic Treatments. J. Agric. Food Chem. 2000, 48, 982–989. [Google Scholar] [CrossRef]
- Bhatty, R.S.; Rossnagel, B.G. Zero Amylose Lines of Hull-Less Barley. Cereal Chem. J. 1997, 74, 190–191. [Google Scholar] [CrossRef]
- Bhatty, R.S.; Rossnagel, B.G. Comparison of Pearled and Unpearled Canadian and Japanese Barleys. Cereal Chem. 1998, 75, 15–21. [Google Scholar] [CrossRef]
- Considine, D.M. Foods and Food Production Encyclopedia; Considine, D.M., Considine, G.D., Eds.; Springer: Boston, MA, USA, 1982. [Google Scholar] [CrossRef]
- Newman, R.K.; Newman, C.W. Hulless Barley for Food and Feed. In Specialty Grains for Food and Feed; Abdel-Aal, E., Wood, P.J., Eds.; American Association of Cereal Chemists: St. Paul, MN, USA, 2005; pp. 167–202. [Google Scholar]
- Svegmark, K.; Hermansson, A. Microstructure and Rheological Properties of Composites of Potato Starch Granules and Amylose: A Comparison of Observed and Predicted Structures. Food Struct. 1993, 12, 181–193. [Google Scholar]
- Fleche, G. Chemical Modification And Degradation Of Starch. In Food Science Technology; Van Beynum, G.M.A., Roels, J.A., Eds.; Marcel Dekker, Inc.: New York, NY, USA, 1985; Volume 14, pp. 77–99. [Google Scholar]
- Gupta, M.; Bawa, A.S.; Semwal, A.D. Morphological, Thermal, Pasting, and Rheological Properties of Barley Starch and Their Blends. Int. J. Food Prop. 2009, 12, 587–604. [Google Scholar] [CrossRef]
- Agboola, S.O.; Akingbala, J.O.; Oguntimein, G.B. Physicochemical and Functional Properties of Low DS Cassava Starch Acetates and Citrates. Starch -Stärke 1991, 43, 62–66. [Google Scholar] [CrossRef]
- Moore, C.O.; Tuschhoff, J.V.; Hastings, C.W.; Schanefelt, R.V. Applications of Starches in Foods. In Starch: Chemistry and Technology; Whistler, R.L., BeMiller, J.N., Paschall, E.F., Eds.; Elsevier: Orlando, FL, USA, 1984; pp. 575–591. [Google Scholar] [CrossRef]
- Newman, R.K.; McGuire, C.F.; Newman, C.W. Composition and Muffin-Baking Characteristics of Flours from Four Barley Cultivars. Cereal Foods World 1990, 35, 563–566. [Google Scholar]
- Ullrich, S.E. Significance, Adaptation, Production, and Trade of Barley. In Barley: Production, Improvement, and Uses; Ullrich, S.E., Ed.; Blackwell Publishing Ltd.: West Sussex, UK, 2011; pp. 3–13. [Google Scholar] [CrossRef]
- Makeri, M.U.; Nkama, I.; Badau, M.H. Physico-Chemical, Malting and Biochemical Properties of Some Improved Nigerian Barley Cultivars and Their Malts. Int. Food Res. J. 2013, 20, 1563–1568. [Google Scholar]
- Tosh, S.M.; Bordenave, N. Emerging Science on Benefits of Whole Grain Oat and Barley and Their Soluble Dietary Fibers for Heart Health, Glycemic Response, and Gut Microbiota. Nutr. Rev. 2021, 78, 13–20. [Google Scholar] [CrossRef]
- Fuse, Y.; Higa, M.; Miyashita, N.; Fujitani, A.; Yamashita, K.; Ichijo, T.; Aoe, S.; Hirose, T. Effect of High β-Glucan Barley on Postprandial Blood Glucose and Insulin Levels in Type 2 Diabetic Patients. Clin. Nutr. Res. 2020, 9, 43. [Google Scholar] [CrossRef]
- DeMartino, P.; Cockburn, D.W. Resistant Starch: Impact on the Gut Microbiome and Health. Curr. Opin. Biotechnol. 2020, 61, 66–71. [Google Scholar] [CrossRef]
- Idehen, E.; Tang, Y.; Sang, S. Bioactive Phytochemicals in Barley. J. Food Drug Anal. 2017, 25, 148–161. [Google Scholar] [CrossRef]
- Geng, L.; Li, M.; Zhang, G.; Ye, L. Barley: A Potential Cereal for Producing Healthy and Functional Foods. Food Qual. Saf. 2022, 6, 1–13. [Google Scholar] [CrossRef]
- Whitehouse, R.N.H. Barley. By D. E. Briggs. London: Chapman and Hall (1978), Pp. 612, £25. Exp. Agric. 1979, 15, 203–204. [Google Scholar] [CrossRef]
- Ullrich, S.E.; Clancy, J.A.; Eslick, R.F.; Lance, R.C.M. Β-Glucan Content and Viscosity of Extracts From Waxy Barley. J. Cereal Sci. 1986, 4, 279–285. [Google Scholar] [CrossRef]
- Xue, Q.; Wang, L.; Newman, R.K.; Newman, C.W.; Graham, H. Influence of the Hulless, Waxy Starch and Short-Awn Genes on the Composition of Barleys. J. Cereal Sci. 1997, 26, 251–257. [Google Scholar] [CrossRef]
- MacGregor, A.W.; Fincher, G.B. Carbohydrates of the Barley Grain. In Barley: Chemistry and Technology; MacGregor, A.W., Bhatty, R.S., Eds.; American Association of Cereal Chemist: St. Paul, MN, USA, 1993; pp. 73–130. [Google Scholar]
- Murphy, E.J.; Rezoagli, E.; Major, I.; Rowan, N.; Laffey, J.G. β-Glucans. Encyclopedia 2021, 1, 831–847. [Google Scholar] [CrossRef]
- Bacic, A.; Fincher, G.B.; Stone, A.B. Chemistry, Biochemistry, and Biology of 1-3 Beta Glucans and Related Polysaccharides, 1st ed.; Antony, B., Geoffrey, F., Bruce, S., Eds.; Elsevier: Amsterdam, The Netherlands, 2009. [Google Scholar] [CrossRef]
- Vizhi, V.K.; Many, J.N. Study on Estimation, Extraction and Analysis of Barley Beta-Glucan. Int. J. Sci. Res. 2014, 3, 1480–1484. [Google Scholar]
- Cavallero, A.; Empilli, S.; Brighenti, F.; Stanca, A.M. High (1 → 3, 1 → 4)-β-Glucan Barley Fractions in Bread Making and Their Effects on Human Glycemic Response. J. Cereal Sci. 2002, 36, 59–66. [Google Scholar] [CrossRef]
- Scientific Opinion on the substantiation of health claims related to dietary fibre (ID 744, 745, 746, 748, 749, 753, 803, 810, 855, 1415, 1416, 4308, 4330) pursuant to Article 13(1) of Regulation (EC) No 1924/2006. EFSA J. 2010, 8, 1735. [CrossRef]
- FDA (The Food and Drug Administration). Health Claim for Barley Products; FDA: Silver Spring, MD, USA, 2006; Volume 40, p. 5.
- Swanston, R.P.; Ellis, J.S. Genetics and Breeding of Malt Quality Attributes. In Barley Science: Recent Advances from Molecular Biology to Agronomy of Yield and Quality; Slafer, G.A., Molina-Cano, J.L., Savin, R., Araus, J.L., Romagosa, I., Eds.; Haworth Press: Binghamton, NY, USA, 2002; pp. 85–114. [Google Scholar]
- Izydorczyk, M.S.; Mcmillan, T. Barley Production and Quality of Western Canadian Malting Barley 2021 Annual Barley Harvest Report; Grain Research Laboratory, Canadian Grain Commission: Winnipeg, MB, Canada, 2021.
- Osborne, T.B. The Proteids of Barley. J. Am. Chem. Soc. 1895, 17, 539–567. [Google Scholar] [CrossRef]
- Shewry, P.R.; Tatham, A.S. The Prolamin Storage Proteins of Cereal Seeds: Structure and Evolution. Biochem. J. 1990, 267, 1–12. [Google Scholar] [CrossRef] [PubMed]
- Morrison, W.R. Barley Lipids. In Barley: Chemistry and Technology; MacGregor, A.W., Bhatty, R.S., Eds.; American Association of Cereal Chemists: St. Paul, MN, USA, 1993; pp. 199–246. [Google Scholar]
- Åman, P.; Hesselman, K.; Tilly, A.C. The Variation in Chemical Composition of Swedish Barleys. J. Cereal Sci. 1985, 3, 73–77. [Google Scholar] [CrossRef]
- Anness, B.J. Lipids of Barley, Malt and Adjuncts. J. Inst. Brew. 1984, 90, 315–318. [Google Scholar] [CrossRef]
- Kaur, H.; Shaveta, S.; Kaur, S.; Sharma, V.; Kaur, K. Hulless Barley: A New Era of Research for Food Purposes. Wheat Barley Res. 2019, 11, 873–881. [Google Scholar] [CrossRef]
- Bourdon, I.; Yokoyama, W.; Davis, P.; Hudson, C.; Backus, R.; Richter, D.; Knuckles, B.; Schneeman, B.O. Postprandial Lipid, Glucose, Insulin, and Cholecystokinin Responses in Men Fed Barley Pasta Enriched with β-Glucan. Am. J. Clin. Nutr. 1999, 69, 55–63. [Google Scholar] [CrossRef]
- Geng, L.; Li, M.; Xie, S.; Wu, D.; Ye, L.; Zhang, G. Identification of Genetic Loci and Candidate Genes Related to β-Glucan Content in Barley Grain by Genome-Wide Association Study in International Barley Core Selected Collection. Mol. Breed. 2021, 41, 6. [Google Scholar] [CrossRef]
- Lazaridou, A.; Biliaderis, C.G. Molecular Aspects of Cereal β-Glucan Functionality: Physical Properties, Technological Applications and Physiological Effects. J. Cereal Sci. 2007, 46, 101–118. [Google Scholar] [CrossRef]
- Scientific Opinion on the Substantiation of a Health Claim Related to Barley Beta-Glucans and Lowering of Blood Cholesterol and Reduced Risk of (Coronary) Heart Disease Pursuant to Article 14 of Regulation (EC) No 1924/2006. EFSA J. 2011, 9, 2470. [CrossRef]
- Newman, C.W.; Newman, R.K. A Brief History of Barley Foods. Cereal Foods World 2006, 51, 4–7. [Google Scholar] [CrossRef]
- Schmid, R.; Davidson, A. The Oxford Companion to Food; Oxford University Press: New York, NY, USA, 2000; Volume 49. [Google Scholar] [CrossRef]
- Brophy, M. Barley Production and Research Trends in Canada. In Food Barley: Importance, Uses and Local Knowledge. Proceedings of the International Workshop on Food Barley Improvement; Grando, S., Macpherson, H.G., Eds.; International Center for Agricultural Research in the Dry Areas (ICARDA): Aleppo, Syria, 2011; pp. 80–87. [Google Scholar]
- Sharma, P.; Gujral, H.S. Antioxidant Potential of Wheat Flour Chapattis as Affected by Incorporating Barley Flour. Lwt 2014, 56, 118–123. [Google Scholar] [CrossRef]
- Tamang, J.P.; Thapa, S. Fermentation Dynamics during Production of Bhaati Jaanr, a Traditional Fermented Rice Beverage of the Eastern Himalayas. Food Biotechnol. 2006, 20, 251–261. [Google Scholar] [CrossRef]
- Mola, A.; Abebaw, M. Barley Utilization in Ankober Wereda, North Shewa. In Barley-Based Farming Systems in the Highlands of Ethiopia; Yirga, C., Alemayehu, F., Sinebo, W., Eds.; Ethiopian Agricultural Research Organization: Adis Abeba, Ethiopia, 1998; pp. 113–117. [Google Scholar]
- Felah, M.E.; Medimagh, S. Food Barley in Tunisia. In Food barley: Importance, Uses and Local Knowledge; Grando, S., Macpherson, H.G., Eds.; International Center for Agricultural Research in the Dry Areas (ICARDA): Aleppo, Syria, 2005; pp. 29–35. [Google Scholar]
- Bekele, B.; Alemayehu, F.; Lakew, B. Food Barley in Ethiopia. In Food barley: Importance, Uses and Local Knowledge; Grando, S., Macpherson, H.G., Eds.; International Center for Agricultural Research in the Dry Areas (ICARDA): Aleppo, Syria, 2005; pp. 53–82. [Google Scholar]
- Nigusse, B.T. Barley Farming Systems and Types of Barley End Uses for Human Consumption as Described by Farmers in Eritrea. In Food Barley: Importance, Uses and Local Knowledge. Proceedings of the International Workshop on Food Barley Improvement; Grand, S., Macpherson, H.G., Eds.; International Center for Agricultural Research in the Dry Areas (ICARDA): Aleppo, Syria, 2002; pp. 36–41. [Google Scholar]
- Kremezi, A. Paximadia (Barley Biscuits): Food for Sailors, Travellers, and Poor Islanders. In Food on the Move: Proc. Oxford Symp. Food Cookery; Walker, H., Ed.; Prospect Books: Devon, UK, 1996. [Google Scholar]
- Suman, D.; Sreeja, V. Barley: A Cereal with Potential for Development of Functional Fermented Foods. Intl. J. Ferment. Food 2019, 8, 1–13. [Google Scholar] [CrossRef]
- Prasopsunwattana, N.; Omary, M.B.; Arndt, E.A.; Cooke, P.H.; Flores, R.A.; Yokoyama, W.; Toma, A.; Chongcham, S.; Lee, S.P. Particle Size Effects on the Quality of Flour Tortillas Enriched with Whole Grain Waxy Barley. Cereal Chem. 2009, 86, 439–451. [Google Scholar] [CrossRef]
- Karademir, E.; Yalçin, E. Effect of Fermentation on Some Quality Properties of Cornelian Cherry Tarhana Produced from Different Cereal/Pseudocereal Flours. Qual. Assur. Saf. Crop. Foods 2019, 11, 127–135. [Google Scholar] [CrossRef]
- Erkan, H.; Çelik, S.; Bilgi, B.; Köksel, H. A New Approach for the Utilization of Barley in Food Products: Barley Tarhana. Food Chem. 2006, 97, 12–18. [Google Scholar] [CrossRef]
- Basman, A.; Köksel, H. Effects of Barley Flour and Wheat Bran Supplementation on the Properties and Composition of Turkish Flat Bread, Yufka. Eur. Food Res. Technol. 2001, 212, 198–202. [Google Scholar] [CrossRef]
- Moosavy, M.H.; Basti, A.A.; Misaghi, A.; Salehi, T.Z.; Abbasifar, R.; Mousavi, H.A.E.; Alipour, M.; Razavi, N.E.; Gandomi, H.; Noori, N. Effect of Zataria Multiflora Boiss. Essential Oil and Nisin on Salmonella Typhimurium and Staphylococcus Aureus in a Food Model System and on the Bacterial Cell Membranes. Food Res. Int. 2008, 41, 1050–1057. [Google Scholar] [CrossRef]
- Dutta, M.; Bhattacharyya, S.; Nandy, P.; Paul, A. A Review on Products from Barley. Int. J. Curr. Microbiol. Appl. Sci. 2018, 7, 1718–1725. [Google Scholar] [CrossRef]
- Ochorowicz-Monatowa, M. Polish Cookery; Crown Publishers: New York, NY, USA, 1958. [Google Scholar]
- Öktem, Ş.; Purina, B. Standard Recipes of Traditional Turkish and Latvian Meals: Similarities and Differences. J. Tour. Hosp. Manag. 2016, 4, 87–101. [Google Scholar] [CrossRef][Green Version]
- Wada, J.Y.; Pogosian, B.; Sato, Y.; Grivetti, L.E. Japanese Festival Foods. Ecol. Food Nutr. 1999, 38, 307–350. [Google Scholar] [CrossRef]
- Kanwar, S.S.; Bhushan, K. Ethnic Fermented Foods and Beverages of Himachal Pradesh. In Ethnic Fermented Foods and Beverages of India: Science History and Culture; Tamang, J., Ed.; Springer: Singapore, 2020; pp. 189–208. [Google Scholar] [CrossRef]
- Bhalla, T. Traditional Foods and Beverages of Himachal Pradesh. Indian J. Tradit. Knowl. 2007, 6, 17–24. [Google Scholar]
- Tashi, N.; Yawei, T.; Xingquan, Z. Food Preparation from Hulless Barley in Tibet. In Advance in Barley Sciences; Grando, S., Macpherson, H.G., Eds.; ICARDA: Aleppo, Syria, 2013; pp. 151–158. [Google Scholar] [CrossRef]
- Qarooni, J.; Ponte, J.G.; Posner, E.S. Flat Breads of the World. Cereal Foods World 1992, 37, 863–865. [Google Scholar]
- Mansoor, R.; Ali, T.M.; Arif, S.; Moin, A.; Hasnain, A. Effects of Barley Flour on Dough Rheology, Texture, Sensory and Glycemic Index of Traditional Unleavened Flat Bread (Roti). Cereal Chem. 2019, 96, 1170–1179. [Google Scholar] [CrossRef]
- Gujral, H.S.; Gaur, S. Instrumental Texture of Chapati as Affected by Barley Flour, Glycerol Monostearate and Sodium Chloride. Int. J. Food Prop. 2005, 8, 377–385. [Google Scholar] [CrossRef]
- Anjum, F.M.; Ali, A.; Chaudhry, N.M. Fatty Acids, Mineral Composition Ond Functional (Bread and Chapati) Properties of High Protein and High Lysine Barley Lines. J. Sci. Food Agric. 1991, 55, 511–519. [Google Scholar] [CrossRef]
- Dhaliwal, Y.; Kalia, M.; Sharma, H. Utilization of Hulless Barley in Chapati Making. J. food Sci. Technol. 1992, 29, 316–317. [Google Scholar]
- Guo, G.; Jackson, D.S.; Graybosch, R.A.; Parkhurst, A.M. Wheat Tortilla Quality: Impact of Amylose Content Adjustments Using Waxy Wheat Flour. Cereal Chem. 2003, 80, 427–436. [Google Scholar] [CrossRef]
- Ragaee, S.; Abdel-Aal, E.S.M. Pasting Properties of Starch and Protein in Selected Cereals and Quality of Their Food Products. Food Chem. 2006, 95, 9–18. [Google Scholar] [CrossRef]
- Hecker, K.D.; Meier, M.L.; Newman, R.K.; Newman, C.W. Barley β-Glucan Is Effective as a Hypocholesterolaemic Ingredient in Foods. J. Sci. Food Agric. 1998, 77, 179–183. [Google Scholar] [CrossRef]
- Ames, N.; Rhymer, C.; Rossnagel, B.; Therrien, M.; Ryland, D.; Dua, S.; Ross, K. Utilization of Diverse Hulless Barley Properties to Maximize Food Product Quality. Cereal Foods World 2006, 51, 23–28. [Google Scholar] [CrossRef]
- Kawka, A.; Abdalla, M.; Gasiorowski, H. Barley as Raw Material for Flat Bread. In Barley for Food and Malt Symposium; Swedish Agricultural University: Uppsala, Sweden, 1992. [Google Scholar]
- Başman, A.; Köksel, H. Properties and Composition of Turkish Flat Bread (Bazlama) Supplemented with Barley Flour and Wheat Bran. Cereal Chem. 1999, 76, 506–511. [Google Scholar] [CrossRef]
- Gujral, H.S.; Pathak, A. Effect of Composite Flours and Additives on the Texture of Chapati. J. Food Eng. 2002, 55, 173–179. [Google Scholar] [CrossRef]
- Ereifej, K.I.; Al-Mahasneh, M.A.; Rababah, T.M. Effect of Barley Flour on Quality of Balady Bread. Int. J. Food Prop. 2006, 9, 39–49. [Google Scholar] [CrossRef]
- Izydorczyk, M.S.; Chornick, T.L.; Paulley, F.G.; Edwards, N.M.; Dexter, J.E. Physicochemical Properties of Hull-Less Barley Fibre-Rich Fractions Varying in Particle Size and Their Potential as Functional Ingredients in Two-Layer Flat Bread. Food Chem. 2008, 108, 561–570. [Google Scholar] [CrossRef]
- Sullivan, P.; O’Flaherty, J.; Brunton, N.; Arendt, E.; Gallagher, E. The Utilisation of Barley Middlings to Add Value and Health Benefits to White Breads. J. Food Eng. 2011, 105, 493–502. [Google Scholar] [CrossRef]
- Collar, C.; Angioloni, A. Nutritional and Functional Performance of High β-Glucan Barley Flours in Breadmaking: Mixed Breads versus Wheat Breads. Eur. Food Res. Technol. 2014, 238, 459–469. [Google Scholar] [CrossRef]
- Sharma, P.; Gujral, H.S. Cookie Making Behavior of Wheat-Barley Flour Blends and Effects on Antioxidant Properties. LWT-Food Sci. Technol. 2014, 55, 301–307. [Google Scholar] [CrossRef]
- Arendt, E.K.; Zannini, E. Barley. In Cereal Grains for the Food and Beverage Industries; Arendt, E., Zannini, E., Eds.; Woodhead Publishing: Sawston, UK, 2013; pp. 155–200. [Google Scholar]
- Niffenegger, E.V. Chemical and Physical Characteristics of Barley Flour as Related to Its Use in Baked Products. Master’s Thesis, Montana State University, Bozeman, MT, USA, 1964. [Google Scholar]
- Harlan, H.V. Barley: Culture, Uses and Varieties; U.S. Department of Agriculture: Washington, DC, USA, 1925.
- Knuckles, B.E.; Hudson, C.A.; Chiu, M.M.; Sayre, R.N. Effect of β-Glucan Barley Fractions in High-Fiber Bread and Pasta. Cereal Foods World 1997, 42, 94–99. [Google Scholar]
- Kawka, A.; Gorecka, D.; Gąsiorowski, H. The Effects of Commercial Barley Flakes on Dough Characteristics and Bread Composition. Electron. J. Polish Agric. Univ. 1999, 2, 1–8. [Google Scholar]
- Gujral, H.S.; Gaur, S.; Rosell, C.M. Note: Effect of Barley Flour, Wet Gluten and Ascorbic Acid on Bread Crumb Texture. Food Sci. Technol. Int. 2003, 9, 17–21. [Google Scholar] [CrossRef]
- Al-Attabi, Z.H.; Merghani, T.M.; Ali, A.; Rahman, M.S. Effect of Barley Flour Addition on the Physico-Chemical Properties of Dough and Structure of Bread. J. Cereal Sci. 2017, 75, 61–68. [Google Scholar] [CrossRef]
- Dhingra, S.; Jood, S. Organoleptic and Nutritional Evaluation of Wheat Breads Supplemented with Soybean and Barley Flour. Food Chem. 2002, 77, 479–488. [Google Scholar] [CrossRef]
- Lin, S.Y.; Chen, H.H.; Lu, S.; Wang, P.C. Effects of Blending of Wheat Flour with Barley Flour on Dough and Steamed Bread Properties. J. Texture Stud. 2012, 43, 438–444. [Google Scholar] [CrossRef]
- Naji-Tabasi, S.; Shahidi-Noghabi, M.; Hosseininezhad, M. Improving the Quality of Traditional Iranian Bread by Using Sourdough and Optimizing the Fermentation Conditions. SN Appl. Sci. 2022, 4, 148. [Google Scholar] [CrossRef]
- Lagassé, S.L.; Hatcher, D.W.; Dexter, J.E.; Rossnagel, B.G.; Izydorczyk, M.S. Quality Characteristics of Fresh and Dried White Salted Noodles Enriched with Flour from Hull-Less Barley Genotypes of Diverse Amylose Content. Cereal Chem. 2006, 83, 202–210. [Google Scholar] [CrossRef]
- Hatcher, D.W.; Lagasse, S.; Dexter, J.E.; Rossnagel, B.; Izydorczyk, M. Quality Characteristics of Yellow Alkaline Noodles Enriched with Hull-Less Barley Flour. Cereal Chem. 2005, 82, 60–69. [Google Scholar] [CrossRef]
- Han, X. Noodle-Making Quality from Australian Standard White Wheat and Montana Barleys. Ph.D. Thesis, Montana State University, Bozeman, MT, USA, 1996. Available online: https://scholarworks.montana.edu/xmlui/bitstream/handle/1/7511/31762102403571.pdf?sequence=1&isAllowed=y (accessed on 19 October 2022).
- Lamacchia, C.; Baiano, A.; Lamparelli, S.; Terracone, C.; Trani, A.; Di Luccia, A. Polymeric Protein Formation during Pasta-Making with Barley and Semolina Mixtures, and Prediction of Its Effect on Cooking Behaviour and Acceptability. Food Chem. 2011, 129, 319–328. [Google Scholar] [CrossRef]
- Izydorczyk, M.S.; Lagassé, S.L.; Hatcher, D.W.; Dexter, J.E.; Rossnagel, B.G. The Enrichment of Asian Noodles with Fiber-Rich Fractions Derived from Roller Milling of Hull-Less Barley. J. Sci. Food Agric. 2005, 85, 2094–2104. [Google Scholar] [CrossRef]
- Dexter, J.E.; Izydorczyk, M.S.; Marchylo, B.A.; Schlichting, L.M. Texture and Colour of Pasta Containing Mill Fractions From Hull-Less Barley Genotypes With Variable Content of Amylose and Fibre. In Using Cereal Science and Technology for the Benefit of Consumers; Cauvain, S.P., Salmon, S.S., Young, L.S., Eds.; Woodhead Publishing: Cambridge, UK, 2005; pp. 488–493. [Google Scholar] [CrossRef]
- Marconi, E.; Graziano, M.; Cubadda, R. Composition and Utilization of Barley Pearling By-Products for Making Functional Pastas Rich in Dietary Fiber and β-Glucans. Cereal Chem. 2000, 77, 133–139. [Google Scholar] [CrossRef]
- Brennan, C.S.; Cleary, L.J. The Potential Use of Cereal (1→3,1→4)-β-d-Glucans as Functional Food Ingredients. J. Cereal Sci. 2005, 42, 1–13. [Google Scholar] [CrossRef]
- Cleary, L.; Brennan, C. The Influence of a (1 → 3)(1 → 4)-β-D-Glucan Rich Fraction from Barley on the Physico-Chemical Properties and in Vitro Reducing Sugars Release of Durum Wheat Pasta. Int. J. Food Sci. Technol. 2006, 41, 910–918. [Google Scholar] [CrossRef]
- Knuckles, B.E.; Chiu, M.C.M. Β-Glucanase Activity and Molecular Weight of Β-Glucans in Barley After Various Treatments. Cereal Chem. 1999, 76, 92–95. [Google Scholar] [CrossRef]
- Izydorczyk, M.S.; Dexter, J.E. Barley: Milling and Processing; Canadian Grain Commission: Winnipeg, MB, USA, 2015; Volume 3–4. [CrossRef]
- Delcour, J.A.; Hoseney, R.C. Principles of Cereal Science and Technology, 3rd ed.; AACC International, Inc.: St. Paul, MN, USA, 2010. [Google Scholar] [CrossRef]
- Brockway, B. Modern Cereal Science and Technology, 1st ed.; VCH Publishers: New York, NY, USA, 1990; Volume 37. [Google Scholar] [CrossRef]
- Antognelli, C. The Manufacture and Applications of Pasta as a Food and as a Food Ingredient: A Review. Int. J. Food Sci. Technol. 1980, 15, 125–145. [Google Scholar] [CrossRef]
- Chang, K.J.; Lee, S.R. Development of Composite Flours and Their Products Utilizing Domestic Raw Materials IV. Textural Characteristics of Noodles Made of Composite Flours Based on Barley and Sweet Potato. Korean J. Food Sci. Technol. 1974, 6, 65–69. [Google Scholar]
- Berglund, P.T.; Fastnaught, C.E.; Holm, E.T. Food Uses of Waxy Hull-Less Barley. Cereal Foods World 1992, 37, 707. [Google Scholar]
- Hudson, C.A.; Chiu, M.M.; Knuckles, B.E. Development and Characteristics of High-Fiber Muffins with Oat Bran, Rice Bran, or Barley Fiber Fractions. Cereal Foods World 1992, 37, 373–378. [Google Scholar]
- Newman, R.K.; Ore, K.C.; Abbott, J.; Newman, C.W. Fiber Enrichment of Baked Products with a Barley Milling Fraction. Cereal Foods World 1998, 43, 23–25. [Google Scholar]
- Drakos, A.; Andrioti-Petropoulou, L.; Evageliou, V.; Mandala, I. Physical and Textural Properties of Biscuits Containing Jet Milled Rye and Barley Flour. J. Food Sci. Technol. 2019, 56, 367–375. [Google Scholar] [CrossRef]
- Lalit, H. Development and Organoleptic Evaluation of Sweet Biscuits Formulated by Using Wheat Flour, Barley Flour and Germinated Fenugreek Seed Powder for Diabetics. Interv. Obes. Diabetes 2018, 1, 555681. [Google Scholar] [CrossRef]
- Frost, D.J.; Adhikari, K.; Lewis, D.S. Effect of Barley Flour on the Physical and Sensory Characteristics of Chocolate Chip Cookies. J. Food Sci. Technol. 2011, 48, 569–576. [Google Scholar] [CrossRef]
- Hussain, A.; Kaul, R.; Bhat, A. Development of Healthy Multigrain Biscuits from Buckwheat-Barley Composite Flours. Asian J. Dairy Food Res. 2018, 37, 120–125. [Google Scholar] [CrossRef]
- Gupta, M.; Bawa, A.S.; Abu-Ghannam, N. Effect of Barley Flour and Freeze-Thaw Cycles on Textural Nutritional and Functional Properties of Cookies. Food Bioprod. Process. 2011, 89, 520–527. [Google Scholar] [CrossRef]
- Ikuomola, D.S.; Otutu, O.L.; Oluniran, D.D. Quality Assessment of Cookies Produced from Wheat Flour and Malted Barley (Hordeum vulgare) Bran Blends. Cogent Food Agric. 2017, 3, 1–12. [Google Scholar] [CrossRef]
- Alka, V.; Pinky, B.; Neelam, K. Grab a Healthy Bite: Nutritional Evaluation of Barley Based Cookies. Asian J. Dairy Food Res. 2017, 36. [Google Scholar] [CrossRef]
- Gupta, M.; Bawa, A.S.; Semwal, A.D. Effect of Barley Flour Incorporation on the Instrumental Texture of Sponge Cake. Int. J. Food Prop. 2009, 12, 243–251. [Google Scholar] [CrossRef]
- Yaqoob, S.; Baba, W.N.; Masoodi, F.A.; Shafi, M.; Bazaz, R. Effect of Sprouting on Cake Quality from Wheat–Barley Flour Blends. J. Food Meas. Charact. 2018, 12, 1253–1265. [Google Scholar] [CrossRef]
- Mussatto, S.I. Brewer’s Spent Grain: A Valuable Feedstock for Industrial Applications. J. Sci. Food Agric. 2014, 94, 1264–1275. [Google Scholar] [CrossRef]
- Waters, D.M.; Kingston, W.; Jacob, F.; Titze, J.; Arendt, E.K.; Zannini, E. Wheat Bread Biofortification with Rootlets, a Malting by-Product. J. Sci. Food Agric. 2013, 93, 2372–2383. [Google Scholar] [CrossRef]
- Pyler, E.J.; Gorton, L.A. Bakery Ingridients. In Baking Science and Technology; Volume I: Fundamentals & Ingredients; Baking Science and Technology; Pyler, E.J., Gorton, L.A., Eds.; Sosland Publishing Company: Kansas City, MO, USA, 2008; pp. 189–190. [Google Scholar]
- Manley, D. Technology of Biscuits, Crackers and Cookies; Woodhead Publishing Limited: Sawston, UK, 2000. [Google Scholar] [CrossRef]
- Hassona, H.Z. High Fibre Bread Containing Brewer’s Spent Grains and Its Effect on Lipid Metabolism in Rats. Food/Nahrung 1993, 37, 576–582. [Google Scholar] [CrossRef]
- Naibaho, J.; Korzeniowska, M. Brewers’ Spent Grain in Food Systems: Processing and Final Products Quality as a Function of Fiber Modification Treatment. J. Food Sci. 2021, 86, 1532–1551. [Google Scholar] [CrossRef]
- Chetrariu, A.; Dabija, A. Brewer’s Spent Grains: Possibilities of Valorization, a Review. Appl. Sci. 2020, 10, 5619. [Google Scholar] [CrossRef]
- Huige, N. Brewery By-Products and Effluents. In Handbook of Brewing; Hardwick, W.A., Ed.; CRC Press: Boca Raton, FL, USA, 2006; pp. 655–713. [Google Scholar] [CrossRef]

| Barley Type | Barley Form-Whole Grain | |
|---|---|---|
| Sub-types of covered barley | Covered Barley | ![]() |
| De-hulled Barley | ![]() | |
| Roasted Covered Barley | ![]() | |
| De-hulled Barley Flakes | ![]() | |
| Barley Malt 1. Pilsner malt 2. Pale Ale malt 3. Caramel malt 4. Chocolate malt 5. Roasted Barley malt | ![]() | |
| Malted barley flour 1. Diastatic 2. Non-diastatic | ![]() | |
| Sub-types of naked barley | Naked Barley | ![]() |
| Sub-types of pearled barley | Pearled Barley | ![]() |
| Pot Barley | ![]() | |
| Pearled Barley Flakes | ![]() | |
| Pearled Puffed Barley | ![]() | |
| Barley processing by-products | ||
| Sub-types of naked, covered and pearled barley | Barley Sprouts | ![]() |
| Sub-types of naked, covered and pearled barley | Barley Brewers’ Spent Grain | ![]() |
| Barley mill products | ||
| Sub-types of naked, covered and pearled barley | Barley Grits | ![]() |
| Whole Grain Barley Flour | ![]() | |
| Barley Bran | ![]() | |
| Barley Husk | ![]() | |
| Barley Starch | ![]() | |
| Chemical Composition (%) * | Covered Barley | Naked Barley |
|---|---|---|
| Starch | 57.7 | 60.7 |
| Protein | 12.2 | 15.1 |
| Fat | 2.5 | 2.7 |
| Sugars | 1.2 | 1.5 |
| Ash | 2.1 | 1.6 |
| Dietary fiber | 20.6 | 16.6 |
| β-glucan | 4.8 | 5.7 |
| Vitamin | Average, mg/kg * |
|---|---|
| Thiamine (B1) | 5.2 |
| Riboflavin (B2) | 1.8 |
| Niacin (B3) | 63.2 |
| Pantothenic acid (B5) | 5.1 |
| Biotin (B7) | 0.14 |
| Folic acid (B9) | 0.43 |
| Pyridoxine (B6) | 3.5 |
| Choline | 1290 |
| Food Category | Traditional Product Name | Reference |
|---|---|---|
| Food prepared from whole, cracked or ground raw grain | Balady, Pita, or Pocket Bread (Jordanian flatbread) | [99] |
| Barley Porridge (Denmark porridge) | [21] | |
| Bolon or Boulon (Hard barley bread) | [99] | |
| Champa (Thin leavened pancake-like bread from Nepal) | [21,22] | |
| Chang (Tibetan alcoholic beverage) | [100] | |
| Chapatti (Indian flatbread) | [101] | |
| Chhaang or Chang (Nepalese and Tibetan alcoholic beverage) | [102] | |
| Dabbo (Ethiopian leavened thick bread) | [103] | |
| Drylur (Norway barley bread) | [98] | |
| Fateera or Kaac (Yemeni hard pie made of barley, corn and lentil flour) | [100] | |
| Fric and Mermez (Tunisian barley soup) | [104] | |
| Injera or Taita (Ethiopian and Eritrea thin leavened bread) | [105,106] | |
| Kaac (Yemen pie made from barley and lentil flour) | [100] | |
| Kicha (Flatbread from Eritrea) | [106] | |
| Kisra (Tunisian barley bread) | [104] | |
| Kitta or Torosho (Ethiopian unleavened, thin, dehydrated bread) | [103] | |
| Kornmjolsbrod (Swedish flatbread) | [22] | |
| Maloog and Matany (Yemen bread from barley and lentil flour) | [100] | |
| Malthouth (Tunisian dampen cracked barley couscous) | [104] | |
| Murri and Kamakh (Fermented condiment made with barley flour in Andalusia) | [98] | |
| Nakia (beverage from Yemen) | [21] | |
| Orkney Bere Bannocks (Scottish flatbread) | [22] | |
| Parathas and Poori (Indian single-layered flatbread) | [22] | |
| Paximadia (twice-baked barley biscuit) | [107] | |
| Sanchak tukba (Tibetan porridge) | [21] | |
| Shirba or Geat (Eritrean porridge) | [22] | |
| Shorba (Ethiopian soup) | [21] | |
| Tbikha (Tunisian cooked barley grain) | [104] | |
| Tihilo (Eritrean flour dough balls) | [108] | |
| Tortillas | [109] | |
| Toughrift (flatbread from Morocco) | [21] | |
| Turkey Tarhana, Egyptian Kishk, Iraqi Kushuk, Hungary Tahonya, Finland Talkuna | [110,111] | |
| Yufka (Turkish flatbread) | [112] | |
| Zoam, Matiat and Alaath (porridge from Yemen) | [22] | |
| Food prepared from soaked, drained and dried whole or pearled grain | Ohralehikaiset (Finnish barley baked on leaves) | [21] |
| Barley–Yogurt Soup | [9] | |
| Černy Kuba or Black Kuba (Czech mushroom–barley casserole) | [9] | |
| Goose and Barley Soup (Russian dish) | [113] | |
| Jau nu pani (barley water) | [108,114] | |
| Kasha (traditional sweet or savory dish of Russia, Poland and Eastern Europe) | [22] | |
| Kong Bori Bob (Korean cooked barley) | [114] | |
| Krupnick Polski (Polish barley–mushroom soup) | [9,115] | |
| Latvian Barley and Potato Porridge | [116] | |
| Latvian Bean Soup | [116] | |
| Miežu Putra or Meat and Barley Casserole (Latvian meat and barley casserole) | [9] | |
| Mugi Gohan (Japanese cooked barley) | [117] | |
| Polsa (Swedish barley sausage) | [22] | |
| Sanchak tukba (Tibetan porridge from steeped barley gain) | [100] | |
| Scotch Broth (Scottish soup) | [21] | |
| Talkkuna (in Finnish), Kama (in Estonian), Tolokno (in Russia) (powder which is a mixture of roasted barley) | [9] | |
| Food prepared from malt, roasted grain or flour | Areki (Ethiopian distilled homemade drink from fermented ingredients) | [106] |
| Atmit or Muk (Ethiopian soup from roasted grain flour) | [21] | |
| Bazine (Tunisian porridge from roasted grain flour) | [21,22] | |
| Besso and Chiko (Ethiopian dough balls with water, butter or oil) | [108] | |
| Boricha (Korean barley tea), Maicha (Chinese barley tea); Mugicha (Japanese barley tea) | [21,22] | |
| Buza | [98] | |
| Changuel and Tsangtub (Tibetan soup) | [21,100] | |
| Chima (Tibetan cake mixed with butter, dried cheese and sugar) | [21,100] | |
| Dhido (Etiopian porridge from roasted grain flour) | [21] | |
| Genfo or Kinche (Ethiopian porridge from roasted grain flour) | [21,106] | |
| Ini (fried naked barley grain) | [98] | |
| Kolo (Ethiopian and Eritrean mix with well-roasted whole grains served as breakfast, sidedish or snacks) | [106] | |
| Krimnitas or Chondrinos | [6,98] | |
| Magsan and Tsog (Tibetan cake mixed with tea, dried cheese, dried grapes and brown sugar) | [21,100] | |
| Pinni or Bagpinni (Himachal Pradesh snack from roasted barley flour) | [118,119] | |
| Sanchang (Tibetan slightly alcoholic beverage from roasted grain flour) | [100] | |
| Siwa (beer) | [106] | |
| Tella (Ethiopian fermented and undistilled beer) | [9] | |
| Tijmirout, Tounjifine and Tiroufine (Moroccan popcorn-like products) | [22] | |
| Tsangpa-ba or Tsampa-ba (Tibetan and Nepal dough balls with butter and tea) | [9,120] | |
| Yue (Tibetan popcorn-like snack) | [9] | |
| Yuetub (Tibetan porridge from roasted grain flour) | [21,22] | |
| Zurbegonie, Borde and Bequre (Ethiopian unfermented or slightly fermented beverage from roasted grain and malt) | [9,98] |
Publisher’s Note: MDPI stays neutral with regard to jurisdictional claims in published maps and institutional affiliations. |
© 2022 by the authors. Licensee MDPI, Basel, Switzerland. This article is an open access article distributed under the terms and conditions of the Creative Commons Attribution (CC BY) license (https://creativecommons.org/licenses/by/4.0/).
Share and Cite
Lukinac, J.; Jukić, M. Barley in the Production of Cereal-Based Products. Plants 2022, 11, 3519. https://doi.org/10.3390/plants11243519
Lukinac J, Jukić M. Barley in the Production of Cereal-Based Products. Plants. 2022; 11(24):3519. https://doi.org/10.3390/plants11243519
Chicago/Turabian StyleLukinac, Jasmina, and Marko Jukić. 2022. "Barley in the Production of Cereal-Based Products" Plants 11, no. 24: 3519. https://doi.org/10.3390/plants11243519
APA StyleLukinac, J., & Jukić, M. (2022). Barley in the Production of Cereal-Based Products. Plants, 11(24), 3519. https://doi.org/10.3390/plants11243519



















