Time Course RNA-seq Reveals Soybean Responses against Root-Lesion Nematode and Resistance Players
Abstract
1. Introduction
2. Results
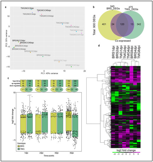
2.1. DEGs Reveal Two Main Stages of Gene Regulation in Response to RLN
2.2. RLN Infection Redirects Soybean Metabolism
2.3. Co-Expressed Gene Analysis Reveals a Network of Photosynthesis Related Genes Differentially Regulated between Genotypes
2.4. Two BRS-Specific Expressed Genes Are Toll—Interleukin 1—Resistance/LRR-NB-ARC Domain
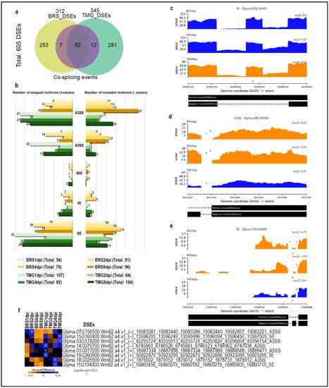
2.5. RLN Infection Induces Differential Splicing
2.6. SNPs Identified in Transcripts Region May Interfere in Important Gene Networks during RLN Infection
2.7. Nematode Penetration Activity Is Different at Late Stages
2.8. Serine/Arginine Rich Splicing Factor Is the Most Stable Expressed Soybean Gene under RLN Infection
3. Discussion
3.1. BRS Could Have a Molecular Mechanism to Reduce RLN Reproduction
3.2. Metabolic Pathways Affected under RLN Infection Suggest PTI and ETI in Moderate Resistance Response
3.3. A PIF7 Transcription Factor May Be Involved in the Regulation of Pathways during RLN Infection
3.4. Intron Retention Event in BRS Transcript May Result in the Inactivation of Myo-Inositol Oxygenase
4. Material and Method
4.1. Plant Material
4.2. Nematode Infection Assays and Sample Preparation
4.3. Library Construction, Sequencing, and Mapping of RNA-seq Reads
4.4. Differential Expression and Co-Expression Analysis
4.5. Genotype-Specific Expression Gene Analysis
4.6. Differential Splicing Events Analysis
4.7. Variant Calling Based on RNA-seq Data
4.8. Nematode Read Counting
4.9. Gene Ontology (GO) and KEGG Analysis
4.10. Network and Promoter Motif Analysis
4.11. Gene Expression Coefficient of Variation Analysis
4.12. RT-qPCR for Soybean Reference Genes and RNA-seq Data Validation
5. Conclusions
Supplementary Materials
Author Contributions
Funding
Institutional Review Board Statement
Informed Consent Statement
Data Availability Statement
Acknowledgments
Conflicts of Interest
References
- Coyne, D.L.; Cortada, L.; Dalzell, J.J.; Claudius-Cole, A.O.; Haukeland, S.; Luambano, N.; Talwana, H. Plant-Parasitic Nematodes and Food Security in Sub-Saharan Africa. Annu. Rev. Phytopathol. 2018, 56, 381–403. [Google Scholar] [CrossRef] [PubMed]
- Jones, J.T.; Haegeman, A.; Danchin, E.G.J.; Gaur, H.S.; Helder, J.; Jones, M.G.K.; Kikuchi, T.; Manzanilla-López, R.; Palomares-Rius, J.E.; Wesemael, W.M.L.; et al. Top 10 Plant-Parasitic Nematodes in Molecular Plant Pathology. Mol. Plant Pathol. 2013, 14, 946–961. [Google Scholar] [CrossRef] [PubMed]
- World Agriculture Production World Soybean Production 2022/2023: July 2022. Available online: http://www.worldagriculturalproduction.com/crops/soybean.aspx (accessed on 9 August 2022).
- Dias-Arieira, C.R.; de Araújo, F.G.; Kaneko, L.; Santiago, D.C. Biological Control of Pratylenchus brachyurus in Soya Bean Crops. J. Phytopathol. 2018, 166, 722–728. [Google Scholar] [CrossRef]
- Castanheira, C.M.; Falcão, H.G.; Ida, E.I.; Dias-Arieira, C.R.; Bolanho Barros, B.C. Pratylenchus brachyurus Parasitism on Soybean: Effects on Productivity, Vegetative and Nematological Parameters and Chemical Properties. Eur. J. Plant Pathol. 2020, 157, 651–661. [Google Scholar] [CrossRef]
- CABI. Pratylenchus brachyurus (Root-Lesion Nematode). Available online: https://www.cabi.org/isc/datasheet/43894 (accessed on 1 June 2022).
- Pratylenchus penetrans: A Horticulturally Significant Root Lesion Nematode. Available online: https://www.agric.wa.gov.au/carrots/pratylenchus-penetrans-horticulturally-significant-root-lesion-nematode (accessed on 1 June 2022).
- Abad, P.; Williamson, V.M. Plant Nematode Interaction: A Sophisticated Dialogue. In Advances in Botanical Research; Elsevier: Amsterdam, The Netherlands, 2010; Volume 53, pp. 147–192. ISBN 0065-2296. [Google Scholar]
- Kyndt, T.; Fernandez, D.; Gheysen, G. Plant-Parasitic Nematode Infections in Rice: Molecular and Cellular Insights. Annu. Rev. Phytopathol. 2013, 52, 1–19. [Google Scholar] [CrossRef]
- Linsell, K.J.; Riley, I.T.; Davies, K.A.; Oldach, K.H. Characterization of Resistance to Pratylenchus thornei (Nematoda) in Wheat (Triticum aestivum): Attraction, Penetration, Motility, and Reproduction. Phytopathology 2014, 104, 174–187. [Google Scholar] [CrossRef]
- Baldwin, J.G.; Nadler, S.A.; Adams, B.J. Evolution of Plant Parasitism among Nematodes. Annu. Rev. Phytopathol. 2004, 42, 83–105. [Google Scholar] [CrossRef]
- Devran, Z.; Göknur, A.; Mesci, L. Development of Molecular Markers for the Mi-1 Gene in Tomato Using the KASP Genotyping Assay. Hortic. Environ. Biotechnol. 2016, 57, 156–160. [Google Scholar] [CrossRef]
- Paal, J.; Henselewski, H.; Muth, J.; Meksem, K.; Menéndez, C.M.; Salamini, F.; Ballvora, A.; Gebhardt, C. Molecular Cloning of the Potato Gro1-4 Gene Conferring Resistance to Pathotype Ro1 of the Root Cyst Nematode Globodera rostochiensis, Based on a Candidate Gene Approach. Plant J. 2004, 38, 285–297. [Google Scholar] [CrossRef]
- Kandoth, P.; Ithal, N.; Recknor, J. The Soybean Rhg1 Locus for Resistance to the Soybean Cyst Nematode Heterodera glycines Regulates the Expression of a Large Number of Stress-and Defense-Related. Plant Physiol. 2011, 155, 1960–1975. [Google Scholar] [CrossRef]
- Claverie, M.; Dirlewanger, E.; Bosselut, N.; Van Ghelder, C.; Voisin, R.; Kleinhentz, M.; Lafargue, B.; Abad, P.; Rosso, M.-N.; Chalhoub, B.; et al. The Ma Gene for Complete-Spectrum Resistance to Meloidogyne Species in Prunus Is a TNL with a Huge Repeated C-Terminal Post-LRR Region. Plant Physiol. 2011, 156, 779–792. [Google Scholar] [CrossRef] [PubMed]
- Duval, H.; Hoerter, M.; Polidori, J.; Confolent, C.; Masse, M.; Moretti, A.; Van Ghelder, C.; Esmenjaud, D. High-Resolution Mapping of the RMia Gene for Resistance to Root-Knot Nematodes in Peach. Tree Genet. Genomes 2014, 10, 297–306. [Google Scholar] [CrossRef]
- Duval, H.; Van Ghelder, C.; Portier, U.; Confolent, C.; Meza, P.; Esmenjaud, D. New Data Completing the Spectrum of the Ma, RMia, and RMja Genes for Resistance to Root-Knot Nematodes (Meloidogyne spp.) in Prunus. Phytopathology 2019, 109, 615–622. [Google Scholar] [CrossRef] [PubMed]
- van der Voort, J.R.; Wolters, P.; Folkertsma, R.; Hutten, R.; van Zandvoort, P.; Vinke, H.; Kanyuka, K.; Bendahmane, A.; Jacobsen, E.; Janssen, R.; et al. Mapping of the Cyst Nematode Resistance Locus Gpa2 in Potato Using a Strategy Based on Comigrating AFLP Markers. TAG Theor. Appl. Genet. 1997, 95, 874–880. [Google Scholar] [CrossRef]
- Schulte, D.; Cai, D.; Kleine, M.; Fan, L.; Wang, S.; Jung, C. A Complete Physical Map of a Wild Beet (Beta procumbens) Translocation in Sugar Beet. Mol. Genet. Genom. 2006, 275, 504–511. [Google Scholar] [CrossRef]
- Wang, C.; Ulloa, M.; Roberts, P.A. Identification and Mapping of Microsatellite Markers Linked to a Root-Knot Nematode Resistance Gene (Rkn1) in Acala NemX Cotton (Gossypium hirsutum L.). Theor. Appl. Genet. 2006, 112, 770–777. [Google Scholar] [CrossRef] [PubMed]
- Wang, C.; Ulloa, M.; Duong, T.T.; Roberts, P.A. QTL Analysis of Transgressive Nematode Resistance in Tetraploid Cotton Reveals Complex Interactions in Chromosome 11 Regions. Front. Plant Sci. 2017, 8, 1–12. [Google Scholar] [CrossRef]
- Rios, A.D.F.; da Rocha, M.R.; Machado, A.S.; Ávila, K.A.G.B.; Teixeira, R.A.; de Castro Santos, L.; Rabelo, L.R.S. Host Suitability of Soybean and Corn Genotypes to the Root Lesion Caused by Nematode under Natural Infestation Conditions. Ciência Rural 2016, 46, 580–584. [Google Scholar] [CrossRef]
- Linsell, K.J.; Rahman, M.S.; Taylor, J.D.; Davey, R.S.; Gogel, B.J.; Wallwork, H.; Forrest, K.L.; Hayden, M.J.; Taylor, S.P.; Oldach, K.H. QTL for Resistance to Root Lesion Nematode (Pratylenchus yhornei) from a Synthetic Hexaploid Wheat Source. Theor. Appl. Genet. 2014, 127, 1409–1421. [Google Scholar] [CrossRef]
- Williams, K.J.; Taylor, S.P.; Bogacki, P.; Pallotta, M.; Bariana, H.S.; Wallwork, H. Mapping of the Root Lesion Nematode (Pratylenchus neglectus) Resistance Gene Rlnn1 in Wheat. Theor. Appl. Genet. 2002, 104, 874–879. [Google Scholar] [CrossRef]
- Jayatilake, D.V.; Tucker, E.J.; Bariana, H.; Kuchel, H.; Edwards, J.; McKay, A.C.; Chalmers, K.; Mather, D.E. Genetic Mapping and Marker Development for Resistance of Wheat against the Root Lesion Nematode Pratylenchus neglectus. BMC Plant Biol. 2013, 13, 230. [Google Scholar] [CrossRef]
- Sharma, S.; Sharma, S.; Keil, T.; Laubach, E.; Jung, C. Screening of Barley Germplasm for Resistance to Root Lesion Nematodes. Plant Genet. Resour. 2011, 9, 236–239. [Google Scholar] [CrossRef]
- Oldach, K.H.; Peck, D.M.; Nair, R.M.; Sokolova, M.; Harris, J.; Bogacki, P.; Ballard, R. Genetic Analysis of Tolerance to the Root Lesion Nematode Pratylenchus neglectus in the Legume Medicago littoralis. BMC Plant Biol. 2014, 14, 100. [Google Scholar] [CrossRef] [PubMed]
- Sels, J.; Mathys, J.; De Coninck, B.M.A.; Cammue, B.P.A.; De Bolle, M.F.C. Plant Pathogenesis-Related (PR) Proteins: A Focus on PR Peptides. Plant Physiol. Biochem. 2008, 46, 941–950. [Google Scholar] [CrossRef] [PubMed]
- Ali, M.A.; Azeem, F.; Li, H.; Bohlmann, H. Smart Parasitic Nematodes Use Multifaceted Strategies to Parasitize Plants. Front. Plant Sci. 2017, 8, 1–21. [Google Scholar] [CrossRef] [PubMed]
- Jones, J.D.G.; Dangl, J.L. The Plant Immune System. Nature 2006, 444, 323–329. [Google Scholar] [CrossRef]
- Kyndt, T.; Denil, S.; Haegeman, A.; Trooskens, G.; Bauters, L.; Van Criekinge, W.; De Meyer, T.; Gheysen, G. Transcriptional Reprogramming by Root Knot and Migratory Nematode Infection in Rice. New Phytol. 2012, 196, 887–900. [Google Scholar] [CrossRef]
- Kyndt, T.; Nahar, K.; Haegeman, A.; De Vleesschauwer, D.; Höfte, M.; Gheysen, G. Comparing Systemic Defence-Related Gene Expression Changes upon Migratory and Sedentary Nematode Attack in Rice. Plant Biol. 2012, 14, 73–82. [Google Scholar] [CrossRef]
- Yu, Y.; Zeng, L.; Yan, Z.; Liu, T.; Sun, K.; Zhu, T.; Zhu, A. Identification of Ramie Genes in Response to Pratylenchus coffeae Infection Challenge by Digital Gene Expression Analysis. Int. J. Mol. Sci. 2015, 16, 21989–22007. [Google Scholar] [CrossRef]
- Maboreke, H.R.; Feldhahn, L.; Bönn, M.; Tarkka, M.T.; Buscot, F.; Herrmann, S.; Menzel, R.; Ruess, L. Transcriptome Analysis in Oak Uncovers a Strong Impact of Endogenous Rhythmic Growth on the Interaction with Plant-Parasitic Nematodes. BMC Genom. 2016, 17, 627. [Google Scholar] [CrossRef]
- Yeung, K.Y.; Medvedovic, M.; Bumgarner, R.E. From Co-Expression to Co-Regulation: How Many Microarray Experiments Do We Need? Genome Biol. 2004, 5, R48. [Google Scholar] [CrossRef] [PubMed]
- Du, Z.; Zhou, X.; Ling, Y.; Zhang, Z.; Su, Z. AgriGO: A GO Analysis Toolkit for the Agricultural Community. Nucleic Acids Res. 2010, 38, W64–W70. [Google Scholar] [CrossRef] [PubMed]
- Zhao, Y.; Wang, K.; Wang, W.; Yin, T.; Dong, W.; Xu, C. A High-Throughput SNP Discovery Strategy for RNA-Seq Data. BMC Genom. 2019, 20, 160. [Google Scholar] [CrossRef]
- Takahagi, K.; Uehara-Yamaguchi, Y.; Yoshida, T.; Sakurai, T.; Shinozaki, K.; Mochida, K.; Saisho, D. Analysis of Single Nucleotide Polymorphisms Based on RNA Sequencing Data of Diverse Bio-Geographical Accessions in Barley. Sci. Rep. 2016, 6, 33199. [Google Scholar] [CrossRef]
- Li, W.; Riday, H.; Riehle, C.; Edwards, A.; Dinkins, R. Identification of Single Nucleotide Polymorphism in Red Clover (Trifolium pratense L.) Using Targeted Genomic Amplicon Sequencing and RNA-Seq. Front. Plant Sci. 2019, 10, 1–9. [Google Scholar] [CrossRef] [PubMed]
- Ekroth, A.K.E.; Gerth, M.; Stevens, E.J.; Ford, S.A.; King, K.C. Host Genotype and Genetic Diversity Shape the Evolution of a Novel Bacterial Infection. ISME J. 2021, 15, 2146–2157. [Google Scholar] [CrossRef] [PubMed]
- Montes, N.; Vijayan, V.; Pagan, I. Trade-Offs between Host Tolerances to Different Pathogens in Plant-Virus Interactions. Virus Evol. 2020, 6, 1–12. [Google Scholar] [CrossRef]
- Safdari, P.; Höckerstedt, L.; Brosche, M.; Salojärvi, J.; Laine, A.L. Genotype-Specific Expression and NLR Repertoire Contribute to Phenotypic Resistance Diversity in Plantago lanceolata. Front. Plant Sci. 2021, 12, 1–17. [Google Scholar] [CrossRef]
- Vieira, P.; Mowery, J.; Eisenback, J.D.; Shao, J.; Nemchinov, L.G. Cellular and Transcriptional Responses of Resistant and Susceptible Cultivars of Alfalfa to the Root Lesion Nematode, Pratylenchus penetrans. Front. Plant Sci. 2019, 10, 1–17. [Google Scholar] [CrossRef]
- Torres, M.A.; Jones, J.D.G.; Dangl, J.L. Reactive Oxygen Species Signaling in Response to Pathogens. Plant Physiol. 2006, 141, 373–378. [Google Scholar] [CrossRef]
- Mur, L.A.J.; Lloyd, A.J.; Cristescu, S.M.; Harren, F.J.M.; Hall, M.; Smith, A. Biphasic Ethylene Production during the Hypersensitive Response in Arabidopsis. Plant Signal. Behav. 2009, 4, 610–613. [Google Scholar] [CrossRef] [PubMed]
- Van Den Berg, N.; Mahomed, W.; Olivier, N.A.; Swart, V.; Crampton, B.G. Transcriptome Analysis of an Incompatible Persea americana-Phytophthora cinnamomi Interaction Reveals the Involvement of SA- and JA-Pathways in a Successful Defense Response. PLoS ONE 2018, 13, e0205705. [Google Scholar] [CrossRef]
- Bird, A.F.; McClure, M.A. The Tylenchid (Nematoda) Egg Shell: Structure, Composition and Permeability. Parasitology 1976, 72, 19. [Google Scholar] [CrossRef]
- Chan, Y.L.; He, Y.; Hsiao, T.T.; Wang, C.J.; Tian, Z.; Yeh, K.W. Pyramiding Taro Cystatin and Fungal Chitinase Genes Driven by a Synthetic Promoter Enhances Resistance in Tomato to Root-Knot Nematode Meloidogyne incognita. Plant Sci. 2015, 231, 74–81. [Google Scholar] [CrossRef] [PubMed]
- Baldridge, G.D.; O’Neill, N.R.; Samac, D.A. Alfalfa (Medicago sativa L.) Resistance to the Root-Lesion Nematode, Pratylenchus penetrans: Defense-Response Gene mRNA and Isoflavonoid Phytoalexin Levels in Roots. Plant Mol. Biol. 1998, 38, 999–1010. [Google Scholar] [CrossRef]
- Jwa, N.S.; Hwang, B.K. Convergent Evolution of Pathogen Effectors toward Reactive Oxygen Species Signaling Networks in Plants. Front. Plant Sci. 2017, 8, 1–12. [Google Scholar] [CrossRef]
- Sang, Y.; Macho, A.P. Analysis of PAMP-Triggered ROS Burst in Plant Immunity. In Methods in Molecular Biology; Humana Press: New York, NY, USA, 2017; Volume 1578, pp. 143–153. ISBN 9781493968596. [Google Scholar]
- Großkinsky, D.K.; Edelsbrunner, K.; Pfeifhofer, H.; van der Graaff, E.; Roitsch, T.; Cis-Großkinsky, D.K.; Edelsbrunner, K.; Pfeifhofer, H.; van Der Graaff, E.; Roitsch, T. Cis- and Trans-Zeatin Differentially Modulate Plant Immunity. Plant Signal. Behav. 2013, 8, e24798. [Google Scholar] [CrossRef]
- Alonso-Díaz, A.; Satbhai, S.B.; de Pedro-Jové, R.; Berry, H.M.; Göschl, C.; Argueso, C.T.; Novak, O.; Busch, W.; Valls, M.; Coll, N.S. A Genome-Wide Association Study Reveals Cytokinin as a Major Component in the Root Defense Responses against Ralstonia solanacearum. J. Exp. Bot. 2021, 72, 2727–2740. [Google Scholar] [CrossRef]
- Pageau, K.; Reisdorf-Cren, M.; Morot-Gaudry, J.-F.; Masclaux-Daubresse, C. The Two Senescence-Related Markers, GS1 (Cytosolic Glutamine Synthetase) and GDH (Glutamate Dehydrogenase), Involved in Nitrogen Mobilization, Are Differentially Regulated during Pathogen Attack and by Stress Hormones and Reactive Oxygen Species in Nicoti. J. Exp. Bot. 2006, 57, 547–557. [Google Scholar] [CrossRef]
- Berger, S.; Sinha, A.K.; Roitsch, T. Plant Physiology Meets Phytopathology: Plant Primary Metabolism and Plant Pathogen Interactions. J. Exp. Bot. 2007, 58, 4019–4026. [Google Scholar] [CrossRef]
- Tavernier, V.; Cadiou, S.; Pageau, K.; Laugé, R.; Reisdorf-Cren, M.; Langin, T.; Masclaux-Daubresse, C. The Plant Nitrogen Mobilization Promoted by Colletotrichum lindemuthianum in Phaseolus Leaves Depends on Fungus Pathogenicity. J. Exp. Bot. 2007, 58, 3351–3360. [Google Scholar] [CrossRef] [PubMed]
- Abdullahi, A.; Ahmad, K.; Ismail, I.S.; Asib, N.; Ahmed, O.H.; Abubakar, A.I.; Siddiqui, Y.; Ismail, M.R. Potential of Using Ginger Essential Oils-Based Nanotechnology to Control Tropical Plant Diseases. Plant Pathol. J. 2020, 36, 515–535. [Google Scholar] [CrossRef] [PubMed]
- Teh, S.L.; Rostandy, B.; Awale, M.; Luby, J.J.; Fennell, A.; Hegeman, A.D. Genetic Analysis of Stilbenoid Profiles in Grapevine Stems Reveals a Major mQTL Hotspot on Chromosome 18 Associated with Disease-Resistance Motifs. Hortic. Res. 2019, 6, 1–11. [Google Scholar] [CrossRef] [PubMed]
- Mattio, L.M.; Catinella, G.; Dallavalle, S.; Pinto, A. Stilbenoids: A Natural Arsenal against Bacterial Pathogens. Antibiotics 2020, 9, 336. [Google Scholar] [CrossRef] [PubMed]
- Desmedt, W.; Mangelinckx, S.; Kyndt, T.; Vanholme, B. A Phytochemical Perspective on Plant Defense Against Nematodes. Front. Plant Sci. 2020, 11, 1–25. [Google Scholar] [CrossRef]
- Jan, R.; Asaf, S.; Numan, M.; Lubna; Kim, K.M. Plant Secondary Metabolite Biosynthesis and Transcriptional Regulation in Response to Biotic and Abiotic Stress Conditions. Agronomy 2021, 11, 968. [Google Scholar] [CrossRef]
- Dixon, R.A.; Pasinetti, G.M. Flavonoids and Isoflavonoids: From Plant Biology to Agriculture and Neuroscience. Plant Physiol. 2010, 154, 453–457. [Google Scholar] [CrossRef]
- Rahaman, M.M.; Zwart, R.S.; Rupasinghe, T.W.T.; Hayden, H.L.; Thompson, J.P. Metabolomic Profiling of Wheat Genotypes Resistant and Susceptible to Root-Lesion Nematode Pratylenchus Thornei. Plant Mol. Biol. 2021, 106, 381–406. [Google Scholar] [CrossRef]
- Rahman, M.S.; Linsell, K.J.; Taylor, J.D.; Hayden, M.J.; Collins, N.C.; Oldach, K.H. Fine Mapping of Root Lesion Nematode (Pratylenchus Thornei) Resistance Loci on Chromosomes 6D and 2B of Wheat. Theor. Appl. Genet. 2020, 133, 635–652. [Google Scholar] [CrossRef]
- Moura, J.C.M.S.; Bonine, C.A.V.; de Oliveira Fernandes Viana, J.; Dornelas, M.C.; Mazzafera, P. Abiotic and Biotic Stresses and Changes in the Lignin Content and Composition in Plants. J. Integr. Plant Biol. 2010, 52, 360–376. [Google Scholar] [CrossRef]
- Singh, S.; Kaur, I.; Kariyat, R. The Multifunctional Roles of Polyphenols in Plant-Herbivore Interactions. Int. J. Mol. Sci. 2021, 22, 1442. [Google Scholar] [CrossRef] [PubMed]
- Desmedt, W.; Jonckheere, W.; Nguyen, V.H.; Ameye, M.; De Zutter, N.; De Kock, K.; Debode, J.; Van Leeuwen, T.; Audenaert, K.; Vanholme, B.; et al. The Phenylpropanoid Pathway Inhibitor Piperonylic Acid Induces Broad-Spectrum Pest and Disease Resistance in Plants. Plant Cell Environ. 2021, 44, 3122–3139. [Google Scholar] [CrossRef] [PubMed]
- Zhang, H.; Kjemtrup-Lovelace, S.; Li, C.; Luo, Y.; Chen, L.P.; Song, B.-H. Comparative RNA-Seq Analysis Uncovers a Complex Regulatory Network for Soybean Cyst Nematode Resistance in Wild Soybean (Glycine soja). Sci. Rep. 2017, 7, 9699. [Google Scholar] [CrossRef] [PubMed]
- Yuan, M.; Ngou, B.P.M.; Ding, P.; Xin, X.-F. PTI-ETI Crosstalk: An Integrative View of Plant Immunity. Curr. Opin. Plant Biol. 2021, 62, 102030. [Google Scholar] [CrossRef]
- Kadota, Y.; Liebrand, T.W.H.; Goto, Y.; Sklenar, J.; Derbyshire, P.; Menke, F.L.H.; Torres, M.A.; Molina, A.; Zipfel, C.; Coaker, G.; et al. Quantitative Phosphoproteomic Analysis Reveals Common Regulatory Mechanisms between Effector- and PAMP-Triggered Immunity in Plants. New Phytol. 2019, 221, 2160–2175. [Google Scholar] [CrossRef]
- Peng, Y.; van Wersch, R.; Zhang, Y. Convergent and Divergent Signaling in PAMP-Triggered Immunity and Effector-Triggered Immunity. Mol. Plant-Microbe Interact. 2018, 31, 403–409. [Google Scholar] [CrossRef]
- Ngou, B.P.M.; Ahn, H.-K.; Ding, P.; Jones, J.D.G. Mutual Potentiation of Plant Immunity by Cell-Surface and Intracellular Receptors. Nature 2021, 592, 110–115. [Google Scholar] [CrossRef]
- Kharbanda, K.K.; Ronis, M.J.J.; Shearn, C.T.; Petersen, D.R.; Zakhari, S.; Warner, D.R.; Feldstein, A.E.; McClain, C.J.; Kirpich, I.A. Role of Nutrition in Alcoholic Liver Disease: Summary of the Symposium at the ESBRA 2017 Congress. Biomolecules 2018, 8, 16. [Google Scholar] [CrossRef]
- Chiang, Y.-H.; Coaker, G. Effector Triggered Immunity: NLR Immune Perception and Downstream Defense Responses. Arab. Book 2015, 13, e0183. [Google Scholar] [CrossRef][Green Version]
- Swiderski, M.R.; Birker, D.; Jones, J.D.G. The TIR Domain of TIR-NB-LRR Resistance Proteins Is a Signaling Domain Involved in Cell Death Induction. Mol. Plant-Microbe Interact. 2009, 22, 157–165. [Google Scholar] [CrossRef]
- Nandety, R.S.; Caplan, J.L.; Cavanaugh, K.; Perroud, B.; Wroblewski, T.; Michelmore, R.W.; Meyers, B.C. The Role of TIR-NBS and TIR-X Proteins in Plant Basal Defense Responses. Plant Physiol. 2013, 162, 1459–1472. [Google Scholar] [CrossRef] [PubMed]
- Hayes, S.; Schachtschabel, J.; Mishkind, M.; Munnik, T.; Arisz, S.A. Hot Topic: Thermosensing in Plants. Plant Cell Environ. 2021, 44, 2018–2033. [Google Scholar] [CrossRef] [PubMed]
- Lorenzo, O.; Chico, J.M.; Sánchez-Serrano, J.J.; Solano, R. Jasmonate-Insensitive1 Encodes a MYC Transcription Factor Essential to Discriminate between Different Jasmonate-Regulated Defense Responses in Arabidopsis. Plant Cell 2004, 16, 1938–1950. [Google Scholar] [CrossRef] [PubMed]
- Ng, D.; Abeysinghe, J.; Kamali, M. Regulating the Regulators: The Control of Transcription Factors in Plant Defense Signaling. Int. J. Mol. Sci. 2018, 19, 3737. [Google Scholar] [CrossRef]
- Channale, S.; Kalavikatte, D.; Thompson, J.P.; Kudapa, H.; Bajaj, P.; Varshney, R.K.; Zwart, R.S.; Thudi, M. Transcriptome Analysis Reveals Key Genes Associated with Root-Lesion Nematode Pratylenchus thornei Resistance in Chickpea. Sci. Rep. 2021, 11, 1–11. [Google Scholar] [CrossRef]
- Laloum, T.; Martín, G.; Duque, P. Alternative Splicing Control of Abiotic Stress Responses. Trends Plant Sci. 2018, 23, 140–150. [Google Scholar] [CrossRef]
- Ganie, S.A.; Reddy, A.S.N. Stress-Induced Changes in Alternative Splicing Landscape in Rice: Functional Significance of Splice Isoforms in Stress Tolerance. Biology 2021, 10, 309. [Google Scholar] [CrossRef]
- Staiger, D.; Brown, J.W.S. Alternative Splicing at the Intersection of Biological Timing, Development, and Stress Responses. Plant Cell 2013, 25, 3640–3656. [Google Scholar] [CrossRef]
- Gassmann, W. Alternative Splicing in Plant Defense. In Nuclear Pre-mRNA Processing in Plants; Springer: Berlin, Germany, 2008; Volume 55, pp. 219–234. ISBN 9783540767756. [Google Scholar]
- Filichkin, S.A.; Priest, H.D.; Givan, S.A.; Shen, R.; Bryant, D.W.; Fox, S.E.; Wong, W.-K.; Mockler, T.C. Genome-Wide Mapping of Alternative Splicing in Arabidopsis thaliana. Genome Res. 2010, 20, 45–58. [Google Scholar] [CrossRef]
- Marquez, Y.; Brown, J.W.S.; Simpson, C.; Barta, A.; Kalyna, M. Transcriptome Survey Reveals Increased Complexity of the Alternative Splicing Landscape in Arabidopsis. Genome Res. 2012, 22, 1184–1195. [Google Scholar] [CrossRef]
- Thatcher, S.R.; Danilevskaya, O.N.; Meng, X.; Beatty, M.; Zastrow-Hayes, G.; Harris, C.; Van Allen, B.; Habben, J.; Li, B. Genome-Wide Analysis of Alternative Splicing during Development and Drought Stress in Maize. Plant Physiol. 2016, 170, 586–599. [Google Scholar] [CrossRef] [PubMed]
- Siddique, S.; Endres, S.; Sobczak, M.; Radakovic, Z.S.; Fragner, L.; Grundler, F.M.W.; Weckwerth, W.; Tenhaken, R.; Bohlmann, H. Myo-Inositol Oxygenase Is Important for the Removal of Excess Myo-Inositol from Syncytia Induced by Heterodera schachtii in Arabidopsis Roots. New Phytol. 2014, 201, 476–485. [Google Scholar] [CrossRef] [PubMed]
- Bolger, A.M.; Lohse, M.; Usadel, B. Trimmomatic: A Flexible Trimmer for Illumina Sequence Data. Bioinformatics 2014, 30, 2114–2120. [Google Scholar] [CrossRef] [PubMed]
- Andrews, S. FastQC: A Quality Control Tool for High Throughput Sequence Data. 2010. Available online: https://www.bioinformatics.babraham.ac.uk/projects/fastqc/ (accessed on 15 January 2017).
- Schmutz, J.; Cannon, S.B.; Schlueter, J.; Ma, J.; Mitros, T.; Nelson, W.; Hyten, D.L.; Song, Q.; Thelen, J.J.; Cheng, J.; et al. Genome Sequence of the Palaeopolyploid Soybean. Nature 2010, 463, 178–183. [Google Scholar] [CrossRef]
- Dobin, A.; Davis, C.A.; Schlesinger, F.; Drenkow, J.; Zaleski, C.; Jha, S.; Batut, P.; Chaisson, M.; Gingeras, T.R. STAR: Ultrafast Universal RNA-Seq Aligner. Bioinformatics 2013, 29, 15–21. [Google Scholar] [CrossRef]
- Feng, J.; Meyer, C.A.; Wang, Q.; Liu, J.S.; Shirley Liu, X.; Zhang, Y. GFOLD: A Generalized Fold Change for Ranking Differentially Expressed Genes from RNA-Seq Data. Bioinformatics 2012, 28, 2782–2788. [Google Scholar] [CrossRef]
- de Hoon, M.J.L.; Imoto, S.; Nolan, J.; Miyano, S. Open Source Clustering Software. Bioinformatics 2004, 20, 2782–2788. [Google Scholar] [CrossRef]
- Vera Alvarez, R.; Pongor, L.S.; Mariño-Ramírez, L.; Landsman, D. TPMCalculator: One-Step Software to Quantify mRNA Abundance of Genomic Features. Bioinformatics 2019, 35, 1960–1962. [Google Scholar] [CrossRef]
- Shen, S.; Park, J.W.; Lu, Z.; Lin, L.; Henry, M.D.; Wu, Y.N.; Zhou, Q.; Xing, Y. rMATS: Robust and Flexible Detection of Differential Alternative Splicing from Replicate RNA-Seq Data. Proc. Natl. Acad. Sci. USA 2014, 111, E5593–E5601. [Google Scholar] [CrossRef]
- Tian, T.; Liu, Y.; Yan, H.; You, Q.; Yi, X.; Du, Z.; Xu, W.; Su, Z. AgriGO v2.0: A GO Analysis Toolkit for the Agricultural Community, 2017 Update. Nucleic Acids Res. 2017, 45, W122–W129. [Google Scholar] [CrossRef]
- Xie, C.; Mao, X.; Huang, J.; Ding, Y.; Wu, J.; Dong, S.; Kong, L.; Gao, G.; Li, C.-Y.; Wei, L. KOBAS 2.0: A Web Server for Annotation and Identification of Enriched Pathways and Diseases. Nucleic Acids Res. 2011, 39, W316–W322. [Google Scholar] [CrossRef] [PubMed]
- Szklarczyk, D.; Gable, A.L.; Nastou, K.C.; Lyon, D.; Kirsch, R.; Pyysalo, S.; Doncheva, N.T.; Legeay, M.; Fang, T.; Bork, P.; et al. The STRING Database in 2021: Customizable Protein–Protein Networks, and Functional Characterization of User-Uploaded Gene/Measurement Sets. Nucleic Acids Res. 2021, 49, D605–D612. [Google Scholar] [CrossRef] [PubMed]
- Bailey, T.L.; Johnson, J.; Grant, C.E.; Noble, W.S. The MEME Suite. Nucleic Acids Res. 2015, 43, W39–W49. [Google Scholar] [CrossRef] [PubMed]
- O’Malley, R.C.; Huang, S.C.; Song, L.; Lewsey, M.G.; Bartlett, A.; Nery, J.R.; Galli, M.; Gallavotti, A.; Ecker, J.R. Cistrome and Epicistrome Features Shape the Regulatory DNA Landscape. Cell 2016, 166, 1598. [Google Scholar] [CrossRef] [PubMed]
- Gupta, S.; Stamatoyannopoulos, J.A.; Bailey, T.L.; Noble, W. Quantifying Similarity between Motifs. Genome Biol. 2007, 8, R24. [Google Scholar] [CrossRef]
- Conesa, A.; Madrigal, P.; Tarazona, S.; Gomez-Cabrero, D.; Cervera, A.; McPherson, A.; Szcześniak, M.W.; Gaffney, D.J.; Elo, L.L.; Zhang, X.; et al. A Survey of Best Practices for RNA-Seq Data Analysis. Genome Biol. 2016, 17, 13. [Google Scholar] [CrossRef]
- Xie, F.; Xiao, P.; Chen, D.; Xu, L.; Zhang, B. MiRDeepFinder: A miRNA Analysis Tool for Deep Sequencing of Plant Small RNAs. Plant Mol. Biol. 2012, 80, 75–84. [Google Scholar] [CrossRef]





| Gene_ID | Annotation | |
|---|---|---|
| TMG-GSEGs | Glyma.04G195633 | |
| Glyma.06G241300 * | ankyrin repeat family protein-related | |
| Glyma.06G241600 * | ankyrin repeat family protein-related | |
| Glyma.06G242000 * | ankyrin repeat family protein-related | |
| Glyma.07G094051 | ||
| Glyma.12G110550 | ||
| Glyma.14G136300 | Phytochromobilin synthase/Phytochromobilin:ferredoxin oxidoreductase | |
| Glyma.U031724 | ||
| Glyma.18G208300 | UDP-glucosyl transferase/Soyasapogenol B glucuronidegalactosyltransferase | |
| Glyma.20G076400 | ||
| BRS-GSEGs | Glyma.01G046900 | Toll—interleukin 1—resistance/leucine-rich repeat-containing protein/NB-ARC domain (LRR) |
| Glyma.02G089500 | ||
| Glyma.02G090200 | Zinc-finger of C2H2 type | |
| Glyma.03G047900 | Toll—interleukin 1—resistance/leucine-rich repeat-containing protein/NB-ARC domain (LRR) | |
| Glyma.U033005 | ||
| Glyma.04G115300 | UDP-Glycosyltransferase/glycogenphosphorylase | |
| Glyma.04G132300 | ||
| Glyma.08G151300 | ||
| Glyma.14G019500 | Succinate-semialdehydedehydrogenase (NAD(+)) | |
| Glyma.15G240300 | ||
| Glyma.16G078600 | ||
| Glyma.16G112400 | ||
| Glyma.17G235500 | clathrin assembly protein/ANTH domain | |
| Glyma.19G070966 |
Publisher’s Note: MDPI stays neutral with regard to jurisdictional claims in published maps and institutional affiliations. |
© 2022 by the authors. Licensee MDPI, Basel, Switzerland. This article is an open access article distributed under the terms and conditions of the Creative Commons Attribution (CC BY) license (https://creativecommons.org/licenses/by/4.0/).
Share and Cite
Lopes-Caitar, V.S.; Nomura, R.B.G.; Hishinuma-Silva, S.M.; de Carvalho, M.C.d.C.G.; Abdelnoor, R.V.; Dias, W.P.; Marcelino-Guimarães, F.C. Time Course RNA-seq Reveals Soybean Responses against Root-Lesion Nematode and Resistance Players. Plants 2022, 11, 2983. https://doi.org/10.3390/plants11212983
Lopes-Caitar VS, Nomura RBG, Hishinuma-Silva SM, de Carvalho MCdCG, Abdelnoor RV, Dias WP, Marcelino-Guimarães FC. Time Course RNA-seq Reveals Soybean Responses against Root-Lesion Nematode and Resistance Players. Plants. 2022; 11(21):2983. https://doi.org/10.3390/plants11212983
Chicago/Turabian StyleLopes-Caitar, Valéria Stefania, Rafael Bruno Guayato Nomura, Suellen Mika Hishinuma-Silva, Mayra Costa da Cruz Gallo de Carvalho, Ricardo Vilela Abdelnoor, Waldir Pereira Dias, and Francismar Corrêa Marcelino-Guimarães. 2022. "Time Course RNA-seq Reveals Soybean Responses against Root-Lesion Nematode and Resistance Players" Plants 11, no. 21: 2983. https://doi.org/10.3390/plants11212983
APA StyleLopes-Caitar, V. S., Nomura, R. B. G., Hishinuma-Silva, S. M., de Carvalho, M. C. d. C. G., Abdelnoor, R. V., Dias, W. P., & Marcelino-Guimarães, F. C. (2022). Time Course RNA-seq Reveals Soybean Responses against Root-Lesion Nematode and Resistance Players. Plants, 11(21), 2983. https://doi.org/10.3390/plants11212983

