Pattern of Adaptive Divergence in Zingiber kawagoii Hayata (Zingiberaceae) along a Narrow Latitudinal Range
Abstract
1. Introduction
2. Materials and Methods
2.1. Sampling, DNA Extraction, and AFLP Genotyping
2.2. Environmental Variables
2.3. Genetic Diversity
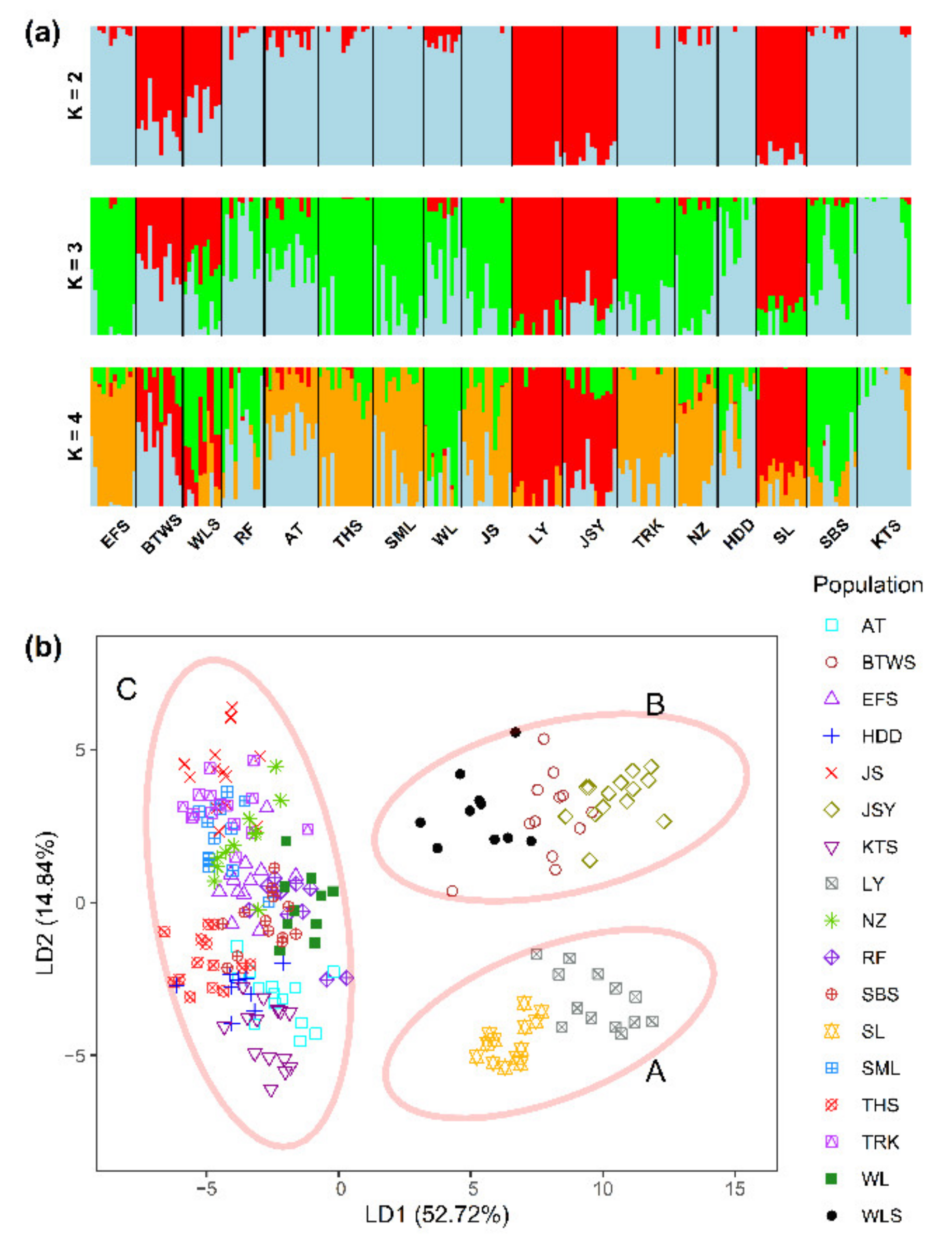
2.4. Genetic Differentiation, Clustering, and Relationships
2.5. Test for FST Outliers
2.6. Test for Associations of AFLP Loci with Environmental Variables
2.7. Relative Contribution of Environmental Variables Explaining Variation in Potential FST Outliers
2.8. Mantel Test and Variation Partitioning
3. Results
3.1. Genetic Diversity and Structure
3.2. Genetic Clustering and Relationships
3.3. Latitudinal Trend of Annual Temperature Range and Population Mean FST
3.4. FST Outliers and Relative Importance of Environmental Variables Explaining Outlier Variation
4. Discussion
4.1. Pattern of Adaptive Divergence along a Narrow Latitudinal Range
4.2. Latitudinal Cline of Annual Temperature Range Is the Major Selective Driver for Local Adaptation
4.3. Not Only Leading- but Also Trailing-Edge Populations Are Important for Zingiber kawagoii Conservation
5. Conclusions
Supplementary Materials
Author Contributions
Funding
Data Availability Statement
Acknowledgments
Conflicts of Interest
References
- Jump, A.S.; Mátyás, C.; Peñuelas, J. The altitude-for-latitude disparity in range retractions of woody species. Trends Ecol. Evol. 2009, 24, 694–701. [Google Scholar] [CrossRef]
- Franks, S.J.; Hoffmann, A.A. Genetics of climate change adaptation. Annu. Rev. Genet. 2012, 46, 185–208. [Google Scholar] [CrossRef]
- Booy, G.; Hendriks, R.J.J.; Smulders, M.J.M.; van Groenendael, J.M.; Vosman, B. Genetic diversity and the survival of populations. Plant Biol. 2000, 2, 379–395. [Google Scholar] [CrossRef]
- Hampe, A.; Petit, R.J. Conserving biodiversity under climate change: The rear edge matters. Ecol. Lett. 2005, 8, 461–467. [Google Scholar] [CrossRef]
- Martin, P.R.; McKay, J.K. Latitudinal variation in genetic divergence of populations and the potential for future speciation. Evolution 2004, 58, 938–945. [Google Scholar] [CrossRef]
- Huang, B.-H.; Lin, Y.-C.; Huang, C.-W.; Lu, H.-P.; Luo, M.-X.; Liao, P.-C. Differential genetic responses to the stress revealed the mutation-order adaptive divergence between two sympatric ginger species. BMC Genom. 2018, 19, 692. [Google Scholar] [CrossRef]
- Tseng, Y.-T.; Luo, M.-X.; Huang, B.-H.; Liao, P.-C. Development of transferable expressed sequence tag-simple sequence repeat (EST-SSR) markers for delimitating two recently diverged endemic to Taiwan. Taiwania 2019, 64, 209–216. [Google Scholar] [CrossRef]
- Lu, H.-P. Contrasting Pattern of Population Genetic Structure and Local Adaptation of two Taiwan Endemic Ginger Species. Master’s Thesis, National Taiwan Normal University, Taipei, Taiwan, 2020. [Google Scholar]
- Kirkpatrick, M.; Barton, N.H. Evolution of a species’ range. Am. Nat. 1997, 150, 1–23. [Google Scholar] [CrossRef]
- Polechová, J.; Barton, N.H. Limits to adaptation along environmental gradients. Proc. Natl. Acad. Sci. USA 2015, 112, 6401–6406. [Google Scholar] [CrossRef]
- Cao, J.-J.; Li, Y.-S.; Chang, C.-T.; Chung, J.-D.; Hwang, S.-Y. Adaptive divergence without distinct species relationships indicate early stage ecological speciation in species of the Rhododendron pseudochrysanthum complex endemic to Taiwan. Plants 2022, 11, 1226. [Google Scholar] [CrossRef]
- Hämälä, T.; Mattila, T.M.; Savolainen, O. Local adaptation and ecological differentiation under selection, migration, and drift in Arabidopsis lyrata. Evolution 2018, 72, 1373–1386. [Google Scholar] [CrossRef]
- Bennett, S.; Duarte, C.M.; Marbà, N.; Wernberg, T. Integrating within-species variation in thermal physiology into climate change ecology. Phil. Trans. R. Soc. B 2019, 374, 20180550. [Google Scholar] [CrossRef]
- Briggs, D.; Walters, S.M. Plant Variation and Evolution, 4th ed.; Cambridge University Press: Cambridge, UK, 2016; ISBN 9781139060196. [Google Scholar] [CrossRef]
- Chien, W.-M.; Chang, C.-T.; Chiang, Y.-C.; Hwang, S.-Y. Ecological factors generally not altitude related played main roles in driving potential adaptive evolution at elevational range margin populations of Taiwan incense cedar (Calocedrus formosana). Front. Genet. 2020, 11, 580630. [Google Scholar] [CrossRef]
- Wessely, J.; Gattringer, A.; Guillaume, F.; Hulber, K.; Klonner, G.; Moser, D.; Dullinger, S. Climate warming may increase the frequency of cold-adapted haplotypes in alpine plants. Nat. Clim. Change 2022, 12, 77–82. [Google Scholar] [CrossRef]
- Vos, P.; Hogers, R.; Bleeker, M.; Reijans, M.; van der Lee, T.; Hornes, M.; Friters, A.; Pot, J.; Paleman, J.; Kuiper, M.; et al. AFLP: A new technique for DNA fingerprinting. Nucl. Acids Res. 1995, 23, 4407–4414. [Google Scholar] [CrossRef]
- Doyle, J.J.; Doyle, J.L. A rapid DNA isolation procedure from small quantities of fresh leaf material. Phytochem. Bull. 1987, 19, 11–15. [Google Scholar]
- Bonin, A.; Bellemain, E.; Bronken, E.P.; Pompanon, F.; Brochmann, C.; Taberlet, P. How to track and assess genotyping errors in population genetics studies. Mol. Ecol. 2004, 13, 3261–3273. [Google Scholar] [CrossRef]
- Hijmans, R.J.; Cameron, S.E.; Parra, J.L.; Jones, P.G.; Jarvis, A. Very high resolution interpolated climate surfaces for global land areas. Int. J. Climatol. 2005, 25, 1965–1978. [Google Scholar] [CrossRef]
- Naimi, B.; Hamm, N.A.S.; Groen, T.A.; Skidmore, A.K.; Toxopeus, A.G. Where is positional uncertainty a problem for species distribution modelling? Ecography 2014, 37, 191–203. [Google Scholar] [CrossRef]
- R Development Core Team. R: A Language and Environment for Statistical Computing, Version 3.6.3; R Foundation for Statistical Computing: Vienna, Austria, 2020; Available online: https://www.gbif.org/tool/81287/r-a-language-and-environment-for-statisticalcomputing (accessed on 6 January 2022).
- Vekemans, X.; Beauwens, T.; Lemaire, M.; Roldán-Ruiz, I. Data from amplified fragment length polymorphism (AFLP) markers show indication of size homoplasy and of a relationship between degree of homoplasy and fragment size. Mol. Ecol. 2002, 11, 139–151. [Google Scholar] [CrossRef]
- Nei, M. Molecular Evolutionary Genetics; Columbia University Press: New York, NY, USA, 1987. [Google Scholar] [CrossRef]
- Excoffier, L.; Lischer, H.E. Arlequin suite ver 3.5: A new series of programs to perform population genetics analyses under Linux and Windows. Mol. Ecol. Resour. 2010, 10, 564–567. [Google Scholar] [CrossRef] [PubMed]
- Brown, A.H.; Feldman, M.W.; Nevo, E. Multilocus structure of natural populations of Hordeum spontaneum. Genetics 1980, 96, 523–536. [Google Scholar] [CrossRef]
- Agapow, P.M.; Burt, A. Indices of multilocus linkage disequilibrium. Mol. Ecol. Notes 2001, 1, 101–102. [Google Scholar] [CrossRef]
- Kamvar, Z.N.; Brooks, J.C.; Grünwald, N.J. Novel R tools for analysis of genome-wide population genetic data with emphasis on clonality. Front. Genet. 2015, 6, 208. [Google Scholar] [CrossRef] [PubMed]
- Bates, D.; Maechler, M.; Bolker, B.; Walker, S. Fitting linear mixed effects models using lme4. J. Stat. Soft. 2015, 67, 1–48. [Google Scholar] [CrossRef]
- Fox, J.; Weisberg, S. An R Companion to Applied Regression, 2nd ed.; Sage: Thousand Oaks, CA, USA, 2011; ISBN 9781412975188. Available online: http://socserv.socsci.mcmaster.ca/jfox/Books/Companion (accessed on 11 March 2019).
- Lenth, R. Emmeans: Estimated Marginal Means, aka Least-Squares Means. R Package Version 1.3.1. Available online: https://CRAN.R-project.org/package=emmeans (accessed on 7 April 2018).
- Dray, S.; Dufour, A.-B. The ade4 package: Implementing the duality diagram for ecologists. J. Stat. Soft. 2007, 22, 1–20. [Google Scholar] [CrossRef]
- Frichot, E.; Francois, O. LEA: An R package for landscape and ecological association studies. Methods Ecol. Evol. 2015, 6, 925–929. [Google Scholar] [CrossRef]
- Jombart, T.; Devillard, S.; Balloux, F. Discriminant analysis of principal components: A new method for the analysis of genetically structured populations. BMC Genet. 2010, 11, 94. [Google Scholar] [CrossRef]
- Jombart, T.; Ahmed, I. Adegenet 1.3-1: New tools for the analysis of genome-wide SNP data. Bioinformatics 2011, 27, 3070–3071. [Google Scholar] [CrossRef]
- Nei, M. Estimation of average heterozygosity and genetic distance from a small number of individuals. Genetics 1978, 89, 583–590. [Google Scholar] [CrossRef]
- Paradis, E.; Schliep, K. ape 5.0: An environment for modern phylogenetics and evolutionary analyses in R. Bioinformatics 2019, 35, 526–528. [Google Scholar] [CrossRef]
- Beaumont, M.A.; Nichols, R.A. Evaluating loci for use in the genetic analysis of population structure. Proc. R. Soc. B Biol. Sci. 1996, 263, 1619–1626. [Google Scholar] [CrossRef]
- Foll, M.; Gaggiotti, O. A genome scan method to identify selected loci appropriate for both dominant and codominant markers: A Bayesian perspective. Genetics 2008, 180, 977–993. [Google Scholar] [CrossRef]
- Foll, M. Bayescan 2.1 User Manual. Available online: http://cmpg.unibe.ch/software/BayeScan/files/BayeScan2.1_manual.pdf (accessed on 23 June 2012).
- Frichot, E.; Schoville, S.D.; Bouchard, G.; François, O. Testing for associations between loci and environmental gradients using latent factor mixed models. Mol. Biol. Evol. 2013, 30, 1687–1699. [Google Scholar] [CrossRef]
- Stucki, S.; Orozco-terWengel, P.; Forester, B.R.; Duruz, S.; Colli, L.; Masembe, C.; Negrini, R.; Landguth, E.; Jones, M.R.; The NEXTGEN Consortium; et al. High performance computation of landscape genomic models integrating local indices of spatial association. Mol. Ecol. Resour. 2017, 17, 1072–1089. [Google Scholar] [CrossRef]
- Storey, J.D.; Bass, A.J.; Dabney, A.; Robinson, D. Qvalue: Q-Value Estimation for False Discovery Rate Control. R Package Version 2.14.1. Available online: http://github.com/StoreyLab/qvalue (accessed on 8 January 2019).
- Goodrich, B.; Gabry, J.; Ali, I.; Brilleman, S. Rstanarm: Bayesian Applied Regression Modeling via Stan. R Package Version 2.17.4. Available online: http://mc-stan.org/ (accessed on 3 April 2018).
- Dray, S.; Blanchet, G.; Borcard, D.; Guenard, G.; Jombart, T.; Larocque, G.; Legendre, P.; Madi, N.; Wagner, H.H.; Dray, M.S. Adespatial: Multivariate Multiscale Spatial Analysis. R Package Version 0.3–7. Available online: https://cran.r-project.org/web/packages/adespatial/index.html (accessed on 21 February 2020).
- Barton, K. MuMIn: Multi-Model Inference. R Package Version 1.40.4. Available online: https://CRAN.R-project.org/package=MuMIn (accessed on 15 January 2018).
- Jackman, S. pscl: Classes and Methods for R Developed in the Political Science Computational Laboratory. R Package Version 1.5.5. Available online: https://github.com/atahk/pscl/ (accessed on 11 January 2021).
- Burnham, K.P.; Anderson, D.R. Model Selection and Multimodel Inference, 2nd ed.; Springer-Verlag: New York, NY, USA, 2002; ISBN 9781441929730. [Google Scholar] [CrossRef]
- Galipaud, M.; Gillingham, M.A.F.; Dechaume-Moncharmont, F.-X. A farewell to the sum of weights: The benefits of alternative metrics for variable importance estimations in model selection. Methods Ecol. Evol. 2017, 8, 1668–1678. [Google Scholar] [CrossRef]
- Oksanen, J.; Blanchet, F.G.; Friendly, M.; Kindt, R.; Legendre, P.; McGlinn, D.; Minchin, P.R.; O’Hara, R.B.; Simpson, G.L.; Solymos, P.; et al. Vegan: Community Ecology Package. R Package Version 2.4–2. Available online: https://CRAN.R-project.org/package=vegan (accessed on 15 January 2018).
- Borcard, D.; Legendre, P. All-scale spatial analysis of ecological data by means of principal coordinates of neighbor matrices. Ecol. Model. 2002, 153, 51–68. [Google Scholar] [CrossRef]
- Räsänen, K.; Hendry, A.P. Disentangling interactions between adaptive divergence and gene flow when ecology drives diversification. Ecol. Lett. 2008, 11, 624–636. [Google Scholar] [CrossRef]
- Deng, S.-L.; Lu, F.-Y.; Sen, Y.-C.; Cheng, C.-Y.; Chang, K.-C. Population genetic variation of Pemphis acidula among Taiwan and its nearby islands. Quar. J. Chin. Forest. 2008, 41, 149–164. [Google Scholar] [CrossRef]
- Hsieh, W.-H.; Chen, Y.-C.; Liao, H.-C.; Lin, Y.-R.; Chen, C.-H. High differentiation among populations of green foxtail, Setaria viridis, in Taiwan and adjacent islands revealed by microsatellite markers. Diversity 2021, 13, 159. [Google Scholar] [CrossRef]
- Wall, J.D.; Andolfatto, P.; Przeworski, M. Testing models of selection and demography in Drosophila simulans. Genetics 2002, 162, 203–216. [Google Scholar] [CrossRef] [PubMed]
- Slatkin, M. Linkage disequilibrium—Understanding the evolutionary past and mapping the medical future. Nat. Rev. Genet. 2008, 9, 477–485. [Google Scholar] [CrossRef] [PubMed]
- Barrett, R.D.H.; Schluter, D. Adaptation from standing genetic variation. Trends Ecol. Evol. 2008, 23, 38–44. [Google Scholar] [CrossRef] [PubMed]
- Eckert, A.J.; Bower, A.D.; González-Martínez, S.C.; Wegrzyn, J.L.; Coop, G.; Neale, D.B. Back to nature: Ecological genomics of loblolly pine (Pinus taeda, Pinaceae). Mol. Ecol. 2010, 19, 3789–3805. [Google Scholar] [CrossRef]
- Hoffmann, A.A.; Sgrò, C.M. Climate change and evolutionary adaptation. Nature 2011, 470, 479–485. [Google Scholar] [CrossRef]
- Linhart, Y.B.; Grant, M.C. Evolutionary significance of local genetic differentiation in plants. Ann. Rev. Ecol. Syst. 1996, 27, 237–277. [Google Scholar] [CrossRef]
- Barton, N.H. Clines in polygenic traits. Genet. Res. 1999, 74, 223–236. [Google Scholar] [CrossRef]
- Holliday, J.A.; Suren, H.; Aitken, S.N. Divergent selection and heterogeneous migration rates across the range of Sitka spruce (Picea sitchensis). Proc. R. Soc. B Biol. Sci. 2012, 279, 1675–1683. [Google Scholar] [CrossRef]
- Marshall, M.M.; Batten, L.C.; Remington, D.L.; Lacey, E.P. Natural selection contributes to geographic patterns of thermal plasticity in Plantago lanceolate. Mol. Ecol. 2019, 9, 2945–2963. [Google Scholar] [CrossRef]
- Zhang, J.-X.; Chen, M.-H.; Gan, L.; Zhang, C.-J.; Shen, Y.; Qian, J.; Han, M.-L.; Guo, Y.-Z.; Yan, X.-B. Diversity patterns of Bermuda grass along latitudinal gradients at different temperatures in Southeastern China. Plants 2020, 9, 1778. [Google Scholar] [CrossRef]
- Ghalambor, C.K.; Huey, R.B.; Martin, P.R.; Tewksbury, J.J.; Wang, G. Are mountain passess higher in the tropics? Janzen’s hypothesis revisited. Integr. Comp. Biol. 2006, 46, 5–17. [Google Scholar] [CrossRef]
- Richardson, J.L.; Urban, M.C.; Bolnick, D.I.; Skelly, D.K. Microgeographic adaptation and the spatial scale of evolution. Trends Ecol. Evol. 2014, 29, 165–176. [Google Scholar] [CrossRef]
- Sunday, J.M.; Bates, A.E.; Dulvy, N.K. Global analysis of thermal tolerance and latitude in ectotherms. Proc. R. Soc. B Biol. Sci. 2011, 278, 1823–1830. [Google Scholar] [CrossRef]
- Reusch, T.B.H.; Ehlers, A.; Hammerli, A.; Worm, B. Ecosystem recovery after climatic extremes enhanced by genotypic diversity. Proc. Natl. Acad. Sci. USA 2005, 102, 2826–2831. [Google Scholar] [CrossRef]
- Blanco, E.Z.; Bajak, M.M.; Siqueira, M.V.B.M.; Zucchi, M.I.; Pinheiro, J.B. Genetic diversity and structure of Brazilian ginger germplasm (Zingiber officinale) revealed by AFLP markers. Genetica 2016, 144, 627–638. [Google Scholar] [CrossRef]
- Thomas, G.E.; Geetha, K.A.; Augustine, L.; Mamiyil, S.; Thomas, G. Analyses between reproductive behavior, genetic diversity and Pythium responsiveness in Zingiber spp. reveal an adaptive significance for hemiclonality. Front. Plant Sci. 2016, 7, 1913. [Google Scholar] [CrossRef][Green Version]
- Nybom, H. Comparison of different nuclear DNA markers for estimating intraspecific genetic diversity in plants. Mol. Ecol. 2004, 13, 1143–1155. [Google Scholar] [CrossRef]
- Excoffier, L.; Foll, M.; Petit, R.J. Genetic consequences of range expansions. Annu. Rev. Ecol. Syst. 2009, 40, 481–501. [Google Scholar] [CrossRef]





| Population | Aspect | BIO7 | BIO12 | NDVI | PET | RH | WSmean |
|---|---|---|---|---|---|---|---|
| Antong (AT) | 288.05 | 15.6 | 1933 | 0.84 | 1380.86 | 78.21 | 3.15 |
| Beitawushan (BTWS) | 120.11 | 14.9 | 4616 | 0.77 | 1497.83 | 76.68 | 2.69 |
| Erfenshan (EFS) | 314.41 | 18.1 | 2494 | 0.85 | 1634.22 | 78.23 | 2.73 |
| Huangdidian (HDD) | 299.16 | 18.4 | 3481 | 0.84 | 1419.22 | 78.88 | 2.57 |
| Jianshi (JS) | 164.95 | 17.3 | 2539 | 0.86 | 1436.64 | 78.91 | 2.51 |
| Jinshuiying (JSY) | 80.97 | 14.3 | 4749 | 0.80 | 1449.96 | 75.92 | 2.65 |
| Kantoushan (KTS) | 290.69 | 17.0 | 3120 | 0.78 | 1622.86 | 78.69 | 2.69 |
| Lanyu (LY) | 235.58 | 13.8 | 2760 | 0.77 | 1379.87 | 87.58 | 7.45 |
| Nanzhuang (NZ) | 269.41 | 18.1 | 2564 | 0.84 | 1489.51 | 78.67 | 2.60 |
| Ruifang (RF) | 250.43 | 18.4 | 3282 | 0.77 | 1398.84 | 78.29 | 2.83 |
| Shibishan (SBS) | 81.66 | 16.0 | 2726 | 0.77 | 1855.08 | 81.43 | 2.24 |
| Shuangliu (SL) | 63.68 | 14.4 | 3100 | 0.86 | 1830.68 | 76.15 | 2.96 |
| Sunmoonlake (SML) | 256.65 | 16.5 | 2262 | 0.80 | 1757.00 | 81.12 | 1.28 |
| Tahsueshan (THS) | 323.05 | 17.1 | 2569 | 0.81 | 1632.20 | 78.31 | 2.54 |
| Taroko (TRK) | 294.93 | 16.5 | 2292 | 0.84 | 1453.29 | 78.78 | 2.84 |
| Wulai (WL) | 105.67 | 18.5 | 3231 | 0.78 | 1477.30 | 78.82 | 2.43 |
| Weiliaoshan (WLS) | 358.40 | 16.1 | 3093 | 0.84 | 1769.88 | 77.34 | 2.78 |
| Population | Latitude Longitude | Altitude (m) | N | %P | uHE (SE) | IA (p) | rD (p) |
|---|---|---|---|---|---|---|---|
| Antong (AT) | 23.2847 121.3721 | 610 | 14 | 35.2 | 0.113 (0.006) | 3.614 (0.001) | 0.016 (0.001) |
| Beitawushan (BTWS) | 22.6148 120.7022 | 1192 | 12 | 40.7 | 0.151 (0.007) | 2.040 (0.001) | 0.008 (0.001) |
| Erfenshan (EFS) | 24.3919 120.8240 | 769 | 12 | 20.7 | 0.115 (0.007) | 1.753 (0.001) | 0.009 (0.001) |
| Huangdidian (HDD) | 24.9894 121.6799 | 432 | 10 | 48.7 | 0.143 (0.007) | 2.022 (0.001) | 0.009 (0.001) |
| Jianshi (JS) | 24.7307 121.2895 | 850 | 13 | 32.2 | 0.105 (0.006) | 3.914 (0.001) | 0.023 (0.001) |
| Jinshuiying (JSY) | 22.4075 120.7564 | 1488 | 14 | 36.6 | 0.126 (0.006) | 1.137 (0.001) | 0.005 (0.001) |
| Kantoushan (KTS) | 23.2671 120.5010 | 583 | 14 | 35.4 | 0.115 (0.006) | 4.421 (0.001) | 0.022 (0.001) |
| Lanyu (LY) | 22.0496 121.5257 | 302 | 13 | 33.9 | 0.123 (0.007) | 6.455 (0.001) | 0.031 (0.001) |
| Nanzhuang (NZ) | 24.5742 121.0436 | 467 | 11 | 45.5 | 0.126 (0.006) | 6.256 (0.001) | 0.029 (0.001) |
| Ruifang (RF) | 25.0861 121.8385 | 349 | 11 | 43.6 | 0.131 (0.007) | 9.336 (0.001) | 0.045 (0.001) |
| Shibishan (SBS) | 23.6077 120.7045 | 1347 | 13 | 37.5 | 0.125 (0.006) | 2.517 (0.001) | 0.012 (0.001) |
| Shuangliu (SL) | 22.2140 120.7961 | 255 | 13 | 30.0 | 0.103 (0.006) | 2.489 (0.001) | 0.014 (0.001) |
| Sunmoonlake (SML) | 23.8519 120.8982 | 816 | 13 | 33.1 | 0.115 (0.006) | 7.748 (0.001) | 0.036 (0.001) |
| Tahsueshan (THS) | 24.2326 120.9003 | 937 | 14 | 33.4 | 0.103 (0.006) | 4.739 (0.001) | 0.027 (0.001) |
| Taroko (TRK) | 24.1880 121.6382 | 929 | 15 | 31.0 | 0.102 (0.006) | 7.054 (0.001) | 0.034 (0.001) |
| Wulai (WL) | 24.8663 121.5498 | 143 | 10 | 46.7 | 0.145 (0.007) | 4.942 (0.001) | 0.022 (0.001) |
| Weiliaoshan (WLS) | 22.8695 120.6571 | 694 | 10 | 44.3 | 0.144 (0.007) | 2.460 (0.001) | 0.011 (0.001) |
| Average | 12.5 | 37.0 | 0.123 (0.006) |
| Locus | DFDIST FST | BAYESCAN log10 (PO) | Aspect | BIO7 | BIO12 | NDVI | PET | RH | WSmean |
|---|---|---|---|---|---|---|---|---|---|
| P01_1612 | 0.329 | 1000 | LSR | LS | S | LSR | R | L | |
| P01_1888 | 0.372 | 1000 | SR | SR | S | R | R | ||
| P01_2213 | 0.397 | 1000 | SR | LSR | S | R | R | SR | |
| P03_1760 | 0.340 | 1000 | SR | L | LS | R | R | ||
| P03_1890 | 0.406 | 1000 | SR | LSR | R | SR | |||
| P03_2200 | 0.345 | 1000 | LSR | R | R | ||||
| P03_3475 | 0.291 | 1000 | LSR | S | R | L | LSR | ||
| P05_2291 | 0.346 | 1000 | R | LR | R | R | |||
| P08_2566 | 0.493 | 1000 | LSR | S | R | R | SR | ||
| P08_2919 | 0.400 | 1000 | SR | LSR | SR | S | L | R | LR |
| P12_1612 | 0.259 | 2.164 | R | R | |||||
| P12_1956 | 0.323 | 1000 | LSR | R | |||||
| P12_2591 | 0.344 | 1000 | R | LSR | S | L | |||
| P13_1855 | 0.407 | 1000 | R | ||||||
| P13_2177 | 0.452 | 1000 | LSR | R | SR | ||||
| P13_2234 | 0.434 | 1000 | SR | SR | LSR | R | R | ||
| P13_2991 | 0.339 | 1000 | LSR | R | LS | ||||
| P19_2111 | 0.487 | 1000 | R | SR | SR | R | SR | ||
| P19_2619 | 0.384 | 1000 | LSR | LSR | SR | SR | |||
| P19_2812 | 0.239 | 2.657 | S | LSR | S | S | |||
| P21_1772 | 0.384 | 1000 | R | R | R | LSR | R | SR | |
| P21_1865 | 0.413 | 1000 | R | LSR | SR | LR | R | ||
| P21_1955 | 0.407 | 1000 | SR | LSR | SR | R | R | ||
| P21_3013 | 0.366 | 1000 | SR | SR | SR | R | L | R | LR |
| P35_1635 | 0.361 | 1000 | S | LSR | SR | S | R | R | R |
| P35_2014 | 0.382 | 1000 | R | R | R | R | R |
| Environmental Variable | Adjusted R2 | Cumulative Adjusted R2 | F Value (p) |
|---|---|---|---|
| BIO7 | 0.1916 | 0.1916 | 51.00 (0.001) |
| BIO12 | 0.0984 | 0.2900 | 30.11 (0.001) |
| NDVI | 0.0374 | 0.3724 | 13.68 (0.001) |
| RH | 0.0315 | 0.3589 | 11.09 (0.001) |
| WSmean | 0.0298 | 0.3887 | 10.16 (0.001) |
| PET | 0.0287 | 0.4174 | 11.63 (0.001) |
| Aspect | 0.0118 | 0.4292 | 5.27 (0.001) |
| Locus | Pseudo R2 | Aspect | BIO7 | BIO12 | NDVI | PET | RH | WSmean |
|---|---|---|---|---|---|---|---|---|
| P01_1612 | 0.475 | 0.55 (8) | 0.5 (7) | 0.93 (14)+ | 0.29 (5) | 1 (15)+ | 0.32 (5) | 0.81 (11)+ |
| P01_1888 | 0.387 | 1 (4)+ | 0.18 (2) | 0.21 (2) | 0.78 (3) − | 1 (4) − | 1 (4)+ | 1 (4) − |
| P01_2213 | 0.560 | 1 (3)+ | 1 (3) − | 0.21 (1) | 0.25 (1) | 1 (3) − | 1 (3) − | |
| P03_1760 | 0.248 | 1 (3) − | 0.18 (1) | 1 (3) − | 1 (3) − | 1 (3) − | 0.41 (1) − | |
| P03_1890 | 0.364 | 1 (5)+ | 1 (5)+ | 0.51 (2) − | 0.86 (4) − | 0.15 (1) | 0.13 (1) | 1 (5) − |
| P03_2200 | 0.197 | 1 (3) − | 1 (3) − | 0.65 (2) | 1 (3) − | 0.66 (2)+ | 1 (3) − | |
| P03_3475 | 0.726 | 1 (2)+ | 1 (2) − | 1 (2) − | 0.38 (1) | 0.62 (1) − | ||
| P05_2291 | 0.643 | 1 (5) | 0.11 (1) | 1 (5)+ | 0.26 (1) | 0.21 (1) | 1 (5) − | 1 (5)+ |
| P08_2566 | 0.646 | 0.83 (2)+ | 0.17 (1) | 0.53 (2) | 0.47 (1)+ | 1 (3) − | 0.47 (1)+ | 1 (3) − |
| P08_2919 | 0.749 | 0.26 (10) | 1 (3)+ | 0.21 (1) | 0.74 (2)+ | 1 (3)+ | ||
| P12_1612 | 1.000 | 0.2 (1) | 1 (5)+ | 1 (5) − | 0.2 (1) | 0.2 (1) − | 0.2 (1) | 0.2 (1) |
| P12_1956 | 0.189 | 1 (3)+ | 1 (3)+ | 0.66 (2) − | 0.18 (1) | |||
| P12_2591 | 0.362 | 1 (3)+ | 0.24 (1) | 1 (3)+ | 1 (3) − | 1 (3) − | 0.25 (1) | 1 (3) − |
| P13_1855 | 0.582 | 1 (3) − | 1 (3)+ | 0.24 (1) | 1 (3)+ | 1 (3)+ | 0.23 (1) | 1 (3)+ |
| P13_2177 | 0.494 | 1 (2)+ | 1 (2)+ | 1 (2)+ | 1 (2) | 0.25 (1) | 1 (2)+ | 1 (2) − |
| P13_2234 | 0.272 | 0.38 (2) | 0.34 (2) | 1 (5) − | 1 (5) − | 1 (5) − | 0.12 (1) | 1 (5) − |
| P13_2991 | 0.614 | 1 (3)+ | 1 (3) − | 1 (3) − | 1 (3) − | 0.23 (1) | 0.24 (1) | |
| P19_2111 | 0.587 | 0.32 (2) | 0.47 (2) | 1 (4) − | 1 (4)+ | 1 (4) − | 1 (4)+ | 1 (4) − |
| P19_2619 | 0.829 | 0.08 (1) | 0.07 (1) | 0.26 (3) | 0.24 (3) | 0.57 (7) − | 0.92 (10)+ | 0.17 (2) |
| P19_2812 | 0.846 | 0.2 (1) | 0.2 (1) | 0.8 (4)+ | 0.4 (2) − | 0.2 (1) | 0.2 (1) | |
| P21_1772 | 0.295 | 0.34 (2) | 0.3 (2) | 1 (6)+ | 0.11 (1) | 0.13 (1) | 1 (6) − | |
| P21_1865 | 0.326 | 0.23 (1) | 1 (3)+ | 1 (3)+ | 1 (3) − | 0.21 (1) | 1 (3) − | |
| P21_1955 | 0.652 | 0.63 (5)+ | 0.59 (5) | 1 (8) − | 0.6 (5) | 0.59 (5) − | 0.49 (4)+ | 0.5 (4) − |
| P21_3013 | 0.374 | 0.78 (2) − | 1 (3) − | 1 (3)+ | 1 (3)+ | 0.21 (1) | 1 (3)+ | |
| P35_1635 | 0.534 | 0.08 (1) | 0.56 (5) | 1 (8)+ | 0.18 (2) | 0.92 (7)+ | 0.4 (3) | 1 (8)+ |
| P35_2014 | 0.211 | 0.85 (4) − | 0.29 (2) | 1 (5) − | 1 (5) − | 1 (5) − | 1 (5) − | 0.4 (2) |
| Adjusted R2 (Percentage of Total Explainable Variation) | F | p | |
|---|---|---|---|
| Environment [a] | 0.240 (50.6%) | 14.66 | 0.001 |
| Environment + Geography [b] | 0.189 (39.9%) | ||
| Geography [c] | 0.045 (9.5%) | 9.76 | 0.001 |
| [a+b+c] | 0.474 | 22.16 | 0.001 |
| Residual [d] | 0.526 |
Publisher’s Note: MDPI stays neutral with regard to jurisdictional claims in published maps and institutional affiliations. |
© 2022 by the authors. Licensee MDPI, Basel, Switzerland. This article is an open access article distributed under the terms and conditions of the Creative Commons Attribution (CC BY) license (https://creativecommons.org/licenses/by/4.0/).
Share and Cite
Li, Y.-S.; Liao, P.-C.; Chang, C.-T.; Hwang, S.-Y. Pattern of Adaptive Divergence in Zingiber kawagoii Hayata (Zingiberaceae) along a Narrow Latitudinal Range. Plants 2022, 11, 2490. https://doi.org/10.3390/plants11192490
Li Y-S, Liao P-C, Chang C-T, Hwang S-Y. Pattern of Adaptive Divergence in Zingiber kawagoii Hayata (Zingiberaceae) along a Narrow Latitudinal Range. Plants. 2022; 11(19):2490. https://doi.org/10.3390/plants11192490
Chicago/Turabian StyleLi, Yi-Shao, Pei-Chun Liao, Chung-Te Chang, and Shih-Ying Hwang. 2022. "Pattern of Adaptive Divergence in Zingiber kawagoii Hayata (Zingiberaceae) along a Narrow Latitudinal Range" Plants 11, no. 19: 2490. https://doi.org/10.3390/plants11192490
APA StyleLi, Y.-S., Liao, P.-C., Chang, C.-T., & Hwang, S.-Y. (2022). Pattern of Adaptive Divergence in Zingiber kawagoii Hayata (Zingiberaceae) along a Narrow Latitudinal Range. Plants, 11(19), 2490. https://doi.org/10.3390/plants11192490

