Analysis of Tissue-Specific Defense Responses to Sclerotinia sclerotiorum in Brassica napus
Abstract
:1. Introduction
2. Results
2.1. Leaf Is More Sensitive to S. sclerotiorum than Stem
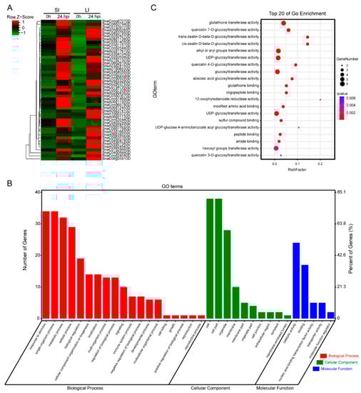
2.2. Leaf Expresses Stronger Defensive Response than Stem
2.3. Biosynthesis of Lignin and Defense-Related Compounds Are Activated in Leaf
2.4. Lipid Metabolism Is Significant in Stem
2.5. Signal Transduction and Biological Process Are Common Approaches in Both Leaf and Stem
3. Discussion
4. Materials and Methods
4.1. Plant and Fungal Pathogen Materials and Leaf Inoculation
4.2. RNA Extraction and Quantitative Real-Time PCR Analysis
4.3. Transcriptome Data Sources and Processing
4.4. KEGG Enrichment, KEGG Pathway Analysis and GO Enrichment Analysis
5. Conclusions
Supplementary Materials
Author Contributions
Funding
Institutional Review Board Statement
Informed Consent Statement
Data Availability Statement
Acknowledgments
Conflicts of Interest
References
- Bolton, M.D.; Thomma, B.P.H.J.; Nelson, B.D. Sclerotinia sclerotiorum (Lib.) de Bary: Biology and molecular traits of a cosmopolitan pathogen. Mol. Plant Pathol. 2006, 7, 1–16. [Google Scholar] [CrossRef] [PubMed]
- Tian, B.; Xie, J.; Fu, Y.; Cheng, J.; Li, B.; Chen, T.; Zhao, Y.; Gao, Z.; Yang, P.; Barbetti, M.J.; et al. A cosmopolitan fungal pathogen of dicots adopts an endophytic lifestyle on cereal crops and protects them from major fungal diseases. ISME J. 2020, 14, 3120–3135. [Google Scholar] [CrossRef] [PubMed]
- Hegedus, D.D.; Rimmer, S.R. Sclerotinia sclerotiorum: When “to be or not to be” a pathogen? Fems Microbiol. Lett. 2005, 251, 177–184. [Google Scholar] [CrossRef] [PubMed] [Green Version]
- Barbetti, M.J.; Banga, S.; Fu, T.; Li, Y.C.; Singh, D.P.; Liu, S.Y.; Ge, X.; Banga, S.S. Comparative genotype reactions to Sclerotinia sclerotiorum within breeding populations of Brassica napus and B. juncea from India and China. Euphytica 2014, 197, 47–59. [Google Scholar] [CrossRef]
- Li, G.; Huang, H.C.; Miao, H.J.; Erickson, R.S.; Jiang, D.; Xiao, Y. Biological control of sclerotinia diseases of rapeseed by aerial applications of the mycoparasite Coniothyrium minitans. Eur. J. Plant Pathol. 2006, 114, 345–355. [Google Scholar] [CrossRef]
- Mei, J.; Qian, L.; Disi, J.O.; Yang, X.; Li, Q.; Li, J.; Frauen, M.; Cai, D.; Qian, W. Identification of resistant sources against Sclerotinia sclerotiorum in Brassica species with emphasis on B. oleracea. Euphytica 2011, 177, 393–399. [Google Scholar] [CrossRef]
- Garg, H.; Sivasithamparam, K.; Banga, S.S.; Barbetti, M.J. Cotyledon assay as a rapid and reliable method of screening for resistance against Sclerotinia sclerotiorum in Brassica napus genotypes. Australas. Plant Pathol. 2008, 37, 106–111. [Google Scholar] [CrossRef]
- Sharma, P.; Meena, P.D.; Verma, P.; Saharan, G.S.; Mehta, N.; Singh, D.; Kumar, A. Sclerotinia sclerotiorum (Lib.) de Bary causing Sclerotinia rot in oilseed Brassicas: A review. J. Oilseed Brassica 2015, 1, 1–44. [Google Scholar]
- Aggarwal, R.A.K.; Kumar, A.; Thakur, H.L. Effect of Sclerotinia rot on oil quality in low erucic acid cultivars of rapeseed. Crucif. Newslett. 1997, 19, 103–104. [Google Scholar]
- Singh, R.; Singh, D.; Salisbury, P.A.; Barbetti, M.J. Field evaluation of Indian and exotic oilseed Brassica napus and B. juncea germplasm against Sclerotinia stem rot. Indian J. Agric. Sci. 2010, 80, 1067–1071. [Google Scholar]
- Garg, H.; Li, H.; Sivasithamparam, K.; Kuo, J.; Barbetti, M.J. The infection processes of Sclerotinia sclerotiorum in cotyledon tissue of a resistant and a susceptible genotype of Brassica napus. Ann. Bot. 2010, 106, 897–908. [Google Scholar] [CrossRef] [PubMed] [Green Version]
- Jones, J.D.; Dangl, J.L. The plant immune system. Nature 2006, 444, 323–329. [Google Scholar] [CrossRef] [Green Version]
- Park, C.; Ronald, P.C. Cleavage and nuclear localization of the rice XA21 immune receptor. Nat. Commun. 2012, 3, 920. [Google Scholar] [CrossRef] [Green Version]
- Zipfel, C. Plant pattern-recognition receptors. Trends Immunol. 2014, 35, 345–351. [Google Scholar] [CrossRef] [PubMed]
- Asai, T.; Tena, G.; Plotnikova, J.; Willmann, M.R.; Chiu, W.; Gomezgomez, L.; Boller, T.; Ausubel, F.M.; Sheen, J. MAP kinase signalling cascade in Arabidopsis innate immunity. Nature 2002, 415, 977–983. [Google Scholar] [CrossRef]
- Boller, T.; Felix, G. A renaissance of elicitors: Perception of microbe-associated molecular patterns and danger signals by pattern-recognition receptors. Annu. Rev. Plant Biol. 2009, 60, 379–406. [Google Scholar] [CrossRef] [PubMed]
- Meng, X.; Zhang, S. MAPK cascades in plant disease resistance signaling. Annu. Rev. Phytopathol. 2013, 51, 245–266. [Google Scholar] [CrossRef]
- Eulgem, T.; Somssich, I.E. Networks of WRKY transcription factors in defense signaling. Curr. Opin. Plant Biol. 2007, 10, 366–371. [Google Scholar] [CrossRef] [Green Version]
- Schluttenhofer, C.; Yuan, L. Regulation of Specialized Metabolism by WRKY Transcription Factors. Plant Physiol. 2015, 167, 295–306. [Google Scholar] [CrossRef] [Green Version]
- Tsuda, K.; Somssich, I.E. Transcriptional networks in plant immunity. New Phytol. 2015, 206, 932–947. [Google Scholar] [CrossRef]
- Wu, J.; Zhao, Q.; Yang, Q.; Liu, H.; Li, Q.; Yi, X.; Cheng, Y.; Guo, L.; Fan, C.; Zhou, Y. Comparative transcriptomic analysis uncovers the complex genetic network for resistance to Sclerotinia sclerotiorum in Brassica napus. Sci. Rep. 2016, 6, 19007. [Google Scholar] [CrossRef] [PubMed] [Green Version]
- Ferrari, S.; Savatin, D.V.; Sicilia, F.; Gramegna, G.; Cervone, F.; De Lorenzo, G. Oligogalacturonides: Plant damage-associated molecular patterns and regulators of growth and development. Front. Plant Sci. 2013, 4, 49. [Google Scholar] [CrossRef] [PubMed] [Green Version]
- Ridley, B.L.; Oneill, M.A.; Mohnen, D. Pectins: Structure, biosynthesis, and oligogalacturonide-related signaling. Phytochemistry 2001, 57, 929–967. [Google Scholar] [CrossRef]
- Bari, R.; Jones, J.D.G. Role of plant hormones in plant defence responses. Plant Mol. Biol. 2009, 69, 473–488. [Google Scholar] [CrossRef] [PubMed]
- Pieterse, C.M.J.; Van der Does, D.; Zamioudis, C.; Leon-Reyes, A.; Van Wees, S.C.M. Hormonal Modulation of Plant Immunity. Annu. Rev. Cell Dev. Biol. 2012, 28, 489–521. [Google Scholar] [CrossRef] [PubMed] [Green Version]
- Wu, S.; Shan, L.; He, P. Microbial signature-triggered plant defense responses and early signaling mechanisms. Plant Sci. 2014, 228, 118–126. [Google Scholar] [CrossRef] [Green Version]
- Lange, B.M.; Lapierre, C.; Sandermann, H., Jr. Elicitor-Induced Spruce Stress Lignin (Structural Similarity to Early Developmental Lignins). Plant Physiol. 1995, 108, 1277–1287. [Google Scholar] [CrossRef] [PubMed] [Green Version]
- Rogers, L.A.; Campbell, M.M. The genetic control of lignin deposition during plant growth and development. New Phytol. 2004, 164, 17–30. [Google Scholar] [CrossRef]
- Vance, C.P.; Kirk, T.K.; Sherwood, R.T. Lignification as a Mechanism of Disease Resistance. Annu. Rev. Phytopathol. 1980, 18, 259–288. [Google Scholar] [CrossRef]
- Pir?Elová, B.; Matu?Íková, I. Callose: The plant cell wall polysaccharide with multiple biological functions. Acta Physiol. Plant. 2013, 35, 635–644. [Google Scholar] [CrossRef]
- Chrispeels, M.J.; Raikhel, N.V. Lectins, lectin genes, and their role in plant defense. Plant Cell 1991, 3, 1–9. [Google Scholar]
- Xu, L.; Liu, F.; Wang, Z.; Wen, P.; Huang, R.; Huang, D.; Xie, D. An Arabidopsis mutant cex1 exhibits constant accumulation of jasmonate-regulated AtVSP, Thi2.1 and PDF1.2. Febs. Lett. 2001, 494, 161–164. [Google Scholar] [CrossRef] [Green Version]
- Laxalt, A.M.; Munnik, T. Phospholipid signalling in plant defence. Current Opinion in Plant Biology 2002, 5, 332–338. [Google Scholar] [CrossRef]
- Wang, X. Lipid signaling. Curr. Opin. Plant Biol. 2004, 7, 329–336. [Google Scholar] [CrossRef] [PubMed]
- Weber, H. Fatty acid-derived signals in plants. Trends Plant Sci. 2002, 7, 217–224. [Google Scholar] [CrossRef]
- Shah, J. Lipids, Lipases, and Lipid-Modifying Enzymes in Plant Disease Resistance. Annu. Rev. Phytopathol. 2005, 43, 229–260. [Google Scholar] [CrossRef]
- Welti, R.; Wang, X. Lipid species profiling: A high-throughput approach to identify lipid compositional changes and determine the function of genes involved in lipid metabolism and signaling. Curr. Opin. Plant Biol. 2004, 7, 337–344. [Google Scholar] [CrossRef]
- Wilbert, S.M.; Ericsson, L.H.; Gordon, M.P. Quantification of jasmonic acid, methyl jasmonate, and salicylic acid in plants by capillary liquid chromatography electrospray tandem mass spectrometry. Anal. Biochem. 1998, 257, 186–194. [Google Scholar] [CrossRef]
- Signaling, L. Lipid signaling. Lipid Signal. 2004, 7, 329–336. [Google Scholar]
- Blée, E. Impact of phyto-oxylipins in plant defense. Trends Plant Sci. 2002, 7, 322. [Google Scholar] [CrossRef]
- Feussner, I.; Wasternack, C. The lipoxygenase pathway. Annu. Rev. Plant Biol. 2002, 53, 275–297. [Google Scholar] [CrossRef] [PubMed]
- Vick, B.A.; Zimmerman, D.C. Oxidative Systems for Modification of Fatty Acids: The Lipoxygenase Pathway; Academic Press: Cambridge, MA, USA, 1987; pp. 53–90. [Google Scholar]
- Schilmiller, H. Oxylipin metabolism in response to stress. Curr. Opin. Plant Biol. 2002, 5, 230–236. [Google Scholar]
- Vollenweider, S.; Weber, H.; Stolz, S.; Chételat, A.; Farmer, E.E. Fatty acid ketodienes and fatty acid ketotrienes: Michael addition acceptors that accumulate in wounded and diseased Arabidopsis leaves. Plant J. 2000, 24, 467–476. [Google Scholar] [CrossRef]
- Umemura, K.; Satou, J.; Iwata, M.; Uozumi, N.; Koga, J.; Kawano, T.; Koshiba, T.; Anzai, H.; Mitomi, M. Contribution of salicylic acid glucosyltransferase, OsSGT1, to chemically induced disease resistance in rice plants. Plant J. 2010, 57, 463–472. [Google Scholar] [CrossRef]
- Holloway, P.J. The chemical constitution of plant cutins. In The plant cuticle; Cutler, D.F., Alvin, K.L., Price, C.E., Eds.; Academic Press: London, UK; pp. 45–85.
- Kolattukudy, P.E. Polyesters in Higher Plants. Adv. Biochem. Eng. Biotechnol. 2001, 71, 1. [Google Scholar] [PubMed]
- Jenks, M.A.; Joly, R.J.; Peters, P.J.; Rich, P.J.; Ashworth, E.N. Chemically Induced Cuticle Mutation Affecting Epidermal Conductance to Water Vapor and Disease Susceptibility in Sorghum bicolor (L.) Moench. Plant Physiol. 1994, 105, 1239–1245. [Google Scholar] [CrossRef] [PubMed] [Green Version]
- Weber, H.; Vick, B.A.; Farmer, E.E. Dinor-oxo-phytodienoic acid: A new hexadecanoid signal in the jasmonate family. Proc. Natl. Acad. Sci. USA 1997, 94, 10473–10478. [Google Scholar] [CrossRef] [Green Version]
- Baxter, A.; Mittler, R.; Suzuki, N. ROS as key players in plant stress signalling. J. Exp. Bot. 2014, 65, 1229–1240. [Google Scholar] [CrossRef]
- Mengiste, T. Plant Immunity to Necrotrophs. Annu. Rev. Phytopathol. 2012, 50, 267–294. [Google Scholar] [CrossRef]
- Wei, L.; Jian, H.; Lu, K.; Filardo, F.; Yin, N.; Liu, L.; Qu, C.; Li, W.; Du, H.; Li, J. Genome-wide association analysis and differential expression analysis of resistance to Sclerotinia stem rot in Brassica napus. Plant Biotechnol. J. 2016, 14, 1368–1380. [Google Scholar] [CrossRef] [Green Version]
- Girard, I.J.; Tong, C.; Becker, M.G.; Mao, X.; Huang, J.; de Kievit, T.; Fernando, W.G.D.; Liu, S.; Belmonte, M.F. RNA sequencing of Brassica napus reveals cellular redox control of Sclerotinia infection. J. Exp. Bot. 2017, 68, 5079–5091. [Google Scholar] [CrossRef] [PubMed] [Green Version]
- Klein, H.; Xiao, Y.; Conklin, P.A.; Govindarajulu, R.; Kelly, J.A.; Scanlon, M.J.; Whipple, C.J.; Bartlett, M.E. Bulked-Segregant Analysis Coupled to Whole Genome Sequencing (BSA-Seq) for Rapid Gene Cloning in Maize. G3 Genes Genomes Genet. 2018, 8, 3583–3592. [Google Scholar] [CrossRef] [PubMed] [Green Version]
- Nordborg, M.; Weigel, D. Next-generation genetics in plants. Nature 2008, 456, 720–723. [Google Scholar] [CrossRef] [PubMed]
- Vanholme, R.; Storme, V.; Vanholme, B.; Sundin, L.; Christensen, J.H.; Goeminne, G.; Halpin, C.; Rohde, A.; Morreel, K.; Boerjan, W. A Systems Biology View of Responses to Lignin Biosynthesis Perturbations in Arabidopsis. Plant Cell 2012, 24, 3506–3529. [Google Scholar] [CrossRef] [Green Version]
- Dodds, P.N.; Rathjen, J.P. Plant immunity: Towards an integrated view of plant–pathogen interactions. Nat. Rev. Genet. 2010, 11, 539–548. [Google Scholar] [CrossRef]
- ’T Hoen, P.A.C.; Yavuz, A.; Thygesen, H.H.; Erno, V.; Vossen, R.H.A.M.; de Menezes, R.X.; Boer, J.M.; Van, O.G.-J.B.; Den, D.J.T. Deep sequencing-based expression analysis shows major advances in robustness, resolution and inter-lab portability over five microarray platforms. Nucleic Acids Res. 2008, 36, e141. [Google Scholar] [CrossRef] [Green Version]
- Liang, X.; Rollins, J.A. Mechanisms of broad host range necrotrophic pathogenesis in Sclerotinia sclerotiorum. Phytopathology 2018, 108, 1128–1140. [Google Scholar] [CrossRef] [Green Version]
- Kang, Z.; Buchenauer, H. Ultrastructural and cytochemical studies on the infection of wheat spikes byFusarium culmorum as well as on degradation of cell wall components and localization of mycotoxins in the host tissue. Mycotoxin Res. 2000, 16 (Suppl. 1), 1. [Google Scholar] [CrossRef]
- Lisker, N.; Katan, J.; Henis, Y. Scanning Electron Microscopy of the Infection of Beans by Rhizoctonia solani Propagules. Ann. Bot. 1976, 40, 625–629. [Google Scholar] [CrossRef]
- Franceschini, A.; Serra, S.; Foddai, A.; Fiori, M. Early infection of rapeseed (Brassica napus L. var. oleifera DC.) by Sclerotinia sclerotiorum (Lib.) de Bary in Sardinia. Inf. Fitopatol. 1990, 40, 81–85. [Google Scholar]
- Liu, F.; Zou, Z.; Fernando, W.G.D. Characterization of Callose Deposition and Analysis of the Callose Synthase Gene Family of Brassica napus in Response to Leptosphaeria maculans. Int. J. Mol. Sci. 2018, 19, 3769. [Google Scholar] [CrossRef] [Green Version]
- Lorenzo, G.D.; Ferrari, S. Polygalacturonase-inhibiting proteins in defense against phytopathogenic fungi. Curr. Opin. Plant Biol. 2002, 5, 295–299. [Google Scholar] [CrossRef]
- Davidson, A.L.; Blahut-Beatty, L.; Itaya, A.; Zhang, Y.; Zheng, S.; Simmonds, D. Histopathology of Sclerotinia sclerotiorum infection and oxalic acid function in susceptible and resistant soybean. Plant Pathol. 2016, 65, 878–887. [Google Scholar] [CrossRef] [Green Version]
- Garg, H.; Li, H.; Sivasithamparam, K.; Barbetti, M. Differentially Expressed Proteins and Associated Histological and Disease Progression Changes in Cotyledon Tissue of a Resistant and Susceptible Genotype of Brassica napus Infected with Sclerotinia sclerotiorum. PLoS ONE 2013, 8, e65205. [Google Scholar] [CrossRef] [Green Version]
- Wilch, A. Characterisation of Genotypic and Tissue Specific Resistance in Oilseed Rape B. napus against Sclerotinia sclerotiorum. Ph.D. Thesis, Georg-August-Universität Göttingen, Göttingen Germany, 2020. [Google Scholar]
- Lou, Y.; Han, Y.; Yang, L.; Wu, M.; Zhang, J.; Cheng, J.; Wang, M.; Jiang, D.; Chen, W.; Li, G. CmpacC regulates mycoparasitism, oxalate degradation and antifungal activity in the mycoparasitic fungus Coniothyrium minitans. Environ. Microbiol. 2016, 17, 4711–4729. [Google Scholar] [CrossRef]
- Sun, X.; Ying, Z.; Jia, J.; Xie, J.; Cheng, J.; Liu, H.; Jiang, D.; Fu, Y. Uninterrupted Expression of CmSIT1 in a Sclerotial Parasite Coniothyrium minitans Leads to Reduced Growth and Enhanced Antifungal Ability. Front. Microbiol. 2017, 8, 2208. [Google Scholar] [CrossRef] [Green Version]
- Yang, X.; Yang, J.; Li, H.; Niu, L.; Dong, Y. Overexpression of the chitinase gene CmCH1 from Coniothyrium minitans renders enhanced resistance to Sclerotinia sclerotiorum in soybean. Transgenic Res. 2020, 29, 187–198. [Google Scholar] [CrossRef]
- Jurke, C.J.; Fernando, W.G.D. Comparison of growthroom screening techniques for the determination of physiological resistance to sclerotinia stem rot in Brassica napus. Arch. Phytopathol. Plant Prot. 2008, 41, 157–174. [Google Scholar] [CrossRef]
- Livak, K.J.; Schmittgen, T.D. Analysis of relative gene expression data using real-time quantitative PCR and the 2(-Delta Delta C(T)) Method. Methods 2001, 25, 402–408. [Google Scholar] [CrossRef]
- Chen, C.; Chen, H.; Zhang, Y.; Thomas, H.R.; Frank, M.H.; He, Y.; Xia, R. TBtools: An Integrative Toolkit Developed for Interactive Analyses of Big Biological Data. Mol. Plant 2020, 13, 1194–1202. [Google Scholar] [CrossRef]







Publisher’s Note: MDPI stays neutral with regard to jurisdictional claims in published maps and institutional affiliations. |
© 2022 by the authors. Licensee MDPI, Basel, Switzerland. This article is an open access article distributed under the terms and conditions of the Creative Commons Attribution (CC BY) license (https://creativecommons.org/licenses/by/4.0/).
Share and Cite
Liu, J.; Zuo, R.; He, Y.; Zhou, C.; Yang, L.; Gill, R.A.; Bai, Z.; Zhang, X.; Liu, Y.; Cheng, X.; et al. Analysis of Tissue-Specific Defense Responses to Sclerotinia sclerotiorum in Brassica napus. Plants 2022, 11, 2001. https://doi.org/10.3390/plants11152001
Liu J, Zuo R, He Y, Zhou C, Yang L, Gill RA, Bai Z, Zhang X, Liu Y, Cheng X, et al. Analysis of Tissue-Specific Defense Responses to Sclerotinia sclerotiorum in Brassica napus. Plants. 2022; 11(15):2001. https://doi.org/10.3390/plants11152001
Chicago/Turabian StyleLiu, Jie, Rong Zuo, Yizhou He, Cong Zhou, Lingli Yang, Rafaqat Ali Gill, Zetao Bai, Xiong Zhang, Yueying Liu, Xiaohui Cheng, and et al. 2022. "Analysis of Tissue-Specific Defense Responses to Sclerotinia sclerotiorum in Brassica napus" Plants 11, no. 15: 2001. https://doi.org/10.3390/plants11152001
APA StyleLiu, J., Zuo, R., He, Y., Zhou, C., Yang, L., Gill, R. A., Bai, Z., Zhang, X., Liu, Y., Cheng, X., & Huang, J. (2022). Analysis of Tissue-Specific Defense Responses to Sclerotinia sclerotiorum in Brassica napus. Plants, 11(15), 2001. https://doi.org/10.3390/plants11152001

