Comparative Analysis of Re-Annotated Genes Provides Insight into Evolutionary Divergence and Expressions of Aquaporin Family in Pepper
Abstract
1. Introduction
2. Results
2.1. Re-Annotation and Classification of AQP Genes in Pepper and Other Species
2.2. Phylogenetic Analysis of Plant AQP Genes
2.3. Chromosomal Location and Gene Duplication Analyses of Plant AQP Genes
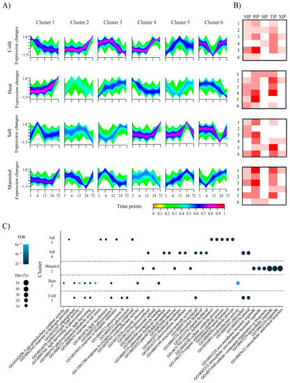
2.4. Expression Profiles and Clustering Analyses of Pepper AQP Genes from Plants Grown under Abiotic Stress
3. Discussion
4. Materials and Methods
4.1. Re-Annotation of AQP Genes in Five Plant Genomes
4.2. Classification and Phylogenetic Analysis of AQP Genes
4.3. Motif Analysis of Subfamilies in Pepper Genome
4.4. Location of AQP Genes on Chromosomes in Five the Plant Genomes
4.5. Estimation of Duplication Time of AQP Genes
4.6. Expressional Clustering and GO Enrichment Analyses in the Pepper Genome
Supplementary Materials
Author Contributions
Funding
Institutional Review Board Statement
Informed Consent Statement
Data Availability Statement
Conflicts of Interest
References
- Uehlein, N.; Lovisolo, C.; Siefritz, F.; Kaldenhoff, R. The tobacco aquaporin NtAQP1 is a membrane CO2 pore with physiological functions. Nature 2003, 425, 734–737. [Google Scholar] [CrossRef] [PubMed]
- Kjellbom, P.; Larsson, C.; Johansson, I.; Karlsson, M.; Johanson, U. Aquaporins and water homeostasis in plants. Trends Plant Sci. 1999, 4, 308–314. [Google Scholar] [CrossRef]
- Fox, A.R.; Maistriaux, L.C.; Chaumont, F. Toward understanding of the high number of plant aquaporin isoforms and multiple regulation mechanisms. Plant Sci. 2017, 264, 179–187. [Google Scholar] [CrossRef] [PubMed]
- Javot, H.; Lauvergeat, V.; Santoni, V.; Martin-Laurent, F.; Guclu, J.; Vinh, J.; Heyes, J.; Franck, K.I.; Schaffner, A.R.; Bouchez, D.; et al. Role of a single aquaporin isoform in root water uptake. Plant Cell 2003, 15, 509–522. [Google Scholar] [CrossRef]
- Sade, N.; Vinocur, B.J.; Diber, A.; Shatil, A.; Ronen, G.; Nissan, H.; Wallach, R.; Karchi, H.; Moshelion, M. Improving plant stress tolerance and yield production: Is the tonoplast aquaporin SlTIP2;2 a key to isohydric to anisohydric conversion? New Phytol. 2009, 181, 651–661. [Google Scholar] [CrossRef] [PubMed]
- Kapilan, R.; Vaziri, M.; Zwiazek, J.J. Regulation of aquaporins in plants under stress. Biol Res. 2018, 51, 1–11. [Google Scholar] [CrossRef] [PubMed]
- Bae, H.; Jayaprakasha, G.K.; Jifon, J.; Patil, B.S. Variation of antioxidant activity and the levels of bioactive compounds in lipophilic and hydrophilic extracts from hot pepper (Capsicum spp.) cultivars. Food Chem. 2012, 134, 1912–1918. [Google Scholar] [CrossRef] [PubMed]
- Kim, S.; Park, M.; Yeom, S.I.; Kim, Y.M.; Lee, J.M.; Lee, H.A.; Seo, E.; Choi, J.; Cheong, K.; Kim, K.T.; et al. Genome sequence of the hot pepper provides insights into the evolution of pungency in Capsicum species. Nat. Genet. 2014, 46, 270–278. [Google Scholar] [CrossRef] [PubMed]
- Liu, Z.B.; Zhang, Y.P.; Ou, L.J.; Kang, L.Y.; Liu, Y.H.; Lv, J.H.; Wei, G.; Yang, B.Z.; Yang, S.; Chen, W.C.; et al. Identification and characterization of novel microRNAs for fruit development and quality in hot pepper (Capsicum annuum L.). Gene 2017, 608, 66–72. [Google Scholar] [CrossRef] [PubMed]
- Diao, W.P.; Snyder, J.C.; Wang, S.B.; Liu, J.B.; Pan, B.G.; Guo, G.J.; Ge, W.; Dawood, M.H.S.A. Genome-wide analyses of the NAC transcription factor gene family in pepper (Capsicum annuum L.): Chromosome location, phylogeny, structure, expression patterns, cis-elements in the promoter, and interaction network. Int. J. Mol. Sci. 2018, 19, 1028. [Google Scholar] [CrossRef]
- Ali, M.; Luo, D.X.; Khan, A.; ul Haq, S.; Gai, W.X.; Zhang, H.X.; Cheng, G.X.; Muhammad, I.; Gong, Z.H. Classification and genome-wide analysis of chitin-binding proteins gene family in pepper (Capsicum annuum L.) and transcriptional regulation to Phytophthora capsici, abiotic stresses and hormonal applications. Int. J. Mol. Sci 2018, 19, 2216. [Google Scholar] [CrossRef] [PubMed]
- Islam, S.; Das Sajib, S.; Jui, Z.S.; Arabia, S.; Islam, T.; Ghosh, A. Genome-wide identification of glutathione S-transferase gene family in pepper, its classification, and expression profiling under different anatomical and environmental conditions. Sci. Rep. UK 2019, 9, 1–15. [Google Scholar] [CrossRef] [PubMed]
- Pertea, M.; Shumate, A.; Pertea, G.; Varabyou, A.; Breitwieser, F.P.; Chang, Y.C.; Madugundu, A.K.; Pandey, A.; Salzberg, S.L. CHESS: A new human gene catalog curated from thousands of large-scale RNA sequencing experiments reveals extensive transcriptional noise. Genom. Biol. 2018, 19, 208. [Google Scholar] [CrossRef] [PubMed]
- Abascal, F.; Irisarri, I.; Zardoya, R. Diversity and evolution of membrane intrinsic proteins. BBA-Gen. Subj. 2014, 1840, 1468–1481. [Google Scholar] [CrossRef]
- Quigley, F.; Rosenberg, J.M.; Shachar-Hill, Y.; Bohnert, H.J. From genome to function: The Arabidopsis aquaporins. Genom. Biol. 2001, 3, 1–17. [Google Scholar] [CrossRef]
- Younis, A.A.; Khattab, H.; Emam, M.M. Impacts of silicon and silicon nanoparticles on leaf ultrastructure and TaPIP1 and TaNIP2 gene expressions in heat stressed wheat seedlings. Biol. Plant. 2020, 64, 343–352. [Google Scholar] [CrossRef]
- Beebo, A.; Zia, A.; Kinzel, C.R.; Herdean, A.; Bouhidel, K.; Kirchhoff, H.; Schoefs, B.; Spetea, C. TIP family aquaporins play role in chloroplast osmoregulation and photosynthesis. bioRxiv 2020. [Google Scholar] [CrossRef]
- Abril, J.F.; Castellano Hereza, S. Genome Annotation; Elsevier: Amsterdam, The Netherlands, 2019; pp. 195–209. [Google Scholar]
- Bayer, P.E.; Edwards, D.; Batley, J. Bias in resistance gene prediction due to repeat masking. Nat. Plants 2018, 4, 762–765. [Google Scholar] [CrossRef]
- Kim, S.; Cheong, K.; Park, J.; Kim, M.S.; Kim, J.; Seo, M.K.; Chae, G.Y.; Jang, M.J.; Mang, H.; Kwon, S.H.; et al. TGFam-Finder: A novel solution for target-gene family annotation in plants. New Phytol. 2020, 227, 1568–1581. [Google Scholar] [CrossRef]
- Cantarel, B.L.; Korf, I.; Robb, S.M.C.; Parra, G.; Ross, E.; Moore, B.; Holt, C.; Alvarado, A.S.; Yandell, M. MAKER: An easy-to-use annotation pipeline designed for emerging model organism genomes. Genom. Res. 2008, 18, 188–196. [Google Scholar] [CrossRef] [PubMed]
- Hoff, K.J.; Lange, S.; Lomsadze, A.; Borodovsky, M.; Stanke, M. BRAKER1: Unsupervised RNA-seq-based genome annotation with GeneMark-ET and AUGUSTUS. Bioinformatics 2016, 32, 767–769. [Google Scholar] [CrossRef]
- Li, X.Y.; Si, W.N.; Qin, Q.Q.; Wu, H.; Jiang, H.Y. Deciphering evolutionary dynamics of SWEET genes in diverse plant lineages. Sci. Rep. UK 2018, 8, 13440. [Google Scholar] [CrossRef]
- Zhang, R.Z.; Murat, F.; Pont, C.; Langin, T.; Salse, J. Paleo-evolutionary plasticity of plant disease resistance genes. BMC Genom. 2014, 15, 187. [Google Scholar] [CrossRef] [PubMed]
- Kim, S.B.; Kang, W.H.; Huy, H.N.; Yeom, S.I.; An, J.T.; Kim, S.; Kang, M.Y.; Kim, H.J.; Jo, Y.D.; Ha, Y.; et al. Divergent evolution of multiple virus-resistance genes from a progenitor in Capsicum spp. New Phytol. 2017, 213, 886–899. [Google Scholar] [CrossRef]
- Zhang, G.; Yu, Z.; Teixeira da Silva, J.A.T.; Wen, D. Identification of aquaporin members in Acacia auriculiformis and functional characterization of AaPIP1-2 involved in drought stress. Environ. Exp. Bot 2021, 185, 104425. [Google Scholar] [CrossRef]
- Jiang, C.; Song, X.Q.; He, H.; Chu, L.W.; Zhou, H.J.; Zhao, Y.Q.; Xu, Y.J.; Zeng, W.; Lin, X.C.; Lu, M.Z. Genome-wide identification of plasma membrane aquaporin gene family in Populus and functional identification of PIP1;1 involved in osmotic stress. Environ. Exp. Bot 2020, 179, 104200. [Google Scholar] [CrossRef]
- Ding, L.; Uehlein, N.; Kaldenhoff, R.; Guo, S.W.; Zhu, Y.Y.; Kai, L. Aquaporin PIP2;1 affects water transport and root growth in rice (Oryza sativa L.). Plant. Physiol. Bioch. 2019, 139, 152–160. [Google Scholar] [CrossRef]
- Ramoni, M.F.; Sebatiani, P.; Kohane, I.S. Cluster analysis of gene expression dynamics. Proc. Natl. Acad. Sci. USA 2002, 99, 9121–9126. [Google Scholar] [CrossRef] [PubMed]
- Qian, W.F.; Liao, B.Y.; Chang, A.Y.F.; Zhang, J.Z. Maintenance of duplicate genes and their functional redundancy by reduced expression. Trends Genet. 2010, 26, 425–430. [Google Scholar] [CrossRef]
- Lamesch, P.; Berardini, T.Z.; Li, D.H.; Swarbreck, D.; Wilks, C.; Sasidharan, R.; Muller, R.; Dreher, K.; Alexander, D.L.; Garcia-Hernandez, M.; et al. The Arabidopsis Information Resource (TAIR): Improved gene annotation and new tools. Nucleic Acids Res. 2012, 40, D1202–D1210. [Google Scholar] [CrossRef] [PubMed]
- Ouyang, S.; Zhu, W.; Hamilton, J.; Lin, H.; Campbell, M.; Childs, K.; Thibaud-Nissen, F.; Malek, R.L.; Lee, Y.; Zheng, L.; et al. The TIGR rice genome annotation resource: Improvements and new features. Nucleic Acids Res. 2007, 35, D883–D887. [Google Scholar] [CrossRef]
- Fernandez-Pozo, N.; Menda, N.; Edwards, J.D.; Saha, S.; Tecle, I.Y.; Strickler, S.R.; Bombarely, A.; Fisher-York, T.; Pujar, A.; Foerster, H.; et al. The Sol Genomics Network (SGN)-from genotype to phenotype to breeding. Nucleic Acids Res. 2015, 43, D1036–D1041. [Google Scholar] [CrossRef]
- Sharma, S.K.; Bolser, D.; de Boer, J.; Sonderkaer, M.; Amoros, W.; Carboni, M.F.; D’Ambrosio, J.M.; de la Cruz, G.; Di Genova, A.; Douches, D.S.; et al. Construction of reference chromosome-scale pseudomolecules for potato: Integrating the potato genome with genetic and physical maps. G3-Genes Genom. Genet. 2013, 3, 2031–2047. [Google Scholar] [CrossRef] [PubMed]
- Jones, P.; Binns, D.; Chang, H.Y.; Fraser, M.; Li, W.; McAnulla, C.; McWilliam, H.; Maslen, J.; Mitchell, A.; Nuka, G.; et al. InterProScan 5: Genome-scale protein function classification. Bioinformatics 2014, 30, 1236–1240. [Google Scholar] [CrossRef]
- Katoh, K.; Standley, D.M. MAFFT multiple sequence alignment software version 7: Improvements in performance and usability. Mol. Biol. Evol. 2013, 30, 772–780. [Google Scholar] [CrossRef]
- Capella-Gutierrez, S.; Silla-Martinez, J.M.; Gabaldon, T. trimAl: A tool for automated alignment trimming in large-scale phylogenetic analyses. Bioinformatics 2009, 25, 1972–1973. [Google Scholar] [CrossRef]
- Wallace, I.S.; Roberts, D.M. Homology modeling of representative subfamilies of Arabidopsis major intrinsic proteins. Classification based on the aromatic/arginine selectivity filter. Plant. Physiol. 2004, 135, 1059–1068. [Google Scholar] [CrossRef]
- Nguyen, M.X.; Moon, S.; Jung, K.H. Genome-wide expression analysis of rice aquaporin genes and development of a functional gene network mediated by aquaporin expression in roots. Planta 2013, 238, 669–681. [Google Scholar] [CrossRef]
- Reuscher, S.; Akiyama, M.; Mori, C.; Aoki, K.; Shibata, D.; Shiratake, K. Genome-wide identification and expression analysis of aquaporins in tomato. PLoS ONE 2013, 8, e79052. [Google Scholar]
- Venkatesh, J.; Yu, J.W.; Park, S.W. Genome-wide analysis and expression profiling of the Solanum tuberosum aquaporins. Plant. Physiol. Bioch. 2013, 73, 392–404. [Google Scholar] [CrossRef]
- Minh, B.Q.; Schmidt, H.A.; Chernomor, O.; Schrempf, D.; Woodhams, M.D.; von Haeseler, A.; Lanfear, R. IQ-TREE 2: New models and efficient methods for phylogenetic inference in the genomic Era. Mol. Biol. Evol. 2020, 37, 1530–1534. [Google Scholar] [CrossRef]
- Letunic, I.; Bork, P. Interactive tree of life (iTOL) v3: An online tool for the display and annotation of phylogenetic and other trees. Nucleic Acids Res. 2016, 44, W242–W245. [Google Scholar] [CrossRef]
- Bailey, T.L.; Williams, N.; Misleh, C.; Li, W.W. MEME: Discovering and analyzing DNA and protein sequence motifs. Nucleic Acids Res. 2006, 34, W369–W373. [Google Scholar] [CrossRef]
- Bailey, T.L.; Gribskov, M. Combining evidence using p-values: Application to sequence homology searches. Bioinformatics 1998, 14, 48–54. [Google Scholar] [CrossRef]
- Krogh, A.; Larsson, B.; Heijne, G.V.; Sonnhammer, E.L.L. Predicting transmembrane protein topology with a hidden Markov model: Application to complete genomes. J. Mol. Biol. 2001, 305, 567–580. [Google Scholar] [CrossRef]
- Wickham, H. ggplot2: Elegant Graphics for Data Analysis; Springer: New York, NY, USA, 2016. [Google Scholar]
- Voorrips, R.E. MapChart: Software for the graphical presentation of linkage maps and QTLs. J. Hered. 2002, 93, 77–78. [Google Scholar] [CrossRef]
- Qiao, X.; Li, Q.; Yin, H.; Qi, K.; Li, L.; Wang, R.; Zhang, S.; Paterson, A.H. Gene duplication and evolution in recurring polyploidization-diploidization cycles in plants. Genom. Biol. 2019, 20, 38. [Google Scholar] [CrossRef]
- Loytynoja, A. Phylogeny-aware alignment with PRANK. Methods Mol. Biol. 2014, 1079, 155–170. [Google Scholar]
- Wang, D.; Zhang, Y.; Zhang, Z.; Zhu, J.; Yu, J. KaKs_Calculator 2.0: A toolkit incorporating gamma-series methods and sliding window strategies. Genom. Proteom. Bioinform. 2010, 8, 77–80. [Google Scholar] [CrossRef]
- Kang, W.H.; Sim, Y.M.; Koo, N.; Nam, J.Y.; Lee, J.; Kim, N.; Jang, H.; Kim, Y.M.; Yeom, S.I. Transcriptome profiling of abiotic responses to heat, cold, salt, and osmotic stress of Capsicum annuum L. Sci. Data 2020, 7, 17. [Google Scholar] [CrossRef]
- Kim, D.; Landmead, B.; Salzberg, S.L. HISAT: A fast spliced aligner with low memory requirements. Nat. Methods 2015, 12, 357–360. [Google Scholar] [CrossRef] [PubMed]
- Pertea, M.; Pertea, G.M.; Antonescu, C.M.; Chang, T.C.; Mendell, J.T.; Salzberg, S.L. StringTie enables improved reconstruction of a transcriptome from RNA-seq reads. Nat. Biotechnol. 2015, 33, 290–295. [Google Scholar] [CrossRef] [PubMed]
- Kolde, R. Pheatmap: Pretty Heatmaps in R Package. R Package, Version 1.0.12. (2015). Available online: https://cran.r-project.org/package=pheatmap (accessed on 9 September 2020).
- Kumar, L.; Futschik, M.E. Mfuzz: A software package for soft clustering of microarray data. Bioinformation 2007, 2, 5–7. [Google Scholar] [CrossRef] [PubMed]





| Common Name | Total (Newly Annotated Genes) | PIPs | TIPs | NIPs | SIPs | XIPs |
|---|---|---|---|---|---|---|
| Rice | 41 (3) | 13 (-) | 11 (-) | 13 (1) | 2 (-) | 2 (2) |
| Arabidopsis | 41 (3) | 14 (1) | 12 (1) | 11 (1) | 4 (-) | - (-) |
| Pepper | 73 (10) | 19 (2) | 31 (3) | 16 (3) | 5 (2) | 2 (-) |
| Potato | 56 (9) | 19 (3) | 11 (-) | 13 (1) | 3 (-) | 10 (5) |
| Tomato | 48 (4) | 15 (2) | 11 (-) | 12 (-) | 3 (-) | 7 (2) |
| No. | Gene Name | Locus ID | Subfamily | Subgroup | Position (Amino Acid Residues) | Chromosome/ Scaffold Location | |||
|---|---|---|---|---|---|---|---|---|---|
| H2 (37) | H5 (143) | LE1 (152) | LE2 (158) | ||||||
| 1 | CaPIP1;1 | CA.PGAv.1.6.scaffold890.5 | PIP | PIP1 | F | H | T | R | chr02 |
| 2 | CaPIP1;2 | CA.PGAv.1.6.scaffold216.2 | PIP | PIP1 | F | H | T | R | chr10 |
| 3 | CaPIP1;3 | CA.PGAv.1.6.scaffold588.86 | PIP | PIP1 | F | H | T | R | PGAv.1.6.scaffold588 |
| 4 | CaPIP2;1 | CANN_MIP.chr06.1 | PIP | PIP2 | - | H | T | R | chr06 |
| 5 | CaPIP2;2 | CA.PGAv.1.6.scaffold920.3 | PIP | PIP2 | F | - | - | - | chr06 |
| 6 | CaPIP2;3 | CA.PGAv.1.6.scaffold888.8 | PIP | PIP2 | F | H | T | R | chr09 |
| 7 | CaPIP2;4 | CA.PGAv.1.6.scaffold888.7 | PIP | PIP2 | F | H | T | R | chr09 |
| 8 | CaPIP2;5 | CA.PGAv.1.6.scaffold888.6 | PIP | PIP2 | F | H | T | R | chr09 |
| 9 | CaPIP2;6 | CA.PGAv.1.6.scaffold1169.2 | PIP | PIP2 | F | H | T | R | chr10 |
| 10 | CaPIP2;7 | CA.PGAv.1.6.scaffold631.27 | PIP | PIP2 | F | H | T | R | chr11 |
| 11 | CaPIP3;1 | CA.PGAv.1.6.scaffold774.55 | PIP | PIP3 | F | H | T | R | chr01 |
| 12 | CaPIP3;2 | CA.PGAv.1.6.scaffold792.78 | PIP | PIP3 | F | H | T | R | chr01 |
| 13 | CaPIP3;3 | CA.PGAv.1.6.scaffold613.1 | PIP | PIP3 | L | Y | T | R | chr03 |
| 14 | CaPIP3;4 | CA.PGAv.1.6.scaffold1184.2 | PIP | PIP3 | F | H | T | R | chr05 |
| 15 | CaPIP3;5 | CA.PGAv.1.6.scaffold78.85 | PIP | PIP3 | F | H | T | R | chr08 |
| 16 | CaPIP3;6 | CA.PGAv.1.6.scaffold815.3 | PIP | PIP3 | F | H | T | R | chr12 |
| 17 | CaPIP3;7 | CA.PGAv.1.6.scaffold855.26 | PIP | PIP3 | F | H | T | R | PGAv.1.6.scaffold855 |
| 18 | CaPIP3;8 | CA.PGAv.1.6.scaffold855.28 | PIP | PIP3 | - | P | I | G | PGAv.1.6.scaffold855 |
| 19 | CaPIP3;9 | CANN_MIP.PGAv.1.6.scaffold855.1 | PIP | PIP3 | - | P | I | R | PGAv.1.6.scaffold855 |
| 20 | CaTIP1;1 | CA.PGAv.1.6.scaffold610.69 | TIP | TIP1 | H | I | A | R | chr11 |
| 21 | CaTIP2;1 | CA.PGAv.1.6.scaffold1058.46 | TIP | TIP2 | - | I | G | R | chr01 |
| 22 | CaTIP2;2 | CA.PGAv.1.6.scaffold48.31 | TIP | TIP2 | N | V | G | Y | chr03 |
| 23 | CaTIP2;3 | CA.PGAv.1.6.scaffold438.40 | TIP | TIP2 | H | I | G | R | chr03 |
| 24 | CaTIP2;4 | CA.PGAv.1.6.scaffold62.35 | TIP | TIP2 | H | I | G | R | chr06 |
| 25 | CaTIP2;5 | CA.PGAv.1.6.scaffold1152.13 | TIP | TIP2 | H | I | G | R | chr06 |
| 26 | CaTIP3;1 | CA.PGAv.1.6.scaffold861.16 | TIP | TIP3 | H | V | A | R | chr03 |
| 27 | CaTIP3;2 | CA.PGAv.1.6.scaffold65.60 | TIP | TIP3 | H | V | A | R | chr06 |
| 28 | CaTIP4;1 | CA.PGAv.1.6.scaffold298.3 | TIP | TIP4 | H | T | A | M | chr01 |
| 29 | CaTIP4;2 | CA.PGAv.1.6.scaffold298.4 | TIP | TIP4 | H | T | A | M | chr01 |
| 30 | CaTIP4;3 | CA.PGAv.1.6.scaffold298.5 | TIP | TIP4 | - | T | A | M | chr01 |
| 31 | CaTIP4;4 | CANN_MIP.chr01.3 | TIP | TIP4 | H | - | Q | F | chr01 |
| 32 | CaTIP4;5 | CA.PGAv.1.6.scaffold298.6 | TIP | TIP4 | M | V | Y | G | chr01 |
| 33 | CaTIP4;6 | CA.PGAv.1.6.scaffold777.2 | TIP | TIP4 | H | - | - | - | chr01 |
| 34 | CaTIP4;7 | CA.PGAv.1.6.scaffold777.1 | TIP | TIP4 | H | L | A | M | chr01 |
| 35 | CaTIP4;8 | CANN_MIP.chr01.1 | TIP | TIP4 | H | T | A | M | chr01 |
| 36 | CaTIP4;9 | CA.PGAv.1.6.scaffold1381.7 | TIP | TIP4 | H | N | A | M | chr01 |
| 37 | CaTIP4;10 | CA.PGAv.1.6.scaffold1432.12 | TIP | TIP4 | H | I | A | V | chr06 |
| 38 | CaTIP4;11 | CA.PGAv.1.6.scaffold394.19 | TIP | TIP4 | H | I | A | V | chr06 |
| 39 | CaTIP4;12 | CA.PGAv.1.6.scaffold467.1 | TIP | TIP4 | H | I | A | G | chr07 |
| 40 | CaTIP4;13 | CANN_MIP.chr01.2 | TIP | TIP4 | H | T | A | M | chr01 |
| 41 | CaTIP4;14 | CA.PGAv.1.6.scaffold488.29 | TIP | TIP4 | H | I | A | V | chr10 |
| 42 | CaTIP4;15 | CA.PGAv.1.6.scaffold820.9 | TIP | TIP4 | - | I | A | M | chr11 |
| 43 | CaTIP4;16 | CA.PGAv.1.6.scaffold420.10 | TIP | TIP4 | H | V | A | L | chr11 |
| 44 | CaTIP4;17 | CA.PGAv.1.6.scaffold1381.8 | TIP | TIP4 | H | T | A | M | chr01 |
| 45 | CaTIP4;18 | CA.PGAv.1.6.scaffold280.18 | TIP | TIP4 | H | I | A | M | chr11 |
| 46 | CaTIP4;19 | CA.PGAv.1.6.scaffold1381.9 | TIP | TIP4 | H | T | A | M | chr01 |
| 47 | CaTIP4;20 | CA.PGAv.1.6.scaffold963.13 | TIP | TIP4 | - | I | A | M | PGAv.1.6.scaffold963 |
| 48 | CaTIP4;21 | CA.PGAv.1.6.scaffold1331.1 | TIP | TIP4 | H | - | - | G | PGAv.1.6.scaffold1331 |
| 49 | CaTIP4;22 | CA.PGAv.1.6.scaffold298.1 | TIP | TIP4 | H | T | A | M | chr01 |
| 50 | CaTIP4;23 | CA.PGAv.1.6.scaffold298.2 | TIP | TIP4 | H | T | A | M | chr01 |
| 51 | CaNIP1;1 | CA.PGAv.1.6.scaffold38.2 | NIP | NIP1 | A | V | - | - | chr01 |
| 52 | CaNIP1;2 | CA.PGAv.1.6.scaffold792.10 | NIP | NIP1 | A | I | G | R | chr01 |
| 53 | CaNIP1;3 | CA.PGAv.1.6.scaffold407.53 | NIP | NIP1 | S | I | A | R | chr03 |
| 54 | CaNIP3;1 | CA.PGAv.1.6.scaffold1545.1 | NIP | NIP3 | W | V | A | R | chr02 |
| 55 | CaNIP3;2 | CA.PGAv.1.6.scaffold1067.9 | NIP | NIP3 | W | - | - | - | chr02 |
| 56 | CaNIP3;3 | CA.PGAv.1.6.scaffold411.30 | NIP | NIP3 | W | V | A | R | chr02 |
| 57 | CaNIP3;4 | CA.PGAv.1.6.scaffold411.29 | NIP | NIP3 | W | S | A | R | chr02 |
| 58 | CaNIP3;5 | CA.PGAv.1.6.scaffold625.87 | NIP | NIP3 | W | V | A | R | chr02 |
| 59 | CaNIP3;6 | CANN_MIP.chr03.1 | NIP | NIP3 | W | - | - | - | chr03 |
| 60 | CaNIP3;7 | CANN_MIP.chr05.1 | NIP | NIP3 | W | - | - | R | chr05 |
| 61 | CaNIP3;8 | CA.PGAv.1.6.scaffold65.202 | NIP | NIP3 | W | - | - | K | chr06 |
| 62 | CaNIP3;9 | CA.PGAv.1.6.scaffold65.203 | NIP | NIP3 | W | I | A | R | chr06 |
| 63 | CaNIP3;10 | CA.PGAv.1.6.scaffold1298.6 | NIP | NIP3 | - | V | A | R | chr11 |
| 64 | CaNIP3;11 | CANN_MIP.chr11.1 | NIP | NIP3 | W | D | S | S | chr11 |
| 65 | CaNIP3;12 | CA.PGAv.1.6.scaffold1122.2 | NIP | NIP3 | W | A | - | K | chr12 |
| 66 | CaNIP3;13 | CA.PGAv.1.6.scaffold1569.5 | NIP | NIP3 | W | V | A | R | PGAv.1.6.scaffold1569 |
| 67 | CaSIP1;1 | CANN_MIP.chr01.4 | SIP | SIP1 | - | - | S | S | chr01 |
| 68 | CaSIP1;2 | CA.PGAv.1.6.scaffold245.6 | SIP | SIP1 | I | - | G | S | chr01 |
| 69 | CaSIP1;3 | CA.PGAv.1.6.scaffold415.6 | SIP | SIP1 | I | - | P | N | chr03 |
| 70 | CaSIP1;4 | CANN_MIP.chr07.1 | SIP | SIP1 | - | - | - | - | chr07 |
| 71 | CaSIP1;5 | CA.PGAv.1.6.scaffold960.54 | SIP | SIP1 | L | - | P | N | PGAv.1.6.scaffold960 |
| 72 | CaXIP1;1 | CA.PGAv.1.6.scaffold564.27 | XIP | XIP1 | I | T | A | R | chr04 |
| 73 | CaXIP1;2 | CA.PGAv.1.6.scaffold588.13 | XIP | XIP1 | I | T | A | R | PGAv.1.6.scaffold588 |
Publisher’s Note: MDPI stays neutral with regard to jurisdictional claims in published maps and institutional affiliations. |
© 2021 by the authors. Licensee MDPI, Basel, Switzerland. This article is an open access article distributed under the terms and conditions of the Creative Commons Attribution (CC BY) license (https://creativecommons.org/licenses/by/4.0/).
Share and Cite
Lee, Y.M.; Chae, G.Y.; Kim, M.K.; Kim, S. Comparative Analysis of Re-Annotated Genes Provides Insight into Evolutionary Divergence and Expressions of Aquaporin Family in Pepper. Plants 2021, 10, 1039. https://doi.org/10.3390/plants10061039
Lee YM, Chae GY, Kim MK, Kim S. Comparative Analysis of Re-Annotated Genes Provides Insight into Evolutionary Divergence and Expressions of Aquaporin Family in Pepper. Plants. 2021; 10(6):1039. https://doi.org/10.3390/plants10061039
Chicago/Turabian StyleLee, Yeon Mi, Geun Young Chae, Min Kyung Kim, and Seungill Kim. 2021. "Comparative Analysis of Re-Annotated Genes Provides Insight into Evolutionary Divergence and Expressions of Aquaporin Family in Pepper" Plants 10, no. 6: 1039. https://doi.org/10.3390/plants10061039
APA StyleLee, Y. M., Chae, G. Y., Kim, M. K., & Kim, S. (2021). Comparative Analysis of Re-Annotated Genes Provides Insight into Evolutionary Divergence and Expressions of Aquaporin Family in Pepper. Plants, 10(6), 1039. https://doi.org/10.3390/plants10061039

