Genome-Wide Characterization of Lectin Receptor Kinases in Saccharum spontaneum L. and Their Responses to Stagonospora tainanensis Infection
Abstract
1. Introduction
2. Results
2.1. Identification and Comparison of LecRKs from Six Poaceae Species
2.2. Basic Characteristics of LecRKs
2.3. Prediction of Domain Orientation and Layout Patterns in Membrane
2.4. Motif, Domain and Exon Architectures of the Representative LecRKs
2.5. Cis-Element and Microsatellite Analysis
2.6. Distribution of LecRK Genes on Chromosomes
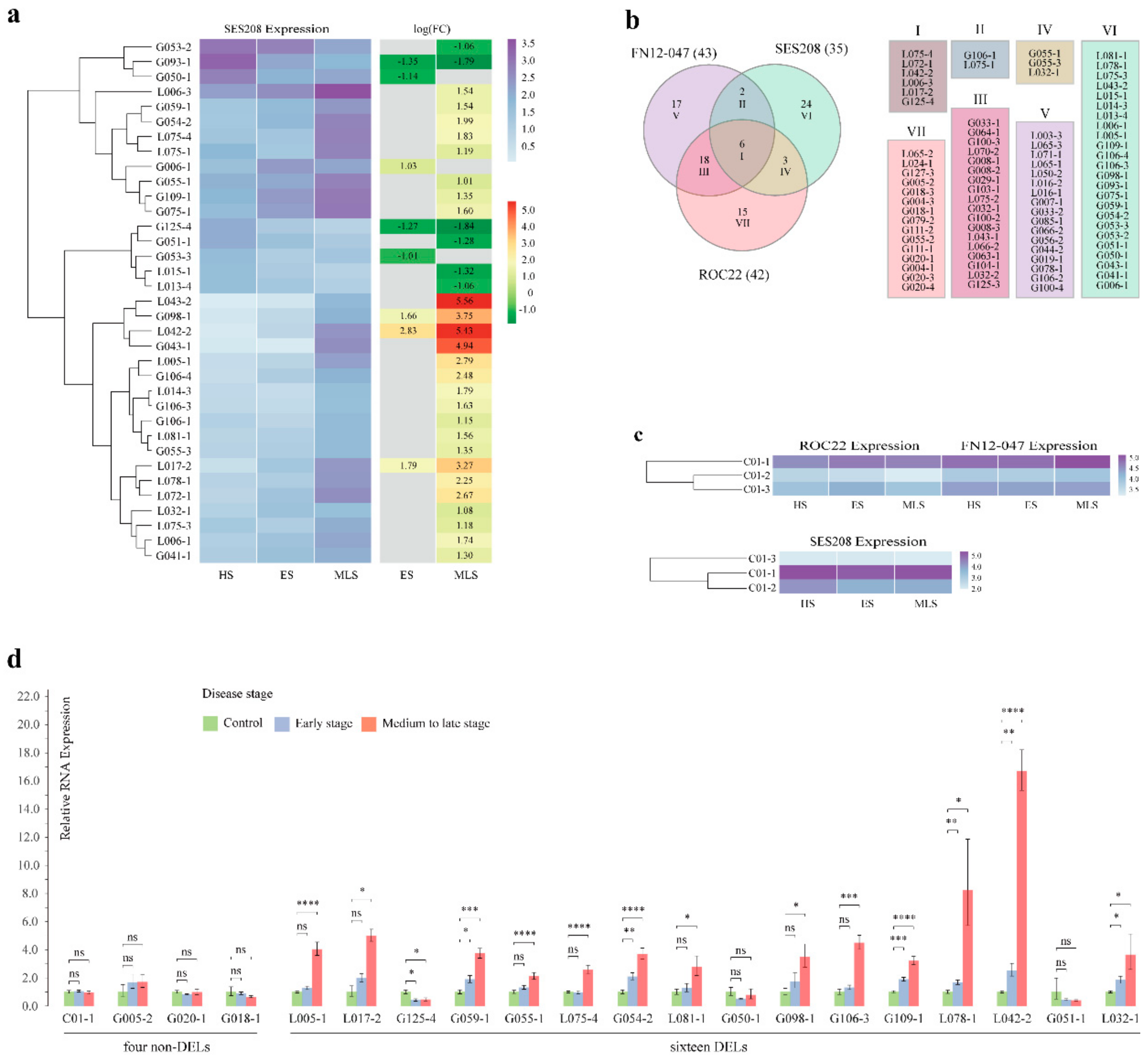
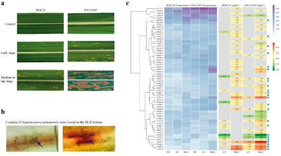
2.7. Expression Pattern in Response to Leaf Blight in Sugarcane Hybrids ROC22 and FN12-047
2.8. The Comparison of the Expression Pattern in Response to Leaf Blight in Three Sugarcane Accessions
2.9. qRT-PCR Expression Analysis Proved That the Transcriptome Data Were Reliable
3. Discussion
3.1. Expansion and Evolution of LecRKs in S. Spontaneum
3.2. Domain and Motif Architectures
3.3. LecRK-Expression Analysis Response to SLB
4. Materials and Methods
4.1. S. spontaneum and Other Five Poaceae Species Genome Resources
4.2. LecRKs Search in S. Spontaneum and Other Five Poaceae Species
4.3. Sequence Analysis
4.4. Chromosomal Distribution and Tandem Duplication of LecRKs
4.5. Plant Materials and Treatments
4.6. Identification of Differentially Expressed LecRKs
4.7. Quantitative Real-Time PCR
Supplementary Materials
Author Contributions
Funding
Institutional Review Board Statement
Informed Consent Statement
Data Availability Statement
Conflicts of Interest
Abbreviations
| SLB | Sugarcane leaf blight |
| LecRKs | Lectin receptor kinases |
| DELs | Differentially expressed LecRK genes |
| PRRs | Pattern-recognition receptors |
| RKs | Receptor kinases |
| TM | Transmembrane domain |
| MAPK | MAP kinase |
| PTI | PAMP-triggered immunity |
| ETI | Effector-triggered immunity |
| qRT-PCR | Quantitative real-time PCR |
References
- Morris, E.R.; Walker, J.C. Receptor-like protein kinases: The keys to response. Curr. Opin. Plant Biol. 2003, 6, 339–342. [Google Scholar] [CrossRef]
- Shiu, S.H.; Bleecker, A.B. Plant receptor-like kinase gene family: Diversity, function, and signaling. Sci. STKE 2001, 2001, re22. [Google Scholar] [CrossRef]
- Shiu, S.H.; Karlowski, W.M.; Pan, R.; Tzeng, Y.H.; Mayer, K.F.; Li, W.H. Comparative analysis of the receptor-like kinase family in Arabidopsis and rice. Plant Cell 2004, 16, 1220–1234. [Google Scholar] [CrossRef]
- Shiu, S.H.; Bleecker, A.B. Expansion of the receptor-like kinase/Pelle gene family and receptor-like proteins in Arabidopsis. Plant Physiol. 2003, 132, 530–543. [Google Scholar] [CrossRef] [PubMed]
- Cui, F.; Sun, W.; Kong, X. RLCKs bridge plant immune receptors and MAPK cascades. Trends Plant Sci. 2018, 23, 1039–1041. [Google Scholar] [CrossRef]
- Yang, Y.I.; Labbe, J.; Muchero, W.; Yang, X.H.; Jawdy, S.S.; Kennedy, M.; Johnson, J.; Sreedasyam, A.; Schmutz, J.; Tuskan, G.A.; et al. Genome-wide analysis of lectin receptor-like kinases in Populus. BMC Genom. 2016, 17, 699. [Google Scholar] [CrossRef]
- Vaid, N.; Pandey, P.K.; Tuteja, N. Genome-wide analysis of lectin receptor-like kinase family from Arabidopsis and rice. Plant Mol. Biol. 2012, 80, 365–388. [Google Scholar] [CrossRef] [PubMed]
- He, Y.; Zhou, J.; Shan, L.; Meng, X. Plant cell surface receptor-mediated signaling—A common theme amid diversity. J. Cell Sci. 2018, 131, jcs209353. [Google Scholar] [CrossRef]
- Jones, J.D.; Dangl, J.L. The plant immune system. Nature 2006, 444, 323–329. [Google Scholar] [CrossRef]
- Kanyuka, K.; Rudd, J.J. Cell surface immune receptors: The guardians of the plant’s extracellular spaces. Curr. Opin. Plant Biol. 2019, 50, 1–8. [Google Scholar] [CrossRef] [PubMed]
- Wang, Z.K.; Cheng, J.Y.; Fan, A.Q.; Zhao, J.; Yu, Z.Y.; Li, Y.B.; Zhang, H.; Xiao, J.; Muhammad, F.; Wang, H.; et al. LecRK-V, an L-type lectin receptor kinase in Haynaldia villosa, plays positive role in resistance to wheat powdery mildew. Plant Biotechnol. J. 2018, 16, 50–62. [Google Scholar] [CrossRef] [PubMed]
- Ranf, S.; Gisch, N.; Schaffer, M.; Illig, T.; Westphal, L.; Knirel, Y.A.; Sánchez-Carballo, P.M.; Zähringer, U.; Hückelhoven, R.; Lee, J.; et al. A lectin S-domain receptor kinase mediates lipopolysaccharide sensing in Arabidopsis thaliana. Nat. Immunol. 2015, 16, 426–433. [Google Scholar] [CrossRef]
- Wang, Y.; Subedi, S.; de Vries, H.; Doornenbal, P.; Vels, A.; Hensel, G.; Kumlehn, J.; Johnston, P.A.; Qi, X.; Blilou, I.; et al. Orthologous receptor kinases quantitatively affect the host status of barley to leaf rust fungi. Nat. Plants 2019, 5, 1129–1135. [Google Scholar] [CrossRef]
- Vaid, N.; Pandey, P.; Srivastava, V.K.; Tuteja, N. Pea lectin receptor-like kinase functions in salinity adaptation without yield penalty, by alleviating osmotic and ionic stresses and upregulating stress-responsive genes. Plant Mol. Biol. 2015, 88, 193–206. [Google Scholar] [CrossRef]
- Zhang, C.; Li, J.Y.; Guo, X.H.; Zhu, B.D.; Xiao, W.J.; Wang, P.; Jiang, M.; Hu, S.; Lu, X.; He, Z.; et al. LecRK-VII.1, a lectin receptor-like kinase, mediates the regulation of salt stress and jasmonic acid response in Arabidopsis. J. Plant Growth Regul. 2017, 36, 385–401. [Google Scholar] [CrossRef]
- Sun, M.Z.; Qian, X.; Chen, C.; Cheng, S.F.; Jia, B.W.; Zhu, Y.M.; Sun, X.L. Ectopic expression of GsSRK in medicago sativa reveals its involvement in plant architecture and salt stress responses. Front. Plant Sci. 2018, 9, 9. [Google Scholar] [CrossRef]
- Labbe, J.; Muchero, W.; Czarnecki, O.; Wang, J.; Wang, X.P.; Bryan, A.C.; Zheng, K.; Yang, Y.; Xie, M.; Zhang, J.; et al. Mediation of plant-mycorrhizal interaction by a lectin receptor-like kinase. Nat. Plants 2019, 5, 676–680. [Google Scholar] [CrossRef]
- Zhao, W.; Liu, Y.W.; Zhou, J.M.; Zhao, S.P.; Zhang, X.H.; Min, D.H. Genome-wide analysis of the lectin receptor-like kinase family in foxtail millet (Setaria italica L.). Plant Cell. Tissue Org. 2016, 127, 335–346. [Google Scholar] [CrossRef]
- Zhao, T.M.; Wang, J.Y.; Zhang, B.L.; Hou, X.L. Genome-wide analysis of lectin receptor-like kinases in tomato (Solanum lycopersicum) and its association with the infection of tomato yellow leaf curl virus. Plant Mol. Biol. Rep. 2018, 36, 429–438. [Google Scholar] [CrossRef]
- Zhang, J.; Zhang, X.; Tang, H.; Zhang, Q.; Hua, X.; Ma, X.; Zhu, F.; Jones, T.; Zhu, X.; Bowers, J.; et al. Allele-defined genome of the autopolyploid sugarcane Saccharum spontaneum L. Nat. Genet. 2018, 50, 1565–1573. [Google Scholar] [CrossRef] [PubMed]
- D’Hont, A.; Grivet, L.; Feldmann, P.; Rao, S.; Berding, N.; Glaszmann, J.C. Characterisation of the double genome structure of modern sugarcane cultivars (Saccharum spp.) by molecular cytogenetics. Mol. Genet. Genom. 1996, 250, 405–413. [Google Scholar] [CrossRef]
- Wang, L.-P.; Jackson, P.A.; Lu, X.; Fan, Y.-H.; Foreman, J.W.; Chen, X.-K.; Deng, H.; Fu, C.; Ma, L.; Aitken, K.S. Evaluation of sugarcane × progeny for biomass composition and yield components. Crop. Sci. 2008, 48, 951–961. [Google Scholar] [CrossRef]
- Hsieh, W.H. The causal organism of sugarcane leaf blight. Mycologia 1979, 71, 892–898. [Google Scholar] [CrossRef]
- Van de Weyer, A.L.; Monteiro, F.; Furzer, O.J.; Nishimura, M.T.; Cevik, V.; Witek, K.; Jones, J.D.G.; Dangl, J.L.; Weigel, D.; Bemm, F. A species-wide inventory of NLR genes and alleles in Arabidopsis thaliana. Cell 2019, 178, 1260–1272.e1214. [Google Scholar] [CrossRef] [PubMed]
- Martin, P.; Makepeace, K.; Hill, S.A.; Hood, D.W.; Moxon, E.R. Microsatellite instability regulates transcription factor binding and gene expression. Proc. Natl. Acad. Sci. USA 2005, 102, 3800–3804. [Google Scholar] [CrossRef]
- Santiago, T.R.; Pereira, V.M.; de Souza, W.R.; Steindorff, A.S.; Cunha, B.; Gaspar, M.; Fávaro, L.C.L.; Formighieri, E.F.; Kobayashi, A.K.; Molinari, H.B.C. Genome-wide identification, characterization and expression profile analysis of expansins gene family in sugarcane (Saccharum spp.). PLoS ONE 2018, 13, e0191081. [Google Scholar]
- Geethalakshmi, S.; Barathkumar, S.; Prabu, G. The MYB transcription factor family genes in sugarcane (Saccharum sp.). Plant Mol. Biol. Rep. 2014, 33, 512–531. [Google Scholar] [CrossRef]
- Mao, H.; Wang, W.; Su, W.; Su, Y.; Liu, F.; Li, C.; Wang, L.; Zhang, X.; Xu, L.; Que, Y. Genome-wide identification, phylogeny, and expression analysis of Sec14-like PITP gene family in sugarcane. Plant Cell Rep. 2019, 38, 637–655. [Google Scholar]
- Draper, J.; Mur, L.A.; Jenkins, G.; Ghosh-Biswas, G.C.; Bablak, P.; Hasterok, R.; Routledge, A.P. Brachypodium distachyon. A new model system for functional genomics in grasses. Plant Physiol. 2001, 127, 1539–1555. [Google Scholar] [CrossRef]
- Bouwmeester, K.; Govers, F. Arabidopsis L-type lectin receptor kinases: Phylogeny, classification, and expression profiles. J. Exp. Bot. 2009, 60, 4383–4396. [Google Scholar] [CrossRef]
- Saeed, B.; Baranwal, V.K.; Khurana, P. Identification and expression profiling of the lectin gene superfamily in mulberry. Plant Genome-Us 2016, 9, 9. [Google Scholar] [CrossRef]
- Tena, G.; Boudsocq, M.; Sheen, J. Protein kinase signaling networks in plant innate immunity. Curr. Opin. Plant Biol. 2011, 14, 519–529. [Google Scholar] [CrossRef]
- Ranf, S. Sensing of molecular patterns through cell surface immune receptors. Curr. Opin. Plant Biol. 2017, 38, 68–77. [Google Scholar] [CrossRef]
- Wang, Y.; Bouwmeester, K.; Beseh, P.; Shan, W.; Govers, F. Phenotypic analyses of Arabidopsis T-DNA insertion lines and expression profiling reveal that multiple L-type lectin receptor kinases are involved in plant immunity. Mol. Plant Microbe Interact. 2014, 27, 1390–1402. [Google Scholar] [CrossRef] [PubMed]
- Cambi, A.; Koopman, M.; Figdor, C.G. How C-type lectins detect pathogens. Cell. Microbiol. 2005, 7, 481–488. [Google Scholar] [CrossRef]
- Robinson, M.J.; Sancho, D.; Slack, E.C.; LeibundGut-Landmann, S.; Reis e Sousa, C. Myeloid C-type lectins in innate immunity. Nat. Immunol. 2006, 7, 1258–1265. [Google Scholar] [CrossRef]
- Zhang, M.Z.; Sun, C.H.; Liu, Y.; Feng, H.Q.; Chang, H.W.; Cao, S.N.; Li, G.; Yang, S.; Hou, J.; Zhu-Salzman, K.; et al. Transcriptome analysis and functional validation reveal a novel gene, BcCGF1, that enhances fungal virulence by promoting infection-related development and host penetration. Mol. Plant Pathol. 2020, 21, 834–853. [Google Scholar] [CrossRef] [PubMed]
- Elnahal, A.S.M.; Li, J.; Wang, X.; Zhou, C.; Wen, G.; Wang, J.; Lindqvist-Kreuze, H.; Meng, Y.; Shan, W. Identification of Natural Resistance Mediated by Recognition of Phytophthora infestans Effector Gene Avr3a(EM) in Potato. Front. Plant Sci. 2020, 11, 919. [Google Scholar] [CrossRef]
- Gaut, B.S. Evolutionary dynamics of grass genomes. New Phytol. 2002, 154, 15–28. [Google Scholar] [CrossRef]
- Marchler-Bauer, A.; Bo, Y.; Han, L.; He, J.; Lanczycki, C.J.; Lu, S.; Chitsaz, F.; Derbyshire, M.K.; Geer, R.C.; Gonzales, N.R.; et al. CDD/SPARCLE: Functional classification of proteins via subfamily domain architectures. Nucleic Acids Res. 2017, 45, D200–D203. [Google Scholar] [CrossRef] [PubMed]
- Bailey, T.L.; Boden, M.; Buske, F.A.; Frith, M.; Grant, C.E.; Clementi, L.; Ren, J.; Li, W.W.; Noble, W.S. MEME SUITE: Tools for motif discovery and searching. Nucleic Acids Res. 2009, 37, W202–W208. [Google Scholar] [CrossRef]
- Lescot, M.; Dehais, P.; Thijs, G.; Marchal, K.; Moreau, Y.; Van de Peer, Y.; Rouzé, P.; Rombauts, S. PlantCARE, a database of plant cis-acting regulatory elements and a portal to tools for in silico analysis of promoter sequences. Nucleic Acids Res. 2002, 30, 325–327. [Google Scholar] [CrossRef] [PubMed]
- Dobin, A.; Davis, C.A.; Schlesinger, F.; Drenkow, J.; Zaleski, C.; Jha, S.; Batut, P.; Chaisson, M.; Gingeras, T.R. STAR: Ultrafast universal RNA-seq aligner. Bioinformatics 2013, 29, 15–21. [Google Scholar] [CrossRef]
- Sahraeian, S.M.E.; Mohiyuddin, M.; Sebra, R.; Tilgner, H.; Afshar, P.T.; López-Baucells, A.; Asadi, N.B.; Gerstein, M.B.; Wong, W.H.; Snyder, M.P.; et al. Gaining comprehensive biological insight into the transcriptome by performing a broad-spectrum RNA-seq analysis. Nat. Commun. 2017, 8, 59. [Google Scholar] [CrossRef] [PubMed]
- Liao, Y.; Smyth, G.K.; Shi, W. featureCounts: An efficient general purpose program for assigning sequence reads to genomic features. Bioinformatics 2014, 30, 923–930. [Google Scholar] [CrossRef]
- Huang, N.; Ling, H.; Liu, F.; Su, Y.; Su, W.; Mao, H.; Zhang, X.; Wang, L.; Chen, R.-K.; Que, Y. Identification and evaluation of PCR reference genes for host and pathogen in sugarcane-Sporisorium scitamineum interaction system. BMC Genom. 2018, 19, 479. [Google Scholar] [CrossRef]
- Iskandar, H.M.; Simpson, R.S.; Casu, R.E.; Bonnett, G.D.; Maclean, D.J.; Manners, J.M. Comparison of reference genes for quantitative real-time polymerase chain reaction analysis of gene expression in sugarcane. Plant Mol. Biol. Rep. 2004, 22, 325–337. [Google Scholar] [CrossRef]







| Content | Saccharum spontaneum | Oryza sativa | Brachypodium distachyon | Zea mays | Setaria italica | Sorghum bicolor |
|---|---|---|---|---|---|---|
| C-type | 3/3 | 2/1 | 2/1 | 1/1 | 2/1 | 1/1 |
| L-type | 160/160 | 60/57 | 82/65 | 45/43 | 54/54 | 56/54 |
| G-type | 266/266 | 91/87 | 120/79 | 80/61 | 64/63 | 96/83 |
| G-type/L-type | 1.67 | 1.53 | 13.2 | 1.42 | 1.17 | 1.53 |
| Total proteins | 429 | 153 | 204 | 126 | 120 | 153 |
| Total coding genes | 429 | 145 | 145 | 105 | 118 | 138 |
| # of coding genes in the genome | 83,826 | 35,825 | 35,125 | 39,591 | 35,831 | 34,118 |
| Percentage of LecRK genes (%) | 0.51 | 0.41 | 0.42 | 0.28 | 0.35 | 0.41 |
| Genome size (Mb) | 3,133.3 | 375.0 | 271.2 | 2,135.1 | 405.7 | 708.7 |
| Average LecRK gene density (Mb−1) | 0.14 | 0.39 | 0.55 | 0.05 | 0.31 | 0.20 |
Publisher’s Note: MDPI stays neutral with regard to jurisdictional claims in published maps and institutional affiliations. |
© 2021 by the authors. Licensee MDPI, Basel, Switzerland. This article is an open access article distributed under the terms and conditions of the Creative Commons Attribution (CC BY) license (http://creativecommons.org/licenses/by/4.0/).
Share and Cite
Wang, Z.; Ren, H.; Xu, F.; Lu, G.; Cheng, W.; Que, Y.; Xu, L. Genome-Wide Characterization of Lectin Receptor Kinases in Saccharum spontaneum L. and Their Responses to Stagonospora tainanensis Infection. Plants 2021, 10, 322. https://doi.org/10.3390/plants10020322
Wang Z, Ren H, Xu F, Lu G, Cheng W, Que Y, Xu L. Genome-Wide Characterization of Lectin Receptor Kinases in Saccharum spontaneum L. and Their Responses to Stagonospora tainanensis Infection. Plants. 2021; 10(2):322. https://doi.org/10.3390/plants10020322
Chicago/Turabian StyleWang, Zhoutao, Hui Ren, Fu Xu, Guilong Lu, Wei Cheng, Youxiong Que, and Liping Xu. 2021. "Genome-Wide Characterization of Lectin Receptor Kinases in Saccharum spontaneum L. and Their Responses to Stagonospora tainanensis Infection" Plants 10, no. 2: 322. https://doi.org/10.3390/plants10020322
APA StyleWang, Z., Ren, H., Xu, F., Lu, G., Cheng, W., Que, Y., & Xu, L. (2021). Genome-Wide Characterization of Lectin Receptor Kinases in Saccharum spontaneum L. and Their Responses to Stagonospora tainanensis Infection. Plants, 10(2), 322. https://doi.org/10.3390/plants10020322

